💻 我是IT豪哥,一个说人话的电脑教学博主,做小白也能懂的电脑教程!🌟 全网粉丝量100000+,教程播放量超千万!
🛠️ 践行“先实践再分享”理念,教程细致通俗易懂,让你既能学到东西,又能解决问题!🔄 我将持续分享各类电脑教程和精选软件。👉 学电脑,找IT豪哥,感谢各位粉丝支持!

⏩ 资源A033_Win11 24H2 正式版ISO映像
🔶 24H2 是 Windows 11 的年度更新版本,已于2024年10月发布。目前24H2已大范围推送,如果没收到在线更新的小伙伴,可以考虑使用映像离线升级系统。
📗 Windows 11 24H2 版本目前已包括一系列新功能,例如 HDR 背景支持、节能器、适用于 Windows 的 Sudo、Windows 内核中的 Rust、对 Wi-Fi 7 的支持、语音清晰度等。更多新功能和改进,将在近期分享和发布。
Win11 24H2 最新ISO映像下载:
https://www.ithaoge.cn/download/Win11_24H2.html
简单介绍说明

先下载资源,之后可以把镜像用于安装Win11系统,或者升级系统,镜像已更新至2025年11月11日发布的24H2最新版,版本号24H2(26100.7171)。ISO映像文件名的结构为"系统_具体版本号_体系_语言_来源_版本_制作者_CRC32校验值.ISO"

映像内包含家庭版、家庭中文版、专业版、教育版、企业版、专业工作站版等大部分版本
映像文件名:
Win11_24H2_26100.7171_x64_zh-cn_uup_all_ITHaoge_2ad1d691.iso
校验信息:
CRC32: 2ad1d691
MD5: d7cb7bad8b3198e81ebb84ebc0924c0d
SHA-1: e230b36d8e491336daa37f19a4fab8b14c915728
SHA-256: 5654103e97fae809d2dd28b07641f288a80bc8155b1bdd9e2422ade7b4abdb44

Windows聚焦桌面

多标签资源管理器

开始菜单

系统空间占用情况

已集成.NET Framework 3.5,兼容更多程序

预装的程序

安装后系统信息如图,版本号 26100.7171 (24H2)




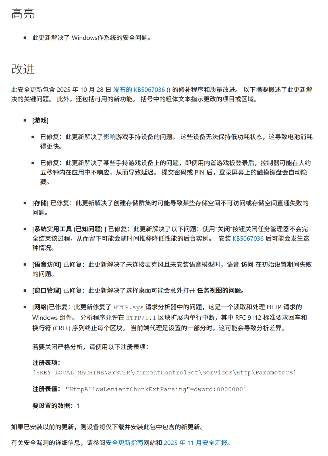
本版本更新说明
4800

被折叠的 条评论
为什么被折叠?



