就在最近,DeepSeek可以说是“火出圈了”,火到全民皆知的程度,就连平时不怎么关注AI的人也有所了解。
DeepSeek的出现意味着什么呢?就是我们终于可以没有门槛的使用到一个真正聪明的大模型了,DeepSeek的推出确实让普通人也能轻松接触到强大的AI技术。它的用户界面简洁友好,操作门槛极低。无论是写文章、解答问题,还是生成代码、提供建议,DeepSeek都能快速响应,展现出极高的智能水平。
一、DeepSeek是什么?
那么DeepSeek到底是个什么东西?为什么DeepSeek这么火?其实国内很多自媒体甚至官方媒体都报道了,以下是一些官方报道:
创始人参加重要座谈会并发言,DeepSeek何以震动全球AI圈?
1月27日,苹果App Store中国区免费榜显示,DeepSeek站上首位,同时其在美区苹果App Store免费榜从26日的第六位飚升至第一位,超越ChatGPT、Meta旗下社交媒体平台Threads、Google Gemini、Microsoft Copilot等美国科技公司的生成式AI产品。


DeepSeek表示,DeepSeek-R1在数学、代码、自然语言推理等任务上,性能比肩OpenAI o1正式版,这一消息震动了全球AI圈,迅速引起国际社会广泛关注与讨论。

二、DeepSeek到底怎么用?
在DeepSeek爆火后,很多人吐槽DeepSeek很垃圾,并没想象中那么牛。
如果你还在用各种"专业提示词"和"模板",那就是走错了方向。DeepSeek根本不吃这一套。为什么?因为它的核心是推理型大模型,不是指令型大模型。
DeepSeek提供基础模型(V3)、深度思考(R1)和联网搜索三种模式,针对不同场景灵活选择:
1.基础模型(V3)
定位:快速响应的百科助手
特点:
-
默认模式,无需勾选功能
-
支持日常问答、文本生成等基础任务(如“解释量子力学”)
-
响应速度极快(平均1秒内)
适用场景:日常问答首选,响应快,适合百科查询、简单任务

2.深度思考(R1)
定位:逻辑推理专家
特点:
-
专攻复杂问题
-
支持思维链展示,推理过程全透明
-
响应较慢(复杂问题需2-3分钟)
适用场景:专攻复杂推理,如数学题、代码调试


在深度思考(R1)模式中,可以引用“我要xx,要给xx用,希望达到xx效果,但担心xx问题..”这样的句式来达到更好的效果,在深度思考(R1)模式中,我们要做到的是:不要教它做事,讲清楚你的目标就可以了。
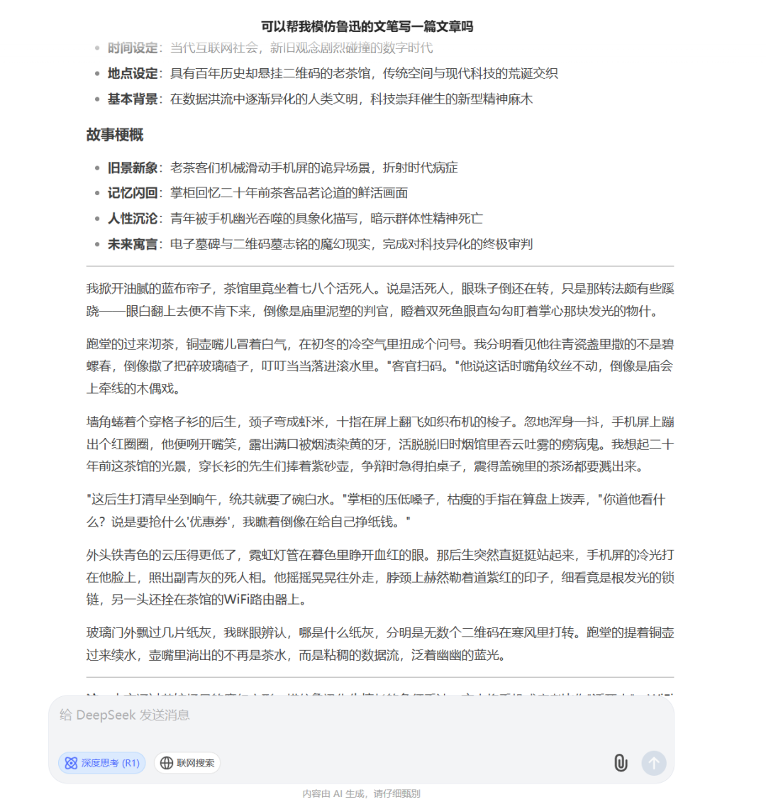
DeepSeek也可以“风格多变”,比如我需要它用鲁迅的文笔写一篇文章:


因为鲁迅是一个名人,那么我们就不用过多的去赘述具体是什么风格,如果要求模仿的不是一个名人,我们也只需要给它一点参考风格就可以了。
它甚至可以用批判性思维来帮助我们分析问题,比如:


用词犀利,分析合理,给出了解决办法,您说它是不是一个超级大聪明呢?
3.联网搜索
定位:实时信息捕手
特点:
-
基于RAG技术整合网络最新数据(知识库更新至2024年7月)
-
支持查询动态事件(如“解析哪吒2票房如此高的原因”)
使用技巧:
-
避免与R1模式同时启用,以防逻辑冲突

三、让DeepSeek“说人话”
还有一部分人吐槽DeepSeek的回答实在是太难懂,完全是在读天书,怎么解决呢?最好的提示词,就是没有提示词,说人话就可以,在会动脑子的DeepSeek面前,不用玩心思,真诚才是必杀技。越是直白、俗气,就越能激发它的潜能。比如这样:


或者用户在描述中增加“我只有小学学历”、“我听不懂专业描述”这样的提示来达到通俗易懂的效果。
以上就是本期的AI工具推荐啦,DeepSeek成功“出圈”,成为全民热议的话题,这非常好,说明AI 技术正在走进了大众生活,2025 年 AI 的普及将更加值得期待。
感谢您读到这里!希望本周的分享能给您带来一些启发和帮助。如果您喜欢本期内容,别忘了关注我们,如果您有更多关于DeepSeek的想法,欢迎留言和我们探讨,与我们一起交流成长!

被折叠的 条评论
为什么被折叠?



