这两天和朋友谈到行业的发展,为什么互联网大厂纷纷大规模裁员?

去年还在全网声讨互联网企业996呢,今年突然没声音了,也不用讨论在哪个路灯上吊死互联网资本家了,因为都被裁了。
继教育培训领域大幅度裁员之后,大厂裁员消息也开始陆续传出,百度AIG,MEG多条业务线进行精简,涉及核心技术部门;社区电商,0%;而腾讯在年度员工大会表示,PCG事业群将开始大规模人员优化,此外,华为、字节、携程等一众互联网企业,都开始削减支出、裁员过冬,不得不承认互联网企业的寒冬已来。
互联网仍在发展,但已经是存量市场了,对人员规模的需求正在放缓。在存量市场里,冗余人员和低效人员会被淘汰、被外包,而优秀的人才也会一直受到招聘方的青睐。所以我们就看到了近期行业里冰火两重天的一幕,一边是大量的低端测试工程师被淘汰、被外包和被迫转行,求职屡屡碰壁,而另一边,却是很多测试经理求贤若渴四处挖人。需求和供给的不匹配,导致招人难、就业也难。

既然寒冬将至,作为IT民工的测试人来说,更应该做好过冬的准备。软件测试说到底是技术岗位,那就要靠技术说话。不断掌握新的技能,提高自身技术能力也就变成了目前测试从业人员迫在眉睫需要解决的问题。因此,现在大部分初级功能测试人员都在向自动化、性能、安全靠拢。
但是还是有不少的软件测试工程师站在“十字路口”迷茫、无助,找不到自己的方向。

一切的迷茫都是因为想得太多而做的太少!每一个软件测试行业从业者都能意识到目前自己面临的窘境,但能及时作出改变,顺应时代变化的人还是太少。多数人明明“泰山崩于前而面色如土”却只能眼睁睁看着自己被行业淘汰吗?
并不是,作为一个过来人,我深知自我提升过程中的困难,所以我热衷于收集教程资源和整理学习路线。这样可以很大的提高学习效率,也避免少走一些弯路。下面的《软件测试工程师发展方向知识架构体系图》和相应的【一套网盘资源】,会告诉你该往哪里努力:
一、测试基础
了解测试的基础技能,掌握主流缺陷管理工具的使用,熟练测试环境的操作与运维

二、Linux必备知识
Linux作为现在最流行的软件环境系统,一定需要掌握,目前的招聘要求都需要有Linux能力。

三、Shell脚本
掌握Shell脚本:包括Shell基础与运用、Shell逻辑控制、Shell逻辑函数

四、互联网程序原理
自动化必经之路:前端开发基础知识以及互联网网络必备知识四、互联网程序原理

五、MySQL数据库
软件测试工程师必备MySQL数据库知识,不仅仅停留在基本的“增删改查”。

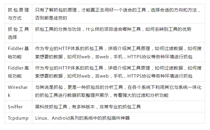
六、抓包工具
Fiddler,Wireshark,Sniffer,Tcpdump各种抓包工具适用于各种项目,总有一款适合你的

七、接口测试工具
接口测试神器,你绕不开的强大工具:Jmeter。小巧灵活:Postman

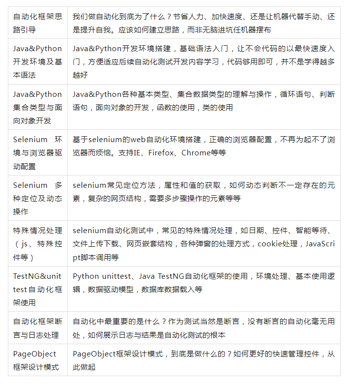
八、Web自动化测试Java&Python
了解自动化的目的,熟练掌握TestNG&unittest自动化框架,以及断言与日志处理

九、接口与移动端自动化
专业接口调用、测试解决方案。组建完整的web和接口自动化框架,Appium整体使用

十、敏捷测试&TestOps构建
揭开TestOps的神秘面纱,持续集成Jenkins框架烂熟于心

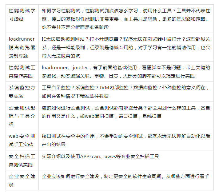
十一、性能测试&安全测试
软件测试的彼岸:性能测试和安全测试,选个方向努力爬坑吧!

上面就是我为大家整理出来的一份软件测试工程师发展方向知识架构体系图。希望大家能照着这个体系在1-2年内完成这样一个体系的构建。
可以说,这个过程会让你痛不欲生,但只要你熬过去了。以后的生活就轻松很多。正所谓万事开头难,只要迈出了第一步,你就已经成功了一半,等到完成之后再回顾这一段路程的时候,你肯定会感慨良多。
作为一位过来人也是希望大家少走一些弯路,如果你不想再体验一次学习时找不到资料,没人解答问题,坚持几天便放弃的感受的话,在这里我给大家分享一些自动化测试的学习资源,希望能给你前进的路上带来帮助。
最后: 下方这份完整的软件测试视频教程已经整理上传完成,需要的朋友们可以自行领取【保证100%免费】

软件测试面试文档
我们学习必然是为了找到高薪的工作,下面这些面试题是来自阿里、腾讯、字节等一线互联网大厂最新的面试资料,并且有字节大佬给出了权威的解答,刷完这一套面试资料相信大家都能找到满意的工作。




被折叠的 条评论
为什么被折叠?



