直流电机(direct current machine)是指能将直流电能转换成机械能或将机械能转换成直流电能(直流发电机)的旋转电机.
1.起动和调速性能好,调速范围广平滑,过载能力较强,受电磁干扰影响小;
2.直流电机具有良好的启动特性和调速特性;
3.直流电机的转矩比较大
4.维修比较便宜
5.直流电机的直流相对于交流比较节能环保


钕铁硼磁铁(NdFeB magnet)电机新材料的大量应用,无刷电机BLDC技术得到大力发展,音特电子为产品提高稳定性、地球家园节能降耗深入研究、为无刷电机电子控制提供我们们的完整电磁兼容解决方案。



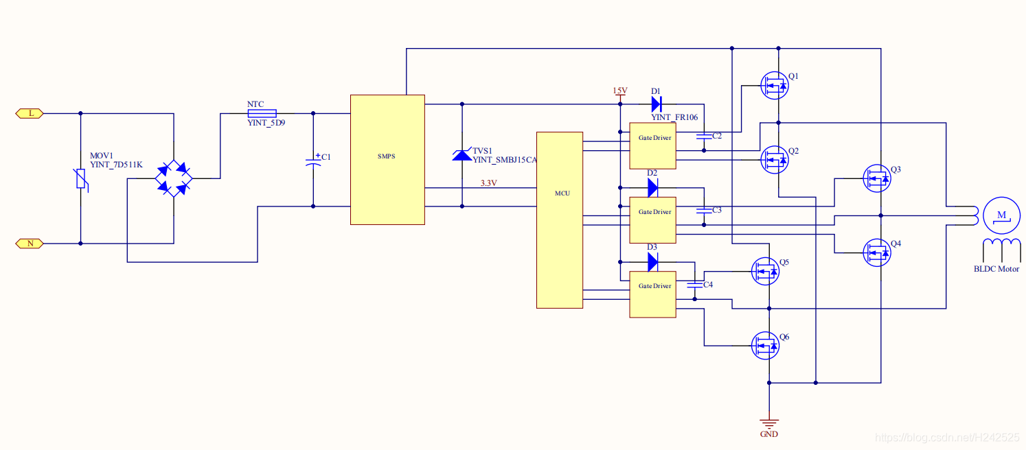
电子控制部分:AC转DC模块、MCU控制模块、Driver驱动、电机


本文介绍了直流电机的优秀性能,如良好的启动和调速特性、强过载能力,并强调了其节能环保的优点。随着钕铁硼磁铁在无刷电机(BLDC)中的应用,音特电子致力于提供稳定且节能的电子控制解决方案,包括AC转DC模块、MCU控制、Driver驱动和电机部分,同时指出Mov和NTC的选择需依据电机功率和使用场景。
最低0.47元/天 解锁文章
4271

被折叠的 条评论
为什么被折叠?



