在SpringBoot中利用Redis实现互斥锁
基本知识
前提条件,有一个能够在Springboot中使用Redis的项目,或者能够直接开也行
为什么要实现互斥锁:当我们利用Redis存储热点数据时,突然就过期失效或者被删除了,导致大量请求同时访问数据库,增加了数据库的负载。为减轻数据库的负载我们利用互斥锁。
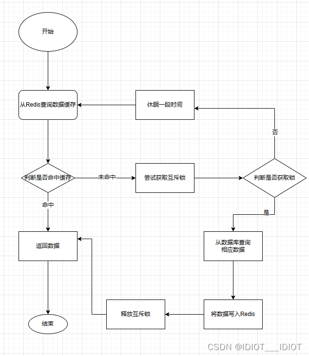
业务的一个逻辑图流程:

核心思路:相较于原来从缓存中查询不到数据后直接查询数据库而言,现在的方案是 进行查询之后,如果从缓存没有查询到数据,则进行互斥锁的获取,获取互斥锁后,判断是否获得到了锁,如果没有获得到,则休眠,过一会再进行尝试,直到获取到锁为止(这个尝试,要重新从Redis再次尝试获取数据,可能别的锁已经获取到了),才能进行查询
如果获取到了锁的线程,再去进行查询,查询后将数据写入redis,再释放锁,返回数据,利用互斥锁就能保证只有一个线程去执行操作数据库的逻辑,防止缓存击穿
操作锁的核心思路就是利用redis的setnx方法来表示获取锁,该方法含义是redis中如果没有这个key,则插入成功,返回1
具体实现
- 设置锁,删除锁
/**
* 根据name对特定的数据进行锁
* @param name
* @return
*/
public boolean setLock(String name) {
return Boolean.TRUE.equals(redisTemplate.opsForValue().setIfAbsent(name, true, 10, TimeUnit.SECONDS));
}
public boolean releaseLock(String name) {
return Boolean.TRUE.equals(redisTemplate.delete(name));
}
- 具体流程实现
@GetMapping("/getOneByLock/{sequence}")
public BaseResponse<Sentences> getOneByLock(@PathVariable long sequence) {
// 从redis中查信息
String name = "test:redis:sentences:"+ sequence;
Sentences sentence = (Sentences) redisTemplate.opsForValue().get(name);
// 命中返回数据
if(sentence != null ){
redisTemplate.expire(name,2,TimeUnit.MINUTES);
return ResultUtils.success(sentence);
}
// 未命中获取锁
String LOCK_NAME = "test:redis:lock:" + sequence;
boolean lock = redisTemplate.opsForValue().get(LOCK_NAME) != null && (boolean) redisTemplate.opsForValue().get(LOCK_NAME);
//如果lock等于false 那么就可以获取到锁并且,锁住不许其他人操作
if(!lock){
return ResultUtils.success(setLockReleaseLockAboutSentence(LOCK_NAME,name,sequence));
}
// 没有获取到锁 休眠一段时间,并且反复检测redis中的数据是否存在,或者锁是否释放
while(true){
try {
Thread.sleep(1000);
log.error("等待中");
} catch (InterruptedException e) {
throw new RuntimeException(e);
}
// 检查是否存在值
sentence = (Sentences) redisTemplate.opsForValue().get(name);
if(sentence != null){
return ResultUtils.success(sentence);
}
boolean checkAgain = (boolean) redisTemplate.opsForValue().get(LOCK_NAME);
if(!checkAgain){
sentence = setLockReleaseLockAboutSentence(LOCK_NAME,name,sequence);
}
return ResultUtils.success(sentence);
}
}
public Sentences setLockReleaseLockAboutSentence(String LOCK_NAME,String redisName, long sequence){
// 设置 锁值 为true
setLock(LOCK_NAME);
// 并且从数据中查取数据
Sentences sentence = sentencesService.getById(sequence);
// 这里为了明显不能抢锁设置一个睡眠时间
try {
log.error("休眠中");
Thread.sleep(3000);
} catch (InterruptedException e) {
throw new RuntimeException(e);
}
// 把数据写入Redis
redisTemplate.opsForValue().set(redisName,sentence,2, TimeUnit.MINUTES);
// 释放锁
releaseLock(LOCK_NAME);
// 返回数据
return sentence;
}
代码说明,在这个代码中为了演示明显,获取锁中延迟3s,竞争锁会延迟1s,下面的演示,初始时Redis中没有数据,只能去数据库中取数据,但是设置了互斥锁,所以只能够一个线程进入数据库取数据,其他只能等待数据得到结果。
结果示意
- redis中无数据

- 结果

最终效果是好的。redis中已存入数据

本文介绍了如何在SpringBoot项目中使用Redis实现互斥锁,以解决热点数据缓存失效导致的并发问题。通过setnx操作获取锁,确保在获取到锁后才查询数据库并更新缓存,有效减轻数据库压力。
2702

被折叠的 条评论
为什么被折叠?



