
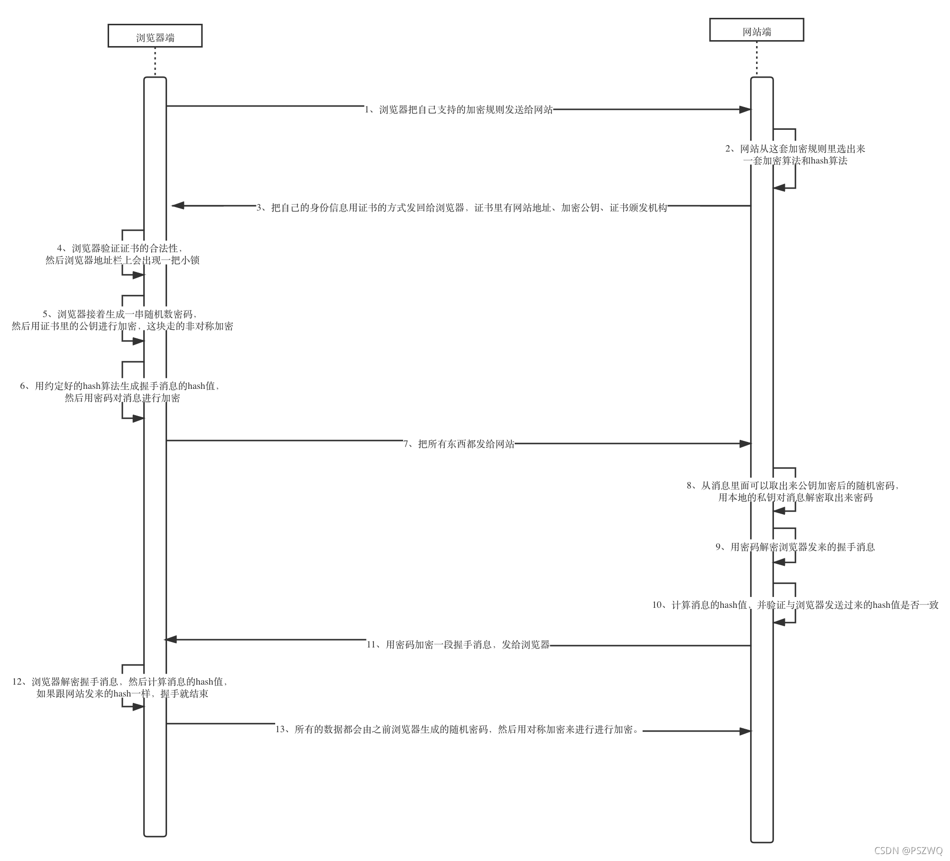
https原理时序图
于 2021-09-28 11:07:12 首次发布
博客围绕https展开,但具体内容缺失。https是一种安全的超文本传输协议,在网络安全方面有重要作用,常用于保障数据传输的安全性。
博客围绕https展开,但具体内容缺失。https是一种安全的超文本传输协议,在网络安全方面有重要作用,常用于保障数据传输的安全性。

1517
480
6995

被折叠的 条评论
为什么被折叠?