力扣
https://leetcode-cn.com/problems/rotate-list/难度中等646
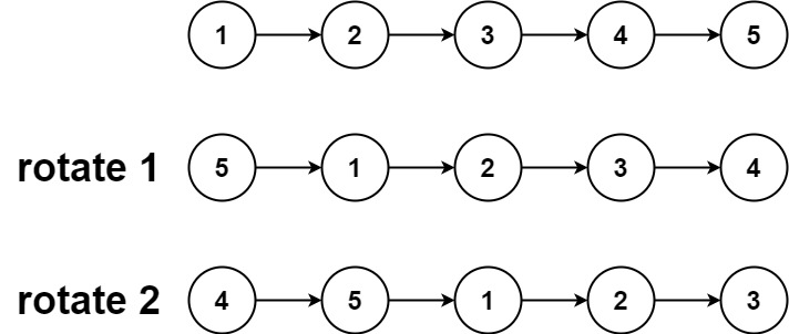
给你一个链表的头节点 head ,旋转链表,将链表每个节点向右移动 k 个位置。
示例 1:

输入:head = [1,2,3,4,5], k = 2 输出:[4,5,1,2,3]
示例 2:

输入:head = [0,1,2], k = 4 输出:[2,0,1]
提示:
- 链表中节点的数目在范围
[0, 500]内 -100 <= Node.val <= 1000 <= k <= 2 * 109
/**
* Definition for singly-linked list.
* public class ListNode {
* int val;
* ListNode next;
* ListNode() {}
* ListNode(int val) { this.val = val; }
* ListNode(int val, ListNode next) { this.val = val; this.next = next; }
* }
*/
class Solution {
public ListNode rotateRight(ListNode head, int k) {
if(head==null || k<1 ) return head;
ListNode node = head;
ListNode temp = head;
while(k>0)
{
node = node.next;
if(node==null && k!=0)
node = head;
k--;
}
while(node!=null && node.next!=null)
{
node = node.next;
temp = temp.next;
}
if(node!=null)
{
node.next = head;
head = temp.next;
temp.next = null;
}
return head;
}
}

1302

被折叠的 条评论
为什么被折叠?



