一、名字来源
Kubernetes 这个名字,起源于古希腊,是舵手的意思,它的 logo 即像一张渔网又像一个罗盘,谷歌选择这个名字还有一个深意:既然docker把自己比作一只鲸鱼船,驮着集装箱,在大海上遨游,google 就要用Kubernetes去掌握大航海时代的话语权,去捕获和指引着这条鲸鱼按照主人设定的路线去巡游。


二、核心设计
得益于 docker 的特性,服务的创建和销毁变得非常快速、简单。Kubernetes 正是以此为基础,实现了集群规模的管理、编排方案,使应用的发布、重启、扩缩容能够自动化。其核心设计主要概况为如下三点:
编排抽象:容器平台核心点不在于创建和调度容器,而是在上层架构抽象出各种对象,便于去统一管理。Kubernetes创造性的抽象出了各个编排的关系,例如亲密关系(Pod对象)、访问关系(Service对象)等。
声明式API:声明式API是整个系统自动化的核心要点,kubernetes提供了以声明式API的方式将抽象对外暴露,同时也便于了用户管理对象。
开放插件:支持系统资源插件化(比如计算、存储、网络);同时也支持用户自定义CRD和开发Operator。
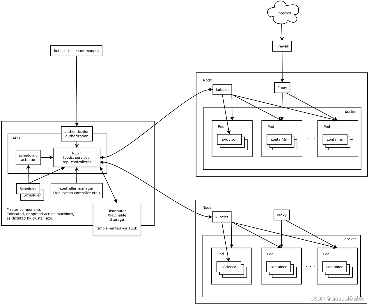
三、架构与组件
K8s整体架构:整个系统由控制面(Master)与数据面(Worker Node)组成。如下图:

1.Master核心组件
k8s集群控制节点,对集群进行调度管理,接受集群外用户去集群操作请求; Master Node 由 API Server、Controller MangerServer 、Scheduler和ClusterState Store(ETCD 数据库)所组成。
-
API Server:集群控制的唯一入口,它是各个组件之间数据交行通信的中心枢纽。其他模块通过API Server查询或修改数据,只有API Server才直接和etcd进行交互。Kubernetes 集群中,API Server 扮演着通信枢纽的位置。API Server 不仅负责和 etcd 交互(其他组件不会直接操作 etcd),并切对外提供统一的API调用入口, 所有的交互都是以 API Server 为核心的。
API Server 提供了以下的功能:
1)整个集群管理的 API 接口:所有对集群进行的查询和管理都要通过 API 来进行。集群内部的组件(如kubelet)也是通过Apiserver更新和同步数据到etcd中。
2)集群内部各个模块之间通信的枢纽:所有模块之前并不会之间互相调用,而是通过和 API Server 打交道来完成自己那部分的工作。
3)集群安全控制:API Server 提供的验证和授权保证了整个集群的安全。
4)数据中心枢纽: API Server 负责和 Etcd 交互存放集群用到的运行数据。 -
controller-mananger:负责编排,用于调节系统状态。内置了多种控制器(DeploymentController、- ServiceController、NodeController、HPAController等)是Kubernetes维护业务和集群状态的最核心组件。
controller-manager 作为 k8s 集群的管理控制中心,负责集群内 Node、Namespace、Service、Token、Replication 等资源对象的管理,使集群内的资源对象维持在预期的工作状态。
每一个 controller 通过 api-server 提供的 restful 接口实时监控集群内每个资源对象的状态,当发生故障,导致资源对象的工作状态发生变化,就进行干预,尝试将资源对象从当前状态恢复为预期的工作状态,常见的 controller 有 Namespace Controller、Node Controller、Service Controller、ServiceAccount Controller、Token Controller、ResourceQuote Controller、Replication Controller等。 -
scheduler:集群的调度器,它负责在Kubernetes集群中为Pod资源对象找到合适节点并使其在该节点上运行。
负责节点资源管理,接收来自kube-apiserver创建Pods的任务,收到任务后它会检索出所有符合该Pod要求的Node节点(通过预选策略和优选策略),开始执行Pod调度逻辑。调度成功后将Pod绑定到目标节点上。

-
etcd:用于存储Kubernetes集群的数据与状态信息。
Kubernetes中没有用到数据库,它把关键数据都存放在etcd中,这使kubernetes的整体结构变得非常简单。在kubernetes中,数据是随时发生变化的,比如说用户提交了新任务、增加了新的Node、Node宕机了、容器死掉了等等,都会触发状态数据的变更。状态数据变更之后呢,Master上的kube-scheduler和kube-controller-manager,就会重新安排工作,它们的工作安排结果也是数据。这些变化,都需要及时地通知给每一个组件。etcd有一个特别好用的特性,可以调用它的api监听其中的数据,一旦数据发生变化了,就会收到通知。有了这个特性之后,kubernetes中的每个组件只需要监听etcd中数据,就可以知道自己应该做什么。kube-scheduler和kube-controller-manager呢,也只需要把最新的工作安排写入到etcd中就可以了,不用自己费心去逐个通知了。
Kubernetes架构具备高可用:一方面Master节点高可用;另一方面所部署的业务也是高可用的。系统高可用的核心在于冗余部署,当某一个节点或程序出现异常时,其他节点或程序能分担或替换工作。Master节点高可用,主要由以下几个方面的设计实现:
- Master由多台服务器构成。
- API Server多实例同时工作,负载均衡。
- etcd多节点,一主多从。
- controller-manager与scheduler抢主实现。
2.Work Node节点组件
集群工作节点,运行用户业务应用容器。Nodes节点也叫Worker Node,包含kubelet、kube proxy 和 Pod(Container Runtime)。
- kubelet:负责Pod对应容器的创建、启停等任务,是部署在Node上的一个agent。运行在每个计算节点上:
1)kubelet 组件通过 api-server 提供的接口监测到 kube-scheduler 产生的 pod 绑定事件,然后从 etcd 获取 pod 清单,下载镜像并启动容器。
2)同时监视分配给该Node节点的 pods,周期性获取容器状态,再通过api-server通知各个组件。
3)镜像和容器的清理工作,保证节点上镜像不回占满磁盘,退出的容器不会占用太多资源。 - kube-proxy:实现Service通信与负载均衡机制。
首先k8s 里所有资源都存在 etcd 中,各个组件通过 apiserver 的接口进行访问etcd来获取资源信息,kube-proxy 会作为 daemon(守护进程) 跑在每个节点上通过watch的方式监控着etcd中关于Pod的最新状态信息,它一旦检查到一个Pod资源被删除了或新建或ip变化了等一系列变动,它就立即将这些变动,反应在iptables 或 ipvs规则中,以便之后再有请求发到service时,service可以通过ipvs最新的规则将请求的分发到pod上。 - Pod(Container Runtime) :负责本机的容器创建和管理。
Pod是Kubernetes最基本的操作单元。一个Pod代表着集群中运行的一个进程,它内部封装了一个或多个紧密相关的容器。
本期简单给大家介绍了k8s架构及组件的基础概念。🍒如果您觉得博主的文章还不错或者有帮助的话,请关注一下博主,如果三连点赞评论收藏就更好啦!谢谢各位大佬给予的支持!
Kubernetes(K8s)是一个用于自动化容器化应用的部署、扩展和管理的开源系统。其名称源于古希腊的舵手,象征着对容器集群的掌控。K8s 的核心设计包括编排抽象、声明式API和开放插件。系统由Master(包含APIServer、ControllerManager、Scheduler和etcd)和WorkerNode组成。APIServer作为通信枢纽,controller-manager负责编排,scheduler执行调度,etcd存储集群状态。WorkNode上,kubelet管理和运行Pod,kube-proxy实现Service通信。K8s架构具备高可用性,Master节点和业务均通过冗余部署实现。
723





