💥💥💞💞欢迎来到本博客❤️❤️💥💥
🏆博主优势:🌞🌞🌞博客内容尽量做到思维缜密,逻辑清晰,为了方便读者。
⛳️座右铭:行百里者,半于九十。
📋📋📋本文内容如下:🎁🎁🎁
⛳️赠与读者
👨💻做科研,涉及到一个深在的思想系统,需要科研者逻辑缜密,踏实认真,但是不能只是努力,很多时候借力比努力更重要,然后还要有仰望星空的创新点和启发点。建议读者按目录次序逐一浏览,免得骤然跌入幽暗的迷宫找不到来时的路,它不足为你揭示全部问题的答案,但若能解答你胸中升起的一朵朵疑云,也未尝不会酿成晚霞斑斓的别一番景致,万一它给你带来了一场精神世界的苦雨,那就借机洗刷一下原来存放在那儿的“躺平”上的尘埃吧。
或许,雨过云收,神驰的天地更清朗.......🔎🔎🔎
💥第一部分——内容介绍
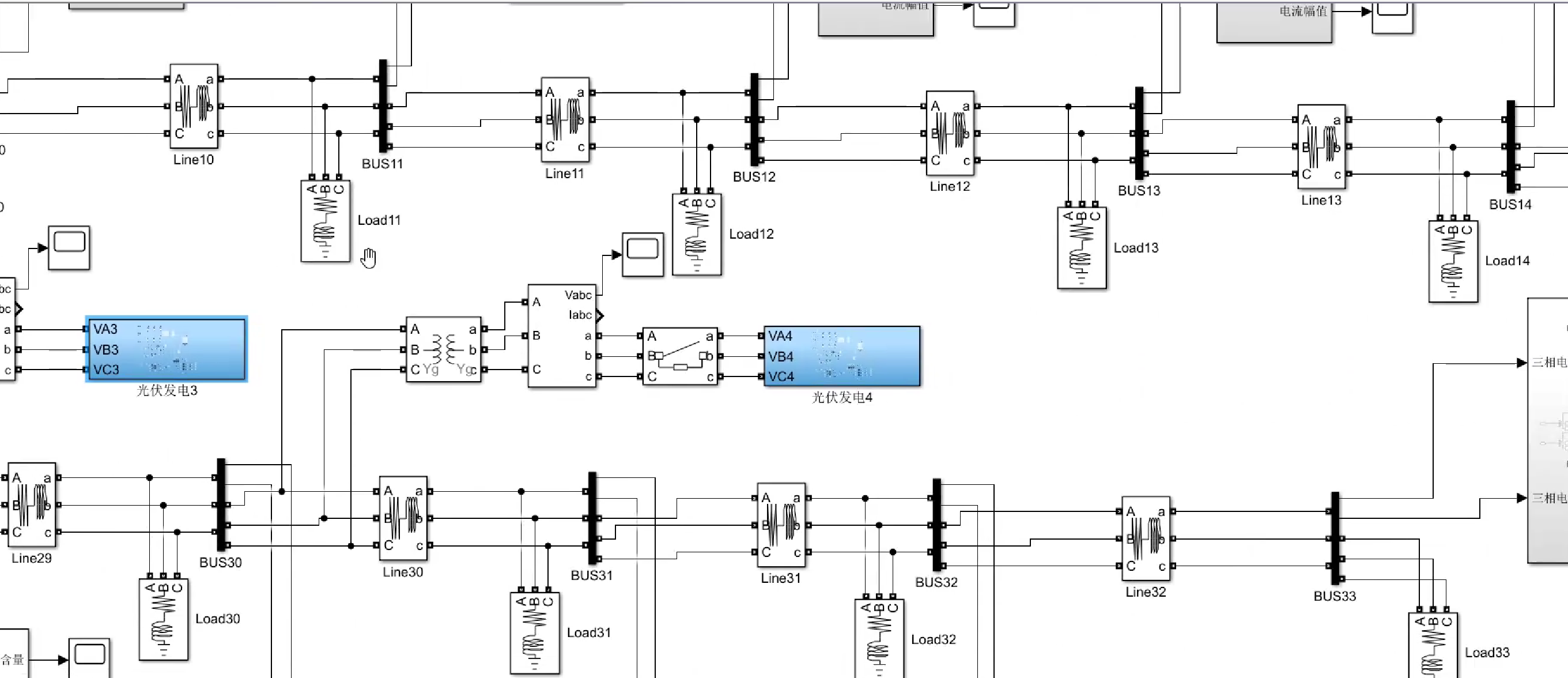
IEEE33节点电力系统光伏并网仿真与电能质量分析研究
摘要:本文基于IEEE33节点配电系统,通过Simulink平台构建含8台光伏并网系统的仿真模型,采用电压外环电流内环双闭环控制策略实现光伏电源与电网的稳定连接。研究重点分析新能源出力波动对节点电压、电流谐波及电压波动的影响,验证了分布式光伏接入对配电网电能质量的双重作用机制。仿真结果表明,合理配置光伏容量与位置可有效提升系统电压稳定性,但需通过谐波抑制措施规避功率波动引发的电能质量问题。
一、引言
随着全球能源转型加速,分布式光伏发电因其清洁性与灵活性成为配电网的重要补充。IEEE33节点系统作为国际通用的中压配电网测试基准,其典型辐射状结构与实际配网高度契合,为研究新能源接入影响提供了理想平台。然而,光伏出力的间歇性与随机性可能引发节点电压越限、谐波畸变及电压波动等问题,威胁电网安全运行。本文通过Simulink仿真模型,系统分析光伏并网对IEEE33节点系统电能质量的影响,为分布式电源优化配置提供理论依据。
二、仿真模型构建
2.1 IEEE33节点系统基础架构
IEEE33节点系统包含33个节点与32条馈线,采用3个变电站节点(PV节点)与30个负荷节点(PQ节点)的拓扑结构。系统基准电压为12.66kV,总负荷容量为3715kW+2300kvar,线路参数基于实际配网阻抗模型设计,可准确反映线路损耗与电压降落特性。
2.2 光伏并网系统建模
在节点4、7、11、15、19、23、27、31接入8台光伏发电单元,每台额定容量为200kW,采用电压外环电流内环双闭环控制策略:
- 电压外环:通过PI调节器维持直流侧电容电压稳定,确保光伏阵列工作于最大功率点跟踪(MPPT)模式;
- 电流内环:采用dq解耦控制生成参考电流,实现并网电流与电网电压同相位,抑制谐波分量。
光伏逆变器输出滤波器采用LCL型结构,参数设计兼顾谐波衰减与动态响应需求。
2.3 仿真参数设置
- 光照强度模型:采用分段线性函数模拟光照强度变化,设置基础光照强度为1000W/m²,波动范围±30%;
- 负荷模型:负荷节点采用恒阻抗-恒电流-恒功率(ZIP)复合模型,其中60%为恒功率负荷,30%为恒电流负荷,10%为恒阻抗负荷;
- 仿真步长:设置为1e-4s,总仿真时长0.2s,涵盖稳态与动态过程。
三、电能质量影响分析
3.1 节点电压分布特性
3.1.1 稳态电压水平
光伏接入前,系统末端节点(如节点18、33)电压标幺值低于0.95,存在电压越下限风险。接入光伏后,节点电压普遍提升0.02~0.05pu,其中节点15、23因靠近光伏接入点,电压提升幅度达0.07pu,有效缓解了末端电压偏低问题。然而,节点7、11因光伏容量配置过大,导致局部电压越上限(1.05pu),需通过无功补偿装置进行调节。
3.1.2 电压波动分析
光照强度突变时(如从1000W/m²骤降至700W/m²),光伏出力瞬时减少60%,引发接入点附近节点电压波动。节点4电压波动幅值达0.03pu,持续时间约0.05s,符合IEEE Std 1547标准要求(电压波动≤3%)。通过配置储能装置平滑功率输出,电压波动幅值可降低至0.01pu。
3.2 电流谐波特性
3.2.1 谐波源识别
光伏逆变器作为非线性负荷,其开关动作产生特征谐波(主要为5、7、11次)。仿真结果显示,光伏接入点电流总谐波畸变率(THD)为3.2%,高于国际标准限值(5%),需通过LCL滤波器优化设计抑制谐波。
3.2.2 谐波传播规律
谐波电流沿馈线向电网侧传播,导致非光伏接入节点谐波含量增加。节点33电流THD由接入前的1.8%升至2.5%,表明谐波污染具有扩散性。通过在节点15、27加装无源滤波器,系统整体THD降低至2.0%以下,满足电能质量要求。
四、优化策略与验证
4.1 光伏容量与位置优化
采用遗传算法对光伏接入容量与位置进行优化,以最小化电压偏差与谐波畸变率为目标函数。优化后方案将光伏总容量调整为1.5MW,并重新分配至节点4、11、23、31,系统电压合格率提升至100%,电流THD控制在2.8%以内。
4.2 控制策略改进
引入虚拟阻抗控制技术,通过动态调整逆变器输出阻抗,抑制多光伏并联时的谐波环流。仿真表明,该策略可使节点间谐波相位差减小60%,系统谐波共振风险显著降低。
五、结论
本文通过Simulink仿真验证了光伏并网对IEEE33节点系统电能质量的影响机制:
- 光伏接入可有效提升节点电压水平,但需避免局部过电压;
- 光伏出力波动引发电压波动,需通过储能装置平滑功率输出;
- 逆变器谐波污染具有扩散性,需通过滤波装置与控制策略联合治理。
研究结果为分布式光伏的规划、运行与控制提供了理论支撑,后续可进一步探索多时间尺度下的电能质量动态评估方法。
📚第二部分——运行结果








🎉第三部分——参考文献
文章中一些内容引自网络,会注明出处或引用为参考文献,难免有未尽之处,如有不妥,请随时联系删除。(文章内容仅供参考,具体效果以运行结果为准)
🌈第四部分——Matlab代码、Simulink仿真实现
资料获取,更多粉丝福利,MATLAB|Simulink|Python资源获取

305

被折叠的 条评论
为什么被折叠?



