完整工程(百度网盘免费下载,提取码:0403)和演示视频在文章末尾,需要请移步至文章末尾。
第九届嵌入式省赛题目

涉及模块主要代码
主要变量与结构体
struct keys//按键结构体
{
uchar key_judge;//按键判断状态
bool key_sta;//按键实时状态
uint key_time;//按键持续时间
bool key_single;//短按按键标志
bool key_long;//长按按键标志
};
struct times //时间结构体
{
uchar time_hour;
uchar time_min;
uchar time_sec;
uchar time_hms_mode;
};
struct keys key[4]={0,0,0,0,0,0};//初始化按键
uchar ctimer=0;//消抖时间
uint led_ntimer=0;//led闪烁时间变量
bool led_flag=0;//led闪烁标志位
uchar time_No=0;//第几个时间
struct times time[5] = {0,1,55,0};//初始化时间变量
char lcd_buffer[20];//lcd显示缓存
uchar key_long_time=0;//长按按键,数值增加的时间
uint count_douwn=0;//倒计时变量
bool run_flag=0;
uint secs=0;//总秒数
bool cf_1=0,cf_2=0;// 00:standby 01:setting 10:running 11:pause
按键模块
在按键部分,从题目得知,有短按,长按,并且有长按连续增加。因此在捣鼓按键中,我利用了状态机的思想,对按键B1,B2,B3,B4按键进行判断,由于题目中,只需要B3按键连续增加,所以我没有让其他按键拥有此功能。
主要代码如下:
#include "stdbool.h"
#define uchar unsigned char
#define uint unsigned int
struct keys
{
uchar key_judge;//按键判断状态
bool key_sta;//按键实时状态
uint key_time;//按键持续时间
bool key_single;//短按按键标志
bool key_long;//长按按键标志
};
void Key_Scan(void)//按键判断
{
key[0].key_sta = HAL_GPIO_ReadPin(GPIOB,GPIO_PIN_0);
key[1].key_sta = HAL_GPIO_ReadPin(GPIOB,GPIO_PIN_1);
key[2].key_sta = HAL_GPIO_ReadPin(GPIOB,GPIO_PIN_2);
key[3].key_sta = HAL_GPIO_ReadPin(GPIOA,GPIO_PIN_0);
for(uchar i=0; i<4; i++)//本段逻辑类似于FPGA中的状态机
{
switch(key[i].key_judge)
{
case 0://状态0
{
if(key[i].key_sta==0)
{
key[i].key_judge=1;
key[i].key_time=0;
}
}break;
case 1://状态1,按键消抖
{
if(ctimer++>=10)//10ms
{
ctimer=0;
if(key[i].key_sta==0)key[i].key_judge=2;
else key[i].key_judge =0;
}
}break;
case 2://状态2,判断成功按下,处理按键
{
if(ctimer++>=10)//10ms
{
ctimer=0;
if(key[i].key_sta==0)key[i].key_time++;//一直按下,时间增加
if(key[i].key_time<80 && key[i].key_sta==1)//短按
{
key[i].key_single=1;
key[i].key_judge=0;
}
else if(key[i].key_time>=80)//长按超过0.8s
{
if(key[i].key_sta==0)
{
if(i==2)//按键b3,长按一直增加的特殊功能
{
key_long_time++;
if(key_long_time>=10)key[i].key_long=1;//长按时,每隔0.1s把标志位,置1
key_long_time%=10;
}
}
else//松开按键后,除开B3的特殊功能,把标志位,置1
{
key[i].key_judge=0;
if(i!=2)key[i].key_long=1;
}
}
}
}break;
}
}
倒计时模块
处理倒计时时,我们可以利用中断进行。其中一个重要的思想就是,将倒计时的时间转化成秒,LCD显示时,再把秒转换成具体时间就可以。根据时间的进制关系,我们可以写出如下代码。
void Time_to_secs(void)//将时间转化成秒,方便倒计时,定义的uint可能不够,可继续扩大
{
secs = time[time_No].time_hour *3600 + time[time_No].time_min *60 + time[time_No].time_sec;
}
void Secs_to_time(void)//将秒转化成时间
{
time[time_No].time_hour =secs /3600;
time[time_No].time_min = secs %3600 /60;
time[time_No].time_sec = secs %3600 %60;
}
void B4_process(void)//按键b4处理,倒计时处理
{
if(key[3].key_single==1)
{
run_flag=!run_flag;
if(run_flag){cf_1=1;cf_2=0;}//倒计时启动
else {cf_1=1;cf_2=1;}//倒计时暂停
key[3].key_single=0;
LCD_ClearLine(Line4);
LCD_ClearLine(Line6); }
if(count_douwn>=1000)
{
Time_to_secs();
if(secs !=0)secs--;
else cf_1=cf_2=0;
Secs_to_time();
count_douwn=0;
}
}
EEPROM模块
我们将比赛给的资源库中,HAL库的IIC底层代码加入到我们自己的工程中,然后增加如下代码
EEPROM读取
EERPOM地址:图中MSB是最高有效位,LSB是最低有效位,LSB为1时是读取,为0时是写入。

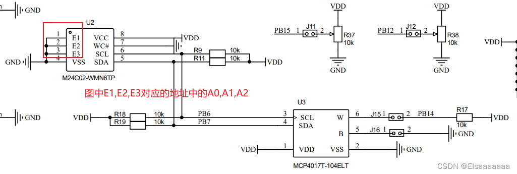
因为E1,E2,E3全部接地,所以A0,A1,A2全部为0

读取时序图:

根据时序写出EEPROM读取代码:
uchar EEPROM_Read(uchar add)//EEPROM读取
{
uchar temp;
I2CStart();
I2CSendByte(0xa0);
I2CWaitAck();
I2CSendByte(add);
I2CWaitAck();
I2CStart();
I2CSendByte(0xa1);
I2CWaitAck();
temp = I2CReceiveByte();
I2CStop();
return temp;
}
EEPROM写入
写入时序图:
根据时序写出EEPROM写入代码:
void EEPROM_Wite(uchar add, uchar dat)//EEPROM写入
{
I2CStart();
I2CSendByte(0xa0);
I2CWaitAck();
I2CSendByte(add);
I2CWaitAck();
I2CSendByte(dat);
I2CWaitAck();
I2CStop();
}
LCD移植

在STM32CudeMx中将图中所有引脚设置为输出模式(除LCD_RST外,不用管LCD_RST,因为它在硬件上连接到了复位引脚),再将赛点资源包中的lcd.c,lcd.h,font.h复制到自己的工程文件下即可。





在main.c中加入如下代码,点h文件是头文件,其他代码加入main函数即可使用
#include "lcd.h”
LCD_Init();//初始化lcd
LCD_Clear(Black);//设置lcd背景
LCD_SetBackColor(Black);//设置每行背景
LCD_SetTextColor(White);//设置字体颜色
LCD_DisplayStringLine(Line0,"Hello World!");
完整工程文件(HAL库)
嵌入式赛点资源包(2023)
总结
自己写的代码,不喜勿喷,欢迎参考
以上就是本次的全部内容了,第一次写博客,记录一下。
想联系笔者请私信就好。
本文详细介绍了一次嵌入式竞赛的实战经验,包括按键、倒计时及EEPROM模块的设计与实现,同时提供了完整的工程文件及演示视频。
956

被折叠的 条评论
为什么被折叠?



