时代风云迭起,自媒体行业从单纯的文字,图片,到今天的音视频开始了三连跳。有些 Up主步履蹒跚的前行摸索,有些已经成为了一方霸主。一个人的成就与孜孜不倦的事先准备离不开,合格的 Up 主需要做大量的文案,今天就说说在工作中, XMind ,幕布, Effie ,哪个更适合Up主。

XMind:
XMind 是多语言国际化的商业思维导图软件,作为一个老牌的思维导图应用,目前占据了导图界半壁江山。
XMind 其实偏重企业和教育领域,主要原因是软件界面美观,制作的导图也华丽精良,用于商业演示是再合适不过的了。 XMind 侧重于视觉呈现的效果,华丽的外表也局限了XMind 的使用方式,如果大段的文字输入到 XMind 支线主题里,有些不符合审美需求,那就得在美观与实用中二选一。

而大多数的 Up 主运用思维导图的目的是为了做文案打底稿,如果不用于演示的话,不建议在 XMind 里浪费过多的时间。说浪费时间的主要原因是, XMind 提供的美化条件,很容易把心思沉迷到美化导图的过程里,学习工作中考虑事情的时候,是需要思想专注的。

幕布:
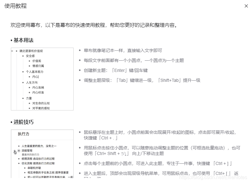
幕布作为一款思维导图的应用软件,不知不觉的伴随了好些年。他是一款轻量级的软件,让我从列举大纲到绘制思维导图有了一个潜移默化的过渡。

本文对比评测了XMind、幕布和Effie三款软件,针对Up主的需求分析了各自优势。XMind适合商业演示,但不适合大段文字输入;幕布轻量级,适合大纲整理,但功能有限;Effie则创新地融合大纲与文稿,是Up主完成复杂笔记和文案的理想选择。
最低0.47元/天 解锁文章
1993

被折叠的 条评论
为什么被折叠?



