【SpringBoot项目】基于SpringBoot的数码论坛系统
技术简介:采用Java技术、SpringBoot框架、B/S架构、MySQL数据库等实现。
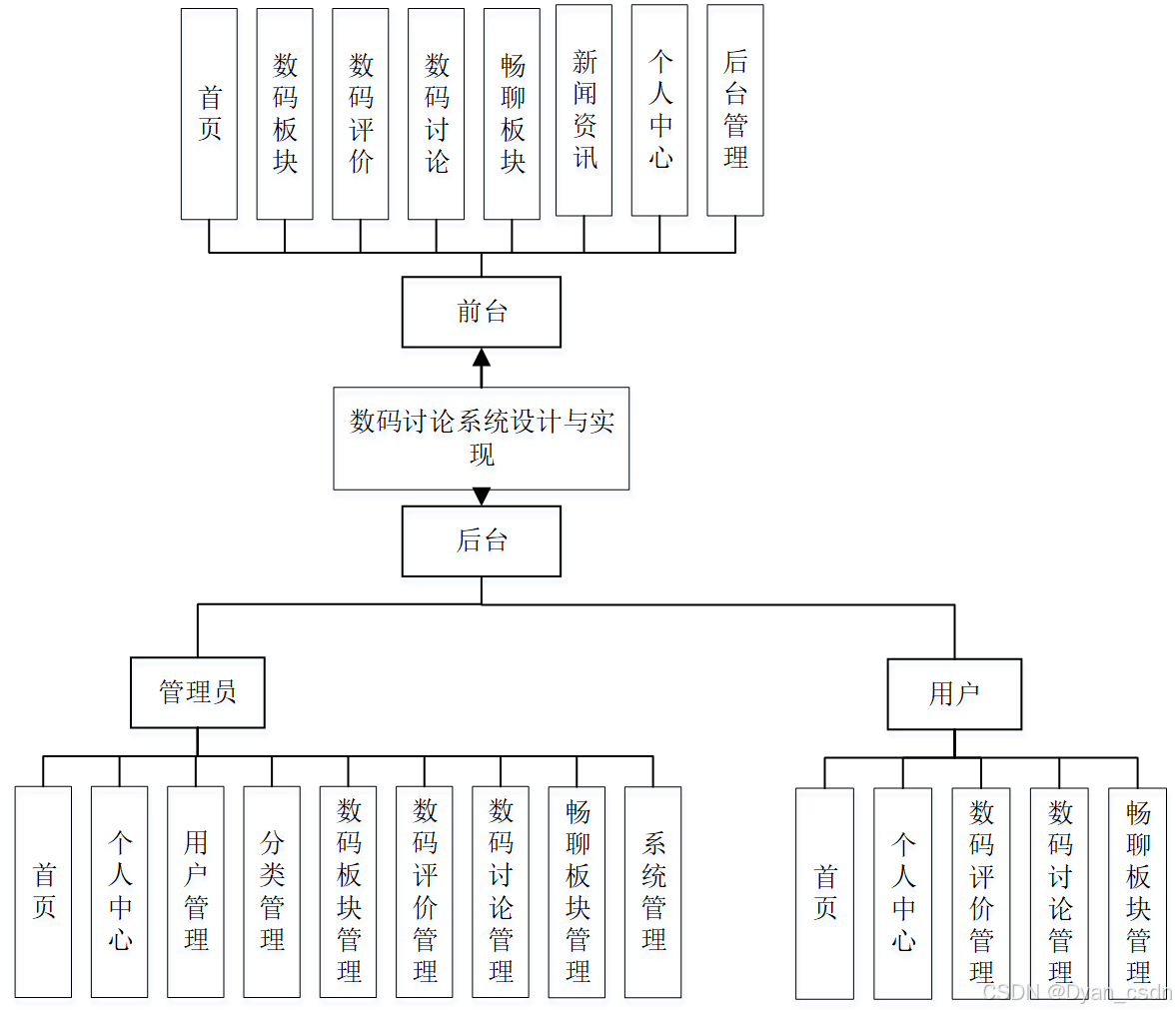
系统简介:登录系统后,主要模块包括首页、数码板块、数码评价、数码论坛、畅聊板块、新闻资讯、个人中心、后台管理等功能。管理员登陆后,主要模块包括首页、个人中心、用户管理、分类管理、数码板块管理、数码评价管理、数码论坛管理、畅聊板块管理、系统管理等功能。教师登陆后,主要模块包括首页、个人中心、数码评价管理、数码论坛管理、畅聊板块管理等功能。
背景:
在21世纪的今天,互联网早已成为人们生活中不可或缺的一部分。事实上,我国在20世纪末就已经开始普及互联网信息,它为人们的生活带来了极大的便利。如今,无论是企业还是事业单位,几乎都拥有自己的管理系统。从传统的管理模式向互联网转型,已经成为一种必然趋势。那么,在这样的背景下,开发一套数码论坛系统究竟有哪些重要意义和作用呢?
首先,开发数码论坛系统能够有效提升企事业单位的形象。在当今这个信息化飞速发展的时代,网络已经成为企业对外展示的重要窗口。如果一个单位连自己的操作系统都没有,那么它很可能会被视为跟不上时代发展的落后者。因此,拥有一个专业的数码论坛系统,不仅可以展示单位的现代化管理水平,还能增强其在市场中的竞争力和影响力。
其次,数码论坛系统的开发能够显著加强数码论坛的服务能力。数码论坛作为一种特殊的行业,其核心在于为用户提供及时、准确的信息和服务。这就要求管理员能够定期更新资料,并随时接收用户的反馈和建议。传统的管理模式往往难以满足这些需求,而数码论坛系统则可以轻松实现这些功能。用户可以通过系统方便地提交建议或反馈问题,管理员也能够及时处理这些信息,从而提升服务质量和用户体验。
此外,一个优秀的数码论坛系统能够将信息管理提升到一个新的高度。在传统的管理模式下,信息更新往往需要耗费大量的人力和时间,而且很难做到实时更新。然而,数码论坛系统可以轻松实现内容的即时更新。无论是最新的数码产品资讯,还是用户讨论的热点话题,都可以在第一时间通过系统发布。这种及时性对于现代数码论坛来说至关重要,它能够确保用户始终获取到最新、最准确的信息。
更重要的是,数码论坛系统可以通过互联网实现广泛的宣传和推广。在互联网时代,信息传播的速度和范围是传统媒体无法比拟的。通过开发一套专业的数码论坛系统,单位可以将其服务和优势展示给更多的潜在用户。系统不仅可以为用户提供便捷高效的服务,还可以通过各种网络渠道进行推广,让更多人了解数码论坛的存在和价值。这种宣传效果不仅可以增加用户的粘性,还能吸引更多的新用户加入,从而扩大论坛的影响力和用户群体。
总之,在互联网高度发达的今天,开发一套数码论坛系统具有极其重要的意义。它不仅可以提升单位的形象,加强服务能力和信息管理效率,还可以通过互联网实现广泛的宣传和推广。随着科技的不断进步和用户需求的日益多样化,数码论坛系统必将成为未来数码行业发展的重要支撑,为用户提供更加优质、高效的服务体验。








2127

被折叠的 条评论
为什么被折叠?



