文章合集地址:Github - BlogY
目录
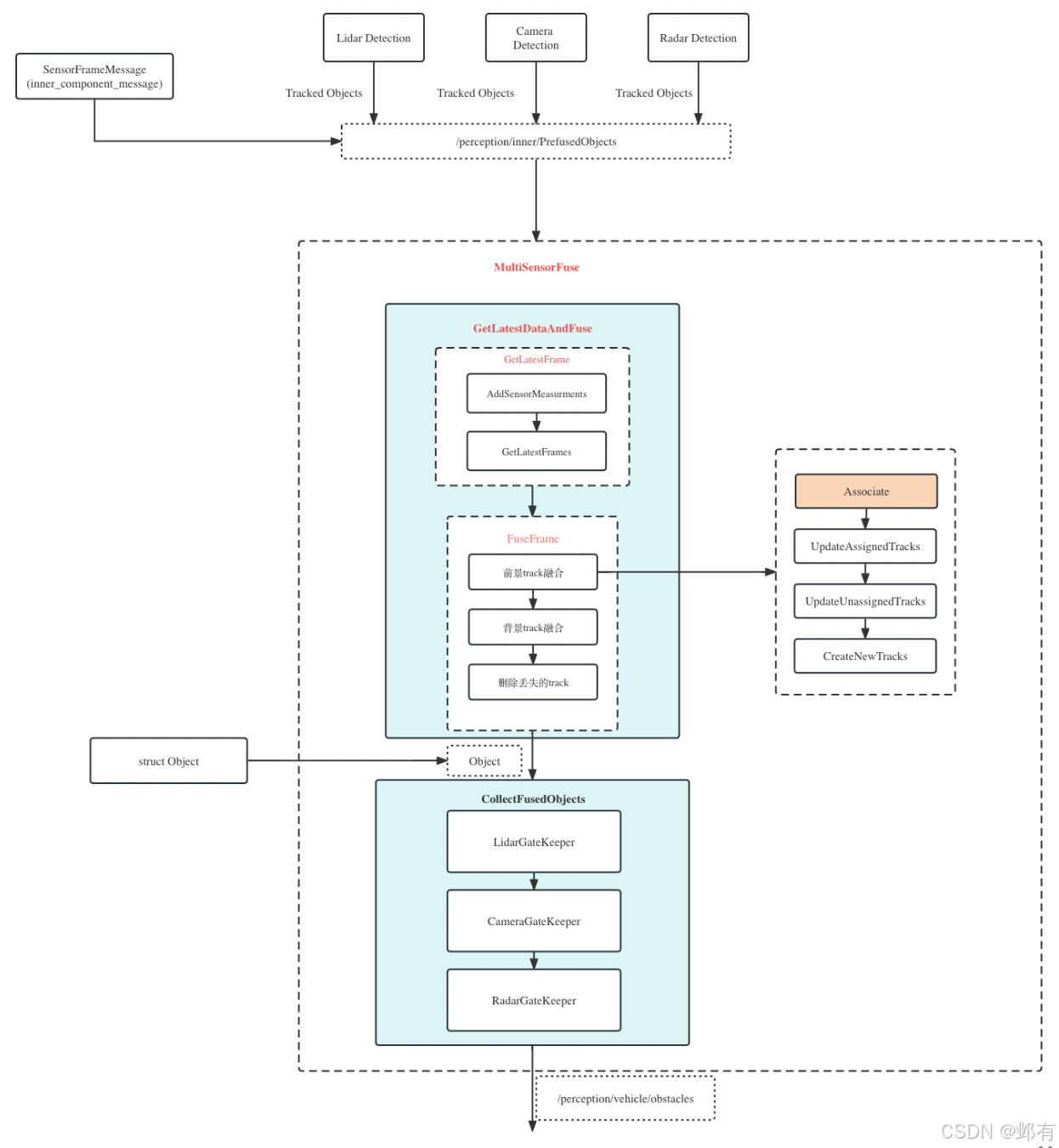
1 感知模块架构
激光雷达(lidar)、毫米波雷达(radar)、相机(camera)均有各自的检测、过滤和跟踪模块。
各传感器处理结果统一交给融合模块(multi_sensor_fusion)处理,再进行后续预测和规划。

2 融合子模块架构
融合的主流程:
- GetLatestFrames:获取某传感器所有待融合数据,按时间排序。
- FuseFrame:逐帧融合。分为前景轨迹融合、背景轨迹融合。两种轨迹融合的流程均为:
- 数据关联
- 关联轨迹更新
- 未关联上的轨迹更新
- 轨迹初始化
- 丢失轨迹删除,结果整理等

3 入口
文件:modules\perception\multi_sensor_fusion\multi_sensor_fusion_component.cc
类:MultiSensorFusionComponent
Apollo 框架中,每个功能组件都对应一个继承自 Component 类的具体组件类,具体组件类中都包含 public 的 Init 方法和 Proc 方法,Init 方法实现了组件的初始化,Proc 方法实现了组件的具体算法流程。
对外接口:Init、Proc
对内接口:InitAlgorithmPlugin、InternalProc**(*算法入口)**
4 数据结构
Object (1个目标) → SensorObject (指定传感器) → Track (目标跟踪,加时间维度) → Scene (所有Track集合)
SensorObject → Frame (一帧目标的集合) → SensorFrame (指定传感器) → Sensor (传感器,管理SensorFrame)→ SensorDataManager (管理Sensor)
Object的属性
id
ORB_info(theta,center,size,anchor_point,type,confidence):ORB信息
Tracking_info(track_id,velocity,acceleration,age,latest_timestamp):跟踪信息
CIPV(light): 路径最近车辆
Frame的属性
sensor_info:传感器信息
timestamp:时间戳
objects:目标集合
sensor2world_pose:位姿
Track的属性
is_background_:是否背景
lidar_objects_, ...:sensor_id和目标的map
fused_object_:融合目标,保留最后融合进去的目标信息
is_alive_: 是否活跃
tracked_times...:跟踪计数等
5 MultiSensorFusionComponent::InternalProc
1 融合
base::FramePtr frame = in_message->frame_;
frame->timestamp = in_message->timestamp_;
std::vector<base::ObjectPtr> fused_objects;
if (!fusion_->Fuse(frame, &fused_objects)) {
// 融合核心函数
AERROR << "Failed to call fusion plugin.";
return false;
}
2 高精地图校验
3 结果发布
6 ProbabilisticFusion::Fuse
6.1 保存frame data
sensor_data_manager->AddSensorMeasurements(sensor_frame);
SensorDataManager::AddSensorMeasurements
sensor_ptr->AddFrame(frame_ptr);
Sensor::AddFrame
SensorFramePtr frame(new SensorFrame(frame_ptr));
SensorFrame::Initialize
// 根据lidar_supplement提供的信息分成前景信息和背景信息
for (const auto& base_obj : base_objects) {
SensorObjectPtr obj(new SensorObject(base_obj, header_));
if (base_obj->lidar_supplement.is_background) {
background_objects_.emplace_back(obj);
} else {
foreground_objects_.emplace_back(obj);
}
}
6.2 索引相关数据帧
不是每收到一帧数据就融合,而是攒一批数据每隔一段时间融合。
sensor_data_manager->GetLatestFrames(fusion_time, &frames);
SensorDataManager::GetLatestFrame
// 获取各传感器未融合的数据帧
// sensors_:class SensorDataManager
// std::unordered_map<std::string, SensorPtr> sensors_;
for (auto it = sensors_.begin(); it != sensors_.end(); ++it) {
SensorFramePtr frame = it->second->QueryLatestFrame(timestamp);
if (frame != nullptr) {
frames->push_back(frame);
}
}
...
std::sort(frames->begin(), frames->end(),
[](const SensorFramePtr& p1, const SensorFramePtr& p2) {
return p1->GetTimestamp() < p2->GetTimestamp();
});
Sensor::QueryLatestFrames
// 上一次融合的时间戳和当前帧时间戳之间的数据帧
for (size_t i = 0; i < frames_.size(); ++i) {
if (frames_[i]->GetTimestamp() > latest_query_timestamp_ &&
frames_[i]->GetTimestamp() <= timestamp) {
frames->push_back(frames_[i]);
}
}
6.3 执行融合
// 融合排好序的单帧数据
for (const auto& frame : frames) {
FuseFrame(frame);
}
ProbabilisticFusion::FuseFrame
FuseForegroundTrack(frame); // 前景数据融合
FusebackgroundTrack(frame); // 背景数据融合
RemoveLostTrack(); // 移除丢失轨迹
6.3.1 背景融合
ProbabilisticFusion::FusebackgroundTrack
6.3.1.1 关联
简单地根据track_id是否相等判断关联,等式两边分别为:
scenes_->GetBackgroundTracks()[i]->GetFusedObject()->GetBaseObject()->track_id
frame_objs[i]->GetBaseObject()->track_id
猜想:背景目标只从激光雷达中获取,因此track_id是一致的,都是激光雷达跟踪的id。
6.3.1.2 更新匹配轨迹
向轨迹中添加最近观测,并删除长期不可见轨迹。
background_tracks[track_ind]->UpdateWithSensorObject(frame_objs[obj_ind]);
Track::UpdateWithSensorObject
void Track::UpdateWithSensorObject(const SensorObjectPtr& obj) {
// objects:与当前航迹匹配过的、和当前观测传感器类型一致的历史观测
// typedef std::map<std::string, SensorObjectPtr> SensorId2ObjectMap;
std::string sensor_id = obj->GetSensorId();
SensorId2ObjectMap* objects = nullptr;
if (IsLidar(obj)) {
objects = &lidar_objects_;
} else if (IsRadar(obj)) {
objects = &radar_objects_;
} else if (IsCamera(obj)) {
objects = &camera_objects_;
} else {
return;
}
// 更新对应传感器类型的最新历史观测为本轮观测
UpdateSensorObject(objects, obj);
double time_diff = obj->GetTimestamp() - fused_object_->GetTimestamp();
tracking_period_ += time_diff;
// 删除各传感器超过最大不可见时长的全部历史观测
UpdateSensorObjectWithMeasurement(&lidar_objects_, sensor_id,
obj->GetTimestamp(),
s_max_lidar_invisible_period_);
UpdateSensorObjectWithMeasurement(&radar_objects_, sensor_id,
obj->GetTimestamp(),
s_max_radar_invisible_period_);
UpdateSensorObjectWithMeasurement(&camera_objects_, sensor_id,
obj->GetTimestamp(),
s_max_camera_invisible_period_);
// 更新融合对象
if (is_background_) {
return UpdateWithSensorObjectForBackground(obj);
}
fused_object_->GetBaseObject()->latest_tracked_time = obj->GetTimestamp();
UpdateSupplementState(obj);
UpdateUnfusedState(obj);
is_alive_ = true;
}
Track::UpdateSensorObject
void Track::UpdateSensorObject(SensorId2ObjectMap* objects,
const SensorObjectPtr& obj) {
std::string sensor_id = obj->GetSensorId();
auto it = objects->find(sensor_id);
if (it == objects->end()) {
(*objects)[sensor_id] = obj; // 没关联过的传感器首次赋值
} else {
it->second = obj; // 关联过的传感器,修改value值
}
}
Track::UpdateSensorObjectWithMeasurement
void Track::UpdateSensorObjectWithMeasurement(SensorId2ObjectMap* objects,
const std::string& sensor_id,
double measurement_timestamp,
double max_invisible_period) {
for (auto it = objects->begin(); it != objects->

最低0.47元/天 解锁文章
15万+

被折叠的 条评论
为什么被折叠?



