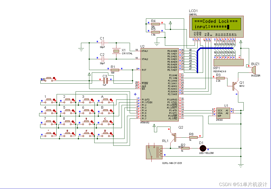
基于51单片机的电子密码锁
1)密码输入正确,绿灯亮,锁(继电器)开,蜂鸣器短响
2)密码输入错误,红灯亮,蜂鸣器长响,错误超3次,上锁
3)具有24C02存储模块
4)清除功能、更改密码功能(在输入密码正确情况下)
程序有详细注释!!!
实物需提前定制!!!
资料包含:仿真、程序、AD原理图、PCB、报告等

Proteus仿真
Keil代码
AD原理图
该文章介绍了一个使用51单片机实现的电子密码锁系统,系统包括密码验证、状态指示(绿灯/红灯)、错误超限上锁功能以及24C02存储模块。当密码正确时,绿灯亮,锁开启;错误则红灯亮,连续三次错误后锁闭。此外,系统还支持清除和更改密码操作。配套资源包括Proteus仿真、Keil代码、AD电路图、PCB设计和详细报告。
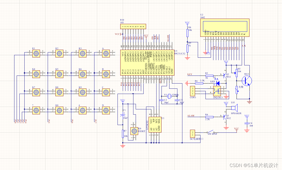
基于51单片机的电子密码锁
1)密码输入正确,绿灯亮,锁(继电器)开,蜂鸣器短响
2)密码输入错误,红灯亮,蜂鸣器长响,错误超3次,上锁
3)具有24C02存储模块
4)清除功能、更改密码功能(在输入密码正确情况下)
程序有详细注释!!!
实物需提前定制!!!
资料包含:仿真、程序、AD原理图、PCB、报告等

Proteus仿真
Keil代码
AD原理图
9981
4657