点击“开发者技术前线”,选择“星标”
让一部分开发者先看到未来
综合整理:程序员的那些事(ID:iProgrammer)
最近鹅厂光子工作室“强制员工不加班要双休”的消息,在网上火了。

有自称鹅厂员工的网友发帖问,这会给国内互联网公司开个好头吗?

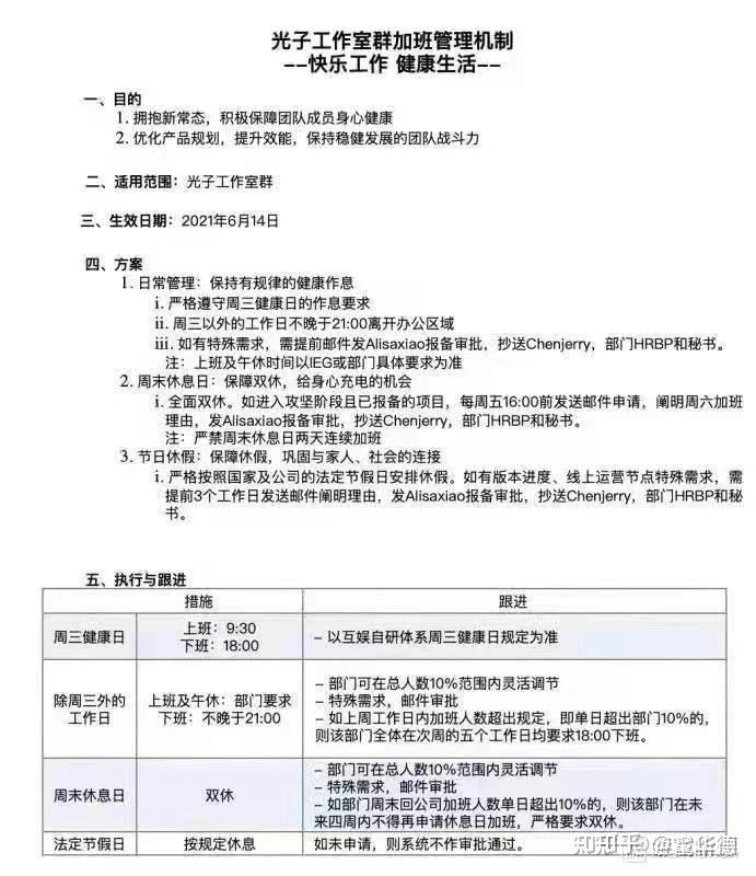
他提到的这个加班管理制度,我在知乎上找到了,如下:

从流出的加班管理机制表上看,该工作室确实严格限制了上班时间,不过,“双休”确实是双休,但“不加班”却不是通常理解的不加班,而是除周三外,必须 21:00 之前下班。
从国内全行业态势来看,这个时间点确实属于“不加班”的范围。
具体来看,自 6 月 14 日起,光子工作室将严格遵守周三健康日,周三 18:00 下班,其他工作日不晚于 21:00 离开办公区域,如果有特殊需要要提起报备审批。此外,周末全面双休,节假日休假严格按照国家法定节假日安排休假。
光子工作室的这份内部公告已引发业内热议。本文综合整理网友对此事的看法:
微博网友:

网友 Theodore[1]:
比想象中来的更早一些,是好事。
游戏行业收入高,单纯的依靠高收入,已经不能满足部分人群的需求了,50万和60万差别很大吗?真不算太大,但是加班和不加班差别就很大了。随着员工水平提升,年薪增加,会越来越重视加班程度,加班少的企业,哪怕给的少点,也更容易吸引优秀员工。
期待反内卷剧本开启:
1、光子工作室此举吸引了大量优秀员工,创造出不凡的业绩
2、其他工作室和企业纷纷效仿,否则无法吸引优秀员工(或者必须给出更高的工资,成本大大上升)
3、为了在8小时内让员工创造更多的价值,管理者不得不改进管理方式,员工同样改进自己的工作方式,争取8小时内创造更多的价值。
4、所有人工作时间都减少了,但是创造的价值反而变得多了,因为大家的效率都提高了。
5、由于大量员工休闲时间变多,消费也增加,内需提振。
不期望一下子到第五步,只求不要刚开始第一步就没下文了。
网友剑风[2]
以前在企鹅电竞的时候,隔壁组实习生经常都需要加班到九十点,我们正常也是七点才能下班,不过上班时间较弹性。
前段时间晚上去科兴那边跟王者运营聊天,发现那时候才是晚高峰,九十点深大地铁站人满为患。
反内卷是件好事,希望光子能带个好头,让整个游戏行业都按时上下班,毕竟我自己就是游戏行业啊。
网友程墨

网友 SakuraNeko[3]
从996卷进995,福报加倍!就看其他公司能不能一起卷进来,这对于全行业都是好事。
另外提醒一下,因为深圳上午堵车,一般公司上班时间是10点前后。中午有午休一个小时左右,晚上饭点也有大约一个小时休息时间。
所以说每天不是11个小时,而是9小时左右工作时间。如果你摸鱼水平足够,是可以摸出八小时效果的。
当然摸出的八小时肯定比不上真正的八小时时薪高,提升时薪靠摸鱼还是太残酷了(笑所以,同志们革命尚未成功,业界还需作出改变。
大家认为光子工作室的这种行为,能在鹅厂内部起一个好头么?会进一步带动其他大厂跟进么?
参考资料
[1]
Theodore: https://www.zhihu.com/question/464150896/answer/1932443897
[2]
剑风: https://www.zhihu.com/question/464150896/answer/1932854306
[3]
SakuraNeko: https://www.zhihu.com/question/464150896/answer/1932475509
— 完 —点这里????关注我,记得标星呀~前线推出学习交流一定要备注:研究/工作方向+地点+学校/公司+昵称(如JAVA+上海
扫码加小编微信,进群和大佬们零距离
END
后台回复“电子书” “资料” 领取一份干货,数百面试手册等你
开发者技术前线 ,汇集技术前线快讯和关注行业趋势,大厂干货,
是开发者经历和成长的优秀指南。
历史推荐
好文点个在看吧!
鹅厂光子工作室强制双休,开启反内卷新风气?
21万+

被折叠的 条评论
为什么被折叠?



