3.6 JUC集合类
JUC集合: ConcurrentHashMap详解
JUC集合: CopyOnWriteArrayList详解
JUC集合: ConcurrentLinkedQueue详解
JUC集合: BlockingQueue详解
为什么HashTable慢? 它的并发度是什么? 那么ConcurrentHashMap并发度是什么?
Hashtable之所以效率低下主要是因为其实现使用了synchronized关键字对put等操作进行加锁,而synchronized关键字加锁是对整个对象进行加锁,也就是说在进行put等修改Hash表的操作时,锁住了整个Hash表,从而使得其表现的效率低下。
ConcurrentHashMap在JDK1.7和JDK1.8中实现有什么差别? JDK1.8解決了JDK1.7中什么问题
HashTable : 使用了synchronized关键字对put等操作进行加锁;
ConcurrentHashMap JDK1.7: 使用分段锁机制实现;
ConcurrentHashMap JDK1.8: 则使用数组+链表+红黑树数据结构和CAS原子操作实现;
ConcurrentHashMap JDK1.7实现的原理是什么?
在JDK1.5~1.7版本,Java使用了分段锁机制实现ConcurrentHashMap.
简而言之,ConcurrentHashMap在对象中保存了一个Segment数组,即将整个Hash表划分为多个分段;而每个Segment元素,它通过继承 ReentrantLock 来进行加锁,所以每次需要加锁的操作锁住的是一个 segment,这样只要保证每个 Segment 是线程安全的,也就实现了全局的线程安全;这样,在执行put操作时首先根据hash算法定位到元素属于哪个Segment,然后对该Segment加锁即可。因此,ConcurrentHashMap在多线程并发编程中可是实现多线程put操作。

concurrencyLevel: Segment 数(并行级别、并发数)。默认是 16,也就是说 ConcurrentHashMap 有 16 个 Segments,所以理论上,这个时候,最多可以同时支持 16 个线程并发写,只要它们的操作分别分布在不同的 Segment 上。这个值可以在初始化的时候设置为其他值,但是一旦初始化以后,它是不可以扩容的。
ConcurrentHashMap JDK1.7中Segment数(concurrencyLevel)默认值是多少? 为何一旦初始化就不可再扩容?
默认是 16
ConcurrentHashMap JDK1.7说说其put的机制?
整体流程还是比较简单的,由于有独占锁的保护,所以 segment 内部的操作并不复杂
计算 key 的 hash 值
根据 hash 值找到 Segment 数组中的位置 j; ensureSegment(j) 对 segment[j] 进行初始化(Segment 内部是由 数组+链表 组成的)
插入新值到 槽 s 中
ConcurrentHashMap JDK1.7是如何扩容的?
rehash(注:segment 数组不能扩容,扩容是 segment 数组某个位置内部的数组 HashEntry<K,V>[] 进行扩容)
ConcurrentHashMap JDK1.8实现的原理是什么?
在JDK1.7之前,ConcurrentHashMap是通过分段锁机制来实现的,所以其最大并发度受Segment的个数限制。因此,在JDK1.8中,ConcurrentHashMap的实现原理摒弃了这种设计,而是选择了与HashMap类似的数组+链表+红黑树的方式实现,而加锁则采用CAS和synchronized实现。
简而言之:数组+链表+红黑树,CAS
ConcurrentHashMap JDK1.8是如何扩容的?
tryPresize, 扩容也是做翻倍扩容的,扩容后数组容量为原来的 2 倍
ConcurrentHashMap JDK1.8链表转红黑树的时机是什么? 临界值为什么是8?
size = 8, log(N)
ConcurrentHashMap JDK1.8是如何进行数据迁移的?
transfer, 将原来的 tab 数组的元素迁移到新的 nextTab 数组中
先说说非并发集合中Fail-fast机制?
快速失败
CopyOnWriteArrayList的实现原理?
COW基于拷贝
// 将toCopyIn转化为Object[]类型数组,然后设置当前数组
setArray(Arrays.copyOf(toCopyIn, toCopyIn.length, Object[].class));属性中有一个可重入锁,用来保证线程安全访问,还有一个Object类型的数组,用来存放具体的元素。当然,也使用到了反射机制和CAS来保证原子性的修改lock域。
// 可重入锁
final transient ReentrantLock lock = new ReentrantLock();
// 对象数组,用于存放元素
private transient volatile Object[] array;
// 反射机制
private static final sun.misc.Unsafe UNSAFE;
// lock域的内存偏移量
private static final long lockOffset;弱一致性的迭代器原理是怎么样的?
COWIterator<E>
COWIterator表示迭代器,其也有一个Object类型的数组作为CopyOnWriteArrayList数组的快照,这种快照风格的迭代器方法在创建迭代器时使用了对当时数组状态的引用。此数组在迭代器的生存期内不会更改,因此不可能发生冲突,并且迭代器保证不会抛出 ConcurrentModificationException。创建迭代器以后,迭代器就不会反映列表的添加、移除或者更改。在迭代器上进行的元素更改操作(remove、set 和 add)不受支持。这些方法将抛出 UnsupportedOperationException。
CopyOnWriteArrayList为什么并发安全且性能比Vector好?
Vector对单独的add,remove等方法都是在方法上加了synchronized; 并且如果一个线程A调用size时,另一个线程B 执行了remove,然后size的值就不是最新的,然后线程A调用remove就会越界(这时就需要再加一个Synchronized)。这样就导致有了双重锁,效率大大降低,何必呢。于是vector废弃了,要用就用CopyOnWriteArrayList 吧。
CopyOnWriteArrayList有何缺陷,说说其应用场景?
CopyOnWriteArrayList 有几个缺点:
由于写操作的时候,需要拷贝数组,会消耗内存,如果原数组的内容比较多的情况下,可能导致young gc或者full gc
不能用于实时读的场景,像拷贝数组、新增元素都需要时间,所以调用一个set操作后,读取到数据可能还是旧的,虽然CopyOnWriteArrayList 能做到最终一致性,但是还是没法满足实时性要求;
CopyOnWriteArrayList 合适读多写少的场景,不过这类慎用
因为谁也没法保证CopyOnWriteArrayList 到底要放置多少数据,万一数据稍微有点多,每次add/set都要重新复制数组,这个代价实在太高昂了。在高性能的互联网应用中,这种操作分分钟引起故障。
要想用线程安全的队列有哪些选择?
Vector,Collections.synchronizedList( List<T> list), ConcurrentLinkedQueue等
ConcurrentLinkedQueue实现的数据结构?
ConcurrentLinkedQueue的数据结构与LinkedBlockingQueue的数据结构相同,都是使用的链表结构。ConcurrentLinkedQueue的数据结构如下:

说明: ConcurrentLinkedQueue采用的链表结构,并且包含有一个头节点和一个尾结点。
ConcurrentLinkedQueue底层原理?
// 反射机制
private static final sun.misc.Unsafe UNSAFE;
// head域的偏移量
private static final long headOffset;
// tail域的偏移量
private static final long tailOffset;说明: 属性中包含了head域和tail域,表示链表的头节点和尾结点,同时,ConcurrentLinkedQueue也使用了反射机制和CAS机制来更新头节点和尾结点,保证原子性。
ConcurrentLinkedQueue的核心方法有哪些?
offer(),poll(),peek(),isEmpty()等队列常用方法
说说ConcurrentLinkedQueue的HOPS(延迟更新的策略)的设计?
通过上面对offer和poll方法的分析,我们发现tail和head是延迟更新的,两者更新触发时机为:
tail更新触发时机:当tail指向的节点的下一个节点不为null的时候,会执行定位队列真正的队尾节点的操作,找到队尾节点后完成插入之后才会通过casTail进行tail更新;当tail指向的节点的下一个节点为null的时候,只插入节点不更新tail。
head更新触发时机:当head指向的节点的item域为null的时候,会执行定位队列真正的队头节点的操作,找到队头节点后完成删除之后才会通过updateHead进行head更新;当head指向的节点的item域不为null的时候,只删除节点不更新head。
并且在更新操作时,源码中会有注释为:hop two nodes at a time。所以这种延迟更新的策略就被叫做HOPS的大概原因是这个(猜的 😃),从上面更新时的状态图可以看出,head和tail的更新是“跳着的”即中间总是间隔了一个。那么这样设计的意图是什么呢?
如果让tail永远作为队列的队尾节点,实现的代码量会更少,而且逻辑更易懂。但是,这样做有一个缺点,如果大量的入队操作,每次都要执行CAS进行tail的更新,汇总起来对性能也会是大大的损耗。如果能减少CAS更新的操作,无疑可以大大提升入队的操作效率,所以doug lea大师每间隔1次(tail和队尾节点的距离为1)进行才利用CAS更新tail。对head的更新也是同样的道理,虽然,这样设计会多出在循环中定位队尾节点,但总体来说读的操作效率要远远高于写的性能,因此,多出来的在循环中定位尾节点的操作的性能损耗相对而言是很小的。
ConcurrentLinkedQueue适合什么样的使用场景?
ConcurrentLinkedQueue通过无锁来做到了更高的并发量,是个高性能的队列,但是使用场景相对不如阻塞队列常见,毕竟取数据也要不停的去循环,不如阻塞的逻辑好设计,但是在并发量特别大的情况下,是个不错的选择,性能上好很多,而且这个队列的设计也是特别费力,尤其的使用的改良算法和对哨兵的处理。整体的思路都是比较严谨的,这个也是使用了无锁造成的,我们自己使用无锁的条件的话,这个队列是个不错的参考。
什么是BlockingDeque? 适合用在什么样的场景?
BlockingQueue 通常用于一个线程生产对象,而另外一个线程消费这些对象的场景。下图是对这个原理的阐述:

一个线程往里边放,另外一个线程从里边取的一个 BlockingQueue。
一个线程将会持续生产新对象并将其插入到队列之中,直到队列达到它所能容纳的临界点。也就是说,它是有限的。如果该阻塞队列到达了其临界点,负责生产的线程将会在往里边插入新对象时发生阻塞。它会一直处于阻塞之中,直到负责消费的线程从队列中拿走一个对象。 负责消费的线程将会一直从该阻塞队列中拿出对象。如果消费线程尝试去从一个空的队列中提取对象的话,这个消费线程将会处于阻塞之中,直到一个生产线程把一个对象丢进队列。
BlockingQueue大家族有哪些?
ArrayBlockingQueue, DelayQueue, LinkedBlockingQueue, SynchronousQueue...
BlockingQueue常用的方法?
BlockingQueue 具有 4 组不同的方法用于插入、移除以及对队列中的元素进行检查。如果请求的操作不能得到立即执行的话,每个方法的表现也不同。这些方法如下:
抛异常 | 特定值 | 阻塞 | 超时 | |
插入 | add(o) | offer(o) | put(o) | offer(o, timeout, timeunit) |
移除 | remove() | poll() | take() | poll(timeout, timeunit) |
检查 | element() | peek() |
四组不同的行为方式解释:
抛异常: 如果试图的操作无法立即执行,抛一个异常。
特定值: 如果试图的操作无法立即执行,返回一个特定的值(常常是 true / false)。
阻塞: 如果试图的操作无法立即执行,该方法调用将会发生阻塞,直到能够执行。
超时: 如果试图的操作无法立即执行,该方法调用将会发生阻塞,直到能够执行,但等待时间不会超过给定值。返回一个特定值以告知该操作是否成功(典型的是 true / false)。
BlockingQueue 实现例子?
这里是一个 Java 中使用 BlockingQueue 的示例。本示例使用的是 BlockingQueue 接口的 ArrayBlockingQueue 实现。 首先,BlockingQueueExample 类分别在两个独立的线程中启动了一个 Producer 和 一个 Consumer。Producer 向一个共享的 BlockingQueue 中注入字符串,而 Consumer 则会从中把它们拿出来。
public class BlockingQueueExample {
public static void main(String[] args) throws Exception {
BlockingQueue queue = new ArrayBlockingQueue(1024);
Producer producer = new Producer(queue);
Consumer consumer = new Consumer(queue);
new Thread(producer).start();
new Thread(consumer).start();
Thread.sleep(4000);
}
}以下是 Producer 类。注意它在每次 put() 调用时是如何休眠一秒钟的。这将导致 Consumer 在等待队列中对象的时候发生阻塞。
public class Producer implements Runnable{
protected BlockingQueue queue = null;
public Producer(BlockingQueue queue) {
this.queue = queue;
}
public void run() {
try {
queue.put("1");
Thread.sleep(1000);
queue.put("2");
Thread.sleep(1000);
queue.put("3");
} catch (InterruptedException e) {
e.printStackTrace();
}
}
}以下是 Consumer 类。它只是把对象从队列中抽取出来,然后将它们打印到 System.out。
public class Consumer implements Runnable{
protected BlockingQueue queue = null;
public Consumer(BlockingQueue queue) {
this.queue = queue;
}
public void run() {
try {
System.out.println(queue.take());
System.out.println(queue.take());
System.out.println(queue.take());
} catch (InterruptedException e) {
e.printStackTrace();
}
}
}什么是BlockingDeque? 适合用在什么样的场景?
java.util.concurrent 包里的 BlockingDeque 接口表示一个线程安放入和提取实例的双端队列。
BlockingDeque 类是一个双端队列,在不能够插入元素时,它将阻塞住试图插入元素的线程;在不能够抽取元素时,它将阻塞住试图抽取的线程。 deque(双端队列) 是 "Double Ended Queue" 的缩写。因此,双端队列是一个你可以从任意一端插入或者抽取元素的队列。
在线程既是一个队列的生产者又是这个队列的消费者的时候可以使用到 BlockingDeque。如果生产者线程需要在队列的两端都可以插入数据,消费者线程需要在队列的两端都可以移除数据,这个时候也可以使用 BlockingDeque。BlockingDeque 图解:

BlockingDeque 与BlockingQueue有何关系,请对比下它们的方法?
BlockingDeque 接口继承自 BlockingQueue 接口。这就意味着你可以像使用一个 BlockingQueue 那样使用 BlockingDeque。如果你这么干的话,各种插入方法将会把新元素添加到双端队列的尾端,而移除方法将会把双端队列的首端的元素移除。正如 BlockingQueue 接口的插入和移除方法一样。
以下是 BlockingDeque 对 BlockingQueue 接口的方法的具体内部实现:
BlockingQueue | BlockingDeque |
add() | addLast() |
offer() x 2 | offerLast() x 2 |
put() | putLast() |
remove() | removeFirst() |
poll() x 2 | pollFirst() |
take() | takeFirst() |
element() | getFirst() |
peek() | peekFirst() |
BlockingDeque大家族有哪些?
LinkedBlockingDeque 是一个双端队列,在它为空的时候,一个试图从中抽取数据的线程将会阻塞,无论该线程是试图从哪一端抽取数据。
BlockingDeque 实现例子?
既然 BlockingDeque 是一个接口,那么你想要使用它的话就得使用它的众多的实现类的其中一个。java.util.concurrent 包提供了以下 BlockingDeque 接口的实现类: LinkedBlockingDeque。
以下是如何使用 BlockingDeque 方法的一个简短代码示例:
BlockingDeque<String> deque = new LinkedBlockingDeque<String>();
deque.addFirst("1");
deque.addLast("2");
String two = deque.takeLast();
String one = deque.takeFirst();3.7 JUC线程池
JUC线程池: FutureTask详解
JUC线程池: ThreadPoolExecutor详解
JUC线程池: ScheduledThreadPool详解
JUC线程池: Fork/Join框架详解
FutureTask用来解决什么问题的? 为什么会出现?
FutureTask 为 Future 提供了基础实现,如获取任务执行结果(get)和取消任务(cancel)等。如果任务尚未完成,获取任务执行结果时将会阻塞。一旦执行结束,任务就不能被重启或取消(除非使用runAndReset执行计算)。FutureTask 常用来封装 Callable 和 Runnable,也可以作为一个任务提交到线程池中执行。除了作为一个独立的类之外,此类也提供了一些功能性函数供我们创建自定义 task 类使用。FutureTask 的线程安全由CAS来保证。
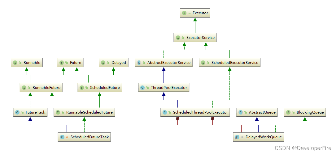
FutureTask类结构关系怎么样的?

可以看到,FutureTask实现了RunnableFuture接口,则RunnableFuture接口继承了Runnable接口和Future接口,所以FutureTask既能当做一个Runnable直接被Thread执行,也能作为Future用来得到Callable的计算结果。
FutureTask的线程安全是由什么保证的?
FutureTask 的线程安全由CAS来保证。
FutureTask通常会怎么用? 举例说明。
import java.util.concurrent.*;
public class CallDemo {
public static void main(String[] args) throws ExecutionException, InterruptedException {
/**
* 第一种方式:Future + ExecutorService
* Task task = new Task();
* ExecutorService service = Executors.newCachedThreadPool();
* Future<Integer> future = service.submit(task1);
* service.shutdown();
*/
/**
* 第二种方式: FutureTask + ExecutorService
* ExecutorService executor = Executors.newCachedThreadPool();
* Task task = new Task();
* FutureTask<Integer> futureTask = new FutureTask<Integer>(task);
* executor.submit(futureTask);
* executor.shutdown();
*/
/**
* 第三种方式:FutureTask + Thread
*/
// 2. 新建FutureTask,需要一个实现了Callable接口的类的实例作为构造函数参数
FutureTask<Integer> futureTask = new FutureTask<Integer>(new Task());
// 3. 新建Thread对象并启动
Thread thread = new Thread(futureTask);
thread.setName("Task thread");
thread.start();
try {
Thread.sleep(1000);
} catch (InterruptedException e) {
e.printStackTrace();
}
System.out.println("Thread [" + Thread.currentThread().getName() + "] is running");
// 4. 调用isDone()判断任务是否结束
if(!futureTask.isDone()) {
System.out.println("Task is not done");
try {
Thread.sleep(2000);
} catch (InterruptedException e) {
e.printStackTrace();
}
}
int result = 0;
try {
// 5. 调用get()方法获取任务结果,如果任务没有执行完成则阻塞等待
result = futureTask.get();
} catch (Exception e) {
e.printStackTrace();
}
System.out.println("result is " + result);
}
// 1. 继承Callable接口,实现call()方法,泛型参数为要返回的类型
static class Task implements Callable<Integer> {
@Override
public Integer call() throws Exception {
System.out.println("Thread [" + Thread.currentThread().getName() + "] is running");
int result = 0;
for(int i = 0; i < 100;++i) {
result += i;
}
Thread.sleep(3000);
return result;
}
}
}为什么要有线程池?
线程池能够对线程进行统一分配,调优和监控:
降低资源消耗(线程无限制地创建,然后使用完毕后销毁)
提高响应速度(无须创建线程)
提高线程的可管理性
Java是实现和管理线程池有哪些方式? 请简单举例如何使用。
从JDK 5开始,把工作单元与执行机制分离开来,工作单元包括Runnable和Callable,而执行机制由Executor框架提供。
WorkerThread
public class WorkerThread implements Runnable {
private String command;
public WorkerThread(String s){
this.command=s;
}
@Override
public void run() {
System.out.println(Thread.currentThread().getName()+" Start. Command = "+command);
processCommand();
System.out.println(Thread.currentThread().getName()+" End.");
}
private void processCommand() {
try {
Thread.sleep(5000);
} catch (InterruptedException e) {
e.printStackTrace();
}
}
@Override
public String toString(){
return this.command;
}
}SimpleThreadPool
import java.util.concurrent.ExecutorService;
import java.util.concurrent.Executors;
public class SimpleThreadPool {
public static void main(String[] args) {
ExecutorService executor = Executors.newFixedThreadPool(5);
for (int i = 0; i < 10; i++) {
Runnable worker = new WorkerThread("" + i);
executor.execute(worker);
}
executor.shutdown(); // This will make the executor accept no new threads and finish all existing threads in the queue
while (!executor.isTerminated()) { // Wait until all threads are finish,and also you can use "executor.awaitTermination();" to wait
}
System.out.println("Finished all threads");
}
}程序中我们创建了固定大小为五个工作线程的线程池。然后分配给线程池十个工作,因为线程池大小为五,它将启动五个工作线程先处理五个工作,其他的工作则处于等待状态,一旦有工作完成,空闲下来工作线程就会捡取等待队列里的其他工作进行执行。
这里是以上程序的输出。
pool-1-thread-2 Start. Command = 1
pool-1-thread-4 Start. Command = 3
pool-1-thread-1 Start. Command = 0
pool-1-thread-3 Start. Command = 2
pool-1-thread-5 Start. Command = 4
pool-1-thread-4 End.
pool-1-thread-5 End.
pool-1-thread-1 End.
pool-1-thread-3 End.
pool-1-thread-3 Start. Command = 8
pool-1-thread-2 End.
pool-1-thread-2 Start. Command = 9
pool-1-thread-1 Start. Command = 7
pool-1-thread-5 Start. Command = 6
pool-1-thread-4 Start. Command = 5
pool-1-thread-2 End.
pool-1-thread-4 End.
pool-1-thread-3 End.
pool-1-thread-5 End.
pool-1-thread-1 End.
Finished all threads输出表明线程池中至始至终只有五个名为 "pool-1-thread-1" 到 "pool-1-thread-5" 的五个线程,这五个线程不随着工作的完成而消亡,会一直存在,并负责执行分配给线程池的任务,直到线程池消亡。
Executors 类提供了使用了 ThreadPoolExecutor 的简单的 ExecutorService 实现,但是 ThreadPoolExecutor 提供的功能远不止于此。我们可以在创建 ThreadPoolExecutor 实例时指定活动线程的数量,我们也可以限制线程池的大小并且创建我们自己的 RejectedExecutionHandler 实现来处理不能适应工作队列的工作。
这里是我们自定义的 RejectedExecutionHandler 接口的实现。
RejectedExecutionHandlerImpl.java
import java.util.concurrent.RejectedExecutionHandler;
import java.util.concurrent.ThreadPoolExecutor;
public class RejectedExecutionHandlerImpl implements RejectedExecutionHandler {
@Override
public void rejectedExecution(Runnable r, ThreadPoolExecutor executor) {
System.out.println(r.toString() + " is rejected");
}
}ThreadPoolExecutor 提供了一些方法,我们可以使用这些方法来查询 executor 的当前状态,线程池大小,活动线程数量以及任务数量。因此我是用来一个监控线程在特定的时间间隔内打印 executor 信息。
MyMonitorThread.java
import java.util.concurrent.ThreadPoolExecutor;
public class MyMonitorThread implements Runnable
{
private ThreadPoolExecutor executor;
private int seconds;
private boolean run=true;
public MyMonitorThread(ThreadPoolExecutor executor, int delay)
{
this.executor = executor;
this.seconds=delay;
}
public void shutdown(){
this.run=false;
}
@Override
public void run()
{
while(run){
System.out.println(
String.format("[monitor] [%d/%d] Active: %d, Completed: %d, Task: %d, isShutdown: %s, isTerminated: %s",
this.executor.getPoolSize(),
this.executor.getCorePoolSize(),
this.executor.getActiveCount(),
this.executor.getCompletedTaskCount(),
this.executor.getTaskCount(),
this.executor.isShutdown(),
this.executor.isTerminated()));
try {
Thread.sleep(seconds*1000);
} catch (InterruptedException e) {
e.printStackTrace();
}
}
}
}这里是使用 ThreadPoolExecutor 的线程池实现例子。
WorkerPool.java
import java.util.concurrent.ArrayBlockingQueue;
import java.util.concurrent.Executors;
import java.util.concurrent.ThreadFactory;
import java.util.concurrent.ThreadPoolExecutor;
import java.util.concurrent.TimeUnit;
public class WorkerPool {
public static void main(String args[]) throws InterruptedException{
//RejectedExecutionHandler implementation
RejectedExecutionHandlerImpl rejectionHandler = new RejectedExecutionHandlerImpl();
//Get the ThreadFactory implementation to use
ThreadFactory threadFactory = Executors.defaultThreadFactory();
//creating the ThreadPoolExecutor
ThreadPoolExecutor executorPool = new ThreadPoolExecutor(2, 4, 10, TimeUnit.SECONDS, new ArrayBlockingQueue<Runnable>(2), threadFactory, rejectionHandler);
//start the monitoring thread
MyMonitorThread monitor = new MyMonitorThread(executorPool, 3);
Thread monitorThread = new Thread(monitor);
monitorThread.start();
//submit work to the thread pool
for(int i=0; i<10; i++){
executorPool.execute(new WorkerThread("cmd"+i));
}
Thread.sleep(30000);
//shut down the pool
executorPool.shutdown();
//shut down the monitor thread
Thread.sleep(5000);
monitor.shutdown();
}
}注意在初始化 ThreadPoolExecutor 时,我们保持初始池大小为 2,最大池大小为 4 而工作队列大小为 2。因此如果已经有四个正在执行的任务而此时分配来更多任务的话,工作队列将仅仅保留他们(新任务)中的两个,其他的将会被 RejectedExecutionHandlerImpl 处理。
上面程序的输出可以证实以上观点。
pool-1-thread-1 Start. Command = cmd0
pool-1-thread-4 Start. Command = cmd5
cmd6 is rejected
pool-1-thread-3 Start. Command = cmd4
pool-1-thread-2 Start. Command = cmd1
cmd7 is rejected
cmd8 is rejected
cmd9 is rejected
[monitor] [0/2] Active: 4, Completed: 0, Task: 6, isShutdown: false, isTerminated: false
[monitor] [4/2] Active: 4, Completed: 0, Task: 6, isShutdown: false, isTerminated: false
pool-1-thread-4 End.
pool-1-thread-1 End.
pool-1-thread-2 End.
pool-1-thread-3 End.
pool-1-thread-1 Start. Command = cmd3
pool-1-thread-4 Start. Command = cmd2
[monitor] [4/2] Active: 2, Completed: 4, Task: 6, isShutdown: false, isTerminated: false
[monitor] [4/2] Active: 2, Completed: 4, Task: 6, isShutdown: false, isTerminated: false
pool-1-thread-1 End.
pool-1-thread-4 End.
[monitor] [4/2] Active: 0, Completed: 6, Task: 6, isShutdown: false, isTerminated: false
[monitor] [2/2] Active: 0, Completed: 6, Task: 6, isShutdown: false, isTerminated: false
[monitor] [2/2] Active: 0, Completed: 6, Task: 6, isShutdown: false, isTerminated: false
[monitor] [2/2] Active: 0, Completed: 6, Task: 6, isShutdown: false, isTerminated: false
[monitor] [2/2] Active: 0, Completed: 6, Task: 6, isShutdown: false, isTerminated: false
[monitor] [2/2] Active: 0, Completed: 6, Task: 6, isShutdown: false, isTerminated: false
[monitor] [0/2] Active: 0, Completed: 6, Task: 6, isShutdown: true, isTerminated: true
[monitor] [0/2] Active: 0, Completed: 6, Task: 6, isShutdown: true, isTerminated: true注意 executor 的活动任务、完成任务以及所有完成任务,这些数量上的变化。我们可以调用 shutdown() 方法来结束所有提交的任务并终止线程池。
ThreadPoolExecutor的原理?
其实java线程池的实现原理很简单,说白了就是一个线程集合workerSet和一个阻塞队列workQueue。当用户向线程池提交一个任务(也就是线程)时,线程池会先将任务放入workQueue中。workerSet中的线程会不断的从workQueue中获取线程然后执行。当workQueue中没有任务的时候,worker就会阻塞,直到队列中有任务了就取出来继续执行。

当一个任务提交至线程池之后:
线程池首先当前运行的线程数量是否少于corePoolSize。如果是,则创建一个新的工作线程来执行任务。如果都在执行任务,则进入2.
判断BlockingQueue是否已经满了,倘若还没有满,则将线程放入BlockingQueue。否则进入3.
如果创建一个新的工作线程将使当前运行的线程数量超过maximumPoolSize,则交给RejectedExecutionHandler来处理任务。
当ThreadPoolExecutor创建新线程时,通过CAS来更新线程池的状态ctl.
ThreadPoolExecutor有哪些核心的配置参数? 请简要说明
public ThreadPoolExecutor(int corePoolSize,
int maximumPoolSize,
long keepAliveTime,
TimeUnit unit,
BlockingQueue<Runnable> workQueue,
RejectedExecutionHandler handler)corePoolSize 线程池中的核心线程数,当提交一个任务时,线程池创建一个新线程执行任务,直到当前线程数等于corePoolSize, 即使有其他空闲线程能够执行新来的任务, 也会继续创建线程;如果当前线程数为corePoolSize,继续提交的任务被保存到阻塞队列中,等待被执行;如果执行了线程池的prestartAllCoreThreads()方法,线程池会提前创建并启动所有核心线程。
workQueue 用来保存等待被执行的任务的阻塞队列. 在JDK中提供了如下阻塞队列: 具体可以参考JUC 集合: BlockQueue详解
ArrayBlockingQueue: 基于数组结构的有界阻塞队列,按FIFO排序任务;
LinkedBlockingQueue: 基于链表结构的阻塞队列,按FIFO排序任务,吞吐量通常要高于ArrayBlockingQueue;
SynchronousQueue: 一个不存储元素的阻塞队列,每个插入操作必须等到另一个线程调用移除操作,否则插入操作一直处于阻塞状态,吞吐量通常要高于LinkedBlockingQueue;
PriorityBlockingQueue: 具有优先级的无界阻塞队列;
LinkedBlockingQueue比ArrayBlockingQueue在插入删除节点性能方面更优,但是二者在put(), take()任务的时均需要加锁,SynchronousQueue使用无锁算法,根据节点的状态判断执行,而不需要用到锁,其核心是Transfer.transfer().
maximumPoolSize 线程池中允许的最大线程数。如果当前阻塞队列满了,且继续提交任务,则创建新的线程执行任务,前提是当前线程数小于maximumPoolSize;当阻塞队列是无界队列, 则maximumPoolSize则不起作用, 因为无法提交至核心线程池的线程会一直持续地放入workQueue.
keepAliveTime 线程空闲时的存活时间,即当线程没有任务执行时,该线程继续存活的时间;默认情况下,该参数只在线程数大于corePoolSize时才有用, 超过这个时间的空闲线程将被终止;
unit keepAliveTime的单位
threadFactory 创建线程的工厂,通过自定义的线程工厂可以给每个新建的线程设置一个具有识别度的线程名。默认为DefaultThreadFactory
handler 线程池的饱和策略,当阻塞队列满了,且没有空闲的工作线程,如果继续提交任务,必须采取一种策略处理该任务,线程池提供了4种策略:
AbortPolicy: 直接抛出异常,默认策略;
CallerRunsPolicy: 用调用者所在的线程来执行任务;
DiscardOldestPolicy: 丢弃阻塞队列中靠最前的任务,并执行当前任务;
DiscardPolicy: 直接丢弃任务;
当然也可以根据应用场景实现RejectedExecutionHandler接口,自定义饱和策略,如记录日志或持久化存储不能处理的任务。
ThreadPoolExecutor可以创建哪是哪三种线程池呢?
newFixedThreadPool
public static ExecutorService newFixedThreadPool(int nThreads) {
return new ThreadPoolExecutor(nThreads, nThreads,
0L, TimeUnit.MILLISECONDS,
new LinkedBlockingQueue<Runnable>());
}线程池的线程数量达corePoolSize后,即使线程池没有可执行任务时,也不会释放线程。
FixedThreadPool的工作队列为无界队列LinkedBlockingQueue(队列容量为Integer.MAX_VALUE), 这会导致以下问题:
线程池里的线程数量不超过corePoolSize,这导致了maximumPoolSize和keepAliveTime将会是个无用参数
由于使用了无界队列, 所以FixedThreadPool永远不会拒绝, 即饱和策略失效
newSingleThreadExecutor
public static ExecutorService newSingleThreadExecutor() {
return new FinalizableDelegatedExecutorService
(new ThreadPoolExecutor(1, 1,
0L, TimeUnit.MILLISECONDS,
new LinkedBlockingQueue<Runnable>()));
}初始化的线程池中只有一个线程,如果该线程异常结束,会重新创建一个新的线程继续执行任务,唯一的线程可以保证所提交任务的顺序执行.
由于使用了无界队列, 所以SingleThreadPool永远不会拒绝, 即饱和策略失效
newCachedThreadPool
public static ExecutorService newCachedThreadPool() {
return new ThreadPoolExecutor(0, Integer.MAX_VALUE,
60L, TimeUnit.SECONDS,
new SynchronousQueue<Runnable>());
}线程池的线程数可达到Integer.MAX_VALUE,即2147483647,内部使用SynchronousQueue作为阻塞队列; 和newFixedThreadPool创建的线程池不同,newCachedThreadPool在没有任务执行时,当线程的空闲时间超过keepAliveTime,会自动释放线程资源,当提交新任务时,如果没有空闲线程,则创建新线程执行任务,会导致一定的系统开销; 执行过程与前两种稍微不同:
主线程调用SynchronousQueue的offer()方法放入task, 倘若此时线程池中有空闲的线程尝试读取 SynchronousQueue的task, 即调用了SynchronousQueue的poll(), 那么主线程将该task交给空闲线程. 否则执行(2)
当线程池为空或者没有空闲的线程, 则创建新的线程执行任务.
执行完任务的线程倘若在60s内仍空闲, 则会被终止. 因此长时间空闲的CachedThreadPool不会持有任何线程资源.
当队列满了并且worker的数量达到maxSize的时候,会怎么样?
当队列满了并且worker的数量达到maxSize的时候,执行具体的拒绝策略
private volatile RejectedExecutionHandler handler;说说ThreadPoolExecutor有哪些RejectedExecutionHandler策略? 默认是什么策略?
AbortPolicy, 默认
该策略是线程池的默认策略。使用该策略时,如果线程池队列满了丢掉这个任务并且抛出RejectedExecutionException异常。 源码如下:
public void rejectedExecution(Runnable r, ThreadPoolExecutor e) {
//不做任何处理,直接抛出异常
throw new RejectedExecutionException("xxx");
}DiscardPolicy
这个策略和AbortPolicy的slient版本,如果线程池队列满了,会直接丢掉这个任务并且不会有任何异常。 源码如下:
public void rejectedExecution(Runnable r, ThreadPoolExecutor e) {
//就是一个空的方法
}DiscardOldestPolicy
这个策略从字面上也很好理解,丢弃最老的。也就是说如果队列满了,会将最早进入队列的任务删掉腾出空间,再尝试加入队列。 因为队列是队尾进,队头出,所以队头元素是最老的,因此每次都是移除对头元素后再尝试入队。 源码如下:
public void rejectedExecution(Runnable r, ThreadPoolExecutor e) {
if (!e.isShutdown()) {
//移除队头元素
e.getQueue().poll();
//再尝试入队
e.execute(r);
}
}CallerRunsPolicy
使用此策略,如果添加到线程池失败,那么主线程会自己去执行该任务,不会等待线程池中的线程去执行。就像是个急脾气的人,我等不到别人来做这件事就干脆自己干。 源码如下:
public void rejectedExecution(Runnable r, ThreadPoolExecutor e) {
if (!e.isShutdown()) {
//直接执行run方法
r.run();
}
}简要说下线程池的任务执行机制?
execute –> addWorker –>runworker (getTask)
线程池的工作线程通过Woker类实现,在ReentrantLock锁的保证下,把Woker实例插入到HashSet后,并启动Woker中的线程。
从Woker类的构造方法实现可以发现: 线程工厂在创建线程thread时,将Woker实例本身this作为参数传入,当执行start方法启动线程thread时,本质是执行了Worker的runWorker方法。
firstTask执行完成之后,通过getTask方法从阻塞队列中获取等待的任务,如果队列中没有任务,getTask方法会被阻塞并挂起,不会占用cpu资源;
线程池中任务是如何提交的?

submit任务,等待线程池execute
执行FutureTask类的get方法时,会把主线程封装成WaitNode节点并保存在waiters链表中, 并阻塞等待运行结果;
FutureTask任务执行完成后,通过UNSAFE设置waiters相应的waitNode为null,并通过LockSupport类unpark方法唤醒主线程;
public class Test{
public static void main(String[] args) {
ExecutorService es = Executors.newCachedThreadPool();
Future<String> future = es.submit(new Callable<String>() {
@Override
public String call() throws Exception {
try {
TimeUnit.SECONDS.sleep(2);
} catch (InterruptedException e) {
e.printStackTrace();
}
return "future result";
}
});
try {
String result = future.get();
System.out.println(result);
} catch (Exception e) {
e.printStackTrace();
}
}
}在实际业务场景中,Future和Callable基本是成对出现的,Callable负责产生结果,Future负责获取结果。
Callable接口类似于Runnable,只是Runnable没有返回值。
Callable任务除了返回正常结果之外,如果发生异常,该异常也会被返回,即Future可以拿到异步执行任务各种结果;
Future.get方法会导致主线程阻塞,直到Callable任务执行完成;
线程池中任务是如何关闭的?
shutdown
将线程池里的线程状态设置成SHUTDOWN状态, 然后中断所有没有正在执行任务的线程.
shutdownNow
将线程池里的线程状态设置成STOP状态, 然后停止所有正在执行或暂停任务的线程. 只要调用这两个关闭方法中的任意一个, isShutDown() 返回true. 当所有任务都成功关闭了, isTerminated()返回true.
在配置线程池的时候需要考虑哪些配置因素?
从任务的优先级,任务的执行时间长短,任务的性质(CPU密集/ IO密集),任务的依赖关系这四个角度来分析。并且近可能地使用有界的工作队列。
性质不同的任务可用使用不同规模的线程池分开处理:
CPU密集型: 尽可能少的线程,Ncpu+1
IO密集型: 尽可能多的线程, Ncpu*2,比如数据库连接池
混合型: CPU密集型的任务与IO密集型任务的执行时间差别较小,拆分为两个线程池;否则没有必要拆分。
如何监控线程池的状态?
可以使用ThreadPoolExecutor以下方法:
getTaskCount() Returns the approximate total number of tasks that have ever been scheduled for execution.
getCompletedTaskCount() Returns the approximate total number of tasks that have completed execution. 返回结果少于getTaskCount()。
getLargestPoolSize() Returns the largest number of threads that have ever simultaneously been in the pool. 返回结果小于等于maximumPoolSize
getPoolSize() Returns the current number of threads in the pool.
getActiveCount() Returns the approximate number of threads that are actively executing tasks.
为什么很多公司不允许使用Executors去创建线程池? 那么推荐怎么使用呢?
线程池不允许使用Executors去创建,而是通过ThreadPoolExecutor的方式,这样的处理方式让写的同学更加明确线程池的运行规则,规避资源耗尽的风险。 说明:Executors各个方法的弊端:
newFixedThreadPool和newSingleThreadExecutor: 主要问题是堆积的请求处理队列可能会耗费非常大的内存,甚至OOM。
newCachedThreadPool和newScheduledThreadPool: 主要问题是线程数最大数是Integer.MAX_VALUE,可能会创建数量非常多的线程,甚至OOM。
推荐方式 1 首先引入:commons-lang3包
ScheduledExecutorService executorService = new ScheduledThreadPoolExecutor(1,
new BasicThreadFactory.Builder().namingPattern("example-schedule-pool-%d").daemon(true).build());推荐方式 2 首先引入:com.google.guava包
ThreadFactory namedThreadFactory = new ThreadFactoryBuilder().setNameFormat("demo-pool-%d").build();
//Common Thread Pool
ExecutorService pool = new ThreadPoolExecutor(5, 200, 0L, TimeUnit.MILLISECONDS, new LinkedBlockingQueue<Runnable>(1024), namedThreadFactory, new ThreadPoolExecutor.AbortPolicy());
// excute
pool.execute(()-> System.out.println(Thread.currentThread().getName()));
//gracefully shutdown
pool.shutdown();推荐方式 3 spring配置线程池方式:自定义线程工厂bean需要实现ThreadFactory,可参考该接口的其它默认实现类,使用方式直接注入bean调用execute(Runnable task)方法即可
<bean id="userThreadPool" class="org.springframework.scheduling.concurrent.ThreadPoolTaskExecutor">
<property name="corePoolSize" value="10" />
<property name="maxPoolSize" value="100" />
<property name="queueCapacity" value="2000" />
<property name="threadFactory" value= threadFactory />
<property name="rejectedExecutionHandler">
<ref local="rejectedExecutionHandler" />
</property>
</bean>
//in code
userThreadPool.execute(thread);ScheduledThreadPoolExecutor要解决什么样的问题?
在很多业务场景中,我们可能需要周期性的运行某项任务来获取结果,比如周期数据统计,定时发送数据等。在并发包出现之前,Java 早在1.3就提供了 Timer 类(只需要了解,目前已渐渐被 ScheduledThreadPoolExecutor 代替)来适应这些业务场景。随着业务量的不断增大,我们可能需要多个工作线程运行任务来尽可能的增加产品性能,或者是需要更高的灵活性来控制和监控这些周期业务。这些都是 ScheduledThreadPoolExecutor 诞生的必然性。
ScheduledThreadPoolExecutor相比ThreadPoolExecutor有哪些特性?
ScheduledThreadPoolExecutor继承自 ThreadPoolExecutor,为任务提供延迟或周期执行,属于线程池的一种。和 ThreadPoolExecutor 相比,它还具有以下几种特性:
使用专门的任务类型—ScheduledFutureTask 来执行周期任务,也可以接收不需要时间调度的任务(这些任务通过 ExecutorService 来执行)。
使用专门的存储队列—DelayedWorkQueue 来存储任务,DelayedWorkQueue 是无界延迟队列DelayQueue 的一种。相比ThreadPoolExecutor也简化了执行机制(delayedExecute方法,后面单独分析)。
支持可选的run-after-shutdown参数,在池被关闭(shutdown)之后支持可选的逻辑来决定是否继续运行周期或延迟任务。并且当任务(重新)提交操作与 shutdown 操作重叠时,复查逻辑也不相同。
ScheduledThreadPoolExecutor有什么样的数据结构,核心内部类和抽象类?

ScheduledThreadPoolExecutor继承自 ThreadPoolExecutor:
详情请参考: JUC线程池: ThreadPoolExecutor详解
ScheduledThreadPoolExecutor 内部构造了两个内部类 ScheduledFutureTask 和 DelayedWorkQueue:
ScheduledFutureTask: 继承了FutureTask,说明是一个异步运算任务;最上层分别实现了Runnable、Future、Delayed接口,说明它是一个可以延迟执行的异步运算任务。
DelayedWorkQueue: 这是 ScheduledThreadPoolExecutor 为存储周期或延迟任务专门定义的一个延迟队列,继承了 AbstractQueue,为了契合 ThreadPoolExecutor 也实现了 BlockingQueue 接口。它内部只允许存储 RunnableScheduledFuture 类型的任务。与 DelayQueue 的不同之处就是它只允许存放 RunnableScheduledFuture 对象,并且自己实现了二叉堆(DelayQueue 是利用了 PriorityQueue 的二叉堆结构)。
ScheduledThreadPoolExecutor有哪两个关闭策略? 区别是什么?
shutdown: 在shutdown方法中调用的关闭钩子onShutdown方法,它的主要作用是在关闭线程池后取消并清除由于关闭策略不应该运行的所有任务,这里主要是根据 run-after-shutdown 参数(continueExistingPeriodicTasksAfterShutdown和executeExistingDelayedTasksAfterShutdown)来决定线程池关闭后是否关闭已经存在的任务。
showDownNow: 立即关闭
ScheduledThreadPoolExecutor中scheduleAtFixedRate 和 scheduleWithFixedDelay区别是什么?
注意scheduleAtFixedRate和scheduleWithFixedDelay的区别: 乍一看两个方法一模一样,其实,在unit.toNanos这一行代码中还是有区别的。没错,scheduleAtFixedRate传的是正值,而scheduleWithFixedDelay传的则是负值,这个值就是 ScheduledFutureTask 的period属性。
为什么ThreadPoolExecutor 的调整策略却不适用于 ScheduledThreadPoolExecutor?
例如: 由于 ScheduledThreadPoolExecutor 是一个固定核心线程数大小的线程池,并且使用了一个无界队列,所以调整maximumPoolSize对其没有任何影响(所以 ScheduledThreadPoolExecutor 没有提供可以调整最大线程数的构造函数,默认最大线程数固定为Integer.MAX_VALUE)。此外,设置corePoolSize为0或者设置核心线程空闲后清除(allowCoreThreadTimeOut)同样也不是一个好的策略,因为一旦周期任务到达某一次运行周期时,可能导致线程池内没有线程去处理这些任务。
Executors 提供了几种方法来构造 ScheduledThreadPoolExecutor?
newScheduledThreadPool: 可指定核心线程数的线程池。
newSingleThreadScheduledExecutor: 只有一个工作线程的线程池。如果内部工作线程由于执行周期任务异常而被终止,则会新建一个线程替代它的位置。
Fork/Join主要用来解决什么样的问题?
ForkJoinPool 是JDK 7加入的一个线程池类。Fork/Join 技术是分治算法(Divide-and-Conquer)的并行实现,它是一项可以获得良好的并行性能的简单且高效的设计技术。目的是为了帮助我们更好地利用多处理器带来的好处,使用所有可用的运算能力来提升应用的性能。
Fork/Join框架是在哪个JDK版本中引入的?
JDK 7
Fork/Join框架主要包含哪三个模块? 模块之间的关系是怎么样的?
Fork/Join框架主要包含三个模块:
任务对象: ForkJoinTask (包括RecursiveTask、RecursiveAction 和 CountedCompleter)
执行Fork/Join任务的线程: ForkJoinWorkerThread
线程池: ForkJoinPool
这三者的关系是: ForkJoinPool可以通过池中的ForkJoinWorkerThread来处理ForkJoinTask任务。
ForkJoinPool类继承关系?

内部类介绍:
ForkJoinWorkerThreadFactory: 内部线程工厂接口,用于创建工作线程ForkJoinWorkerThread
DefaultForkJoinWorkerThreadFactory: ForkJoinWorkerThreadFactory 的默认实现类
InnocuousForkJoinWorkerThreadFactory: 实现了 ForkJoinWorkerThreadFactory,无许可线程工厂,当系统变量中有系统安全管理相关属性时,默认使用这个工厂创建工作线程。
EmptyTask: 内部占位类,用于替换队列中 join 的任务。
ManagedBlocker: 为 ForkJoinPool 中的任务提供扩展管理并行数的接口,一般用在可能会阻塞的任务(如在 Phaser 中用于等待 phase 到下一个generation)。
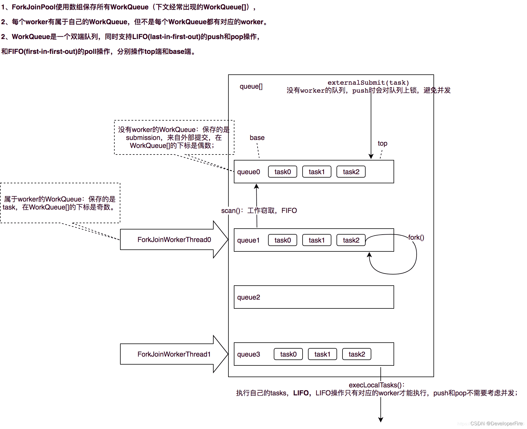
WorkQueue: ForkJoinPool 的核心数据结构,本质上是work-stealing 模式的双端任务队列,内部存放 ForkJoinTask 对象任务,使用 @Contented 注解修饰防止伪共享。
工作线程在运行中产生新的任务(通常是因为调用了 fork())时,此时可以把 WorkQueue 的数据结构视为一个栈,新的任务会放入栈顶(top 位);工作线程在处理自己工作队列的任务时,按照 LIFO 的顺序。
工作线程在处理自己的工作队列同时,会尝试窃取一个任务(可能是来自于刚刚提交到 pool 的任务,或是来自于其他工作线程的队列任务),此时可以把 WorkQueue 的数据结构视为一个 FIFO 的队列,窃取的任务位于其他线程的工作队列的队首(base位)。
伪共享状态: 缓存系统中是以缓存行(cache line)为单位存储的。缓存行是2的整数幂个连续字节,一般为32-256个字节。最常见的缓存行大小是64个字节。当多线程修改互相独立的变量时,如果这些变量共享同一个缓存行,就会无意中影响彼此的性能,这就是伪共享。
ForkJoinTask抽象类继承关系?

ForkJoinTask 实现了 Future 接口,说明它也是一个可取消的异步运算任务,实际上ForkJoinTask 是 Future 的轻量级实现,主要用在纯粹是计算的函数式任务或者操作完全独立的对象计算任务。fork 是主运行方法,用于异步执行;而 join 方法在任务结果计算完毕之后才会运行,用来合并或返回计算结果。 其内部类都比较简单,ExceptionNode 是用于存储任务执行期间的异常信息的单向链表;其余四个类是为 Runnable/Callable 任务提供的适配器类,用于把 Runnable/Callable 转化为 ForkJoinTask 类型的任务(因为 ForkJoinPool 只可以运行 ForkJoinTask 类型的任务)。
整个Fork/Join 框架的执行流程/运行机制是怎么样的?
首先介绍任务的提交流程 - 外部任务(external/submissions task)提交
然后介绍任务的提交流程 - 子任务(Worker task)提交
再分析任务的执行过程(ForkJoinWorkerThread.run()到ForkJoinTask.doExec()这一部分);
最后介绍任务的结果获取(ForkJoinTask.join()和ForkJoinTask.invoke())
具体阐述Fork/Join的分治思想和work-stealing 实现方式?
分治算法(Divide-and-Conquer)
分治算法(Divide-and-Conquer)把任务递归的拆分为各个子任务,这样可以更好的利用系统资源,尽可能的使用所有可用的计算能力来提升应用性能。首先看一下 Fork/Join 框架的任务运行机制:

work-stealing(工作窃取)算法
work-stealing(工作窃取)算法: 线程池内的所有工作线程都尝试找到并执行已经提交的任务,或者是被其他活动任务创建的子任务(如果不存在就阻塞等待)。这种特性使得 ForkJoinPool 在运行多个可以产生子任务的任务,或者是提交的许多小任务时效率更高。尤其是构建异步模型的 ForkJoinPool 时,对不需要合并(join)的事件类型任务也非常适用。
在 ForkJoinPool 中,线程池中每个工作线程(ForkJoinWorkerThread)都对应一个任务队列(WorkQueue),工作线程优先处理来自自身队列的任务(LIFO或FIFO顺序,参数 mode 决定),然后以FIFO的顺序随机窃取其他队列中的任务。
具体思路如下:
每个线程都有自己的一个WorkQueue,该工作队列是一个双端队列。
队列支持三个功能push、pop、poll
push/pop只能被队列的所有者线程调用,而poll可以被其他线程调用。
划分的子任务调用fork时,都会被push到自己的队列中。
默认情况下,工作线程从自己的双端队列获出任务并执行。
当自己的队列为空时,线程随机从另一个线程的队列末尾调用poll方法窃取任务。

有哪些JDK源码中使用了Fork/Join思想?
我们常用的数组工具类 Arrays 在JDK 8之后新增的并行排序方法(parallelSort)就运用了 ForkJoinPool 的特性,还有 ConcurrentHashMap 在JDK 8之后添加的函数式方法(如forEach等)也有运用。
如何使用Executors工具类创建ForkJoinPool?
Java8在Executors工具类中新增了两个工厂方法:
// parallelism定义并行级别
public static ExecutorService newWorkStealingPool(int parallelism);
// 默认并行级别为JVM可用的处理器个数
// Runtime.getRuntime().availableProcessors()
public static ExecutorService newWorkStealingPool();写一个例子: 用ForkJoin方式实现1+2+3+...+100000?
public class Test {
static final class SumTask extends RecursiveTask<Integer> {
private static final long serialVersionUID = 1L;
final int start; //开始计算的数
final int end; //最后计算的数
SumTask(int start, int end) {
this.start = start;
this.end = end;
}
@Override
protected Integer compute() {
//如果计算量小于1000,那么分配一个线程执行if中的代码块,并返回执行结果
if(end - start < 1000) {
System.out.println(Thread.currentThread().getName() + " 开始执行: " + start + "-" + end);
int sum = 0;
for(int i = start; i <= end; i++)
sum += i;
return sum;
}
//如果计算量大于1000,那么拆分为两个任务
SumTask task1 = new SumTask(start, (start + end) / 2);
SumTask task2 = new SumTask((start + end) / 2 + 1, end);
//执行任务
task1.fork();
task2.fork();
//获取任务执行的结果
return task1.join() + task2.join();
}
}
public static void main(String[] args) throws InterruptedException, ExecutionException {
ForkJoinPool pool = new ForkJoinPool();
ForkJoinTask<Integer> task = new SumTask(1, 10000);
pool.submit(task);
System.out.println(task.get());
}
}执行结果
ForkJoinPool-1-worker-1 开始执行: 1-625
ForkJoinPool-1-worker-7 开始执行: 6251-6875
ForkJoinPool-1-worker-6 开始执行: 5626-6250
ForkJoinPool-1-worker-10 开始执行: 3751-4375
ForkJoinPool-1-worker-13 开始执行: 2501-3125
ForkJoinPool-1-worker-8 开始执行: 626-1250
ForkJoinPool-1-worker-11 开始执行: 5001-5625
ForkJoinPool-1-worker-3 开始执行: 7501-8125
ForkJoinPool-1-worker-14 开始执行: 1251-1875
ForkJoinPool-1-worker-4 开始执行: 9376-10000
ForkJoinPool-1-worker-8 开始执行: 8126-8750
ForkJoinPool-1-worker-0 开始执行: 1876-2500
ForkJoinPool-1-worker-12 开始执行: 4376-5000
ForkJoinPool-1-worker-5 开始执行: 8751-9375
ForkJoinPool-1-worker-7 开始执行: 6876-7500
ForkJoinPool-1-worker-1 开始执行: 3126-3750
50005000Fork/Join在使用时有哪些注意事项? 结合JDK中的斐波那契数列实例具体说明。
斐波那契数列: 1、1、2、3、5、8、13、21、34、…… 公式 : F(1)=1,F(2)=1, F(n)=F(n-1)+F(n-2)(n>=3,n∈N*)
public static void main(String[] args) {
ForkJoinPool forkJoinPool = new ForkJoinPool(4); // 最大并发数4
Fibonacci fibonacci = new Fibonacci(20);
long startTime = System.currentTimeMillis();
Integer result = forkJoinPool.invoke(fibonacci);
long endTime = System.currentTimeMillis();
System.out.println("Fork/join sum: " + result + " in " + (endTime - startTime) + " ms.");
}
//以下为官方API文档示例
static class Fibonacci extends RecursiveTask<Integer> {
final int n;
Fibonacci(int n) {
this.n = n;
}
@Override
protected Integer compute() {
if (n <= 1) {
return n;
}
Fibonacci f1 = new Fibonacci(n - 1);
f1.fork();
Fibonacci f2 = new Fibonacci(n - 2);
return f2.compute() + f1.join();
}
}当然你也可以两个任务都fork,要注意的是两个任务都fork的情况,必须按照f1.fork(),f2.fork(), f2.join(),f1.join()这样的顺序,不然有性能问题,详见上面注意事项中的说明。
官方API文档是这样写到的,所以平日用invokeAll就好了。invokeAll会把传入的任务的第一个交给当前线程来执行,其他的任务都fork加入工作队列,这样等于利用当前线程也执行任务了。
{
// ...
Fibonacci f1 = new Fibonacci(n - 1);
Fibonacci f2 = new Fibonacci(n - 2);
invokeAll(f1,f2);
return f2.join() + f1.join();
}
public static void invokeAll(ForkJoinTask<?>... tasks) {
Throwable ex = null;
int last = tasks.length - 1;
for (int i = last; i >= 0; --i) {
ForkJoinTask<?> t = tasks[i];
if (t == null) {
if (ex == null)
ex = new NullPointerException();
}
else if (i != 0) //除了第一个都fork
t.fork();
else if (t.doInvoke() < NORMAL && ex == null) //留一个自己执行
ex = t.getException();
}
for (int i = 1; i <= last; ++i) {
ForkJoinTask<?> t = tasks[i];
if (t != null) {
if (ex != null)
t.cancel(false);
else if (t.doJoin() < NORMAL)
ex = t.getException();
}
}
if (ex != null)
rethrow(ex);
}3.8 JUC工具类
JUC工具类: CountDownLatch详解
JUC工具类: CyclicBarrier详解
JUC工具类: Semaphore详解
JUC工具类: Phaser详解
JUC工具类: Exchanger详解
Java 并发 - ThreadLocal详解
什么是CountDownLatch?
CountDownLatch底层也是由AQS,用来同步一个或多个任务的常用并发工具类,强制它们等待由其他任务执行的一组操作完成。
CountDownLatch底层实现原理?
其底层是由AQS提供支持,所以其数据结构可以参考AQS的数据结构,而AQS的数据结构核心就是两个虚拟队列: 同步队列sync queue 和条件队列condition queue,不同的条件会有不同的条件队列。CountDownLatch典型的用法是将一个程序分为n个互相独立的可解决任务,并创建值为n的CountDownLatch。当每一个任务完成时,都会在这个锁存器上调用countDown,等待问题被解决的任务调用这个锁存器的await,将他们自己拦住,直至锁存器计数结束。
CountDownLatch一次可以唤醒几个任务?
多个
CountDownLatch有哪些主要方法?
await(), 此函数将会使当前线程在锁存器倒计数至零之前一直等待,除非线程被中断。
countDown(), 此函数将递减锁存器的计数,如果计数到达零,则释放所有等待的线程
写道题:实现一个容器,提供两个方法,add,size 写两个线程,线程1添加10个元素到容器中,线程2实现监控元素的个数,当个数到5个时,线程2给出提示并结束?
说出使用CountDownLatch 代替wait notify 好处?
import java.util.ArrayList;
import java.util.List;
import java.util.concurrent.CountDownLatch;
/**
* 使用CountDownLatch 代替wait notify 好处是通讯方式简单,不涉及锁定 Count 值为0时当前线程继续执行,
*/
public class T3 {
volatile List list = new ArrayList();
public void add(int i){
list.add(i);
}
public int getSize(){
return list.size();
}
public static void main(String[] args) {
T3 t = new T3();
CountDownLatch countDownLatch = new CountDownLatch(1);
new Thread(() -> {
System.out.println("t2 start");
if(t.getSize() != 5){
try {
countDownLatch.await();
System.out.println("t2 end");
} catch (InterruptedException e) {
e.printStackTrace();
}
}
},"t2").start();
new Thread(()->{
System.out.println("t1 start");
for (int i = 0;i<9;i++){
t.add(i);
System.out.println("add"+ i);
if(t.getSize() == 5){
System.out.println("countdown is open");
countDownLatch.countDown();
}
}
System.out.println("t1 end");
},"t1").start();
}
}什么是CyclicBarrier?
对于CountDownLatch,其他线程为游戏玩家,比如英雄联盟,主线程为控制游戏开始的线程。在所有的玩家都准备好之前,主线程是处于等待状态的,也就是游戏不能开始。当所有的玩家准备好之后,下一步的动作实施者为主线程,即开始游戏。
对于CyclicBarrier,假设有一家公司要全体员工进行团建活动,活动内容为翻越三个障碍物,每一个人翻越障碍物所用的时间是不一样的。但是公司要求所有人在翻越当前障碍物之后再开始翻越下一个障碍物,也就是所有人翻越第一个障碍物之后,才开始翻越第二个,以此类推。类比地,每一个员工都是一个“其他线程”。当所有人都翻越的所有的障碍物之后,程序才结束。而主线程可能早就结束了,这里我们不用管主线程。
CountDownLatch和CyclicBarrier对比?
CountDownLatch减计数,CyclicBarrier加计数。
CountDownLatch是一次性的,CyclicBarrier可以重用。
CountDownLatch和CyclicBarrier都有让多个线程等待同步然后再开始下一步动作的意思,但是CountDownLatch的下一步的动作实施者是主线程,具有不可重复性;而CyclicBarrier的下一步动作实施者还是“其他线程”本身,具有往复多次实施动作的特点。
什么是Semaphore?
Semaphore底层是基于AbstractQueuedSynchronizer来实现的。Semaphore称为计数信号量,它允许n个任务同时访问某个资源,可以将信号量看做是在向外分发使用资源的许可证,只有成功获取许可证,才能使用资源
Semaphore内部原理?
Semaphore总共有三个内部类,并且三个内部类是紧密相关的,下面先看三个类的关系。

说明: Semaphore与ReentrantLock的内部类的结构相同,类内部总共存在Sync、NonfairSync、FairSync三个类,NonfairSync与FairSync类继承自Sync类,Sync类继承自AbstractQueuedSynchronizer抽象类。下面逐个进行分析。
Semaphore常用方法有哪些? 如何实现线程同步和互斥的?
单独使用Semaphore是不会使用到AQS的条件队列?
不同于CyclicBarrier和ReentrantLock,单独使用Semaphore是不会使用到AQS的条件队列的,其实,只有进行await操作才会进入条件队列,其他的都是在同步队列中,只是当前线程会被park。
Semaphore初始化有10个令牌,11个线程同时各调用1次acquire方法,会发生什么?
拿不到令牌的线程阻塞,不会继续往下运行。
Semaphore初始化有10个令牌,一个线程重复调用11次acquire方法,会发生什么?
线程阻塞,不会继续往下运行。可能你会考虑类似于锁的重入的问题,很好,但是,令牌没有重入的概念。你只要调用一次acquire方法,就需要有一个令牌才能继续运行。
Semaphore初始化有1个令牌,1个线程调用一次acquire方法,然后调用两次release方法,之后另外一个线程调用acquire(2)方法,此线程能够获取到足够的令牌并继续运行吗?
能,原因是release方法会添加令牌,并不会以初始化的大小为准。
Semaphore初始化有2个令牌,一个线程调用1次release方法,然后一次性获取3个令牌,会获取到吗?
能,原因是release会添加令牌,并不会以初始化的大小为准。Semaphore中release方法的调用并没有限制要在acquire后调用。
具体示例如下,如果不相信的话,可以运行一下下面的demo,在做实验之前,笔者也认为应该是不允许的。
public class TestSemaphore2 {
public static void main(String[] args) {
int permitsNum = 2;
final Semaphore semaphore = new Semaphore(permitsNum);
try {
System.out.println("availablePermits:"+semaphore.availablePermits()+",semaphore.tryAcquire(3,1, TimeUnit.SECONDS):"+semaphore.tryAcquire(3,1, TimeUnit.SECONDS));
semaphore.release();
System.out.println("availablePermits:"+semaphore.availablePermits()+",semaphore.tryAcquire(3,1, TimeUnit.SECONDS):"+semaphore.tryAcquire(3,1, TimeUnit.SECONDS));
}catch (Exception e) {
}
}
}Phaser主要用来解决什么问题?
Phaser是JDK 7新增的一个同步辅助类,它可以实现CyclicBarrier和CountDownLatch类似的功能,而且它支持对任务的动态调整,并支持分层结构来达到更高的吞吐量。
Phaser与CyclicBarrier和CountDownLatch的区别是什么?
Phaser 和 CountDownLatch、CyclicBarrier 都有很相似的地方。
Phaser 顾名思义,就是可以分阶段的进行线程同步。
CountDownLatch 只能在创建实例时,通过构造方法指定同步数量;
Phaser 支持线程动态地向它注册。
利用这个动态注册的特性,可以达到分阶段同步控制的目的:
注册一批操作,等待它们执行结束;再注册一批操作,等它们结束...
Phaser运行机制是什么样的?

Registration(注册)
跟其他barrier不同,在phaser上注册的parties会随着时间的变化而变化。任务可以随时注册(使用方法register,bulkRegister注册,或者由构造器确定初始parties),并且在任何抵达点可以随意地撤销注册(方法arriveAndDeregister)。就像大多数基本的同步结构一样,注册和撤销只影响内部count;不会创建更深的内部记录,所以任务不能查询他们是否已经注册。(不过,可以通过继承来实现类似的记录)
Synchronization(同步机制)
和CyclicBarrier一样,Phaser也可以重复await。方法arriveAndAwaitAdvance的效果类似CyclicBarrier.await。phaser的每一代都有一个相关的phase number,初始值为0,当所有注册的任务都到达phaser时phase+1,到达最大值(Integer.MAX_VALUE)之后清零。使用phase number可以独立控制 到达phaser 和 等待其他线程 的动作,通过下面两种类型的方法:
Arrival(到达机制) arrive和arriveAndDeregister方法记录到达状态。这些方法不会阻塞,但是会返回一个相关的arrival phase number;也就是说,phase number用来确定到达状态。当所有任务都到达给定phase时,可以执行一个可选的函数,这个函数通过重写onAdvance方法实现,通常可以用来控制终止状态。重写此方法类似于为CyclicBarrier提供一个barrierAction,但比它更灵活。
Waiting(等待机制) awaitAdvance方法需要一个表示arrival phase number的参数,并且在phaser前进到与给定phase不同的phase时返回。和CyclicBarrier不同,即使等待线程已经被中断,awaitAdvance方法也会一直等待。中断状态和超时时间同样可用,但是当任务等待中断或超时后未改变phaser的状态时会遭遇异常。如果有必要,在方法forceTermination之后可以执行这些异常的相关的handler进行恢复操作,Phaser也可能被ForkJoinPool中的任务使用,这样在其他任务阻塞等待一个phase时可以保证足够的并行度来执行任务。
Termination(终止机制) :
可以用isTerminated方法检查phaser的终止状态。在终止时,所有同步方法立刻返回一个负值。在终止时尝试注册也没有效果。当调用onAdvance返回true时Termination被触发。当deregistration操作使已注册的parties变为0时,onAdvance的默认实现就会返回true。也可以重写onAdvance方法来定义终止动作。forceTermination方法也可以释放等待线程并且允许它们终止。
Tiering(分层结构) :
Phaser支持分层结构(树状构造)来减少竞争。注册了大量parties的Phaser可能会因为同步竞争消耗很高的成本, 因此可以设置一些子Phaser来共享一个通用的parent。这样的话即使每个操作消耗了更多的开销,但是会提高整体吞吐量。 在一个分层结构的phaser里,子节点phaser的注册和取消注册都通过父节点管理。子节点phaser通过构造或方法register、bulkRegister进行首次注册时,在其父节点上注册。子节点phaser通过调用arriveAndDeregister进行最后一次取消注册时,也在其父节点上取消注册。
Monitoring(状态监控) :
由于同步方法可能只被已注册的parties调用,所以phaser的当前状态也可能被任何调用者监控。在任何时候,可以通过getRegisteredParties获取parties数,其中getArrivedParties方法返回已经到达当前phase的parties数。当剩余的parties(通过方法getUnarrivedParties获取)到达时,phase进入下一代。这些方法返回的值可能只表示短暂的状态,所以一般来说在同步结构里并没有啥卵用。
给一个Phaser使用的示例?
模拟了100米赛跑,10名选手,只等裁判一声令下。当所有人都到达终点时,比赛结束。
public class Match {
// 模拟了100米赛跑,10名选手,只等裁判一声令下。当所有人都到达终点时,比赛结束。
public static void main(String[] args) throws InterruptedException {
final Phaser phaser=new Phaser(1) ;
// 十名选手
for (int index = 0; index < 10; index++) {
phaser.register();
new Thread(new player(phaser),"player"+index).start();
}
System.out.println("Game Start");
//注销当前线程,比赛开始
phaser.arriveAndDeregister();
//是否非终止态一直等待
while(!phaser.isTerminated()){
}
System.out.println("Game Over");
}
}
class player implements Runnable{
private final Phaser phaser ;
player(Phaser phaser){
this.phaser=phaser;
}
@Override
public void run() {
try {
// 第一阶段——等待创建好所有线程再开始
phaser.arriveAndAwaitAdvance();
// 第二阶段——等待所有选手准备好再开始
Thread.sleep((long) (Math.random() * 10000));
System.out.println(Thread.currentThread().getName() + " ready");
phaser.arriveAndAwaitAdvance();
// 第三阶段——等待所有选手准备好到达,到达后,该线程从phaser中注销,不在进行下面的阶段。
Thread.sleep((long) (Math.random() * 10000));
System.out.println(Thread.currentThread().getName() + " arrived");
phaser.arriveAndDeregister();
} catch (InterruptedException e) {
e.printStackTrace();
}
}
}Exchanger主要解决什么问题?
Exchanger用于进行两个线程之间的数据交换。它提供一个同步点,在这个同步点,两个线程可以交换彼此的数据。这两个线程通过exchange()方法交换数据,当一个线程先执行exchange()方法后,它会一直等待第二个线程也执行exchange()方法,当这两个线程到达同步点时,这两个线程就可以交换数据了。
对比SynchronousQueue,为什么说Exchanger可被视为 SynchronousQueue 的双向形式?
Exchanger是一种线程间安全交换数据的机制。可以和之前分析过的SynchronousQueue对比一下:线程A通过SynchronousQueue将数据a交给线程B;线程A通过Exchanger和线程B交换数据,线程A把数据a交给线程B,同时线程B把数据b交给线程A。可见,SynchronousQueue是交给一个数据,Exchanger是交换两个数据。
Exchanger在不同的JDK版本中实现有什么差别?
在JDK5中Exchanger被设计成一个容量为1的容器,存放一个等待线程,直到有另外线程到来就会发生数据交换,然后清空容器,等到下一个到来的线程。
从JDK6开始,Exchanger用了类似ConcurrentMap的分段思想,提供了多个slot,增加了并发执行时的吞吐量。
Exchanger实现举例
来一个非常经典的并发问题:你有相同的数据buffer,一个或多个数据生产者,和一个或多个数据消费者。只是Exchange类只能同步2个线程,所以你只能在你的生产者和消费者问题中只有一个生产者和一个消费者时使用这个类。
public class Test {
static class Producer extends Thread {
private Exchanger<Integer> exchanger;
private static int data = 0;
Producer(String name, Exchanger<Integer> exchanger) {
super("Producer-" + name);
this.exchanger = exchanger;
}
@Override
public void run() {
for (int i=1; i<5; i++) {
try {
TimeUnit.SECONDS.sleep(1);
data = i;
System.out.println(getName()+" 交换前:" + data);
data = exchanger.exchange(data);
System.out.println(getName()+" 交换后:" + data);
} catch (InterruptedException e) {
e.printStackTrace();
}
}
}
}
static class Consumer extends Thread {
private Exchanger<Integer> exchanger;
private static int data = 0;
Consumer(String name, Exchanger<Integer> exchanger) {
super("Consumer-" + name);
this.exchanger = exchanger;
}
@Override
public void run() {
while (true) {
data = 0;
System.out.println(getName()+" 交换前:" + data);
try {
TimeUnit.SECONDS.sleep(1);
data = exchanger.exchange(data);
} catch (InterruptedException e) {
e.printStackTrace();
}
System.out.println(getName()+" 交换后:" + data);
}
}
}
public static void main(String[] args) throws InterruptedException {
Exchanger<Integer> exchanger = new Exchanger<Integer>();
new Producer("", exchanger).start();
new Consumer("", exchanger).start();
TimeUnit.SECONDS.sleep(7);
System.exit(-1);
}
}可以看到,其结果可能如下:
Consumer- 交换前:0
Producer- 交换前:1
Consumer- 交换后:1
Consumer- 交换前:0
Producer- 交换后:0
Producer- 交换前:2
Producer- 交换后:0
Consumer- 交换后:2
Consumer- 交换前:0
Producer- 交换前:3
Producer- 交换后:0
Consumer- 交换后:3
Consumer- 交换前:0
Producer- 交换前:4
Producer- 交换后:0
Consumer- 交换后:4
Consumer- 交换前:0什么是ThreadLocal? 用来解决什么问题的?
我们在 Java 并发 - 并发理论基础 总结过线程安全(是指广义上的共享资源访问安全性,因为线程隔离是通过副本保证本线程访问资源安全性,它不保证线程之间还存在共享关系的狭义上的安全性)的解决思路:
互斥同步: synchronized 和 ReentrantLock
非阻塞同步: CAS, AtomicXXXX
无同步方案: 栈封闭,本地存储(Thread Local),可重入代码
ThreadLocal是通过线程隔离的方式防止任务在共享资源上产生冲突, 线程本地存储是一种自动化机制,可以为使用相同变量的每个不同线程都创建不同的存储。
ThreadLocal是一个将在多线程中为每一个线程创建单独的变量副本的类; 当使用ThreadLocal来维护变量时, ThreadLocal会为每个线程创建单独的变量副本, 避免因多线程操作共享变量而导致的数据不一致的情况。
说说你对ThreadLocal的理解
提到ThreadLocal被提到应用最多的是session管理和数据库链接管理,这里以数据访问为例帮助你理解ThreadLocal:
如下数据库管理类在单线程使用是没有任何问题的
class ConnectionManager {
private static Connection connect = null;
public static Connection openConnection() {
if (connect == null) {
connect = DriverManager.getConnection();
}
return connect;
}
public static void closeConnection() {
if (connect != null)
connect.close();
}
}很显然,在多线程中使用会存在线程安全问题:第一,这里面的2个方法都没有进行同步,很可能在openConnection方法中会多次创建connect;第二,由于connect是共享变量,那么必然在调用connect的地方需要使用到同步来保障线程安全,因为很可能一个线程在使用connect进行数据库操作,而另外一个线程调用closeConnection关闭链接。
为了解决上述线程安全的问题,第一考虑:互斥同步
你可能会说,将这段代码的两个方法进行同步处理,并且在调用connect的地方需要进行同步处理,比如用Synchronized或者ReentrantLock互斥锁。
这里再抛出一个问题:这地方到底需不需要将connect变量进行共享?
事实上,是不需要的。假如每个线程中都有一个connect变量,各个线程之间对connect变量的访问实际上是没有依赖关系的,即一个线程不需要关心其他线程是否对这个connect进行了修改的。即改后的代码可以这样:
class ConnectionManager {
private Connection connect = null;
public Connection openConnection() {
if (connect == null) {
connect = DriverManager.getConnection();
}
return connect;
}
public void closeConnection() {
if (connect != null)
connect.close();
}
}
class Dao {
public void insert() {
ConnectionManager connectionManager = new ConnectionManager();
Connection connection = connectionManager.openConnection();
// 使用connection进行操作
connectionManager.closeConnection();
}
}这样处理确实也没有任何问题,由于每次都是在方法内部创建的连接,那么线程之间自然不存在线程安全问题。但是这样会有一个致命的影响:导致服务器压力非常大,并且严重影响程序执行性能。由于在方法中需要频繁地开启和关闭数据库连接,这样不仅严重影响程序执行效率,还可能导致服务器压力巨大。
这时候ThreadLocal登场了
那么这种情况下使用ThreadLocal是再适合不过的了,因为ThreadLocal在每个线程中对该变量会创建一个副本,即每个线程内部都会有一个该变量,且在线程内部任何地方都可以使用,线程之间互不影响,这样一来就不存在线程安全问题,也不会严重影响程序执行性能。下面就是网上出现最多的例子:
import java.sql.Connection;
import java.sql.DriverManager;
import java.sql.SQLException;
public class ConnectionManager {
private static final ThreadLocal<Connection> dbConnectionLocal = new ThreadLocal<Connection>() {
@Override
protected Connection initialValue() {
try {
return DriverManager.getConnection("", "", "");
} catch (SQLException e) {
e.printStackTrace();
}
return null;
}
};
public Connection getConnection() {
return dbConnectionLocal.get();
}
}ThreadLocal是如何实现线程隔离的?
ThreadLocalMap
为什么ThreadLocal会造成内存泄露? 如何解决
网上有这样一个例子:
import java.util.concurrent.LinkedBlockingQueue;
import java.util.concurrent.ThreadPoolExecutor;
import java.util.concurrent.TimeUnit;
public class ThreadLocalDemo {
static class LocalVariable {
private Long[] a = new Long[1024 * 1024];
}
// (1)
final static ThreadPoolExecutor poolExecutor = new ThreadPoolExecutor(5, 5, 1, TimeUnit.MINUTES,
new LinkedBlockingQueue<>());
// (2)
final static ThreadLocal<LocalVariable> localVariable = new ThreadLocal<LocalVariable>();
public static void main(String[] args) throws InterruptedException {
// (3)
Thread.sleep(5000 * 4);
for (int i = 0; i < 50; ++i) {
poolExecutor.execute(new Runnable() {
public void run() {
// (4)
localVariable.set(new LocalVariable());
// (5)
System.out.println("use local varaible" + localVariable.get());
localVariable.remove();
}
});
}
// (6)
System.out.println("pool execute over");
}
}如果用线程池来操作ThreadLocal 对象确实会造成内存泄露, 因为对于线程池里面不会销毁的线程, 里面总会存在着<ThreadLocal, LocalVariable>的强引用, 因为final static 修饰的 ThreadLocal 并不会释放, 而ThreadLocalMap 对于 Key 虽然是弱引用, 但是强引用不会释放, 弱引用当然也会一直有值, 同时创建的LocalVariable对象也不会释放, 就造成了内存泄露; 如果LocalVariable对象不是一个大对象的话, 其实泄露的并不严重, 泄露的内存 = 核心线程数 * LocalVariable对象的大小;
所以, 为了避免出现内存泄露的情况, ThreadLocal提供了一个清除线程中对象的方法, 即 remove, 其实内部实现就是调用 ThreadLocalMap 的remove方法:
private void remove(ThreadLocal<?> key) {
Entry[] tab = table;
int len = tab.length;
int i = key.threadLocalHashCode & (len-1);
for (Entry e = tab[i];
e != null;
e = tab[i = nextIndex(i, len)]) {
if (e.get() == key) {
e.clear();
expungeStaleEntry(i);
return;
}
}
}找到Key对应的Entry, 并且清除Entry的Key(ThreadLocal)置空, 随后清除过期的Entry即可避免内存泄露。
还有哪些使用ThreadLocal的应用场景?
每个线程维护了一个“序列号”
public class SerialNum {
// The next serial number to be assigned
private static int nextSerialNum = 0;
private static ThreadLocal serialNum = new ThreadLocal() {
protected synchronized Object initialValue() {
return new Integer(nextSerialNum++);
}
};
public static int get() {
return ((Integer) (serialNum.get())).intValue();
}
}
+ 经典的另外一个例子:
```java
private static final ThreadLocal threadSession = new ThreadLocal();
public static Session getSession() throws InfrastructureException {
Session s = (Session) threadSession.get();
try {
if (s == null) {
s = getSessionFactory().openSession();
threadSession.set(s);
}
} catch (HibernateException ex) {
throw new InfrastructureException(ex);
}
return s;
} 看看阿里巴巴 java 开发手册中推荐的 ThreadLocal 的用法:
import java.text.DateFormat;
import java.text.SimpleDateFormat;
public class DateUtils {
public static final ThreadLocal<DateFormat> df = new ThreadLocal<DateFormat>(){
@Override
protected DateFormat initialValue() {
return new SimpleDateFormat("yyyy-MM-dd");
}
};
}然后我们再要用到 DateFormat 对象的地方,这样调用:
DateUtils.df.get().format(new Date());
5054

被折叠的 条评论
为什么被折叠?



