目录
学习了LED灯的左移和右移后,下面实现多种方式的花样流水灯。
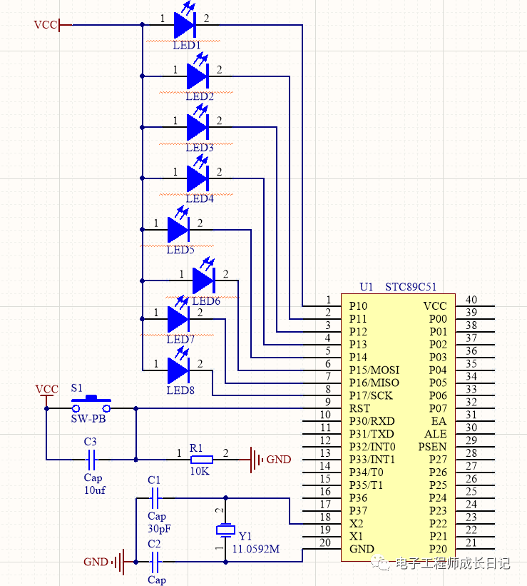
硬件电路设计
结合51单片机最小系统的知识,利用AD19画好最小系统电路(未包括电源部分)。
本设计需要实现8个LED灯的点亮与熄灭。LED(发光二极管)正极接+5V电源,负极接单片机P1口,这样只要单片机P1口输出高低电平就可以导通二极管,实现LED灯的点亮与熄灭。

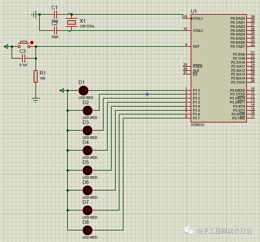
仿真电路设计
仿真电路图与AD原理图画法一致,但应注意仿真最小系统复位电路中电容值取0.1uf,电阻值取100Ω,与AD原理图中有所区别。

程序设计
程序采用Keil5设计,8位LED实现花样流水灯的程序:
/*-----------------------------------------------名称:IO口高低电平控制内容:2个led灯先左移,然后右移,然后同时闪烁------------------------------------------------*/#include<reg52.h> //包含头文件,一般情况不需要改动,//头文件包含特殊功能寄存器的定义void Delay(unsigned int t); //函数声明/*------------------------------------------------主函数------------------------------------------------*/void main (void){unsigned char i; //定义一个无符号字符型局部变量 i//取值范围 0~255unsigned char temp;//定义临时变量用于转换while (1) //主循环{temp=0xfc;P1=temp;for(i=0;i<7;i++) //加入 for循环,表明for循环大括号//中的程序循环执行7次{Delay(50000); //调用延时程序;更改延时数字可//以更改延时长度;用于改变闪烁频率temp<<=1;temp=temp|0x01; //也可以直接把temp换成P1P1=temp; //之所以加入temp做中间变量,转换//完成后直接赋值到端口,防止直接操作端口造成的短暂闪烁}temp=0x3f;P1=temp;for(i=0;i<7;i++) //加入 for循环,表明for循环大括号//中的程序循环执行7次{Delay(50000); //调用延时程序;更改延时数字可以//更改延时长度;用于改变闪烁频率temp>>=1;temp|=0x80; //等效于 temp=temp|0x80P1=temp;}for(i=0;i<3;i++) //加入 for循环,表明for循环大括号//中的程序循环执行3次{P1=0xff;Delay(50000);P1=0x00;Delay(50000);} //主循环中添加其他需要一直工作的程序}}/*------------------------------------------------延时函数,含有输入参数 unsigned int t,无返回值unsigned int 是定义无符号整形变量,其值的范围是0~65535------------------------------------------------*/void Delay(unsigned int t){while(--t);}
1658

被折叠的 条评论
为什么被折叠?



