摘 要
基于springboot+微信小程序的高校人才库及校友平台的设计与实现旨在探讨如何运用Spring Boot框架与微信小程序技术,构建一个高效、便捷的高校人才库及校友平台。该平台将实现人才信息的集中管理、校友资源的有效整合以及信息交流的快速通道。通过Spring Boot框架的后端支持,平台能够提供稳定的数据存储与业务处理能力;而微信小程序则作为前端展示与交互的媒介,为用户提供友好的操作界面和便捷的使用体验。在设计与实现过程中,我们将重点关注平台的架构设计、功能模块划分、数据库设计以及前后端交互等方面,以确保平台的实用性、稳定性和可扩展性。通过本项目的实施,我们期望能够为高校人才管理和校友交流提供一个全新的解决方案,促进高校人才资源的优化配置和校友关系的和谐发展。
本项目还将结合实际需求,不断优化和完善平台功能,以满足用户多样化的需求。例如,我们将考虑增加智能匹配功能,通过算法自动匹配校友间的需求和资源,进一步提升平台的实用价值。同时,我们也将关注平台的安全性和隐私保护,确保用户数据的安全性和隐私性。在实施过程中,我们还将积极与用户沟通,收集反馈意见,及时调整和优化平台设计,以确保项目的顺利进行和最终的成功实施。
关键词:微信小程序的高校人才库及校友平台、SpringBoot框架、微信小程序。
Abstract
The design and implementation of a university talent pool and alumni platform based on Spring Boot and WeChat Mini Program aims to explore how to use the Spring Boot framework and WeChat Mini Program technology to build an efficient and convenient university talent pool and alumni platform. This platform will achieve centralized management of talent information, effective integration of alumni resources, and a rapid channel for information exchange. With the backend support of the Spring Boot framework, the platform can provide stable data storage and business processing capabilities; while the WeChat Mini Program serves as the medium for frontend display and interaction, offering users a friendly operating interface and convenient user experience. During the design and implementation process, we will focus on the platform's architecture design, functional module division, database design, and frontend-backend interaction, to ensure the platform's practicality, stability, and scalability. Through the implementation of this project, we hope to provide a new solution for university talent management and alumni communication, promoting the optimal allocation of university talent resources and the harmonious development of alumni relations.
This project will also continuously optimize and improve platform functions based on actual needs, to meet the diverse needs of users. For example, we will consider adding intelligent matching functions, automatically matching the needs and resources between alumni through algorithms, further enhancing the practical value of the platform. At the same time, we will also pay attention to the security and privacy protection of the platform, ensuring the security and privacy of user data. During the implementation process, we will actively communicate with users, collect feedback, and timely adjust and optimize platform design, to ensure the smooth progress of the project and its ultimate successful implementation.
Keywords: University Talent Pool and Alumni Platform based on WeChat Mini Program, Spring Boot framework, WeChat Mini Program.
目 录
第1章绪 论
1.1选题背景和意义
随着信息技术的飞速发展,高校信息化建设已成为提升学校综合竞争力的关键一环。高校人才库及校友平台作为连接在校学生、校友及用人单位的重要桥梁,其设计与实现对于促进人才交流、增强校友联系、提升就业质量具有重要意义[1]。
SpringBoot作为一种基于Java的开源框架,以其简洁、高效、易于上手的特点,在快速开发Web应用方面展现出巨大优势。它集成了大量常用的第三方库,提供了丰富的功能支持,使得开发者能够专注于业务逻辑的实现,而无需过多关注底层架构的搭建。
微信小程序作为一种轻量级的应用形态,凭借其无需下载安装、即用即走的特点,深受广大用户喜爱[2]。将微信小程序应用于高校人才库及校友平台的建设中,能够为用户提供更加便捷、灵活的访问方式,提升用户体验[3]。
因此,基于SpringBoot+微信小程序的高校人才库及校友平台的设计与实现,不仅能够满足高校信息化建设的迫切需求,还能够为在校学生、校友及用人单位提供一个高效、便捷的交流平台,对于推动高校人才培养、促进校友事业发展具有重要意义[4]。
1.2国内外研究现状
在国内外,关于高校人才库及校友平台的建设已有不少研究。在国内,许多高校已经意识到信息化建设的重要性,纷纷着手构建人才库和校友平台。这些平台大多采用传统的Web开发技术,虽然在一定程度上满足了用户的需求,但在用户体验、交互性以及跨平台访问等方面仍存在不足[5]。随着移动互联网的快速发展,微信小程序因其轻量级、即用即走的特点,逐渐成为高校信息化建设的新宠。然而,将SpringBoot与微信小程序相结合,用于高校人才库及校友平台的设计与实现的研究还相对较少[6]。
在国外,高校信息化建设起步较早,人才库和校友平台的建设也相对成熟。许多国外高校已经采用了先进的Web开发技术和移动应用开发技术,为用户提供了更加便捷、高效的服务[7]然而,由于国内外教育体制、文化背景以及用户需求等方面的差异,国外的研究成果并不能完全适用于国内高校。因此,结合国内高校的实际需求,开展基于SpringBoot+微信小程序的高校人才库及校友平台的设计与实现研究,具有重要的现实意义和应用价值[8]。
1.3研究方法
首先,通过引擎搜索或者查阅相关文献资料,了解了本系统开发的背景及意义和国内外研究现状,收集用户需求信息。其次,在开发工具上,最终确定是基于Mysql数据库,在Java的springboot框架设计的基础上实现,设计出系统大致的功能模块。主要从方便系统用户和系统管理员的角度进行分析,明确该系统应该具有的功能。最终是测试系统,通过用例测试发现存在的问题并找到解决的方案。利用现有的开发平台,结合自己所学的知识,在老师的指导帮助下来完成该设计,确保系统的可用性、实用性。
第2章相关技术介绍
2.1开发环境与工具
学的使用Java语言作为主要开发语言,前端采用Vue.js框架,后端基于SpringBoot框架开发,数据存储采用广泛应用的MySQL数据库,同时结合微信小程序技术,提供便捷的移动端服务。系统所使用的系统开发环境如下表2-1所示。
表2-1系统开发环境
| 操作系统版本: | Win10 |
| 数据库环境: | MySQL5.7 |
| JDK版本: | JDK1.8.0_191 |
| 主要技术: | Springboot2、Apache Tomcat8.5、Webpack 4.0、Vue.js、Element UI、Navicat、bootstrap、微信小程序开发工具…… |
| 浏览器: | Chrome |
MySQL是一款广受欢迎的关系数据库管理系统,它能够高效地存储和处理大量的数据。MySQL在Web应用程序中有着卓越的表现,是众多开发者的首选。MySQL遵循SQL语言的标准,这是一种通用的数据库操作语言,简单易学,功能强大。结合Apache服务器,MySQL可以构建出一个优秀的开发环境。
SpringBoot是一个新颖的框架,由Pivotal团队推出,旨在简化Spring应用的创建和开发过程。SpringBoot通过提供一些默认的配置和约定,避免了开发者重复编写模板化的代码。SpringBoot力求成为快速应用开发领域的领导者,让开发者能够更专注于业务逻辑。
Tomcat是一种免费的服务器,它能够有效地处理大量的网络访问,特别是在访问量较少的情况下。当将Tomcat安装在电脑上时,它能够自动分析前端HTML页面的请求,从而提高网络的性能。事实上,Tomcat是对Apache的一种延伸[7],但它与Apache之间的关系更加紧密,因为它们在不同的进程中运行,而且它们之间也有着自己的独立性。
Vue.js是一个轻量级的、用于构建用户界面的渐进式框架。它与其他大型框架不同,Vue.js采用了自底向上的设计思想,可以逐层地应用到项目中。Vue.js的核心库只关注视图层,易于上手,也便于与第三方库或现有项目集成。另一方面,Vue.js也可以与现代化的工具链和各种支持库结合使用,从而实现复杂的单页应用程序。
2.2技术架构
本系统是基于SpringBoot、Mysql、Vue的前后端完全分离的后台管理系统。
2.2.1 B/S模式
B/S模式,即浏览器/服务器模式,是一种常见的网络应用架构模式。在B/S模式中,用户通过浏览器作为客户端与服务器进行交互。在浏览器/服务器(browser / Server Architecture)系统中,用户只需通过浏览器,就能够轻松地向分布在网络各处的众多服务器发送海量的请求。B/S系统大大地简化了客户端的工作,让用户体验更加便捷。
2.2.2 SpringBoot框架
Spring是一个知名的开源框架,它于2003年诞生于Rod Johnson的《Expert One-on-One Java EE Development and Design》一书中。Spring的初衷是为了解决企业级应用开发的复杂性,它让简单的JavaBean也能够实现原本只有EJB才能做到的功能。Spring不仅适用于服务器端的开发,它还能够为任何Java应用程序带来简洁、可测试和低耦合的优势。尽管Spring的组件代码很轻量级,但是它的配置却很繁琐。最初,Spring是使用XML配置的,但是随着项目的增长,XML配置也变得越来越多。
为了改进和优化Spring的缺点,SpringBoot框架应运而生,它基于约定优于配置的理念,让开发者无需编写大量的配置文件,只需遵循一些简单的规则即可。SpringBoot使开发者能够专注于业务逻辑的编码,而不用在配置和业务之间切换思维,这在很大程度上提高了开发效率,缩短了项目开发周期。
2.2.3Java 语言
Java语言是一种广泛应用于企业级开发的编程语言,它具有跨平台、面向对象、泛型编程等特点。Java语言以其强大的内存管理和异常处理机制,确保了应用程序的稳定性和安全性。在开发学时,Java语言能够提供良好的性能和可扩展性,满足系统对于数据处理和业务逻辑复杂性的需求。此外,Java语言的广泛社区和丰富的第三方库也为开发过程提供了强大的支持。
2.2.4MySQL 数据库
MySQL数据库是一个开源的关系型数据库管理系统,它使用SQL语言进行数据操作。MySQL数据库具有高性能、可靠性和易用性等特点,能够满足系统对于数据存储和查询的需求。在学时管理系统中,MySQL数据库用于存储用户信息、学时记录、课程信息等核心数据,确保了数据的完整性和一致性。同时,MySQL数据库还支持多种存储引擎,可以根据不同的应用场景选择合适的存储引擎,进一步提高系统的性能和可靠性。
2.2.5Redis 缓存技术
Redis是一种高性能的、开源的、内存中的数据结构存储系统,它可以用作数据库、缓存和消息中间件。Redis支持多种类型的数据结构,如字符串(strings)、哈希(hashes)、列表(lists)、集合(sets)、有序集合(sorted sets)与范围查询、bitmaps、hyperloglogs和地理空间(geospatial)索引半径查询。Redis内置了复制(replication)、LUA脚本(Lua scripting)、LRU驱动事件(LRU eviction)、事务(transactions)和不同级别的磁盘持久化(persistence),并通过Redis Sentinel和自动分区(Cluster)提供高可用性(high availability)。在构建学时,Redis可以用作缓存,提高数据访问速度,减轻数据库的负担,从而提升系统的整体性能。
2.3微信开发者工具
微信开发者工具是一款专为小程序开发而设计的应用,它不断改进,提供了便捷的操作方式,并且在开发过程中可以通过微信扫描二维码来访问,从而实现快速、准确的小程序开发和调试。
根据用户的需求,我们将采用不同的屏幕大小来制作小程序。
在完成了视图布置之后,可以通过执行编辑功能,快速更改当前的视图界面。
控制台:方便调试打印输出信息。
将代码上传至腾讯服务器,并在审核过程中填写版本号和备注信息,以确保代码的安全性和准确性。
通过查看资源文件,我们可以快速地调整相关项目的文件目录,从而实现断点调试。
使用远程调试技术,无论是在手机端还是PC端,都能够轻松地进行开发工作。
本地数据存储:显示的是本地存储的数据。
通过使用子父层级结构,我们可以更容易地进行视图调试。
微信的代码体积应该保持在2M 以内,而且在开发过程中,应该严格检查合法域名信息,并且为小程序的后台配置服务器域名。
微信开发者工具已经成为了开发过程中不可或缺的一部分,并且正在不断地改进和完善。
2.4小程序框架以及目录结构介绍
这款微信小程序的设计旨在帮助用户快速、便捷地创建出一款拥有完全独特色的应用。它由一套完善的框架结构,将用户界面、操作界面、功能界面等多种功能完美结合,使用户只需要一点点的操作,就能轻松实现微信小程序的创建。框架的核心功能是一个快速的数据绑定机制,它能够轻松地将用户的信息和界面进行一致性的管理。它不仅支持对用户信息的实时监控,还能够根据用户的需求,实现对界面的快速调整和优化,从而使用户能够轻松地构建强大的微信小程序。
第3章需求分析
3.1可行性分析
通过综合考虑经济、操作、技术等因素,可以对基于微信小程序的高校人才库及校友平台的的可行性进行全面评估。这将有助于确定项目的成功概率,并为项目规划提供坚实的基础。
3.1.1经济可行性分析
经济可行性在此仅代表平台的运维成本,开发成本不在此考虑。
目前该模式下的相关系统的数量日益增多,信息管理系统的平民化、普及化使用户人数呈上升趋势,当用户人数庞大了,运维成本可以由广告费进行填补,包括开发成本。
所以经济可行性没有问题。
3.1.2操作可行性分析
此次项目设计参考了几个该模式下系统的开发案例,对他们的操作界面分析,将众多案例结合在一起,突出以人为本简化操作,所以具有基本计算机知识的人都会操作本项目。
因此操作可行性也没有问题。
3.1.3技术可行性分析
技术可行性指的是对于搭建框架的可行性,以及有更优秀的技术出现时系统的技术更新换代的纳新性如何,开发时间成本费用比如何。现有的JAVA语言能够迎合所有系统的搭建。小程序是一种流行的移动应用开发平台,提供了便捷的开发和部署支持。开发这个微信小程序的高校人才库及校友平台的时候我采用了JAVA+SpringBoot+Vue 用以运行整体程序。
综上所述技术可行性也没有问题。
3.2功能需求分析
通过对应的功能做了需求分析以后该微信小程序的高校人才库及校友平台的各角色根据使用该系统可以划分为学生用户、教师用户、校友用户、企业用户和管理员,具体如下所示。
学生用户角色:
- 首页:访问者可以浏览网站的主界面,获取网站的最新动态和重要通知,以及快速导航到其他主要功能区域。
- 互动社区:用户可以参与讨论,分享观点,交流学习经验,以及查看和发布各类活动信息,增进用户之间的互动与合作。
- 母校资讯:校友和在校学生可以查看母校的最新新闻,了解校园文化活动,以及获取校友会的相关信息和活动更新。
- 我的:用户可以管理个人信息,更新个人资料,查看个人账户状态、收藏、评论、学生信息,以及进行个人偏好设置。
- 学生信息:学生可以查看课程表,成绩查询,以及获取与学习相关的资源和通知。
- 教师信息:教师可以管理教学资料,发布课程信息,查看学生作业和成绩,以及进行教学相关的交流和讨论。
- 企业信息:合作企业可以查看合作项目,发布招聘信息,以及获取与校园合作相关的最新动态。
- 校友名录:校友可以浏览校友名录,寻找老同学,参与校友组织的活动,以及更新自己的联络信息。
微信小程序的高校人才库及校友平台的学生用户角色用例图如下所示。

图3-1学生用户角色用例图
教师用户角色:
- 首页:提供快速访问各功能板块的入口,方便教师查看和管理个人信息及教学资源。
- 互动社区:教师用户参与教育领域的讨论,分享教学经验,与其他教师交流心得,促进教育合作与创新。
- 母校资讯:教师用户可以获取母校的教育动态,了解校园发展,参与校友活动,加强与母校的联系。
- 我的:管理个人资料,查看账户状态,管理收藏、评论、教师信息,个性化设置,提升使用体验。
- 学生信息:教师查看学生课程表,发布成绩,分享学习资源,确保教学信息的准确传递。
- 教师信息:管理教学资料,发布课程公告,查看学生作业,进行教学评估,提升教学质量。
- 企业信息:浏览合作企业信息,了解合作项目进展,参与校园招聘,促进产学研合作。
- 校友名录:教师浏览校友名录,与校友保持联系,参与校友活动,拓展教育人脉资源。
微信小程序的高校人才库及校友平台的教师用户角色用例图如下所示。

图3-2教师用户角色用例图
校友用户角色:
- 首页:校友用户可以可快速访问首页,获取校友社区最新动态与活动信息。
- 互动社区:校友用户可以参与教育及行业话题讨论,分享个人观点,与其他校友及企业用户互动。
- 母校资讯:校友用户可以实时了解母校最新教育动态和校园发展,保持与母校的联系。
- 我的:校友用户可以校友用户可管理个人资料,查看账户状态、收藏、评论、报名记录、反馈评价、校友名录、校友资源、校友捐赠等进行个性化设置。
- 学生信息:校友用户可以查看母校学生的学业情况,关注学弟学妹的成长,增强校友情感。
- 教师信息:校友用户可以了解母校教师信息,有机会与教师进行交流,促进学术互动。
- 企业信息:校友用户可以轻松获取母校及合作企业的相关信息,掌握校企合作项目进展。
- 校友活动:校友用户可以报名参加各类校友活动,促进校友间互动与合作,丰富社交生活。
- 校友名录:校友用户可以查阅校友名录,拓展人际网络,寻找潜在合作伙伴或朋友。
- 校友资源:校友用户可以分享个人资源,支持校友发展;参与捐赠,助力母校建设。
- 校友捐赠:校友用户可以通过平台发起或参与捐赠活动,为母校的教育事业、基础设施建设、奖学金设立等方面贡献力量。捐赠过程透明公开,校友可随时查看捐赠记录和资金流向,确保每一份爱心都能精准送达。
微信小程序的高校人才库及校友平台的校友用户角色用例图如下所示。
图3-3校友用户角色用例图
企业用户角色:
- 首页:企业用户可以轻松浏览合作学校及企业的相关信息,实时掌握合作项目进展。
- 互动社区:企业用户可以参与教育领域讨论,分享行业见解,与其他企业用户及教师用户交流,共同推动教育创新与发展。
- 母校资讯:企业用户可以了解各合作学校的最新教育动态和校园发展,加强企业与学校之间的联系。
- 我的:企业用户可以管理自身资料,查看账户状态、收藏、评论、企业信息等,进行个性化设置,优化使用体验。
- 学生信息:企业用户可以获取合作学校学生信息,了解学生学习情况,为校企合作项目提供有力支持。
- 教师信息:企业用户可以浏览合作学校教师信息,与教师进行沟通交流,促进产学研深度合作。
- 企业信息:企业用户可以轻松浏览合作学校及企业的相关信息,实时掌握合作项目进展。
- 校友名录:企业用户可以浏览校友名录,拓展企业人脉资源,寻找潜在合作伙伴,助力企业发展。
微信小程序的高校人才库及校友平台的企业用户角色用例图如下所示。

图3-4企业用户角色用例图
管理员角色:
- 后台首页:管理员可以实时查看校友动态,包括最新校友注册信息、捐赠情况及各类活动参与概况。全面监控各管理系统运行状态,管理的最新更新及待处理事项。
- 系统用户:后台首页支持对管理员、学生用户、教师用户、校友用户、企业用户进行高效管理,包括查询、重置、添加、删除及查看详情等操作。
- 学生信息管理:管理员可以轻松查询学生信息,进行重置、添加、删除及详情查看,并能查阅学生评论,全面掌握学生动态。
- 教师信息管理:模块提供类似功能,管理员可以高效管理教师信息,确保教师数据的准确性和时效性。
- 企业信息管理:模块中,管理员能对企业信息进行全面管理,包括查询、重置、添加、删除等,同时可查看企业详情及评论,加强校企合作。
- 活动信息:此管理功能强大,管理员不仅能管理校友活动、报名记录及反馈评价,包括查询、重置、添加、删除等相关操作,还能进行活动的审核与报名参加,促进校友间的交流与互动。
- 校友服务:校友服务模块可以让管理员负责校友名录、校友资源及校友捐赠的管理,包括支付、查询、重置、添加、删除等功能的操作,确保校友信息的准确性和捐赠流程的顺畅。
- 分类设置:功能允许管理员灵活配置系统分类,如年级、班级、专业、活动及用途分类,满足学校多样化的管理需求。还可以进行支付、查询、重置、添加、删除等功能的操作。
- 系统管理:系统管理模块提供了轮播图的管理功能,管理员可以方便地查询、重置、添加、删除及查看详情,同时查看评论,提升系统视觉效果。
- 校园公告管理:校园公告功能使管理员能够及时向全校发布重要通知,包括查询、重置、添加、删除公告及查看详情,确保信息的准确传达。
- 资源管理:资源管理模块整合了母校资讯及资讯分类的管理,管理员可以轻松管理各类资讯,包括查询、重置、添加、删除及查看详情,丰富校园文化内容。
- 交流管理:交流管理功能强化了互动社区的管理,管理员可以对社区及社区分类进行查询、重置、添加、删除及详情查看,促进校园内外的信息交流。
微信小程序的高校人才库及校友平台的管理员角色用例图如下所示。

图3-5管理员角色用例图
3.3性能需求分析
系统稳定性:平台应具备一定的容错能力和稳定性,防止因为意外情况导致系统崩溃。
数据安全:用户个人信息、压力数据记录等敏感数据需要加密存储,确保数据安全性。
系统并发能力:平台应考虑到可能大量用户同时访问的情况,保证系统的并发处理能力。
日志记录:系统需要记录用户操作日志、异常日志等,便于排查问题和分析用户行为。
基于以上性能需求将确保微信小程序的高校人才库及校友平台的能够稳定、高效地运行,能够很好地满足用户和管理员的需求。
3.4系统流程分析
3.4.1用户注册流程图
注册的过程,第一部分是账号的注册,第二部分是信息完善。在业务开展过程中,管理员可对用户信息进行修改等管理操作,注册流程如图3-6用户注册流程图所示。

图3-6用户注册流程图
3.4.2用户登录流程图
登录时,用户填写用户名、密码、选择身份进行登录,在登录过程中后端会对发送过来的信息进行验证和判断,具体的登录流程如图3-7用户登录流程图所示。

图3-7用户登录流程图
第4章系统设计
4.1系统功能设计
4.1.1前台功能模块
微信小程序的高校人才库及校友平台采用前后端分离的设计,游客可以浏览系统前台信息,平台为用户提供了全面的校园助手信息支持与资源,分为学生用户、教师用户、校友用户、企业用户权限。系统前台功能模块图如下图所示。
图4-1系统前台功能模块图
4.1.2后台功能模块
后台功能管理员平台整合了后台首页、系统用户、学生信息管理、教师信息管理、企业信息管理、活动信息、校友服务、分类设置、系统管理、校园公告管理、资源管理、交流管理等多项功能,旨在提供一个全面且高效的后台管理系统,确保微信小程序的高校人才库及校友平台的顺畅运作和用户体验的持续优化。系统后台功能模块图如下图所示。

图4-2系统后台功能模块图
4.2数据库设计
数据库的设计是系统的设计中比较重要的一部分内容,数据库设计是一切系统设计的基础,首先需要进行概念模型E-R图的设计,然后进行关系模型物理模型的建立。
4.2.1概念模型
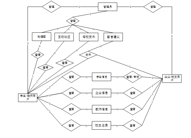
本文在系统分析阶段就抽取了一些实体,根据实体之间的关系,经过分析进行系统E-R图的设计。微信小程序的高校人才库及校友平台的实现与设计总体E-R图如下图所示。
图4-3系统总体E-R图
4.2.2物理模型
本系统采MySQL数据库管理系统对数据进行管理。下面是对各个表中的表中各个字段数据类型、大小等做简短描述。微信小程序的高校人才库及校友平台的实现与设计所需要的部分数据结构表如下表所示。
表 4-1-access_token(登陆访问时长)
| 编号 | 字段名 | 类型 | 长度 | 是否非空 | 是否主键 | 注释 |
| 1 | token_id | int | 是 | 是 | 临时访问牌ID | |
| 2 | token | varchar | 64 | 否 | 否 | 临时访问牌 |
| 3 | info | text | 65535 | 否 | 否 | 信息 |
| 4 | maxage | int | 是 | 否 | 最大寿命:默认2小时 | |
| 5 | create_time | timestamp | 是 | 否 | 创建时间 | |
| 6 | update_time | timestamp | 是 | 否 | 更新时间 | |
| 7 | user_id | int | 是 | 否 | 用户编号 |
表 4-2-activity_classification(活动分类)
| 编号 | 字段名 | 类型 | 长度 | 是否非空 | 是否主键 | 注释 |
| 1 | activity_classification_id | int | 是 | 是 | 活动分类ID | |
| 2 | classification_name | varchar | 64 | 否 | 否 | 分类名称 |
| 3 | create_time | datetime | 是 | 否 | 创建时间 | |
| 4 | update_time | timestamp | 是 | 否 | 更新时间 |
表 4-3-alumni_activity(校友活动)
| 编号 | 字段名 | 类型 | 长度 | 是否非空 | 是否主键 | 注释 |
| 1 | alumni_activity_id | int | 是 | 是 | 校友活动ID | |
| 2 | event_name | varchar | 64 | 否 | 否 | 活动名称 |
| 3 | activity_number | varchar | 64 | 否 | 否 | 活动编号 |
| 4 | cover_photo | varchar | 255 | 否 | 否 | 封面图片 |
| 5 | activity_classification | varchar | 64 | 否 | 否 | 活动分类 |
| 6 | activity_time | datetime | 否 | 否 | 活动时间 | |
| 7 | event_location | text | 65535 | 否 | 否 | 活动地点 |
| 8 | activity_content | text | 65535 | 否 | 否 | 活动内容 |
| 9 | hits | int | 是 | 否 | 点击数 | |
| 10 | praise_len | int | 是 | 否 | 点赞数 | |
| 11 | collect_len | int | 是 | 否 | 收藏数 | |
| 12 | comment_len | int | 是 | 否 | 评论数 | |
| 13 | registration_record_limit_times | int | 是 | 否 | 报名参加限制次数 | |
| 14 | create_time | datetime | 是 | 否 | 创建时间 | |
| 15 | update_time | timestamp | 是 | 否 | 更新时间 |
表 4-4-alumni_directory(校友名录)
| 编号 | 字段名 | 类型 | 长度 | 是否非空 | 是否主键 | 注释 |
| 1 | alumni_directory_id | int | 是 | 是 | 校友名录ID | |
| 2 | alumni_account | int | 否 | 否 | 校友账号 | |
| 3 | alumni_photos | varchar | 255 | 否 | 否 | 校友照片 |
| 4 | alumni_name | varchar | 64 | 否 | 否 | 校友姓名 |
| 5 | alumni_phone_number | varchar | 64 | 否 | 否 | 校友电话 |
| 6 | graduation_grade | varchar | 64 | 否 | 否 | 毕业年级 |
| 7 | graduation_class | varchar | 64 | 否 | 否 | 毕业班级 |
| 8 | graduation_major | varchar | 64 | 否 | 否 | 毕业专业 |
| 9 | living_city | varchar | 64 | 否 | 否 | 生活城市 |
| 10 | engaged_in_the_industry | text | 65535 | 否 | 否 | 从事行业 |
| 11 | personal_achievements | text | 65535 | 否 | 否 | 个人成就 |
| 12 | hits | int | 是 | 否 | 点击数 | |
| 13 | praise_len | int | 是 | 否 | 点赞数 | |
| 14 | collect_len | int | 是 | 否 | 收藏数 | |
| 15 | comment_len | int | 是 | 否 | 评论数 | |
| 16 | create_time | datetime | 是 | 否 | 创建时间 | |
| 17 | update_time | timestamp | 是 | 否 | 更新时间 |
表 4-5-alumni_donation(校友捐赠)
| 编号 | 字段名 | 类型 | 长度 | 是否非空 | 是否主键 | 注释 |
| 1 | alumni_donation_id | int | 是 | 是 | 校友捐赠ID | |
| 2 | alumni_account | int | 否 | 否 | 校友账号 | |
| 3 | alumni_name | varchar | 64 | 否 | 否 | 校友姓名 |
| 4 | alumni_phone_number | varchar | 64 | 否 | 否 | 校友电话 |
| 5 | donation_purpose | varchar | 64 | 否 | 否 | 捐赠用途 |
| 6 | donation_amount | double | 否 | 否 | 捐赠金额 | |
| 7 | donation_time | datetime | 否 | 否 | 捐赠时间 | |
| 8 | donation_remarks | text | 65535 | 否 | 否 | 捐赠备注 |
| 9 | pay_state | varchar | 16 | 是 | 否 | 支付状态 |
| 10 | pay_type | varchar | 16 | 否 | 否 | 支付类型: 微信、支付宝、网银 |
| 11 | create_time | datetime | 是 | 否 | 创建时间 | |
| 12 | update_time | timestamp | 是 | 否 | 更新时间 |
表 4-6-alumni_resources(校友资源)
| 编号 | 字段名 | 类型 | 长度 | 是否非空 | 是否主键 | 注释 |
| 1 | alumni_resources_id | int | 是 | 是 | 校友资源ID | |
| 2 | alumni_account | int | 否 | 否 | 校友账号 | |
| 3 | entry_name | varchar | 64 | 否 | 否 | 项目名称 |
| 4 | cover_photo | varchar | 255 | 否 | 否 | 封面图片 |
| 5 | alumni_name | varchar | 64 | 否 | 否 | 校友姓名 |
| 6 | alumni_phone_number | varchar | 64 | 否 | 否 | 校友电话 |
| 7 | technical_requirements | text | 65535 | 否 | 否 | 技术需求 |
| 8 | product_promotion | text | 65535 | 否 | 否 | 产品推广 |
| 9 | collaboration_channels | text | 65535 | 否 | 否 | 合作渠道 |
| 10 | hits | int | 是 | 否 | 点击数 | |
| 11 | praise_len | int | 是 | 否 | 点赞数 | |
| 12 | collect_len | int | 是 | 否 | 收藏数 | |
| 13 | comment_len | int | 是 | 否 | 评论数 | |
| 14 | create_time | datetime | 是 | 否 | 创建时间 | |
| 15 | update_time | timestamp | 是 | 否 | 更新时间 |
表 4-7-alumni_users(校友用户)
| 编号 | 字段名 | 类型 | 长度 | 是否非空 | 是否主键 | 注释 |
| 1 | alumni_users_id | int | 是 | 是 | 校友用户ID | |
| 2 | alumni_name | varchar | 64 | 否 | 否 | 校友姓名 |
| 3 | alumni_gender | varchar | 64 | 否 | 否 | 校友性别 |
| 4 | alumni_phone_number | varchar | 64 | 否 | 否 | 校友电话 |
| 5 | examine_state | varchar | 16 | 是 | 否 | 审核状态 |
| 6 | user_id | int | 是 | 否 | 用户ID | |
| 7 | create_time | datetime | 是 | 否 | 创建时间 | |
| 8 | update_time | timestamp | 是 | 否 | 更新时间 |
表 4-8-article(文章)
| 编号 | 字段名 | 类型 | 长度 | 是否非空 | 是否主键 | 注释 |
| 1 | article_id | mediumint | 是 | 是 | 文章id | |
| 2 | title | varchar | 125 | 是 | 是 | 标题 |
| 3 | type | varchar | 64 | 是 | 否 | 文章分类 |
| 4 | hits | int | 是 | 否 | 点击数 | |
| 5 | praise_len | int | 是 | 否 | 点赞数 | |
| 6 | create_time | timestamp | 是 | 否 | 创建时间 | |
| 7 | update_time | timestamp | 是 | 否 | 更新时间 | |
| 8 | source | varchar | 255 | 否 | 否 | 来源 |
| 9 | url | varchar | 255 | 否 | 否 | 来源地址 |
| 10 | tag | varchar | 255 | 否 | 否 | 标签 |
| 11 | content | longtext | 4294967295 | 否 | 否 | 正文 |
| 12 | img | varchar | 255 | 否 | 否 | 封面图 |
| 13 | description | text | 65535 | 否 | 否 | 文章描述 |
表 4-9-article_type(文章分类)
| 编号 | 字段名 | 类型 | 长度 | 是否非空 | 是否主键 | 注释 |
| 1 | type_id | smallint | 是 | 是 | 分类ID | |
| 2 | display | smallint | 是 | 否 | 显示顺序 | |
| 3 | name | varchar | 16 | 是 | 否 | 分类名称 |
| 4 | father_id | smallint | 是 | 否 | 上级分类ID | |
| 5 | description | varchar | 255 | 否 | 否 | 描述 |
| 6 | icon | text | 65535 | 否 | 否 | 分类图标 |
| 7 | url | varchar | 255 | 否 | 否 | 外链地址 |
| 8 | create_time | timestamp | 是 | 否 | 创建时间 | |
| 9 | update_time | timestamp | 是 | 否 | 更新时间 |
表 4-10-auth(用户权限管理)
| 编号 | 字段名 | 类型 | 长度 | 是否非空 | 是否主键 | 注释 |
| 1 | auth_id | int | 是 | 是 | 授权ID | |
| 2 | user_group | varchar | 64 | 否 | 否 | 用户组 |
| 3 | mod_name | varchar | 64 | 否 | 否 | 模块名 |
| 4 | table_name | varchar | 64 | 否 | 否 | 表名 |
| 5 | page_title | varchar | 255 | 否 | 否 | 页面标题 |
| 6 | path | varchar | 255 | 否 | 否 | 路由路径 |
| 7 | parent | varchar | 64 | 否 | 否 | 父级菜单 |
| 8 | parent_sort | int | 是 | 否 | 父级菜单排序 | |
| 9 | position | varchar | 32 | 否 | 否 | 位置 |
| 10 | mode | varchar | 32 | 是 | 否 | 跳转方式 |
| 11 | add | tinyint | 是 | 否 | 是否可增加 | |
| 12 | del | tinyint | 是 | 否 | 是否可删除 | |
| 13 | set | tinyint | 是 | 否 | 是否可修改 | |
| 14 | get | tinyint | 是 | 否 | 是否可查看 | |
| 15 | field_add | text | 65535 | 否 | 否 | 添加字段 |
| 16 | field_set | text | 65535 | 否 | 否 | 修改字段 |
| 17 | field_get | text | 65535 | 否 | 否 | 查询字段 |
| 18 | table_nav_name | varchar | 500 | 否 | 否 | 跨表导航名称 |
| 19 | table_nav | varchar | 500 | 否 | 否 | 跨表导航 |
| 20 | option | text | 65535 | 否 | 否 | 配置 |
| 21 | create_time | timestamp | 是 | 否 | 创建时间 | |
| 22 | update_time | timestamp | 是 | 否 | 更新时间 |
表 4-11-class_classification(班级分类)
| 编号 | 字段名 | 类型 | 长度 | 是否非空 | 是否主键 | 注释 |
| 1 | class_classification_id | int | 是 | 是 | 班级分类ID | |
| 2 | class_name | varchar | 64 | 否 | 否 | 班级名称 |
| 3 | create_time | datetime | 是 | 否 | 创建时间 | |
| 4 | update_time | timestamp | 是 | 否 | 更新时间 |
表 4-12-code_token(验证码)
| 编号 | 字段名 | 类型 | 长度 | 是否非空 | 是否主键 | 注释 |
| 1 | code_token_id | int | 是 | 是 | 验证码ID | |
| 2 | token | varchar | 255 | 否 | 否 | 令牌 |
| 3 | code | varchar | 255 | 否 | 否 | 验证码 |
| 4 | expire_time | timestamp | 是 | 否 | 失效时间 | |
| 5 | create_time | timestamp | 是 | 否 | 创建时间 | |
| 6 | update_time | timestamp | 是 | 否 | 更新时间 |
表 4-13-collect(收藏)
| 编号 | 字段名 | 类型 | 长度 | 是否非空 | 是否主键 | 注释 |
| 1 | collect_id | int | 是 | 是 | 收藏ID | |
| 2 | user_id | int | 是 | 是 | 收藏人ID | |
| 3 | source_table | varchar | 255 | 否 | 否 | 来源表 |
| 4 | source_field | varchar | 255 | 否 | 否 | 来源字段 |
| 5 | source_id | int | 是 | 否 | 来源ID | |
| 6 | title | varchar | 255 | 否 | 否 | 标题 |
| 7 | img | varchar | 255 | 否 | 否 | 封面 |
| 8 | create_time | timestamp | 是 | 否 | 创建时间 | |
| 9 | update_time | timestamp | 是 | 否 | 更新时间 |
表 4-14-comment(评论)
| 编号 | 字段名 | 类型 | 长度 | 是否非空 | 是否主键 | 注释 |
| 1 | comment_id | int | 是 | 是 | 评论ID | |
| 2 | user_id | int | 是 | 是 | 评论人ID | |
| 3 | reply_to_id | int | 是 | 否 | 回复评论ID | |
| 4 | content | longtext | 4294967295 | 否 | 否 | 内容 |
| 5 | nickname | varchar | 255 | 否 | 否 | 昵称 |
| 6 | avatar | varchar | 255 | 否 | 否 | 头像地址 |
| 7 | create_time | timestamp | 是 | 否 | 创建时间 | |
| 8 | update_time | timestamp | 是 | 否 | 更新时间 | |
| 9 | source_table | varchar | 255 | 否 | 否 | 来源表 |
| 10 | source_field | varchar | 255 | 否 | 否 | 来源字段 |
| 11 | source_id | int | 是 | 否 | 来源ID |
表 4-15-enterprise_information(企业信息)
| 编号 | 字段名 | 类型 | 长度 | 是否非空 | 是否主键 | 注释 |
| 1 | enterprise_information_id | int | 是 | 是 | 企业信息ID | |
| 2 | enterprise_account | int | 否 | 否 | 企业账号 | |
| 3 | enterprise_name | varchar | 64 | 否 | 否 | 企业名称 |
| 4 | enterprise_phone_number | varchar | 64 | 否 | 否 | 企业电话 |
| 5 | enterprise_image | varchar | 255 | 否 | 否 | 企业图片 |
| 6 | registered_capital | double | 否 | 否 | 注册资本 | |
| 7 | establishment_time | date | 否 | 否 | 创立时间 | |
| 8 | engaged_in_the_industry | varchar | 64 | 否 | 否 | 从事行业 |
| 9 | talent_demand | text | 65535 | 否 | 否 | 人才需求 |
| 10 | company_address | text | 65535 | 否 | 否 | 公司地址 |
| 11 | company_introduction | text | 65535 | 否 | 否 | 公司介绍 |
| 12 | hits | int | 是 | 否 | 点击数 | |
| 13 | praise_len | int | 是 | 否 | 点赞数 | |
| 14 | collect_len | int | 是 | 否 | 收藏数 | |
| 15 | comment_len | int | 是 | 否 | 评论数 | |
| 16 | create_time | datetime | 是 | 否 | 创建时间 | |
| 17 | update_time | timestamp | 是 | 否 | 更新时间 |
表 4-16-enterprise_users(企业用户)
| 编号 | 字段名 | 类型 | 长度 | 是否非空 | 是否主键 | 注释 |
| 1 | enterprise_users_id | int | 是 | 是 | 企业用户ID | |
| 2 | enterprise_name | varchar | 64 | 否 | 否 | 企业名称 |
| 3 | enterprise_phone_number | varchar | 64 | 否 | 否 | 企业电话 |
| 4 | enterprise_address | text | 65535 | 否 | 否 | 企业地址 |
| 5 | examine_state | varchar | 16 | 是 | 否 | 审核状态 |
| 6 | user_id | int | 是 | 否 | 用户ID | |
| 7 | create_time | datetime | 是 | 否 | 创建时间 | |
| 8 | update_time | timestamp | 是 | 否 | 更新时间 |
表 4-17-feedback_evaluation(反馈评价)
| 编号 | 字段名 | 类型 | 长度 | 是否非空 | 是否主键 | 注释 |
| 1 | feedback_evaluation_id | int | 是 | 是 | 反馈评价ID | |
| 2 | alumni_account | int | 否 | 否 | 校友账号 | |
| 3 | alumni_name | varchar | 64 | 否 | 否 | 校友姓名 |
| 4 | alumni_phone_number | varchar | 64 | 否 | 否 | 校友电话 |
| 5 | event_name | varchar | 64 | 否 | 否 | 活动名称 |
| 6 | activity_number | varchar | 64 | 否 | 否 | 活动编号 |
| 7 | feedback_time | datetime | 否 | 否 | 反馈时间 | |
| 8 | feedback_content | text | 65535 | 否 | 否 | 反馈内容 |
| 9 | create_time | datetime | 是 | 否 | 创建时间 | |
| 10 | update_time | timestamp | 是 | 否 | 更新时间 | |
| 11 | source_table | varchar | 255 | 否 | 否 | 来源表 |
| 12 | source_id | int | 否 | 否 | 来源ID | |
| 13 | source_user_id | int | 否 | 否 | 来源用户 |
表 4-18-forum(论坛)
| 编号 | 字段名 | 类型 | 长度 | 是否非空 | 是否主键 | 注释 |
| 1 | forum_id | mediumint | 是 | 是 | 论坛ID | |
| 2 | display | smallint | 是 | 否 | 排序 | |
| 3 | user_id | mediumint | 是 | 否 | 用户ID | |
| 4 | nickname | varchar | 16 | 否 | 否 | 昵称 |
| 5 | praise_len | int | 否 | 否 | 点赞数 | |
| 6 | hits | int | 是 | 否 | 访问数 | |
| 7 | title | varchar | 125 | 是 | 否 | 标题 |
| 8 | keywords | varchar | 125 | 否 | 否 | 关键词 |
| 9 | description | varchar | 255 | 否 | 否 | 描述 |
| 10 | url | varchar | 255 | 否 | 否 | 来源地址 |
| 11 | tag | varchar | 255 | 否 | 否 | 标签 |
| 12 | img | text | 65535 | 否 | 否 | 封面图 |
| 13 | content | longtext | 4294967295 | 否 | 否 | 正文 |
| 14 | create_time | timestamp | 是 | 否 | 创建时间 | |
| 15 | update_time | timestamp | 是 | 否 | 更新时间 | |
| 16 | avatar | varchar | 255 | 否 | 否 | 发帖人头像 |
| 17 | type | varchar | 64 | 是 | 否 | 论坛分类 |
| 18 | istop | int | 是 | 否 | 是否置顶 |
表 4-19-forum_type(论坛分类)
| 编号 | 字段名 | 类型 | 长度 | 是否非空 | 是否主键 | 注释 |
| 1 | type_id | smallint | 是 | 是 | 分类ID | |
| 2 | name | varchar | 16 | 是 | 否 | 分类名称 |
| 3 | description | varchar | 255 | 否 | 否 | 描述 |
| 4 | url | varchar | 255 | 否 | 否 | 外链地址 |
| 5 | father_id | smallint | 是 | 否 | 上级分类ID | |
| 6 | icon | varchar | 255 | 否 | 否 | 分类图标 |
| 7 | create_time | timestamp | 是 | 否 | 创建时间 | |
| 8 | update_time | timestamp | 是 | 否 | 更新时间 |
表 4-20-grade_classification(年级分类)
| 编号 | 字段名 | 类型 | 长度 | 是否非空 | 是否主键 | 注释 |
| 1 | grade_classification_id | int | 是 | 是 | 年级分类ID | |
| 2 | grade_name | varchar | 64 | 否 | 否 | 年级名称 |
| 3 | create_time | datetime | 是 | 否 | 创建时间 | |
| 4 | update_time | timestamp | 是 | 否 | 更新时间 |
表 4-21-hits(用户点击)
| 编号 | 字段名 | 类型 | 长度 | 是否非空 | 是否主键 | 注释 |
| 1 | hits_id | int | 是 | 是 | 点赞ID | |
| 2 | user_id | int | 是 | 否 | 点赞人 | |
| 3 | create_time | timestamp | 是 | 否 | 创建时间 | |
| 4 | update_time | timestamp | 是 | 否 | 更新时间 | |
| 5 | source_table | varchar | 255 | 否 | 否 | 来源表 |
| 6 | source_field | varchar | 255 | 否 | 否 | 来源字段 |
| 7 | source_id | int | 是 | 否 | 来源ID |
表 4-22-notice(公告)
| 编号 | 字段名 | 类型 | 长度 | 是否非空 | 是否主键 | 注释 |
| 1 | notice_id | mediumint | 是 | 是 | 公告ID | |
| 2 | title | varchar | 125 | 是 | 否 | 标题 |
| 3 | content | longtext | 4294967295 | 否 | 否 | 正文 |
| 4 | create_time | timestamp | 是 | 否 | 创建时间 | |
| 5 | update_time | timestamp | 是 | 否 | 更新时间 |
表 4-23-praise(点赞)
| 编号 | 字段名 | 类型 | 长度 | 是否非空 | 是否主键 | 注释 |
| 1 | praise_id | int | 是 | 是 | 点赞ID | |
| 2 | user_id | int | 是 | 是 | 点赞人 | |
| 3 | create_time | timestamp | 是 | 否 | 创建时间 | |
| 4 | update_time | timestamp | 是 | 否 | 更新时间 | |
| 5 | source_table | varchar | 255 | 否 | 否 | 来源表 |
| 6 | source_field | varchar | 255 | 否 | 否 | 来源字段 |
| 7 | source_id | int | 是 | 否 | 来源ID | |
| 8 | status | tinyint | 是 | 否 | 点赞状态:1为点赞,0已取消 |
表 4-24-professional_classification(专业分类)
| 编号 | 字段名 | 类型 | 长度 | 是否非空 | 是否主键 | 注释 |
| 1 | professional_classification_id | int | 是 | 是 | 专业分类ID | |
| 2 | professional_name | varchar | 64 | 否 | 否 | 专业名称 |
| 3 | create_time | datetime | 是 | 否 | 创建时间 | |
| 4 | update_time | timestamp | 是 | 否 | 更新时间 |
表 4-25-registration_record(报名记录)
| 编号 | 字段名 | 类型 | 长度 | 是否非空 | 是否主键 | 注释 |
| 1 | registration_record_id | int | 是 | 是 | 报名记录ID | |
| 2 | alumni_account | int | 否 | 否 | 校友账号 | |
| 3 | alumni_name | varchar | 64 | 否 | 否 | 校友姓名 |
| 4 | alumni_phone_number | varchar | 64 | 否 | 否 | 校友电话 |
| 5 | event_name | varchar | 64 | 否 | 否 | 活动名称 |
| 6 | activity_number | varchar | 64 | 否 | 否 | 活动编号 |
| 7 | number_of_applicants | double | 否 | 否 | 报名人数 | |
| 8 | registration_time | datetime | 否 | 否 | 报名时间 | |
| 9 | registration_remarks | text | 65535 | 否 | 否 | 报名备注 |
| 10 | examine_state | varchar | 16 | 是 | 否 | 审核状态 |
| 11 | examine_reply | varchar | 16 | 否 | 否 | 审核回复 |
| 12 | feedback_evaluation_limit_times | int | 是 | 否 | 反馈限制次数 | |
| 13 | create_time | datetime | 是 | 否 | 创建时间 | |
| 14 | update_time | timestamp | 是 | 否 | 更新时间 | |
| 15 | source_table | varchar | 255 | 否 | 否 | 来源表 |
| 16 | source_id | int | 否 | 否 | 来源ID | |
| 17 | source_user_id | int | 否 | 否 | 来源用户 |
表 4-26-schedule(日程管理)
| 编号 | 字段名 | 类型 | 长度 | 是否非空 | 是否主键 | 注释 |
| 1 | schedule_id | smallint | 是 | 是 | 日程ID | |
| 2 | content | varchar | 255 | 否 | 否 | 日程内容 |
| 3 | scheduled_time | datetime | 否 | 否 | 计划时间 | |
| 4 | user_id | int | 是 | 否 | 用户ID | |
| 5 | create_time | datetime | 否 | 否 | 创建时间 | |
| 6 | update_time | datetime | 否 | 否 | 更新时间 |
表 4-27-score(评分)
| 编号 | 字段名 | 类型 | 长度 | 是否非空 | 是否主键 | 注释 |
| 1 | score_id | int | 是 | 是 | 评分ID | |
| 2 | user_id | int | 是 | 否 | 评分人 | |
| 3 | nickname | varchar | 64 | 否 | 否 | 昵称 |
| 4 | score_num | double | 是 | 否 | 评分 | |
| 5 | create_time | timestamp | 是 | 否 | 创建时间 | |
| 6 | update_time | timestamp | 是 | 否 | 更新时间 | |
| 7 | source_table | varchar | 255 | 否 | 否 | 来源表 |
| 8 | source_field | varchar | 255 | 否 | 否 | 来源字段 |
| 9 | source_id | int | 是 | 否 | 来源ID |
表 4-28-slides(轮播图)
| 编号 | 字段名 | 类型 | 长度 | 是否非空 | 是否主键 | 注释 |
| 1 | slides_id | int | 是 | 是 | 轮播图ID | |
| 2 | title | varchar | 64 | 否 | 否 | 标题 |
| 3 | content | varchar | 255 | 否 | 否 | 内容 |
| 4 | url | varchar | 255 | 否 | 否 | 链接 |
| 5 | img | varchar | 255 | 否 | 否 | 轮播图 |
| 6 | hits | int | 是 | 否 | 点击量 | |
| 7 | create_time | timestamp | 是 | 否 | 创建时间 | |
| 8 | update_time | timestamp | 是 | 否 | 更新时间 |
表 4-29-student_information(学生信息)
| 编号 | 字段名 | 类型 | 长度 | 是否非空 | 是否主键 | 注释 |
| 1 | student_information_id | int | 是 | 是 | 学生信息ID | |
| 2 | student_account | int | 否 | 否 | 学生账号 | |
| 3 | student_photos | varchar | 255 | 否 | 否 | 学生照片 |
| 4 | student_name | varchar | 64 | 否 | 否 | 学生姓名 |
| 5 | student_phone_number | varchar | 64 | 否 | 否 | 学生电话 |
| 6 | university_one_is_graduated_from | varchar | 64 | 否 | 否 | 毕业院校 |
| 7 | study_major | varchar | 64 | 否 | 否 | 学习专业 |
| 8 | major_courses | varchar | 64 | 否 | 否 | 主修课程 |
| 9 | obtain_a_degree | varchar | 64 | 否 | 否 | 获得学位 |
| 10 | graduation_grades | varchar | 64 | 否 | 否 | 毕业成绩 |
| 11 | graduation_time | date | 否 | 否 | 毕业时间 | |
| 12 | intended_career | text | 65535 | 否 | 否 | 意向职业 |
| 13 | internship_unit | text | 65535 | 否 | 否 | 实习单位 |
| 14 | work_experience | text | 65535 | 否 | 否 | 工作经历 |
| 15 | personal_introduction | text | 65535 | 否 | 否 | 个人介绍 |
| 16 | hits | int | 是 | 否 | 点击数 | |
| 17 | praise_len | int | 是 | 否 | 点赞数 | |
| 18 | collect_len | int | 是 | 否 | 收藏数 | |
| 19 | comment_len | int | 是 | 否 | 评论数 | |
| 20 | create_time | datetime | 是 | 否 | 创建时间 | |
| 21 | update_time | timestamp | 是 | 否 | 更新时间 |
表 4-30-student_users(学生用户)
| 编号 | 字段名 | 类型 | 长度 | 是否非空 | 是否主键 | 注释 |
| 1 | student_users_id | int | 是 | 是 | 学生用户ID | |
| 2 | student_name | varchar | 64 | 否 | 否 | 学生姓名 |
| 3 | student_phone_number | varchar | 64 | 否 | 否 | 学生电话 |
| 4 | student_gender | varchar | 64 | 否 | 否 | 学生性别 |
| 5 | examine_state | varchar | 16 | 是 | 否 | 审核状态 |
| 6 | user_id | int | 是 | 否 | 用户ID | |
| 7 | create_time | datetime | 是 | 否 | 创建时间 | |
| 8 | update_time | timestamp | 是 | 否 | 更新时间 |
表 4-31-teacher_information(教师信息)
| 编号 | 字段名 | 类型 | 长度 | 是否非空 | 是否主键 | 注释 |
| 1 | teacher_information_id | int | 是 | 是 | 教师信息ID | |
| 2 | teacher_account | int | 否 | 否 | 教师账号 | |
| 3 | teachers_photo | varchar | 255 | 否 | 否 | 教师照片 |
| 4 | teachers_name | varchar | 64 | 否 | 否 | 教师姓名 |
| 5 | teachers_phone_number | varchar | 64 | 否 | 否 | 教师电话 |
| 6 | teachers_age | double | 否 | 否 | 教师年龄 | |
| 7 | lecturing_specialty | varchar | 64 | 否 | 否 | 授课专业 |
| 8 | teaching_grade | varchar | 64 | 否 | 否 | 授课年级 |
| 9 | teaching_class | varchar | 64 | 否 | 否 | 授课班级 |
| 10 | personal_honor | text | 65535 | 否 | 否 | 个人荣誉 |
| 11 | teaching_achievements | text | 65535 | 否 | 否 | 教学成果 |
| 12 | hits | int | 是 | 否 | 点击数 | |
| 13 | praise_len | int | 是 | 否 | 点赞数 | |
| 14 | collect_len | int | 是 | 否 | 收藏数 | |
| 15 | comment_len | int | 是 | 否 | 评论数 | |
| 16 | create_time | datetime | 是 | 否 | 创建时间 | |
| 17 | update_time | timestamp | 是 | 否 | 更新时间 |
表 4-32-teacher_users(教师用户)
| 编号 | 字段名 | 类型 | 长度 | 是否非空 | 是否主键 | 注释 |
| 1 | teacher_users_id | int | 是 | 是 | 教师用户ID | |
| 2 | teachers_name | varchar | 64 | 否 | 否 | 教师姓名 |
| 3 | teachers_phone_number | varchar | 64 | 否 | 否 | 教师电话 |
| 4 | teacher_gender | varchar | 64 | 否 | 否 | 教师性别 |
| 5 | examine_state | varchar | 16 | 是 | 否 | 审核状态 |
| 6 | user_id | int | 是 | 否 | 用户ID | |
| 7 | create_time | datetime | 是 | 否 | 创建时间 | |
| 8 | update_time | timestamp | 是 | 否 | 更新时间 |
表 4-33-upload(文件上传)
| 编号 | 字段名 | 类型 | 长度 | 是否非空 | 是否主键 | 注释 |
| 1 | upload_id | int | 是 | 是 | 上传ID | |
| 2 | name | varchar | 64 | 否 | 否 | 文件名 |
| 3 | path | varchar | 255 | 否 | 否 | 访问路径 |
| 4 | file | varchar | 255 | 否 | 否 | 文件路径 |
| 5 | display | varchar | 255 | 否 | 否 | 显示顺序 |
| 6 | father_id | int | 否 | 否 | 父级ID | |
| 7 | dir | varchar | 255 | 否 | 否 | 文件夹 |
| 8 | type | varchar | 32 | 否 | 否 | 文件类型 |
表 4-34-usage_classification(用途分类)
| 编号 | 字段名 | 类型 | 长度 | 是否非空 | 是否主键 | 注释 |
| 1 | usage_classification_id | int | 是 | 是 | 用途分类ID | |
| 2 | usage_name | varchar | 64 | 否 | 否 | 用途名称 |
| 3 | create_time | datetime | 是 | 否 | 创建时间 | |
| 4 | update_time | timestamp | 是 | 否 | 更新时间 |
表 4-35-user(用户账户)
| 编号 | 字段名 | 类型 | 长度 | 是否非空 | 是否主键 | 注释 |
| 1 | user_id | int | 是 | 是 | 用户ID | |
| 2 | state | smallint | 是 | 否 | 账户状态:(1可用|2异常|3已冻结|4已注销) | |
| 3 | user_group | varchar | 32 | 否 | 否 | 所在用户组 |
| 4 | login_time | timestamp | 是 | 否 | 上次登录时间 | |
| 5 | phone | varchar | 11 | 否 | 否 | 手机号码 |
| 6 | phone_state | smallint | 是 | 否 | 手机认证:(0未认证|1审核中|2已认证) | |
| 7 | username | varchar | 16 | 是 | 否 | 用户名 |
| 8 | nickname | varchar | 16 | 否 | 否 | 昵称 |
| 9 | password | varchar | 64 | 是 | 否 | 密码 |
| 10 | | varchar | 64 | 否 | 否 | 邮箱 |
| 11 | email_state | smallint | 是 | 否 | 邮箱认证:(0未认证|1审核中|2已认证) | |
| 12 | avatar | varchar | 255 | 否 | 否 | 头像地址 |
| 13 | open_id | varchar | 255 | 否 | 否 | 针对获取用户信息字段 |
| 14 | create_time | timestamp | 是 | 否 | 创建时间 |
表 4-36-user_group(用户组)
| 编号 | 字段名 | 类型 | 长度 | 是否非空 | 是否主键 | 注释 |
| 1 | group_id | mediumint | 是 | 是 | 用户组ID | |
| 2 | display | smallint | 是 | 否 | 显示顺序 | |
| 3 | name | varchar | 16 | 是 | 否 | 名称 |
| 4 | description | varchar | 255 | 否 | 否 | 描述 |
| 5 | source_table | varchar | 255 | 否 | 否 | 来源表 |
| 6 | source_field | varchar | 255 | 否 | 否 | 来源字段 |
| 7 | source_id | int | 是 | 否 | 来源ID | |
| 8 | register | smallint | 否 | 否 | 注册位置 | |
| 9 | create_time | timestamp | 是 | 否 | 创建时间 | |
| 10 | update_time | timestamp | 是 | 否 | 更新时间 |
第5章系统实现
5.1系统实现概述
在系统实现阶段,我们首先根据需求分析的结果,设计了系统的整体架构和各个模块的功能。系统采用了前后端分离的设计模式,前端使用Vue.js框架进行开发,负责与用户进行交互;后端使用Spring Boot框架,负责业务逻辑的处理和数据的存储。
在数据库设计方面,我们根据上文中的数据库表结构,创建了相应的数据库和表,并建立了表之间的关系。同时,为了优化数据库性能,我们还对数据库进行了索引和分区等优化操作。
前端页面设计方面,我们根据用户需求和系统设计,设计了简洁明了的页面布局和操作流程。前台登录界面布局如下图:

图5-1前台登录UI界面
登录关键代码如下:
| /** * 登录 * @param data * @param httpServletRequest * @return */ @PostMapping("login") public Map<String, Object> login(@RequestBody Map<String, String> data, HttpServletRequest httpServletRequest) { log.info("[执行登录接口]"); String username = data.get("username"); String email = data.get("email"); String phone = data.get("phone"); String password = data.get("password"); List resultList = null; Map<String, String> map = new HashMap<>(); if(username != null && "".equals(username) == false){ map.put("username", username); resultList = service.selectBaseList(service.select(map, new HashMap<>())); } else if(email != null && "".equals(email) == false){ map.put("email", email); resultList = service.selectBaseList(service.select(map, new HashMap<>())); } else if(phone != null && "".equals(phone) == false){ map.put("phone", phone); resultList = service.selectBaseList(service.select(map, new HashMap<>())); }else{ return error(30000, "账号或密码不能为空"); } if (resultList == null || password == null) { return error(30000, "账号或密码不能为空"); } |
前台注册界面布局如下图:

图5-2 前台注册UI界面
注册关键代码如下:
| /** * 注册 * @param user * @return */ @PostMapping("register") public Map<String, Object> signUp(@RequestBody User user) { // 查询用户 Map<String, String> query = new HashMap<>(); Map<String,Object> map = JSON.parseObject(JSON.toJSONString(user)); query.put("username",user.getUsername()); List list = service.selectBaseList(service.select(query, new HashMap<>())); if (list.size()>0){ return error(30000, "用户已存在"); } map.put("password",service.encryption(String.valueOf(map.get("password")))); service.insert(map); return success(1); } |
前台首页模块是系统的主入口,为用户提供导航和重要信息展示。通过清晰的界面布局和内容展示,为用户提供良好的导航菜单、轮播图、推荐内容、学生信息和信息浏览体验,引导用户进行登录、注册及系统内相关操作。
前台首页界面布局如下图:

图5-3前台首页UI界面
5.2系统前台学生用户功能模块的实现
5.2.1我的模块
我的:用户可以管理个人信息,更新个人资料,查看个人账户状态、收藏、评论、学生信息,以及进行个人偏好设置。
我的界面布局如下图:

图5-4我的详情页UI界面
5.2.2教师信息模块
教师信息:教师可以管理教学资料,发布课程信息,查看学生作业和成绩,以及进行教学相关的交流和讨论。
教师信息详情界面布局如下图:

图5-5教师信息详情UI界面
5.2.3母校资讯模块
母校资讯:校友和在校学生可以查看母校的最新新闻,了解校园文化活动,以及获取校友会的相关信息和活动更新。母校资讯界面布局如下图:

图5-6 母校资讯UI界面
5.3系统前台教师用户功能模块的实现
5.3.1母校资讯模块
母校资讯:教师用户可以获取母校的教育动态,了解校园发展,参与校友活动,加强与母校的联系。母校资讯界面布局如下图:

图5-7母校资讯UI界面
5.3.2我的模块
我的:管理个人资料,查看账户状态,管理收藏、评论、教师信息,个性化设置,提升使用体验。我的界面布局如下图:

图5-8 我的UI界面
5.4系统前台企业用户功能模块的实现
5.4.1我的模块
我的:企业用户可以管理自身资料,查看账户状态、收藏、评论、企业信息等,进行个性化设置,优化使用体验。我的界面布局如下图:

图5-9 我的UI界面
5.5系统前台校友用户功能模块的实现
5.5.1我的模块
我的:校友用户可以校友用户可管理个人资料,查看账户状态、收藏、评论、报名记录、反馈评价、校友名录、校友资源、校友捐赠等进行个性化设置。我的界面布局如下图:

图5-10 我的UI界面
5.5.2校友活动模块
校友活动:校友用户可以报名参加各类校友活动,促进校友间互动与合作,丰富社交生活。校友活动界面布局如下图:

图5-11校友活动UI界面
5.6系统后台管理员功能模块的实现
5.6.1系统用户模块
系统用户模块是系统后台管理员管理用户信息的关键功能。该模块提供了用户信息的增删改查功能,允许管理员查看所有用户基本信息,如用户名、联系方式、注册时间等。管理员可以通过此模块对用户信息进行必要的修改或删除,以确保用户信息的准确性和安全性。系统用户管理界面布局如下图:
图5-12系统用户管理UI界面
5.6.2教师信息管理模块
教师信息管理:模块提供类似功能,管理员可以高效管理教师信息,管理员可以添加、编辑、删除或查看教师的详细信息教师信息管理模块还支持数据导出功能,管理员可以将教师信息以Excel或CSV格式导出,便于进行数据分析和报表制作。确保教师数据的准确性和时效性。教师信息管理界面布局如下图:
图5-13教师信息管理添加UI界面
5.6.3企业信息管理模块
企业信息管理:模块中,管理员能对企业信息进行全面管理,包括查询、重置、添加、删除等,同时可查看企业详情及评论,加强校企合作。企业信息管理界面布局如下图:
图5-14企业信息管理UI界面
5.6.4校园公告管理模块
校园公告管理:校园公告功能使管理员能够及时向全校发布重要通知,包括查询、重置、添加、删除公告及查看详情,确保信息的准确传达。校园公告管理界面布局如下图:
图5-15校园公告管理UI界面
5.6.5系统管理模块
系统管理:功能涵盖了轮播图的添加、删除和查询操作。具体来说,用户可以通过系统管理界面轻松地上传新的轮播图,以便在网站或应用的显眼位置展示重要信息或活动。系统管理界面布局如下图:
图5-16系统管理UI界面
5.6.6资源管理模块
资源管理:资源管理模块整合了母校资讯及资讯分类的管理,管理员可以轻松管理各类资讯,包括查询、重置、添加、删除及查看详情,丰富校园文化内容。资源管理界面布局如下图:
图5-17资源管理UI界面
5.6.7交流管理模块
交流管理:交流管理功能强化了互动社区的管理,管理员可以对社区及社区分类进行查询、重置、添加、删除及详情查看,促进校园内外的信息交流。交流管理界面布局如下图:
图5-18交流管理UI界面
第6章系统测试
6.1测试目的
在对该系统进行完详细设计和编码之后,就要对微信小程序的高校人才库及校友平台的实现与设计的程序进行测试,检测程序是否运行无误,反复进行测试和修改,使之最后成为完整的软件,满足用户的需求,实现预期的功能。系统测试的目的在于确保软件正常运作,并实现其应有的功能,促进行中出现的错误和逻辑问题。系统测试不但可以找见程序运行中的系统错误,还可以找见程序运行的需要改进的地方,并去协助改良程序运行使其获得最高幅度的完备。世界一流的安装测试员可以增加软件品质,将软件系统错误概率降至最少。
6.2功能测试
本系统的主要功能就是用户登录后,可搜索和浏览学生信息,管理员登录系统后台后可对学生信息进行管理,包括增改删查操作。测试设计如下所示:
用户登录前首先需注册成为系统用户,使用账号和密码可进行登录。用户登录功能测试用例设计如下表所示:
表6-1 用户登录功功能测试用例
| 测试编号 | 测试目的 | 测试步骤 | 预期结果 | 实际结果 | 是否通过 |
| TC001 | 验证有效登录 | 1. 输入正确的用户名和密码 <br> 2. 点击登录按钮 | 显示登录成功,跳转至用户首页 | 登录成功,跳转至用户首页 | 通过 |
| TC002 | 验证空用户名登录 | 1. 不输入用户名,输入正确密码 <br> 2. 点击登录按钮 | 显示用户名不能为空提示信息 | 显示用户名不能为空提示信息 | 通过 |
| TC003 | 验证空密码登录 | 1. 输入正确用户名,不输入密码 <br> 2. 点击登录按钮 | 显示密码不能为空提示信息 | 显示密码不能为空提示信息 | 通过 |
| TC004 | 验证错误用户名登录 | 1. 输入错误的用户名和正确密码 <br> 2. 点击登录按钮 | 显示用户名或密码错误提示信息 | 显示用户名或密码错误提示信息 | 通过 |
| TC005 | 验证错误密码登录 | 1. 输入正确用户名和错误密码 <br> 2. 点击登录按钮 | 显示用户名或密码错误提示信息 | 显示用户名或密码错误提示信息 | 通过 |
- 学生信息模块功能测试
学生信息模块测试包括学生信息展示功能测试、学生信息添加功能测试、学生信息搜索功能测试、学生信息咨询功能测试。学生信息模块测试用例如表6.2-6.4所示。
学生信息展示功能测试用例设计如下表所示:
表6-2学生信息展示功能测试用例
| 测试编号 | 测试目的 | 测试步骤 | 预期结果 | 实际结果 | 是否通过 |
| TC001 | 验证正常展示学生信息 | 1. 进入学生信息展示页面 <br> 2. 浏览展示的学生信息内容 | 能够正常显示学生信息内容 | 学生信息内容正常显示 | 通过 |
| TC002 | 验证学生信息链接跳转 | 1. 进入学生信息展示页面 <br> 2. 点击学生信息链接 | 能够跳转至相应学生信息详情页面 | 成功跳转至学生信息详情页面 | 通过 |
| TC003 | 验证搜索功能 | 1. 进入学生信息展示页面 <br> 2. 使用搜索功能搜索学生信息 | 显示符合搜索条件的学生信息列表 | 显示符合搜索条件的学生信息列表 | 通过 |
| TC004 | 验证物品分类展示 | 1. 进入学生信息展示页面 <br> 2. 选择物品分类 | 显示该分类下的学生信息列表 | 成功显示该分类下的学生信息列表 | 通过 |
| TC005 | 验证学生信息的评论功能 | 1. 进入学生信息详情展示页面 <br> 2. 查看学生信息并发表评论 | 评论成功显示在学生信息页面 | 评论成功显示在学生信息页面 | 通过 |
| TC006 | 验证学生信息咨询页面跳转 | 1. 进入学生信息详情展示页面 <br> 2. 点击学生信息咨询按钮 | 能够跳转至相应学生信息咨询页面 | 成功跳转至学生信息咨询页面 | 通过 |
| TC007 | 验证学生信息下单页面跳转 | 1. 进入学生信息详情展示页面 <br> 2. 点击学生信息下单按钮 | 能够跳转至相应学生信息下单页面 | 成功跳转至学生信息下单页面 | 通过 |
学生信息添加功能测试用例设计如下表所示:
表6-3 学生信息添加功能测试用例
| 测试编号 | 测试目的 | 测试步骤 | 预期结果 | 实际结果 | 是否通过 |
| TC001 | 验证添加学生信息 | 1. 进入学生信息添加界面 <br> 2. 输入学生信息信息 <br> 3. 点击添加按钮 | 学生信息成功添加到系统页面中 | 学生信息成功添加到系统页面中 | 通过 |
| TC002 | 验证学生信息分类选择 | 1. 进入学生信息添加界面 <br> 2. 选择分类 <br> 3. 输入学生信息信息 <br> 4. 提交学生信息信息 | 根据选择的学生信息分类成功添加学生信息 | 根据选择的学生信息类型成功添加学生信息 | 通过 |
| TC003 | 验证学生信息内容输入 | 1. 进入学生信息添加界面 <br> 2. 输入正确学生信息内容和答案 <br> 3. 点击添加按钮 | 学生信息内容成功录入系统 | 学生信息内容成功录入系统 | 通过 |
| TC004 | 验证学生信息图片上传 | 1. 进入学生信息添加界面 <br> 2. 上传学生信息相关图片 <br> 3. 点击添加按钮 | 图片成功上传并与学生信息关联 | 图片成功上传并与学生信息关联 | 通过 |
学生信息搜索功能测试用例设计如下表所示:
表6-4学生信息搜索功能测试用例
| 测试编号 | 测试目的 | 测试步骤 | 预期结果 | 实际结果 | 是否通过 |
| TC001 | 验证学生信息输入物品名称搜索 | 1. 进入学生信息搜索界面 <br> 2. 输入名称 <br> 3. 确认并搜索 | 根据选择的名称关键词显示相关学生信息信息 | 根据选择的名称关键词成功显示相关学生信息信息 | 通过 |
| TC002 | 验证学生信息输入分类搜索 | 1. 进入学生信息搜索界面 <br> 2. 输入物品分类 <br> 3. 确认并搜索 | 根据选择的分类关键词显示相关学生信息信息 | 根据选择的分类关键词成功显示相关学生信息信息 | 通过 |
| TC003 | 验证学生信息选择审核状态搜索 | 1. 进入学生信息搜索界面 <br> 2. 输入审核状态 <br> 3. 确认并搜索 | 根据选择的审核状态关键词显示相关学生信息信息 | 根据选择的审核状态关键词成功显示相关学生信息信息 | 通过 |
6.3性能测试
- 兼容性测试
表6-5兼容性测试用例
| 用例编号 | 测试类型 | 测试目标 | 操作过程 | 预期结果 |
| 兼容性_01 | 设备兼容性 | 测试系统在不同设备上的表现 | 在多种设备上访问系统并记录表现 | 系统在各种设备上都能正常加载和显示页面 |
| 兼容性_02 | 浏览器兼容性 | 测试系统在不同浏览器上的表现 | 在多种浏览器中访问系统并记录表现 | 系统在各种主流浏览器上都能正常加载和显示页面 |
| 兼容性_03 | 分辨率兼容性 | 测试系统在不同分辨率下的显示效果 | 在不同分辨率的设备上访问系统并记录表现 | 系统在各种分辨率下都能适应并正常显示内容 |
| 兼容性_04 | 操作系统兼容性 | 测试系统在不同操作系统上的运行情况 | 在不同操作系统上访问系统并记录表现 | 系统能够在常用操作系统上正常运行和显示 |
- 性能测试
表6-6性能测试用例
| 用例编号 | 测试类型 | 测试目标 | 操作过程 | 预期结果 |
| 性能_01 | 负载测试 | 测试系统在正常负载下的性能 | 逐步增加用户数来模拟不同的负载情况 | 系统能够稳定处理不同数量的用户请求 |
| 性能_02 | 压力测试 | 测试系统在极端负载下的性能 | 以超过系统承受极限的用户数来测试系统 | 系统能够在高负载情况下仍然保持正常运行 |
| 性能_03 | 并发测试 | 测试系统能同时处理多少并发用户请求 | 同时发送多个并发用户请求来测试系统性能 | 系统能够有效地处理多个并发请求 |
| 性能_04 | 数据量测试 | 测试系统在大数据量下的性能 | 向系统添加大量数据并测试系统时间 | 系统能够在大数据量情况下保持较快的时间 |
6.4测试结果
全部测试用例都已通过,且不存在漏洞,实现了本论文开始时所作要求和期望。本系统运行稳定,使用流畅,可以满足客户需求。试运行后进行系统评估,可以认为该系统达到预定的目标要求,可以满足用户的需求,也满足了系统开发前所作目标。系统在经过大量重复测试后运行十分稳定,安全实用,功能模块已经达到预定目标所需。在规定的时间内实现系统的大部分功能,且满足要求,节省开发成本,有助于提高科学管理水平,符合本人经济情况。
简而言之,经过严格的测试,可以发现该系统的功能和性能非常出色,它的精度、可靠性、稳健性都达到了极高的水平,而且它还支持快速、精细的点击操作,使用者的使用感受更加良好。此外,它还支持各种主流浏览器,满足不同的使用要求。
第7章总结与展望
在开发基于springboot+微信小程序的高校人才库及校友平台的设计与实现助手过程中,我们划分了学生用户、教师用户、校友用户、企业用户和管理员等不同用户角色,实现了多级用户管理和权限控制。这不仅提供了便捷高效的校园服务,还提升了平台的互动性和用户满意度,确保了平台的稳定运行。同时,资源和公告信息的管理丰富了平台内容,促进了用户间的交流与互动。
展望未来,我们计划进一步提升系统的速度和用户体验,深入分析用户行为,以便提供个性化推荐和精准营销。结合大数据分析,我们将提高平台的智能化水平,为用户带来更加智能和便捷的服务。此外,加强安全防护和隐私保护是未来发展的关键,确保用户信息安全,维护良好的品牌形象。
随着不断的优化和创新,基于springboot+微信小程序的高校人才库及校友平台的设计与实现将更好地满足用户多样化的需求,成为用户首选的平台之一。通过这次项目,我不仅深入掌握了SpringBoot框架的应用和微信小程序的高校人才库及校友平台的设计与实现,还积累了宝贵的开发经验。未来,我将继续提升系统的稳定性和安全性,增加更多实用和个性化功能,以适应用户需求和市场变化。
参考文献
- ağla Sarvan Cibil,Nalan Özkurt. WaveConstLib: A java library for signal analysis anwavelet construction [J]. SoftwareX, 2025, 30 102095-102095.
- 孙艳芳,黄宇. 智慧体育平台赋能高校户外运动专业人才培养研究 [J]. 当代体育科技, 2024, (36): 110-112.
- 郭丽英,蒋惠,吉前华. 依托科研平台推动高校创新型人才培养实践研究——以肇庆学院果究所培养创新型人才为例 [J]. 江苏科技信息, 2024, 41 (23): 55-59.
- 曹荣安,王长远,李志江,等. 现代产业学院背景下高校创客实验平台建设与人才培养体系研J]. 粮食加工, 2024, 49 (06): 114-119.
- alunke V S ,Ouda A . A Performance Benchmark for the PostgreSQL and MySQLtabases [J]. Future Internet, 2024, 16 (10): 382-382.
- 田川,刘淑霞,孟莹. 新工科人才培养视域下高校创新创业教育实践平台建设[C]// 中共沈阳,沈阳市人民政府. 第二十一届沈阳科学学术年会论文集——社会科学类优秀奖. 沈阳科技,创新创业教育学院;, 2024: 4.
- 郭爱华,何苏为. 数字化视域下高校人才培养与产学研的融合创新[N]. 黑龙江日报, 2024-09 (007).
- 张琳,纪金帅. 高校人才培养数字实务平台建设研究——以法学学科为例 [J]. 泰山学院学2024, 46 (05): 133-140.
- iu Y . Design and Implementation of a Student Attendance Management System ed on Springboot and Vue Technology [J]. Frontiers in Computing and Intelligent Syms, 2024, 8 (1): 91-97.
- 潘琛,朱晓婷,梁衡,等. 校友驱动的应用型本科人才培养体系研究——以物联网工程专业为J]. 许昌学院学报, 2023, 42 (02): 126-130.
- 陈晓晨,王立峰. 粮食背景高校校友资源协同粮食工程专业人才培养模式研究 [J]. 粮食科经济, 2023, 48 (01): 51-54.
- 任正杰. 校友资源助力高校人才培养的实践与分析——以南开大学为例 [J]. 黑龙江教育(与实践), 2022, (04): 5-7.
- 丁玉蓉. 校友参与高校育人的路径研究[D]. 华东师范大学, 2021.
- 刘金煜,陈沁唯,杨中华. 国外高校校友参与人才培养的典型方法及经验 [J]. 经济研究导刊,21, (18): 84-86.
- 李莹. 民办高校校友工作助力大学生就业指导工作的探讨 [J]. 就业与保障, 2021, (09): 56.
- 刘伟亮,谢红. 高校普通本科“招生—培养—就业—校友”工作联动机制探析 [J]. 辽宁教育学院学报, 2020, 37 (04): 4-7.
- 程苏安,庄芳丽. 校友资源在高校学生就业工作中的作用 [J]. 经济研究导刊, 2020, (21): 5-176.
- 陈静,邵晓斌,韩名铭,等. 基于高校校友资源的人才培养途径构建——以中国民航大学为例 科教文汇(下旬刊), 2020, (18): 13-14.
- 李云巧. 校友视角的高校人才培养质量评价指标体系构建研究[D]. 云南大学, 2020.
- 俞宁,刘玲,陈佳佳,等. 我国高校人才培养质量校友评价研究 [J]. 教育现代化, 2020, 7 (34): 29-32.
致 谢
在完成本论文的研究与写作过程中,我深切感受到了来自各方的帮助和支持。在此,我衷心地向所有给予我帮助的人表示最诚挚的感谢。
首先,我要特别感谢我的导师,不仅在学术上给予我无私的指导,而且在生活上给予我关怀和支持。是您严谨的学术态度和勤奋的工作精神将永远激励我不断前进。
其次,我要感谢所有教导过我的老师们,是你们精彩课堂和深入的指导为我的研究工作提供了宝贵的知识和灵感。
我还要感谢我的家人,他们的理解和支持是我完成学业的坚强后盾。在我遇到困难和挑战时,他们总是给予我鼓励和力量。
此外,我也要感谢我的朋友和同学们,你们的陪伴和帮助使我的研究生活更加丰富多彩。我们共同度过的时光将成为我一生中宝贵的回忆。
最后,我要感谢所有支持本项目,为本项目提供建设性意见的人员,没有他们的协助,本论文无法顺利完成。
请关注点赞+私信博主,免费领取项目源码
1879

被折叠的 条评论
为什么被折叠?



