目 录
摘 要
高校学生社团管理系统基于SpringBoot框架开发,为校园社团活动提供全面的管理解决方案。系统涵盖社团信息维护、活动发布与报名、成员管理以及通知公告发布等核心功能。通过集成数据库技术,实现对社团及其成员信息的有效存储和检索,支持用户根据兴趣快速查找并参与社团活动。系统界面友好,操作简便,便于社团负责人和管理员高效处理日常管理工作,如审核社团申请、管理活动报名情况及发布重要通知。整个平台强调用户体验和实用性,确保信息流通顺畅,促进社团文化的繁荣发展。
在设计上,该系统采用模块化架构,保证各功能组件独立运行又相互协作,提升了系统的可扩展性和维护性。权限管理机制区分普通用户、社团负责人、及管理员的不同角色,保障数据安全和隐私。系统支持多种交互方式,方便用户随时随地访问和管理信息。整体而言,这一系统不仅简化了社团管理流程,还增强了社团与成员之间的互动,促进了校园文化生活的多样化发展。
关键词:高校学生社团管理系统;SpringBoot框架;活动报名;
Abstract
The college student association management system is developed based on the SpringBoot framework, providing a comprehensive management solution for campus association activities. The system covers core functions such as association information maintenance, activity publishing and registration, member management, and the release of notifications and announcements. By integrating database technology, it achieves effective storage and retrieval of association and member information, supporting users in quickly finding and participating in association activities based on their interests. The system interface is user-friendly and easy to operate, facilitating efficient handling of daily management tasks by association leaders and administrators, such as reviewing association applications, managing activity registration, and issuing important notifications. The entire platform emphasizes user experience and practicality, ensuring smooth information flow and promoting the flourishing development of association culture.
In terms of design, the system adopts a modular architecture, ensuring that each functional component operates independently yet collaboratively, enhancing the system's scalability and maintainability. The permission management mechanism distinguishes between different roles of regular users, association leaders, and administrators, ensuring data security and privacy. The system supports various interaction methods, making it convenient for users to access and manage information anytime and anywhere. Overall, this system not only simplifies the association management process but also enhances interaction between associations and their members, promoting the diversified development of campus cultural life.
Keywords: College Student Association Management System; SpringBoot Framework; Activity Registration.
第一章 绪 论
1.1研究背景及意义
高校学生社团作为校园文化的重要组成部分,承载着丰富学生课余生活、促进学生全面发展的重要使命。然而,传统的社团管理方式多依赖于手工记录和口头传达,这种方式不仅效率低下,而且容易出现信息丢失或沟通不畅的问题。随着信息技术的发展,利用软件系统对社团进行科学化、规范化的管理成为可能。通过构建一个综合性的管理平台,可以有效整合社团信息资源,简化活动组织流程,提高成员参与度,并为社团负责人和管理人员提供便捷的工具来监督和指导社团工作。这种转变有助于提升社团管理的透明度和效率,营造更加积极健康的校园文化氛围。
开发高校学生社团管理系统对于促进校园信息化建设具有重要意义。它不仅能够解决传统管理模式下的种种弊端,还能够推动学校各部门之间信息的互联互通,增强协同工作效率。系统通过集中管理和自动化处理日常事务,如成员注册、活动审批、通知发布等,减少了人为操作带来的误差,提升了决策支持能力。此外,这样的系统为社团成员提供了展示自我、交流思想的空间,有利于激发创新思维和团队合作精神。通过优化资源配置,加强社团间的联系与合作,系统促进了校园文化的多元发展,增强了学生的归属感和认同感。最终,这将有助于构建和谐、积极向上的校园环境,促进全体学生的共同成长与发展。
1.2国内外研究现状
在国外,高校学生社团管理系统的发展起步较早,经历了从大型计算机到桌面应用再到网络平台的演变。早期系统侧重于数据处理和基本的信息管理功能,随着互联网技术的进步,这类系统逐渐向网络化、协同化方向发展。国外一些著名学府已经开发出成熟的社团管理软件,这些软件不仅能够满足日常活动策划与执行的需求,还支持在线报名、实时通讯等功能,大大提升了社团运营效率。通过整合多种信息技术,如数据库管理和Web服务,国外的学生社团管理系统在信息共享、用户交互等方面达到了较高水平,为全球范围内其他教育机构提供了宝贵的参考案例。
在国内,尽管起步稍晚,但随着信息技术普及以及对高效管理需求的增长,高校学生社团管理系统的开发也取得了显著进展。越来越多的高校开始重视信息化建设,并将其应用于社团管理中,以提高工作效率和服务质量。当前国内已有一些成功的实践案例,展示了如何利用现代化工具来解决传统管理模式下的难题,比如信息传播不畅、资源分配不合理等。这些系统通常具备完善的会员管理体系、活动发布机制及通知公告模块,部分先进系统还集成了财务管理、评价反馈等高级功能,满足了不同层次的管理需求。不过,与国际先进水平相比,国内系统在用户体验设计、跨平台兼容性等方面仍有提升空间,需要进一步优化以适应不断变化的教育环境和技术发展趋势。
1.3论文组织结构
本论文共分为七个主要章节,具体结构如下:
1. 绪论:介绍研究背景与意义,回顾国内外研究现状,并概述论文的组织结构。
2. 相关技术介绍:详细介绍与本研究相关的技术,包括Java语言、B/S框架、SpringBoot框架、Vue技术和MySQL数据库。
3. 需求分析:对系统的功能需求和非功能需求进行分析,明确用户和管理员的需求,并进行可行性分析,包括技术、操作和经济可行性。
4. 系统设计:涵盖系统架构设计、系统模块设计,并进行数据库的概念设计与表设计。
5. 系统实现:具体描述各个功能模块的实现过程,展示系统如何根据需求进行开发。
6. 系统测试:阐述测试的目的,分析测试结果并得出结论,以验证系统的稳定性和功能完整性。
7. 总结:总结研究的主要成果和贡献,指出存在的不足及未来的研究方向。
第二章 关键技术
2.1Java语言
Java语言是一种广泛使用的高级编程语言,具有平台无关性、面向对象特性和丰富的标准库。Java通过Java虚拟机(JVM)实现跨平台运行,开发者可以编写一次代码,在任何支持JVM的环境中执行[1]。Java的面向对象特性使得代码复用和模块化变得更加容易,促进了软件的维护和扩展。Java支持多线程编程,允许开发者在同一程序中同时执行多个任务,提升了应用程序的性能。
Java语言的语法结构简洁且易于理解,吸引了大量开发者。Java的标准库包含数据结构、输入输出处理、网络编程等众多功能模块。这使得开发者在构建应用程序时能够高效利用已有工具,减少重复劳动。Java广泛应用于企业级应用、移动应用、Web开发和大数据处理等领域。
2.2 B/S框架
B/S(Browser/Server)架构是一种基于浏览器和服务器的系统架构模式,用户通过浏览器与服务器进行交互。B/S架构简化了客户端的部署和管理,用户无需在本地安装复杂的软件,只需使用标准浏览器即可访问应用程序。服务器端负责处理业务逻辑和数据存储,客户端则主要负责展示用户界面和数据交互[2]。B/S架构的设计使得系统更新和维护集中在服务器端,降低了维护成本。
B/S架构通常采用Web技术进行实现,包括HTML、CSS和JavaScript等。用户在浏览器中发起请求,服务器响应并返回数据。数据传输通常通过HTTP或HTTPS协议进行,B/S架构的灵活性使其适用于在线购物、信息管理系统和社交网络等各类应用场景[3]。由于其易于扩展性,B/S架构可以方便地支持大规模用户访问,适应不断变化的业务需求。
2.3 SpringBoot框架
SpringBoot框架是基于Spring框架的开源项目,简化Java应用程序的开发过程。SpringBoot通过约定优于配置的理念,减少了传统Spring应用的繁琐配置,开发者可以快速搭建和部署应用程序。框架提供了一系列默认配置,支持自动化配置,简化了应用启动的复杂性[4]。SpringBoot内置了嵌入式Web服务器,使得开发者能够独立运行Java应用,无需外部容器。
SpringBoot支持微服务架构,开发者可以轻松创建和管理多个微服务。框架集成了丰富的功能模块,包括安全、数据访问和消息中间件等,支持RESTful API和JSON数据格式的处理[5]。SpringBoot还提供了强大的监控和管理功能,允许开发者实时监控应用的健康状态和性能指标。借助SpringBoot,开发者能够高效构建和维护现代企业级应用,满足复杂业务需求。
2.4 Vue技术
Vue是一种渐进式JavaScript框架,专注于构建用户界面。Vue采用组件化的开发模式,允许开发者将应用程序拆分为独立的、可重用的组件,从而提高了开发效率和代码的可维护性[6]。框架的核心库专注于视图层,支持数据绑定和DOM操作,提供了简洁的API。Vue的虚拟DOM机制提升了应用的性能,减少了实际DOM操作的次数。
Vue支持双向数据绑定,能够自动更新视图与模型之间的变化。开发者可以通过Vue的指令系统,简化数据展示和事件处理。Vue还支持路由管理和状态管理,使得开发复杂单页面应用变得更加容易[7]。借助Vue的生态系统,开发者能够使用多种工具和库来扩展功能,满足不同的业务需求。Vue在前端开发中逐渐成为主流选择,受到广泛关注和应用。
2.5 MySQL数据库
MySQL是一种开源关系型数据库管理系统,广泛应用于Web应用和企业级数据存储。MySQL支持结构化查询语言,允许开发者通过标准语句进行数据的创建、读取、更新和删除操作[8]。数据库通过表格形式组织数据,支持数据完整性和约束条件的定义。MySQL的存储引擎机制使得用户可以根据具体需求选择不同的存储引擎,以优化性能和功能。
MySQL具有高性能和可扩展性,支持大规模数据存储和高并发访问。系统提供了丰富的用户权限管理和数据加密安全特性。
第三章 系统分析
3.1系统可行性分析
3.1.1技术可行性
现代软件开发技术已经相当成熟,提供了丰富的工具和框架,可以应对各种复杂的业务需求。采用Java等成熟、稳定的语言进行开发,利用其面向对象、跨平台等特性,实现系统的模块化、可扩展性和可维护性。利用SpringBoot等现代框架,简化开发过程,提高开发效率。对于数据库的选择,使用MySQL等关系型数据库,以满足数据存储和查询的需求。因此,从技术层面来看,开发高校学生社团管理系统是完全可行的。
3.1.2经济可行性
系统的开发成本相对较低,可以利用开源框架和工具,降低开发成本。其次,系统的运行和维护成本也相对较低,可以采用Java等技术,实现系统的自动化部署和维护。因此,从经济层面来看,开发高校学生社团管理系统也是可行的。
3.1.3社会可行性
高校学生社团管理系统的社会可行性体现在其能够显著提升校园社团管理的效率和透明度,通过集成化的平台简化从社团成立到活动策划的全流程操作,促进信息的快速准确传递。这不仅减轻了社团负责人和管理人员的工作负担,也为学生提供了更加公平透明的参与环境,有助于培养学生的自主管理能力和团队合作精神。系统创建了一个促进交流与创新的互动平台,鼓励学生展现自我、发起活动,对于个人成长和社会责任感的培养具有积极意义,同时也为社会输送更多有能力、有活力的贡献者。
3.1.4操作可行性
系统的操作界面设计简洁明了,易于用户理解和操作。系统提供了详尽的操作指南和帮助文档,使得用户能够快速上手并熟练使用系统。系统还具备良好的容错性和错误提示功能,当用户操作失误时,能够及时给出提示信息,引导用户进行正确的操作。因此,从操作层面来看,高校学生社团管理系统同样具备可行性。
3.2系统功能分析
3.2.1功能性分析
高校学生社团管理系统划分为了前端模块和后端模块两大部分。
前端学生用户模块:
- 首页:学生登录后,首先看到的是首页,这里集中展示了最新的通知公告、热门社团资讯和即将举行的社团活动。通过首页,学生可以快速获取校园生活的重要信息,掌握社团动态,并直接进入感兴趣的板块进行互动或报名。
- 通知公告:在通知公告页面,学生能够查看学校发布的最新消息与重要通告。无论是学术讲座的安排、考试时间表的更新,还是假期安排等信息,都一目了然。这使得学生不会错过任何关键信息,确保学习和生活的顺利进行。
- 社团资讯:社团资讯页面汇聚了各个社团的最新动态,学生可以在这里对感兴趣的内容进行点赞、收藏或评论,分享自己的见解和感受。这一平台不仅促进了学生之间的交流,也加深了他们对不同社团文化的了解。
- 社团信息:访问社团信息页面,学生有机会深入了解每一个社团的历史背景、宗旨以及近期活动计划。选择加入心仪的社团变得简单快捷,同时也能对社团进行点赞或收藏,方便日后关注其发展动态。
- 社团活动:社团活动页面列出了所有可参与的社团活动,学生可以根据自己的兴趣爱好选择合适的活动报名参加。此外,还能对活动进行点赞、收藏或留下个人评价,帮助其他同学做出选择,同时也为活动组织者提供反馈。
- 我的账户:在我的账户页面,学生可以编辑个人资料,包括上传头像、填写联系方式等基本信息,还可以修改密码以保障账号安全。这个页面是管理个人信息的关键入口,确保个人资料的准确性和隐私保护。
- 个人中心:个人中心汇集了学生的个人首页、申请记录、社团通知、活动报名情况、收藏夹及评论管理等功能。这里是学生管理自己校园社交生活的中枢,通过个人中心可以高效地跟踪自己的社团参与度和活动进度,让校园生活更加有序。
前端社团负责人用户模块:
- 首页:社团负责人用户登录后进入的首页提供了便捷的导航,集中展示了学校最新的通知公告、热门社团资讯和即将举行的社团活动。通过这个页面,社团负责人用户可以快速获取校园最新动态,并直接访问感兴趣的部分进行管理或参与。
- 通知公告:在通知公告页面,社团负责人用户能够查看并发布重要的学校通告和消息,确保信息准确无误地传达给学生群体。无论是课程安排更新还是紧急通知,都能在此得到及时处理,保证教学秩序的正常运行。
- 社团资讯:社团负责人用户可以在社团资讯页面对各个社团发布的动态进行点赞、收藏或评论,以此来支持和鼓励学生的社团活动。这不仅有助于增强师生间的互动,也能为社团的发展提供宝贵的建议和支持。
- 社团信息:访问社团信息页面,社团负责人用户可以了解每个社团的具体情况,包括其宗旨、历史及成员构成等。这里还允许社团负责人用户对感兴趣的社团进行点赞或收藏,方便随时关注社团的成长与发展。
- 社团活动:社团活动页面让社团负责人用户能够浏览所有计划中的社团活动,并对活动进行点赞、收藏或评论。社团负责人用户可以通过这种方式表达对活动的支持,同时也便于他们根据活动内容推荐适合的学生参加。
- 我的账户:在我的账户页面,社团负责人用户可以编辑自己的个人资料,如联系方式和个人简介,以及修改密码来保护账户安全。这是维护个人信息准确性和隐私的重要途径。
- 个人中心:个人中心为社团负责人用户提供了一个全面管理校园社交生活的平台,包括查看个人首页、管理学生用户信息、查阅社团详情、成员资料、申请记录和注销记录等功能。此外,还能跟踪社团通知与活动报名情况,以及管理和回复收藏和评论,使社团负责人用户能高效地参与到学校的社团活动中去。
后端管理员模块:
- 后台首页:管理员登录后的后台首页提供快速访问个人信息、修改密码和网站首页的链接。这里集中了所有管理功能的入口,使得管理员能够高效地进行各种管理工作,并能随时更新个人资料以保证信息的准确性。
- 系统用户:在系统用户界面,管理员可以对不同类型的用户(管理员、学生用户、社团负责人用户用户)进行查询、重置密码、导出信息、添加新用户、删除用户以及查看用户详情和审核新注册用户。这为维护系统的用户数据提供了全面的支持。
- 社团信息管理:通过社团信息管理页面,管理员可以执行查询、重置搜索条件、添加新的社团信息、删除旧社团、查看详细信息、审核社团申请、处理加入或注销社团请求以及管理评论。这些操作有助于保持社团信息的准确性和时效性。
- 社团类型管理:社团类型管理页面允许管理员查询现有的社团类型,重置查询条件,添加新的社团类型,删除不再适用的类型,并查看每种类型的详细信息。这样可以确保社团分类清晰合理,便于管理和查找。
- 成员信息管理:成员信息管理功能让管理员能够查询成员信息,重置查询条件,导出成员列表,删除过期或不正确的记录,并查看成员详细信息。这个功能对于维持社团成员数据的完整性和准确性至关重要。
- 申请记录管理:在申请记录管理页面,管理员可以查询、重置搜索条件、删除不必要的申请记录、查看详细信息、发送社团通知并审核申请。此功能帮助管理员有效管理来自用户的各类申请,确保流程顺畅。
- 注销记录管理:注销记录管理界面使管理员能够查询已注销的记录,重置查询参数,删除无用记录,并审核注销请求。这项功能支持管理员追踪和管理用户注销活动,确保数据安全与合规。
- 社团通知管理:社团通知管理页面提供查询、重置搜索条件、删除旧通知及查看通知详情的功能。这简化了社团通知的发布和管理过程,确保重要消息及时传达给相关成员。
- 社团活动管理:社团活动管理页面让管理员可以查询、重置搜索条件、添加新的活动信息、删除过去的活动、查看详细信息、审核活动内容并管理评论。这有助于保持社团活动信息的实时更新和互动性。
- 活动类型管理:在活动类型管理页面,管理员可以查询现有的活动类型,重置查询条件,添加新的活动类型,删除不再使用的类型,并查看每种类型的详细信息。这样可以确保活动分类明确,方便参与者选择感兴趣的活动。
- 活动报名管理:活动报名管理功能允许管理员查询报名情况,重置查询条件,删除无效的报名记录,查看详细信息并审核报名资格。这一功能确保了活动报名流程的透明度和公正性。
- 系统管理:系统管理中的轮播图管理页面让管理员能够查询现有的轮播图,重置搜索条件,添加新的图片,删除旧的图片,并查看每张图片的详细信息。这有助于提升网站视觉吸引力,展示重要信息。
- 通知公告管理:通知公告管理页面提供查询、重置搜索条件、添加新的公告、删除旧公告及查看公告详情的功能。这使得管理员能够高效地发布和管理学校的通知和公告,确保信息的及时传播。
- 资源管理:资源管理页面专注于社团资讯及其分类,管理员可以在这里查询、重置搜索条件、添加新的资讯、删除旧资讯、查看详细信息并管理评论。这有助于丰富校园文化生活,促进社团间的信息交流。
3.2.2非功能性分析
高校学生社团管理系统的非功能性需求比如高校学生社团管理系统的安全性怎么样,可靠性怎么样,性能怎么样,可拓展性怎么样等,具体可以表示在如下3-1表格中:
表3-1高校学生社团管理系统非功能需求表
| 安全性 | 主要指高校学生社团管理系统数据库的安装,数据库的使用和密码的设定必须合乎规范。 |
| 可靠性 | 可靠性是指高校学生社团管理系统能够安装用户的指示进行操作,经过测试,可靠性90%以上。 |
| 性能 | 性能是影响高校学生社团管理系统占据市场的必要条件,所以性能最好要佳才好。 |
| 可扩展性 | 比如数据库预留多个属性,比如接口的使用等确保了系统的非功能性需求。 |
| 易用性 | 用户只要跟着高校学生社团管理系统的页面展示内容进行操作,就可以了。 |
| 可维护性 | 高校学生社团管理系统开发的可维护性是非常重要的,经过测试,可维护性没有问题 |
3.3系统用例分析
高校学生社团管理系统的完整UML用例图分别是图3-1、3-2、3-3。
学生用户角色用例如下图所示。
图3-1高校学生社团管理系统学生用户角色用例图
管理员角色用例如下图所示。

图3-2高校学生社团管理系统管理员角色用例图
社团负责人用户角色用例如下图所示。

图3-3高校学生社团管理系统社团负责人用户角色用例图
3.4系统总体流程设计
3.4.1数据开发流程
系统开发流程的主要步骤,从需求分析到系统完成的全过程。流程包括需求分析、总体设计(结构、功能、数据)、详细设计(模块、编码)、模块整合与调用,以及测试、扩展和完善,最终完成系统的开发。本系统的开发流程如下图所示

图3-4系统开发流程图
3.4.2用户登录流程
用户输入用户名和密码后,系统先检查输入是否为空,再验证用户名是否存在,若存在则通过用户名获取密码并校验。若密码正确则登录成功,否则提示密码错误。若用户名不存在或无法登录,提示用户操作无效。如下图所示。

图3-5登录流程图
3.4.3系统操作流程
用户首先进入系统登录界面,输入用户名和密码后,系统验证信息是否正确。若验证失败,返回登录界面重新输入,若验证成功,则进入功能界面,执行相应功能处理后结束操作流程。操作流程如下图所示。

图3-6系统操作流程图
3.4.4添加信息流程
管理员可以添加信息,用户添加可以自己权限内的信息,输入信息后,要想利用这个软件来进行系统的安全管理,首先需要登录到该软件中。添加信息流程如下图所示。

图3-7添加信息流程图
3.4.5修改信息流程
用户首先选择需要修改的记录,输入修改后的数据,系统判断输入数据是否合法。若数据不合法,提示重新输入,若数据合法,则将修改后的数据写入数据库,完成操作后流程结束。修改信息流程图如下图所示。

图3-8修改信息流程图
3.4.6删除信息流程
用户选择需要删除的记录后,系统判断是否确认删除。若未确认,返回选择环节,若确认删除,则更新数据库,删除对应记录,完成操作后流程结束。删除信息流程图如下图所示。

图3-9删除信息流程图
第四章 总体设计
本章主要讨论的内容包括高校学生社团管理系统的功能模块设计、数据库系统设计。
4.1系统架构设计
本高校学生社团管理系统从架构上分为三层:表现层(UI)、业务逻辑层(BLL)以及数据层(DL)。

图4-1高校学生社团管理系统架构设计图
表现层(UI):也称为用户界面层,它负责与用户进行直接的交互。一个优秀的UI设计能够显著提升用户的体验,确保用户在使用高校学生社团管理系统时感到舒适和便捷。为了确保良好的兼容性,UI界面设计需要适应不同版本的平台和各种屏幕尺寸的分辨率。此外,UI交互功能必须合理设计,确保用户的操作能够得到相应的反馈和结果,这要求表现层与业务逻辑层之间保持良好的通信和协同工作。
业务逻辑层(BLL):这一层主要处理高校学生社团管理系统的数据和业务逻辑。当用户通过表现层提交数据时,业务逻辑层会接收这些数据,进行处理,并将结果传递给数据层进行存储或查询。同时,当系统需要从数据层读取数据时,业务逻辑层会处理这些数据,并将其传递给表现层进行展示。
数据层(DL):虽然本高校学生社团管理系统的数据存储在服务端的MySQL数据库中,但数据层仍然作为一个独立的部分存在。它的主要功能是存储和管理高校学生社团管理系统的数据。数据层与MySQL数据库进行交互,执行数据的增、删、改、查等操作,确保数据的完整性和安全性。
这三个层次相互独立但又紧密协作,共同构成了高校学生社团管理系统的完整架构。通过合理的分层设计,可以提高系统的可维护性、可扩展性和可重用性,为用户提供更好的服务和体验。
4.2系统模块设计
在上一章节中主要对系统的功能性需求和非功能性需求进行分析,并且根据需求分析了本高校学生社团管理系统中的用例。那么接下来就要开始对本高校学生社团管理系统的架构、主要功能和数据库开始进行设计。高校学生社团管理系统根据前面章节的需求分析得出,高校学生社团管理系统的功能模块图如下图所示。

图4-2高校学生社团管理系统功能模块图
4.3数据库设计
数据库设计一般包括需求分析、概念模型设计、数据库表建立三大过程,其中需求分析前面章节已经阐述,概念模型设计有概念模型和逻辑结构设计两部分。
4.3.1数据库概念结构设计
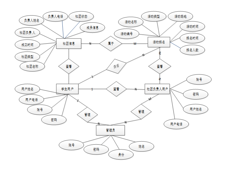
下面是整个高校学生社团管理系统中主要的数据库表总E-R实体关系图。

图4-3高校学生社团管理系统总E-R关系图
4.3.2数据库逻辑结构设计
通过上一小节中高校学生社团管理系统中总E-R关系图上得出一共需要创建多个数据表。在此主要罗列几个主要的数据库表结构设计。
表 4-1-access_token(登陆访问时长)
| 编号 | 字段名 | 类型 | 长度 | 是否非空 | 是否主键 | 注释 |
| 1 | token_id | int | 是 | 是 | 临时访问牌ID | |
| 2 | token | varchar | 64 | 否 | 否 | 临时访问牌 |
| 3 | info | text | 65535 | 否 | 否 | 信息 |
| 4 | maxage | int | 是 | 否 | 最大寿命:默认2小时 | |
| 5 | create_time | timestamp | 是 | 否 | 创建时间 | |
| 6 | update_time | timestamp | 是 | 否 | 更新时间 | |
| 7 | user_id | int | 是 | 否 | 用户编号 |
表 4-2-activity_type(活动类型)
| 编号 | 字段名 | 类型 | 长度 | 是否非空 | 是否主键 | 注释 |
| 1 | activity_type_id | int | 是 | 是 | 活动类型ID | |
| 2 | activity_type | varchar | 64 | 否 | 否 | 活动类型 |
| 3 | create_time | datetime | 是 | 否 | 创建时间 | |
| 4 | update_time | timestamp | 是 | 否 | 更新时间 |
表 4-3-activity_venue(活动场地)
| 编号 | 字段名 | 类型 | 长度 | 是否非空 | 是否主键 | 注释 |
| 1 | activity_venue_id | int | 是 | 是 | 活动场地ID | |
| 2 | site_no | varchar | 64 | 是 | 是 | 场地编号 |
| 3 | site_name | varchar | 64 | 否 | 否 | 场地名称 |
| 4 | site_location | varchar | 64 | 否 | 否 | 场地位置 |
| 5 | site_scale | varchar | 64 | 否 | 否 | 场地规模 |
| 6 | site_status | varchar | 64 | 否 | 否 | 场地状态 |
| 7 | site_picture | varchar | 255 | 否 | 否 | 场地图片 |
| 8 | site_introduction | longtext | 4294967295 | 否 | 否 | 场地介绍 |
| 9 | praise_len | int | 是 | 否 | 点赞数 | |
| 10 | collect_len | int | 是 | 否 | 收藏数 | |
| 11 | comment_len | int | 是 | 否 | 评论数 | |
| 12 | location_address | varchar | 64 | 否 | 否 | 当前位置 |
| 13 | location_lng | varchar | 64 | 否 | 否 | 当前位置经度 |
| 14 | location_lat | varchar | 64 | 否 | 否 | 当前位置纬度 |
| 15 | site_application_limit_times | int | 是 | 否 | 申请使用限制次数 | |
| 16 | create_time | datetime | 是 | 否 | 创建时间 | |
| 17 | update_time | timestamp | 是 | 否 | 更新时间 |
表 4-4-application_record(申请记录)
| 编号 | 字段名 | 类型 | 长度 | 是否非空 | 是否主键 | 注释 |
| 1 | application_record_id | int | 是 | 是 | 申请记录ID | |
| 2 | community_name | varchar | 64 | 否 | 否 | 社团名称 |
| 3 | community_type | varchar | 64 | 否 | 否 | 社团类型 |
| 4 | time_of_establishment | varchar | 64 | 否 | 否 | 成立时间 |
| 5 | community_leader_user | int | 否 | 否 | 社团负责人用户 | |
| 6 | person_in_charge_of_the_association_telephone | varchar | 64 | 否 | 否 | 社团负责人电话 |
| 7 | student_name | varchar | 64 | 否 | 否 | 学生姓名 |
| 8 | student_mobile_phone | varchar | 64 | 否 | 否 | 学生手机 |
| 9 | student_users | int | 否 | 否 | 学生用户 | |
| 10 | application_time | date | 否 | 否 | 申请时间 | |
| 11 | application_remarks | text | 65535 | 否 | 否 | 申请备注 |
| 12 | examine_state | varchar | 16 | 是 | 否 | 审核状态 |
| 13 | examine_reply | varchar | 255 | 否 | 否 | 审核回复 |
| 14 | club_notice_limit_times | int | 是 | 否 | 社团通知限制次数 | |
| 15 | create_time | datetime | 是 | 否 | 创建时间 | |
| 16 | update_time | timestamp | 是 | 否 | 更新时间 | |
| 17 | source_table | varchar | 255 | 否 | 否 | 来源表 |
| 18 | source_id | int | 否 | 否 | 来源ID | |
| 19 | source_user_id | int | 否 | 否 | 来源用户 |
表 4-5-article(文章)
| 编号 | 字段名 | 类型 | 长度 | 是否非空 | 是否主键 | 注释 |
| 1 | article_id | mediumint | 是 | 是 | 文章id | |
| 2 | title | varchar | 125 | 是 | 是 | 标题 |
| 3 | type | varchar | 64 | 是 | 否 | 文章分类 |
| 4 | hits | int | 是 | 否 | 点击数 | |
| 5 | praise_len | int | 是 | 否 | 点赞数 | |
| 6 | create_time | timestamp | 是 | 否 | 创建时间 | |
| 7 | update_time | timestamp | 是 | 否 | 更新时间 | |
| 8 | source | varchar | 255 | 否 | 否 | 来源 |
| 9 | url | varchar | 255 | 否 | 否 | 来源地址 |
| 10 | tag | varchar | 255 | 否 | 否 | 标签 |
| 11 | content | longtext | 4294967295 | 否 | 否 | 正文 |
| 12 | img | varchar | 255 | 否 | 否 | 封面图 |
| 13 | description | text | 65535 | 否 | 否 | 文章描述 |
表 4-6-article_type(文章分类)
| 编号 | 字段名 | 类型 | 长度 | 是否非空 | 是否主键 | 注释 |
| 1 | type_id | smallint | 是 | 是 | 分类ID | |
| 2 | display | smallint | 是 | 否 | 显示顺序 | |
| 3 | name | varchar | 16 | 是 | 否 | 分类名称 |
| 4 | father_id | smallint | 是 | 否 | 上级分类ID | |
| 5 | description | varchar | 255 | 否 | 否 | 描述 |
| 6 | icon | text | 65535 | 否 | 否 | 分类图标 |
| 7 | url | varchar | 255 | 否 | 否 | 外链地址 |
| 8 | create_time | timestamp | 是 | 否 | 创建时间 | |
| 9 | update_time | timestamp | 是 | 否 | 更新时间 |
表 4-7-auth(用户权限管理)
| 编号 | 字段名 | 类型 | 长度 | 是否非空 | 是否主键 | 注释 |
| 1 | auth_id | int | 是 | 是 | 授权ID | |
| 2 | user_group | varchar | 64 | 否 | 否 | 用户组 |
| 3 | mod_name | varchar | 64 | 否 | 否 | 模块名 |
| 4 | table_name | varchar | 64 | 否 | 否 | 表名 |
| 5 | page_title | varchar | 255 | 否 | 否 | 页面标题 |
| 6 | path | varchar | 255 | 否 | 否 | 路由路径 |
| 7 | parent | varchar | 64 | 否 | 否 | 父级菜单 |
| 8 | parent_sort | int | 是 | 否 | 父级菜单排序 | |
| 9 | position | varchar | 32 | 否 | 否 | 位置 |
| 10 | mode | varchar | 32 | 是 | 否 | 跳转方式 |
| 11 | add | tinyint | 是 | 否 | 是否可增加 | |
| 12 | del | tinyint | 是 | 否 | 是否可删除 | |
| 13 | set | tinyint | 是 | 否 | 是否可修改 | |
| 14 | get | tinyint | 是 | 否 | 是否可查看 | |
| 15 | field_add | text | 65535 | 否 | 否 | 添加字段 |
| 16 | field_set | text | 65535 | 否 | 否 | 修改字段 |
| 17 | field_get | text | 65535 | 否 | 否 | 查询字段 |
| 18 | table_nav_name | varchar | 500 | 否 | 否 | 跨表导航名称 |
| 19 | table_nav | varchar | 500 | 否 | 否 | 跨表导航 |
| 20 | option | text | 65535 | 否 | 否 | 配置 |
| 21 | create_time | timestamp | 是 | 否 | 创建时间 | |
| 22 | update_time | timestamp | 是 | 否 | 更新时间 |
表 4-8-club_activities(社团活动)
| 编号 | 字段名 | 类型 | 长度 | 是否非空 | 是否主键 | 注释 |
| 1 | club_activities_id | int | 是 | 是 | 社团活动ID | |
| 2 | activity_number | varchar | 64 | 是 | 是 | 活动编号 |
| 3 | activity_name | varchar | 64 | 否 | 否 | 活动名称 |
| 4 | activity_type | varchar | 64 | 否 | 否 | 活动类型 |
| 5 | activity_venue | varchar | 64 | 否 | 否 | 活动场地 |
| 6 | activity_time | datetime | 否 | 否 | 活动时间 | |
| 7 | deadline | datetime | 否 | 否 | 截止时间 | |
| 8 | community_leader_user | int | 否 | 否 | 社团负责人用户 | |
| 9 | name_of_person_in_charge_of_association | varchar | 64 | 否 | 否 | 社团负责人姓名 |
| 10 | person_in_charge_of_the_association_telephone | varchar | 64 | 否 | 否 | 社团负责人电话 |
| 11 | places_remaining | double | 否 | 否 | 名额剩余 | |
| 12 | activity_status | varchar | 64 | 否 | 否 | 活动状态 |
| 13 | activity_picture | varchar | 255 | 否 | 否 | 活动图片 |
| 14 | activity_introduction | longtext | 4294967295 | 否 | 否 | 活动介绍 |
| 15 | hits | int | 是 | 否 | 点击数 | |
| 16 | praise_len | int | 是 | 否 | 点赞数 | |
| 17 | collect_len | int | 是 | 否 | 收藏数 | |
| 18 | comment_len | int | 是 | 否 | 评论数 | |
| 19 | examine_state | varchar | 16 | 是 | 否 | 审核状态 |
| 20 | examine_reply | varchar | 255 | 否 | 否 | 审核回复 |
| 21 | recommend | int | 是 | 否 | 智能推荐 | |
| 22 | event_registration_limit_times | int | 是 | 否 | 报名参加限制次数 | |
| 23 | create_time | datetime | 是 | 否 | 创建时间 | |
| 24 | update_time | timestamp | 是 | 否 | 更新时间 |
表 4-9-club_notice(社团通知)
| 编号 | 字段名 | 类型 | 长度 | 是否非空 | 是否主键 | 注释 |
| 1 | club_notice_id | int | 是 | 是 | 社团通知ID | |
| 2 | community_name | varchar | 64 | 否 | 否 | 社团名称 |
| 3 | community_leader_user | int | 否 | 否 | 社团负责人用户 | |
| 4 | student_users | int | 否 | 否 | 学生用户 | |
| 5 | notification_title | varchar | 64 | 否 | 否 | 通知标题 |
| 6 | notification_content | text | 65535 | 否 | 否 | 通知内容 |
| 7 | create_time | datetime | 是 | 否 | 创建时间 | |
| 8 | update_time | timestamp | 是 | 否 | 更新时间 | |
| 9 | source_table | varchar | 255 | 否 | 否 | 来源表 |
| 10 | source_id | int | 否 | 否 | 来源ID | |
| 11 | source_user_id | int | 否 | 否 | 来源用户 |
表 4-10-code_token(验证码)
| 编号 | 字段名 | 类型 | 长度 | 是否非空 | 是否主键 | 注释 |
| 1 | code_token_id | int | 是 | 是 | 验证码ID | |
| 2 | token | varchar | 255 | 否 | 否 | 令牌 |
| 3 | code | varchar | 255 | 否 | 否 | 验证码 |
| 4 | expire_time | timestamp | 是 | 否 | 失效时间 | |
| 5 | create_time | timestamp | 是 | 否 | 创建时间 | |
| 6 | update_time | timestamp | 是 | 否 | 更新时间 |
表 4-11-collect(收藏)
| 编号 | 字段名 | 类型 | 长度 | 是否非空 | 是否主键 | 注释 |
| 1 | collect_id | int | 是 | 是 | 收藏ID | |
| 2 | user_id | int | 是 | 是 | 收藏人ID | |
| 3 | source_table | varchar | 255 | 否 | 否 | 来源表 |
| 4 | source_field | varchar | 255 | 否 | 否 | 来源字段 |
| 5 | source_id | int | 是 | 否 | 来源ID | |
| 6 | title | varchar | 255 | 否 | 否 | 标题 |
| 7 | img | varchar | 255 | 否 | 否 | 封面 |
| 8 | create_time | timestamp | 是 | 否 | 创建时间 | |
| 9 | update_time | timestamp | 是 | 否 | 更新时间 |
表 4-12-comment(评论)
| 编号 | 字段名 | 类型 | 长度 | 是否非空 | 是否主键 | 注释 |
| 1 | comment_id | int | 是 | 是 | 评论ID | |
| 2 | user_id | int | 是 | 是 | 评论人ID | |
| 3 | reply_to_id | int | 是 | 否 | 回复评论ID | |
| 4 | content | longtext | 4294967295 | 否 | 否 | 内容 |
| 5 | nickname | varchar | 255 | 否 | 否 | 昵称 |
| 6 | avatar | varchar | 255 | 否 | 否 | 头像地址 |
| 7 | create_time | timestamp | 是 | 否 | 创建时间 | |
| 8 | update_time | timestamp | 是 | 否 | 更新时间 | |
| 9 | source_table | varchar | 255 | 否 | 否 | 来源表 |
| 10 | source_field | varchar | 255 | 否 | 否 | 来源字段 |
| 11 | source_id | int | 是 | 否 | 来源ID |
表 4-13-community_information(社团信息)
| 编号 | 字段名 | 类型 | 长度 | 是否非空 | 是否主键 | 注释 |
| 1 | community_information_id | int | 是 | 是 | 社团信息ID | |
| 2 | community_name | varchar | 64 | 否 | 否 | 社团名称 |
| 3 | community_type | varchar | 64 | 否 | 否 | 社团类型 |
| 4 | time_of_establishment | date | 否 | 否 | 成立时间 | |
| 5 | community_leader_user | int | 否 | 否 | 社团负责人用户 | |
| 6 | name_of_person_in_charge_of_association | varchar | 64 | 否 | 否 | 社团负责人姓名 |
| 7 | person_in_charge_of_the_association_telephone | varchar | 64 | 否 | 否 | 社团负责人电话 |
| 8 | community_status | varchar | 64 | 否 | 否 | 社团状态 |
| 9 | member_information | text | 65535 | 否 | 否 | 成员信息 |
| 10 | society_pictures | varchar | 255 | 否 | 否 | 社团图片 |
| 11 | introduction_to_society | longtext | 4294967295 | 否 | 否 | 社团介绍 |
| 12 | hits | int | 是 | 否 | 点击数 | |
| 13 | praise_len | int | 是 | 否 | 点赞数 | |
| 14 | collect_len | int | 是 | 否 | 收藏数 | |
| 15 | comment_len | int | 是 | 否 | 评论数 | |
| 16 | examine_state | varchar | 16 | 是 | 否 | 审核状态 |
| 17 | examine_reply | varchar | 255 | 否 | 否 | 审核回复 |
| 18 | recommend | int | 是 | 否 | 智能推荐 | |
| 19 | application_record_limit_times | int | 是 | 否 | 加入社团限制次数 | |
| 20 | log_out_limit_times | int | 是 | 否 | 注销社团限制次数 | |
| 21 | member_information_limit_times | int | 是 | 否 | 成员信息限制次数 | |
| 22 | create_time | datetime | 是 | 否 | 创建时间 | |
| 23 | update_time | timestamp | 是 | 否 | 更新时间 |
表 4-14-community_leader_user(社团负责人用户)
| 编号 | 字段名 | 类型 | 长度 | 是否非空 | 是否主键 | 注释 |
| 1 | community_leader_user_id | int | 是 | 是 | 社团负责人用户ID | |
| 2 | person_in_charge_of_the_association | varchar | 64 | 否 | 否 | 社团负责人工号 |
| 3 | name_of_person_in_charge_of_association | varchar | 64 | 否 | 否 | 社团负责人姓名 |
| 4 | gender_of_association_leader | varchar | 64 | 否 | 否 | 社团负责人性别 |
| 5 | person_in_charge_of_the_association_telephone | varchar | 16 | 否 | 否 | 社团负责人电话 |
| 6 | examine_state | varchar | 16 | 是 | 否 | 审核状态 |
| 7 | user_id | int | 是 | 否 | 用户ID | |
| 8 | create_time | datetime | 是 | 否 | 创建时间 | |
| 9 | update_time | timestamp | 是 | 否 | 更新时间 |
表 4-15-event_registration(活动报名)
| 编号 | 字段名 | 类型 | 长度 | 是否非空 | 是否主键 | 注释 |
| 1 | event_registration_id | int | 是 | 是 | 活动报名ID | |
| 2 | activity_number | varchar | 64 | 否 | 否 | 活动编号 |
| 3 | activity_name | varchar | 64 | 否 | 否 | 活动名称 |
| 4 | activity_type | varchar | 64 | 否 | 否 | 活动类型 |
| 5 | activity_venue | varchar | 64 | 否 | 否 | 活动场地 |
| 6 | activity_time | varchar | 64 | 否 | 否 | 活动时间 |
| 7 | community_leader_user | int | 否 | 否 | 社团负责人用户 | |
| 8 | name_of_person_in_charge_of_association | varchar | 64 | 否 | 否 | 社团负责人姓名 |
| 9 | person_in_charge_of_the_association_telephone | varchar | 64 | 否 | 否 | 社团负责人电话 |
| 10 | student_users | int | 否 | 否 | 学生用户 | |
| 11 | student_name | varchar | 64 | 否 | 否 | 学生姓名 |
| 12 | student_mobile_phone | varchar | 64 | 否 | 否 | 学生手机 |
| 13 | registration_time | datetime | 否 | 否 | 报名时间 | |
| 14 | number_of_enrolment | varchar | 64 | 否 | 否 | 报名人数 |
| 15 | registration_remarks | text | 65535 | 否 | 否 | 报名备注 |
| 16 | examine_state | varchar | 16 | 是 | 否 | 审核状态 |
| 17 | examine_reply | varchar | 255 | 否 | 否 | 审核回复 |
| 18 | create_time | datetime | 是 | 否 | 创建时间 | |
| 19 | update_time | timestamp | 是 | 否 | 更新时间 | |
| 20 | source_table | varchar | 255 | 否 | 否 | 来源表 |
| 21 | source_id | int | 否 | 否 | 来源ID | |
| 22 | source_user_id | int | 否 | 否 | 来源用户 |
表 4-16-hits(用户点击)
| 编号 | 字段名 | 类型 | 长度 | 是否非空 | 是否主键 | 注释 |
| 1 | hits_id | int | 是 | 是 | 点赞ID | |
| 2 | user_id | int | 是 | 否 | 点赞人 | |
| 3 | create_time | timestamp | 是 | 否 | 创建时间 | |
| 4 | update_time | timestamp | 是 | 否 | 更新时间 | |
| 5 | source_table | varchar | 255 | 否 | 否 | 来源表 |
| 6 | source_field | varchar | 255 | 否 | 否 | 来源字段 |
| 7 | source_id | int | 是 | 否 | 来源ID |
表 4-17-log_out(注销记录)
| 编号 | 字段名 | 类型 | 长度 | 是否非空 | 是否主键 | 注释 |
| 1 | log_out_id | int | 是 | 是 | 注销记录ID | |
| 2 | community_name | varchar | 64 | 否 | 否 | 社团名称 |
| 3 | community_type | varchar | 64 | 否 | 否 | 社团类型 |
| 4 | time_of_establishment | varchar | 64 | 否 | 否 | 成立时间 |
| 5 | community_leader_user | int | 否 | 否 | 社团负责人用户 | |
| 6 | person_in_charge_of_the_association_telephone | varchar | 64 | 否 | 否 | 社团负责人电话 |
| 7 | logout_time | date | 否 | 否 | 注销时间 | |
| 8 | write_off_remarks | text | 65535 | 否 | 否 | 注销备注 |
| 9 | examine_state | varchar | 16 | 是 | 否 | 审核状态 |
| 10 | examine_reply | varchar | 255 | 否 | 否 | 审核回复 |
| 11 | create_time | datetime | 是 | 否 | 创建时间 | |
| 12 | update_time | timestamp | 是 | 否 | 更新时间 | |
| 13 | source_table | varchar | 255 | 否 | 否 | 来源表 |
| 14 | source_id | int | 否 | 否 | 来源ID | |
| 15 | source_user_id | int | 否 | 否 | 来源用户 |
表 4-18-member_information(成员信息)
| 编号 | 字段名 | 类型 | 长度 | 是否非空 | 是否主键 | 注释 |
| 1 | member_information_id | int | 是 | 是 | 成员信息ID | |
| 2 | community_leader_user | int | 否 | 否 | 社团负责人用户 | |
| 3 | name_of_member | varchar | 64 | 否 | 否 | 成员姓名 |
| 4 | gender_of_members | varchar | 64 | 否 | 否 | 成员性别 |
| 5 | join_time | date | 否 | 否 | 加入时间 | |
| 6 | membership | varchar | 64 | 否 | 否 | 成员职务 |
| 7 | member_remarks | text | 65535 | 否 | 否 | 成员备注 |
| 8 | create_time | datetime | 是 | 否 | 创建时间 | |
| 9 | update_time | timestamp | 是 | 否 | 更新时间 | |
| 10 | source_table | varchar | 255 | 否 | 否 | 来源表 |
| 11 | source_id | int | 否 | 否 | 来源ID | |
| 12 | source_user_id | int | 否 | 否 | 来源用户 |
表 4-19-notice(公告)
| 编号 | 字段名 | 类型 | 长度 | 是否非空 | 是否主键 | 注释 |
| 1 | notice_id | mediumint | 是 | 是 | 公告ID | |
| 2 | title | varchar | 125 | 是 | 否 | 标题 |
| 3 | content | longtext | 4294967295 | 否 | 否 | 正文 |
| 4 | create_time | timestamp | 是 | 否 | 创建时间 | |
| 5 | update_time | timestamp | 是 | 否 | 更新时间 |
表 4-20-praise(点赞)
| 编号 | 字段名 | 类型 | 长度 | 是否非空 | 是否主键 | 注释 |
| 1 | praise_id | int | 是 | 是 | 点赞ID | |
| 2 | user_id | int | 是 | 是 | 点赞人 | |
| 3 | create_time | timestamp | 是 | 否 | 创建时间 | |
| 4 | update_time | timestamp | 是 | 否 | 更新时间 | |
| 5 | source_table | varchar | 255 | 否 | 否 | 来源表 |
| 6 | source_field | varchar | 255 | 否 | 否 | 来源字段 |
| 7 | source_id | int | 是 | 否 | 来源ID | |
| 8 | status | tinyint | 是 | 否 | 点赞状态:1为点赞,0已取消 |
表 4-21-site_application(场地申请)
| 编号 | 字段名 | 类型 | 长度 | 是否非空 | 是否主键 | 注释 |
| 1 | site_application_id | int | 是 | 是 | 场地申请ID | |
| 2 | community_leader_user | int | 否 | 否 | 社团负责人用户 | |
| 3 | person_in_charge_of_the_association_telephone | varchar | 64 | 否 | 否 | 社团负责人电话 |
| 4 | name_of_person_in_charge_of_association | varchar | 64 | 否 | 否 | 社团负责人姓名 |
| 5 | site_no | varchar | 64 | 否 | 否 | 场地编号 |
| 6 | site_name | varchar | 64 | 否 | 否 | 场地名称 |
| 7 | site_location | varchar | 64 | 否 | 否 | 场地位置 |
| 8 | application_time | date | 否 | 否 | 申请时间 | |
| 9 | application_remarks | text | 65535 | 否 | 否 | 申请备注 |
| 10 | examine_state | varchar | 16 | 是 | 否 | 审核状态 |
| 11 | examine_reply | varchar | 255 | 否 | 否 | 审核回复 |
| 12 | create_time | datetime | 是 | 否 | 创建时间 | |
| 13 | update_time | timestamp | 是 | 否 | 更新时间 | |
| 14 | source_table | varchar | 255 | 否 | 否 | 来源表 |
| 15 | source_id | int | 否 | 否 | 来源ID | |
| 16 | source_user_id | int | 否 | 否 | 来源用户 |
表 4-22-slides(轮播图)
| 编号 | 字段名 | 类型 | 长度 | 是否非空 | 是否主键 | 注释 |
| 1 | slides_id | int | 是 | 是 | 轮播图ID | |
| 2 | title | varchar | 64 | 否 | 否 | 标题 |
| 3 | content | varchar | 255 | 否 | 否 | 内容 |
| 4 | url | varchar | 255 | 否 | 否 | 链接 |
| 5 | img | varchar | 255 | 否 | 否 | 轮播图 |
| 6 | hits | int | 是 | 否 | 点击量 | |
| 7 | create_time | timestamp | 是 | 否 | 创建时间 | |
| 8 | update_time | timestamp | 是 | 否 | 更新时间 |
表 4-23-student_users(学生用户)
| 编号 | 字段名 | 类型 | 长度 | 是否非空 | 是否主键 | 注释 |
| 1 | student_users_id | int | 是 | 是 | 学生用户ID | |
| 2 | student_number | varchar | 64 | 是 | 是 | 学生学号 |
| 3 | student_name | varchar | 64 | 否 | 否 | 学生姓名 |
| 4 | student_gender | varchar | 64 | 否 | 否 | 学生性别 |
| 5 | student_mobile_phone | varchar | 16 | 否 | 否 | 学生手机 |
| 6 | community_information | varchar | 64 | 否 | 否 | 社团信息 |
| 7 | association_position | varchar | 64 | 否 | 否 | 社团职务 |
| 8 | examine_state | varchar | 16 | 是 | 否 | 审核状态 |
| 9 | user_id | int | 是 | 否 | 用户ID | |
| 10 | create_time | datetime | 是 | 否 | 创建时间 | |
| 11 | update_time | timestamp | 是 | 否 | 更新时间 |
表 4-24-type_of_club(社团类型)
| 编号 | 字段名 | 类型 | 长度 | 是否非空 | 是否主键 | 注释 |
| 1 | type_of_club_id | int | 是 | 是 | 社团类型ID | |
| 2 | community_type | varchar | 64 | 否 | 否 | 社团类型 |
| 3 | create_time | datetime | 是 | 否 | 创建时间 | |
| 4 | update_time | timestamp | 是 | 否 | 更新时间 |
表 4-25-upload(文件上传)
| 编号 | 字段名 | 类型 | 长度 | 是否非空 | 是否主键 | 注释 |
| 1 | upload_id | int | 是 | 是 | 上传ID | |
| 2 | name | varchar | 64 | 否 | 否 | 文件名 |
| 3 | path | varchar | 255 | 否 | 否 | 访问路径 |
| 4 | file | varchar | 255 | 否 | 否 | 文件路径 |
| 5 | display | varchar | 255 | 否 | 否 | 显示顺序 |
| 6 | father_id | int | 否 | 否 | 父级ID | |
| 7 | dir | varchar | 255 | 否 | 否 | 文件夹 |
| 8 | type | varchar | 32 | 否 | 否 | 文件类型 |
表 4-26-user(用户账户)
| 编号 | 字段名 | 类型 | 长度 | 是否非空 | 是否主键 | 注释 |
| 1 | user_id | int | 是 | 是 | 用户ID | |
| 2 | state | smallint | 是 | 否 | 账户状态:(1可用|2异常|3已冻结|4已注销) | |
| 3 | user_group | varchar | 32 | 否 | 否 | 所在用户组 |
| 4 | login_time | timestamp | 是 | 否 | 上次登录时间 | |
| 5 | phone | varchar | 11 | 否 | 否 | 手机号码 |
| 6 | phone_state | smallint | 是 | 否 | 手机认证:(0未认证|1审核中|2已认证) | |
| 7 | username | varchar | 16 | 是 | 否 | 用户名 |
| 8 | nickname | varchar | 16 | 否 | 否 | 昵称 |
| 9 | password | varchar | 64 | 是 | 否 | 密码 |
| 10 | | varchar | 64 | 否 | 否 | 邮箱 |
| 11 | email_state | smallint | 是 | 否 | 邮箱认证:(0未认证|1审核中|2已认证) | |
| 12 | avatar | varchar | 255 | 否 | 否 | 头像地址 |
| 13 | open_id | varchar | 255 | 否 | 否 | 针对获取用户信息字段 |
| 14 | create_time | timestamp | 是 | 否 | 创建时间 |
表 4-27-user_group(用户组)
| 编号 | 字段名 | 类型 | 长度 | 是否非空 | 是否主键 | 注释 |
| 1 | group_id | mediumint | 是 | 是 | 用户组ID | |
| 2 | display | smallint | 是 | 否 | 显示顺序 | |
| 3 | name | varchar | 16 | 是 | 否 | 名称 |
| 4 | description | varchar | 255 | 否 | 否 | 描述 |
| 5 | source_table | varchar | 255 | 否 | 否 | 来源表 |
| 6 | source_field | varchar | 255 | 否 | 否 | 来源字段 |
| 7 | source_id | int | 是 | 否 | 来源ID | |
| 8 | register | smallint | 否 | 否 | 注册位置 | |
| 9 | create_time | timestamp | 是 | 否 | 创建时间 | |
| 10 | update_time | timestamp | 是 | 否 | 更新时间 |
第五章 详细设计与实现
高校学生社团管理系统的详细设计与实现主要是根据前面的高校学生社团管理系统的需求分析和高校学生社团管理系统的总体设计来设计页面并实现业务逻辑。主要从高校学生社团管理系统界面实现、业务逻辑实现这两部分进行介绍。
5.1前端首页模块
首页是用户进入平台后首先看到的页面,它设计得直观且易于导航。根据用户的浏览历史和偏好推荐相关社团信息和社团资讯。整个首页旨在为用户提供丰富的内容和资源,增强用户体验。前台首页模块展示如下图所示。

图5-1前台首页模块图
5.2用户注册模块
不是高校学生社团管理系统中正式用户的是可以在线进行注册的,当填写上自己的账号+设置密码+确认密码+昵称+邮箱+手机号+身份+用户姓名+用户性别等信息后再点击“注册”按钮后将会先验证输入的有没有空数据,再次验证密码和确认密码是否是一样的,最后验证输入的账户名和数据库表中已经注册的账户名是否重复,只有都验证没问题后即可用户注册成功。其用户注册模块展示如下图所示。

图5-2注册模块图
5.3登录模块
高校学生社团管理系统中的前台上注册后的用户是可以通过自己的用户名+密码进行登录的,当用户输入完整的自己的用户名+密码信息并点击“登录”按钮后,将会首先验证输入的有没有空数据,再次验证输入的用户名+密码和数据库中当前保存的用户信息是否一致,只有在一致后将会登录成功并自动跳转到高校学生社团管理系统的首页中,否则将会提示相应错误信息,登录模块如下图所示。

图5-3登录模块图
5.4前端学生用户功能模块
5.4.1社团资讯模块
社团资讯:社团资讯页面汇聚了各个社团的最新动态,学生可以在这里对感兴趣的内容进行点赞、收藏或评论,分享自己的见解和感受。这一平台不仅促进了学生之间的交流,也加深了他们对不同社团文化的了解。模块如下图所示:

图5-4社团资讯模块图
5.4.2社团信息模块
社团信息:访问社团信息页面,学生有机会深入了解每一个社团的历史背景、宗旨以及近期活动计划。选择加入心仪的社团变得简单快捷,同时也能对社团进行点赞或收藏,方便日后关注其发展动态。模块如下图所示。

图5-5社团信息模块图
5.4.3社团活动模块
社团活动:社团活动页面列出了所有可参与的社团活动,学生可以根据自己的兴趣爱好选择合适的活动报名参加。此外,还能对活动进行点赞、收藏或留下个人评价,帮助其他同学做出选择,同时也为活动组织者提供反馈。模块如下图所示。

图5-6社团活动模块图
5.4.4个人中心模块
个人中心:个人中心汇集了学生的个人首页、申请记录、社团通知、活动报名情况、收藏夹及评论管理等功能。这里是学生管理自己校园社交生活的中枢,通过个人中心可以高效地跟踪自己的社团参与度和活动进度,让校园生活更加有序。模块如下图所示。

图5-7个人中心模块图
5.5前端社团负责人用户功能模块
5.5.1个人中心模块
个人中心:个人中心为社团负责人用户提供了一个全面管理校园社交生活的平台,包括查看个人首页、管理学生用户信息、查阅社团详情、成员资料、申请记录和注销记录等功能。此外,还能跟踪社团通知与活动报名情况,以及管理和回复收藏和评论,使社团负责人用户能高效地参与到学校的社团活动中去。模块如下图所示。

图5-8个人中心模块图
5.5.2社团信息模块
社团信息:访问社团信息页面,社团负责人用户可以了解每个社团的具体情况,包括其宗旨、历史及成员构成等。这里还允许社团负责人用户对感兴趣的社团进行点赞或收藏,方便随时关注社团的成长与发展。模块如下图所示。

图5-9社团信息模块图
5.6后端管理员功能模块
5.6.1后台首页模块
后台首页:管理员登录后的后台首页提供快速访问个人信息、修改密码和网站首页的链接。这里集中了所有管理功能的入口,使得管理员能够高效地进行各种管理工作,并能随时更新个人资料以保证信息的准确性。模块如下图所示。

图5-10后台首页模块图
5.6.2系统用户模块
系统用户:在系统用户界面,管理员可以对不同类型的用户(管理员、学生用户、社团负责人用户用户)进行查询、重置密码、导出信息、添加新用户、删除用户以及查看用户详情和审核新注册用户。这为维护系统的用户数据提供了全面的支持。流程图如下所示。

图5-11系统用户模块图
系统用户模块如下图所示。

图5-12系统用户模块图
5.6.3社团信息管理模块
社团信息管理:通过社团信息管理页面,管理员可以执行查询、重置搜索条件、添加新的社团信息、删除旧社团、查看详细信息、审核社团申请、处理加入或注销社团请求以及管理评论。这些操作有助于保持社团信息的准确性和时效性。模块如下图所示。

图5-13社团信息管理模块图
5.6.4社团类型管理模块
社团类型管理:社团类型管理页面允许管理员查询现有的社团类型,重置查询条件,添加新的社团类型,删除不再适用的类型,并查看每种类型的详细信息。这样可以确保社团分类清晰合理,便于管理和查找。模块如下图所示。

图5-14社团类型管理模块图
5.6.5注销记录管理模块
注销记录管理:注销记录管理界面使管理员能够查询已注销的记录,重置查询参数,删除无用记录,并审核注销请求。这项功能支持管理员追踪和管理用户注销活动,确保数据安全与合规。模块如下图所示。

图5-15注销记录管理模块图
5.6.6系统管理模块
系统管理:系统管理中的轮播图管理页面让管理员能够查询现有的轮播图,重置搜索条件,添加新的图片,删除旧的图片,并查看每张图片的详细信息。这有助于提升网站视觉吸引力,展示重要信息。模块如下图所示。

图5-16系统管理模块图
5.6.7资源管理模块
资源管理:资源管理页面专注于社团资讯及其分类,管理员可以在这里查询、重置搜索条件、添加新的资讯、删除旧资讯、查看详细信息并管理评论。这有助于丰富校园文化生活,促进社团间的信息交流。模块如下图所示。

图5-17资源管理模块图
第六章 系统测试
6.1系统测试的目的
测试的主要目的是确保系统的功能和性能满足预期的需求,同时识别和修复潜在的缺陷。通过系统测试,可以验证各个功能模块的正确性和稳定性,确保系统在不同使用场景下的表现符合设计要求。测试目的包括确认系统功能的完整性、验证数据处理的准确性、评估系统的性能和安全性[10]。测试还可以提高用户满意度,保证用户在使用系统时获得流畅和可靠的体验。通过全面的测试,可以降低后期维护成本,减少系统上线后出现故障的风险,从而保障系统的长期稳定运行。
6.2测试方法
在本系统中,测试方法主要依赖于测试用例的设计与执行。测试用例是根据系统需求文档编写的,覆盖所有功能模块及其边界情况。每个测试用例包含输入数据、预期结果和实际结果的对比,以验证系统的功能是否按预期工作。
常见的测试用例包括功能测试用例、边界测试用例和异常测试用例。功能测试用例针对系统的各项功能进行验证;边界测试用例则侧重于输入数据的边界条件,验证系统在极端情况下是否能够稳定运行;异常测试用例则用于验证系统在处理错误输入或异常情况时的反应。本文选择功能测试用例进行系统测试。
在测试执行过程中,记录每个用例的执行结果,并根据实际结果与预期结果的对比,判断系统是否存在缺陷。通过系统化的测试用例执行,可以有效提高测试的覆盖率和效率,为系统的最终上线提供保障。
6.3测试用例
6.3.1用户登录功能测试
表6-1 用户登录功能测试表
| 用例名称 | 用户登录系统 |
| 目的 | 测试用户通过正确的用户名和密码可否登录功能 |
| 前提 | 未登录的情况下 |
| 测试流程 | 1) 进入登录页面 2) 输入正确的用户名和密码 |
| 预期结果 | 用户名和密码正确的时候,跳转到登录成功界面,反之则显示错误信息,提示重新输入 |
| 实际结果 | 实际结果与预期结果一致 |
6.3.2创建数据测试
在系统中,创建功能也是基础功能之一,因此创建功能的测试很有代表性。在此章节主要列举在创建时各种情况下系统结果的测试。由于系统涉及创建功能操作过多,因此将多处统称创建功能。
创建数据用例如表6-2 所示。
表6-2 创建数据测试用例
| 测试用例编号 | YL_05 | |
| 测试用例名称 | 系统使用者进行创建数据 | |
| 测试用例描述 | 使用者输入要创建的数据 | |
| 系统入口 | 浏览器 | |
| 步骤 | 预期结果 | 实际结果 |
| 输入完整并且格式正确的数据 | 提示“创建成功”,并显示所有数据 | 预期结果 |
| 核心位置数据但非必要位置不输入数据 | 提示“创建成功”,并显示所有数据 | 预期结果 |
| 核心数据位置不输入数据 | 提示“创建失败” | 预期结果 |
6.3.3修改数据测试
在系统中,修改功能是系统主要实现功能,因此修改功能的测试很有代表性。在此章节主要列举在修改时各种情况下系统结果的测试。由于系统涉及修改功能操作过多,因此将多处数据表记录修改和状态修改统称修改功能。
修改数据用例如表6-3所示。
表6-3 修改数据测试用例
| 测试用例编号 | YL_06 | |
| 测试用例名称 | 系统使用者进行修改数据 | |
| 测试用例描述 | 使用者对可修改的数据项进行修改 | |
| 系统入口 | 浏览器 | |
| 步骤 | 预期结果 | 实际结果 |
| 将现有数据修改成正确的数据 | 提示“修改成功”,并显示所有数据 | 预期结果 |
| 将现有数据修改成错误的数据 | 提示“修改失败” | 预期结果 |
6.3.4查询数据测试
在系统中,查询功能是使用系统使用最多也是最基础的功能,因此查询功能的测试很有代表性。在此章节主要列举在查询时各种情况下系统结果的测试。
查询数据用例如表6-4所示。
表6-4 查询数据测试用例
| 测试用例编号 | YL_05 | |
| 测试用例名称 | 系统使用者进行查询数据 | |
| 测试用例描述 | 全部查询以及输入关键词查询 | |
| 系统入口 | 浏览器 | |
| 步骤 | 预期结果 | 实际结果 |
| 界面自动查询全部 | 显示对应所有记录 | 预期结果 |
| 输入已存在且能匹配成功的关键字 | 显示所查询到的数据 | 预期结果 |
| 输入不存在的关键字 | 显示数据界面为空 | 预期结果 |
6.4测试结果
在本次测试的过程主要针对所有功能下的添加操作,修改操作和删除操作,并以真实数据一一进行相关功能项目的输入,最终能够保证每个项目涉及的功能都能够正常运行,因此能够保证本次设计的,已实现的功能能够正常运行并且相关数据库的信息也同样保证正确。
结 论
高校学生社团管理系统的设计与开发利用了Spring Boot框架,结合数据库技术实现了对社团信息维护、活动发布与报名管理、成员管理及通知公告发布的全面支持。系统采用模块化架构,确保各功能组件独立运行且相互协作,提升了系统的可扩展性和维护性。权限管理机制有效区分不同用户角色,保障数据安全和隐私保护。整个开发过程不仅强化了团队的技术能力,还加深了对高效、规范的社团管理模式的理解。通过优化后台逻辑和数据库查询效率,系统大幅提高了操作流畅度和用户体验。
展望未来,随着校园信息化建设的不断推进,该系统有望进一步集成更多高级功能,如财务管理和评价反馈机制,以满足日益增长的多样化需求。同时,考虑到跨平台兼容性和移动设备使用的普及,增强系统的移动端适配将是一个重要方向。这不仅能为用户提供更加便捷的服务体验,也有助于扩大系统的应用范围和社会影响力。此外,持续关注用户反馈并进行迭代更新,能够使系统更好地服务于高校社团文化的发展,促进校园生活的丰富多样和学生的全面发展。
参考文献
- 尹应荆.JAVA编程语言在计算机软件开发中的应用[J].石河子科技,2023,(05):45-47.
- 刘江涛,王亮亮,吴庆茹,等.基于B/S模式的铁路勘测设计案例信息化管理系统设计与实现[J].铁路计算机应用,2021,30(03):32-35.
- 张丹丹,李弘.基于B/S架构的办公管理系统设计与开发[J].铁路通信信号工程技术,2024,21(09):44-48+106.
- 王志亮,纪松波.基于SpringBoot的Web前端与数据库的接口设计[J].工业控制计算机,2023,36(03):51-53.
- 熊永平.基于SpringBoot框架应用开发技术的分析与研究[J].电脑知识与技术,2021,15(36):76-77.
- 赵媛.基于Vue的Web系统前端性能优化分析[J].电脑编程技巧与维护,2024,(09):44-46.
- 秦冬.浅析Vue框架在前端开发中的应用[J].信息与电脑(理论版),2024,36(13):61-63.
- 李艳杰.MySQL数据库下存储过程的综合运用研究[J].现代信息科技,2023,7(11):80-82+88.
- 周晓玉,崔文超.基于Web技术的数据库应用系统设计[J].信息与电脑(理论版),2023,35(09):189-191.
- 李俊萌.计算机软件测试技术与开发应用策略分析[J].信息记录材料,2023,24(03):50-52.
- Java Sunrise Coffee: Better Beans, and Better Coffee [J]. M2 Presswire, 2025,
- Salunke V S ,Ouda A . A Performance Benchmark for the PostgreSQL and MySQL Databases [J]. Future Internet, 2024, 16 (10): 382-382.
- Shao W ,Liu K . Design and Implementation of Online Ordering System Based on SpringBoot [J]. Journal of Big Data and Computing, 2024, 2 (3):
- 马冲,阿拉依·金恩斯. 基于SQLite数据库的学生社团管理系统设计与实现 [J]. 集成电路应用, 2022, 39 (09): 66-68.
- 肖三秀. 学生社团管理与发展:一个社会资本理论的分析框架——以开放大学学生社团为例 [J]. 湖北开放大学学报, 2022, 42 (04): 3-9.
- 陈进强. 某学院学生社团管理系统设计与实现 [J]. 科学技术创新, 2021, (24): 108-110.
- 韩煦. 加强政治建设与高校学生社团管理体系升级 [J]. 党政论坛, 2021, (04): 37-40.
- 孙梦,郎朗. 高校学生社团管理机制研究评述 [J]. 教育教学论坛, 2021, (24): 29-32.
- 张帆. 基于智能算法构建的高校社团信息在线平台[D]. 天津大学, 2021.
- 全宝霞. 中等职业技术学校学生社团管理的个案研究[D]. 江西师范大学, 2020.
致 谢
高校学生社团管理系统设计与实现工作已结束,虽然过程中充满挑战,但内心充满自豪和满足。感谢大学四年间教导我的所有老师,他们的专业知识与人生智慧让我成长为能独立完成系统的学生。特别感谢指导老师,他耐心解答疑惑,引导我解决问题,提升自主解决能力。室友和同学们的宝贵建议和支持也让我取得长足进步。未来,我将继续努力追求卓越,不辜负所学所悟和老师期望。坚信坚定信念和不懈努力,未来定能取得更辉煌成就。期待更美好未来!
此外,高校学生社团管理系统设计与实现不仅是技术挑战,挫折和困难是成长的垫脚石,让我更深入理解问题,精确找到解决方案。每次解决问题,都感到满足和自豪。
对于未来,我充满期待和信心。无论道路多崎岖,只要保持坚定信念,持续努力,定能取得更大成就。期待将知识和技能运用到实际中,为社会做出更大贡献。
最后,感谢所有帮助和支持我的人。你们的教诲、鼓励和支持让我有今天的成就。我会继续努力,不辜负期望,为实现更美好的未来而奋斗。
代码:
连接数据库的文件在Resources 文件夹下的application.yml文件,代码如下:
server:
port: 5000
servlet:
context-path: /api
spring:
mvc:
static-path-pattern: /upload/**
resources:
static-locations: file:此处填写地址/project93355/server/src/main/resources/static
datasource:
jdbc:mysql://127.0.0.1:3306/projectxxxxx?serverTimezone=GMT%2B8&useSSL=false&characterEncoding=utf-8
username: root
password: root
driver-class-name: com.mysql.cj.jdbc.Driver
type: com.alibaba.druid.pool.DruidDataSource
jackson:
property-naming-strategy: CAMEL_CASE_TO_LOWER_CASE_WITH_UNDERSCORES
default-property-inclusion: ALWAYS
time-zone: GMT+8
date-format: yyyy-MM-dd HH:mm:ss
servlet:
项目启动文件Application.java,代码如下:
@SpringBootApplication(exclude = {DataSourceAutoConfiguration.class})
@EnableJpaRepositories
@MapperScan("com.project.demo.dao")
public class Application {
public static void main(String[] args) {
SpringApplication.run(Application.class,args);
}
}
修改数据代码如下:
@PostMapping("/set")
@Transactional
public Map<String, Object> set(HttpServletRequest request) throws IOException {
service.update(service.readQuery(request), service.readConfig(request), service.readBody(request.getReader()));
return success(1);
}
删除一条数据代码如下:
@RequestMapping(value = "/del")
@Transactional
public Map<String, Object> del(HttpServletRequest request) {
service.delete(service.readQuery(request), service.readConfig(request));
return success(1);
}
public void delete(Map<String,String> query,Map<String,String> config){
QueryWrapper wrapper = new QueryWrapper<E>();
toWhereWrapper(query, "0".equals(config.get(FindConfig.GROUP_BY)),wrapper);
baseMapper.delete(wrapper);
log.info("[{}] - 删除操作:{}",wrapper.getSqlSelect());
}
通过请求的参数获取列表数据,代码如下:
@RequestMapping("/get_list")
public Map<String, Object> getList(HttpServletRequest request) {
Map<String, Object> map = service.selectToPage(service.readQuery(request), service.readConfig(request));
return success(map);
}
获取某个组下面的数量,代码如下:
@RequestMapping(value = {"/count_group", "/count"})
public Map<String, Object> count(HttpServletRequest request) {
Integer value= service.selectSqlToInteger(service.groupCount(service.readQuery(request), service.readConfig(request)));
return success(value);
}
注册页登录代码如下:
/**
* 注册
* @param user
* @return
*/
@PostMapping("register")
public Map<String, Object> signUp(@RequestBody User user) {
// 查询用户
Map<String, String> query = new HashMap<>();
Map<String,Object> map = JSON.parseObject(JSON.toJSONString(user));
query.put("username",user.getUsername());
List list = service.selectBaseList(service.select(query, new HashMap<>()));
if (list.size()>0){
return error(30000, "用户已存在");
}
map.put("password",service.encryption(String.valueOf(map.get("password"))));
service.insert(map);
return success(1);
}
MD5加密,代码如下:
public String encryption(String plainText) {
String re_md5 = new String();
try {
MessageDigest md = MessageDigest.getInstance("MD5");
md.update(plainText.getBytes());
byte b[] = md.digest();
int i;
StringBuffer buf = new StringBuffer("");
for (int offset = 0; offset < b.length; offset++) {
i = b[offset];
if (i < 0)
i += 256;
if (i < 16)
buf.append("0");
buf.append(Integer.toHexString(i));
}
re_md5 = buf.toString();
} catch (Exception e) {
e.printStackTrace();
}
return re_md5;
}
登录页代码如下:
/**
* 登录
* @param data
* @param httpServletRequest
* @return
*/
@PostMapping("login")
public Map<String, Object> login(@RequestBody Map<String, String> data, HttpServletRequest httpServletRequest) {
log.info("[执行登录接口]");
String username = data.get("username");
String email = data.get("email");
String phone = data.get("phone");
String password = data.get("password");
List resultList = null;
Map<String, String> map = new HashMap<>();
if(username != null && "".equals(username) == false){
map.put("username", username);
resultList = service.selectBaseList(service.select(map, new HashMap<>()));
}
else if(email != null && "".equals(email) == false){
map.put("email", email);
resultList = service.selectBaseList(service.select(map, new HashMap<>()));
}
找回密码,接收用户输入的用户名、密码、验证码,并进行条件判断,代码如下:
/**
* 找回密码
* @param form
* @return
*/
@PostMapping("forget_password")
public Map<String, Object> forgetPassword(@RequestBody User form,HttpServletRequest request) {
JSONObject ret = new JSONObject();
String username = form.getUsername();
String code = form.getCode();
String password = form.getPassword();
// 判断条件
if(code == null || code.length() == 0){
return error(30000, "验证码不能为空");
}
if(username == null || username.length() == 0){
return error(30000, "用户名不能为空");
}
if(password == null || password.length() == 0){
return error(30000, "密码不能为空");
}
请关注点赞+私信博主,免费领取项目源码

被折叠的 条评论
为什么被折叠?



