目录
摘 要
本系统旨在通过整合SpringBoot后端框架与Vue前端技术,构建一个全面、高效的大学生在校信息管理系统。该系统能够涵盖学生的学生信息管理、课程信息管理、选课信息管理与分析、校园活动参与记录以及日常事务申请审批等功能模块。SpringBoot框架的采用,确保了后端服务的快速开发与部署,提升了用户界面的交互体验和系统的可维护性。通过本系统,大学生可以更加便捷地管理个人在校信息,提高信息处理的效率,同时也为学校管理部门提供了一个集中、统一的信息管理平台。在开发过程中,我们充分考虑了系统的可扩展性和可维护性。SpringBoot框架的模块化设计使得新增功能模块或调整现有功能变得更加容易。同时,Vue前端技术也支持组件的复用和自定义,便于根据实际需求对界面进行灵活调整。
通过实际使用反馈,我们不断对系统进行优化和改进,以提升用户体验和系统性能。未来,我们将继续探索更多先进的技术手段,以进一步完善大学生在校信息管理系统,为校园生活带来更多便利。
关键词:大学生在校信息管理系统;SpringBoot框架
Abstract
This system aims to build a comprehensive and efficient college student information management system by integrating the SpringBoot backend framework with Vue frontend technology. The system encompasses various functional modules such as student information management, course information management, course selection information management and analysis, campus activity participation records, and daily affairs application approval. The adoption of the SpringBoot framework ensures rapid development and deployment of backend services, enhancing the user interface's interactive experience and the system's maintainability. With this system, college students can manage their personal information on campus more conveniently, improving the efficiency of information processing, and also providing the school management departments with a centralized and unified information management platform. During the development process, we have fully considered the system's scalability and maintainability. The modular design of the SpringBoot framework makes it easier to add new functional modules or adjust existing ones. Meanwhile, Vue frontend technology also supports the reuse and customization of components, facilitating flexible adjustments to the interface based on actual needs.
Through actual usage feedback, we continuously optimize and improve the system to enhance user experience and system performance. In the future, we will continue to explore more advanced technological approaches to further improve the college student information management system, bringing more convenience to campus life.
Keywords: College Student Information Management System; SpringBoot Framework
第一章 绪 论
1.1研究背景及意义
随着信息技术的迅猛发展和互联网的广泛应用,大学生在校信息管理系统成为提升学校管理效率和服务水平的关键工具。Spring Boot和Vue作为当前流行的前后端开发框架,为构建高效、稳定且用户友好的信息管理系统提供了有力支持。本研究旨在结合Spring Boot的后端处理能力和Vue的前端交互特性,开发一款适合大学生在校信息管理的系统。通过该系统,可以实现学生信息的快速录入、查询、修改和统计分析等功能,极大地提高学校管理部门的工作效率,同时也为学生提供了更加便捷的信息查询和提交渠道。因此,本研究不仅具有重要的理论意义,还具有较高的实用价值。此外,该系统的开发还充分考虑了用户体验和系统的可扩展性。前端采用Vue框架,通过组件化的开发方式,使得界面更加美观、交互更加流畅;后端则利用Spring Boot框架的简洁性和高效性,确保了系统的稳定性和安全性,以适应未来学校管理的新需求。
综上所述,基于Spring Boot+Vue的大学生在校信息管理系统研究,不仅符合当前高校信息化建设的趋势,也是提升学校管理水平和服务质量的重要途径。通过该系统的研发和应用,将有效推动高校信息化进程,为构建智慧校园奠定坚实基础。
1.2国内外研究现状
在国内,近年来随着信息技术的快速发展,高校信息化建设已成为提升教育质量和管理水平的重要手段。众多学者和专家对大学生在校信息管理系统进行了深入研究,并取得了一系列重要成果。这些系统大多采用先进的技术架构,如Spring Boot和Vue等,以实现信息的快速处理和高效管理。然而,尽管这些系统在功能上不断完善,但在用户体验和系统可扩展性方面仍存在一些问题,如界面不够美观、交互不够流畅、系统难以适应未来学校管理的新需求等。
相比之下,国外在大学生在校信息管理系统的研究方面起步较早,技术相对成熟。许多国外高校已经成功应用了基于先进技术的信息管理系统,实现了学生信息的全面数字化管理。这些系统不仅功能强大,而且在用户体验和系统可扩展性方面也表现出色。例如,一些国外系统采用了先进的设计,使得界面在不同设备上都能保持良好的显示效果;同时,系统还提供了丰富的插件和扩展接口,以满足未来学校管理的新需求。
1.3论文组织结构
本论文共分为七个主要章节,具体结构如下:
1. 绪论:介绍研究背景与意义,回顾国内外研究现状,并概述论文的组织结构。
2. 相关技术介绍:详细介绍与本研究相关的技术,包括Java语言、B/S框架、SpringBoot框架、Vue技术和MySQL数据库。
3. 需求分析:对系统的功能需求和非功能需求进行分析,明确用户和管理员的需求,并进行可行性分析,包括技术、操作和经济可行性。
4. 系统设计:涵盖系统架构设计、系统模块设计,并进行数据库的概念设计与表设计。
5. 系统实现:具体描述各个功能模块的实现过程,展示系统如何根据需求进行开发。
6. 系统测试:阐述测试的目的,分析测试结果并得出结论,以验证系统的稳定性和功能完整性。
7. 总结:总结研究的主要成果和贡献,指出存在的不足及未来的研究方向。
第二章 关键技术
2.1Java语言
Java语言是一种广泛使用的高级编程语言,具有平台无关性、面向对象特性和丰富的标准库。Java通过Java虚拟机(JVM)实现跨平台运行,开发者可以编写一次代码,在任何支持JVM的环境中执行[1]。Java的面向对象特性使得代码复用和模块化变得更加容易,促进了软件的维护和扩展。Java支持多线程编程,允许开发者在同一程序中同时执行多个任务,提升了应用程序的性能。
Java语言的语法结构简洁且易于理解,吸引了大量开发者。Java的标准库包含数据结构、输入输出处理、网络编程等众多功能模块。这使得开发者在构建应用程序时能够高效利用已有工具,减少重复劳动。Java广泛应用于企业级应用、移动应用、Web开发和大数据处理等领域。
2.2 B/S框架
B/S(Browser/Server)架构是一种基于浏览器和服务器的系统架构模式,用户通过浏览器与服务器进行交互。B/S架构简化了客户端的部署和管理,用户无需在本地安装复杂的软件,只需使用标准浏览器即可访问应用程序。服务器端负责处理业务逻辑和数据存储,客户端则主要负责展示用户界面和数据交互[2]。B/S架构的设计使得系统更新和维护集中在服务器端,降低了维护成本。
B/S架构通常采用Web技术进行实现,包括HTML、CSS和JavaScript等。用户在浏览器中发起请求,服务器响应并返回数据。数据传输通常通过HTTP或HTTPS协议进行,B/S架构的灵活性使其适用于在线购物、信息管理系统和社交网络等各类应用场景[3]。由于其易于扩展性,B/S架构可以方便地支持大规模用户访问,适应不断变化的业务需求。
2.3 SpringBoot框架
SpringBoot框架是基于Spring框架的开源项目,简化Java应用程序的开发过程。SpringBoot通过约定优于配置的理念,减少了传统Spring应用的繁琐配置,开发者可以快速搭建和部署应用程序。框架提供了一系列默认配置,支持自动化配置,简化了应用启动的复杂性[4]。SpringBoot内置了嵌入式Web服务器,使得开发者能够独立运行Java应用,无需外部容器。
SpringBoot支持微服务架构,开发者可以轻松创建和管理多个微服务。框架集成了丰富的功能模块,包括安全、数据访问和消息中间件等,支持RESTful API和JSON数据格式的处理[5]。SpringBoot还提供了强大的监控和管理功能,允许开发者实时监控应用的健康状态和性能指标。借助SpringBoot,开发者能够高效构建和维护现代企业级应用,满足复杂业务需求。
2.4 Vue技术
Vue是一种渐进式JavaScript框架,专注于构建用户界面。Vue采用组件化的开发模式,允许开发者将应用程序拆分为独立的、可重用的组件,从而提高了开发效率和代码的可维护性[6]。框架的核心库专注于视图层,支持数据绑定和DOM操作,提供了简洁的API。Vue的虚拟DOM机制提升了应用的性能,减少了实际DOM操作的次数。
Vue支持双向数据绑定,能够自动更新视图与模型之间的变化。开发者可以通过Vue的指令系统,简化数据展示和事件处理。Vue还支持路由管理和状态管理,使得开发复杂单页面应用变得更加容易[7]。借助Vue的生态系统,开发者能够使用多种工具和库来扩展功能,满足不同的业务需求。Vue在前端开发中逐渐成为主流选择,受到广泛关注和应用。
2.5 MySQL数据库
MySQL是一种开源关系型数据库管理系统,广泛应用于Web应用和企业级数据存储。MySQL支持结构化查询语言,允许开发者通过标准语句进行数据的创建、读取、更新和删除操作[8]。数据库通过表格形式组织数据,支持数据完整性和约束条件的定义。MySQL的存储引擎机制使得用户可以根据具体需求选择不同的存储引擎,以优化性能和功能。
MySQL具有高性能和可扩展性,支持大规模数据存储和高并发访问。系统提供了丰富的用户权限管理和数据加密安全特性。
第三章 大学生在校信息管理系统 系统分析
3.1系统可行性分析
3.1.1技术可行性
现代软件开发技术已经相当成熟,提供了丰富的工具和框架,可以应对各种复杂的业务需求。采用Java等成熟、稳定的语言进行开发,利用其面向对象、跨平台等特性,实现系统的模块化、可扩展性和可维护性。利用SpringBoot等现代框架,简化开发过程,提高开发效率。对于数据库的选择,使用MySQL等关系型数据库,以满足数据存储和查询的需求。因此,从技术层面来看,开发大学生在校信息管理系统是完全可行的。
3.1.2经济可行性
系统的开发成本相对较低,可以利用开源框架和工具,降低开发成本。其次,系统的运行和维护成本也相对较低,可以采用Java等技术,实现系统的自动化部署和维护。因此,从经济层面来看,开发大学生在校信息管理系统也是可行的。
3.1.3社会可行性
大学生在校信息管理系统的社会可行性主要体现在系统的开发和使用符合当前社会对信息化管理的需求,能够提高学校的管理效率和水平,同时方便学生的学习和生活。其次,系统的开发和使用也得到了学校和相关部门的支持和认可,具有广泛的社会基础和用户群体。此外,系统的开发和使用还能够推动相关产业的发展,促进信息技术的普及和应用,对于提高社会信息化水平具有积极意义。因此,从社会层面来看,开发大学生在校信息管理系统也是完全可行的。
3.1.4操作可行性
系统的操作界面设计简洁明了,易于用户理解和操作。系统提供了详尽的操作指南和帮助文档,使得用户能够快速上手并熟练使用系统。系统还具备良好的容错性和错误提示功能,当用户操作失误时,能够及时给出提示信息,引导用户进行正确的操作。因此,从操作层面来看,大学生在校信息管理系统同样具备可行性。
3.2系统功能分析
3.2.1功能性分析
大学生在校信息管理系统划分为了前端模块和后端模块两大部分。
前端学生用户模块:
- 首页:学生用户可以在此页面查看浏览最新的校园资讯和通知公告,快速进入在线考试和课程信息页面。
- 在线考试:学生用户可以在此页面查看参与各类在线考试,查看考试成绩、科目、题目和解析。
- 通知公告:学生用户可以在此页面查看学校发布的最新通知和公告信息。
- 校园资讯:学生用户可以在此页面查看浏览学校各类新闻资讯,获取校园动态。
- 课程信息:学生用户可以在此页面查看课程安排和教师信息,了解课程详情。
- 我的账户:学生用户可以在此页面查看管理个人信息和账户安全,修改密码等操作。
- 个人中心:学生用户可以在此页面查看查看个人首页、学生信息、选课信息、出勤情况、课程成绩、活动记录、奖惩记录、毕业申请、毕业证书、收藏、评论管理等操作,设置个人偏好。
后端教师用户模块:
- 后台首页:教师用户可以在此页面查看所有的系统功能。通过这些功能,教师用户能够有效地维护系统的正常运行,保障教学活动的顺利进行。
- 学生信息管理:教师用户可以在后台对学生信息进行全面的管理。包括查询学生基本信息,如姓名、学号、班级等;重置特定学生的信息字段;删除已离校或重复的学生记录;查看学生详细信息,了解学生的学习背景和家庭情况;以及添加新入学或转入的学生信息。
- 课程信息管理:教师用户能够管理课程信息,包括查询所有开设课程的详细信息,如课程名称、授课教师、上课时间和地点;重置课程信息中的特定字段;删除已停开的课程记录;查看课程详情,了解课程目标、教学内容和考核方式;以及添加新课程信息,为新学期的教学做准备。
- 选课信息管理:在选课信息管理方面,教师用户可以查询学生选课情况,了解每位学生的选课列表和课程冲突情况;重置学生的选课状态;删除学生的选课记录,处理特殊情况下的选课变动;查看选课详情,包括选课人数和课程容量;进行出勤登录,记录学生的上课情况;以及管理课程成绩,录入、修改和导出学生成绩。
- 出勤情况管理:教师用户可以方便地管理学生的出勤情况。包括查询学生的出勤记录,了解每位学生的出勤率和缺勤原因;重置出勤状态,处理因系统错误或特殊情况导致的出勤异常;删除错误的出勤记录;查看出勤详情,如具体缺勤日期和时间;以及根据出勤情况对学生进行相应的提醒或处罚。
- 课程成绩管理:在课程成绩管理模块,教师用户可以执行多项关键操作。首先,他们可以查询学生的课程成绩,快速了解每位学生的学习进展和成绩分布。其次,教师可以重置成绩字段,确保成绩的准确性和公正性。同时,对于已经结课或不再需要的课程成绩记录,教师可以进行删除操作,以维护系统的整洁和高效。
- 活动记录管理:教师用户能够管理学生的活动参与的记录,并进行查询、重置、删除等功能操作。
- 奖惩记录管理:教师用户能够管理学生的奖惩记录。并进行查询、重置、删除等功能操作。为评优评先和纪律处分提供依据。
- 毕业申请管理:处理学生的毕业申请,包括审核申请资格、确认申请材料的完整性和准确性;重置申请状态,查看以及根据学生的申请情况和学校规定,决定是否批准毕业申请,并生成相应的毕业证书和离校手续。
- 毕业证书管理:毕业证书管理功能允许教师用户查询学生的毕业证书信息,确保毕业证书的准确性和完整性。教师可以查询、重置、删除、详情、等关键数据,以便在需要时进行核对或提供给学生。
- 在线考试:教师用户拥有在线考试系统的全面管理权限。他们可以查看科目列表、试题库、试卷列表,了解每个科目下的考试安排。管理试题库,添加、查询、重置、删除试题,确保试题库的时效性和准确性;通过这些功能,教师用户能够高效地组织和管理在线考试,提升教学效果和评估质量。
后端管理员模块:
- 后台首页:管理员在后台首页拥有更为全面的管理权限。查看包括出勤情况统计、课程成绩统计图。通过这些功能,管理员能够有效地维护系统的正常运行,保障教学活动的顺利进行。
- 系统用户管理:管理员可以查看、编辑、删除所有用户信息,包括管理员、学生用户和教师用户。同时,管理员可以批量导入或导出用户数据,以及重置用户密码。
- 学生信息管理:管理员可以全面管理学生信息,包括查询学生详情、添加新学生信息、重置信息、删除不必要的信息等。
- 课程信息管理:管理员有权查看、编辑、删除课程信息,并能添加新课程。此外,管理员可以查看课程评论,以便更好地了解课程反馈。
- 选课信息管理:管理员可以全面管理选课信息,包括查询、重置、删除选课信息,添加新的选课信息,进行出勤登记,管理课程成绩,审核选课申请等。
- 课程类型管理:管理员可以管理课程类型,包括查询、重置、删除现有课程类型,以及添加新的课程类型。
- 出勤情况管理:管理员可以查看所有学生的出勤情况,包括查询、重置、删除出勤记录,以及查看出勤详情。
- 课程成绩管理:管理员可以全面管理学生的课程成绩,包括查询、重置、删除成绩信息,以及查看成绩详情。
- 活动记录管理:管理员可以查看学校组织的所有活动记录,包括查询、重置、删除活动记录,以及查看活动详情。
- 奖惩记录管理:管理员可以记录并管理学生的奖惩情况,包括查询、重置、删除奖惩记录,以及查看奖惩详情。
- 毕业申请管理:管理员可以查看并处理学生的毕业申请,包括查询、重置、删除申请信息,查看申请详情,进行审核操作。
- 毕业证书管理:管理员可以管理毕业证书信息,包括查询、重置、删除毕业证书信息,以及查看毕业证书详情。
- 系统管理:管理员可以对系统进行全面管理,包括轮播图的查询、重置、删除、详情查看和添加操作。
- 通知公告管理:管理员可以发布、查询、重置、删除通知公告,以及查看通知公告的详情和添加新的通知公告。
- 资源管理:管理员可以管理校园资讯和资讯分类,包括查询、重置、删除、详情查看和添加操作,同时,也能对资源进行全面管理。
- 在线考试管理:管理员可以查看科目列表,管理试题库和试卷列表,包括查询、重置、删除、详情查看和添加操作,全面管理在线考试系统。
- 权限管理:管理员可以查询、重置和修改所有用户的权限,确保系统安全。
3.2.2非功能性分析
大学生在校信息管理系统的非功能性需求比如大学生在校信息管理系统的安全性怎么样,可靠性怎么样,性能怎么样,可拓展性怎么样等,具体可以表示在如下3-1表格中:
表3-1大学生在校信息管理系统非功能需求表
| 安全性 | 主要指大学生在校信息管理系统数据库的安装,数据库的使用和密码的设定必须合乎规范。 |
| 可靠性 | 可靠性是指大学生在校信息管理系统能够安装用户的指示进行操作,经过测试,可靠性90%以上。 |
| 性能 | 性能是影响大学生在校信息管理系统占据市场的必要条件,所以性能最好要佳才好。 |
| 可扩展性 | 比如数据库预留多个属性,比如接口的使用等确保了系统的非功能性需求。 |
| 易用性 | 用户只要跟着大学生在校信息管理系统的页面展示内容进行操作,就可以了。 |
| 可维护性 | 大学生在校信息管理系统开发的可维护性是非常重要的,经过测试,可维护性没有问题 |
3.3系统用例分析
大学生在校信息管理系统的完整UML用例图分别是图3-1、3-2、3-3。
学生用户角色用例如下图所示。
图 3-1大学生在校信息管理系统学生用户角色用例图
管理员角色用例如下图所示。

图 3-2大学生在校信息管理系统管理员角色用例图
教师用户角色用例如下图所示。

图 3-3大学生在校信息管理系统教师用户角色用例图
3.4系统总体流程设计
3.4.1数据开发流程
系统开发流程的主要步骤,从需求分析到系统完成的全过程。流程包括需求分析、总体设计(结构、功能、数据)、详细设计(模块、编码)、模块整合与调用,以及测试、扩展和完善,最终完成系统的开发。本系统的开发流程如下图所示

图 3-4系统开发流程图
3.4.2用户登录流程
用户输入用户名和密码后,系统先检查输入是否为空,再验证用户名是否存在,若存在则通过用户名获取密码并校验。若密码正确则登录成功,否则提示密码错误。若用户名不存在或无法登录,提示用户操作无效。如下图所示。

图 3-5登录流程图
3.4.3系统操作流程
用户首先进入系统登录界面,输入用户名和密码后,系统验证信息是否正确。若验证失败,返回登录界面重新输入,若验证成功,则进入功能界面,执行相应功能处理后结束操作流程。操作流程如下图所示。

图 3-6 系统操作流程图
3.4.4添加信息流程
管理员可以添加信息,用户添加可以自己权限内的信息,输入信息后,要想利用这个软件来进行系统的安全管理,首先需要登录到该软件中。添加信息流程如下图所示。

图 3-7 添加信息流程图
3.4.5修改信息流程
用户首先选择需要修改的记录,输入修改后的数据,系统判断输入数据是否合法。若数据不合法,提示重新输入,若数据合法,则将修改后的数据写入数据库,完成操作后流程结束。修改信息流程图如下图所示。

图 3-8 修改信息流程图
3.4.6删除信息流程
用户选择需要删除的记录后,系统判断是否确认删除。若未确认,返回选择环节,若确认删除,则更新数据库,删除对应记录,完成操作后流程结束。删除信息流程图如下图所示。

图 3-9删除信息流程图
第四章 大学生在校信息管理系统 总体设计
本章主要讨论的内容包括大学生在校信息管理系统的功能模块设计、数据库系统设计。
4.1系统架构设计
本大学生在校信息管理系统从架构上分为三层:表现层(UI)、业务逻辑层(BLL)以及数据层(DL)。

图 4-1大学生在校信息管理系统架构设计图
表现层(UI):也称为用户界面层,它负责与用户进行直接的交互。一个优秀的UI设计能够显著提升用户的体验,确保用户在使用大学生在校信息管理系统时感到舒适和便捷。为了确保良好的兼容性,UI界面设计需要适应不同版本的平台和各种屏幕尺寸的分辨率。此外,UI交互功能必须合理设计,确保用户的操作能够得到相应的反馈和结果,这要求表现层与业务逻辑层之间保持良好的通信和协同工作。
业务逻辑层(BLL):这一层主要处理大学生在校信息管理系统的数据和业务逻辑。当用户通过表现层提交数据时,业务逻辑层会接收这些数据,进行处理,并将结果传递给数据层进行存储或查询。同时,当系统需要从数据层读取数据时,业务逻辑层会处理这些数据,并将其传递给表现层进行展示。
数据层(DL):虽然本大学生在校信息管理系统的数据存储在服务端的MySQL数据库中,但数据层仍然作为一个独立的部分存在。它的主要功能是存储和管理大学生在校信息管理系统的数据。数据层与MySQL数据库进行交互,执行数据的增、删、改、查等操作,确保数据的完整性和安全性。
这三个层次相互独立但又紧密协作,共同构成了大学生在校信息管理系统的完整架构。通过合理的分层设计,可以提高系统的可维护性、可扩展性和可重用性,为用户提供更好的服务和体验。
4.2系统模块设计
在上一章节中主要对系统的功能性需求和非功能性需求进行分析,并且根据需求分析了本大学生在校信息管理系统中的用例。那么接下来就要开始对本大学生在校信息管理系统的架构、主要功能和数据库开始进行设计。大学生在校信息管理系统根据前面章节的需求分析得出,大学生在校信息管理系统的功能模块图如下图所示。

图 4-2大学生在校信息管理系统功能模块图
4.3数据库设计
数据库设计一般包括需求分析、概念模型设计、数据库表建立三大过程,其中需求分析前面章节已经阐述,概念模型设计有概念模型和逻辑结构设计两部分。
4.3.1数据库概念结构设计
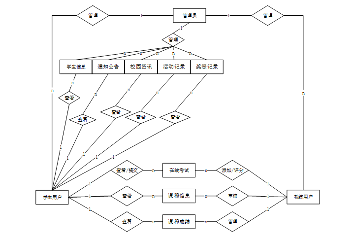
下面是整个大学生在校信息管理系统中主要的数据库表总E-R实体关系图。

图 4-3大学生在校信息管理系统总E-R关系图
4.3.2数据库逻辑结构设计
通过上一小节中大学生在校信息管理系统中总E-R关系图上得出一共需要创建多个数据表。在此主要罗列几个主要的数据库表结构设计。
| 编号 | 字段名 | 类型 | 长度 | 是否非空 | 是否主键 | 注释 |
| 1 | token_id | int | 是 | 是 | 临时访问牌ID | |
| 2 | token | varchar | 64 | 否 | 否 | 临时访问牌 |
| 3 | info | text | 65535 | 否 | 否 | 信息 |
| 4 | maxage | int | 是 | 否 | 最大寿命:默认2小时 | |
| 5 | create_time | timestamp | 是 | 否 | 创建时间 | |
| 6 | update_time | timestamp | 是 | 否 | 更新时间 | |
| 7 | user_id | int | 是 | 否 | 用户编号 |
表 4-2-activities(活动记录)
| 编号 | 字段名 | 类型 | 长度 | 是否非空 | 是否主键 | 注释 |
| 1 | activities_id | int | 是 | 是 | 活动记录ID | |
| 2 | student_users | int | 否 | 否 | 学生用户 | |
| 3 | student_id | varchar | 64 | 否 | 否 | 学生学号 |
| 4 | student_name | varchar | 64 | 否 | 否 | 学生姓名 |
| 5 | grade_class | varchar | 64 | 是 | 否 | 年级班级 |
| 6 | student_gender | varchar | 64 | 是 | 否 | 学生性别 |
| 7 | contact_no | varchar | 16 | 否 | 否 | 联系号码 |
| 8 | home_address | varchar | 64 | 否 | 否 | 家庭住址 |
| 9 | record_date | date | 否 | 否 | 记录日期 | |
| 10 | registered_teacher | int | 否 | 否 | 登记教师 | |
| 11 | record_content | longtext | 4294967295 | 否 | 否 | 记录内容 |
| 12 | create_time | datetime | 是 | 否 | 创建时间 | |
| 13 | update_time | timestamp | 是 | 否 | 更新时间 | |
| 14 | source_table | varchar | 255 | 否 | 否 | 来源表 |
| 15 | source_id | int | 否 | 否 | 来源ID | |
| 16 | source_user_id | int | 否 | 否 | 来源用户 |
表 4-3-article(文章)
| 编号 | 字段名 | 类型 | 长度 | 是否非空 | 是否主键 | 注释 |
| 1 | article_id | mediumint | 是 | 是 | 文章id | |
| 2 | title | varchar | 125 | 是 | 是 | 标题 |
| 3 | type | varchar | 64 | 是 | 否 | 文章分类 |
| 4 | hits | int | 是 | 否 | 点击数 | |
| 5 | praise_len | int | 是 | 否 | 点赞数 | |
| 6 | create_time | timestamp | 是 | 否 | 创建时间 | |
| 7 | update_time | timestamp | 是 | 否 | 更新时间 | |
| 8 | source | varchar | 255 | 否 | 否 | 来源 |
| 9 | url | varchar | 255 | 否 | 否 | 来源地址 |
| 10 | tag | varchar | 255 | 否 | 否 | 标签 |
| 11 | content | longtext | 4294967295 | 否 | 否 | 正文 |
| 12 | img | varchar | 255 | 否 | 否 | 封面图 |
| 13 | description | text | 65535 | 否 | 否 | 文章描述 |
表 4-4-article_type(文章分类)
| 编号 | 字段名 | 类型 | 长度 | 是否非空 | 是否主键 | 注释 |
| 1 | type_id | smallint | 是 | 是 | 分类ID | |
| 2 | display | smallint | 是 | 否 | 显示顺序 | |
| 3 | name | varchar | 16 | 是 | 否 | 分类名称 |
| 4 | father_id | smallint | 是 | 否 | 上级分类ID | |
| 5 | description | varchar | 255 | 否 | 否 | 描述 |
| 6 | icon | text | 65535 | 否 | 否 | 分类图标 |
| 7 | url | varchar | 255 | 否 | 否 | 外链地址 |
| 8 | create_time | timestamp | 是 | 否 | 创建时间 | |
| 9 | update_time | timestamp | 是 | 否 | 更新时间 |
表 4-5-attendance_status(出勤情况)
| 编号 | 字段名 | 类型 | 长度 | 是否非空 | 是否主键 | 注释 |
| 1 | attendance_status_id | int | 是 | 是 | 出勤情况ID | |
| 2 | course_number | varchar | 64 | 否 | 否 | 课程编号 |
| 3 | course_name | varchar | 64 | 是 | 否 | 课程名称 |
| 4 | course_type | varchar | 64 | 是 | 否 | 课程类型 |
| 5 | course_duration | varchar | 64 | 是 | 否 | 课程时间 |
| 6 | course_location | varchar | 64 | 是 | 否 | 课程地点 |
| 7 | course_teacher | int | 否 | 否 | 课程教师 | |
| 8 | teacher_id | varchar | 64 | 否 | 否 | 教师工号 |
| 9 | teachers_name | varchar | 64 | 否 | 否 | 教师姓名 |
| 10 | student_users | int | 否 | 否 | 学生用户 | |
| 11 | student_id | varchar | 64 | 否 | 否 | 学生学号 |
| 12 | student_name | varchar | 64 | 否 | 否 | 学生姓名 |
| 13 | attendance_status | varchar | 64 | 否 | 否 | 出勤状况 |
| 14 | registration_date | date | 否 | 否 | 登记日期 | |
| 15 | create_time | datetime | 是 | 否 | 创建时间 | |
| 16 | update_time | timestamp | 是 | 否 | 更新时间 | |
| 17 | source_table | varchar | 255 | 否 | 否 | 来源表 |
| 18 | source_id | int | 否 | 否 | 来源ID | |
| 19 | source_user_id | int | 否 | 否 | 来源用户 |
表 4-6-auth(用户权限管理)
| 编号 | 字段名 | 类型 | 长度 | 是否非空 | 是否主键 | 注释 |
| 1 | auth_id | int | 是 | 是 | 授权ID | |
| 2 | user_group | varchar | 64 | 否 | 否 | 用户组 |
| 3 | mod_name | varchar | 64 | 否 | 否 | 模块名 |
| 4 | table_name | varchar | 64 | 否 | 否 | 表名 |
| 5 | page_title | varchar | 255 | 否 | 否 | 页面标题 |
| 6 | path | varchar | 255 | 否 | 否 | 路由路径 |
| 7 | parent | varchar | 64 | 否 | 否 | 父级菜单 |
| 8 | parent_sort | int | 是 | 否 | 父级菜单排序 | |
| 9 | position | varchar | 32 | 否 | 否 | 位置 |
| 10 | mode | varchar | 32 | 是 | 否 | 跳转方式 |
| 11 | add | tinyint | 是 | 否 | 是否可增加 | |
| 12 | del | tinyint | 是 | 否 | 是否可删除 | |
| 13 | set | tinyint | 是 | 否 | 是否可修改 | |
| 14 | get | tinyint | 是 | 否 | 是否可查看 | |
| 15 | field_add | text | 65535 | 否 | 否 | 添加字段 |
| 16 | field_set | text | 65535 | 否 | 否 | 修改字段 |
| 17 | field_get | text | 65535 | 否 | 否 | 查询字段 |
| 18 | table_nav_name | varchar | 500 | 否 | 否 | 跨表导航名称 |
| 19 | table_nav | varchar | 500 | 否 | 否 | 跨表导航 |
| 20 | option | text | 65535 | 否 | 否 | 配置 |
| 21 | create_time | timestamp | 是 | 否 | 创建时间 | |
| 22 | update_time | timestamp | 是 | 否 | 更新时间 |
表 4-7-code_token(验证码)
| 编号 | 字段名 | 类型 | 长度 | 是否非空 | 是否主键 | 注释 |
| 1 | code_token_id | int | 是 | 是 | 验证码ID | |
| 2 | token | varchar | 255 | 否 | 否 | 令牌 |
| 3 | code | varchar | 255 | 否 | 否 | 验证码 |
| 4 | expire_time | timestamp | 是 | 否 | 失效时间 | |
| 5 | create_time | timestamp | 是 | 否 | 创建时间 | |
| 6 | update_time | timestamp | 是 | 否 | 更新时间 |
表 4-8-collect(收藏)
| 编号 | 字段名 | 类型 | 长度 | 是否非空 | 是否主键 | 注释 |
| 1 | collect_id | int | 是 | 是 | 收藏ID | |
| 2 | user_id | int | 是 | 是 | 收藏人ID | |
| 3 | source_table | varchar | 255 | 否 | 否 | 来源表 |
| 4 | source_field | varchar | 255 | 否 | 否 | 来源字段 |
| 5 | source_id | int | 是 | 否 | 来源ID | |
| 6 | title | varchar | 255 | 否 | 否 | 标题 |
| 7 | img | varchar | 255 | 否 | 否 | 封面 |
| 8 | create_time | timestamp | 是 | 否 | 创建时间 | |
| 9 | update_time | timestamp | 是 | 否 | 更新时间 |
表 4-9-comment(评论)
| 编号 | 字段名 | 类型 | 长度 | 是否非空 | 是否主键 | 注释 |
| 1 | comment_id | int | 是 | 是 | 评论ID | |
| 2 | user_id | int | 是 | 是 | 评论人ID | |
| 3 | reply_to_id | int | 是 | 否 | 回复评论ID | |
| 4 | content | longtext | 4294967295 | 否 | 否 | 内容 |
| 5 | nickname | varchar | 255 | 否 | 否 | 昵称 |
| 6 | avatar | varchar | 255 | 否 | 否 | 头像地址 |
| 7 | create_time | timestamp | 是 | 否 | 创建时间 | |
| 8 | update_time | timestamp | 是 | 否 | 更新时间 | |
| 9 | source_table | varchar | 255 | 否 | 否 | 来源表 |
| 10 | source_field | varchar | 255 | 否 | 否 | 来源字段 |
| 11 | source_id | int | 是 | 否 | 来源ID |
表 4-10-course_information(课程信息)
| 编号 | 字段名 | 类型 | 长度 | 是否非空 | 是否主键 | 注释 |
| 1 | course_information_id | int | 是 | 是 | 课程信息ID | |
| 2 | course_number | varchar | 64 | 是 | 是 | 课程编号 |
| 3 | course_name | varchar | 64 | 否 | 否 | 课程名称 |
| 4 | course_type | varchar | 64 | 否 | 否 | 课程类型 |
| 5 | course_cover | varchar | 255 | 否 | 否 | 课程封面 |
| 6 | course_duration | varchar | 64 | 否 | 否 | 课程时间 |
| 7 | course_location | varchar | 64 | 否 | 否 | 课程地点 |
| 8 | course_teacher | int | 否 | 否 | 课程教师 | |
| 9 | teacher_id | varchar | 64 | 否 | 否 | 教师工号 |
| 10 | teachers_name | varchar | 64 | 否 | 否 | 教师姓名 |
| 11 | course_introduction | longtext | 4294967295 | 否 | 否 | 课程介绍 |
| 12 | hits | int | 是 | 否 | 点击数 | |
| 13 | collect_len | int | 是 | 否 | 收藏数 | |
| 14 | comment_len | int | 是 | 否 | 评论数 | |
| 15 | course_selection_information_limit_times | int | 是 | 否 | 选课限制次数 | |
| 16 | create_time | datetime | 是 | 否 | 创建时间 | |
| 17 | update_time | timestamp | 是 | 否 | 更新时间 |
表 4-11-course_selection_information(选课信息)
| 编号 | 字段名 | 类型 | 长度 | 是否非空 | 是否主键 | 注释 |
| 1 | course_selection_information_id | int | 是 | 是 | 选课信息ID | |
| 2 | course_number | varchar | 64 | 否 | 否 | 课程编号 |
| 3 | course_name | varchar | 64 | 是 | 否 | 课程名称 |
| 4 | course_type | varchar | 64 | 是 | 否 | 课程类型 |
| 5 | course_duration | varchar | 64 | 是 | 否 | 课程时间 |
| 6 | course_location | varchar | 64 | 是 | 否 | 课程地点 |
| 7 | course_teacher | int | 否 | 否 | 课程教师 | |
| 8 | teacher_id | varchar | 64 | 否 | 否 | 教师工号 |
| 9 | teachers_name | varchar | 64 | 否 | 否 | 教师姓名 |
| 10 | student_users | int | 否 | 否 | 学生用户 | |
| 11 | student_id | varchar | 64 | 否 | 否 | 学生学号 |
| 12 | student_name | varchar | 64 | 否 | 否 | 学生姓名 |
| 13 | examine_state | varchar | 16 | 是 | 否 | 审核状态 |
| 14 | examine_reply | varchar | 16 | 否 | 否 | 审核回复 |
| 15 | attendance_status_limit_times | int | 是 | 否 | 出勤登记限制次数 | |
| 16 | grading_limit_times | int | 是 | 否 | 课程成绩限制次数 | |
| 17 | create_time | datetime | 是 | 否 | 创建时间 | |
| 18 | update_time | timestamp | 是 | 否 | 更新时间 | |
| 19 | source_table | varchar | 255 | 否 | 否 | 来源表 |
| 20 | source_id | int | 否 | 否 | 来源ID | |
| 21 | source_user_id | int | 否 | 否 | 来源用户 |
表 4-12-course_type(课程类型)
| 编号 | 字段名 | 类型 | 长度 | 是否非空 | 是否主键 | 注释 |
| 1 | course_type_id | int | 是 | 是 | 课程类型ID | |
| 2 | course_type | varchar | 64 | 是 | 否 | 课程类型 |
| 3 | create_time | datetime | 是 | 否 | 创建时间 | |
| 4 | update_time | timestamp | 是 | 否 | 更新时间 |
表 4-13-exam_question_database(试题库)
| 编号 | 字段名 | 类型 | 长度 | 是否非空 | 是否主键 | 注释 |
| 1 | exam_question_id | mediumint | 是 | 是 | 试题库ID | |
| 2 | subject_name | varchar | 255 | 否 | 否 | 科目名称 |
| 3 | type | varchar | 20 | 否 | 否 | 类型 |
| 4 | title | varchar | 255 | 否 | 否 | 题目 |
| 5 | question_item | varchar | 500 | 否 | 否 | 选项 |
| 6 | answer | varchar | 500 | 否 | 否 | 参考答案 |
| 7 | score | double | 否 | 否 | 总分 | |
| 8 | create_time | timestamp | 是 | 否 | 创建时间 | |
| 9 | update_time | timestamp | 是 | 否 | 更新时间 |
表 4-14-grading(课程成绩)
| 编号 | 字段名 | 类型 | 长度 | 是否非空 | 是否主键 | 注释 |
| 1 | grading_id | int | 是 | 是 | 课程成绩ID | |
| 2 | course_number | varchar | 64 | 否 | 否 | 课程编号 |
| 3 | course_name | varchar | 64 | 是 | 否 | 课程名称 |
| 4 | course_type | varchar | 64 | 是 | 否 | 课程类型 |
| 5 | course_duration | varchar | 64 | 是 | 否 | 课程时间 |
| 6 | course_location | varchar | 64 | 是 | 否 | 课程地点 |
| 7 | course_teacher | int | 否 | 否 | 课程教师 | |
| 8 | teacher_id | varchar | 64 | 否 | 否 | 教师工号 |
| 9 | teachers_name | varchar | 64 | 否 | 否 | 教师姓名 |
| 10 | student_users | int | 否 | 否 | 学生用户 | |
| 11 | student_id | varchar | 64 | 否 | 否 | 学生学号 |
| 12 | student_name | varchar | 64 | 否 | 否 | 学生姓名 |
| 13 | score_score | double | 否 | 否 | 成绩分数 | |
| 14 | registration_date | date | 否 | 否 | 登记日期 | |
| 15 | teacher_comments | text | 65535 | 否 | 否 | 教师评语 |
| 16 | create_time | datetime | 是 | 否 | 创建时间 | |
| 17 | update_time | timestamp | 是 | 否 | 更新时间 | |
| 18 | source_table | varchar | 255 | 否 | 否 | 来源表 |
| 19 | source_id | int | 否 | 否 | 来源ID | |
| 20 | source_user_id | int | 否 | 否 | 来源用户 |
表 4-15-graduation_application(毕业申请)
| 编号 | 字段名 | 类型 | 长度 | 是否非空 | 是否主键 | 注释 |
| 1 | graduation_application_id | int | 是 | 是 | 毕业申请ID | |
| 2 | registration_number | varchar | 64 | 否 | 否 | 登记编号 |
| 3 | student_users | int | 否 | 否 | 学生用户 | |
| 4 | student_id | varchar | 64 | 否 | 否 | 学生学号 |
| 5 | student_name | varchar | 64 | 否 | 否 | 学生姓名 |
| 6 | grade_class | varchar | 64 | 是 | 否 | 年级班级 |
| 7 | student_gender | varchar | 64 | 是 | 否 | 学生性别 |
| 8 | contact_no | varchar | 16 | 否 | 否 | 联系号码 |
| 9 | home_address | varchar | 64 | 否 | 否 | 家庭住址 |
| 10 | report_to_the_teacher | int | 否 | 否 | 上报教师 | |
| 11 | graduation_attachment | varchar | 255 | 否 | 否 | 毕业附件 |
| 12 | examine_state | varchar | 16 | 是 | 否 | 审核状态 |
| 13 | examine_reply | varchar | 16 | 否 | 否 | 审核回复 |
| 14 | graduation_certificate_limit_times | int | 是 | 否 | 发放限制次数 | |
| 15 | create_time | datetime | 是 | 否 | 创建时间 | |
| 16 | update_time | timestamp | 是 | 否 | 更新时间 | |
| 17 | source_table | varchar | 255 | 否 | 否 | 来源表 |
| 18 | source_id | int | 否 | 否 | 来源ID | |
| 19 | source_user_id | int | 否 | 否 | 来源用户 |
表 4-16-graduation_certificate(毕业证书)
| 编号 | 字段名 | 类型 | 长度 | 是否非空 | 是否主键 | 注释 |
| 1 | graduation_certificate_id | int | 是 | 是 | 毕业证书ID | |
| 2 | registration_number | varchar | 64 | 否 | 否 | 登记编号 |
| 3 | student_users | int | 否 | 否 | 学生用户 | |
| 4 | student_id | varchar | 64 | 否 | 否 | 学生学号 |
| 5 | student_name | varchar | 64 | 否 | 否 | 学生姓名 |
| 6 | grade_class | varchar | 64 | 是 | 否 | 年级班级 |
| 7 | student_gender | varchar | 64 | 是 | 否 | 学生性别 |
| 8 | contact_no | varchar | 16 | 否 | 否 | 联系号码 |
| 9 | home_address | varchar | 64 | 否 | 否 | 家庭住址 |
| 10 | report_to_the_teacher | int | 否 | 否 | 上报教师 | |
| 11 | certificate_attachment | varchar | 255 | 否 | 否 | 证书附件 |
| 12 | issue_date | date | 否 | 否 | 发放日期 | |
| 13 | create_time | datetime | 是 | 否 | 创建时间 | |
| 14 | update_time | timestamp | 是 | 否 | 更新时间 | |
| 15 | source_table | varchar | 255 | 否 | 否 | 来源表 |
| 16 | source_id | int | 否 | 否 | 来源ID | |
| 17 | source_user_id | int | 否 | 否 | 来源用户 |
表 4-17-hits(用户点击)
| 编号 | 字段名 | 类型 | 长度 | 是否非空 | 是否主键 | 注释 |
| 1 | hits_id | int | 是 | 是 | 点赞ID | |
| 2 | user_id | int | 是 | 否 | 点赞人 | |
| 3 | create_time | timestamp | 是 | 否 | 创建时间 | |
| 4 | update_time | timestamp | 是 | 否 | 更新时间 | |
| 5 | source_table | varchar | 255 | 否 | 否 | 来源表 |
| 6 | source_field | varchar | 255 | 否 | 否 | 来源字段 |
| 7 | source_id | int | 是 | 否 | 来源ID |
表 4-18-notice(公告)
| 编号 | 字段名 | 类型 | 长度 | 是否非空 | 是否主键 | 注释 |
| 1 | notice_id | mediumint | 是 | 是 | 公告ID | |
| 2 | title | varchar | 125 | 是 | 否 | 标题 |
| 3 | content | longtext | 4294967295 | 否 | 否 | 正文 |
| 4 | create_time | timestamp | 是 | 否 | 创建时间 | |
| 5 | update_time | timestamp | 是 | 否 | 更新时间 |
表 4-19-praise(点赞)
| 编号 | 字段名 | 类型 | 长度 | 是否非空 | 是否主键 | 注释 |
| 1 | praise_id | int | 是 | 是 | 点赞ID | |
| 2 | user_id | int | 是 | 是 | 点赞人 | |
| 3 | create_time | timestamp | 是 | 否 | 创建时间 | |
| 4 | update_time | timestamp | 是 | 否 | 更新时间 | |
| 5 | source_table | varchar | 255 | 否 | 否 | 来源表 |
| 6 | source_field | varchar | 255 | 否 | 否 | 来源字段 |
| 7 | source_id | int | 是 | 否 | 来源ID | |
| 8 | status | tinyint | 是 | 否 | 点赞状态:1为点赞,0已取消 |
表 4-20-quality_assessment(素质评估)
| 编号 | 字段名 | 类型 | 长度 | 是否非空 | 是否主键 | 注释 |
| 1 | quality_assessment_id | int | 是 | 是 | 素质评估ID | |
| 2 | student_users | int | 否 | 否 | 学生用户 | |
| 3 | student_id | varchar | 64 | 否 | 否 | 学生学号 |
| 4 | student_name | varchar | 64 | 否 | 否 | 学生姓名 |
| 5 | grade_class | varchar | 64 | 是 | 否 | 年级班级 |
| 6 | student_gender | varchar | 64 | 是 | 否 | 学生性别 |
| 7 | contact_no | varchar | 16 | 否 | 否 | 联系号码 |
| 8 | assessment_date | date | 否 | 否 | 评估日期 | |
| 9 | registered_teacher | int | 否 | 否 | 登记教师 | |
| 10 | assessment_category | varchar | 64 | 否 | 否 | 评估类别 |
| 11 | assessment_content | longtext | 4294967295 | 否 | 否 | 评估内容 |
| 12 | create_time | datetime | 是 | 否 | 创建时间 | |
| 13 | update_time | timestamp | 是 | 否 | 更新时间 | |
| 14 | source_table | varchar | 255 | 否 | 否 | 来源表 |
| 15 | source_id | int | 否 | 否 | 来源ID | |
| 16 | source_user_id | int | 否 | 否 | 来源用户 |
表 4-21-rewards_and_punishment_record(奖惩记录)
| 编号 | 字段名 | 类型 | 长度 | 是否非空 | 是否主键 | 注释 |
| 1 | rewards_and_punishment_record_id | int | 是 | 是 | 奖惩记录ID | |
| 2 | student_users | int | 否 | 否 | 学生用户 | |
| 3 | student_id | varchar | 64 | 否 | 否 | 学生学号 |
| 4 | student_name | varchar | 64 | 否 | 否 | 学生姓名 |
| 5 | grade_class | varchar | 64 | 是 | 否 | 年级班级 |
| 6 | student_gender | varchar | 64 | 是 | 否 | 学生性别 |
| 7 | contact_no | varchar | 16 | 否 | 否 | 联系号码 |
| 8 | home_address | varchar | 64 | 否 | 否 | 家庭住址 |
| 9 | register_as_a_teacher | int | 否 | 否 | 登记老师 | |
| 10 | reward_and_punishment_types | varchar | 64 | 否 | 否 | 奖惩类型 |
| 11 | registration_date | date | 否 | 否 | 登记日期 | |
| 12 | reward_and_punishment_content | longtext | 4294967295 | 否 | 否 | 奖惩内容 |
| 13 | create_time | datetime | 是 | 否 | 创建时间 | |
| 14 | update_time | timestamp | 是 | 否 | 更新时间 | |
| 15 | source_table | varchar | 255 | 否 | 否 | 来源表 |
| 16 | source_id | int | 否 | 否 | 来源ID | |
| 17 | source_user_id | int | 否 | 否 | 来源用户 |
表 4-22-schedule(日程管理)
| 编号 | 字段名 | 类型 | 长度 | 是否非空 | 是否主键 | 注释 |
| 1 | schedule_id | smallint | 是 | 是 | 日程ID | |
| 2 | content | varchar | 255 | 否 | 否 | 日程内容 |
| 3 | scheduled_time | datetime | 否 | 否 | 计划时间 | |
| 4 | user_id | int | 是 | 否 | 用户ID | |
| 5 | create_time | datetime | 否 | 否 | 创建时间 | |
| 6 | update_time | datetime | 否 | 否 | 更新时间 |
表 4-23-score(评分)
| 编号 | 字段名 | 类型 | 长度 | 是否非空 | 是否主键 | 注释 |
| 1 | score_id | int | 是 | 是 | 评分ID | |
| 2 | user_id | int | 是 | 否 | 评分人 | |
| 3 | nickname | varchar | 64 | 否 | 否 | 昵称 |
| 4 | score_num | double | 是 | 否 | 评分 | |
| 5 | create_time | timestamp | 是 | 否 | 创建时间 | |
| 6 | update_time | timestamp | 是 | 否 | 更新时间 | |
| 7 | source_table | varchar | 255 | 否 | 否 | 来源表 |
| 8 | source_field | varchar | 255 | 否 | 否 | 来源字段 |
| 9 | source_id | int | 是 | 否 | 来源ID |
表 4-24-slides(轮播图)
| 编号 | 字段名 | 类型 | 长度 | 是否非空 | 是否主键 | 注释 |
| 1 | slides_id | int | 是 | 是 | 轮播图ID | |
| 2 | title | varchar | 64 | 否 | 否 | 标题 |
| 3 | content | varchar | 255 | 否 | 否 | 内容 |
| 4 | url | varchar | 255 | 否 | 否 | 链接 |
| 5 | img | varchar | 255 | 否 | 否 | 轮播图 |
| 6 | hits | int | 是 | 否 | 点击量 | |
| 7 | create_time | timestamp | 是 | 否 | 创建时间 | |
| 8 | update_time | timestamp | 是 | 否 | 更新时间 |
表 4-25-student_information(学生信息)
| 编号 | 字段名 | 类型 | 长度 | 是否非空 | 是否主键 | 注释 |
| 1 | student_information_id | int | 是 | 是 | 学生信息ID | |
| 2 | student_users | int | 否 | 否 | 学生用户 | |
| 3 | student_id | varchar | 64 | 是 | 是 | 学生学号 |
| 4 | student_name | varchar | 64 | 否 | 否 | 学生姓名 |
| 5 | grade_class | varchar | 64 | 是 | 否 | 年级班级 |
| 6 | student_gender | varchar | 64 | 是 | 否 | 学生性别 |
| 7 | contact_no | varchar | 16 | 否 | 否 | 联系号码 |
| 8 | home_address | varchar | 64 | 否 | 否 | 家庭住址 |
| 9 | time_of_enrollment | varchar | 64 | 否 | 否 | 入学时间 |
| 10 | graduation_time | varchar | 64 | 否 | 否 | 毕业时间 |
| 11 | activities_limit_times | int | 是 | 否 | 记录活动限制次数 | |
| 12 | rewards_and_punishment_record_limit_times | int | 是 | 否 | 记录奖惩限制次数 | |
| 13 | graduation_application_limit_times | int | 是 | 否 | 申请毕业限制次数 | |
| 14 | quality_assessment_limit_times | int | 是 | 否 | 素质评估限制次数 | |
| 15 | create_time | datetime | 是 | 否 | 创建时间 | |
| 16 | update_time | timestamp | 是 | 否 | 更新时间 |
表 4-26-student_users(学生用户)
| 编号 | 字段名 | 类型 | 长度 | 是否非空 | 是否主键 | 注释 |
| 1 | student_users_id | int | 是 | 是 | 学生用户ID | |
| 2 | student_id | varchar | 64 | 是 | 是 | 学生学号 |
| 3 | student_name | varchar | 64 | 是 | 否 | 学生姓名 |
| 4 | grade_class | varchar | 64 | 是 | 否 | 年级班级 |
| 5 | student_gender | varchar | 64 | 是 | 否 | 学生性别 |
| 6 | contact_no | varchar | 16 | 否 | 否 | 联系号码 |
| 7 | home_address | varchar | 64 | 否 | 否 | 家庭住址 |
| 8 | examine_state | varchar | 16 | 是 | 否 | 审核状态 |
| 9 | user_id | int | 是 | 否 | 用户ID | |
| 10 | create_time | datetime | 是 | 否 | 创建时间 | |
| 11 | update_time | timestamp | 是 | 否 | 更新时间 |
表 4-27-subject(科目)
| 编号 | 字段名 | 类型 | 长度 | 是否非空 | 是否主键 | 注释 |
| 1 | subject_id | int | 是 | 是 | 科目ID | |
| 2 | name | varchar | 255 | 否 | 否 | 科目名称 |
| 3 | update_time | timestamp | 是 | 否 | 更新时间 | |
| 4 | create_time | timestamp | 是 | 否 | 创建时间 |
表 4-28-subject_exam(考试)
| 编号 | 字段名 | 类型 | 长度 | 是否非空 | 是否主键 | 注释 |
| 1 | exam_id | mediumint | 是 | 是 | 考试id | |
| 2 | subject_name | varchar | 255 | 否 | 否 | |
| 3 | name | varchar | 32 | 是 | 否 | 考试名称:[2,32] |
| 4 | duration | int | 否 | 否 | 答题时长 | |
| 5 | score | double | 否 | 否 | 总分 | |
| 6 | status | varchar | 10 | 否 | 否 | 状态:启用、禁用 |
| 7 | create_time | timestamp | 是 | 否 | 创建时间: | |
| 8 | update_time | timestamp | 是 | 否 | 更新时间: | |
| 9 | user_id | int | 否 | 否 | 出题人 |
表 4-29-subject_exam_question(试题)
| 编号 | 字段名 | 类型 | 长度 | 是否非空 | 是否主键 | 注释 |
| 1 | exam_question_id | mediumint | 是 | 是 | 试题ID | |
| 2 | subject_name | varchar | 255 | 否 | 否 | 科目名称 |
| 3 | type | varchar | 20 | 否 | 否 | 类型 |
| 4 | title | varchar | 255 | 否 | 否 | 题目 |
| 5 | question_item | varchar | 500 | 否 | 否 | 选项 |
| 6 | answer | varchar | 500 | 否 | 否 | 参考答案 |
| 7 | score | double | 否 | 否 | 总分 | |
| 8 | question_order | int | 否 | 否 | 排序 | |
| 9 | exam_id | mediumint | 是 | 是 | 所属试卷 | |
| 10 | create_time | timestamp | 是 | 否 | 创建时间 | |
| 11 | update_time | timestamp | 是 | 否 | 更新时间 |
表 4-30-subject_user_answer(用户答题)
| 编号 | 字段名 | 类型 | 长度 | 是否非空 | 是否主键 | 注释 |
| 1 | user_answer_id | mediumint | 是 | 是 | 用户答题ID | |
| 2 | user_id | mediumint | 是 | 否 | 用户ID | |
| 3 | exam_id | mediumint | 是 | 否 | 考试id | |
| 4 | score | double | 否 | 否 | 分数 | |
| 5 | answers | text | 65535 | 否 | 否 | 答案 |
| 6 | score_detail | text | 65535 | 否 | 否 | 评分详情 |
| 7 | objective_score | double | 否 | 否 | 客观题得分 | |
| 8 | subjective_score | double | 否 | 否 | 主观题得分 | |
| 9 | score_state | tinyint | 否 | 否 | 评分状态 | |
| 10 | nickname | varchar | 255 | 否 | 否 | 提交人 |
| 11 | create_time | timestamp | 是 | 否 | 创建时间 | |
| 12 | update_time | timestamp | 是 | 否 | 更新时间 | |
| 13 | comment_desc | varchar | 255 | 否 | 否 | 评语 |
表 4-31-teacher_users(教师用户)
| 编号 | 字段名 | 类型 | 长度 | 是否非空 | 是否主键 | 注释 |
| 1 | teacher_users_id | int | 是 | 是 | 教师用户ID | |
| 2 | teacher_id | varchar | 64 | 是 | 是 | 教师工号 |
| 3 | teachers_name | varchar | 64 | 是 | 否 | 教师姓名 |
| 4 | examine_state | varchar | 16 | 是 | 否 | 审核状态 |
| 5 | user_id | int | 是 | 否 | 用户ID | |
| 6 | create_time | datetime | 是 | 否 | 创建时间 | |
| 7 | update_time | timestamp | 是 | 否 | 更新时间 |
表 4-32-upload(文件上传)
| 编号 | 字段名 | 类型 | 长度 | 是否非空 | 是否主键 | 注释 |
| 1 | upload_id | int | 是 | 是 | 上传ID | |
| 2 | name | varchar | 64 | 否 | 否 | 文件名 |
| 3 | path | varchar | 255 | 否 | 否 | 访问路径 |
| 4 | file | varchar | 255 | 否 | 否 | 文件路径 |
| 5 | display | varchar | 255 | 否 | 否 | 显示顺序 |
| 6 | father_id | int | 否 | 否 | 父级ID | |
| 7 | dir | varchar | 255 | 否 | 否 | 文件夹 |
| 8 | type | varchar | 32 | 否 | 否 | 文件类型 |
表 4-33-user(用户账户)
| 编号 | 字段名 | 类型 | 长度 | 是否非空 | 是否主键 | 注释 |
| 1 | user_id | int | 是 | 是 | 用户ID | |
| 2 | state | smallint | 是 | 否 | 账户状态:(1可用|2异常|3已冻结|4已注销) | |
| 3 | user_group | varchar | 32 | 否 | 否 | 所在用户组 |
| 4 | login_time | timestamp | 是 | 否 | 上次登录时间 | |
| 5 | phone | varchar | 11 | 否 | 否 | 手机号码 |
| 6 | phone_state | smallint | 是 | 否 | 手机认证:(0未认证|1审核中|2已认证) | |
| 7 | username | varchar | 16 | 是 | 否 | 用户名 |
| 8 | nickname | varchar | 16 | 否 | 否 | 昵称 |
| 9 | password | varchar | 64 | 是 | 否 | 密码 |
| 10 | | varchar | 64 | 否 | 否 | 邮箱 |
| 11 | email_state | smallint | 是 | 否 | 邮箱认证:(0未认证|1审核中|2已认证) | |
| 12 | avatar | varchar | 255 | 否 | 否 | 头像地址 |
| 13 | open_id | varchar | 255 | 否 | 否 | 针对获取用户信息字段 |
| 14 | create_time | timestamp | 是 | 否 | 创建时间 |
表 4-34-user_answer_wrong(用户错题)
| 编号 | 字段名 | 类型 | 长度 | 是否非空 | 是否主键 | 注释 |
| 1 | user_answer_id | mediumint | 是 | 是 | 用户错题ID | |
| 2 | subject_name | varchar | 255 | 否 | 否 | 科目名称 |
| 3 | question_item | varchar | 255 | 否 | 否 | 选项 |
| 4 | title | varchar | 255 | 否 | 否 | 题目 |
| 5 | type | varchar | 255 | 否 | 否 | 题目类型 |
| 6 | exam_id | mediumint | 是 | 是 | 考试ID | |
| 7 | score | double | 否 | 否 | 分数 | |
| 8 | answers | text | 65535 | 否 | 否 | 用户提交的答案 |
| 9 | answer | text | 65535 | 否 | 否 | 参考答案 |
| 10 | score_detail | text | 65535 | 否 | 否 | 评分详情 |
| 11 | objective_score | double | 否 | 否 | 客观题得分 | |
| 12 | subjective_score | double | 否 | 否 | 主观题得分 | |
| 13 | score_state | tinyint | 否 | 否 | 评分状态 | |
| 14 | nickname | varchar | 255 | 否 | 否 | 提交人 |
| 15 | user_id | int | 是 | 否 | 提交人ID | |
| 16 | create_time | timestamp | 是 | 否 | 创建时间 | |
| 17 | update_time | timestamp | 是 | 否 | 更新时间 |
表 4-35-user_group(用户组)
| 编号 | 字段名 | 类型 | 长度 | 是否非空 | 是否主键 | 注释 |
| 1 | group_id | mediumint | 是 | 是 | 用户组ID | |
| 2 | display | smallint | 是 | 否 | 显示顺序 | |
| 3 | name | varchar | 16 | 是 | 否 | 名称 |
| 4 | description | varchar | 255 | 否 | 否 | 描述 |
| 5 | source_table | varchar | 255 | 否 | 否 | 来源表 |
| 6 | source_field | varchar | 255 | 否 | 否 | 来源字段 |
| 7 | source_id | int | 是 | 否 | 来源ID | |
| 8 | register | smallint | 否 | 否 | 注册位置 | |
| 9 | create_time | timestamp | 是 | 否 | 创建时间 | |
| 10 | update_time | timestamp | 是 | 否 | 更新时间 |
第五章 大学生在校信息管理系统 详细设计与实现
大学生在校信息管理系统的详细设计与实现主要是根据前面的大学生在校信息管理系统的需求分析和大学生在校信息管理系统的总体设计来设计页面并实现业务逻辑。主要从大学生在校信息管理系统界面实现、业务逻辑实现这两部分进行介绍。
5.1前端首页模块
首页是用户进入平台后首先看到的页面,它设计得直观且易于导航。页面上会展示新闻资讯、在线留言、健康打卡,根据用户的浏览历史和偏好推荐相关产品和文章。整个首页旨在为用户提供丰富的内容和资源,增强用户体验。前台首页模块展示如下图所示。

图 5-1前台首页模块图
5.2登录模块
大学生在校信息管理系统中的前台上注册后的用户是可以通过自己的用户名+密码进行登录的,当用户输入完整的自己的用户名+密码信息并点击“登录”按钮后,将会首先验证输入的有没有空数据,再次验证输入的用户名+密码和数据库中当前保存的用户信息是否一致,只有在一致后将会登录成功并自动跳转到大学生在校信息管理系统的首页中,否则将会提示相应错误信息,登录模块如下图所示。

图 5-2登录模块图
5.3前端学生用户功能模块
5.3.1在线考试模块
在线考试:学生用户可以在此页面查看参与各类在线考试,查看考试成绩、科目、题目和解析。在线考试模块如下图所示:

图 5-3在线考试模块图
5.3.2通知公告模块
通知公告:学生用户可以在此页面查看学校发布的最新通知和公告信息。通知公告模块如下图所示。

图 5-4通知公告模块图
5.3.3校园资讯模块
校园资讯:学生用户可以在此页面查看浏览学校各类新闻资讯,获取校园动态。校园资讯模块如下图所示。

图 5-5校园资讯模块图
5.3.4课程信息模块
课程信息:学生用户可以在此页面查看课程安排和教师信息,了解课程详情。课程信息模块如下图所示。

图 5-6课程信息模块图
5.3.5个人中心模块
个人中心:学生用户可以在此页面查看查看个人首页、学生信息、选课信息、出勤情况、课程成绩、活动记录、奖惩记录、毕业申请、毕业证书、收藏、评论管理等操作,设置个人偏好。个人中心模块如下图所示。

图 5-7个人中心模块图
5.4后端教师用户功能模块
5.4.1课程信息管理模块
课程信息管理:教师用户能够管理课程信息,包括查询所有开设课程的详细信息,如课程名称、授课教师、上课时间和地点;重置课程信息中的特定字段;删除已停开的课程记录;查看课程详情,了解课程目标、教学内容和考核方式;以及添加新课程信息,为新学期的教学做准备。课程信息管理模块如下图所示。

图 5-8课程信息管理模块图
5.4.2私教取消管理模块
在线考试:教师用户拥有在线考试系统的全面管理权限。他们可以查看科目列表、试题库、试卷列表,了解每个科目下的考试安排。管理试题库,添加、查询、重置、删除试题,确保试题库的时效性和准确性;通过这些功能,教师用户能够高效地组织和管理在线考试,提升教学效果和评估质量。在线考试模块如下图所示。

图 5-9在线考试模块图
5.4.3毕业申请管理模块
毕业申请管理:处理学生的毕业申请,包括审核申请资格、确认申请材料的完整性和准确性;重置申请状态,查看以及根据学生的申请情况和学校规定,决定是否批准毕业申请,并生成相应的毕业证书和离校手续。毕业申请管理模块如下图所示。

图 5-10毕业申请管理模块图
5.5后端管理员功能模块
5.5.1后台首页模块
后台首页:管理员在后台首页拥有更为全面的管理权限。查看包括出勤情况统计、课程成绩统计图。通过这些功能,管理员能够有效地维护系统的正常运行,保障教学活动的顺利进行。后台首页模块如下图所示。

图 5-11后台首页模块图
5.5.2系统用户模块
系统用户管理功能允许管理员对系统中的用户进行全面管理。管理员可以添加用户、修改用户信息、设定用户角色以及处理用户账号的停用或删除。这一功能确保了系统用户信息的准确性和安全性,也方便管理员根据实际需要调整用户权限。用户管理流程图如下所示。

图 5-12用户管理流程图
系统用户模块如下图所示。

图 5-13系统用户模块图
5.5.3通知公告管理模块
通知公告管理:管理员可以发布、查询、重置、删除通知公告,以及查看通知公告的详情和添加新的通知公告。通知公告管理模块如下图所示。

图 5-14通知公告管理模块图
5.5.4课程信息管理模块
课程信息管理:管理员有权查看、编辑、删除课程信息,并能添加新课程。此外,管理员可以查看课程评论,以便更好地了解课程反馈。课程信息管理模块如下图所示。

图 5-15课程信息管理模块图
5.5.5课程类型管理模块
课程类型管理:管理员可以管理课程类型,包括查询、重置、删除现有课程类型,以及添加新的课程类型。课程类型管理模块如下图所示。

图 5-16课程类型管理模块图
5.5.6系统管理模块
管理员负责轮播图的管理,包括添加、删除、查询轮播图内容,并查看轮播图的详细信息。系统管理模块如下图所示。

图 5-17系统管理模块图
5.5.7资源管理模块
管理员可以管理体育资讯内容,包括添加、删除、查询体育资讯和资讯分类,并查看用户的评论和资讯的详细信息。资源管理模块如下图所示。

图 5-18资源管理模块图
第六章 系统测试
6.1系统测试的目的
测试的主要目的是确保系统的功能和性能满足预期的需求,同时识别和修复潜在的缺陷。通过系统测试,可以验证各个功能模块的正确性和稳定性,确保系统在不同使用场景下的表现符合设计要求。测试目的包括确认系统功能的完整性、验证数据处理的准确性、评估系统的性能和安全性[10]。测试还可以提高用户满意度,保证用户在使用系统时获得流畅和可靠的体验。通过全面的测试,可以降低后期维护成本,减少系统上线后出现故障的风险,从而保障系统的长期稳定运行。
6.2测试方法
在本系统中,测试方法主要依赖于测试用例的设计与执行。测试用例是根据系统需求文档编写的,覆盖所有功能模块及其边界情况。每个测试用例包含输入数据、预期结果和实际结果的对比,以验证系统的功能是否按预期工作。
常见的测试用例包括功能测试用例、边界测试用例和异常测试用例。功能测试用例针对系统的各项功能进行验证;边界测试用例则侧重于输入数据的边界条件,验证系统在极端情况下是否能够稳定运行;异常测试用例则用于验证系统在处理错误输入或异常情况时的反应。本文选择功能测试用例进行系统测试。
在测试执行过程中,记录每个用例的执行结果,并根据实际结果与预期结果的对比,判断系统是否存在缺陷。通过系统化的测试用例执行,可以有效提高测试的覆盖率和效率,为系统的最终上线提供保障。
6.3测试用例
6.3.1用户登录功能测试
表6-1 用户登录功能测试表
| 用例名称 | 用户登录系统 |
| 目的 | 测试用户通过正确的用户名和密码可否登录功能 |
| 前提 | 未登录的情况下 |
| 测试流程 | 1) 进入登录页面 2) 输入正确的用户名和密码 |
| 预期结果 | 用户名和密码正确的时候,跳转到登录成功界面,反之则显示错误信息,提示重新输入 |
| 实际结果 | 实际结果与预期结果一致 |
6.3.2创建数据测试
在系统中,创建功能也是基础功能之一,因此创建功能的测试很有代表性。在此章节主要列举在创建时各种情况下系统结果的测试。由于系统涉及创建功能操作过多,因此将多处统称创建功能。
创建数据用例如表6-2 所示。
表6-2 创建数据测试用例
| 测试用例编号 | YL_05 | |
| 测试用例名称 | 系统使用者进行创建数据 | |
| 测试用例描述 | 使用者输入要创建的数据 | |
| 系统入口 | 浏览器 | |
| 步骤 | 预期结果 | 实际结果 |
| 输入完整并且格式正确的数据 | 提示“创建成功”,并显示所有数据 | 预期结果 |
| 核心位置数据但非必要位置不输入数据 | 提示“创建成功”,并显示所有数据 | 预期结果 |
| 核心数据位置不输入数据 | 提示“创建失败” | 预期结果 |
6.3.3修改数据测试
在系统中,修改功能是系统主要实现功能,因此修改功能的测试很有代表性。在此章节主要列举在修改时各种情况下系统结果的测试。由于系统涉及修改功能操作过多,因此将多处数据表记录修改和状态修改统称修改功能。
修改数据用例如表6-3所示。
表6-3 修改数据测试用例
| 测试用例编号 | YL_06 | |
| 测试用例名称 | 系统使用者进行修改数据 | |
| 测试用例描述 | 使用者对可修改的数据项进行修改 | |
| 系统入口 | 浏览器 | |
| 步骤 | 预期结果 | 实际结果 |
| 将现有数据修改成正确的数据 | 提示“修改成功”,并显示所有数据 | 预期结果 |
| 将现有数据修改成错误的数据 | 提示“修改失败” | 预期结果 |
6.3.4查询数据测试
在系统中,查询功能是使用系统使用最多也是最基础的功能,因此查询功能的测试很有代表性。在此章节主要列举在查询时各种情况下系统结果的测试。
查询数据用例如表6-4所示。
表6-4 查询数据测试用例
| 测试用例编号 | YL_05 | |
| 测试用例名称 | 系统使用者进行查询数据 | |
| 测试用例描述 | 全部查询以及输入关键词查询 | |
| 系统入口 | 浏览器 | |
| 步骤 | 预期结果 | 实际结果 |
| 界面自动查询全部 | 显示对应所有记录 | 预期结果 |
| 输入已存在且能匹配成功的关键字 | 显示所查询到的数据 | 预期结果 |
| 输入不存在的关键字 | 显示数据界面为空 | 预期结果 |
6.4测试结果
在本次测试的过程主要针对所有功能下的添加操作,修改操作和删除操作,并以真实数据一一进行相关功能项目的输入,最终能够保证每个项目涉及的功能都能够正常运行,因此能够保证本次设计的,已实现的功能能够正常运行并且相关数据库的信息也同样保证正确。
结 论
经过本次系统测试,大学生在校信息管理系统的各项功能均得到了全面的验证。测试结果显示,系统在不同使用场景下均能稳定运行,功能和性能均达到了预期的设计要求。特别是在数据创建、数据修改以及数据查询等核心功能上,系统展现出了良好的稳定性和准确性。
在测试过程中,我们发现了少量潜在的缺陷,并及时进行了修复。这些修复工作进一步提升了系统的可靠性和用户体验。通过全面的测试用例执行,我们确保了系统的测试覆盖率达到了较高水平,为系统的最终上线提供了坚实的保障。
综上所述,本次系统测试取得了圆满成功。大学生在校信息管理系统的功能和性能均达到了预期目标,为系统的后续开发和维护奠定了坚实的基础。该模块将在实际应用中发挥出色的表现,为用户提供高效、便捷的资源管理服务。
参考文献
- 尹应荆.JAVA编程语言在计算机软件开发中的应用[J].石河子科技,2023,(05):45-47.
- 刘江涛,王亮亮,吴庆茹,等.基于B/S模式的铁路勘测设计案例信息化管理系统设计与实现[J].铁路计算机应用,2021,30(03):32-35.
- 张丹丹,李弘.基于B/S架构的办公管理系统设计与开发[J].铁路通信信号工程技术,2024,21(09):44-48+106.
- 王志亮,纪松波.基于SpringBoot的Web前端与数据库的接口设计[J].工业控制计算机,2023,36(03):51-53.
- 熊永平.基于SpringBoot框架应用开发技术的分析与研究[J].电脑知识与技术,2021,15(36):76-77.
- 赵媛.基于Vue的Web系统前端性能优化分析[J].电脑编程技巧与维护,2024,(09):44-46.
- 秦冬.浅析Vue框架在前端开发中的应用[J].信息与电脑(理论版),2024,36(13):61-63.
- 李艳杰.MySQL数据库下存储过程的综合运用研究[J].现代信息科技,2023,7(11):80-82+88.
- 周晓玉,崔文超.基于Web技术的数据库应用系统设计[J].信息与电脑(理论版),2023,35(09):189-191.
- 李俊萌.计算机软件测试技术与开发应用策略分析[J].信息记录材料,2023,24(03):50-52.
- Java Sunrise Coffee: Better Beans, and Better Coffee [J]. M2 Presswire, 2025,
- Salunke V S ,Ouda A . A Performance Benchmark for the PostgreSQL and MySQL Databases [J]. Future Internet, 2024, 16 (10): 382-382.
- Shao W ,Liu K . Design and Implementation of Online Ordering System Based on SpringBoot [J]. Journal of Big Data and Computing, 2024, 2 (3):
- 李鹏鹏,任兴全. 某高校管理专业在校大学生环境素养调查分析 [J]. 吉林医药学院学报, 2020, 41 (02): 109-111.
- 赵力,王涛. 大学生在校管理创新模式研究 [J]. 经济研究导刊, 2020, (08): 59-60.
- 方若雨. 新时代背景下来华留学生在校管理的探究 [J]. 智库时代, 2018, (49): 75+78.
- 向鱼莲. 高职学生管理中家校联动制度的探究 [J]. 现代职业教育, 2018, (31): 259.
- 张佳. 探析关联规则数据挖掘在学生信息管理中的应用 [J]. 电脑编程技巧与维护, 2018, (08): 89-90+102.
- 陈郑望. 高校学生信息管理的系统设计与实现探索 [J]. 湖南税务高等专科学校学报, 2018, 31 (01): 48-50.
- 郭振江. 高职学生“六位一体”的在校管理和实习管理探析 [J]. 科技创新与生产力, 2018, (02): 111-112.
致 谢
大学生在校信息管理系统设计与实现工作已结束,虽然过程中充满挑战,但内心充满自豪和满足。感谢大学四年间教导我的所有老师,他们的专业知识与人生智慧让我成长为能独立完成系统的学生。特别感谢指导老师,他耐心解答疑惑,引导我解决问题,提升自主解决能力。室友和同学们的宝贵建议和支持也让我取得长足进步。未来,我将继续努力追求卓越,不辜负所学所悟和老师期望。坚信坚定信念和不懈努力,未来定能取得更辉煌成就。期待更美好未来!
此外,大学生在校信息管理系统设计与实现不仅是技术挑战,挫折和困难是成长的垫脚石,让我更深入理解问题,精确找到解决方案。每次解决问题,都感到满足和自豪。
对于未来,我充满期待和信心。无论道路多崎岖,只要保持坚定信念,持续努力,定能取得更大成就。期待将知识和技能运用到实际中,为社会做出更大贡献。
最后,感谢所有帮助和支持我的人。你们的教诲、鼓励和支持让我有今天的成就。我会继续努力,不辜负期望,为实现更美好的未来而奋斗。
代码:
连接数据库的文件在Resources 文件夹下的application.yml文件,代码如下:
server:
port: 5000
servlet:
context-path: /api
spring:
mvc:
static-path-pattern: /upload/**
resources:
static-locations: file:此处填写地址/project93355/server/src/main/resources/static
datasource:
jdbc:mysql://127.0.0.1:3306/projectxxxxx?serverTimezone=GMT%2B8&useSSL=false&characterEncoding=utf-8
username: root
password: root
driver-class-name: com.mysql.cj.jdbc.Driver
type: com.alibaba.druid.pool.DruidDataSource
jackson:
property-naming-strategy: CAMEL_CASE_TO_LOWER_CASE_WITH_UNDERSCORES
default-property-inclusion: ALWAYS
time-zone: GMT+8
date-format: yyyy-MM-dd HH:mm:ss
servlet:
项目启动文件Application.java,代码如下:
@SpringBootApplication(exclude = {DataSourceAutoConfiguration.class})
@EnableJpaRepositories
@MapperScan("com.project.demo.dao")
public class Application {
public static void main(String[] args) {
SpringApplication.run(Application.class,args);
}
}
修改数据代码如下:
@PostMapping("/set")
@Transactional
public Map<String, Object> set(HttpServletRequest request) throws IOException {
service.update(service.readQuery(request), service.readConfig(request), service.readBody(request.getReader()));
return success(1);
}
删除一条数据代码如下:
@RequestMapping(value = "/del")
@Transactional
public Map<String, Object> del(HttpServletRequest request) {
service.delete(service.readQuery(request), service.readConfig(request));
return success(1);
}
public void delete(Map<String,String> query,Map<String,String> config){
QueryWrapper wrapper = new QueryWrapper<E>();
toWhereWrapper(query, "0".equals(config.get(FindConfig.GROUP_BY)),wrapper);
baseMapper.delete(wrapper);
log.info("[{}] - 删除操作:{}",wrapper.getSqlSelect());
}
通过请求的参数获取列表数据,代码如下:
@RequestMapping("/get_list")
public Map<String, Object> getList(HttpServletRequest request) {
Map<String, Object> map = service.selectToPage(service.readQuery(request), service.readConfig(request));
return success(map);
}
获取某个组下面的数量,代码如下:
@RequestMapping(value = {"/count_group", "/count"})
public Map<String, Object> count(HttpServletRequest request) {
Integer value= service.selectSqlToInteger(service.groupCount(service.readQuery(request), service.readConfig(request)));
return success(value);
}
注册页登录代码如下:
/**
* 注册
* @param user
* @return
*/
@PostMapping("register")
public Map<String, Object> signUp(@RequestBody User user) {
// 查询用户
Map<String, String> query = new HashMap<>();
Map<String,Object> map = JSON.parseObject(JSON.toJSONString(user));
query.put("username",user.getUsername());
List list = service.selectBaseList(service.select(query, new HashMap<>()));
if (list.size()>0){
return error(30000, "用户已存在");
}
map.put("password",service.encryption(String.valueOf(map.get("password"))));
service.insert(map);
return success(1);
}
MD5加密,代码如下:
public String encryption(String plainText) {
String re_md5 = new String();
try {
MessageDigest md = MessageDigest.getInstance("MD5");
md.update(plainText.getBytes());
byte b[] = md.digest();
int i;
StringBuffer buf = new StringBuffer("");
for (int offset = 0; offset < b.length; offset++) {
i = b[offset];
if (i < 0)
i += 256;
if (i < 16)
buf.append("0");
buf.append(Integer.toHexString(i));
}
re_md5 = buf.toString();
} catch (Exception e) {
e.printStackTrace();
}
return re_md5;
}
登录页代码如下:
/**
* 登录
* @param data
* @param httpServletRequest
* @return
*/
@PostMapping("login")
public Map<String, Object> login(@RequestBody Map<String, String> data, HttpServletRequest httpServletRequest) {
log.info("[执行登录接口]");
String username = data.get("username");
String email = data.get("email");
String phone = data.get("phone");
String password = data.get("password");
List resultList = null;
Map<String, String> map = new HashMap<>();
if(username != null && "".equals(username) == false){
map.put("username", username);
resultList = service.selectBaseList(service.select(map, new HashMap<>()));
}
else if(email != null && "".equals(email) == false){
map.put("email", email);
resultList = service.selectBaseList(service.select(map, new HashMap<>()));
}
找回密码,接收用户输入的用户名、密码、验证码,并进行条件判断,代码如下:
/**
* 找回密码
* @param form
* @return
*/
@PostMapping("forget_password")
public Map<String, Object> forgetPassword(@RequestBody User form,HttpServletRequest request) {
JSONObject ret = new JSONObject();
String username = form.getUsername();
String code = form.getCode();
String password = form.getPassword();
// 判断条件
if(code == null || code.length() == 0){
return error(30000, "验证码不能为空");
}
if(username == null || username.length() == 0){
return error(30000, "用户名不能为空");
}
if(password == null || password.length() == 0){
return error(30000, "密码不能为空");
}
请关注点赞+私信博主,免费领取项目源码
1579

被折叠的 条评论
为什么被折叠?



