摘要
随着在线教育的快速发展,构建一个功能完善、性能稳定的在线教育平台成为教育信息化的重要需求。本文基于SSM(Spring、Spring MVC、MyBatis)框架设计并实现了一个在线教育平台,旨在满足学生用户和管理员用户的多样化需求。平台为学生提供了通知公告查看、课程资讯浏览、选课学习、学习进度跟踪、课程考试及成绩查询等功能模块,并支持个人中心管理如收藏与评论;管理员则可通过后台管理系统进行用户管理、课程信息维护、学习进度监控、考试管理以及资源管理等操作。通过详细的需求分析与系统设计,利用Spring框架实现业务逻辑层的解耦,Spring MVC完成前后端交互与请求处理,MyBatis优化数据库操作,解决了传统教育平台数据管理复杂、扩展性不足等问题。系统实现了高效的数据交互与良好的用户体验,验证了SSM框架在开发高可用性Web应用中的优势,为在线教育平台的建设提供了技术参考与实践案例。
关键词:在线教育平台;SSM;Vue;MySQL
Abstract
With the rapid development of online education, building a fully functional and stable online education platform has become an important requirement for educational informatization. This article designs and implements an online education platform based on the SSM (Spring, Spring MVC, MyBatis) framework, aiming to meet the diverse needs of student and administrator users. The platform provides students with functional modules such as notification and announcement viewing, course information browsing, course selection and learning, learning progress tracking, course examination and score inquiry, and supports personal center management such as favorites and comments; Administrators can perform user management, course information maintenance, learning progress monitoring, exam management, and resource management through the backend management system. Through detailed requirement analysis and system design, the decoupling of business logic layer is achieved using the Spring framework, Spring MVC completes front-end and back-end interaction and request processing, MyBatis optimizes database operations, and solves the problems of complex data management and insufficient scalability in traditional education platforms. The system has achieved efficient data exchange and a good user experience, verifying the advantages of the SSM framework in developing high availability web applications, and providing technical references and practical cases for the construction of online education platforms.
Keywords: online education platform; SSM; Vue; MySQL
目 录
1绪论
1.1研究背景及意义
在线教育作为现代教育体系中的重要组成部分,随着信息技术的不断进步而快速发展。通过网络平台实现教育资源共享与教学活动开展,打破了时间和空间的限制,使得学习者可以根据自身需求灵活选择课程内容和学习时间,极大地促进了个性化学习的发展。与此同时,社会各界对高质量教育资源的需求日益增加,要求教育机构在提升教学质量的同时,还需优化教育资源配置,提高教育服务效率。面对这样的挑战,构建一个集课程资讯发布、选课学习、学习进度跟踪、考试及成绩管理等功能于一体的在线教育平台成为解决上述问题的有效途径。利用先进的软件开发技术,如Spring、Spring MVC和MyBatis框架,能够有效地整合教育资源,提供稳定的服务支持,同时为管理者提供便捷的操作界面进行系统维护和数据管理,从而促进教育信息化水平的提升,满足不同用户群体的需求,推动教育模式向更加开放、灵活的方向发展。
1.2研究的主要内容
研究聚焦于设计与实现一个基于Spring MAC和My batis的在线教育平台,通过整合Spring、Spring MVC和MyBatis技术,构建出支持课程资讯发布、选课学习、学习进度跟踪、考试及成绩管理等功能的系统。针对学生用户,提供从课程选择到学习进度自我管理,再到完成课程考试并查看成绩的一站式服务;同时为管理员用户设计了全面的后台管理系统,涵盖用户管理、课程信息维护、学习进度监控及资源管理等核心功能。整个研究注重系统架构的合理性和高效性,确保前后端交互流畅、数据处理准确及时,以及系统的可扩展性和易维护性。通过对教育需求的深入分析,优化用户体验,提高教育资源利用效率,进而促进教育模式创新与发展。在开发过程中,注重解决数据管理复杂、系统响应速度慢等问题,以满足不同用户群体的需求为目标,力求打造一个开放灵活、易于操作的在线教育环境。
1.3国内外研究现状
在国内,在线教育平台的发展得益于政策支持和互联网技术的普及,众多高校和教育机构纷纷投入到在线课程的研发与推广中。相关研究侧重于如何利用现有技术提高教育资源的共享效率和服务质量,特别是在系统设计、用户体验优化及数据管理方面进行了深入探讨。近年来,随着SSM框架等现代Web开发技术的应用,国内学者对构建高效稳定的在线教育平台展开了广泛研究,探索了从课程信息发布到学习进度跟踪再到考试成绩管理的一体化解决方案,为提升教学效果提供了理论依据和技术支撑。
国外对于在线教育平台的研究同样集中在提升教育质量和资源利用效率上,但其研究背景更多源于对个性化学习需求的关注以及全球化教育资源整合的需求。通过不断改进在线教育的技术架构和功能模块,国外学者致力于创建更加开放灵活的学习环境,使得不同地域的学习者能够平等地获取优质教育资源。在技术层面,国外研究注重跨平台兼容性和用户隐私保护,强调通过技术创新来增强系统的安全性和稳定性,以适应多样化的教育场景。
综合国内外研究现状可以看出,尽管存在差异,但在追求高效、稳定、易用的在线教育平台上有着共同的目标。国内外的研究均表明,合理运用现代信息技术如SSM框架,可以有效解决在线教育中的诸多挑战,如数据处理复杂性、用户体验优化等,同时促进教育资源的均衡分布和教学质量的提升。未来,继续深化这方面的研究,探索更先进的技术方案,将有助于进一步推动在线教育的发展,满足日益增长的个性化学习需求。
1.4论文结构与章节安排
本文的结构按逻辑顺序分为以下几个章节:
第1章绪论,本章节介绍研究背景和意义,回顾当前研究现状,并阐明本文主要组织结构。
第2章系统关键技术,本章节将对基于Spring MAC和My batis的在线教育平台的实现关键技术进行简要介绍。
第3章系统分析,本章节基于市场调研,分析基于Spring MAC和My batis的在线教育平台的可行性、功能、角色、性能等需求,明确各模块的业务需求。
第4章系统设计,本章节详细阐述系统的整体架构设计,包括前后端结构、数据库设计及功能模块的设计思路。
第5章系统实现,本章节介绍系统各主要模块的具体实现,包括代码示例、业务逻辑及界面设计等。
第6章系统测试,本章节描述系统的测试方法及结果,分析系统的性能、稳定性及用户反馈。
第7章结论,本章节对主要对研究成果进行总结。
2相关技术介绍
2.1B/S框架
B/S(Browser/Server)架构是一种基于浏览器和服务器的应用架构模式。它以Web浏览器作为客户端,服务器端通过Web技术提供应用服务。客户端通过浏览器与服务器进行交互,用户无需安装专门的客户端应用程序,只需要通过互联网连接即可访问应用程序[1]。在B/S架构中,客户端主要承担用户界面的呈现和基本的输入输出功能,而核心的业务处理、数据存储等操作则由服务器端完成。这种架构的核心优势在于无需在每个客户端机器上安装或更新软件,只要用户的浏览器符合要求,就可以使用系统。
B/S(Browser/Server)架构是一种网络架构模型,其主要特点是客户端通过浏览器与服务器进行通信,所有的业务逻辑和数据处理都在服务器端完成,客户端仅负责展示数据[2]。B/S架构本质上是一种客户端-服务器模式的变体,它通过将传统的C/S(Client/Server)架构中的客户端功能移到浏览器中,简化了客户端的开发和维护工作。在B/S架构中,用户通过浏览器发送请求,浏览器负责展示从服务器获取的数据,服务器则处理请求并返回响应。该架构避免了安装和配置客户端软件的麻烦,也减少了对客户端硬件的依赖,适合于需要大规模部署和跨平台支持的应用系统。
B/S模式三层结构图如图2-1所示。

图2-1 B/S模式三层结构图
2.2 SSM框架
SSM框架是由Spring、Spring MVC和MyBatis三部分组成的技术栈,广泛应用于Java Web开发。Spring负责提供核心的依赖注入(DI)和面向切面编程(AOP),使得应用程序各层之间松耦合,便于管理和扩展。Spring MVC实现了经典的MVC设计模式,负责处理用户请求、控制业务逻辑,并将数据展示在视图层。MyBatis则简化了数据层的操作,允许开发者使用原生SQL并将查询结果自动映射为Java对象,极大地提高了数据库交互的效率[3]。SSM框架通过其高灵活性、松耦合的设计和易于维护的特点,适用于构建中大型企业级Web应用,尤其是在数据库交互频繁的系统中,具有很高的开发和维护效率[4]。
2.3 Vue技术
Vue.js是一款用于构建用户界面的渐进式JavaScript框架,提供一种灵活而高效的方式来开发单页面应用(SPA)。Vue的设计理念是通过尽量简化开发过程,提供一种声明式的方式来构建用户界面[5]。Vue.js通过数据驱动的视图模型,允许开发者以声明式语法绑定数据与视图,使得应用的状态和界面表现更加简洁和可维护。它的核心思想是通过组件化开发将复杂的UI拆分为可重用的独立模块,从而提升了代码的模块化、可维护性和可扩展性。
Vue.js具备响应式数据绑定和虚拟DOM的特性。响应式数据绑定意味着当数据变化时,Vue会自动更新与之绑定的DOM元素,从而实现视图的实时更新。虚拟DOM则是Vue.js的一种优化手段,通过将对DOM的操作抽象为一个虚拟的DOM树来提高性能,减少实际DOM操作的开销[6]。Vue还提供了丰富的插件和工具,如Vue Router用于路由管理,Vuex用于状态管理,方便开发者构建复杂的前端应用。Vue的灵活性和简洁性使其成为现代Web开发中常用的前端框架之一。
2.4 MySQL数据库
MySQL是一种开源的关系型数据库管理系统(RDBMS),基于SQL(结构化查询语言)进行数据操作。作为一个被广泛使用的数据库系统,MySQL具有高度的性能、可扩展性和可靠性。MySQL使用表格结构来存储数据,每个表由多个列和行组成,数据通过SQL查询语言进行操作[7]。MySQL支持多种数据类型,如整数、浮动小数、字符串、日期等,以满足不同应用场景对数据存储的需求。在实际应用中,MySQL通常用于存储和管理结构化数据,通过索引、视图、触发器等功能提升数据查询的效率和数据的完整性。
MySQL支持ACID事务特性(原子性、一致性、隔离性、持久性),确保数据库操作的可靠性和数据的一致性。它还支持多种存储引擎,其中InnoDB是最常用的存储引擎,具备事务支持、行级锁定和外键约束等特性,适用于高并发、高可靠性的数据存储需求。MySQL可以通过主从复制、分区和分库分表等技术实现横向扩展,以应对大规模数据存储和高负载的应用需求。MySQL还具有灵活的权限管理机制,支持用户角色管理、细粒度的权限控制等,保障数据的安全性。
3需求分析
3.1可行性分析
3.1.1技术可行性
从技术角度来看,在线教育平台的构建基于成熟的SSM框架,即Spring、Spring MVC和MyBatis,这些技术为系统的开发提供了坚实的基础。Spring框架通过其强大的依赖注入和面向切面编程功能,使得业务逻辑层的解耦更加容易实现,从而提高了代码的可维护性和扩展性。Spring MVC作为表现层框架,能够有效地处理用户请求并响应视图页面,确保了前后端交互的顺畅。MyBatis则简化了数据库操作,通过XML或注解的方式进行配置,实现了灵活的数据持久化操作,增强了数据管理效率。此外,借助于当前丰富的开源资源和技术社区的支持,开发团队可以快速解决遇到的技术难题,确保项目的顺利推进。
3.1.2操作可行性
从操作层面来看,设计良好的在线教育平台易于师生使用,无需复杂的培训即可上手。系统界面友好,功能模块划分清晰,无论是课程资讯浏览、选课学习还是进度跟踪、考试成绩查询等操作都直观便捷。对于学生来说,可以根据自身需求自由安排学习计划,并随时查看学习进度与成绩反馈;教师和管理员则可以通过后台管理系统高效地完成课程管理、学生信息维护等工作。此外,考虑到不同用户的技术背景差异,平台还应提供详尽的帮助文档和客服支持,确保所有用户都能无障碍地使用各项功能。这种易用性不仅提升了用户体验,也有助于推动在线教育的普及与发展。
3.1.3经济可行性
在经济方面,在线教育平台的建设具有较高的性价比。一方面,利用现有的成熟技术和开源框架可以大幅降低开发成本,减少对昂贵商业软件的依赖;另一方面,随着云计算服务的发展,平台可以选择按需使用的云服务来部署应用,这不仅降低了初期硬件投资,也便于根据用户增长情况灵活调整资源配置。此外,在线教育模式本身减少了传统教育中物理空间和时间上的限制,降低了运营成本,同时扩大了潜在市场范围,有助于提高经济效益。对于教育机构而言,通过在线平台提供课程可以覆盖更广泛的学生群体,增加收入来源。
3.2系统性能需求分析
1.可用性需求
系统必须具备高可用性,以确保其在各种使用场景下能够稳定运行。为满足可用性要求,系统应当具备自恢复能力和冗余机制,避免因单点故障而导致的服务中断。具体而言,系统的部署架构应支持负载均衡和集群配置,通过多个实例的协作提高整体系统的可用性。系统应提供详尽的监控与告警机制,能够实时追踪系统运行状态,及时发现潜在问题并触发自动恢复操作或通知管理员。在用户体验方面,系统需要提供清晰的错误提示信息,并能够在发生异常时通过回滚操作或其他容错机制,保证用户的操作不受到严重影响。
2.可靠性需求
可靠性要求系统在长时间运行中保持稳定,能够有效应对各种可能的故障和压力。系统设计应支持高可用的数据库架构,采用数据库主从复制、分片等技术以实现数据的可靠存储与访问。应用层应具备容错能力,在面对硬件故障、网络中断等意外情况时,能够保持系统的正常服务或在故障恢复后迅速恢复数据和业务流程。系统应具备日志记录功能,能够全面记录操作过程和异常信息,从而为问题追踪与系统优化提供数据支持。系统的可靠性还需要通过压力测试和稳定性测试来验证,确保在大规模用户访问及高并发场景下能够正常运行,不发生崩溃或数据丢失现象。
3.安全性需求
系统的安全性需求必须得到高度重视,确保系统和用户数据的保密性、完整性和可用性。为实现数据安全,系统应采用加密技术,特别是在用户认证、敏感数据传输和存储过程中,采用SSL/TLS协议进行加密通信,确保数据在传输过程中不被窃取或篡改。系统应支持用户身份验证与授权管理,采用如OAuth、JWT等安全机制防止未授权访问。访问控制应细化到资源级别,确保不同角色的用户只能访问其权限范围内的功能。为了防止恶意攻击,系统还应加强对常见攻击方式(如SQL注入、XSS攻击、CSRF攻击等)的防护,通过输入验证、输出转义、会话管理等技术措施提高系统的安全性。系统应定期进行安全审计与漏洞扫描,及时发现并修补可能的安全漏洞,保障系统的长期安全运营。
功能需求分析是对系统所需功能进行详细描述的过程,明确系统的目标、功能模块及其相互关系。在此阶段,结合用户需求、业务流程和技术架构,识别系统必须实现的各项功能,并对其优先级、实现方式和约束条件进行梳理。通过功能需求分析,确保系统设计能够满足实际需求,且具有良好的可用性、可维护性和扩展性,为后续的系统开发和测试提供明确的指导和依据。具体功能分析:
(一)管理员功能分析
后台首页:管理员登录后的主界面,概览系统运行状态和重要统计数据,辅助管理员高效处理日常事务,确保平台稳定运行。
系统用户管理:负责维护管理员和学生用户的账号信息,包括创建新用户、修改权限、重置密码等操作,保证系统的安全性与正常运作。
课程信息管理:集中管理和更新所有课程的基本信息,如课程名称、描述、学分等,确保课程资料准确无误,便于学生查询和选择。
课程类型管理:定义不同类型的课程分类标准,比如专业课、公共课等,有助于课程体系的规范化建设,简化学生选课流程。
选课学习管理:监控学生的选课行为,确保选课过程公平有序,解决选课冲突等问题,同时支持特殊选课请求的审批工作。
学习进度管理:追踪全体学生的学习进展状况,生成相应的统计报告,帮助教师和管理者了解整体学习动态,适时调整教学策略。
课程考试管理:组织和实施各类在线考试,设定考试规则、时间限制等参数,确保考试公正性和科学性,维护良好的考试秩序。
考试成绩管理:收集并处理学生的考试成绩数据,支持成绩录入、修改和查询,同时为成绩分析提供基础数据支持,助力教学质量提升。
系统管理 - 轮播图管理:上传和管理首页轮播图内容,用于展示重要通知或推广优质课程资源,吸引学生注意力,增加曝光率。
通知公告管理:编辑和发布针对全校师生的通知公告,确保信息传达及时有效,增强信息传播力度,促进校园文化建设。
资源管理 - 课程资讯与资讯分类:维护和更新课程资讯库,按类别整理资讯,使学生能迅速找到相关领域信息,丰富学习资源。
管理员用例图如图3-1所示。

图3-1 管理员用例图
(二)学生用户功能分析
注册登录:学生用户通过注册账户并登录系统,以便参与项目并管理个人信息。
首页:作为平台的核心入口,学生首页展示了最新通知公告、推荐课程资讯和热门课程信息,旨在为学生提供一站式的信息服务体验,帮助他们快速获取所需资源并进行学习计划的制定。
通知公告:该功能模块用于发布与展示学校或教育机构的重要消息和活动通知,确保学生能够及时了解到最新的教学安排、政策变动等关键信息,促进信息透明度和沟通效率。
课程资讯:通过提供详细的课程介绍、授课教师简介及课程评价等内容,课程资讯功能帮助学生全面了解课程内容及其特色,以便于做出更加明智的选课决策。
课程信息:详细列出每门课程的具体信息,包括开课时间、上课地点(对于线上课程则是链接)、课程大纲等,让学生可以依据自身需求选择合适的课程进行报名学习。
我的账户:允许学生查看并编辑个人信息,如联系方式、密码修改等,同时也提供了安全设置选项,保障用户信息安全,是个性化服务的基础功能之一。
个人中心:汇集了个人信息、选课学习、学习进度、课程考试、考试成绩、收藏和评论管理等功能,为学生提供一站式服务。学生可以轻松查看和编辑个人信息,追踪学习进展,参与在线考试,管理收藏与评论,实现自主学习和个性化发展。此模块简化了学习流程,增强了互动性,提升了整体用户体验。
学生用户用例图如图3-2所示。

图3-2 学生用户用例图
3.4系统总体流程设计
3.4.1操作流程分析
用户从“系统登录界面”开始,输入用户名和密码后,系统验证其信息是否正确。如果验证通过,则进入功能界面并进一步进入功能处理界面,最后流程结束;如果验证失败,则显示“信息错误”,用户需要重新输入。数据库支持验证过程。如图3-3所示。

图3-3程序操作流程图
3.4.2登录流程分析
用户输入账号和密码后,系统首先判断账号是否正确,若不正确则提示“账号错误”;如果账号正确,则继续判断密码是否正确,若密码错误则提示“密码错误”;若账号和密码均正确,则显示“登录成功”,最后结束流程。如图3-4所示。

图3-4程序登录流程图
3.4.3信息添加流程分析
系统开始后自动生成编号,用户输入数据。系统判断输入的数据是否合法,若不合法则返回重新输入;若合法,则将数据写入数据库,最后结束流程。如图3-5所示。

图3-5 信息添加流程图
3.4.4信息删除流程分析
用户首先选择需要删除的记录,然后系统判断是否执行删除操作。如果用户选择不删除,则返回重新选择;如果选择删除,则更新数据库完成记录删除操作,最后结束流程。如图3-6所示。

图3-6信息删除流程图
4系统设计
4.1系统架构设计
系统由表现层、业务逻辑层、数据访问层和数据库服务器组成。表现层通过浏览器(如IE、Chrome、Firefox)与用户交互,采用FreeMarker、Bootstrap、jQuery等技术实现界面呈现。业务逻辑层负责处理系统的核心业务逻辑,通过分模块设计实现功能分离。数据访问层使用MyBatis框架连接数据库,执行数据的增删改查操作。数据库服务器采用MySQL进行数据存储和管理,为系统提供稳定的数据库支持。整个架构通过Tomcat服务器完成用户请求的接收和处理,确保系统的高效运行[8]。整个系统架构如图4-1所示。

图4-1 系统架构图
4.2系统总体功能设计
系统总体功能设计旨在构建一个全面支持学生学习与管理需求的在线教育平台。包括首页信息展示、通知公告发布、课程资讯浏览、选课学习、学习进度跟踪、课程考试及成绩查询等功能模块,为学生提供便捷的学习体验;同时,通过后台管理系统实现对用户、课程信息、学习进度、考试及成绩等的高效管理,并支持资源管理和系统设置。整个设计以提升教学质量和用户体验为核心,确保系统的易用性、扩展性和稳定性。系统功能结构图如图4-2所示。

图4-2 系统功能结构图
4.2.1注册时序图
用户通过注册模块发送注册请求,系统完成注册后返回确认信息。随后,用户通过登录模块发送登录请求,系统验证用户信息后允许访问目标系统。用户完成操作后可选择退出,系统终止会话。注册时序图,如图4-3所示。

图4-3 注册时序图
4.2.2登录时序图
管理员输入登录信息后,登录界面将信息传递至前台管理界面,随后通过SSM框架读取数据库中的用户信息并返回。系统验证信息,若验证成功则登录成功,若验证失败则返回错误提示。登录时序图如图4-4所示。

图4-4登录时序图
4.2.3管理员修改用户信息时序图
管理员输入登录信息后,进入用户信息管理模块,选择增删改查操作并提交命令至数据库。数据库执行操作后返回成功状态,系统显示用户管理界面并提示操作成功。管理员修改用户信息时序图如图4-5所示。

图4-5管理员修改用户信息时序图
4.2.4管理员管理系统信息时序图
管理员通过访问系统发起请求,系统接收访问后转向系统信息模块进行管理操作。管理完成后,系统返回管理结果至系统,最终反馈给管理员,管理员可选择退出。管理员管理系统信息时序图如图4-6所示。

图4-6管理员管理系统信息时序图
4.3数据库设计
数据库设计是系统开发中至关重要的环节,为系统提供高效、规范的数据存储和管理方案。设计过程包括需求分析、实体设计、表设计和逻辑结构设计。首先,通过分析业务需求,确定系统的核心实体及其属性,同时明确实体间的关系。接着,将实体抽象为具体的数据库表,为每张表定义字段名、数据类型、主键和外键,通过主外键关系和关联表设计,保证数据的完整性和一致性。最后,数据库逻辑设计进一步优化表之间的关系,通过索引、视图和存储过程提升查询效率和操作性能。整个设计需严格遵循规范,避免数据冗余和冲突,确保系统在高并发访问和复杂数据处理场景下的稳定性和高效性。
4.3.1数据库实体设计
数据库实体设计是数据库设计的关键步骤,对实际业务逻辑中涉及的实体及其属性进行抽象建模,明确系统中的主要信息对象及其关系[9]。在实体设计中,根据需求分析确定系统的核心实体。在设计过程中,注重实体的完整性、规范性和唯一性,确保设计能够满足系统功能需求,并为后续的表设计提供清晰的结构框架。实体设计需遵循数据库设计的标准化要求,避免数据冗余和不必要的复杂度。
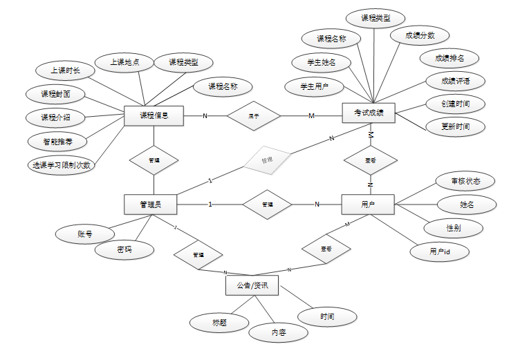
系统全局E-R图如图4-7所示。

图4-7系统E-R图
4.3.2数据库表设计
数据库表设计基于实体设计,将抽象的实体映射为具体的表结构。设计过程中,为每个实体定义表名、字段名及数据类型 [10]。根据业务需求,合理定义主键、外键及约束条件,确保表之间的关联性,例如通过外键建立用户表和角色表之间的关系。表设计时注重数据存储的完整性、一致性,并通过索引优化查询效率,最终确保数据库结构能够支持系统的功能需求。以下是系统的数据库表设计展示。
| 编号 | 字段名 | 类型 | 长度 | 是否非空 | 是否主键 | 注释 |
| 1 | token_id | int | 是 | 是 | 临时访问牌ID | |
| 2 | token | varchar | 64 | 否 | 否 | 临时访问牌 |
| 3 | info | text | 65535 | 否 | 否 | 信息 |
| 4 | maxage | int | 是 | 否 | 最大寿命:默认2小时 | |
| 5 | create_time | timestamp | 是 | 否 | 创建时间 | |
| 6 | update_time | timestamp | 是 | 否 | 更新时间 | |
| 7 | user_id | int | 是 | 否 | 用户编号 |
表 4-2-article(文章)
| 编号 | 字段名 | 类型 | 长度 | 是否非空 | 是否主键 | 注释 |
| 1 | article_id | mediumint | 是 | 是 | 文章id | |
| 2 | title | varchar | 125 | 是 | 是 | 标题 |
| 3 | type | varchar | 64 | 是 | 否 | 文章分类 |
| 4 | hits | int | 是 | 否 | 点击数 | |
| 5 | praise_len | int | 是 | 否 | 点赞数 | |
| 6 | create_time | timestamp | 是 | 否 | 创建时间 | |
| 7 | update_time | timestamp | 是 | 否 | 更新时间 | |
| 8 | source | varchar | 255 | 否 | 否 | 来源 |
| 9 | url | varchar | 255 | 否 | 否 | 来源地址 |
| 10 | tag | varchar | 255 | 否 | 否 | 标签 |
| 11 | content | longtext | 4294967295 | 否 | 否 | 正文 |
| 12 | img | varchar | 255 | 否 | 否 | 封面图 |
| 13 | description | text | 65535 | 否 | 否 | 文章描述 |
表 4-3-article_type(文章分类)
| 编号 | 字段名 | 类型 | 长度 | 是否非空 | 是否主键 | 注释 |
| 1 | type_id | smallint | 是 | 是 | 分类ID | |
| 2 | display | smallint | 是 | 否 | 显示顺序 | |
| 3 | name | varchar | 16 | 是 | 否 | 分类名称 |
| 4 | father_id | smallint | 是 | 否 | 上级分类ID | |
| 5 | description | varchar | 255 | 否 | 否 | 描述 |
| 6 | icon | text | 65535 | 否 | 否 | 分类图标 |
| 7 | url | varchar | 255 | 否 | 否 | 外链地址 |
| 8 | create_time | timestamp | 是 | 否 | 创建时间 | |
| 9 | update_time | timestamp | 是 | 否 | 更新时间 |
表 4-4-auth(用户权限管理)
| 编号 | 字段名 | 类型 | 长度 | 是否非空 | 是否主键 | 注释 |
| 1 | auth_id | int | 是 | 是 | 授权ID | |
| 2 | user_group | varchar | 64 | 否 | 否 | 用户组 |
| 3 | mod_name | varchar | 64 | 否 | 否 | 模块名 |
| 4 | table_name | varchar | 64 | 否 | 否 | 表名 |
| 5 | page_title | varchar | 255 | 否 | 否 | 页面标题 |
| 6 | path | varchar | 255 | 否 | 否 | 路由路径 |
| 7 | parent | varchar | 64 | 否 | 否 | 父级菜单 |
| 8 | parent_sort | int | 是 | 否 | 父级菜单排序 | |
| 9 | position | varchar | 32 | 否 | 否 | 位置 |
| 10 | mode | varchar | 32 | 是 | 否 | 跳转方式 |
| 11 | add | tinyint | 是 | 否 | 是否可增加 | |
| 12 | del | tinyint | 是 | 否 | 是否可删除 | |
| 13 | set | tinyint | 是 | 否 | 是否可修改 | |
| 14 | get | tinyint | 是 | 否 | 是否可查看 | |
| 15 | field_add | text | 65535 | 否 | 否 | 添加字段 |
| 16 | field_set | text | 65535 | 否 | 否 | 修改字段 |
| 17 | field_get | text | 65535 | 否 | 否 | 查询字段 |
| 18 | table_nav_name | varchar | 500 | 否 | 否 | 跨表导航名称 |
| 19 | table_nav | varchar | 500 | 否 | 否 | 跨表导航 |
| 20 | option | text | 65535 | 否 | 否 | 配置 |
| 21 | create_time | timestamp | 是 | 否 | 创建时间 | |
| 22 | update_time | timestamp | 是 | 否 | 更新时间 |
表 4-5-code_token(验证码)
| 编号 | 字段名 | 类型 | 长度 | 是否非空 | 是否主键 | 注释 |
| 1 | code_token_id | int | 是 | 是 | 验证码ID | |
| 2 | token | varchar | 255 | 否 | 否 | 令牌 |
| 3 | code | varchar | 255 | 否 | 否 | 验证码 |
| 4 | expire_time | timestamp | 是 | 否 | 失效时间 | |
| 5 | create_time | timestamp | 是 | 否 | 创建时间 | |
| 6 | update_time | timestamp | 是 | 否 | 更新时间 |
表 4-6-collect(收藏)
| 编号 | 字段名 | 类型 | 长度 | 是否非空 | 是否主键 | 注释 |
| 1 | collect_id | int | 是 | 是 | 收藏ID | |
| 2 | user_id | int | 是 | 是 | 收藏人ID | |
| 3 | source_table | varchar | 255 | 否 | 否 | 来源表 |
| 4 | source_field | varchar | 255 | 否 | 否 | 来源字段 |
| 5 | source_id | int | 是 | 否 | 来源ID | |
| 6 | title | varchar | 255 | 否 | 否 | 标题 |
| 7 | img | varchar | 255 | 否 | 否 | 封面 |
| 8 | create_time | timestamp | 是 | 否 | 创建时间 | |
| 9 | update_time | timestamp | 是 | 否 | 更新时间 |
表 4-7-comment(评论)
| 编号 | 字段名 | 类型 | 长度 | 是否非空 | 是否主键 | 注释 |
| 1 | comment_id | int | 是 | 是 | 评论ID | |
| 2 | user_id | int | 是 | 是 | 评论人ID | |
| 3 | reply_to_id | int | 是 | 否 | 回复评论ID | |
| 4 | content | longtext | 4294967295 | 否 | 否 | 内容 |
| 5 | nickname | varchar | 255 | 否 | 否 | 昵称 |
| 6 | avatar | varchar | 255 | 否 | 否 | 头像地址 |
| 7 | create_time | timestamp | 是 | 否 | 创建时间 | |
| 8 | update_time | timestamp | 是 | 否 | 更新时间 | |
| 9 | source_table | varchar | 255 | 否 | 否 | 来源表 |
| 10 | source_field | varchar | 255 | 否 | 否 | 来源字段 |
| 11 | source_id | int | 是 | 否 | 来源ID |
表 4-8-course_examination(课程考试)
| 编号 | 字段名 | 类型 | 长度 | 是否非空 | 是否主键 | 注释 |
| 1 | course_examination_id | int | 是 | 是 | 课程考试ID | |
| 2 | student_users | int | 否 | 否 | 学生用户 | |
| 3 | student_name | varchar | 64 | 否 | 否 | 学生姓名 |
| 4 | student_phone | varchar | 64 | 否 | 否 | 学生电话 |
| 5 | course_name | varchar | 64 | 否 | 否 | 课程名称 |
| 6 | course_type | varchar | 64 | 否 | 否 | 课程类型 |
| 7 | release_time | date | 否 | 否 | 发布时间 | |
| 8 | examination_documents | varchar | 255 | 否 | 否 | 考试文件 |
| 9 | note_information | text | 65535 | 否 | 否 | 备注信息 |
| 10 | completion_status | varchar | 64 | 否 | 否 | 完成情况 |
| 11 | complete_file | varchar | 255 | 否 | 否 | 完成文件 |
| 12 | examination_results_limit_times | int | 是 | 否 | 考试成绩限制次数 | |
| 13 | create_time | datetime | 是 | 否 | 创建时间 | |
| 14 | update_time | timestamp | 是 | 否 | 更新时间 | |
| 15 | source_table | varchar | 255 | 否 | 否 | 来源表 |
| 16 | source_id | int | 否 | 否 | 来源ID | |
| 17 | source_user_id | int | 否 | 否 | 来源用户 |
表 4-9-course_information(课程信息)
| 编号 | 字段名 | 类型 | 长度 | 是否非空 | 是否主键 | 注释 |
| 1 | course_information_id | int | 是 | 是 | 课程信息ID | |
| 2 | course_name | varchar | 64 | 否 | 否 | 课程名称 |
| 3 | course_type | varchar | 64 | 否 | 否 | 课程类型 |
| 4 | class_location | varchar | 64 | 否 | 否 | 上课地点 |
| 5 | class_time | datetime | 否 | 否 | 上课时间 | |
| 6 | course_duration | varchar | 64 | 否 | 否 | 课程时长 |
| 7 | course_cover | varchar | 255 | 否 | 否 | 课程封面 |
| 8 | course_introduction | longtext | 4294967295 | 否 | 否 | 课程介绍 |
| 9 | hits | int | 是 | 否 | 点击数 | |
| 10 | praise_len | int | 是 | 否 | 点赞数 | |
| 11 | collect_len | int | 是 | 否 | 收藏数 | |
| 12 | comment_len | int | 是 | 否 | 评论数 | |
| 13 | recommend | int | 是 | 否 | 智能推荐 | |
| 14 | course_selection_learning_limit_times | int | 是 | 否 | 选课学习限制次数 | |
| 15 | create_time | datetime | 是 | 否 | 创建时间 | |
| 16 | update_time | timestamp | 是 | 否 | 更新时间 |
表 4-10-course_selection_learning(选课学习)
| 编号 | 字段名 | 类型 | 长度 | 是否非空 | 是否主键 | 注释 |
| 1 | course_selection_learning_id | int | 是 | 是 | 选课学习ID | |
| 2 | course_name | varchar | 64 | 否 | 否 | 课程名称 |
| 3 | course_type | varchar | 64 | 否 | 否 | 课程类型 |
| 4 | class_location | varchar | 64 | 否 | 否 | 上课地点 |
| 5 | student_users | int | 否 | 否 | 学生用户 | |
| 6 | student_number | varchar | 64 | 否 | 否 | 学生学号 |
| 7 | student_name | varchar | 64 | 否 | 否 | 学生姓名 |
| 8 | student_phone | varchar | 64 | 否 | 否 | 学生电话 |
| 9 | course_selection_remarks | text | 65535 | 否 | 否 | 选课备注 |
| 10 | examine_state | varchar | 16 | 是 | 否 | 审核状态 |
| 11 | examine_reply | varchar | 255 | 否 | 否 | 审核回复 |
| 12 | learning_progress_limit_times | int | 是 | 否 | 学习进度限制次数 | |
| 13 | course_examination_limit_times | int | 是 | 否 | 课程考试限制次数 | |
| 14 | create_time | datetime | 是 | 否 | 创建时间 | |
| 15 | update_time | timestamp | 是 | 否 | 更新时间 | |
| 16 | source_table | varchar | 255 | 否 | 否 | 来源表 |
| 17 | source_id | int | 否 | 否 | 来源ID | |
| 18 | source_user_id | int | 否 | 否 | 来源用户 |
表 4-11-course_type(课程类型)
| 编号 | 字段名 | 类型 | 长度 | 是否非空 | 是否主键 | 注释 |
| 1 | course_type_id | int | 是 | 是 | 课程类型ID | |
| 2 | course_type | varchar | 64 | 否 | 否 | 课程类型 |
| 3 | create_time | datetime | 是 | 否 | 创建时间 | |
| 4 | update_time | timestamp | 是 | 否 | 更新时间 |
表 4-12-examination_results(考试成绩)
| 编号 | 字段名 | 类型 | 长度 | 是否非空 | 是否主键 | 注释 |
| 1 | examination_results_id | int | 是 | 是 | 考试成绩ID | |
| 2 | student_users | int | 否 | 否 | 学生用户 | |
| 3 | student_name | varchar | 64 | 否 | 否 | 学生姓名 |
| 4 | course_name | varchar | 64 | 否 | 否 | 课程名称 |
| 5 | course_type | varchar | 64 | 否 | 否 | 课程类型 |
| 6 | achievement_score | double | 否 | 否 | 成绩分数 | |
| 7 | achievement_rankings | double | 否 | 否 | 成绩排名 | |
| 8 | achievement_comments | text | 65535 | 否 | 否 | 成绩评语 |
| 9 | create_time | datetime | 是 | 否 | 创建时间 | |
| 10 | update_time | timestamp | 是 | 否 | 更新时间 | |
| 11 | source_table | varchar | 255 | 否 | 否 | 来源表 |
| 12 | source_id | int | 否 | 否 | 来源ID | |
| 13 | source_user_id | int | 否 | 否 | 来源用户 |
表 4-13-hits(用户点击)
| 编号 | 字段名 | 类型 | 长度 | 是否非空 | 是否主键 | 注释 |
| 1 | hits_id | int | 是 | 是 | 点赞ID | |
| 2 | user_id | int | 是 | 否 | 点赞人 | |
| 3 | create_time | timestamp | 是 | 否 | 创建时间 | |
| 4 | update_time | timestamp | 是 | 否 | 更新时间 | |
| 5 | source_table | varchar | 255 | 否 | 否 | 来源表 |
| 6 | source_field | varchar | 255 | 否 | 否 | 来源字段 |
| 7 | source_id | int | 是 | 否 | 来源ID |
表 4-14-learning_progress(学习进度)
| 编号 | 字段名 | 类型 | 长度 | 是否非空 | 是否主键 | 注释 |
| 1 | learning_progress_id | int | 是 | 是 | 学习进度ID | |
| 2 | course_name | varchar | 64 | 否 | 否 | 课程名称 |
| 3 | course_type | varchar | 64 | 否 | 否 | 课程类型 |
| 4 | student_users | int | 否 | 否 | 学生用户 | |
| 5 | student_name | varchar | 64 | 否 | 否 | 学生姓名 |
| 6 | learning_time | date | 否 | 否 | 学习时间 | |
| 7 | learning_progress | text | 65535 | 否 | 否 | 学习进度 |
| 8 | note_information | text | 65535 | 否 | 否 | 备注信息 |
| 9 | examine_state | varchar | 16 | 是 | 否 | 审核状态 |
| 10 | examine_reply | varchar | 255 | 否 | 否 | 审核回复 |
| 11 | create_time | datetime | 是 | 否 | 创建时间 | |
| 12 | update_time | timestamp | 是 | 否 | 更新时间 | |
| 13 | source_table | varchar | 255 | 否 | 否 | 来源表 |
| 14 | source_id | int | 否 | 否 | 来源ID | |
| 15 | source_user_id | int | 否 | 否 | 来源用户 |
表 4-15-notice(公告)
| 编号 | 字段名 | 类型 | 长度 | 是否非空 | 是否主键 | 注释 |
| 1 | notice_id | mediumint | 是 | 是 | 公告ID | |
| 2 | title | varchar | 125 | 是 | 否 | 标题 |
| 3 | content | longtext | 4294967295 | 否 | 否 | 正文 |
| 4 | create_time | timestamp | 是 | 否 | 创建时间 | |
| 5 | update_time | timestamp | 是 | 否 | 更新时间 |
表 4-16-praise(点赞)
| 编号 | 字段名 | 类型 | 长度 | 是否非空 | 是否主键 | 注释 |
| 1 | praise_id | int | 是 | 是 | 点赞ID | |
| 2 | user_id | int | 是 | 是 | 点赞人 | |
| 3 | create_time | timestamp | 是 | 否 | 创建时间 | |
| 4 | update_time | timestamp | 是 | 否 | 更新时间 | |
| 5 | source_table | varchar | 255 | 否 | 否 | 来源表 |
| 6 | source_field | varchar | 255 | 否 | 否 | 来源字段 |
| 7 | source_id | int | 是 | 否 | 来源ID | |
| 8 | status | tinyint | 是 | 否 | 点赞状态:1为点赞,0已取消 |
表 4-17-slides(轮播图)
| 编号 | 字段名 | 类型 | 长度 | 是否非空 | 是否主键 | 注释 |
| 1 | slides_id | int | 是 | 是 | 轮播图ID | |
| 2 | title | varchar | 64 | 否 | 否 | 标题 |
| 3 | content | varchar | 255 | 否 | 否 | 内容 |
| 4 | url | varchar | 255 | 否 | 否 | 链接 |
| 5 | img | varchar | 255 | 否 | 否 | 轮播图 |
| 6 | hits | int | 是 | 否 | 点击量 | |
| 7 | create_time | timestamp | 是 | 否 | 创建时间 | |
| 8 | update_time | timestamp | 是 | 否 | 更新时间 |
表 4-18-student_users(学生用户)
| 编号 | 字段名 | 类型 | 长度 | 是否非空 | 是否主键 | 注释 |
| 1 | student_users_id | int | 是 | 是 | 学生用户ID | |
| 2 | student_number | varchar | 64 | 是 | 是 | 学生学号 |
| 3 | student_name | varchar | 64 | 否 | 否 | 学生姓名 |
| 4 | student_gender | varchar | 64 | 否 | 否 | 学生性别 |
| 5 | student_phone | varchar | 16 | 否 | 否 | 学生电话 |
| 6 | examine_state | varchar | 16 | 是 | 否 | 审核状态 |
| 7 | user_id | int | 是 | 否 | 用户ID | |
| 8 | create_time | datetime | 是 | 否 | 创建时间 | |
| 9 | update_time | timestamp | 是 | 否 | 更新时间 |
表 4-19-upload(文件上传)
| 编号 | 字段名 | 类型 | 长度 | 是否非空 | 是否主键 | 注释 |
| 1 | upload_id | int | 是 | 是 | 上传ID | |
| 2 | name | varchar | 64 | 否 | 否 | 文件名 |
| 3 | path | varchar | 255 | 否 | 否 | 访问路径 |
| 4 | file | varchar | 255 | 否 | 否 | 文件路径 |
| 5 | display | varchar | 255 | 否 | 否 | 显示顺序 |
| 6 | father_id | int | 否 | 否 | 父级ID | |
| 7 | dir | varchar | 255 | 否 | 否 | 文件夹 |
| 8 | type | varchar | 32 | 否 | 否 | 文件类型 |
表 4-20-user(用户账户)
| 编号 | 字段名 | 类型 | 长度 | 是否非空 | 是否主键 | 注释 |
| 1 | user_id | int | 是 | 是 | 用户ID | |
| 2 | state | smallint | 是 | 否 | 账户状态:(1可用|2异常|3已冻结|4已注销) | |
| 3 | user_group | varchar | 32 | 否 | 否 | 所在用户组 |
| 4 | login_time | timestamp | 是 | 否 | 上次登录时间 | |
| 5 | phone | varchar | 11 | 否 | 否 | 手机号码 |
| 6 | phone_state | smallint | 是 | 否 | 手机认证:(0未认证|1审核中|2已认证) | |
| 7 | username | varchar | 16 | 是 | 否 | 用户名 |
| 8 | nickname | varchar | 16 | 否 | 否 | 昵称 |
| 9 | password | varchar | 64 | 是 | 否 | 密码 |
| 10 | | varchar | 64 | 否 | 否 | 邮箱 |
| 11 | email_state | smallint | 是 | 否 | 邮箱认证:(0未认证|1审核中|2已认证) | |
| 12 | avatar | varchar | 255 | 否 | 否 | 头像地址 |
| 13 | open_id | varchar | 255 | 否 | 否 | 针对获取用户信息字段 |
| 14 | create_time | timestamp | 是 | 否 | 创建时间 |
表 4-21-user_group(用户组)
| 编号 | 字段名 | 类型 | 长度 | 是否非空 | 是否主键 | 注释 |
| 1 | group_id | mediumint | 是 | 是 | 用户组ID | |
| 2 | display | smallint | 是 | 否 | 显示顺序 | |
| 3 | name | varchar | 16 | 是 | 否 | 名称 |
| 4 | description | varchar | 255 | 否 | 否 | 描述 |
| 5 | source_table | varchar | 255 | 否 | 否 | 来源表 |
| 6 | source_field | varchar | 255 | 否 | 否 | 来源字段 |
| 7 | source_id | int | 是 | 否 | 来源ID | |
| 8 | register | smallint | 否 | 否 | 注册位置 | |
| 9 | create_time | timestamp | 是 | 否 | 创建时间 | |
| 10 | update_time | timestamp | 是 | 否 | 更新时间 |
5系统实现
5.1用户功能实现
5.1.1登录界面
输入用户名跟密码点击登录按钮,校验通过后即可登录,登录界面如图5-1所示。

图5-1登录界面
5.1.2课程资讯界面
通过提供详细的课程介绍、授课教师简介及课程评价等内容,课程资讯功能帮助学生全面了解课程内容及其特色,以便于做出更加明智的选课决策。课程资讯界面如图5-2所示。

图5-2课程资讯界面
5.1.3课程信息界面
详细列出每门课程的具体信息,包括开课时间、上课地点(对于线上课程则是链接)、课程大纲等,让学生可以依据自身需求选择合适的课程进行选课学习。课程信息界面如图5-3所示。

图5-3课程信息界面
选课学习界面如图5-3所示。

图5-3选课学习界面
5.1.4课程考试界面
提供在线考试环境,学生可以在规定时间内完成测试题目,并实时提交答卷,系统会自动评分并将结果反馈给学生,增强学习效果评估的即时性。课程考试界面如图5-4所示。

图5-4课程考试界面
个人中心汇集了个人信息、选课学习、学习进度、课程考试、考试成绩、收藏和评论管理等功能,为学生提供一站式服务。学生可以轻松查看和编辑个人信息,追踪学习进展,参与在线考试,管理收藏与评论,实现自主学习和个性化发展。此模块简化了学习流程,增强了互动性,提升了整体用户体验。个人中心界面如图5-5所示。

图5-5个人中心界面
5.2管理员功能实现
5.2.1管理员首页
管理员登录后的主界面,概览系统运行状态和重要统计数据,辅助管理员高效处理日常事务,确保平台稳定运行。管理登录界面如图5-6所示。

图5-6管理首页界面
5.2.2用户管理
负责维护管理员和学生用户的账号信息,包括创建新用户、修改权限、重置密码等操作,保证系统的安全性与正常运作。用户管理界面如图5-7所示。

图5-7用户管理界面
追踪全体学生的学习进展状况,生成相应的统计报告,帮助教师和管理者了解整体学习动态,适时调整教学策略。学习进度管理界面如图5-9所示。

图5-9学习进度管理界面
5.2.4考试成绩管理
收集并处理学生的考试成绩数据,支持成绩录入、修改和查询,同时为成绩分析提供基础数据支持,助力教学质量提升。考试成绩管理界面如图5-10所示。

图5-10考试成绩管理界面
5.2.5选课学习管理
监控学生的选课行为,确保选课过程公平有序,解决选课冲突等问题,同时支持特殊选课请求的审批工作。选课学习管理界面如图5-11所示。

图5-11选课学习管理界面
课程资讯与资讯分类:管理员维护和更新课程资讯库,按类别整理资讯,使学生能迅速找到相关领域信息,丰富学习资源。资源管理界面如图5-12所示。

图5-12资源管理界面
6系统测试
6.1测试环境
系统的测试环境如表6-1所示。
表6-1 测试环境
| 类别 | 配置项 | 详细信息 |
| 硬件环境 | 服务器CPU | Intel Xeon E5-2680 v4 |
| 内存 | 32GB DDR4 | |
| 硬盘 | 1TB SSD | |
| 网络带宽 | 100Mbps | |
| 软件环境 | 操作系统 | Windows Server 2019 |
| 数据库 | MySQL 8.0 | |
| Web服务器 | Tomcat 9.0 | |
| 开发框架 | SSM2.5 | |
| 前端框架 | Vue.js 2.6 | |
| Java版本 | JDK 11 | |
| 浏览器 | Chrome 88, Firefox 85 |
6.2测试目的
系统测试的主要目的是确保系统的功能、性能和稳定性满足需求规格说明书中的要求,并验证系统在实际使用环境中的可用性和可靠性。通过测试,可以发现软件中的缺陷、漏洞和潜在问题,确保系统运行的准确性、完整性和安全性。在功能测试中,目的是验证系统各功能模块是否按设计实现预期功能,例如用户登录、信息管理、数据查询等核心功能是否准确执行。性能测试的目的是验证系统在高并发、数据量大等压力场景下的响应时间和处理能力,确保系统具备良好的性能。兼容性测试的目的是确保系统在不同的硬件、软件和浏览器环境中能正常运行。测试还包括对异常处理和边界条件的验证,确保系统在异常场景下能够正确处理和恢复。最终,通过测试确保系统可以安全稳定地部署上线,为用户提供可靠的服务。
6.3测试方法
系统测试采用多种测试方法,以全面验证系统的功能和性能。功能测试采用黑盒测试方法,通过设计测试用例直接验证系统功能是否符合需求,无需了解内部代码逻辑。例如,设计用例验证用户登录模块,通过输入合法和非法的用户名与密码,检查系统响应是否符合预期。性能测试采用压力测试和负载测试方法,通过模拟高并发用户访问、数据处理的场景,评估系统的响应时间、吞吐量和稳定性。兼容性测试通过在不同操作系统、浏览器和硬件设备上运行系统,验证其在不同环境中的适应性[11]。异常测试通过设计边界条件和异常输入,检查系统对非法数据和操作的处理能力。测试用例的设计需覆盖系统的所有功能模块和接口,确保测试过程的全面性。通过系统测试方法的综合应用,可以有效发现问题,并为系统的优化和改进提供依据。
6.4测试内容
系统的测试用例表格如下图所示。
表6-2 系统功能测试用例表
| 模块 | 测试内容 | 预期结果 | 测试结果 |
| 学生登录 | 输入正确的用户名和密码,点击登录按钮 | 系统验证通过,跳转至学生首页,显示欢迎信息及个人基本信息 | 通过 |
| 课程资讯浏览 | 在课程资讯模块中查看某门课程的详细信息 | 系统正确显示课程名称、简介、授课教师及相关评价信息,页面加载流畅 | 通过 |
| 选课学习 | 在选课学习模块中搜索课程并选择一门课程进行报名 | 系统成功将课程添加到学生选课列表,并在页面提示“选课成功” | 通过 |
| 学习进度查看 | 进入学习进度模块,查看某门课程的学习完成情况 | 系统正确显示该课程已完成章节、未完成章节及总体进度百分比 | 通过 |
| 在线考试提交 | 在课程考试模块完成测试题目并提交答卷 | 系统自动评分并将成绩反馈给学生,同时记录考试成绩并更新至考试成绩管理模块 | 通过 |
| 考试成绩查询 | 在考试成绩模块中查看最近一次考试的成绩 | 系统准确显示考试科目、分数及排名信息,数据与提交试卷后的评分一致 | 通过 |
| 后台用户管理 | 管理员在系统用户模块中新增一名学生用户并保存信息 | 系统成功创建新用户,返回成功提示,并可在用户列表中查询到新增的学生信息 | 通过 |
| 通知公告发布 | 管理员在通知公告管理模块中发布一条新公告 | 系统成功保存公告内容,公告显示在学生首页的通知公告区域,并按发布时间排序 | 通过 |
| 轮播图管理 | 管理员上传一张新图片并设置为首页轮播图 | 系统成功保存图片,首页轮播图正常显示新上传的图片,且切换效果流畅 | 通过 |
| 课程信息管理 | 管理员在课程信息管理模块中修改某门课程的基本信息 | 系统成功更新课程信息,修改后的内容在课程详情页和选课列表中同步显示,无延迟或错误 | 通过 |
经过全面的功能测试,所有主要模块均表现出预期的功能性和稳定性。学生登录验证准确无误,课程资讯浏览和选课学习流程顺畅,学习进度跟踪精确反映了学生的实际学习情况,在线考试提交与成绩查询功能响应迅速且结果准确。同时,管理员后台的各项管理功能,包括用户管理、通知公告发布、轮播图管理和课程信息管理等,均能有效执行相应的操作并达到预期效果。系统在数据处理、界面交互及用户体验方面表现良好,未发现重大缺陷或错误,整体测试结果令人满意,证明了系统的可靠性和实用性,能够满足设计要求并支持高效的教学活动。
7总结
基于Spring MVC和MyBatis的在线教育平台成功地整合了现代Web开发技术,提供了一个高效、稳定且用户友好的学习环境。该平台通过Spring框架实现了业务逻辑层的良好解耦,增强了系统的可维护性和扩展性;利用Spring MVC有效地处理前后端交互,确保了数据传递的准确性和响应速度;MyBatis则简化了数据库操作,提供了灵活的数据持久化方案,提升了数据管理效率。针对学生和管理员设计的多样化功能模块,包括课程资讯浏览、选课学习、学习进度跟踪、考试成绩查询以及系统管理等,全面覆盖了在线教育的需求。整个项目不仅展示了SSM框架在构建高可用性Web应用中的优势,也为在线教育平台的发展提供了有价值的参考案例,促进了教育资源的优化配置与教学质量的提升。
参考文献
- 刘江涛,王亮亮,吴庆茹,等.基于B/S模式的铁路勘测设计案例信息化管理系统设计与实现[J].铁路计算机应用,2021,30(03):32-35.
- 张丹丹,李弘.基于B/S架构的办公管理系统设计与开发[J].铁路通信信号工程技术,2024,21(09):44-48+106.
- 王志亮,纪松波.基于SSM的Web前端与数据库的接口设计[J].工业控制计算机,2023,36(03):51-53.
- 熊永平.基于SSM框架应用开发技术的分析与研究[J].电脑知识与技术,2021,15(36):76-77.
- 赵媛.基于Vue的Web系统前端性能优化分析[J].电脑编程技巧与维护,2024,(09):44-46.
- 秦冬.浅析Vue框架在前端开发中的应用[J].信息与电脑(理论版),2024,36(13):61-63.
- 李艳杰.MySQL数据库下存储过程的综合运用研究[J].现代信息科技,2023,7(11):80-82+88.
- 陈倩怡,何军.Vue+SSM+MyBatis技术应用解析[J].电脑编程技巧与维护,2020,(01):14-15+28.
- 周晓玉,崔文超.基于Web技术的数据库应用系统设计[J].信息与电脑(理论版),2023,35(09):189-191.
- 马艳艳,吴晓光.计算机软件与数据库的设计策略分析[J].电子技术,2024,53(05):104-105.
- 李俊萌.计算机软件测试技术与开发应用策略分析[J].信息记录材料,2023,24(03):50-52.
- 陈虹羽,李东伟.国际中文在线教育教师素质需求与标准构建研究[J].黑龙江教师发展学院学报,2025,44(04):35-39.
- 王芬芬,陈康.工业设计数字技能在线教育平台构建研究[J].网印工业,2025,(03):105-107.
- Zhang F ,Baki B R ,Liang S .Study on the Factors Affecting College Students’ Sustainable Use of Online Education Platforms to Learn English[J].The Educational Review, USA,2025,9(1):139-145.
- 杨子祥,丁刚.智能技术赋能网络在线教育学习质量研究[J].河北开放大学学报,2025,30(01):31-35.DOI:10.13559/j.cnki.hbgd.2025.01.012.
- 宋帅.在线教育平台学习质量预测及影响因素分析[J].数字通信世界,2025,(02):76-78.
- Li D ,Xing W .A comparative study on sustainable development of online education platforms at home and abroad since the twenty-first century based on big data analysis[J].Education and Information Technologies,2025,(prepublish):1-22.
- 陈加元,刘彦.基于BERTopic模型的在线教育主题文本挖掘分析[J].情报探索,2025,(02):59-67.
- 于秀明,宋丹,沙莎.基于SSM框架的电气类课程在线教育平台设计[J].无线互联科技,2025,22(03):85-88.
- Wang S ,Zhao J .Analysis of Student Learning Behavior on Online Education Platforms Based on Deep Learning[J].Journal of Circuits, Systems and Computers,2025,(prepublish):
- 彭云艳,李静惠子,刘黎明.在线教学监管方与平台方的博弈分析[J].产业与科技论坛,2025,24(03):118-120.
- 周茜.在线教育平台在大学英语教学中的应用与效果研究[J].海外英语,2025,(01):148-151.
- 王琰.互联网时代在线教育发展趋势研究[N].河南经济报,2025-01-09(012). DOI:10.28362/n.cnki.nhncx.2025.000095.
- 费颖,张慧涛.泛在学习视域下在线教育平台用户持续使用意愿研究[J].中国多媒体与网络教学学报(上旬刊),2025,(01):9-12.
- 张会.数字时代下艺术教育教学的教育主体分析[C]//中国智慧工程研究会.2024数字化教育教学交流会论文集(上).哈尔滨传媒职业学院;,2024:239-241.DOI:10.26914/c.cnkihy.2024.064349.
致谢
在完成基于Spring MAC和My batis的在线教育平台的设计与实现过程中,我收获了很多宝贵的经验,并得到了许多人的帮助和支持。在此,我衷心感谢我的导师,感谢您在整个项目中的悉心指导与帮助。您的专业知识和耐心解答让我在技术上取得了突破,也让我深刻理解了理论与实践结合的重要性。
感谢学校提供的良好学习环境和资源支持,使我能够顺利进行项目开发并完成研究工作。同时,感谢各位同学和朋友们的鼓励与陪伴,您们的支持让我在遇到困难时始终保持积极的心态,顺利完成毕业设计。
最后,感谢我的家人对我的关爱与支持。在整个毕业设计过程中,他们始终给予我无条件的理解和帮助,让我能够专心致志地投入到学业中。这份毕业设计是我大学生涯的重要篇章,也是我迈向人生新阶段的起点。感谢所有给予我帮助的人,您们的支持和鼓励将是我继续前行的动力。
附录
系统核心代码设计
用户注册
注册页UserController.java,传入user对象,并将"user_id"、 "state"、 "user_group"、"login_time"、"phone"、"phone_state"、 "username"、"nickname"、"password"、"email"、"email_state"、"avatar"、"create_time"输入,重点是 "username"、"nickname"、"password"必须输入,通过获取username,数据库查询是否有该用户,如果存在,则提示“用户已存在”,否则执行将UserId置为空(数据库表中该字段已设置自动递增),代码如图所示。

图注册核心代码图
用户登录
登录页,首先传入"username"、"email"、"phone"、"password",用户可通过用户名、邮箱、手机号进行登陆,通过判断resultList来确定查询结果,然后执行查询用户组UserGroup,用户组里面不存在,依然报“用户不存在”,执行完以上代码,最后涉及到用户带有“审核”的,会查询examine_state(用户的审核状态),数据库表user_group中含有source_table和source_field进行查询,以上步骤完成,对输入的密码进行存储Token到数据库,匹对账号和密码,数据库中的AccessToken为令牌,用于身份认证,代码如图所示。

用户登录核心代码图
修改密码
修改密码,通过请求data,获取旧密码,并将新密码重新赋值,期间都是需要通过加密,代码如图所示。

修改密码核心代码图
修改数据
修改一个数据,原理与add基本一致,不同点在于通过readConfig()读取关键字,以及通过readQuery()获取URL后面?指定位置的标识,转成Map对象后,执行update操作,同样通过拼接的sql语句执行,执行过程读取query,toWhereSql()语句完成数据库操作,body为修改对象的值,代码如图所示。

修改数据核心代码图
删除数据
删除一条数据,通过readQuery(),获取URL后面的对象地址,删除FROM具体的table,query删除查询FindConfig语句,代码如图示。

图4-11删除数据核心代码图
获取列表
通过请求的参数获取列表数据,代码如图所示。

图获取列表核心代码图
图片上传
通过请求的参数获取列表数据,代码如图4-13所示。

图片上传核心代码图
参考文献
- 刘江涛,王亮亮,吴庆茹,等.基于B/S模式的铁路勘测设计案例信息化管理系统设计与实现[J].铁路计算机应用,2021,30(03):32-35.
- 张丹丹,李弘.基于B/S架构的办公管理系统设计与开发[J].铁路通信信号工程技术,2024,21(09):44-48+106.
- 王志亮,纪松波.基于SSM的Web前端与数据库的接口设计[J].工业控制计算机,2023,36(03):51-53.
- 熊永平.基于SSM框架应用开发技术的分析与研究[J].电脑知识与技术,2021,15(36):76-77.
- 赵媛.基于Vue的Web系统前端性能优化分析[J].电脑编程技巧与维护,2024,(09):44-46.
- 秦冬.浅析Vue框架在前端开发中的应用[J].信息与电脑(理论版),2024,36(13):61-63.
- 李艳杰.MySQL数据库下存储过程的综合运用研究[J].现代信息科技,2023,7(11):80-82+88.
- 陈倩怡,何军.Vue+SSM+MyBatis技术应用解析[J].电脑编程技巧与维护,2020,(01):14-15+28.
- 周晓玉,崔文超.基于Web技术的数据库应用系统设计[J].信息与电脑(理论版),2023,35(09):189-191.
- 马艳艳,吴晓光.计算机软件与数据库的设计策略分析[J].电子技术,2024,53(05):104-105.
- 李俊萌.计算机软件测试技术与开发应用策略分析[J].信息记录材料,2023,24(03):50-52.
请关注点赞+私信博主,免费领取项目源码
46万+

被折叠的 条评论
为什么被折叠?



