摘要
随着全球老龄化趋势的加剧,老年人群体对健康管理和生活服务的需求日益增长。面对这一挑战,传统的养老管理模式已难以满足现代老年人及其家属对于高效、便捷和个性化服务的要求。因此,养老管理系统设计了一个基于SpringBoot与Vue框架构建,并采用MySQL数据库进行数据存储,通过集成先进的技术架构和丰富的管理资源,提升养老服务的质量和效率,为老年人提供一个安全、舒适的生活环境。系统利用SpringBoot框架的强大功能,支持多种用户角色操作,包括普通用户和管理员,系统集成了注册登录、资讯发布、预约服务、活动管理等多功能模块,不仅方便了老人及家属获取所需信息和服务,也极大地简化了养老机构的管理工作。此外,系统特别设计了针对不同用户角色的功能分区,如普通用户的个人中心和管理员专注于优化用户体验强化后台的管理能力,确保了信息的安全性和操作的便捷性。通过对养老资源的有效整合与优化配置,构建一个互联互通的智慧养老服务平台,助力实现老年人生活质量的全面提升和社会和谐发展。系统的建立不仅是信息技术在养老服务领域的一次创新应用,也为未来养老模式的发展提供了新的思路和方向。
关键词: 养老管理系统,SpringBoot,Vue,MySQL数据库。
Abstract
With the intensification of the global aging trend, the demand for health management and lifestyle services among the elderly population is increasing day by day. Faced with this challenge, traditional elderly care management models are no longer able to meet the demands of modern elderly people and their families for efficient, convenient, and personalized services. Therefore, the elderly care management system is designed based on the SpringBoot and Vue frameworks, and uses MySQL database for data storage. By integrating advanced technology architecture and rich management resources, it improves the quality and efficiency of elderly care services and provides a safe and comfortable living environment for the elderly. The system utilizes the powerful features of the SpringBoot framework and supports multiple user roles, including regular users and administrators. The system integrates multiple functional modules such as registration and login, information publishing, appointment services, and activity management, which not only facilitates the elderly and their families to obtain the necessary information and services, but also greatly simplifies the management of elderly care institutions. In addition, the system has specially designed functional partitions for different user roles, such as a personal center for ordinary users and an administrator focused on optimizing user experience and strengthening backend management capabilities, ensuring information security and operational convenience. By effectively integrating and optimizing the allocation of elderly care resources, we aim to build an interconnected and intelligent elderly care service platform, which will help achieve comprehensive improvement in the quality of life of the elderly and promote harmonious social development. The establishment of the system is not only an innovative application of information technology in the field of elderly care services, but also provides new ideas and directions for the development of future elderly care models.
Key words:Elderly management system, SpringBoot, Vue, MySQL database.
目录
1绪论
在全球范围内,人口老龄化已成为一个显著的社会现象,如何为日益增长的老年群体提供高质量的养老服务成为亟待解决的重要课题。传统的养老模式由于资源分散、管理效率低下以及信息不透明等问题,难以适应现代社会对个性化、专业化养老服务的需求。在此背景下,基于SpringBoot开发了养老管理系统,SpringBoot作为后端开发框架,提供了强大的配置管理能力,使得系统易于扩展和维护;Vue则以其灵活的数据绑定机制和组件化开发模式,极大地提升了前端开发效率和用户体验。此外,MySQL数据库的选用保证了数据存储的安全性和高效性,支持大规模用户的同时访问和交互,有助于提高养老服务机构的工作效率,优化资源配置,增强服务透明度和满意度。利用SpringBoot框架,系统构建了一个稳定且易于扩展的管理环境,支持普通用户和管理员角色操作,用户注册登录、首页资讯展示、预约服务管理等基础功能,还特别设计了老人档案管理、活动信息管理等高级模块,以满足不同用户的多样化需求。通过构建这样一个全面且高效的智慧养老平台,我们希望能够助力提升老年人的生活质量,促进社会和谐稳定发展。
养老管理系统基于SpringBoot、Vue和MySQL数据库构建,展示了重要的创新意义和技术实践。SpringBoot简化了后端配置,确保系统稳定高效运行,Vue的灵活性和简洁性使其成为现代Web开发中常用的前端框架之一。通过MySQL的支持,系统能够处理大量数据并保证数据的一致性和安全性,为管理层提供了可靠的数据支持,有助于优化资源分配。
SpringBoot养老管理系统的研究致力于通过将现代信息技术应用于养老管理系统管理,系统采用模块化设计,确保了良好的扩展性和维护性,能够灵活应对未来功能升级的需求。这一系统的研究和应用不仅是信息技术在养老服务领域的一次成功应用案例,更为探索未来智慧养老新模式提供了宝贵经验和技术支持,对于推动老年事业的发展具有重要意义。
在全球范围内,随着人口老龄化的加剧,养老管理系统的研发已成为学术界和工业界的热点研究领域。国内外在这一领域的研究各有侧重,并且都取得了显著的进展。在国内,养老管理系统的研究与开发逐渐受到重视。早期的研究主要集中在如何通过互联网技术改善养老服务的信息流通和服务效率,例如实现在线查询、报名等功能,以及用户信息的便捷维护。近年来,随着物联网、云计算、大数据等新兴技术的发展,国内学者和技术人员开始探索更加智能化、个性化的养老服务模式,如医养结合、智慧养老等,以满足不同老年人群体的需求。同时,政府出台了一系列扶持政策,鼓励养老机构提升信息化水平,推动了养老管理系统的标准化建设和发展。
在国外,尤其是美国、日本等发达国家,养老管理系统的研究起步较早,发展相对成熟。这些国家不仅积累了丰富的实践经验,还形成了较为完善的法律法规体系和服务标准,为老年人提供了高质量的服务保障。国外的研究更注重个性化服务的设计与实施,利用先进的信息技术手段,如大数据分析、智能推荐等,来提供精准化服务,同时也强调跨领域合作,将医疗、康复、旅游等多种服务整合进养老管理体系中,为老年人创造多元化的生活体验。此外,国外还在不断探索如何解决数据共享与隐私保护之间的平衡问题,力求在提升服务质量的同时确保老年人的信息安全。
总的来说,无论是国内还是国外,养老管理系统的研究正朝着智能化、个性化、综合性的方向发展,旨在通过技术创新提升老年人的生活质量,缓解社会养老压力,促进老年事业的可持续发展。
2相关技术介绍
B/S(Browser/Server)架构是一种基于浏览器和服务器的应用架构模式。它以Web浏览器作为客户端,服务器端通过Web技术提供应用服务。客户端通过浏览器与服务器进行交互,系统用户无需安装专门的客户端应用程序,只需要通过互联网连接即可访问应用程序[1]。在B/S架构中,客户端主要承担注册用户界面的呈现和基本的输入输出功能,而核心的业务处理、数据存储等操作则由服务器端完成。这种架构的核心优势在于无需在每个系统用户的客户端机器上安装或更新软件,只要系统用户的浏览器符合要求,就可以使用系统。
B/S(Browser/Server)架构是一种网络架构模型,其主要特点是客户端通过浏览器与服务器进行通信,所有的业务逻辑和数据处理都在服务器端完成,客户端仅负责展示数据[2]。B/S架构本质上是一种客户端-服务器模式的变体,它通过将传统的C/S(Client/Server)架构中的客户端功能移到浏览器中,简化了客户端的开发和维护工作。在B/S架构中,系统用户通过浏览器发送请求,浏览器负责展示从服务器获取的数据,服务器则处理请求并返回响应。该架构避免了安装和配置客户端软件的麻烦,也减少了对客户端硬件的依赖,适合于需要大规模部署和跨平台支持的应用系统。
B/S模式三层结构图如图2-1所示。

图2-1 B/S模式三层结构图
SpringBoot是一个用于简化Spring应用开发的开源框架,通过减少开发人员配置和依赖的复杂性,使得开发者能够快速构建基于Spring的生产级应用。SpringBoot基于Spring框架之上,提供了一种自配置的方式,使得开发者可以以最少的配置来启动和开发Spring应用[3]。它通过约定优于配置的原则,将常见的配置预设,使得开发人员能够聚焦于业务逻辑的实现,而不必过多关注繁琐的配置和环境搭建。
SpringBoot框架的核心特点之一是其自动配置功能。它能够根据项目中已存在的类和库,自动推断出开发环境的配置需求,减少了手动配置的工作量。SpringBoot还提供了嵌入式Web服务器支持(如Tomcat、Jetty等),使得应用可以以独立的Java应用形式运行,不再依赖外部的Web容器。这种特性使得SpringBoot特别适合于微服务架构的构建。SpringBoot还通过其提供的启动器(Starters)简化了常见功能的集成,例如数据库连接、消息队列、缓存、认证与授权等,从而提升了开发效率[4]。
2.3 Vue技术
Vue.js是一款用于构建注册用户界面的渐进式JavaScript框架,提供一种灵活而高效的方式来开发单页面应用(SPA)。Vue的设计理念是通过尽量简化开发过程,提供一种声明式的方式来构建注册用户界面[5]。Vue.js通过数据驱动的视图模型,允许开发者以声明式语法绑定数据与视图,使得应用的状态和界面表现更加简洁和可维护。它的核心思想是通过组件化开发将复杂的UI拆分为可重用的独立模块,从而提升了代码的模块化、可维护性和可扩展性。
Vue.js具备虚拟DOM的特性,Vue会自动更新与之绑定的DOM元素,从而实现视图的实时更新。虚拟DOM则是Vue.js的一种优化手段,通过将对DOM的操作抽象为一个虚拟的DOM树来提高性能,减少实际DOM操作的开销[6]。Vue还提供了丰富的插件和工具,如Vue Router用于路由管理,Vuex用于状态管理,方便开发者构建复杂的前端应用。Vue的灵活性和简洁性使其成为现代Web开发中常用的前端框架之一。
2.4 MySQL数据库
MySQL是一种开源的关系型数据库管理系统(RDBMS),基于SQL(结构化查询语言)进行数据操作。作为一个被广泛使用的数据库系统,MySQL具有高度的性能、可扩展性和可靠性。MySQL使用表格结构来存储数据,每个表由多个列和行组成,数据通过SQL查询语言进行操作[7]。MySQL支持多种数据类型,如整数、浮动小数、字符串、日期等,以满足不同应用场景对数据存储的需求。在实际应用中,MySQL通常用于存储和管理结构化数据,通过索引、视图、触发器等功能提升数据查询的效率和数据的完整性。
MySQL支持ACID事务特性(原子性、一致性、隔离性、持久性),确保数据库操作的可靠性和数据的一致性。它还支持多种存储引擎,其中InnoDB是最常用的存储引擎,具备事务支持、行级锁定和外键约束等特性,适用于高并发、高可靠性的数据存储需求。MySQL可以通过主从复制、分区和分库分表等技术实现横向扩展,以应对大规模数据存储和高负载的应用需求。MySQL还具有灵活的权限管理机制,支持管理用户角色管理、细粒度的权限控制等,保障数据的安全性。
3需求分析
从技术可行性角度来看,所选技术能够充分满足当前应用需求。B/S架构具有良好的跨平台特性,借助浏览器端渲染与服务器端处理,能够实现不同操作系统和设备上的无缝访问。SpringBoot框架基于成熟的Spring生态,自动配置机制降低了开发与部署的复杂度,支持高效开发和微服务架构的实现。MySQL数据库在数据存储、查询优化方面具有强大能力,其ACID事务特性与高并发支持能够保证数据一致性与系统稳定性,且广泛应用于多种行业,具备可扩展性和高效性。
从操作可行性角度,所有选用的技术都有良好的文档支持和广泛的开发社区。B/S架构的实施依赖于常见的Web技术,技术栈成熟,操作流程规范,适合企业级应用的快速部署与运维。SpringBoot框架简化了Spring应用的配置与开发,集成了嵌入式Web服务器,使得开发者能够快速启动项目,减少了对开发环境和部署环境的依赖。Vue.js以组件化的设计思想,极大提升了前端开发的效率与代码复用性,操作简便。MySQL数据库提供了易于管理的注册用户界面,操作界面直观,支持多种操作系统,适合日常的数据库管理和维护工作。
从经济可行性角度,所有选用的技术均为开源软件,降低了开发与部署成本。B/S架构减少了客户端软件的安装和更新需求,减轻了IT维护成本。SpringBoot框架通过减少配置和自动化部署,降低了开发和运营的时间成本。Vue.js提供了快速开发的能力,减少了前端开发的人员需求。MySQL作为开源数据库,不仅在授权成本上具有优势,而且通过其高效的查询与事务处理能力,可以在保证性能的同时降低硬件资源的投入,实现资源的高效利用。
1.可用性需求
系统必须具备高可用性,以确保其在各种使用场景下能够稳定运行。为满足可用性要求,系统应当具备自恢复能力和冗余机制,避免因单点故障而导致的服务中断。具体而言,系统的部署架构应支持负载均衡和集群配置,通过多个实例的协作提高整体系统的可用性。系统应提供详尽的监控与告警机制,能够实时追踪系统运行状态,及时发现潜在问题并触发自动恢复操作或通知管理员。在用户体验方面,系统需要提供清晰的错误提示信息,并能够在发生异常时通过回滚操作或其他容错机制,保证用户的操作不受到严重影响。
2.可靠性需求
可靠性要求系统在长时间运行中保持稳定,能够有效应对各种可能的故障和压力。系统设计应支持高可用的数据库架构,采用数据库主从复制、分片等技术以实现数据的可靠存储与访问。应用层应具备容错能力,在面对硬件故障、网络中断等意外情况时,能够保持系统的正常服务或在故障恢复后迅速恢复数据和业务流程。系统应具备日志记录功能,能够全面记录操作过程和异常信息,从而为问题追踪与系统优化提供数据支持。系统的可靠性还需要通过压力测试和稳定性测试来验证,确保在大规模用户访问及高并发场景下能够正常运行,不发生崩溃或数据丢失现象。
3.安全性需求
系统的安全性需求必须得到高度重视,确保系统和用户数据的保密性、完整性和可用性。为实现数据安全,系统应采用加密技术,特别是在用户认证、敏感数据传输和存储过程中,采用SSL/TLS协议进行加密通信,确保数据在传输过程中不被窃取或篡改。系统应支持用户身份验证与授权管理,采用如OAuth、JWT等安全机制防止未授权访问。访问控制应细化到资源级别,确保不同角色的用户只能访问其权限范围内的功能。为了防止恶意攻击,系统还应加强对常见攻击方式(如SQL注入、XSS攻击、CSRF攻击等)的防护,通过输入验证、输出转义、会话管理等技术措施提高系统的安全性。系统应定期进行安全审计与漏洞扫描,及时发现并修补可能的安全漏洞,保障系统的长期安全运营。
功能需求分析是对系统所需功能进行详细描述的过程,明确系统的目标、功能模块及其相互关系。在此阶段,结合用户(普通用户和管理员)需求、业务流程和技术架构,识别系统必须实现的各项功能,并对其优先级、实现方式和约束条件进行梳理。通过功能需求分析,确保系统设计能够满足实际需求,且具有良好的可用性、可维护性和扩展性,为后续的系统开发和测试提供明确的指导和依据。
普通用户可注册登录进前台系统界面,注册用户系统界面由注册登录、首页、网站公告、养老资讯、预约服务、活动信息、我的账户和个人中心(个人首页、老人档案、出院记录、预约服务、检查记录、费用信息、报名记录、收藏、评论管理)组成。具体的功能如下:
普通用户注册登录:为新用户提供便捷的注册入口,通过填写必要的个人信息如用户名、密码等完成注册流程。已注册用户可以通过输入用户名和密码快速登录系统,享受个性化的养老服务。
首页:集中展示了养老资讯、网站公告以及活动信息推荐等内容,让用户在第一时间获取最新的养老相关信息和服务动态。设计上注重用户体验,确保内容清晰易读,操作简便。
网站公告:包括网站公告、关于我们、联系方式及网站介绍四个部分,帮助用户了解系统的最新消息、服务宗旨、联系途径以及平台的基本情况,增强用户对平台的信任度。
养老资讯:提供详细的养老资讯文章,用户可以点击查看具体内容,进行点赞、收藏或者发布评论。这不仅丰富了用户的知识面,也促进了用户之间的交流与分享。
预约服务:支持多种预约类型,如就诊预约、体检预约、家属探视预约、医生预约等。用户需填写必要信息(账号、姓名、电话等)并选择预约时间和类型,还可以添加备注说明特殊情况,便于机构合理安排资源。
活动信息:展示各类活动信息列表,用户能够查看详情,并参与互动,比如点赞、收藏或发表个人见解有助于提高用户参与度和社区活跃度。
我的账户:允许用户修改密码和个人资料,保障账户安全的同时也能保持个人信息的准确性,提升了使用体验。
个人中心:由多个模块组成,分别是:个人首页,概括性地展示用户的基本信息和最近的活动参与情况。老人档案,用于记录老人的基本信息,包括照片、入住时间等,档案内容由统一由管理员在后台系统添加,确保老人档案内容的真实性和完整性,并能在线报名参加感兴趣的活动。出院记录,保存老人出院的相关信息,方便查询和回顾。预约服务,查看和管理自己的所有预约项目,确保不错过任何重要安排。检查记录,可查看历史检查记录,并支持下载报告,便于健康管理。费用信息,提供详细的费用清单,支持在线支付,使费用透明化。报名记录,追踪所有的活动报名情况,方便管理和调整计划。收藏,保存用户感兴趣的内容或活动,随时关注更新。评论管理,集中处理用户发布的所有评论,便于维护良好的网络环境。
普通用户用例图如图3-1所示。

图3-1 普通用户用例图
管理员在养老管理系统中的角色至关重要,他们负责维护系统内容,后台系统由后台首页、系统用户、老人档案管理、出院记录管理、预约服务管理、检查记录管理、费用信息管理、活动信息管理、报名记录管理、床位信息管理、员工信息、物资管理、饮食服务、系统管理、网站公告管理、资源管理和个人中心组成,超级管理员拥有所有的增删查改权限,能够更有效地管理和优化平台资源,保障平台运行的高效性和安全性,确保系统的高效运行和管理工作的顺利开展。具体详情如下:
登录:管理员通过输入专属的用户名和密码进行登录,确保系统的安全性和数据的保密性。成功登录后,可以访问后台管理系统,执行各类管理操作。
后台首页:展示预约服务统计与费用信息统计,为管理员提供一个直观的数据概览界面,便于快速了解系统运行状况和服务需求情况。
系统用户:管理员,管理后台用户的创建、删除及权限分配。普通用户,查看并管理所有注册用户的信息,包括账号状态、活动参与度等。
老人档案管理:普通用户注册后由管理员填制老人档案资料,确保老人信息的真实性、准确性和完整性。老人档案列表,详细列出每位老人的基本信息,如联系方式、入住时间等,并支持出院、分发药品、费用账单的处理以及录入和查看详情。老人档案添加,允许管理员根据老人的具体情况,完整填写个人信息,包括电子病历、负责护士、饮食禁忌等重要信息。
出院记录管理:维护出院记录列表,方便查询每位老人的出院详情,保证信息准确无误,有助于后续跟踪和管理。
预约服务管理:预约服务列表,显示所有预约服务的状态,支持查看详情、记录及审核预约请求。预约服务添加,管理员可以根据需要手动添加新的预约服务项目。
检查记录管理:提供检查记录列表,管理员可以查看每位老人的健康检查结果,并进行必要的管理和存档工作。
费用信息管理:费用信息列表:详细列出各项费用信息,包括支付状态等。支付,支持在线查看费用详情并完成支付流程(方便于有些老人家未能使用线上支付时,管理员可为老人代收代缴费用),使费用透明化。
活动信息管理:活动信息列表,列出所有活动及其审核状态,便于集中管理。活动信息添加,管理员可以添加新的活动,包括名称、主题、时间、地点等细节,并设置审核状态。
报名记录管理:管理报名记录列表,能够查看每个活动的报名详情,并对报名信息进行审核,审核通过即代表普通用户报名成功。
床位信息管理:床位信息列表,提供床位的详细信息查询,包括状态、入住人员等。床位信息添加,根据用户的入住信息,填写每个床位的入住人员,优化床位资源分配。
员工信息:由员工档案管理、科室类型管理、排班记录管理、请假记录管理构成,具体如下:员工档案管理,在员工档案列表查看员工的基本信息,如员工姓名、员工照片、员工电话、员工性别、员工年龄、员工职务、所属科室、入职时间、合同到期、员工工资、员工详情等。员工档案添加,添加新员工的信息。科室类型管理,科室类型列表列出所有科室类型,科室类型添加增加新的科室类型。排班记录管理,排班记录列表查看排班安排,排班记录添加制定新的排班计划。请假记录管理请假记录列表查看请假详情,请假记录添加记录员工的请假申请。
物资管理:由物资信息管理;物资领用管理;药品信息管理、药品类型管理、药品分发管理、采购计划管理构成,具体如下:物资信息,管理物资信息列表查看物资详情和领用记录,物资信息添加新增物资信息。物资领用管理,物资领用列表查看管理物资领用记录。药品信息管理,药品信息列表查看药品详情,药品信息添加新增药品信息。药品类型管理,药品类型列表列出所有药品类型,药品类型添加新的药品类型。药品分发管理,药品分发列表查看管理药品分发记录。采购计划管理,采购计划列表,查看采购计划详情,采购计划添加制定新的采购计划。
饮食服务:由食谱信息管理、订餐记录管理、送餐记录管理构成,具体如下:食谱信息管理,食谱信息列表查看现有食谱,食谱信息添加新增食谱信息。订餐记录管理,订餐记录列表查看订餐详情,订餐记录添加记录订餐请求。送餐记录管理,送餐记录列表查看送餐详情,送餐记录添加记录送餐信息。专为老人定制健康营养膳食套餐搭配。
系统管理:轮播图管理:上传和管理网站首页轮播图内容,增强用户体验。
网站公告管理:发布和管理网站公告,确保信息及时传达给用户。
资源管理:养老资讯,发布和管理养老相关的新闻和资讯文章。资讯分类,对资讯进行分类管理,便于用户查找所需信息。
个人中心:允许管理员更新个人资料,包括联系方式、邮箱地址等,并可更改登录密码,确保账户的安全性和个人信息的准确性。
管理员用例图如图3-4所示。

图3-4管理员用例图
3.4.1数据开发流程
系统开发流程的主要步骤,从需求分析到系统完成的全过程。流程包括需求分析、总体设计(结构、功能、数据)、详细设计(模块、编码)、模块整合与调用,以及测试、扩展和完善,最终完成系统的开发。本系统的开发流程如图3-3所示

图3-3系统开发流程图
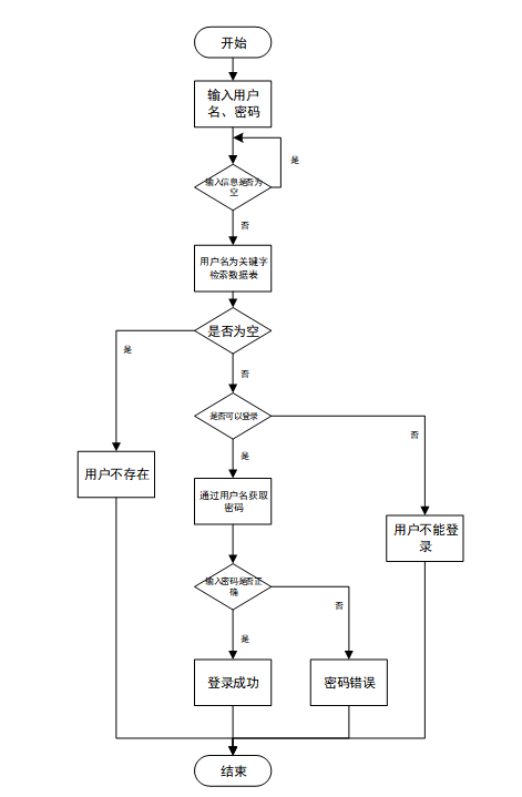
3.4.2用户登录流程
用户输入注册用户名和密码后,系统先检查输入是否为空,再验证注册用户名是否存在,若存在则通过注册用户名获取密码并校验。若密码正确则登录成功,否则提示密码错误。若注册用户名不存在或无法登录,提示注册用户操作无效。如图3-4所示。

图3-4登录流程图
3.4.3系统操作流程
用户首先进入系统登录界面,输入注册用户名和密码后,系统验证信息是否正确。若验证失败,返回登录界面重新输入;若验证成功,则进入功能界面,执行相应功能处理后结束操作流程。操作流程如图3-5所示。

图3-5 系统操作流程图
3.4.4添加信息流程
管理员可以添加信息,注册用户添加可以自己权限内的信息,输入信息后,要想利用这个软件来进行系统的安全管理,首先需要登录到该软件中。添加信息流程如图3-6所示。

图3-6 添加信息流程图
3.4.5修改信息流程
用户首先选择需要修改的记录,输入修改后的数据,系统判断输入数据是否合法。若数据不合法,提示重新输入;若数据合法,则将修改后的数据写入数据库,完成操作后流程结束。修改信息流程图如图3-7所示。

图3-7 修改信息流程图
3.4.6删除信息流程
用户选择需要删除的记录后,系统判断是否确认删除。若未确认,返回选择环节;若确认删除,则更新数据库,删除对应记录,完成操作后流程结束。删除信息流程图如图3-8所示。

图3-8删除信息流程图
4系统设计
系统由表现层、业务逻辑层、数据访问层和数据库服务器组成。表现层通过浏览器(如IE、Chrome、Firefox)与注册用户交互,采用FreeMarker、Bootstrap、jQuery等技术实现界面呈现。业务逻辑层负责处理系统的核心业务逻辑,通过分模块设计实现功能分离。数据访问层使用MyBatis框架连接数据库,执行数据的增删改查操作。数据库服务器采用MySQL进行数据存储和管理,为系统提供稳定的数据库支持。整个架构通过Tomcat服务器完成用户请求的接收和处理,确保系统的高效运行[8]。整个系统架构如图4-1所示。

图4-1 系统架构图
系统功能结构图如图4-2所示。

图4-2 系统功能结构图
教师用户通过注册模块发送注册请求,系统完成注册后返回确认信息。随后,注册用户通过登录模块发送登录请求,系统验证注册用户信息后允许访问目标系统。注册用户完成操作后可选择退出,系统终止会话。注册时序图,如图4-3所示。

图4-3 注册时序图
4.2.2登录时序图
管理员输入登录信息后,登录界面将信息传递至前台管理界面,随后通过SpringBoot框架读取数据库中的注册用户信息并返回。系统验证信息,若验证成功则登录成功,若验证失败则返回错误提示。登录时序图如图4-4所示。

图4-4登录时序图
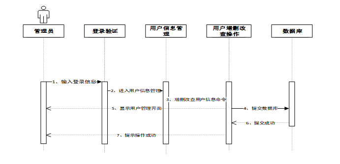
4.2.3管理员修改注册用户信息时序图
管理员输入登录信息后,进入注册用户信息管理模块,选择增删改查操作并提交命令至数据库。数据库执行操作后返回成功状态,系统显示注册用户管理界面并提示操作成功。管理员修改注册用户信息时序图如图4-5所示。

图4-5管理员修改注册用户信息时序图
4.2.4管理员管理系统信息时序图
管理员通过访问系统发起请求,系统接收访问后转向系统信息模块进行管理操作。管理完成后,系统返回管理结果至系统,最终反馈给管理员,管理员可选择退出。管理员管理系统信息时序图如图4-6所示。

图4-6管理员管理系统信息时序图
数据库设计是系统开发中至关重要的环节,为系统提供高效、规范的数据存储和管理方案。设计过程包括需求分析、实体设计、表设计和逻辑结构设计。首先,通过分析业务需求,确定系统的核心实体及其属性,同时明确实体间的关系。接着,将实体抽象为具体的数据库表,为每张表定义字段名、数据类型、主键和外键,通过主外键关系和关联表设计,保证数据的完整性和一致性。最后,数据库逻辑设计进一步优化表之间的关系,通过索引、视图和存储过程提升查询效率和操作性能。整个设计需严格遵循规范,避免数据冗余和冲突,确保系统在高并发访问和复杂数据处理场景下的稳定性和高效性。
4.3.1数据库实体设计
数据库实体设计是数据库设计的关键步骤,对实际业务逻辑中涉及的实体及其属性进行抽象建模,明确系统中的主要信息对象及其关系。在实体设计中,根据需求分析确定系统的核心实体,如注册用户、权限等,提取实体的主要属性,如注册用户的ID、姓名、联系方式、名称、类型等,同时定义各实体之间的关系,包括一对一、一对多、多对多等。在设计过程中,注重实体的完整性、规范性和唯一性,确保设计能够满足系统功能需求,并为后续的表设计提供清晰的结构框架。实体设计需遵循数据库设计的标准化要求,避免数据冗余和不必要的复杂度。以下将展示系统的全局E-R图。
系统全局E-R图如图4-7所示。

4.3.2数据库表设计
数据库表设计基于实体设计,将抽象的实体映射为具体的表结构。设计过程中,为每个实体定义表名、字段名及数据类型 。根据业务需求,合理定义主键、外键及约束条件,确保表之间的关联性,例如通过外键建立用户表和角色表之间的关系。表设计时注重数据存储的完整性、一致性,并通过索引优化查询效率,最终确保数据库结构能够支持系统的功能需求。以下是系统的数据库表设计展示。
表 4-1-access_token(登陆访问时长)
| 编号 | 字段名 | 类型 | 长度 | 是否非空 | 是否主键 | 注释 |
| 1 | token_id | int | 是 | 是 | 临时访问牌ID | |
| 2 | token | varchar | 64 | 否 | 否 | 临时访问牌 |
| 3 | info | text | 65535 | 否 | 否 | 信息 |
| 4 | maxage | int | 是 | 否 | 最大寿命:默认2小时 | |
| 5 | create_time | timestamp | 是 | 否 | 创建时间 | |
| 6 | update_time | timestamp | 是 | 否 | 更新时间 | |
| 7 | user_id | int | 是 | 否 | 用户编号 |
表 4-2-activity_information(活动信息)
| 编号 | 字段名 | 类型 | 长度 | 是否非空 | 是否主键 | 注释 |
| 1 | activity_information_id | int | 是 | 是 | 活动信息ID | |
| 2 | event_name | varchar | 64 | 否 | 否 | 活动名称 |
| 3 | event_cover | varchar | 255 | 否 | 否 | 活动封面 |
| 4 | event_theme | varchar | 64 | 否 | 否 | 活动主题 |
| 5 | activity_time | datetime | 否 | 否 | 活动时间 | |
| 6 | number_of_participants | double | 否 | 否 | 活动人数 | |
| 7 | event_location | varchar | 64 | 否 | 否 | 活动地点 |
| 8 | event_details | longtext | 4294967295 | 否 | 否 | 活动详情 |
| 9 | hits | int | 是 | 否 | 点击数 | |
| 10 | praise_len | int | 是 | 否 | 点赞数 | |
| 11 | collect_len | int | 是 | 否 | 收藏数 | |
| 12 | comment_len | int | 是 | 否 | 评论数 | |
| 13 | examine_state | varchar | 16 | 是 | 否 | 审核状态 |
| 14 | examine_reply | varchar | 16 | 否 | 否 | 审核回复 |
| 15 | registration_record_limit_times | int | 是 | 否 | 活动报名限制次数 | |
| 16 | create_time | datetime | 是 | 否 | 创建时间 | |
| 17 | update_time | timestamp | 是 | 否 | 更新时间 |
表 4-3-archives_of_the_elderly(老人档案)
| 编号 | 字段名 | 类型 | 长度 | 是否非空 | 是否主键 | 注释 |
| 1 | archives_of_the_elderly_id | int | 是 | 是 | 老人档案ID | |
| 2 | user_account | int | 否 | 否 | 用户账号 | |
| 3 | old_mans_name | varchar | 64 | 否 | 否 | 老人姓名 |
| 4 | old_man_photo | varchar | 255 | 否 | 否 | 老人照片 |
| 5 | old_man_phone | varchar | 16 | 否 | 否 | 老人电话 |
| 6 | gender_of_the_elderly | varchar | 64 | 否 | 否 | 老人性别 |
| 7 | age_of_the_elderly | double | 否 | 否 | 老人年龄 | |
| 8 | emergency_contacts | varchar | 64 | 否 | 否 | 紧急联系人 |
| 9 | contact_phone | varchar | 16 | 否 | 否 | 联系电话 |
| 10 | electronic_medical_records | varchar | 255 | 否 | 否 | 电子病历 |
| 11 | check_in_time | datetime | 否 | 否 | 入住时间 | |
| 12 | nurse_in_charge | varchar | 64 | 否 | 否 | 负责护士 |
| 13 | standard_of_care | varchar | 64 | 否 | 否 | 护理标准 |
| 14 | nursing_demand | text | 65535 | 否 | 否 | 护理需求 |
| 15 | diet_taboos | text | 65535 | 否 | 否 | 饮食禁忌 |
| 16 | details_of_the_elderly | text | 65535 | 否 | 否 | 老人详情 |
| 17 | discharge_record_limit_times | int | 是 | 否 | 出院限制次数 | |
| 18 | drug_distribution_limit_times | int | 是 | 否 | 分发药品限制次数 | |
| 19 | expense_information_limit_times | int | 是 | 否 | 费用账单限制次数 | |
| 20 | create_time | datetime | 是 | 否 | 创建时间 | |
| 21 | update_time | timestamp | 是 | 否 | 更新时间 |
表 4-4-article(文章)
| 编号 | 字段名 | 类型 | 长度 | 是否非空 | 是否主键 | 注释 |
| 1 | article_id | mediumint | 是 | 是 | 文章id | |
| 2 | title | varchar | 125 | 是 | 是 | 标题 |
| 3 | type | varchar | 64 | 是 | 否 | 文章分类 |
| 4 | hits | int | 是 | 否 | 点击数 | |
| 5 | praise_len | int | 是 | 否 | 点赞数 | |
| 6 | create_time | timestamp | 是 | 否 | 创建时间 | |
| 7 | update_time | timestamp | 是 | 否 | 更新时间 | |
| 8 | source | varchar | 255 | 否 | 否 | 来源 |
| 9 | url | varchar | 255 | 否 | 否 | 来源地址 |
| 10 | tag | varchar | 255 | 否 | 否 | 标签 |
| 11 | content | longtext | 4294967295 | 否 | 否 | 正文 |
| 12 | img | varchar | 255 | 否 | 否 | 封面图 |
| 13 | description | text | 65535 | 否 | 否 | 文章描述 |
表 4-5-article_type(文章分类)
| 编号 | 字段名 | 类型 | 长度 | 是否非空 | 是否主键 | 注释 |
| 1 | type_id | smallint | 是 | 是 | 分类ID | |
| 2 | display | smallint | 是 | 否 | 显示顺序 | |
| 3 | name | varchar | 16 | 是 | 否 | 分类名称 |
| 4 | father_id | smallint | 是 | 否 | 上级分类ID | |
| 5 | description | varchar | 255 | 否 | 否 | 描述 |
| 6 | icon | text | 65535 | 否 | 否 | 分类图标 |
| 7 | url | varchar | 255 | 否 | 否 | 外链地址 |
| 8 | create_time | timestamp | 是 | 否 | 创建时间 | |
| 9 | update_time | timestamp | 是 | 否 | 更新时间 |
表 4-6-auth(用户权限管理)
| 编号 | 字段名 | 类型 | 长度 | 是否非空 | 是否主键 | 注释 |
| 1 | auth_id | int | 是 | 是 | 授权ID | |
| 2 | user_group | varchar | 64 | 否 | 否 | 用户组 |
| 3 | mod_name | varchar | 64 | 否 | 否 | 模块名 |
| 4 | table_name | varchar | 64 | 否 | 否 | 表名 |
| 5 | page_title | varchar | 255 | 否 | 否 | 页面标题 |
| 6 | path | varchar | 255 | 否 | 否 | 路由路径 |
| 7 | parent | varchar | 64 | 否 | 否 | 父级菜单 |
| 8 | parent_sort | int | 是 | 否 | 父级菜单排序 | |
| 9 | position | varchar | 32 | 否 | 否 | 位置 |
| 10 | mode | varchar | 32 | 是 | 否 | 跳转方式 |
| 11 | add | tinyint | 是 | 否 | 是否可增加 | |
| 12 | del | tinyint | 是 | 否 | 是否可删除 | |
| 13 | set | tinyint | 是 | 否 | 是否可修改 | |
| 14 | get | tinyint | 是 | 否 | 是否可查看 | |
| 15 | field_add | text | 65535 | 否 | 否 | 添加字段 |
| 16 | field_set | text | 65535 | 否 | 否 | 修改字段 |
| 17 | field_get | text | 65535 | 否 | 否 | 查询字段 |
| 18 | table_nav_name | varchar | 500 | 否 | 否 | 跨表导航名称 |
| 19 | table_nav | varchar | 500 | 否 | 否 | 跨表导航 |
| 20 | option | text | 65535 | 否 | 否 | 配置 |
| 21 | create_time | timestamp | 是 | 否 | 创建时间 | |
| 22 | update_time | timestamp | 是 | 否 | 更新时间 |
表 4-7-bed_information(床位信息)
| 编号 | 字段名 | 类型 | 长度 | 是否非空 | 是否主键 | 注释 |
| 1 | bed_information_id | int | 是 | 是 | 床位信息ID | |
| 2 | bed_name | varchar | 64 | 否 | 否 | 床位名称 |
| 3 | beds_picture | varchar | 255 | 否 | 否 | 床位图片 |
| 4 | bed_status | varchar | 64 | 否 | 否 | 床位状态 |
| 5 | check_in_personnel | varchar | 64 | 否 | 否 | 入住人员 |
| 6 | bed_location | varchar | 64 | 否 | 否 | 床位位置 |
| 7 | bed_details | longtext | 4294967295 | 否 | 否 | 床位详情 |
| 8 | create_time | datetime | 是 | 否 | 创建时间 | |
| 9 | update_time | timestamp | 是 | 否 | 更新时间 |
表 4-8-code_token(验证码)
| 编号 | 字段名 | 类型 | 长度 | 是否非空 | 是否主键 | 注释 |
| 1 | code_token_id | int | 是 | 是 | 验证码ID | |
| 2 | token | varchar | 255 | 否 | 否 | 令牌 |
| 3 | code | varchar | 255 | 否 | 否 | 验证码 |
| 4 | expire_time | timestamp | 是 | 否 | 失效时间 | |
| 5 | create_time | timestamp | 是 | 否 | 创建时间 | |
| 6 | update_time | timestamp | 是 | 否 | 更新时间 |
表 4-9-collect(收藏)
| 编号 | 字段名 | 类型 | 长度 | 是否非空 | 是否主键 | 注释 |
| 1 | collect_id | int | 是 | 是 | 收藏ID | |
| 2 | user_id | int | 是 | 是 | 收藏人ID | |
| 3 | source_table | varchar | 255 | 否 | 否 | 来源表 |
| 4 | source_field | varchar | 255 | 否 | 否 | 来源字段 |
| 5 | source_id | int | 是 | 否 | 来源ID | |
| 6 | title | varchar | 255 | 否 | 否 | 标题 |
| 7 | img | varchar | 255 | 否 | 否 | 封面 |
| 8 | create_time | timestamp | 是 | 否 | 创建时间 | |
| 9 | update_time | timestamp | 是 | 否 | 更新时间 |
表 4-10-comment(评论)
| 编号 | 字段名 | 类型 | 长度 | 是否非空 | 是否主键 | 注释 |
| 1 | comment_id | int | 是 | 是 | 评论ID | |
| 2 | user_id | int | 是 | 是 | 评论人ID | |
| 3 | reply_to_id | int | 是 | 否 | 回复评论ID | |
| 4 | content | longtext | 4294967295 | 否 | 否 | 内容 |
| 5 | nickname | varchar | 255 | 否 | 否 | 昵称 |
| 6 | avatar | varchar | 255 | 否 | 否 | 头像地址 |
| 7 | create_time | timestamp | 是 | 否 | 创建时间 | |
| 8 | update_time | timestamp | 是 | 否 | 更新时间 | |
| 9 | source_table | varchar | 255 | 否 | 否 | 来源表 |
| 10 | source_field | varchar | 255 | 否 | 否 | 来源字段 |
| 11 | source_id | int | 是 | 否 | 来源ID |
表 4-11-department_type(科室类型)
| 编号 | 字段名 | 类型 | 长度 | 是否非空 | 是否主键 | 注释 |
| 1 | department_type_id | int | 是 | 是 | 科室类型ID | |
| 2 | department_type | varchar | 64 | 否 | 否 | 科室类型 |
| 3 | create_time | datetime | 是 | 否 | 创建时间 | |
| 4 | update_time | timestamp | 是 | 否 | 更新时间 |
表 4-12-discharge_record(出院记录)
| 编号 | 字段名 | 类型 | 长度 | 是否非空 | 是否主键 | 注释 |
| 1 | discharge_record_id | int | 是 | 是 | 出院记录ID | |
| 2 | user_account | int | 否 | 否 | 用户账号 | |
| 3 | old_mans_name | varchar | 64 | 否 | 否 | 老人姓名 |
| 4 | old_man_phone | varchar | 16 | 否 | 否 | 老人电话 |
| 5 | check_in_time | varchar | 64 | 否 | 否 | 入住时间 |
| 6 | discharge_time | datetime | 否 | 否 | 出院时间 | |
| 7 | discharge_orders | text | 65535 | 否 | 否 | 出院医嘱 |
| 8 | discharge_remarks | text | 65535 | 否 | 否 | 出院备注 |
| 9 | create_time | datetime | 是 | 否 | 创建时间 | |
| 10 | update_time | timestamp | 是 | 否 | 更新时间 | |
| 11 | source_table | varchar | 255 | 否 | 否 | 来源表 |
| 12 | source_id | int | 否 | 否 | 来源ID | |
| 13 | source_user_id | int | 否 | 否 | 来源用户 |
表 4-13-drug_distribution(药品分发)
| 编号 | 字段名 | 类型 | 长度 | 是否非空 | 是否主键 | 注释 |
| 1 | drug_distribution_id | int | 是 | 是 | 药品分发ID | |
| 2 | user_account | int | 否 | 否 | 用户账号 | |
| 3 | old_mans_name | varchar | 64 | 否 | 否 | 老人姓名 |
| 4 | distribution_of_medicines | varchar | 64 | 否 | 否 | 分发药品 |
| 5 | distribution_time | datetime | 否 | 否 | 分发时间 | |
| 6 | distribution_staff | varchar | 64 | 否 | 否 | 分发人员 |
| 7 | medication_records | text | 65535 | 否 | 否 | 用药记录 |
| 8 | create_time | datetime | 是 | 否 | 创建时间 | |
| 9 | update_time | timestamp | 是 | 否 | 更新时间 | |
| 10 | source_table | varchar | 255 | 否 | 否 | 来源表 |
| 11 | source_id | int | 否 | 否 | 来源ID | |
| 12 | source_user_id | int | 否 | 否 | 来源用户 |
表 4-14-drug_information(药品信息)
| 编号 | 字段名 | 类型 | 长度 | 是否非空 | 是否主键 | 注释 |
| 1 | drug_information_id | int | 是 | 是 | 药品信息ID | |
| 2 | drug_name | varchar | 64 | 否 | 否 | 药品名称 |
| 3 | drug_no | varchar | 64 | 否 | 否 | 药品编号 |
| 4 | cover_image | varchar | 255 | 否 | 否 | 封面图片 |
| 5 | type_of_drug | varchar | 64 | 否 | 否 | 药品类型 |
| 6 | drug_specifications | varchar | 64 | 否 | 否 | 药品规格 |
| 7 | manufacturer | varchar | 64 | 否 | 否 | 生产厂家 |
| 8 | production_date | date | 否 | 否 | 生产日期 | |
| 9 | drug_inventory | double | 否 | 否 | 药品库存 | |
| 10 | drug_details | longtext | 4294967295 | 否 | 否 | 药品详情 |
| 11 | create_time | datetime | 是 | 否 | 创建时间 | |
| 12 | update_time | timestamp | 是 | 否 | 更新时间 |
表 4-15-employee_profile(员工档案)
| 编号 | 字段名 | 类型 | 长度 | 是否非空 | 是否主键 | 注释 |
| 1 | employee_profile_id | int | 是 | 是 | 员工档案ID | |
| 2 | employee_name | varchar | 64 | 否 | 否 | 员工姓名 |
| 3 | employee_photos | varchar | 255 | 否 | 否 | 员工照片 |
| 4 | employee_telephone | varchar | 16 | 否 | 否 | 员工电话 |
| 5 | employee_gender | varchar | 64 | 否 | 否 | 员工性别 |
| 6 | employee_age | double | 否 | 否 | 员工年龄 | |
| 7 | employee_title | varchar | 64 | 否 | 否 | 员工职务 |
| 8 | department | varchar | 64 | 否 | 否 | 所属科室 |
| 9 | entry_time | date | 否 | 否 | 入职时间 | |
| 10 | expiration_of_contract | date | 否 | 否 | 合同到期 | |
| 11 | employee_wages | double | 否 | 否 | 员工工资 | |
| 12 | employee_details | longtext | 4294967295 | 否 | 否 | 员工详情 |
| 13 | create_time | datetime | 是 | 否 | 创建时间 | |
| 14 | update_time | timestamp | 是 | 否 | 更新时间 |
表 4-16-expense_information(费用信息)
| 编号 | 字段名 | 类型 | 长度 | 是否非空 | 是否主键 | 注释 |
| 1 | expense_information_id | int | 是 | 是 | 费用信息ID | |
| 2 | user_account | int | 否 | 否 | 用户账号 | |
| 3 | old_mans_name | varchar | 64 | 否 | 否 | 老人姓名 |
| 4 | old_man_phone | varchar | 16 | 否 | 否 | 老人电话 |
| 5 | name_of_fee | varchar | 64 | 否 | 否 | 费用名称 |
| 6 | expense_type | varchar | 64 | 否 | 否 | 费用类型 |
| 7 | amount_of_expenses | double | 否 | 否 | 费用金额 | |
| 8 | payment_time | datetime | 否 | 否 | 缴费时间 | |
| 9 | fee_details | longtext | 4294967295 | 否 | 否 | 费用详情 |
| 10 | pay_state | varchar | 16 | 是 | 否 | 支付状态 |
| 11 | pay_type | varchar | 16 | 否 | 否 | 支付类型: 微信、支付宝、网银 |
| 12 | create_time | datetime | 是 | 否 | 创建时间 | |
| 13 | update_time | timestamp | 是 | 否 | 更新时间 | |
| 14 | source_table | varchar | 255 | 否 | 否 | 来源表 |
| 15 | source_id | int | 否 | 否 | 来源ID | |
| 16 | source_user_id | int | 否 | 否 | 来源用户 |
表 4-17-hits(用户点击)
| 编号 | 字段名 | 类型 | 长度 | 是否非空 | 是否主键 | 注释 |
| 1 | hits_id | int | 是 | 是 | 点赞ID | |
| 2 | user_id | int | 是 | 否 | 点赞人 | |
| 3 | create_time | timestamp | 是 | 否 | 创建时间 | |
| 4 | update_time | timestamp | 是 | 否 | 更新时间 | |
| 5 | source_table | varchar | 255 | 否 | 否 | 来源表 |
| 6 | source_field | varchar | 255 | 否 | 否 | 来源字段 |
| 7 | source_id | int | 是 | 否 | 来源ID |
表 4-18-inspection_records(检查记录)
| 编号 | 字段名 | 类型 | 长度 | 是否非空 | 是否主键 | 注释 |
| 1 | inspection_records_id | int | 是 | 是 | 检查记录ID | |
| 2 | user_account | int | 否 | 否 | 用户账号 | |
| 3 | user_name | varchar | 64 | 否 | 否 | 用户姓名 |
| 4 | user_phone | varchar | 16 | 否 | 否 | 用户电话 |
| 5 | appointment_number | varchar | 64 | 否 | 否 | 预约编号 |
| 6 | record_type | varchar | 64 | 否 | 否 | 记录类型 |
| 7 | recording_time | datetime | 否 | 否 | 记录时间 | |
| 8 | inspection_report | varchar | 255 | 否 | 否 | 检查报告 |
| 9 | check_details | text | 65535 | 否 | 否 | 检查详情 |
| 10 | the_doctor_recommended | text | 65535 | 否 | 否 | 医生建议 |
| 11 | create_time | datetime | 是 | 否 | 创建时间 | |
| 12 | update_time | timestamp | 是 | 否 | 更新时间 | |
| 13 | source_table | varchar | 255 | 否 | 否 | 来源表 |
| 14 | source_id | int | 否 | 否 | 来源ID | |
| 15 | source_user_id | int | 否 | 否 | 来源用户 |
表 4-19-leave_records(请假记录)
| 编号 | 字段名 | 类型 | 长度 | 是否非空 | 是否主键 | 注释 |
| 1 | leave_records_id | int | 是 | 是 | 请假记录ID | |
| 2 | employee_name | varchar | 64 | 否 | 否 | 员工姓名 |
| 3 | employee_telephone | varchar | 64 | 否 | 否 | 员工电话 |
| 4 | employee_title | varchar | 64 | 否 | 否 | 员工职务 |
| 5 | leave_time | datetime | 否 | 否 | 请假时间 | |
| 6 | reason_for_leave | text | 65535 | 否 | 否 | 请假原因 |
| 7 | create_time | datetime | 是 | 否 | 创建时间 | |
| 8 | update_time | timestamp | 是 | 否 | 更新时间 |
表 4-20-material_collection(物资领用)
| 编号 | 字段名 | 类型 | 长度 | 是否非空 | 是否主键 | 注释 |
| 1 | material_collection_id | int | 是 | 是 | 物资领用ID | |
| 2 | material_name | varchar | 64 | 否 | 否 | 物资名称 |
| 3 | material_no | varchar | 64 | 否 | 否 | 物资编号 |
| 4 | material_type | varchar | 64 | 否 | 否 | 物资类型 |
| 5 | collover_personnel | varchar | 64 | 否 | 否 | 领用人员 |
| 6 | collar_time | datetime | 否 | 否 | 领用时间 | |
| 7 | collar_details | longtext | 4294967295 | 否 | 否 | 领用详情 |
| 8 | create_time | datetime | 是 | 否 | 创建时间 | |
| 9 | update_time | timestamp | 是 | 否 | 更新时间 | |
| 10 | source_table | varchar | 255 | 否 | 否 | 来源表 |
| 11 | source_id | int | 否 | 否 | 来源ID | |
| 12 | source_user_id | int | 否 | 否 | 来源用户 |
表 4-21-material_information(物资信息)
| 编号 | 字段名 | 类型 | 长度 | 是否非空 | 是否主键 | 注释 |
| 1 | material_information_id | int | 是 | 是 | 物资信息ID | |
| 2 | material_name | varchar | 64 | 否 | 否 | 物资名称 |
| 3 | material_no | varchar | 64 | 否 | 否 | 物资编号 |
| 4 | material_type | varchar | 64 | 否 | 否 | 物资类型 |
| 5 | quantity_of_materials | double | 否 | 否 | 物资数量 | |
| 6 | material_details | longtext | 4294967295 | 否 | 否 | 物资详情 |
| 7 | material_collection_limit_times | int | 是 | 否 | 领用记录限制次数 | |
| 8 | create_time | datetime | 是 | 否 | 创建时间 | |
| 9 | update_time | timestamp | 是 | 否 | 更新时间 |
表 4-22-meal_delivery_record(送餐记录)
| 编号 | 字段名 | 类型 | 长度 | 是否非空 | 是否主键 | 注释 |
| 1 | meal_delivery_record_id | int | 是 | 是 | 送餐记录ID | |
| 2 | recipe_name | varchar | 64 | 否 | 否 | 食谱名称 |
| 3 | delivery_time | datetime | 否 | 否 | 送餐时间 | |
| 4 | meal_delivery_staff | varchar | 64 | 否 | 否 | 送餐人员 |
| 5 | meal_delivery_details | text | 65535 | 否 | 否 | 送餐详情 |
| 6 | create_time | datetime | 是 | 否 | 创建时间 | |
| 7 | update_time | timestamp | 是 | 否 | 更新时间 |
表 4-23-meal_ordering_record(订餐记录)
| 编号 | 字段名 | 类型 | 长度 | 是否非空 | 是否主键 | 注释 |
| 1 | meal_ordering_record_id | int | 是 | 是 | 订餐记录ID | |
| 2 | recipe_name | varchar | 64 | 否 | 否 | 食谱名称 |
| 3 | ordering_time | datetime | 否 | 否 | 订餐时间 | |
| 4 | ordering_staff | varchar | 64 | 否 | 否 | 订餐人员 |
| 5 | ordering_remarks | text | 65535 | 否 | 否 | 订餐备注 |
| 6 | create_time | datetime | 是 | 否 | 创建时间 | |
| 7 | update_time | timestamp | 是 | 否 | 更新时间 |
表 4-24-notice(公告)
| 编号 | 字段名 | 类型 | 长度 | 是否非空 | 是否主键 | 注释 |
| 1 | notice_id | mediumint | 是 | 是 | 公告ID | |
| 2 | title | varchar | 125 | 是 | 否 | 标题 |
| 3 | content | longtext | 4294967295 | 否 | 否 | 正文 |
| 4 | create_time | timestamp | 是 | 否 | 创建时间 | |
| 5 | update_time | timestamp | 是 | 否 | 更新时间 |
表 4-25-ordinary_user(普通用户)
| 编号 | 字段名 | 类型 | 长度 | 是否非空 | 是否主键 | 注释 |
| 1 | ordinary_user_id | int | 是 | 是 | 普通用户ID | |
| 2 | user_name | varchar | 64 | 否 | 否 | 用户姓名 |
| 3 | user_phone | varchar | 16 | 否 | 否 | 用户电话 |
| 4 | user_gender | varchar | 64 | 否 | 否 | 用户性别 |
| 5 | user_age | double | 否 | 否 | 用户年龄 | |
| 6 | examine_state | varchar | 16 | 是 | 否 | 审核状态 |
| 7 | user_id | int | 是 | 否 | 用户ID | |
| 8 | create_time | datetime | 是 | 否 | 创建时间 | |
| 9 | update_time | timestamp | 是 | 否 | 更新时间 |
表 4-26-praise(点赞)
| 编号 | 字段名 | 类型 | 长度 | 是否非空 | 是否主键 | 注释 |
| 1 | praise_id | int | 是 | 是 | 点赞ID | |
| 2 | user_id | int | 是 | 是 | 点赞人 | |
| 3 | create_time | timestamp | 是 | 否 | 创建时间 | |
| 4 | update_time | timestamp | 是 | 否 | 更新时间 | |
| 5 | source_table | varchar | 255 | 否 | 否 | 来源表 |
| 6 | source_field | varchar | 255 | 否 | 否 | 来源字段 |
| 7 | source_id | int | 是 | 否 | 来源ID | |
| 8 | status | tinyint | 是 | 否 | 点赞状态:1为点赞,0已取消 |
表 4-27-procurement_plan(采购计划)
| 编号 | 字段名 | 类型 | 长度 | 是否非空 | 是否主键 | 注释 |
| 1 | procurement_plan_id | int | 是 | 是 | 采购计划ID | |
| 2 | purchase_name | varchar | 64 | 否 | 否 | 采购名称 |
| 3 | purchase_type | varchar | 64 | 否 | 否 | 采购类型 |
| 4 | purchase_time | datetime | 否 | 否 | 采购时间 | |
| 5 | procurement_staff | varchar | 64 | 否 | 否 | 采购人员 |
| 6 | purchase_list | longtext | 4294967295 | 否 | 否 | 采购清单 |
| 7 | create_time | datetime | 是 | 否 | 创建时间 | |
| 8 | update_time | timestamp | 是 | 否 | 更新时间 |
表 4-28-recipe_information(食谱信息)
| 编号 | 字段名 | 类型 | 长度 | 是否非空 | 是否主键 | 注释 |
| 1 | recipe_information_id | int | 是 | 是 | 食谱信息ID | |
| 2 | recipe_name | varchar | 64 | 否 | 否 | 食谱名称 |
| 3 | cover_image | varchar | 255 | 否 | 否 | 封面图片 |
| 4 | applicable_crowd | varchar | 64 | 否 | 否 | 适用人群 |
| 5 | ingredients_introduction | text | 65535 | 否 | 否 | 食材介绍 |
| 6 | recipe_details | longtext | 4294967295 | 否 | 否 | 食谱详情 |
| 7 | create_time | datetime | 是 | 否 | 创建时间 | |
| 8 | update_time | timestamp | 是 | 否 | 更新时间 |
表 4-29-registration_record(报名记录)
| 编号 | 字段名 | 类型 | 长度 | 是否非空 | 是否主键 | 注释 |
| 1 | registration_record_id | int | 是 | 是 | 报名记录ID | |
| 2 | user_account | int | 否 | 否 | 用户账号 | |
| 3 | user_name | varchar | 64 | 否 | 否 | 用户姓名 |
| 4 | user_phone | varchar | 16 | 否 | 否 | 用户电话 |
| 5 | event_name | varchar | 64 | 否 | 否 | 活动名称 |
| 6 | event_theme | varchar | 64 | 否 | 否 | 活动主题 |
| 7 | activity_time | varchar | 64 | 否 | 否 | 活动时间 |
| 8 | registration_time | datetime | 否 | 否 | 报名时间 | |
| 9 | number_of_enrolment | double | 否 | 否 | 报名人数 | |
| 10 | application_for_registration | text | 65535 | 否 | 否 | 报名申请 |
| 11 | examine_state | varchar | 16 | 是 | 否 | 审核状态 |
| 12 | examine_reply | varchar | 16 | 否 | 否 | 审核回复 |
| 13 | create_time | datetime | 是 | 否 | 创建时间 | |
| 14 | update_time | timestamp | 是 | 否 | 更新时间 | |
| 15 | source_table | varchar | 255 | 否 | 否 | 来源表 |
| 16 | source_id | int | 否 | 否 | 来源ID | |
| 17 | source_user_id | int | 否 | 否 | 来源用户 |
表 4-30-reservation_service(预约服务)
| 编号 | 字段名 | 类型 | 长度 | 是否非空 | 是否主键 | 注释 |
| 1 | reservation_service_id | int | 是 | 是 | 预约服务ID | |
| 2 | user_account | int | 否 | 否 | 用户账号 | |
| 3 | user_name | varchar | 64 | 否 | 否 | 用户姓名 |
| 4 | user_phone | varchar | 16 | 否 | 否 | 用户电话 |
| 5 | appointment_number | varchar | 64 | 否 | 否 | 预约编号 |
| 6 | appointment_type | varchar | 64 | 否 | 否 | 预约类型 |
| 7 | appointment_time | datetime | 否 | 否 | 预约时间 | |
| 8 | appointment_remarks | text | 65535 | 否 | 否 | 预约备注 |
| 9 | examine_state | varchar | 16 | 是 | 否 | 审核状态 |
| 10 | examine_reply | varchar | 16 | 否 | 否 | 审核回复 |
| 11 | inspection_records_limit_times | int | 是 | 否 | 记录限制次数 | |
| 12 | create_time | datetime | 是 | 否 | 创建时间 | |
| 13 | update_time | timestamp | 是 | 否 | 更新时间 |
表 4-31-scheduling_record(排班记录)
| 编号 | 字段名 | 类型 | 长度 | 是否非空 | 是否主键 | 注释 |
| 1 | scheduling_record_id | int | 是 | 是 | 排班记录ID | |
| 2 | shift_name | varchar | 64 | 否 | 否 | 排班名称 |
| 3 | shift_arrangement_department | varchar | 64 | 否 | 否 | 排班科室 |
| 4 | employee_name | varchar | 64 | 否 | 否 | 员工姓名 |
| 5 | scheduling_number | int | 是 | 否 | 单日最多排次数 | |
| 6 | scheduling_period | enum | 1 | 是 | 否 | 周期 |
| 7 | scheduling_date_options | text | 65535 | 否 | 否 | 时间设置 |
| 8 | timetable | text | 65535 | 否 | 否 | 排期表 |
| 9 | create_time | datetime | 是 | 否 | 创建时间 | |
| 10 | update_time | timestamp | 是 | 否 | 更新时间 |
表 4-32-score(评分)
| 编号 | 字段名 | 类型 | 长度 | 是否非空 | 是否主键 | 注释 |
| 1 | score_id | int | 是 | 是 | 评分ID | |
| 2 | user_id | int | 是 | 否 | 评分人 | |
| 3 | nickname | varchar | 64 | 否 | 否 | 昵称 |
| 4 | score_num | double | 是 | 否 | 评分 | |
| 5 | create_time | timestamp | 是 | 否 | 创建时间 | |
| 6 | update_time | timestamp | 是 | 否 | 更新时间 | |
| 7 | source_table | varchar | 255 | 否 | 否 | 来源表 |
| 8 | source_field | varchar | 255 | 否 | 否 | 来源字段 |
| 9 | source_id | int | 是 | 否 | 来源ID |
表 4-33-slides(轮播图)
| 编号 | 字段名 | 类型 | 长度 | 是否非空 | 是否主键 | 注释 |
| 1 | slides_id | int | 是 | 是 | 轮播图ID | |
| 2 | title | varchar | 64 | 否 | 否 | 标题 |
| 3 | content | varchar | 255 | 否 | 否 | 内容 |
| 4 | url | varchar | 255 | 否 | 否 | 链接 |
| 5 | img | varchar | 255 | 否 | 否 | 轮播图 |
| 6 | hits | int | 是 | 否 | 点击量 | |
| 7 | create_time | timestamp | 是 | 否 | 创建时间 | |
| 8 | update_time | timestamp | 是 | 否 | 更新时间 |
表 4-34-type_of_drug(药品类型)
| 编号 | 字段名 | 类型 | 长度 | 是否非空 | 是否主键 | 注释 |
| 1 | type_of_drug_id | int | 是 | 是 | 药品类型ID | |
| 2 | type_of_drug | varchar | 64 | 否 | 否 | 药品类型 |
| 3 | create_time | datetime | 是 | 否 | 创建时间 | |
| 4 | update_time | timestamp | 是 | 否 | 更新时间 |
表 4-35-upload(文件上传)
| 编号 | 字段名 | 类型 | 长度 | 是否非空 | 是否主键 | 注释 |
| 1 | upload_id | int | 是 | 是 | 上传ID | |
| 2 | name | varchar | 64 | 否 | 否 | 文件名 |
| 3 | path | varchar | 255 | 否 | 否 | 访问路径 |
| 4 | file | varchar | 255 | 否 | 否 | 文件路径 |
| 5 | display | varchar | 255 | 否 | 否 | 显示顺序 |
| 6 | father_id | int | 否 | 否 | 父级ID | |
| 7 | dir | varchar | 255 | 否 | 否 | 文件夹 |
| 8 | type | varchar | 32 | 否 | 否 | 文件类型 |
表 4-36-user(用户账户)
| 编号 | 字段名 | 类型 | 长度 | 是否非空 | 是否主键 | 注释 |
| 1 | user_id | int | 是 | 是 | 用户ID | |
| 2 | state | smallint | 是 | 否 | 账户状态:(1可用|2异常|3已冻结|4已注销) | |
| 3 | user_group | varchar | 32 | 否 | 否 | 所在用户组 |
| 4 | login_time | timestamp | 是 | 否 | 上次登录时间 | |
| 5 | phone | varchar | 11 | 否 | 否 | 手机号码 |
| 6 | phone_state | smallint | 是 | 否 | 手机认证:(0未认证|1审核中|2已认证) | |
| 7 | username | varchar | 16 | 是 | 否 | 用户名 |
| 8 | nickname | varchar | 16 | 否 | 否 | 昵称 |
| 9 | password | varchar | 64 | 是 | 否 | 密码 |
| 10 | | varchar | 64 | 否 | 否 | 邮箱 |
| 11 | email_state | smallint | 是 | 否 | 邮箱认证:(0未认证|1审核中|2已认证) | |
| 12 | avatar | varchar | 255 | 否 | 否 | 头像地址 |
| 13 | open_id | varchar | 255 | 否 | 否 | 针对获取用户信息字段 |
| 14 | create_time | timestamp | 是 | 否 | 创建时间 |
表 4-37-user_group(用户组)
| 编号 | 字段名 | 类型 | 长度 | 是否非空 | 是否主键 | 注释 |
| 1 | group_id | mediumint | 是 | 是 | 用户组ID | |
| 2 | display | smallint | 是 | 否 | 显示顺序 | |
| 3 | name | varchar | 16 | 是 | 否 | 名称 |
| 4 | description | varchar | 255 | 否 | 否 | 描述 |
| 5 | source_table | varchar | 255 | 否 | 否 | 来源表 |
| 6 | source_field | varchar | 255 | 否 | 否 | 来源字段 |
| 7 | source_id | int | 是 | 否 | 来源ID | |
| 8 | register | smallint | 否 | 否 | 注册位置 | |
| 9 | create_time | timestamp | 是 | 否 | 创建时间 | |
| 10 | update_time | timestamp | 是 | 否 | 更新时间 |
5系统实现
集中展示了养老资讯、网站公告以及活动信息推荐等内容,让用户在第一时间获取最新的养老相关信息和服务动态。设计上注重用户体验,确保内容清晰易读,操作简便。普通用户首页展示如下图所示。

图5-1普通用户首页界面
注册登录:允许新用户通过提供个人信息进行平台注册,并为已注册用户提供安全的登录方式,确保账户的安全性和唯一性。注册登录界面如下图所示。

图5-2注册登录界面
支持多种预约类型,如就诊预约、体检预约、家属探视预约、医生预约等,用户需填写必要信息(账号、姓名、电话等)并选择预约时间和类型,还可以添加备注说明特殊情况,便于机构合理安排资源。预约服务界面如下图所示。

图5-3预约服务界面
展示各类活动信息列表,用户能够查看详情,并参与互动,比如点赞、收藏或发表个人见解有助于提高用户参与度和社区活跃度。活动信息界面如下图所示。

图5-4活动信息界面
由多个模块组成,分别是:个人首页,概括性地展示用户的基本信息和最近的活动参与情况。老人档案,用于记录老人的基本信息,包括照片、入住时间等,档案内容由统一由管理员在后台系统添加,确保老人档案内容的真实性和完整性,并能在线报名参加感兴趣的活动。出院记录,保存老人出院的相关信息,方便查询和回顾。预约服务,查看和管理自己的所有预约项目,确保不错过任何重要安排。检查记录,可查看历史检查记录,并支持下载报告,便于健康管理。费用信息,提供详细的费用清单,支持在线支付,使费用透明化。报名记录,追踪所有的活动报名情况,方便管理和调整计划。收藏,保存用户感兴趣的内容或活动,随时关注更新。评论管理,集中处理用户发布的所有评论,便于维护良好的网络环境。个人中心界面如下图所示。

图5-5个人中心界面
提供一个综合的数据视图,展示预约服务统计与费用信息统计,为管理员提供一个直观的数据概览界面,便于快速了解系统运行状况和服务需求情况。管理员后台首页界面如下图所示。

图5-6管理员后台首页界面
能够查看和管理所有类型的用户账户,包括管理员、注册用户和财务人员。对于注册用户,管理员可以设置其会员等级,不同等级享受不同的优惠和服务。可以启用或禁用特定用户的账户,控制其使用系统的权限。系统用户界面如下图所示。

图5-7系统用户界面
普通用户注册后由管理员填制老人档案资料,确保老人信息的真实性、准确性和完整性。老人档案列表,详细列出每位老人的基本信息,如联系方式、入住时间等,并支持出院、分发药品、费用账单的处理以及录入和查看详情。老人档案添加,允许管理员根据老人的具体情况,完整填写个人信息,包括电子病历、负责护士、饮食禁忌等重要信息。老人档案管理界面如下图所示。

图5-8老人档案管理管理界面
预约服务列表,显示所有预约服务的状态,支持查看详情、记录及审核预约请求。预约服务添加,管理员可以根据需要手动添加新的预约服务项目。
预约服务管理界面如下图所示。

图5-9预约服务管理界面
床位信息列表,提供床位的详细信息查询,包括状态、入住人员等。床位信息添加,根据用户的入住信息,填写每个床位的入住人员,优化床位资源分配。床位信息管理界面如下图所示。

图5-10床位信息管理界面
由员工档案管理、科室类型管理、排班记录管理、请假记录管理构成,具体如下:员工档案管理,在员工档案列表查看员工的基本信息,员工档案添加,添加新员工的信息。科室类型管理,科室类型列表列出所有科室类型,科室类型添加增加新的科室类型。排班记录管理,排班记录列表查看排班安排,排班记录添加制定新的排班计划。请假记录管理请假记录列表查看请假详情,请假记录添加记录员工的请假申请。员工信息界面如下图所示。

图5-11员工信息界面
由物资信息管理;物资领用管理;药品信息管理、药品类型管理、药品分发管理、采购计划管理构成,具体如下:物资信息,管理物资信息列表查看物资详情和领用记录,物资信息添加新增物资信息。物资领用管理,物资领用列表查看管理物资领用记录。药品信息管理,药品信息列表查看药品详情,药品信息添加新增药品信息。药品类型管理,药品类型列表列出所有药品类型,药品类型添加新的药品类型。药品分发管理,药品分发列表查看管理药品分发记录。采购计划管理,采购计划列表,查看采购计划详情,采购计划添加制定新的采购计划。物资管理界面如下图所示。

图5-12物资管理界面
由食谱信息管理、订餐记录管理、送餐记录管理构成,专为老人定制健康营养膳食套餐搭配。饮食服务界面如下图所示。

图5-13饮食服务界面
6系统测试
系统的测试环境如表6-1所示。
表6-1 测试环境
| 类别 | 配置项 | 详细信息 |
| 硬件环境 | 服务器CPU | Intel Xeon E5-2680 v4 |
| 内存 | 32GB DDR4 | |
| 硬盘 | 1TB SSD | |
| 网络带宽 | 100Mbps | |
| 软件环境 | 操作系统 | Windows Server 2019 |
| 数据库 | MySQL 8.0 | |
| Web服务器 | Tomcat 9.0 | |
| 开发框架 | SpringBoot 2.5 | |
| 前端框架 | Vue.js 2.6 | |
| Java版本 | JDK 11 | |
| 浏览器 | Chrome 88, Firefox 85 |
系统测试的主要目的是确保系统的功能、性能和稳定性满足需求规格说明书中的要求,并验证系统在实际使用环境中的可用性和可靠性。通过测试,可以发现软件中的缺陷、漏洞和潜在问题,确保系统运行的准确性、完整性和安全性。在功能测试中,目的是验证系统各功能模块是否按设计实现预期功能,例如注册用户登录、信息管理、数据查询等核心功能是否准确执行。性能测试的目的是验证系统在高并发、数据量大等压力场景下的响应时间和处理能力,确保系统具备良好的性能。兼容性测试的目的是确保系统在不同的硬件、软件和浏览器环境中能正常运行。测试还包括对异常处理和边界条件的验证,确保系统在异常场景下能够正确处理和恢复。最终,通过测试确保系统可以安全稳定地部署上线,为注册用户提供可靠的服务。
系统测试采用多种测试方法,以全面验证系统的功能和性能。功能测试采用黑盒测试方法,通过设计测试用例直接验证系统功能是否符合需求,无需了解内部代码逻辑。例如,设计用例验证注册用户登录模块,通过输入合法和非法的注册用户名与密码,检查系统响应是否符合预期。性能测试采用压力测试和负载测试方法,通过模拟高并发注册用户访问、数据处理的场景,评估系统的响应时间、吞吐量和稳定性。兼容性测试通过在不同操作系统、浏览器和硬件设备上运行系统,验证其在不同环境中的适应性。异常测试通过设计边界条件和异常输入,检查系统对非法数据和操作的处理能力。测试用例的设计需覆盖系统的所有功能模块和接口,确保测试过程的全面性。通过系统测试方法的综合应用,可以有效发现问题,并为系统的优化和改进提供依据。
系统的测试用例表格如下图所示。
表6-2 系统测试用例表
| 测试项 | 测试用例 | 问题 | 结论 |
| 登录功能测试 | 打开登录页面 输入正确的注册用户名和密码 点击“登录”按钮 | 无 | 符合预期 |
| 登录功能测试 | 打开登录页面 输入错误的注册用户名 输入正确的密码 点击“登录”按钮 | 无 | 符合预期 |
| 登录功能测试 | 打开登录页面 输入正确的注册用户名 输入错误的密码 点击“登录”按钮 | 无 | 符合预期 |
| 登录功能测试 | 打开登录页面 输入不存在的注册用户名和密码 点击“登录”按钮 | 无 | 符合预期 |
| 注册功能测试 | 打开注册页面 输入合法的注册用户名、密码、邮箱等信息 点击“注册”按钮 | 无 | 符合预期 |
| 注册功能测试 | 打开注册页面 输入已存在的注册用户名 输入其他合法信息 点击“注册”按钮 | 无 | 符合预期 |
| 注册功能测试 | 打开注册页面 输入合法注册用户名但密码不符合要求(如长度不足) 点击“注册”按钮 | 无 | 符合预期 |
| 注册功能测试 | 打开注册页面 输入合法注册用户名和密码但邮箱格式错误 点击“注册”按钮 | 无 | 符合预期 |
| 查看 养老管理系统信息测试 | 登录系统 进入 养老管理系统信息页面 浏览 养老管理系统图片等信息 | 无 | 符合预期 |
| 查看 养老管理系统信息测试 | 登录系统 进入 养老管理系统信息页面 使用搜索栏输入关键词搜索 养老管理系统信息 | 无 | 符合预期 |
| 查看 养老管理系统信息测试 | 登录系统 进入 养老管理系统信息页面 点击 养老管理系统详情查看完整信息 | 无 | 符合预期 |
| 查看 养老管理系统信息测试 | 登录系统 进入 养老管理系统信息页面 不输入任何搜索条件直接点击搜索 | 无 | 符合预期 |
经过对系统登录、注册、查看 养老管理系统信息用户功能的测试,所有测试用例均按照既定步骤执行完毕。测试结果显示,各功能模块在正常输入和异常输入条件下均表现出预期的行为。登录功能能够准确识别注册用户名和密码的正确性,并对错误输入给予相应提示。注册功能对注册用户输入的合法性进行了有效校验,确保了注册信息的规范性。查看 养老管理系统信息功能能够正常展示 养老管理系统的基本信息,并支持搜索和详情查看操作。整体而言,测试过程中未发现功能缺陷,系统运行稳定,各项功能均符合设计预期。
经过系统全面的功能测试、性能测试和可靠性测试,本系统在测试环境下运行良好,功能模块均按照设计要求实现,核心功能表现稳定,未发现严重功能缺陷或阻塞性问题。所有关键测试用例均通过,覆盖率达到预期目标,验证了系统的功能性、稳定性和兼容性。
7总结
本研究围绕基于SpringBoot的 养老管理系统展开,从需求分析到系统实现与测试,全面完成了系统开发。在需求分析阶段,通过可行性分析明确了系统的技术、操作和经济可行性,并详细梳理了普通用户和管理员的功能需求。系统总体流程设计涵盖了数据开发、用户登录、系统操作以及信息的增删改查流程,为后续设计与实现奠定了基础。系统设计部分,采用B/S架构结合SpringBoot框架、Vue技术和MySQL数据库构建系统架构,详细地设计了注册、登录、信息管理等核心功能的时序图,并完成了数据库的实体与表设计。系统实现阶段,普通用户可通过系统进行注册登录,享受预约服务、浏览养老资讯、参与活动及管理个人资料等便捷服务,提升养老服务体验。管理员则负责全面的系统管理,包括用户信息维护、老人档案管理、预约与活动审核、费用及物资管理等,确保系统运行顺畅和服务高效,共同促进养老服务质量的提升。各功能模块均通过界面交互实现,操作流程清晰。系统测试阶段,通过测试环境搭建、测试方法选择以及对登录、注册、查看养老管理系统信息等功能的测试,验证了系统的稳定性和可靠性,测试结论表明系统功能符合设计预期。系统的开发提供了一个高效、灵活且易于维护的养老管理系统,进一步优化用户体验,增强内容的专业性和吸引力,有助于构建更加和谐、高效的社会养老服务体系,显著提升老年人的生活质量和幸福感,同时为未来智慧养老模式的发展奠定坚实基础。
参考文献
- 张丹丹,李弘.基于B/S架构的办公管理系统设计与开发[J].铁路通信信号工程技术,2024,21(09):44-48+106.
- 刘江涛,王亮亮,吴庆茹,等.基于B/S模式的铁路勘测设计案例信息化管理系统设计与实现[J].铁路计算机应用,2021,30(03):32-35.
- 王志亮,纪松波.基于SpringBoot的Web前端与数据库的接口设计[J].工业控制计算机,2023,36(03):51-53
- 熊永平.基于SpringBoot框架应用开发技术的分析与研究[J].电脑知识与技术,2021,15(36):76-77.
- 赵媛.基于Vue的Web系统前端性能优化分析[J].电脑编程技巧与维护,2024,(09):44-46.
- 秦冬.浅析Vue框架在前端开发中的应用[J].信息与电脑(理论版),2024,36(13):61-63.
- 李艳杰.MySQL数据库下存储过程的综合运用研究[J].现代信息科技,2023,7(11):80-82+88.
- 陈倩怡,何军.Vue+SpringBoot+MyBatis技术应用解析[J].电脑编程技巧与维护,2020,(01):14-15+28.
- 周晓玉,崔文超.基于Web技术的数据库应用系统设计[J].信息与电脑(理论版),2023,35(09):189-191.
- 马艳艳,吴晓光.计算机软件与数据库的设计策略分析[J].电子技术,2024,53(05):104-105.
- 李俊萌.计算机软件测试技术与开发应用策略分析[J].信息记录材料,2023,24(03):50-52.
- 尹应荆.JAVA编程语言在计算机软件开发中的应用[J].石河子科技,2023,(05):45-47.
- Java Sunrise Coffee: Better Beans, and Better Coffee [J]. M2 Presswire, 2025,
- Salunke V S ,Ouda A . A Performance Benchmark for the PostgreSQL and MySQL Databases [J]. Future Internet, 2024, 16 (10): 382-382.
- Shao W ,Liu K . Design and Implementation of Online Ordering System Based on SpringBoot [J]. Journal of Big Data and Computing, 2024, 2 (3):
- 王宛艺. 养老服务体系如何进入下一层级[N]. 文汇报, 2025-03-11 (001).
- 张烁,吴文博. 数智化技术赋能养老服务业高质量发展理论逻辑与实施路径 [J/OL]. 价格理论与实践, 1-5[2025-03-24].
- 张明明,钮翠翠. 智慧养老,托起稳稳的幸福[N]. 邢台日报, 2024-06-26 (005).
- 马振鹏,孟秀焕. 服务标准化促进上海养老服务业的发展对策研究 [J]. 标准科学, 2024, (02): 59-64.
- 周超. 互联网+背景下的城市智慧养老产业发展模式研究 [J]. 内蒙古煤炭经济, 2021, (07): 152-153.
致谢
本论文的完成离不开众多导师、同学以及亲友的支持与帮助。在此,首先向我的导师表示最诚挚的感谢。在整个研究和写作过程中,导师以严谨治学的态度和丰富的专业知识给予了我无私的指导,从论文选题到最终定稿的每一个环节,都为我提供了宝贵的建议与意见,使我得以不断完善研究内容、拓展学术视野。导师耐心细致的指导不仅帮助我解决了许多学术难题,也让我在研究能力与学术写作方面得到了显著的提升。导师的鼓励与支持是我完成这篇论文的重要动力,也让我深刻体会到学术研究的严谨性与意义。
我还要感谢在学习生活中给予我帮助和支持的同学、朋友以及家人。论文撰写过程中,许多同学与我共同探讨问题,分享经验与资料,使我的研究更加全面深入。朋友们的关心和陪伴让我在繁忙的研究过程中能够调节心情,保持良好的状态。特别感谢我的家人,他们始终给予我无条件的理解和支持,为我创造了安心学习与研究的环境。正是因为有了大家的帮助和支持,我才能克服论文写作中的重重困难并顺利完成。再次向所有支持和帮助过我的人表达衷心的感谢。
附录
系统核心代码设计
注册用户注册
注册页UserController.java,传入user对象,并将"user_id"、 "state"、 "user_group"、"login_time"、"phone"、"phone_state"、 "username"、"nickname"、"password"、"email"、"email_state"、"avatar"、"create_time"输入,重点是 "username"、"nickname"、"password"必须输入,通过获取username,数据库查询是否有该注册用户,如果存在,则提示“注册用户已存在”,否则执行将UserId置为空(数据库表中该字段已设置自动递增),代码如图所示。

图注册核心代码图
注册用户登录
登录页,首先传入"username"、"email"、"phone"、"password",注册用户可通过注册用户名、邮箱、手机号进行登陆,通过判断resultList来确定查询结果,然后执行查询注册用户组UserGroup,注册用户组里面不存在,依然报“注册用户不存在”,执行完以上代码,最后涉及到注册用户带有“审核”的,会查询examine_state(注册用户的审核状态),数据库表user_group中含有source_table和source_field进行查询,以上步骤完成,对输入的密码进行存储Token到数据库,匹对账号和密码,数据库中的AccessToken为令牌,用于身份认证,代码如图所示。

注册用户登录核心代码图
修改密码
修改密码,通过请求data,获取旧密码,并将新密码重新赋值,期间都是需要通过加密,代码如图所示。

修改密码核心代码图
修改数据
修改一个数据,原理与add基本一致,不同点在于通过readConfig()读取关键字,以及通过readQuery()获取URL后面?指定位置的标识,转成Map对象后,执行update操作,同样通过拼接的sql语句执行,执行过程读取query,toWhereSql()语句完成数据库操作,body为修改对象的值,代码如图所示。

修改数据核心代码图
删除数据
删除一条数据,通过readQuery(),获取URL后面的对象地址,删除FROM具体的table,query删除查询FindConfig语句,代码如图示。

图4-11删除数据核心代码图
获取列表
通过请求的参数获取列表数据,代码如图所示。

图获取列表核心代码图
图片上传
通过请求的参数获取列表数据,代码如图4-13所示。

图片上传核心代码图
请关注点赞+私信博主,免费领取项目源码
3182

被折叠的 条评论
为什么被折叠?



