摘 要
本文针对当前教务管理工作中存在的效率低下、信息分散等问题,设计并实现了一套基于Spring Boot框架的教务管理系统。该系统采用前后端分离架构,前端利用Vue.js构建用户友好的交互界面,后端则依托Spring Boot强大的依赖注入和快速开发特性,实现了学生信息管理、课程信息、成绩录入与查询、教师管理以及教务通知发布等核心功能。系统通过MySQL数据库进行数据持久化,利用Spring Data JPA简化了数据库操作,结合Spring Security实现了用户权限的精细化管理,确保了数据的安全性和系统的稳定性。系统还支持多条件查询功能,为教务管理人员提供了便捷的数据分析工具。通过实际部署与应用,该系统显著提高了教务管理的自动化水平,减轻了管理人员的工作负担,为高校教务管理的现代化转型提供了有力支持。
关键词:“Spring Boot”,“Springboot教务管理系统”“MySQL”。
ABSTRACT
This article designs and implements a set of educational administration management systems based on the Spring Boot framework to address the problems of low efficiency and information dispersion in current educational administration management. The system adopts a front-end and back-end separation architecture. The front-end uses Vue.js to build a user-friendly interactive interface, while the back-end relies on Spring Boot's powerful dependency injection and rapid development features to implement core functions such as student information management, course information, score entry and query, teacher management, and educational notification publishing. The system uses MySQL database for data persistence, simplifies database operations with Spring Data JPA, and implements fine-grained management of user permissions with Spring Security to ensure data security and system stability. The system also supports multi-condition query function, providing convenient data analysis tools for educational administrators. Through practical deployment and application, the system has significantly improved the automation level of educational administration, reduced the workload of administrative staff, and provided strong support for the modernization transformation of educational administration in universities.
Keywords: "Spring Boot", "educational administration system", "MySQL".
目 录
1绪论
1.1研究背景
在现代教育机构中,教务管理工作涉及众多复杂任务,包括学生信息、课程信息、成绩管理等。传统的手工方法或过时的系统往往导致效率低下、数据不一致以及行政负担加重。为应对这些挑战,开发一套高效、集成且用户友好的Springboot教务管理系统已势在必行[1]。本研究利用Spring Boot框架,旨在设计和实现一个稳健的系统,该系统能够增强自动化水平、减少人为错误,并提供全面的数据分析能力,从而支持教育管理的现代化转型[2]。
1.2研究意义
随着教育信息化的不断推进,传统教务管理模式已难以满足高校日益增长的教务管理需求。基于Spring Boot框架设计与实现的教务管理系统,对于提升教务管理效率、优化资源配置、保障数据安全具有重要意义。该系统能够实现学生信息、课程信息、成绩录入与查询等教务工作的自动化处理,减轻管理人员工作负担,提高管理精准度[3]。系统通过精细化的用户权限管理,确保数据安全,为教务决策提供有力支持。系统的多条件查询功能有助于管理人员快速获取所需信息,为教务管理的现代化转型提供技术保障[4]。
1.3国内现状
前国内高校教务管理系统在技术实现上已取得一定进展,但多数系统仍存在功能模块分散、用户体验不佳、智能化水平低等问题。部分高校虽已引入信息化手段,但系统集成度不高,数据孤岛现象严重,难以满足大规模学校的课程需求和精细化管理要求。基于Spring Boot框架的教务管理系统,凭借其高效、灵活的特性,正逐渐成为优化教务管理流程、提升管理效率的重要解决方案,但在国内的应用普及度仍有待提高[5]。
1.4国外现状
在国外,基于Spring Boot框架或类似技术架构的教务管理系统发展相对成熟。许多发达国家高校早在数十年前就已推进教育信息化建设,构建了较为完善的数字化校园平台。这些系统功能丰富,支持多语言、个性化选课推荐、与各类教学管理系统无缝对接,还引入云计算、物联网等新兴技术,构建智能化教学环境和管理平台。在信息安全和隐私保护方面,国外系统采用先进加密技术、数据备份和恢复措施等,确保教学管理数据的安全可靠,为高校教务管理现代化提供了有力支撑。
2相关技术介绍
2.1Springboot框架
Spring Boot 框架在Springboot教务管理系统设计与实现中具备显著优势。它提供了一套快速开发解决方案,通过自动配置和约定优于配置的理念,极大简化了Springboot教务管理系统的搭建过程。其内嵌的 Tomcat 等服务器,使得系统可独立运行,无需外部容器,便于部署与维护。Spring Boot 丰富的生态支持,能够轻松集成数据库访问、安全认证、缓存管理等模块,满足教务管理对学生信息、课程安排、成绩录入等核心功能的需求[6]。Spring Boot 的微服务架构特性,为Springboot教务管理系统的扩展性和灵活性提供了有力保障,助力高校教务管理现代化转型。
2.2JavaScript语言
在基于Spring Boot的Springboot教务管理系统设计与实现中,JavaScript语言发挥着关键作用。前端开发广泛采用JavaScript及其框架(如Vue.js、React等),用于构建用户友好的交互界面。通过JavaScript,可以轻松实现动态数据渲染、表单验证、异步请求等功能,提升用户体验。例如,利用AJAX技术与后端Spring Boot服务进行数据交互,实现无刷新页面更新,提高系统响应速度。JavaScript的模块化开发特性,使得前端代码更易于维护和扩展[7]。JavaScript是连接用户与Spring Boot后端服务的重要桥梁,为Springboot教务管理系统的现代化、高效化提供了有力支持。
2.3MySQL数据
在基于Spring Boot的Springboot教务管理系统设计与实现中,MySQL数据库作为数据持久化层的核心组件,发挥着至关重要的作用。MySQL以其高性能、高可靠性和易用性,成为存储学生信息、课程数据、成绩记录等教务管理关键数据的理想选择[8]。通过Spring Data JPA等ORM框架,可以方便地实现与MySQL数据库的交互,简化数据库操作代码,提高开发效率。MySQL的ACID事务特性确保了教务管理数据的完整性和一致性,为系统的稳定运行提供了坚实保障。此外,MySQL的灵活扩展性也便于应对Springboot教务管理系统未来可能的数据增长需求。
3 系统分析
3.1可行性分析
3.1.1技术可行性
从技术可行性角度看,基于Spring Boot的Springboot教务管理系统设计具备充分实现条件。Spring Boot凭借其自动配置、快速开发和嵌入式服务器等特性,可大幅简化系统搭建流程,提升开发效率。结合Spring Data JPA等技术,能高效实现与MySQL等数据库的交互,保障数据持久化与一致性。前端采用Vue.js等框架,可构建用户友好的交互界面,提升用户体验。Spring Security等安全框架确保了系统数据的安全性和访问控制。该方案在技术上是完全可行的。
3.1.2经济可行性
从开发成本来看,Spring Boot框架本身是开源免费的,这大大降低了软件授权费用支出,其轻量级特性使得对硬件资源的需求相对较少,非常适合中小型高校进行部署。系统采用模块化开发方式,能够根据实际需求按需扩展功能,避免了因过度开发而导致的资源浪费和一次性投入过大的问题。该系统支持自动化部署以及容器化运行(例如借助Docker技术),这不仅减少了人工运维的工作量,还降低了运维成本。所使用的MySQL数据库同样是开源且性能稳定的,在数据存储与管理方面的成本相对较低。
从长期收益角度分析,系统投入使用后能够显著提升教务管理效率,诸如课程信息管理、成绩管理等功能可以节省大量人力成本。系统具备的数据分析功能有助于优化资源配置,间接提升教育质量,基于Spring Boot的Springboot教务管理系统在经济上是完全可行的,尤其适合那些预算有限但又追求高效教务管理的教育机构。
3.2系统功能需求
Springboot教务管理系统设计与实现包含学生用户、教师用户和管理员三个角色划分,每个角色对应的主要功能如下:
3.2.1学生用户主要功能
- 首页:展示的是校园资讯、课程信息等推荐。
- 学生用户注册:点击注册,进入注册页面,填写相关账号、密码、确认密码、昵称、邮箱、学生姓名、学生性别、联系方式、选择身份等字段信息,点击下方注册按钮,提示注册成功后,系统将自动跳转回到登录页面。
- 用户登录:首先点击“登录”按钮,输入账号、密码、验证码点击登录按钮,登录时前端会自动校验用户名与密码,用户输入正确则登录成功,输入错误会有提示信息。
- 我的账户:个人资料:显示用户个人信息,可以更换头像,编辑昵称、邮箱、名称等信息,点击提交,修改成功。修改密码:主要输入原密码、新密码,请确认密码后点击确认修改后提示修改成功跳转到登录页面,再次登录的话需要用新密码才能登录成功。
- 通知公告:主要展示后台发布的网站公告列表信息。点击信息可点赞、收藏、发表评论等操作。
- 校园资讯:主要展示后台发布的校园资讯信息。点击信息可点赞、收藏、发表评论等操作。
- 课程信息:主要展示后台发布的课程信息。当学生浏览到有自己有喜欢的课程可点击“选课”,点击信息可点赞、收藏、发表评论等操作。
- 个人中心:个人中心包含个人首页、选课信息、退课信息、学生成绩、收藏和评论管理等。选课信息:主要展示该学生选课信息记录,支持查询、重置等操作;退课信息:主要展示该学生退课信息记录,支持查询、重置等操作;学生成绩:主要展示该学生成绩记录,支持查询、重置等操作;收藏:用户可收藏自己感兴趣的课程信息,放到自己的收藏夹方便自己下次浏览选课。评论管理:用户可查看系统评论信息和交流心得注意事项等功能。
3.2.2教师用户主要功能。
- 教师用户注册:点击注册,进入注册页面,填写相关账号、密码、确认密码、昵称、邮箱、教师姓名、教师性别、联系方式、选择身份等字段信息,点击下方注册按钮,提示注册成功后,系统将自动跳转回到登录页面。
- 用户登录:首先点击“登录”按钮,输入账号、密码、验证码点击登录按钮,登录时前端会自动校验用户名与密码,用户输入正确则登录成功,输入错误会有提示信息。
- 我的账户:个人资料:显示用户个人信息,可以更换头像,编辑昵称、邮箱、名称等信息,点击提交,修改成功。修改密码:主要输入原密码、新密码,请确认密码后点击确认修改后提示修改成功跳转到登录页面,再次登录的话需要用新密码才能登录成功。
- 课程信息:主要展示该教师的添加的课程信息。支持增删改查等操作。
- 选课信息:主要展示该教师所有学生的选课信息。并录入学生成绩。支持查询、重置等操作。
- 退课信息:主要展示该教师所有学生的退课信息。支持查询、重置等操作。
- 学生成绩:主要展示该教师所有学生的成绩信息。支持查询、重置等操作。
- 收藏:教师用户可收藏自己感兴趣的信息,放到自己的收藏夹方便自己下次浏览。
- 评论管理:教师用户可查看系统评论信息和交流心得注意事项等功能。
3.2.3管理员主要功能
- 登录:首先点击“登录”按钮,输入账号、密码、验证码点击登录按钮,登录时前端会自动校验用户名与密码,用户输入正确则登录成功,输入错误会有提示信息。
- 后台首页:主要展示的是学生成绩统计信息。
- 系统用户:管理员可以管理平台的所有系统用户,确保用户权限和信息的安全性。可进行增删改查等操作。
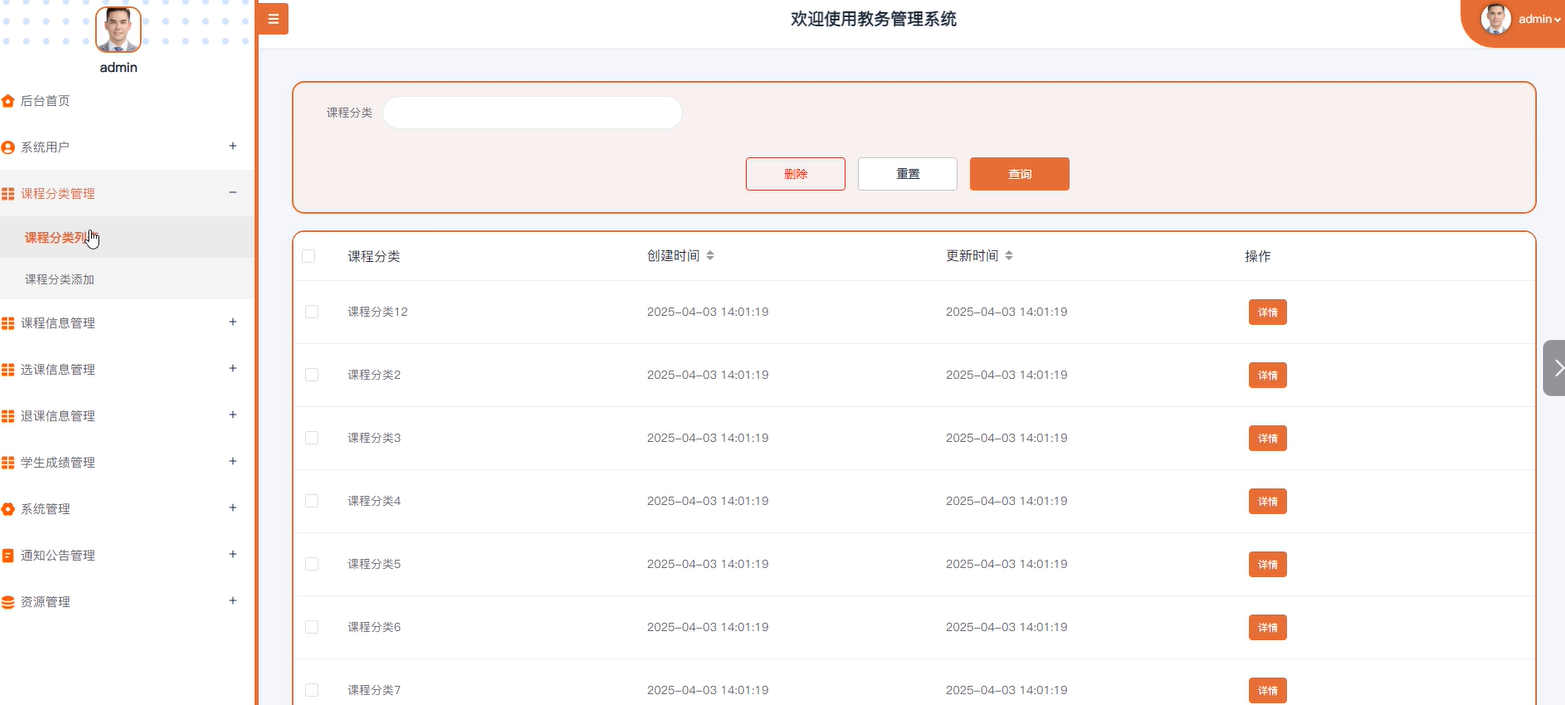
- 课程分类管理:主要管理课程分类列表和课程分类添加功能。课程分类列表主要是管理所有课程分类信息,支持增删改查。课程分类添加主要是添加新的课程分类数据。
- 课程信息管理:主要管理课程信息列表和课程信息添加功能。课程信息列表主要是管理所有教师课程信息,支持增删改查。课程信息添加主要是添加新的课程信息数据。
- 选课信息管理:主要管理所有教师的学生的选课座信息。支持查询、重置、删除等操作。
- 退课信息管理:主要管理所有教师的学生退课信息。支持查询、重置、删除等操作。
- 学生成绩管理:主要管理所有教师的学生成绩信息。支持查询、重置、删除等操作。
- 系统管理:主要是轮播图管理:管理员可以管理平台首页的轮播图内容,提供宣传和推广信息,可进行查询、添加、删除、重置详情等操作。添加的轮播图可在前台首页展示。
- 通知公告管理:管理员可发布网站公告信息,发布的公告信息可在前台首页展现,支持增删改查等操作。
- 资源管理:包含校园资讯信息和资讯分类等功能,校园资讯信息:管理员可查看校园资讯信息,可进行增删改查等操作。资讯分类:管理员可手动添加资讯分类信息,添加的信息都可在前台展示。
3.3非功能性需求分析
在Springboot教务管理系统设计与实现的毕业设计中,非功能性需求分析是也是非常重要的。它主要关注性能、安全性、易用性、可靠性、可维护性等,这些特性对于确保系统的稳定运行和用户满意度至关重要。
表3-1 非功能性需求分析
| 序号 | 非功能性需求 | 需求要求 |
| 1 | 性能 | 系统需快速响应,处理大数据量时无明显延迟,确保高效运行 |
| 2 | 安全性 | 严格数据加密,防止信息泄露,提供权限管理,确保数据访问安全。 |
| 3 | 易用性 | 界面简洁明了,操作流程直观易懂,降低用户学习成本 |
| 4 | 可靠性 | 系统稳定运行,故障率低,数据备份恢复机制完善,保障业务连续性。 |
| 5 | 可维护性 | 模块化设计,代码清晰可读,便于后期维护与功能升级 |
3.4系统用户用例分析
3.4.1学生用户用例图
Springboot教务管理系统设计与实现中学生用户包含注册、登录、首页、我的账户、通知公告、校园资讯、课程信息、个人中心等功能。学生用户用例图如下所示:
3.4.2教师用户用例图
Springboot教务管理系统设计与实现中教师用户包含注册登录、我的账户、通知公告、选课信息、退课信息、学生成绩、收藏、评论管理等功能。教师用户用例图如下所示:

图3-2 教师用户用例图
3.4.3管理员用例图
Springboot教务管理系统设计与实现中管理员包含登录、后台首页、系统用户、课程分类管理、课程信息管理、选课信息管理、退课信息管理、学生成绩管理、系统管理、通知公告管理、资源管理等功能。管理员用例图如下所示:

图3-3 管理员用例图
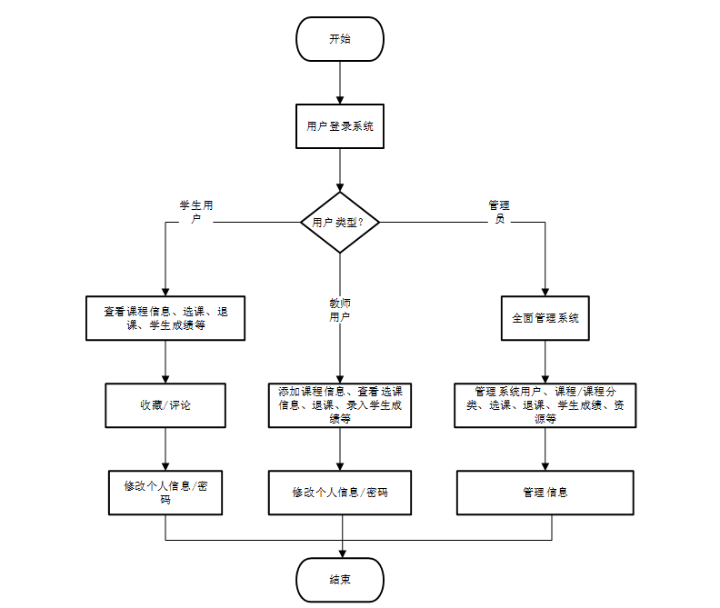
3.5系统业务流程分析
Springboot教务管理系统设计与实现中学生用户通过系统注册并登录后,可以方便地查看通知公告、校园资讯、课程信息,查询选课信息、退课信息、学生成绩等。他们还能在我的账户模块中修改个人信息和密码,确保账户安全。教师用户则拥有的功能包含:注册登录、查看学生成绩、选课信息、退课信息、添加课程息等。管理员管理后台首页、系统用户、课程分类管理、课程信息管理、选课信息管理、退课信息管理、学生成绩管理、系统管理、通知公告管理、资源管理等,这些业务流程共同构成了酒店信息管理系统的核心功能,支持了系统的高效运行和持续优化。系统业务流程图如下所示:
图3-4 业务流程图
4 系统设计
4.1系统架构设计
Springboot教务管理系统设计与实现采用了层次结构设计,从上至下依次为用户层、表示层、业务层、数据层和基础服务。用户层包括学生用户、教师用户和管理员,表示层利用HTML、CSS和JavaScript技术构建用户界面。业务层则专注于处理核心业务,主要是后台信息录入处理等,例如课程分类管理、课程信息管理、退课信息管理、学生成绩管理、系统管理管理、通知公告管理、资源管理等。数据层负责事务控制和数据映射,并利用MySQL和Redis作为基础服务来实现高效的数据存储和访问。整个系统的层级结构清晰明了,各组件之间的相互作用和依赖关系一目了然。
图4-1 系统架构图
4.2功能模块设计
Springboot教务管理系统设计与实现主要涉及有学生用户、教师用户和管理员三个角色。其中学生用户包含注册、登录、我的账户、通知公告、校园资讯、课程信息、个人中心等功能;教师用户包含登录、课程信息、选课信息、退课信息、学生成绩、收藏、评论管理等功能;管理员包含登录、后台首页、系统用户、课程分类管理、课程信息管理、选课信息管理、退课信息管理、学生成绩管理、系统管理、通知公告管理、资源管理等功能。每个角色对应的功能模块如图所示。

图4-1系统功能结构图
4.3数据库设计
4.3.1概念设计
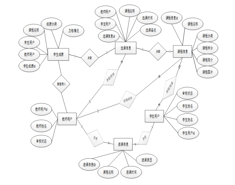
Springboot教务管理系统设计与实现中学生用户、教师用户、课程信息、 选课信息、学生成绩、退课信息等E-R实体关系图
图4-2 总体ER图
4.3.2逻辑设计
通过4.2.1小节Springboot教务管理系统设计与实现中总E-R关系图上大概得出一共需要创建很多个数据表。在此主要罗列几个主要的数据库表结构设计。
介绍了一些根据各类别主要数据库表的设计结构以及基本功能建立数据库表:
表 4-1 course_information(课程信息)
| 编号 | 字段名 | 类型 | 长度 | 是否非空 | 是否主键 | 注释 |
| 1 | course_information_id | int | 是 | 是 | 课程信息ID | |
| 2 | course_name | varchar | 64 | 否 | 否 | 课程名称 |
| 3 | course_picture | varchar | 255 | 否 | 否 | 课程图片 |
| 4 | teacher_user | int | 否 | 否 | 教师用户 | |
| 5 | teachers_name | varchar | 64 | 否 | 否 | 教师姓名 |
| 6 | course_classification | varchar | 64 | 否 | 否 | 课程分类 |
| 7 | course_credits | double | 否 | 否 | 课程学分 | |
| 8 | course_introduction | longtext | 4294967295 | 否 | 否 | 课程简介 |
| 9 | hits | int | 是 | 否 | 点击数 | |
| 10 | praise_len | int | 是 | 否 | 点赞数 | |
| 11 | collect_len | int | 是 | 否 | 收藏数 | |
| 12 | comment_len | int | 是 | 否 | 评论数 | |
| 13 | course_selection_information_limit_times | int | 是 | 否 | 选课限制次数 | |
| 14 | create_time | datetime | 是 | 否 | 创建时间 | |
| 15 | update_time | timestamp | 是 | 否 | 更新时间 |
表 4-2 course_selection_information(选课信息)
| 编号 | 字段名 | 类型 | 长度 | 是否非空 | 是否主键 | 注释 |
| 1 | course_selection_information_id | int | 是 | 是 | 选课信息ID | |
| 2 | student_users | int | 否 | 否 | 学生用户 | |
| 3 | student_name | varchar | 64 | 否 | 否 | 学生姓名 |
| 4 | teacher_user | int | 否 | 否 | 教师用户 | |
| 5 | teachers_name | varchar | 64 | 否 | 否 | 教师姓名 |
| 6 | course_name | varchar | 64 | 否 | 否 | 课程名称 |
| 7 | course_classification | varchar | 64 | 否 | 否 | 课程分类 |
| 8 | course_selection_time | date | 否 | 否 | 选课时间 | |
| 9 | course_selection_remarks | text | 65535 | 否 | 否 | 选课备注 |
| 10 | withdrawal_information_limit_times | int | 是 | 否 | 退课限制次数 | |
| 11 | student_achievement_limit_times | int | 是 | 否 | 成绩限制次数 | |
| 12 | create_time | datetime | 是 | 否 | 创建时间 | |
| 13 | update_time | timestamp | 是 | 否 | 更新时间 | |
| 14 | source_table | varchar | 255 | 否 | 否 | 来源表 |
| 15 | source_id | int | 否 | 否 | 来源ID | |
| 16 | source_user_id | int | 否 | 否 | 来源用户 |
表 4-3 student_achievement(学生成绩)
| 编号 | 字段名 | 类型 | 长度 | 是否非空 | 是否主键 | 注释 |
| 1 | student_achievement_id | int | 是 | 是 | 学生成绩ID | |
| 2 | teacher_user | int | 否 | 否 | 教师用户 | |
| 3 | teachers_name | varchar | 64 | 否 | 否 | 教师姓名 |
| 4 | student_users | int | 否 | 否 | 学生用户 | |
| 5 | student_name | varchar | 64 | 否 | 否 | 学生姓名 |
| 6 | course_name | varchar | 64 | 否 | 否 | 课程名称 |
| 7 | course_classification | varchar | 64 | 否 | 否 | 课程分类 |
| 8 | achievement_score | double | 否 | 否 | 成绩分数 | |
| 9 | pass_situation | varchar | 64 | 否 | 否 | 及格情况 |
| 10 | entry_time | date | 否 | 否 | 录入时间 | |
| 11 | note_information | text | 65535 | 否 | 否 | 备注信息 |
| 12 | create_time | datetime | 是 | 否 | 创建时间 | |
| 13 | update_time | timestamp | 是 | 否 | 更新时间 | |
| 14 | source_table | varchar | 255 | 否 | 否 | 来源表 |
| 15 | source_id | int | 否 | 否 | 来源ID | |
| 16 | source_user_id | int | 否 | 否 | 来源用户 |
表 4-4 withdrawal_information(退课信息)
| 编号 | 字段名 | 类型 | 长度 | 是否非空 | 是否主键 | 注释 |
| 1 | withdrawal_information_id | int | 是 | 是 | 退课信息ID | |
| 2 | student_users | int | 否 | 否 | 学生用户 | |
| 3 | student_name | varchar | 64 | 否 | 否 | 学生姓名 |
| 4 | teacher_user | int | 否 | 否 | 教师用户 | |
| 5 | teachers_name | varchar | 64 | 否 | 否 | 教师姓名 |
| 6 | course_name | varchar | 64 | 否 | 否 | 课程名称 |
| 7 | course_classification | varchar | 64 | 否 | 否 | 课程分类 |
| 8 | withdrawal_time | date | 否 | 否 | 退课时间 | |
| 9 | reasons_for_withdrawal | text | 65535 | 否 | 否 | 退课原因 |
| 10 | create_time | datetime | 是 | 否 | 创建时间 | |
| 11 | update_time | timestamp | 是 | 否 | 更新时间 | |
| 12 | source_table | varchar | 255 | 否 | 否 | 来源表 |
| 13 | source_id | int | 否 | 否 | 来源ID | |
| 14 | source_user_id | int | 否 | 否 | 来源用户 |
表 4-5 student_users(学生用户)
| 编号 | 字段名 | 类型 | 长度 | 是否非空 | 是否主键 | 注释 |
| 1 | student_users_id | int | 是 | 是 | 学生用户ID | |
| 2 | student_name | varchar | 64 | 否 | 否 | 学生姓名 |
| 3 | student_gender | varchar | 64 | 否 | 否 | 学生性别 |
| 4 | contact_information | varchar | 16 | 否 | 否 | 联系方式 |
| 5 | examine_state | varchar | 16 | 是 | 否 | 审核状态 |
| 6 | user_id | int | 是 | 否 | 用户ID | |
| 7 | create_time | datetime | 是 | 否 | 创建时间 | |
| 8 | update_time | timestamp | 是 | 否 | 更新时间 |
表 4-6 teacher_user(教师用户)
| 编号 | 字段名 | 类型 | 长度 | 是否非空 | 是否主键 | 注释 |
| 1 | teacher_user_id | int | 是 | 是 | 教师用户ID | |
| 2 | teachers_name | varchar | 64 | 否 | 否 | 教师姓名 |
| 3 | gender_of_teachers | varchar | 64 | 否 | 否 | 教师性别 |
| 4 | contact_information | varchar | 16 | 否 | 否 | 联系方式 |
| 5 | examine_state | varchar | 16 | 是 | 否 | 审核状态 |
| 6 | user_id | int | 是 | 否 | 用户ID | |
| 7 | create_time | datetime | 是 | 否 | 创建时间 | |
| 8 | update_time | timestamp | 是 | 否 | 更新时间 |
表 4-7 article(文章)
| 编号 | 字段名 | 类型 | 长度 | 是否非空 | 是否主键 | 注释 |
| 1 | article_id | mediumint | 是 | 是 | 文章id | |
| 2 | title | varchar | 125 | 是 | 是 | 标题 |
| 3 | type | varchar | 64 | 是 | 否 | 文章分类 |
| 4 | hits | int | 是 | 否 | 点击数 | |
| 5 | praise_len | int | 是 | 否 | 点赞数 | |
| 6 | create_time | timestamp | 是 | 否 | 创建时间 | |
| 7 | update_time | timestamp | 是 | 否 | 更新时间 | |
| 8 | source | varchar | 255 | 否 | 否 | 来源 |
| 9 | url | varchar | 255 | 否 | 否 | 来源地址 |
| 10 | tag | varchar | 255 | 否 | 否 | 标签 |
| 11 | content | longtext | 4294967295 | 否 | 否 | 正文 |
| 12 | img | varchar | 255 | 否 | 否 | 封面图 |
| 13 | description | text | 65535 | 否 | 否 | 文章描述 |
表 4-8 article_type(文章分类)
| 编号 | 字段名 | 类型 | 长度 | 是否非空 | 是否主键 | 注释 |
| 1 | type_id | smallint | 是 | 是 | 分类ID | |
| 2 | display | smallint | 是 | 否 | 显示顺序 | |
| 3 | name | varchar | 16 | 是 | 否 | 分类名称 |
| 4 | father_id | smallint | 是 | 否 | 上级分类ID | |
| 5 | description | varchar | 255 | 否 | 否 | 描述 |
| 6 | icon | text | 65535 | 否 | 否 | 分类图标 |
| 7 | url | varchar | 255 | 否 | 否 | 外链地址 |
| 8 | create_time | timestamp | 是 | 否 | 创建时间 | |
| 9 | update_time | timestamp | 是 | 否 | 更新时间 |
表 4-9 auth(用户权限管理)
| 编号 | 字段名 | 类型 | 长度 | 是否非空 | 是否主键 | 注释 |
| 1 | auth_id | int | 是 | 是 | 授权ID | |
| 2 | user_group | varchar | 64 | 否 | 否 | 用户组 |
| 3 | mod_name | varchar | 64 | 否 | 否 | 模块名 |
| 4 | table_name | varchar | 64 | 否 | 否 | 表名 |
| 5 | page_title | varchar | 255 | 否 | 否 | 页面标题 |
| 6 | path | varchar | 255 | 否 | 否 | 路由路径 |
| 7 | parent | varchar | 64 | 否 | 否 | 父级菜单 |
| 8 | parent_sort | int | 是 | 否 | 父级菜单排序 | |
| 9 | position | varchar | 32 | 否 | 否 | 位置 |
| 10 | mode | varchar | 32 | 是 | 否 | 跳转方式 |
| 11 | add | tinyint | 是 | 否 | 是否可增加 | |
| 12 | del | tinyint | 是 | 否 | 是否可删除 | |
| 13 | set | tinyint | 是 | 否 | 是否可修改 | |
| 14 | get | tinyint | 是 | 否 | 是否可查看 | |
| 15 | field_add | text | 65535 | 否 | 否 | 添加字段 |
| 16 | field_set | text | 65535 | 否 | 否 | 修改字段 |
| 17 | field_get | text | 65535 | 否 | 否 | 查询字段 |
| 18 | table_nav_name | varchar | 500 | 否 | 否 | 跨表导航名称 |
| 19 | table_nav | varchar | 500 | 否 | 否 | 跨表导航 |
| 20 | option | text | 65535 | 否 | 否 | 配置 |
| 21 | create_time | timestamp | 是 | 否 | 创建时间 | |
| 22 | update_time | timestamp | 是 | 否 | 更新时间 |
表 4-10 code_token(验证码)
| 编号 | 字段名 | 类型 | 长度 | 是否非空 | 是否主键 | 注释 |
| 1 | code_token_id | int | 是 | 是 | 验证码ID | |
| 2 | token | varchar | 255 | 否 | 否 | 令牌 |
| 3 | code | varchar | 255 | 否 | 否 | 验证码 |
| 4 | expire_time | timestamp | 是 | 否 | 失效时间 | |
| 5 | create_time | timestamp | 是 | 否 | 创建时间 | |
| 6 | update_time | timestamp | 是 | 否 | 更新时间 |
表 4-11 collect(收藏)
| 编号 | 字段名 | 类型 | 长度 | 是否非空 | 是否主键 | 注释 |
| 1 | collect_id | int | 是 | 是 | 收藏ID | |
| 2 | user_id | int | 是 | 是 | 收藏人ID | |
| 3 | source_table | varchar | 255 | 否 | 否 | 来源表 |
| 4 | source_field | varchar | 255 | 否 | 否 | 来源字段 |
| 5 | source_id | int | 是 | 否 | 来源ID | |
| 6 | title | varchar | 255 | 否 | 否 | 标题 |
| 7 | img | varchar | 255 | 否 | 否 | 封面 |
| 8 | create_time | timestamp | 是 | 否 | 创建时间 | |
| 9 | update_time | timestamp | 是 | 否 | 更新时间 |
表 4-12 comment(评论)
| 编号 | 字段名 | 类型 | 长度 | 是否非空 | 是否主键 | 注释 |
| 1 | comment_id | int | 是 | 是 | 评论ID | |
| 2 | user_id | int | 是 | 是 | 评论人ID | |
| 3 | reply_to_id | int | 是 | 否 | 回复评论ID | |
| 4 | content | longtext | 4294967295 | 否 | 否 | 内容 |
| 5 | nickname | varchar | 255 | 否 | 否 | 昵称 |
| 6 | avatar | varchar | 255 | 否 | 否 | 头像地址 |
| 7 | create_time | timestamp | 是 | 否 | 创建时间 | |
| 8 | update_time | timestamp | 是 | 否 | 更新时间 | |
| 9 | source_table | varchar | 255 | 否 | 否 | 来源表 |
| 10 | source_field | varchar | 255 | 否 | 否 | 来源字段 |
| 11 | source_id | int | 是 | 否 | 来源ID |
表 4-13 course_classification(课程分类)
| 编号 | 字段名 | 类型 | 长度 | 是否非空 | 是否主键 | 注释 |
| 1 | course_classification_id | int | 是 | 是 | 课程分类ID | |
| 2 | course_classification | varchar | 64 | 否 | 否 | 课程分类 |
| 3 | create_time | datetime | 是 | 否 | 创建时间 | |
| 4 | update_time | timestamp | 是 | 否 | 更新时间 |
表 4-14 hits(用户点击)
| 编号 | 字段名 | 类型 | 长度 | 是否非空 | 是否主键 | 注释 |
| 1 | hits_id | int | 是 | 是 | 点赞ID | |
| 2 | user_id | int | 是 | 否 | 点赞人 | |
| 3 | create_time | timestamp | 是 | 否 | 创建时间 | |
| 4 | update_time | timestamp | 是 | 否 | 更新时间 | |
| 5 | source_table | varchar | 255 | 否 | 否 | 来源表 |
| 6 | source_field | varchar | 255 | 否 | 否 | 来源字段 |
| 7 | source_id | int | 是 | 否 | 来源ID |
表 4-15 notice(公告)
| 编号 | 字段名 | 类型 | 长度 | 是否非空 | 是否主键 | 注释 |
| 1 | notice_id | mediumint | 是 | 是 | 公告ID | |
| 2 | title | varchar | 125 | 是 | 否 | 标题 |
| 3 | content | longtext | 4294967295 | 否 | 否 | 正文 |
| 4 | create_time | timestamp | 是 | 否 | 创建时间 | |
| 5 | update_time | timestamp | 是 | 否 | 更新时间 |
表 4-16 praise(点赞)
| 编号 | 字段名 | 类型 | 长度 | 是否非空 | 是否主键 | 注释 |
| 1 | praise_id | int | 是 | 是 | 点赞ID | |
| 2 | user_id | int | 是 | 是 | 点赞人 | |
| 3 | create_time | timestamp | 是 | 否 | 创建时间 | |
| 4 | update_time | timestamp | 是 | 否 | 更新时间 | |
| 5 | source_table | varchar | 255 | 否 | 否 | 来源表 |
| 6 | source_field | varchar | 255 | 否 | 否 | 来源字段 |
| 7 | source_id | int | 是 | 否 | 来源ID | |
| 8 | status | tinyint | 是 | 否 | 点赞状态:1为点赞,0已取消 |
表 4-17 slides(轮播图)
| 编号 | 字段名 | 类型 | 长度 | 是否非空 | 是否主键 | 注释 |
| 1 | slides_id | int | 是 | 是 | 轮播图ID | |
| 2 | title | varchar | 64 | 否 | 否 | 标题 |
| 3 | content | varchar | 255 | 否 | 否 | 内容 |
| 4 | url | varchar | 255 | 否 | 否 | 链接 |
| 5 | img | varchar | 255 | 否 | 否 | 轮播图 |
| 6 | hits | int | 是 | 否 | 点击量 | |
| 7 | create_time | timestamp | 是 | 否 | 创建时间 | |
| 8 | update_time | timestamp | 是 | 否 | 更新时间 |
表 4-18 upload(文件上传)
| 编号 | 字段名 | 类型 | 长度 | 是否非空 | 是否主键 | 注释 |
| 1 | upload_id | int | 是 | 是 | 上传ID | |
| 2 | name | varchar | 64 | 否 | 否 | 文件名 |
| 3 | path | varchar | 255 | 否 | 否 | 访问路径 |
| 4 | file | varchar | 255 | 否 | 否 | 文件路径 |
| 5 | display | varchar | 255 | 否 | 否 | 显示顺序 |
| 6 | father_id | int | 否 | 否 | 父级ID | |
| 7 | dir | varchar | 255 | 否 | 否 | 文件夹 |
| 8 | type | varchar | 32 | 否 | 否 | 文件类型 |
5 系统实现
5.1注册用户主要功能实现
5.1.1用户注册
学生用户注册:点击注册,进入注册页面,填写相关账号、密码、确认密码、昵称、邮箱、学生姓名、学生性别、联系方式、选择身份等字段信息,点击下方注册按钮,提示注册成功后,系统将自动跳转回到登录页面。注册界面如下图所示。
图5-1 注册界面
关键代码:
5.1.2用户登录
用户登录:首先点击“登录”按钮,输入账号、密码、验证码点击登录按钮,登录时前端会自动校验用户名与密码,用户输入正确则登录成功,输入错误会有提示信息。登录界面如下图所示。
图5-2 登录界面
关键代码:
5.1.3我的账户
我的账户:个人资料:显示用户个人信息,可以更换头像,编辑昵称、邮箱、名称等信息,点击提交,修改成功。修改密码:主要输入原密码、新密码,请确认密码后点击确认修改后提示修改成功跳转到登录页面,再次登录的话需要用新密码才能登录成功。我的账户界面如下图所示。
图5-3 我的账户界面
关键代码:
5.1.4校园资讯
校园资讯:主要展示后台发布的校园资讯信息。点击信息可点赞、收藏、发表评论等操作。校园资讯界面如下图所示。
图5-4 校园资讯界面
关键代码:
5.1.5课程信息
课程信息:主要展示后台发布的课程信息。当学生浏览到有自己有喜欢的课程可点击“选课”,点击信息可点赞、收藏、发表评论等操作。课程信息界面如下图所示
。
图5-5课程信息界面
5.1.6个人中心
个人中心:个人中心包含个人首页、选课信息、退课信息、学生成绩、收藏和评论管理等。选课信息:主要展示该学生选课信息记录,支持查询、重置等操作;退课信息:主要展示该学生退课信息记录,支持查询、重置等操作;学生成绩:主要展示该学生成绩记录,支持查询、重置等操作;收藏:用户可收藏自己感兴趣的课程信息,放到自己的收藏夹方便自己下次浏览选课。评论管理:用户可查看系统评论信息和交流心得注意事项等功能。退课信息和学生成绩界面如下图所示。
图5-6退课信息界面
图5-7学生成绩界面
5.2教师用户主要功能实现
5.2.1课程信息
课程信息:主要展示该教师的添加的课程信息。支持增删改查等操作。课程信息如下图所示。
图5-8课程信息界面
关键代码:
5.2.2选课信息
选课信息:主要展示该教师所有学生的选课信息。并录入学生成绩。支持查询、重置等操作。选课信息界面如下图所示。
图5-9选课信息界面
5.2.3学生成绩
学生成绩:主要展示该教师所有学生的成绩信息。支持查询、重置等操作。。学生成绩界面如下图所示。
图5-10学生成绩界面图
5.3管理员主要功能实现
5.3.1系统用户
系统用户:管理员可以管理平台的所有系统用户,确保用户权限和信息的安全性。可进行增删改查等操作。用户列表如下图所示。
图5-11用户列表界面
5.3.2课程分类管理
课程分类管理:主要管理课程分类列表和课程分类添加功能。课程分类列表主要是管理所有课程分类信息,支持增删改查。课程分类添加主要是添加新的课程分类数据。课程分类管理界面如下图所示。
图5-12课程分类管理界面
关键代码:
5.3.3系统管理
系统管理:主要是轮播图管理:管理员可以管理平台首页的轮播图内容,提供宣传和推广信息,可进行查询、添加、删除、重置详情等操作。添加的轮播图可在前台首页展示。系统管理界面如下图所示。
图5-13系统管理界面图
关键代码:
5.3.4资源管理
资源管理:包含校园资讯信息和资讯分类等功能,校园资讯信息:管理员可查看校园资讯信息,可进行增删改查等操作。资讯分类:管理员可手动添加资讯分类信息,添加的信息都可在前台展示。资源管理界面如下图所示。
图5-14资源管理界面图
关键代码:
6 系统测试
6.1测试目的
软件测试的目的是为了尽可能的发现系统功能中所存在的缺陷。系统测试是软件生命周期中必不可少的环节之一,它旨在验证整个软件系统是否满足需求规格说明书定义的要求。
6.2测试用例
用户登录功能测试:
表6-1 用户登录功能测试表
| 用例名称 | 注册用户登录系统 |
| 目的 | 测试用户通过正确的用户名和密码可否登录功能 |
| 前提 | 未登录的情况下 |
| 测试流程 | 1) 进入登录页面 2) 输入正确的用户名和密码 |
| 预期结果 | 用户名和密码正确的时候,跳转到登录成功界面,反之则显示错误信息,提示重新输入 |
| 实际结果 | 实际结果与预期结果一致 |
查看课程信息功能测试:
表6-2 查看课程信息功能测试表
| 用例名称 | 查看课程信息 |
| 目的 | 测试查看课程信息 |
| 前提 | 用户登录 |
| 测试流程 | 点击课程信息按钮 |
| 预期结果 | 可以查看课程信息 |
| 实际结果 | 实际结果与预期结果一致 |
教师用户添加课程信息测试:
表6-3 教师用户添加课程信息测试表
| 用例名称 | 教师用户添加课程信息测试用例 |
| 目的 | 测试教师用户添加课程信息功能 |
| 前提 | 管理员正常登录情况下 |
| 测试流程 | 1)点击课程信息,点击课程信息添加,点击添加按钮,输入相关课程信息 2)点击进行提交。 |
| 预期结果 | 提交以后,该课程信息显示在对应列表中 |
| 实际结果 | 实际结果与预期结果一致 |
课程信息修改功能测试:
表6-4课程信息修改功能测试表
| 用例名称 | 课程信息修改测试 |
| 目的 | 测试课程信息修改功能 |
| 前提 | 教师用户正常登录 |
| 测试流程 | 1)点击课程信息列表。点击重置按钮 2)点击课程名称。修改名称:课程1更改课程2 3)提交成功 |
| 预期结果 | 提交以后,该课程名称更改成课程2 |
| 实际结果 | 实际结果与预期结果一致 |
课程信息删除功能测试:
表6-5课程信息删除功能测试表
| 用例名称 | 课程信息删除测试 |
| 目的 | 测试课程信息删除功能 |
| 前提 | 教师用户登录—》课程信息管理—》课程信息列表 |
| 测试流程 | 1)选择一个课程信息。 2)点击删除按钮。 |
| 预期结果 | 提示删除成功,课程信息列表不在展示该课程信息 |
| 实际结果 | 实际结果与预期结果一致 |
密码修改功能测试:
表6-6密码修改功能测试表
| 用例名称 | 密码修改测试用例 |
| 目的 | 测试游注册用户密码修改功能 |
| 前提 | 注册用户正常登录情况下 |
| 测试流程 | 1)注册用户密码修改并完成填写。 2)点击进行提交。 |
| 预期结果 | 使用新的密码可以登录 |
| 实际结果 | 实际结果与预期结果一致 |
6.3测试结果
在本次主要测试注册用户登录、修改密码、查看课程信息操作以及教师用户添加、删除、修改课程信息等业务流程操作。验证所有操作都能够正常运行,因此能够保证本次设计的,已实现的功能能够正常运行并。
结 论
在Spring BootSpringboot教务管理系统的设计与实现过程中,我全面体验到了系统开发的综合性和技术挑战性。尽管对Spring Boot框架及相关技术已有基础了解,但在开发过程中仍遇到诸多难题,如多模块架构设计、复杂业务逻辑实现、系统安全与权限管理等。尤其在处理高并发场景下的数据一致性和系统响应速度方面,暴露出自身技术积累的不足,导致在性能优化和压力测试阶段经历了反复调试与改进。
此次项目使我深刻认识到,扎实的编码能力与框架原理的深入理解同等重要,唯有通过持续实践才能实现技术突破。需求分析与系统架构的合理性直接决定项目的成败,而严谨的测试流程是保障系统稳定性的核心。通过解决权限分级管理和数据交互安全等难题,我的技术能力得到显著提升。未来,我将继续优化技术细节,强化用户体验设计,致力于构建一个高效、灵活且安全的教务管理平台,为教育信息化发展贡献力量。
致 谢
在完成基于Spring Boot的Springboot教务管理系统设计与实现过程中,我收获了无数人的支持与帮助,在此深表感激。特别感谢我的指导老师,在项目推进中给予悉心指导,从技术细节到架构设计均提出宝贵建议,使项目得以顺利开展。实验室的同学们同样功不可没,无数次技术探讨与问题攻坚让我受益匪浅,每一次思维碰撞都拓展了我的技术视野。
感谢参考文献的作者们,他们的研究成果为项目提供了坚实的理论支撑与技术参考。更要感谢家人和朋友的理解与包容,是你们的鼓励让我在遇到瓶颈时重燃斗志。这段经历不仅提升了我的专业能力,更让我体会到协作与分享的力量。衷心感谢每一位助力者,是你们让项目从蓝图走向现实。
参考文献
- 朱文静,顾梓杰. 基于Spring Boot的工程教育认证实践内容管理平台设计与实现 [J]. 电脑知识与技术, 2024, 20 (29): 52-55. DOI:10.14004/j.cnki.ckt.2024.1443.
- Sangeeta J . Full Stack Development with Angular and Spring Boot:Build scalable, responsive, and dynamic enterprise-level web applications (English Edition)[M]. BPB Publishers: 2024-08-16. DOI:10.0000/9789365890778.
- 谢振华. 基于Vue.js与Spring Boot的Springboot教务管理系统设计 [J]. 电脑与信息技术, 2024, 32 (04): 95-97+101. DOI:10.19414/j.cnki.1005-1228.2024.04.023.
- Liu Y . Design and Implementation of a Student Attendance Management System based on Springboot and Vue Technology [J]. Frontiers in Computing and Intelligent Systems, 2024, 8 (1): 91-97.
- 于磊,屠葵葵. 新工科背景下基于Spring Boot的实训课程教学研究 [J]. 电脑知识与技术, 2024, 20 (10): 178-180. DOI:10.14004/j.cnki.ckt.2024.0545.
- 刘霞. 基于Spring Boot框架的智慧校园管理系统设计与实现 [J]. 长江信息通信, 2024, 37 (02): 148-150. DOI:10.20153/j.issn.2096-9759.2024.02.045.
- 张蕾. 基于混合式教学模式的中职英语课程思政教学设计——以Unit 1“The Spring Festival”为例 [J]. 新智慧, 2023, (35): 49-51.
- 刘婷婷. 高校英语专业综合英语课程思政的教学设计研究——以“Silent Spring”一课的教学为例 [J]. 外语教育研究, 2023, 11 (01): 19-25. DOI:10.16739/j.cnki.cn21-9203/g4.2023.01.003.
- 王岩,朱淼,叶萌,等. 基于企业微信的开课任务信息推送系统设计与应用 [J]. 中国医学教育技术, 2022, 36 (05): 575-580+596. DOI:10.13566/j.cnki.cmet.cn61-1317/g4.202205013.
- 王崟,陆莉莉. 从SSM进阶到Spring Boot课程的教学内容设计 [J]. 电脑知识与技术, 2022, 18 (26): 163-166. DOI:10.14004/j.cnki.ckt.2022.1689.
- 黄鹏. 基于工作过程的中职《Java程序设计》实训课程开发实践研究[D]. 广东技术师范大学, 2022. DOI:10.27729/d.cnki.ggdjs.2022.000164.
- 胡绍轩. 基于Spring Cloud的Springboot教务管理系统的设计与实现[D]. 吉林大学, 2022. DOI:10.27162/d.cnki.gjlin.2022.005019.
- 张伟. 基于SpringBoot和Vue的综合教学管理平台设计与实现[D]. 重庆大学, 2021. DOI:10.27670/d.cnki.gcqdu.2021.003900.
- 刘康鑫. 基于Sophon的人工智能实践课程教学支持平台的设计与实现[D]. 南京大学, 2020. DOI:10.27235/d.cnki.gnjiu.2020.001520.
- 周杰. 基于Spring MVC的Springboot教务管理系统 [J]. 电子技术与软件工程, 2020, (04): 203-207. DOI:10.20109/j.cnki.etse.2020.04.084.
- 栾晶晶. 基于Spring和MVC的高校Springboot教务管理系统的设计与实现[D]. 北京工业大学, 2016.
- 徐可. 基于Spring和MVC的高校Springboot教务管理系统设计和实现[D]. 电子科技大学, 2014.
- 于子贻. 基于Spring MVC的教务信息管理系统的设计与实现[D]. 电子科技大学, 2013.
- 熊梅,张大林. 基于Struts+Spring+Hibernate的高校Springboot教务管理系统的设计与实现 [J]. 黔南民族师范学院学报, 2010, 30 (03): 13-19.
- Li G ,Yong H ,Yunli C . Research on intelligent learning platform system based on Spring Boot[C]// [出版者不详], 2022:
请关注点赞+私信博主,免费领取项目源码
1765

被折叠的 条评论
为什么被折叠?



