目 录
摘 要
本系统是基于SpringBoot框架开发的旅游景点在线门票与支付管理平台,旨在为用户提供便捷、高效的在线购票服务。通过平台,用户可以查看景点信息,包括详细介绍、视频和相关评论,帮助其做出合理的选择。同时,系统根据用户的历史浏览记录和偏好,提供个性化的推荐,提升用户体验。平台还支持在线支付,用户可以直接通过系统完成门票的购买,并且具备退票功能,便于用户在有需要时进行退换操作。此外,系统提供了一个简洁易用的管理后台,管理员可以对景点信息、优惠活动、公告通知等进行有效管理,确保信息的及时更新和准确发布。
为了优化服务,平台还设有丰富的用户交互功能,如评论和收藏管理,用户可以根据自己的需求和兴趣,对景点、活动和资讯进行评论、点赞和收藏,提升平台的互动性。系统通过稳定的后台数据统计功能,为管理员提供订单和退票情况的实时分析,支持订单管理和退票审核,确保运营的顺畅。此外,系统还包括用户账户管理功能,允许用户修改个人资料和密码,保障用户信息的安全和隐私。
关键词:旅游景点在线门票与支付系统;SpringBoot框架;Java语言
Abstract
This system is an online ticket and payment management platform for tourist attractions developed based on the SpringBoot framework, aiming to provide users with convenient and efficient online ticket purchasing services. Through the platform, users can view information about scenic spots, including detailed introductions, videos, and related comments, to help them make reasonable choices. At the same time, the system provides personalized recommendations based on the user's browsing history and preferences, enhancing the user experience. The platform also supports online payment, where users can directly purchase tickets through the system and have a refund function, making it easy for users to return or exchange tickets when needed. In addition, the system provides a simple and easy-to-use management backend, where administrators can effectively manage attraction information, promotional activities, announcements and notifications, ensuring timely updates and accurate publication of information.
In order to optimize the service, the platform also has rich user interaction functions, such as comment and bookmark management. Users can comment, like, and bookmark attractions, activities, and information according to their own needs and interests, enhancing the interactivity of the platform. The system provides real-time analysis of order and refund status for administrators through stable backend data statistics, supports order management and refund review, and ensures smooth operation. In addition, the system also includes user account management functions, allowing users to modify personal information and passwords, ensuring the security and privacy of user information.
Keywords: online ticket and payment system for tourist attractions; SpringBoot framework; java language
第一章 绪 论
1.1研究背景及意义
随着旅游业的快速发展,线上旅游服务已成为现代旅行者的重要选择。传统的景点门票购买方式往往存在排队、信息不对称等问题,给游客带来了诸多不便。旅游景点门票系统的智能化、便捷化已成为提升游客体验和景区管理效率的关键。因此,开发一个高效、稳定的旅游景点在线门票与支付系统,不仅能够满足用户快速购票的需求,还能优化景点管理流程,提升景区运营效率。该系统通过整合景点信息、用户评论、实时票务管理等功能,为游客提供了一站式服务,使游客能够在系统中方便地浏览景点、选择合适的日期和时间进行购票,同时支持安全的在线支付和便捷的退票功能。
此外,系统还为景区管理者提供了后台数据分析与管理功能,包括订单管理、退票审核和优惠活动发布等,确保景区能够及时调整营销策略,提升游客满意度和景区的运营效率。通过这一平台,用户能够享受更加个性化的旅游服务,同时景区管理者也能够更好地理解游客需求,提升管理决策的精准性。整体而言,该系统不仅有助于推动旅游行业的数字化转型,还能够提高旅游资源的利用效率,促进旅游市场的可持续发展。
1.2国内外研究现状
随着信息技术的不断进步,全球范围内的旅游景点门票与支付系统逐渐朝着数字化、智能化的方向发展。国内外众多研究和项目已经着手优化旅游业的在线购票体验,并提升景区管理效率。在国外,许多旅游景点已经实现了全面的在线票务管理,通过便捷的预订系统和支付方式,游客可以在网上完成购票、选座和支付,减少了传统购票方式的繁琐和排队时间。例如,欧洲和北美的一些大型景点和博物馆早已采用了无纸化票务系统,通过二维码或电子门票的方式,提高了效率和环保性。同时,国外的旅游平台还注重用户体验的提升,通过智能推荐系统为游客提供个性化的景点推荐和票务服务。
在国内,随着旅游市场的持续扩展,众多旅游景点和平台也纷纷搭建了线上购票系统。如携程、途牛等大型旅游平台已经在其产品中融入了在线购票功能,简化了游客的购票流程,并增加了如即时支付、实时信息更新、在线退票等便捷功能。此外,国内景区在借助在线购票系统的同时,也开始注重票务与数据的整合,利用互联网技术对游客流量、票务销售情况等进行实时分析,优化景区的管理和服务。然而,现有的在线门票系统仍存在一些问题,如部分景区的系统稳定性不足、用户隐私保护不完善等问题,这些都亟待进一步研究和优化。未来,国内外的研究将更多地聚焦在提升系统的安全性、流畅度和个性化服务等方面,以适应不断变化的市场需求。
1.3论文组织结构
本论文共分为七个主要章节,具体结构如下:
1. 绪论:介绍研究背景与意义,回顾国内外研究现状,并概述论文的组织结构。
2. 相关技术介绍:详细介绍与本研究相关的技术,包括Java语言、B/S框架、SpringBoot框架、Vue技术和MySQL数据库。
3. 需求分析:对系统的功能需求和非功能需求进行分析,明确用户和管理员的需求,并进行可行性分析,包括技术、操作和经济可行性。
4. 系统设计:涵盖系统架构设计、系统模块设计,并进行数据库的概念设计与表设计。
5. 系统实现:具体描述各个功能模块的实现过程,展示系统如何根据需求进行开发。
6. 系统测试:阐述测试的目的,分析测试结果并得出结论,以验证系统的稳定性和功能完整性。
7. 总结:总结研究的主要成果和贡献,指出存在的不足及未来的研究方向。
第二章 关键技术
2.1 B/S框架
B/S(Browser/Server)架构是一种基于浏览器和服务器的应用架构模式。它以Web浏览器作为客户端,服务器端通过Web技术提供应用服务。客户端通过浏览器与服务器进行交互,用户无需安装专门的客户端应用程序,只需要通过互联网连接即可访问应用程序[1]。在B/S架构中,客户端主要承担用户界面的呈现和基本的输入输出功能,而核心的业务处理、数据存储等操作则由服务器端完成。这种架构的核心优势在于无需在每个客户端机器上安装或更新软件,只要用户的浏览器符合要求,就可以使用系统。
B/S(Browser/Server)架构是一种网络架构模型,其主要特点是客户端通过浏览器与服务器进行通信,所有的业务逻辑和数据处理都在服务器端完成,客户端仅负责展示数据[2]。B/S架构本质上是一种客户端-服务器模式的变体,它通过将传统的C/S(Client/Server)架构中的客户端功能移到浏览器中,简化了客户端的开发和维护工作。在B/S架构中,用户通过浏览器发送请求,浏览器负责展示从服务器获取的数据,服务器则处理请求并返回响应。该架构避免了安装和配置客户端软件的麻烦,也减少了对客户端硬件的依赖,适合于需要大规模部署和跨平台支持的应用系统。
B/S模式三层结构图如图2-1所示。

图2-1B/S模式三层结构图
2.2 SpringBoot框架
SpringBoot是一个用于简化Spring应用开发的开源框架,通过减少开发人员配置和依赖的复杂性,使得开发者能够快速构建基于Spring的生产级应用。SpringBoot基于Spring框架之上,提供了一种自配置的方式,使得开发者可以以最少的配置来启动和开发Spring应用[3]。它通过约定优于配置的原则,将常见的配置预设,使得开发人员能够聚焦于业务逻辑的实现,而不必过多关注繁琐的配置和环境搭建。
SpringBoot框架的核心特点之一是其自动配置功能。它能够根据项目中已存在的类和库,自动推断出开发环境的配置需求,减少了手动配置的工作量。SpringBoot还提供了嵌入式Web服务器支持(如Tomcat、Jetty等),使得应用可以以独立的Java应用形式运行,不再依赖外部的Web容器。这种特性使得SpringBoot特别适合于微服务架构的构建。SpringBoot还通过其提供的启动器(Starters)简化了常见功能的集成,例如数据库连接、消息队列、缓存、认证与授权等,从而提升了开发效率[4]。
2.3 Vue技术
Vue.js是一款用于构建用户界面的渐进式JavaScript框架,提供一种灵活而高效的方式来开发单页面应用(SPA)。Vue的设计理念是通过尽量简化开发过程,提供一种声明式的方式来构建用户界面[5]。Vue.js通过数据驱动的视图模型,允许开发者以声明式语法绑定数据与视图,使得应用的状态和界面表现更加简洁和可维护。它的核心思想是通过组件化开发将复杂的UI拆分为可重用的独立模块,从而提升了代码的模块化、可维护性和可扩展性。
Vue.js具备响应式数据绑定和虚拟DOM的特性。响应式数据绑定意味着当数据变化时,Vue会自动更新与之绑定的DOM元素,从而实现视图的实时更新。虚拟DOM则是Vue.js的一种优化手段,通过将对DOM的操作抽象为一个虚拟的DOM树来提高性能,减少实际DOM操作的开销[6]。Vue还提供了丰富的插件和工具,如Vue Router用于路由管理,Vuex用于状态管理,方便开发者构建复杂的前端应用。Vue的灵活性和简洁性使其成为现代Web开发中常用的前端框架之一。
2.4 MySQL数据库
MySQL是一种开源的关系型数据库管理系统(RDBMS),基于SQL(结构化查询语言)进行数据操作。作为一个被广泛使用的数据库系统,MySQL具有高度的性能、可扩展性和可靠性。MySQL使用表格结构来存储数据,每个表由多个列和行组成,数据通过SQL查询语言进行操作[7]。MySQL支持多种数据类型,如整数、浮动小数、字符串、日期等,以满足不同应用场景对数据存储的需求。在实际应用中,MySQL通常用于存储和管理结构化数据,通过索引、视图、触发器等功能提升数据查询的效率和数据的完整性。
MySQL支持ACID事务特性(原子性、一致性、隔离性、持久性),确保数据库操作的可靠性和数据的一致性。它还支持多种存储引擎,其中InnoDB是最常用的存储引擎,具备事务支持、行级锁定和外键约束等特性,适用于高并发、高可靠性的数据存储需求。MySQL可以通过主从复制、分区和分库分表等技术实现横向扩展,以应对大规模数据存储和高负载的应用需求。MySQL还具有灵活的权限管理机制,支持用户角色管理、细粒度的权限控制等,保障数据的安全性。
2.5 Java语言
Java语言是一种广泛使用的高级编程语言,具有平台无关性、面向对象特性和丰富的标准库。Java通过Java虚拟机(JVM)实现跨平台运行,开发者可以编写一次代码,在任何支持JVM的环境中执行[8]。Java的面向对象特性使得代码复用和模块化变得更加容易,促进了软件的维护和扩展。Java支持多线程编程,允许开发者在同一程序中同时执行多个任务,提升了应用程序的性能。
Java语言的语法结构简洁且易于理解,吸引了大量开发者。Java的标准库包含数据结构、输入输出处理、网络编程等众多功能模块。这使得开发者在构建应用程序时能够高效利用已有工具,减少重复劳动。Java广泛应用于企业级应用、移动应用、Web开发和大数据处理等领域。
第三章 系统分析
3.1系统可行性分析
3.1.1技术可行性
从技术可行性角度来看,所选技术能够充分满足当前应用需求。B/S架构具有良好的跨平台特性,借助浏览器端渲染与服务器端处理,能够实现不同操作系统和设备上的无缝访问。SpringBoot框架基于成熟的Spring生态,自动配置机制降低了开发与部署的复杂度,支持高效开发和微服务架构的实现。Vue.js作为前端技术,其响应式数据绑定和虚拟DOM优化使得大规模应用的构建与维护更加高效。MySQL数据库在数据存储、查询优化方面具有强大能力,其ACID事务特性与高并发支持能够保证数据一致性与系统稳定性,且广泛应用于多种行业,具备可扩展性和高效性。
3.1.2经济可行性
从经济可行性角度,所有选用的技术均为开源软件,降低了开发与部署成本。B/S架构减少了客户端软件的安装和更新需求,减轻了IT维护成本。SpringBoot框架通过减少配置和自动化部署,降低了开发和运营的时间成本。Vue.js提供了快速开发的能力,减少了前端开发的人员需求。MySQL作为开源数据库,不仅在授权成本上具有优势,而且通过其高效的查询与事务处理能力,可以在保证性能的同时降低硬件资源的投入,实现资源的高效利用。
3.1.3操作可行性
从操作可行性角度,所有选用的技术都有良好的文档支持和广泛的开发社区。B/S架构的实施依赖于常见的Web技术,技术栈成熟,操作流程规范,适合企业级应用的快速部署与运维。SpringBoot框架简化了Spring应用的配置与开发,集成了嵌入式Web服务器,使得开发者能够快速启动项目,减少了对开发环境和部署环境的依赖。Vue.js以组件化的设计思想,极大提升了前端开发的效率与代码复用性,操作简便。MySQL数据库提供了易于管理的用户界面,操作界面直观,支持多种操作系统,适合日常的数据库管理和维护工作。
3.2系统性能需求分析
1.可用性需求
系统必须具备高可用性,以确保其在各种使用场景下能够稳定运行。为满足可用性要求,系统应当具备自恢复能力和冗余机制,避免因单点故障而导致的服务中断。具体而言,系统的部署架构应支持负载均衡和集群配置,通过多个实例的协作提高整体系统的可用性。系统应提供详尽的监控与告警机制,能够实时追踪系统运行状态,及时发现潜在问题并触发自动恢复操作或通知管理员。在用户体验方面,系统需要提供清晰的错误提示信息,并能够在发生异常时通过回滚操作或其他容错机制,保证用户的操作不受到严重影响。
2.可靠性需求
可靠性要求系统在长时间运行中保持稳定,能够有效应对各种可能的故障和压力。系统设计应支持高可用的数据库架构,采用数据库主从复制、分片等技术以实现数据的可靠存储与访问。应用层应具备容错能力,在面对硬件故障、网络中断等意外情况时,能够保持系统的正常服务或在故障恢复后迅速恢复数据和业务流程。系统应具备日志记录功能,能够全面记录操作过程和异常信息,从而为问题追踪与系统优化提供数据支持。系统的可靠性还需要通过压力测试和稳定性测试来验证,确保在大规模用户访问及高并发场景下能够正常运行,不发生崩溃或数据丢失现象。
3.安全性需求
系统的安全性需求必须得到高度重视,确保系统和用户数据的保密性、完整性和可用性。为实现数据安全,系统应采用加密技术,特别是在用户认证、敏感数据传输和存储过程中,采用SSL/TLS协议进行加密通信,确保数据在传输过程中不被窃取或篡改。系统应支持用户身份验证与授权管理,采用如OAuth、JWT等安全机制防止未授权访问。访问控制应细化到资源级别,确保不同角色的用户只能访问其权限范围内的功能。为了防止恶意攻击,系统还应加强对常见攻击方式(如SQL注入、XSS攻击、CSRF攻击等)的防护,通过输入验证、输出转义、会话管理等技术措施提高系统的安全性。系统应定期进行安全审计与漏洞扫描,及时发现并修补可能的安全漏洞,保障系统的长期安全运营。
3.2.1功能性分析
前端普通用户模块:
- 注册登录:旅游景点在线门票与支付系统提供了一个直观易用的前端注册登录模块,允许新用户快速创建账户,并让现有用户便捷地登录。注册时,用户需要填写必要的信息,如用户名、邮箱和密码。
- 首页:首页展示了轮播图、新闻资讯以及推荐景点信息。推荐景点是根据用户平时的点击偏好进行排序的,确保用户能快速看到他们感兴趣的内容。此外,用户可以点击客服头像进行实时咨询,获取帮助和解答。
- 公告通知:用户可以查看网站的公告信息、关于我们、联系方式及网站介绍等内容。这些内容为用户提供了基本的服务信息和联系方式,帮助用户更好地了解平台。
- 新闻资讯:用户可以查看详细的新闻资讯内容,还可以对资讯进行点赞、收藏和评论。这为用户提供了互动的机会,让他们参与到网站内容的讨论中。
- 景点信息:用户可以查看景点的详细信息和相关视频,帮助用户了解景点的基本情况、特色与设施等。此外,用户还可以对景点进行点赞、收藏和评论。若有意向参观某景点,用户可直接进行购票。
- 优惠活动:用户可以查看当前的优惠活动,了解相关的优惠详情和限制条件。用户可以点赞、收藏和评论这些优惠活动,分享他们的看法和参与体验。
- 我的账户:用户可以在个人账户中修改密码和更新个人资料,确保账户的安全性和个性化。
- 个人中心:个人中心提供用户管理个人信息、查看和操作订单的功能。用户可以方便地处理退票申请、管理收藏的景点和活动,同时查看和编辑自己的评论。该功能旨在提升用户体验,让用户能更轻松地进行个人信息和订单的管理。
后端管理员模块:
- 登录:管理员可以通过输入正确的用户名和密码来登录系统,确保只有授权的人员可以访问管理界面。
- 后台首页:后台首页展示了各类统计图,包括订单信息统计和退票信息统计,帮助管理员实时了解网站运营情况。
- 系统用户:系统用户分为两类:管理员和普通用户。管理员可以查看、管理和删除用户的基本信息,进行用户角色的控制和权限分配。
- 景点类型管理:管理员可以查看、删除或添加不同类型的景点,确保系统中的景点分类信息准确无误,便于用户快速筛选和选择。
- 景点信息管理:管理员可以查看、删除和添加景点信息,确保景点的数据及时更新且真实有效。管理员有权修改景点的详细信息,以便为用户提供更完善的景点服务。
- 订单信息管理:管理员可以查看所有订单的详细信息,包括订单的状态、用户信息、支付情况等。管理员还可以删除无效或错误的订单数据,保持系统的整洁性。
- 退票信息管理:管理员可以查看用户提交的退票信息,审核退票申请的合理性,并进行相应的处理。管理员还可以删除不符合退票条件的申请,确保退票流程的规范化。
- 优惠活动管理:管理员可以查看、删除或添加新的优惠活动信息,保证活动信息的及时更新和准确发布。管理员可以根据实际情况调整优惠内容和活动规则。
- 系统管理:系统管理员有权限查看、删除或添加轮播图管理内容,保证平台首页轮播图内容的及时更新和优化,提高用户体验。
- 公告通知管理:管理员可以查看、删除或添加公告通知,确保平台信息的及时发布和准确传达,保持与用户的良好沟通。
- 资源管理:管理员可以查看、删除和添加新闻资讯及其分类,保证新闻信息的更新及时性以及分类的清晰合理。
- 权限管理:权限管理是管理员的重要功能之一,管理员可以根据需要查看、修改或删除用户的权限,确保不同用户能够访问和操作系统中的不同功能。管理员能够根据实际需求分配不同的权限。
3.2.2系统用例分析
旅游景点在线门票与支付系统的完整UML用例图分别是图3-1、3-2。
普通用户角色用例如下图所示。

图3-1旅游景点在线门票与支付系统普通用户角色用例图
管理员角色用例如下图所示。

图3-2旅游景点在线门票与支付系统管理员角色用例图
3.3系统总体流程设计
3.3.1数据开发流程
系统开发流程的主要步骤,从需求分析到系统完成的全过程。流程包括需求分析、总体设计(结构、功能、数据)、详细设计(模块、编码)、模块整合与调用,以及测试、扩展和完善,最终完成系统的开发。本系统的开发流程如下图所示

图3-3系统开发流程图
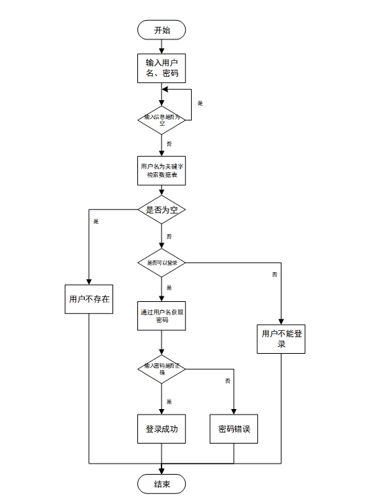
3.3.2用户登录流程
用户输入用户名和密码后,系统先检查输入是否为空,再验证用户名是否存在,若存在则通过用户名获取密码并校验。若密码正确则登录成功,否则提示密码错误。若用户名不存在或无法登录,提示用户操作无效。如下图所示。

图3-4登录流程图
3.3.3系统操作流程
用户首先进入系统登录界面,输入用户名和密码后,系统验证信息是否正确。若验证失败,返回登录界面重新输入,若验证成功,则进入功能界面,执行相应功能处理后结束操作流程。操作流程如下图所示。

图3-5系统操作流程图
3.3.4添加信息流程
管理员可以添加信息,用户添加可以自己权限内的信息,输入信息后,要想利用这个软件来进行系统的安全管理,首先需要登录到该软件中。添加信息流程如下图所示。

图3-6添加信息流程图
3.3.5修改信息流程
用户首先选择需要修改的记录,输入修改后的数据,系统判断输入数据是否合法。若数据不合法,提示重新输入,若数据合法,则将修改后的数据写入数据库,完成操作后流程结束。修改信息流程图如下图所示。

图3-7修改信息流程图
3.3.6删除信息流程
用户选择需要删除的记录后,系统判断是否确认删除。若未确认,返回选择环节,若确认删除,则更新数据库,删除对应记录,完成操作后流程结束。删除信息流程图如下图所示。

图3-8删除信息流程图
第四章 总体设计
本章主要讨论的内容包括旅游景点在线门票与支付系统的系统结构设计、功能模块设计、数据库系统设计。
4.1系统架构设计
系统采用SpringBoot 框架开发,该系统分为VIEW层、Controller层、Model层、DAO层和持久化数据存储层,VIEW层支持电脑浏览器访问系统。VIEW 层与 Controller 层紧密结合并系协同工作,共同完成前台页面的数据展示;Controller层为控制层,通过接收前端请求的参数进行业务处理,返回指定的路径或数据;Model层主要是服务层,用于业务逻辑处理;DAO 和持久化层,主要用于访问数据库和持久化数据[9]。整个系统架构如图下所示。

图4-1系统架构图
4.2系统模块设计
在上一章节中主要对系统的功能性需求和非功能性需求进行分析,并且根据需求分析了本旅游景点在线门票与支付系统中的用例。那么接下来就要开始对本旅游景点在线门票与支付系统的架构、主要功能和数据库开始进行设计。旅游景点在线门票与支付系统根据前面章节的需求分析得出,旅游景点在线门票与支付系统的功能模块图如下图所示。
图4-2旅游景点在线门票与支付系统功能模块图
4.3数据库设计
数据库设计一般包括需求分析、概念模型设计、数据库表建立三大过程,其中需求分析前面章节已经阐述,概念模型设计有概念模型和逻辑结构设计两部分。
4.3.1数据库概念结构设计
下面是整个旅游景点在线门票与支付系统中主要的数据库表总E-R实体关系图。
图4-3旅游景点在线门票与支付系统总E-R关系图
4.3.2数据库逻辑结构设计
通过上一小节中旅游景点在线门票与支付系统中总E-R关系图上得出一共需要创建多个数据表。在此主要罗列几个主要的数据库表结构设计。
表 4-1-access_token(登陆访问时长)
| 编号 | 字段名 | 类型 | 长度 | 是否非空 | 是否主键 | 注释 |
| 1 | token_id | int | 是 | 是 | 临时访问牌ID | |
| 2 | token | varchar | 64 | 否 | 否 | 临时访问牌 |
| 3 | info | text | 65535 | 否 | 否 | 信息 |
| 4 | maxage | int | 是 | 否 | 最大寿命:默认2小时 | |
| 5 | create_time | timestamp | 是 | 否 | 创建时间 | |
| 6 | update_time | timestamp | 是 | 否 | 更新时间 | |
| 7 | user_id | int | 是 | 否 | 用户编号 |
表 4-2-article(文章)
| 编号 | 字段名 | 类型 | 长度 | 是否非空 | 是否主键 | 注释 |
| 1 | article_id | mediumint | 是 | 是 | 文章id | |
| 2 | title | varchar | 125 | 是 | 是 | 标题 |
| 3 | type | varchar | 64 | 是 | 否 | 文章分类 |
| 4 | hits | int | 是 | 否 | 点击数 | |
| 5 | praise_len | int | 是 | 否 | 点赞数 | |
| 6 | create_time | timestamp | 是 | 否 | 创建时间 | |
| 7 | update_time | timestamp | 是 | 否 | 更新时间 | |
| 8 | source | varchar | 255 | 否 | 否 | 来源 |
| 9 | url | varchar | 255 | 否 | 否 | 来源地址 |
| 10 | tag | varchar | 255 | 否 | 否 | 标签 |
| 11 | content | longtext | 4294967295 | 否 | 否 | 正文 |
| 12 | img | varchar | 255 | 否 | 否 | 封面图 |
| 13 | description | text | 65535 | 否 | 否 | 文章描述 |
表 4-3-article_type(文章分类)
| 编号 | 字段名 | 类型 | 长度 | 是否非空 | 是否主键 | 注释 |
| 1 | type_id | smallint | 是 | 是 | 分类ID | |
| 2 | display | smallint | 是 | 否 | 显示顺序 | |
| 3 | name | varchar | 16 | 是 | 否 | 分类名称 |
| 4 | father_id | smallint | 是 | 否 | 上级分类ID | |
| 5 | description | varchar | 255 | 否 | 否 | 描述 |
| 6 | icon | text | 65535 | 否 | 否 | 分类图标 |
| 7 | url | varchar | 255 | 否 | 否 | 外链地址 |
| 8 | create_time | timestamp | 是 | 否 | 创建时间 | |
| 9 | update_time | timestamp | 是 | 否 | 更新时间 |
表 4-4-attraction_information(景点信息)
| 编号 | 字段名 | 类型 | 长度 | 是否非空 | 是否主键 | 注释 |
| 1 | attraction_information_id | int | 是 | 是 | 景点信息ID | |
| 2 | name_of_scenic_spot | varchar | 64 | 是 | 是 | 景点名称 |
| 3 | type_of_attraction | varchar | 64 | 否 | 否 | 景点类型 |
| 4 | cover_image | varchar | 255 | 否 | 否 | 封面图片 |
| 5 | attraction_address | varchar | 64 | 否 | 否 | 景点地址 |
| 6 | attractions_video | varchar | 255 | 否 | 否 | 景点视频 |
| 7 | number_of_tickets | double | 否 | 否 | 门票数量 | |
| 8 | ticket_price | double | 否 | 否 | 门票价格 | |
| 9 | type_of_ticket | varchar | 64 | 否 | 否 | 门票类型 |
| 10 | opening_hours | varchar | 64 | 否 | 否 | 开放时间 |
| 11 | ticket_purchase_notice | varchar | 64 | 否 | 否 | 购票须知 |
| 12 | features_of_attractions | text | 65535 | 否 | 否 | 景点特色 |
| 13 | introduction_of_scenic_spots | longtext | 4294967295 | 否 | 否 | 景点介绍 |
| 14 | hits | int | 是 | 否 | 点击数 | |
| 15 | praise_len | int | 是 | 否 | 点赞数 | |
| 16 | collect_len | int | 是 | 否 | 收藏数 | |
| 17 | comment_len | int | 是 | 否 | 评论数 | |
| 18 | recommend | int | 是 | 否 | 智能推荐 | |
| 19 | order_information_limit_times | int | 是 | 否 | 购票限制次数 | |
| 20 | create_time | datetime | 是 | 否 | 创建时间 | |
| 21 | update_time | timestamp | 是 | 否 | 更新时间 |
表 4-5-auth(用户权限管理)
| 编号 | 字段名 | 类型 | 长度 | 是否非空 | 是否主键 | 注释 |
| 1 | auth_id | int | 是 | 是 | 授权ID | |
| 2 | user_group | varchar | 64 | 否 | 否 | 用户组 |
| 3 | mod_name | varchar | 64 | 否 | 否 | 模块名 |
| 4 | table_name | varchar | 64 | 否 | 否 | 表名 |
| 5 | page_title | varchar | 255 | 否 | 否 | 页面标题 |
| 6 | path | varchar | 255 | 否 | 否 | 路由路径 |
| 7 | parent | varchar | 64 | 否 | 否 | 父级菜单 |
| 8 | parent_sort | int | 是 | 否 | 父级菜单排序 | |
| 9 | position | varchar | 32 | 否 | 否 | 位置 |
| 10 | mode | varchar | 32 | 是 | 否 | 跳转方式 |
| 11 | add | tinyint | 是 | 否 | 是否可增加 | |
| 12 | del | tinyint | 是 | 否 | 是否可删除 | |
| 13 | set | tinyint | 是 | 否 | 是否可修改 | |
| 14 | get | tinyint | 是 | 否 | 是否可查看 | |
| 15 | field_add | text | 65535 | 否 | 否 | 添加字段 |
| 16 | field_set | text | 65535 | 否 | 否 | 修改字段 |
| 17 | field_get | text | 65535 | 否 | 否 | 查询字段 |
| 18 | table_nav_name | varchar | 500 | 否 | 否 | 跨表导航名称 |
| 19 | table_nav | varchar | 500 | 否 | 否 | 跨表导航 |
| 20 | option | text | 65535 | 否 | 否 | 配置 |
| 21 | create_time | timestamp | 是 | 否 | 创建时间 | |
| 22 | update_time | timestamp | 是 | 否 | 更新时间 |
表 4-6-code_token(验证码)
| 编号 | 字段名 | 类型 | 长度 | 是否非空 | 是否主键 | 注释 |
| 1 | code_token_id | int | 是 | 是 | 验证码ID | |
| 2 | token | varchar | 255 | 否 | 否 | 令牌 |
| 3 | code | varchar | 255 | 否 | 否 | 验证码 |
| 4 | expire_time | timestamp | 是 | 否 | 失效时间 | |
| 5 | create_time | timestamp | 是 | 否 | 创建时间 | |
| 6 | update_time | timestamp | 是 | 否 | 更新时间 |
表 4-7-collect(收藏)
| 编号 | 字段名 | 类型 | 长度 | 是否非空 | 是否主键 | 注释 |
| 1 | collect_id | int | 是 | 是 | 收藏ID | |
| 2 | user_id | int | 是 | 是 | 收藏人ID | |
| 3 | source_table | varchar | 255 | 否 | 否 | 来源表 |
| 4 | source_field | varchar | 255 | 否 | 否 | 来源字段 |
| 5 | source_id | int | 是 | 否 | 来源ID | |
| 6 | title | varchar | 255 | 否 | 否 | 标题 |
| 7 | img | varchar | 255 | 否 | 否 | 封面 |
| 8 | create_time | timestamp | 是 | 否 | 创建时间 | |
| 9 | update_time | timestamp | 是 | 否 | 更新时间 |
表 4-8-comment(评论)
| 编号 | 字段名 | 类型 | 长度 | 是否非空 | 是否主键 | 注释 |
| 1 | comment_id | int | 是 | 是 | 评论ID | |
| 2 | user_id | int | 是 | 是 | 评论人ID | |
| 3 | reply_to_id | int | 是 | 否 | 回复评论ID | |
| 4 | content | longtext | 4294967295 | 否 | 否 | 内容 |
| 5 | nickname | varchar | 255 | 否 | 否 | 昵称 |
| 6 | avatar | varchar | 255 | 否 | 否 | 头像地址 |
| 7 | create_time | timestamp | 是 | 否 | 创建时间 | |
| 8 | update_time | timestamp | 是 | 否 | 更新时间 | |
| 9 | source_table | varchar | 255 | 否 | 否 | 来源表 |
| 10 | source_field | varchar | 255 | 否 | 否 | 来源字段 |
| 11 | source_id | int | 是 | 否 | 来源ID |
表 4-9-hits(用户点击)
| 编号 | 字段名 | 类型 | 长度 | 是否非空 | 是否主键 | 注释 |
| 1 | hits_id | int | 是 | 是 | 点赞ID | |
| 2 | user_id | int | 是 | 否 | 点赞人 | |
| 3 | create_time | timestamp | 是 | 否 | 创建时间 | |
| 4 | update_time | timestamp | 是 | 否 | 更新时间 | |
| 5 | source_table | varchar | 255 | 否 | 否 | 来源表 |
| 6 | source_field | varchar | 255 | 否 | 否 | 来源字段 |
| 7 | source_id | int | 是 | 否 | 来源ID |
表 4-10-notice(公告)
| 编号 | 字段名 | 类型 | 长度 | 是否非空 | 是否主键 | 注释 |
| 1 | notice_id | mediumint | 是 | 是 | 公告ID | |
| 2 | title | varchar | 125 | 是 | 否 | 标题 |
| 3 | content | longtext | 4294967295 | 否 | 否 | 正文 |
| 4 | create_time | timestamp | 是 | 否 | 创建时间 | |
| 5 | update_time | timestamp | 是 | 否 | 更新时间 |
表 4-11-order_information(订单信息)
| 编号 | 字段名 | 类型 | 长度 | 是否非空 | 是否主键 | 注释 |
| 1 | order_information_id | int | 是 | 是 | 订单信息ID | |
| 2 | order_number | varchar | 64 | 否 | 否 | 订单编号 |
| 3 | name_of_scenic_spot | varchar | 64 | 否 | 否 | 景点名称 |
| 4 | type_of_attraction | varchar | 64 | 否 | 否 | 景点类型 |
| 5 | ticket_price | double | 否 | 否 | 门票价格 | |
| 6 | type_of_ticket | varchar | 64 | 否 | 否 | 门票类型 |
| 7 | ticket_purchase_notice | varchar | 64 | 否 | 否 | 购票须知 |
| 8 | ordinary_user | int | 否 | 否 | 普通用户 | |
| 9 | user_name | varchar | 64 | 否 | 否 | 用户姓名 |
| 10 | purchase_quantity | double | 否 | 否 | 购买数量 | |
| 11 | total_amount | double | 否 | 否 | 合计金额 | |
| 12 | purchase_date | date | 否 | 否 | 购买日期 | |
| 13 | purchase_notes | text | 65535 | 否 | 否 | 购买备注 |
| 14 | pay_state | varchar | 16 | 是 | 否 | 支付状态 |
| 15 | pay_type | varchar | 16 | 否 | 否 | 支付类型: 微信、支付宝、网银 |
| 16 | refund_information_limit_times | int | 是 | 否 | 退票限制次数 | |
| 17 | create_time | datetime | 是 | 否 | 创建时间 | |
| 18 | update_time | timestamp | 是 | 否 | 更新时间 | |
| 19 | source_table | varchar | 255 | 否 | 否 | 来源表 |
| 20 | source_id | int | 否 | 否 | 来源ID | |
| 21 | source_user_id | int | 否 | 否 | 来源用户 |
表 4-12-ordinary_user(普通用户)
| 编号 | 字段名 | 类型 | 长度 | 是否非空 | 是否主键 | 注释 |
| 1 | ordinary_user_id | int | 是 | 是 | 普通用户ID | |
| 2 | user_name | varchar | 64 | 否 | 否 | 用户姓名 |
| 3 | user_age | varchar | 64 | 否 | 否 | 用户年龄 |
| 4 | user_gender | varchar | 64 | 否 | 否 | 用户性别 |
| 5 | examine_state | varchar | 16 | 是 | 否 | 审核状态 |
| 6 | user_id | int | 是 | 否 | 用户ID | |
| 7 | create_time | datetime | 是 | 否 | 创建时间 | |
| 8 | update_time | timestamp | 是 | 否 | 更新时间 |
表 4-13-praise(点赞)
| 编号 | 字段名 | 类型 | 长度 | 是否非空 | 是否主键 | 注释 |
| 1 | praise_id | int | 是 | 是 | 点赞ID | |
| 2 | user_id | int | 是 | 是 | 点赞人 | |
| 3 | create_time | timestamp | 是 | 否 | 创建时间 | |
| 4 | update_time | timestamp | 是 | 否 | 更新时间 | |
| 5 | source_table | varchar | 255 | 否 | 否 | 来源表 |
| 6 | source_field | varchar | 255 | 否 | 否 | 来源字段 |
| 7 | source_id | int | 是 | 否 | 来源ID | |
| 8 | status | tinyint | 是 | 否 | 点赞状态:1为点赞,0已取消 |
表 4-14-preferential_activities(优惠活动)
| 编号 | 字段名 | 类型 | 长度 | 是否非空 | 是否主键 | 注释 |
| 1 | preferential_activities_id | int | 是 | 是 | 优惠活动ID | |
| 2 | activity_name | varchar | 64 | 否 | 否 | 活动名称 |
| 3 | activity_type | varchar | 64 | 否 | 否 | 活动类型 |
| 4 | cover_image | varchar | 255 | 否 | 否 | 封面图片 |
| 5 | activity_time | varchar | 64 | 否 | 否 | 活动时间 |
| 6 | activity_location | varchar | 64 | 否 | 否 | 活动地点 |
| 7 | activity_details | longtext | 4294967295 | 否 | 否 | 活动详情 |
| 8 | hits | int | 是 | 否 | 点击数 | |
| 9 | praise_len | int | 是 | 否 | 点赞数 | |
| 10 | collect_len | int | 是 | 否 | 收藏数 | |
| 11 | comment_len | int | 是 | 否 | 评论数 | |
| 12 | create_time | datetime | 是 | 否 | 创建时间 | |
| 13 | update_time | timestamp | 是 | 否 | 更新时间 |
表 4-15-refund_information(退票信息)
| 编号 | 字段名 | 类型 | 长度 | 是否非空 | 是否主键 | 注释 |
| 1 | refund_information_id | int | 是 | 是 | 退票信息ID | |
| 2 | order_number | varchar | 64 | 否 | 否 | 订单编号 |
| 3 | name_of_scenic_spot | varchar | 64 | 否 | 否 | 景点名称 |
| 4 | type_of_attraction | varchar | 64 | 否 | 否 | 景点类型 |
| 5 | ticket_price | double | 否 | 否 | 门票价格 | |
| 6 | type_of_ticket | varchar | 64 | 否 | 否 | 门票类型 |
| 7 | ordinary_user | int | 否 | 否 | 普通用户 | |
| 8 | user_name | varchar | 64 | 否 | 否 | 用户姓名 |
| 9 | purchase_quantity | double | 否 | 否 | 购买数量 | |
| 10 | date_of_refund | date | 否 | 否 | 退票日期 | |
| 11 | reasons_for_refund | text | 65535 | 否 | 否 | 退票原因 |
| 12 | examine_state | varchar | 16 | 是 | 否 | 审核状态 |
| 13 | examine_reply | varchar | 255 | 否 | 否 | 审核回复 |
| 14 | create_time | datetime | 是 | 否 | 创建时间 | |
| 15 | update_time | timestamp | 是 | 否 | 更新时间 | |
| 16 | source_table | varchar | 255 | 否 | 否 | 来源表 |
| 17 | source_id | int | 否 | 否 | 来源ID | |
| 18 | source_user_id | int | 否 | 否 | 来源用户 |
表 4-16-score(评分)
| 编号 | 字段名 | 类型 | 长度 | 是否非空 | 是否主键 | 注释 |
| 1 | score_id | int | 是 | 是 | 评分ID | |
| 2 | user_id | int | 是 | 否 | 评分人 | |
| 3 | nickname | varchar | 64 | 否 | 否 | 昵称 |
| 4 | score_num | double | 是 | 否 | 评分 | |
| 5 | create_time | timestamp | 是 | 否 | 创建时间 | |
| 6 | update_time | timestamp | 是 | 否 | 更新时间 | |
| 7 | source_table | varchar | 255 | 否 | 否 | 来源表 |
| 8 | source_field | varchar | 255 | 否 | 否 | 来源字段 |
| 9 | source_id | int | 是 | 否 | 来源ID |
表 4-17-slides(轮播图)
| 编号 | 字段名 | 类型 | 长度 | 是否非空 | 是否主键 | 注释 |
| 1 | slides_id | int | 是 | 是 | 轮播图ID | |
| 2 | title | varchar | 64 | 否 | 否 | 标题 |
| 3 | content | varchar | 255 | 否 | 否 | 内容 |
| 4 | url | varchar | 255 | 否 | 否 | 链接 |
| 5 | img | varchar | 255 | 否 | 否 | 轮播图 |
| 6 | hits | int | 是 | 否 | 点击量 | |
| 7 | create_time | timestamp | 是 | 否 | 创建时间 | |
| 8 | update_time | timestamp | 是 | 否 | 更新时间 |
表 4-18-type_of_attraction(景点类型)
| 编号 | 字段名 | 类型 | 长度 | 是否非空 | 是否主键 | 注释 |
| 1 | type_of_attraction_id | int | 是 | 是 | 景点类型ID | |
| 2 | type_of_attraction | varchar | 64 | 否 | 否 | 景点类型 |
| 3 | create_time | datetime | 是 | 否 | 创建时间 | |
| 4 | update_time | timestamp | 是 | 否 | 更新时间 |
表 4-19-upload(文件上传)
| 编号 | 字段名 | 类型 | 长度 | 是否非空 | 是否主键 | 注释 |
| 1 | upload_id | int | 是 | 是 | 上传ID | |
| 2 | name | varchar | 64 | 否 | 否 | 文件名 |
| 3 | path | varchar | 255 | 否 | 否 | 访问路径 |
| 4 | file | varchar | 255 | 否 | 否 | 文件路径 |
| 5 | display | varchar | 255 | 否 | 否 | 显示顺序 |
| 6 | father_id | int | 否 | 否 | 父级ID | |
| 7 | dir | varchar | 255 | 否 | 否 | 文件夹 |
| 8 | type | varchar | 32 | 否 | 否 | 文件类型 |
表 4-20-user(用户账户)
| 编号 | 字段名 | 类型 | 长度 | 是否非空 | 是否主键 | 注释 |
| 1 | user_id | int | 是 | 是 | 用户ID | |
| 2 | state | smallint | 是 | 否 | 账户状态:(1可用|2异常|3已冻结|4已注销) | |
| 3 | user_group | varchar | 32 | 否 | 否 | 所在用户组 |
| 4 | login_time | timestamp | 是 | 否 | 上次登录时间 | |
| 5 | phone | varchar | 11 | 否 | 否 | 手机号码 |
| 6 | phone_state | smallint | 是 | 否 | 手机认证:(0未认证|1审核中|2已认证) | |
| 7 | username | varchar | 16 | 是 | 否 | 用户名 |
| 8 | nickname | varchar | 16 | 否 | 否 | 昵称 |
| 9 | password | varchar | 64 | 是 | 否 | 密码 |
| 10 | | varchar | 64 | 否 | 否 | 邮箱 |
| 11 | email_state | smallint | 是 | 否 | 邮箱认证:(0未认证|1审核中|2已认证) | |
| 12 | avatar | varchar | 255 | 否 | 否 | 头像地址 |
| 13 | open_id | varchar | 255 | 否 | 否 | 针对获取用户信息字段 |
| 14 | create_time | timestamp | 是 | 否 | 创建时间 |
表 4-21-user_group(用户组)
| 编号 | 字段名 | 类型 | 长度 | 是否非空 | 是否主键 | 注释 |
| 1 | group_id | mediumint | 是 | 是 | 用户组ID | |
| 2 | display | smallint | 是 | 否 | 显示顺序 | |
| 3 | name | varchar | 16 | 是 | 否 | 名称 |
| 4 | description | varchar | 255 | 否 | 否 | 描述 |
| 5 | source_table | varchar | 255 | 否 | 否 | 来源表 |
| 6 | source_field | varchar | 255 | 否 | 否 | 来源字段 |
| 7 | source_id | int | 是 | 否 | 来源ID | |
| 8 | register | smallint | 否 | 否 | 注册位置 | |
| 9 | create_time | timestamp | 是 | 否 | 创建时间 | |
| 10 | update_time | timestamp | 是 | 否 | 更新时间 |
第五章 系统详细设计与实现
5.1前端首页模块
首页展示了轮播图、新闻资讯以及推荐景点信息。推荐景点是根据用户平时的点击偏好进行排序的,确保用户能快速看到他们感兴趣的内容。此外,用户可以点击客服头像进行实时咨询,获取帮助和解答。前台首页模块展示如下图所示。
图5-1前台首页模块图
5.2用户注册模块
不是旅游景点在线门票与支付系统中正式用户的是可以在线进行注册的,当填写上自己的账号+设置密码+确认密码+昵称+邮箱+手机号+身份+用户姓名+用户性别等信息后再点击“注册”按钮后将会先验证输入的有没有空数据,再次验证密码和确认密码是否是一样的,最后验证输入的账户名和数据库表中已经注册的账户名是否重复,只有都验证没问题后即可用户注册成功。其用户注册模块展示如下图所示。
图5-2注册模块图
5.3登录模块
旅游景点在线门票与支付系统中的前台上注册后的用户是可以通过自己的用户名+密码进行登录的,当用户输入完整的自己的用户名+密码信息并点击“登录”按钮后,将会首先验证输入的有没有空数据,再次验证输入的用户名+密码和数据库中当前保存的用户信息是否一致,只有在一致后将会登录成功并自动跳转到旅游景点在线门票与支付系统的首页中,否则将会提示相应错误信息,登录模块如下图所示。
图5-3登录模块图
5.4前端普通用户功能模块
5.4.1公告通知模块
用户可以查看网站的公告信息、关于我们、联系方式及网站介绍等内容。这些内容为用户提供了基本的服务信息和联系方式,帮助用户更好地了解平台。模块如下图所示:
图5-4公告通知模块图
5.4.2新闻资讯模块
用户可以查看详细的新闻资讯内容,还可以对资讯进行点赞、收藏和评论。这为用户提供了互动的机会,让他们参与到网站内容的讨论中。模块如下图所示。
图5-5新闻资讯模块图
5.4.3景点信息模块
用户可以查看景点的详细信息和相关视频,帮助用户了解景点的基本情况、特色与设施等。此外,用户还可以对景点进行点赞、收藏和评论。若有意向参观某景点,用户可直接进行购票。模块如下图所示。
图5-6景点信息详情模块图
5.4.4个人中心模块
个人中心提供用户管理个人信息、查看和操作订单的功能。用户可以方便地处理退票申请、管理收藏的景点和活动,同时查看和编辑自己的评论。该功能旨在提升用户体验,让用户能更轻松地进行个人信息和订单的管理。模块如下图所示。
图5-7个人中心模块图
5.5后端管理员功能模块
5.5.1后台首页模块
后台首页展示了各类统计图,包括订单信息统计和退票信息统计,帮助管理员实时了解网站运营情况。模块如下图所示。
图5-8后台首页模块图
5.5.2系统用户模块
管理员可以查看和管理所有用户的信息,包括普通用户和管理员账户。可以进行用户信息的添加、删除、查询和编辑操作。流程图如下所示。

图5-9系统用户流程图
系统用户模块如下图所示。
图5-10系统用户模块图
5.5.3景点信息管理模块
管理员可以查看、删除和添加景点信息,确保景点的数据及时更新且真实有效。管理员有权修改景点的详细信息,以便为用户提供更完善的景点服务。模块如下图所示。
图5-11景点信息添加模块图
5.5.4退票信息管理模块
管理员可以查看用户提交的退票信息,审核退票申请的合理性,并进行相应的处理。管理员还可以删除不符合退票条件的申请,确保退票流程的规范化。模块如下图所示。
图5-12退票信息审核模块图
5.5.5系统管理模块
允许管理员添加、删除和查询轮播图管理内容,并且可以查看每张轮播图的详细信息。模块如下图所示。
图5-13轮播图管理模块图
5.5.6公告通知管理模块
管理员可以添加新的公告通知,删除过时的信息,查询历史公告,并且可以查看每条公告的详细内容。模块如下图所示。
图5-14公告通知管理模块图
5.5.7权限管理模块
权限管理是管理员的重要功能之一,管理员可以根据需要查看、修改或删除用户的权限,确保不同用户能够访问和操作系统中的不同功能。管理员能够根据实际需求分配不同的权限。模块如下图所示。
图5-15权限管理模块图
第六章 系统测试
6.1系统测试的目的
测试的主要目的是确保系统的功能和性能满足预期的需求,同时识别和修复潜在的缺陷。通过系统测试,可以验证各个功能模块的正确性和稳定性,确保系统在不同使用场景下的表现符合设计要求。测试目的包括确认系统功能的完整性、验证数据处理的准确性、评估系统的性能和安全性。测试还可以提高用户满意度,保证用户在使用系统时获得流畅和可靠的体验。通过全面的测试,可以降低后期维护成本,减少系统上线后出现故障的风险,从而保障系统的长期稳定运行。
6.2测试方法
在本系统中,测试方法主要依赖于测试用例的设计与执行。测试用例是根据系统需求文档编写的,覆盖所有功能模块及其边界情况。每个测试用例包含输入数据、预期结果和实际结果的对比,以验证系统的功能是否按预期工作。
常见的测试用例包括功能测试用例、边界测试用例和异常测试用例[10]。功能测试用例针对系统的各项功能进行验证;边界测试用例则侧重于输入数据的边界条件,验证系统在极端情况下是否能够稳定运行;异常测试用例则用于验证系统在处理错误输入或异常情况时的反应。本文选择功能测试用例进行系统测试。
在测试执行过程中,记录每个用例的执行结果,并根据实际结果与预期结果的对比,判断系统是否存在缺陷。通过系统化的测试用例执行,可以有效提高测试的覆盖率和效率,为系统的最终上线提供保障。
6.3测试用例
6.3.1用户登录功能测试
表6-1 用户登录功能测试表
| 用例名称 | 用户登录系统 |
| 目的 | 测试用户通过正确的用户名和密码可否登录功能 |
| 前提 | 未登录的情况下 |
| 测试流程 | 1) 进入登录页面 2) 输入正确的用户名和密码 |
| 预期结果 | 用户名和密码正确的时候,跳转到登录成功界面,反之则显示错误信息,提示重新输入 |
| 实际结果 | 实际结果与预期结果一致 |
6.3.2创建数据测试
在系统中,创建功能也是基础功能之一,因此创建功能的测试很有代表性。在此章节主要列举在创建时各种情况下系统结果的测试。由于系统涉及创建功能操作过多,因此将多处统称创建功能。
创建数据用例如表6-2 所示。
表6-2 创建数据测试用例
| 测试用例编号 | YL_02 | |
| 测试用例名称 | 系统使用者进行创建数据 | |
| 测试用例描述 | 使用者输入要创建的数据 | |
| 系统入口 | 浏览器 | |
| 步骤 | 预期结果 | 实际结果 |
| 输入完整并且格式正确的数据 | 提示“创建成功”,并显示所有数据 | 预期结果 |
| 核心位置数据但非必要位置不输入数据 | 提示“创建成功”,并显示所有数据 | 预期结果 |
| 核心数据位置不输入数据 | 提示“创建失败” | 预期结果 |
6.3.3修改数据测试
在系统中,修改功能是系统主要实现功能,因此修改功能的测试很有代表性。在此章节主要列举在修改时各种情况下系统结果的测试。由于系统涉及修改功能操作过多,因此将多处数据表记录修改和状态修改统称修改功能。
修改数据用例如表6-3所示。
表6-3 修改数据测试用例
| 测试用例编号 | YL_03 | |
| 测试用例名称 | 系统使用者进行修改数据 | |
| 测试用例描述 | 使用者对可修改的数据项进行修改 | |
| 系统入口 | 浏览器 | |
| 步骤 | 预期结果 | 实际结果 |
| 将现有数据修改成正确的数据 | 提示“修改成功”,并显示所有数据 | 预期结果 |
| 将现有数据修改成错误的数据 | 提示“修改失败” | 预期结果 |
6.3.4查询数据测试
在系统中,查询功能是使用系统使用最多也是最基础的功能,因此查询功能的测试很有代表性。在此章节主要列举在查询时各种情况下系统结果的测试。
查询数据用例如表6-4所示。
表6-4 查询数据测试用例
| 测试用例编号 | YL_04 | |
| 测试用例名称 | 系统使用者进行查询数据 | |
| 测试用例描述 | 全部查询以及输入关键词查询 | |
| 系统入口 | 浏览器 | |
| 步骤 | 预期结果 | 实际结果 |
| 界面自动查询全部 | 显示对应所有记录 | 预期结果 |
| 输入已存在且能匹配成功的关键字 | 显示所查询到的数据 | 预期结果 |
| 输入不存在的关键字 | 显示数据界面为空 | 预期结果 |
6.4测试结果
在本次测试的过程主要针对所有功能下的添加操作,修改操作和删除操作,并以真实数据一一进行相关功能项目的输入,最终能够保证每个项目涉及的功能都能够正常运行,因此能够保证本次设计的,已实现的功能能够正常运行并且相关数据库的信息也同样保证正确。
结 论
通过本系统的开发与研究,基于SpringBoot框架成功构建了一个高效、稳定的旅游景点在线门票与支付系统。系统实现了景点信息展示、在线购票、实时支付、退票处理、评论管理等功能,极大地方便了用户的购票流程,并提升了用户的使用体验。同时,景区管理者也能够通过后台管理系统进行订单管理、退票审核和数据统计,优化景区运营。
在开发过程中,团队不仅提升了对SpringBoot框架的使用技巧,还深入理解了如何处理并发请求、保障数据安全和用户隐私等关键问题。通过这些技术的应用,系统的稳定性和响应速度得到了显著提升,为后续的系统优化和拓展提供了坚实基础。未来,随着技术的发展,系统可以进一步优化支付流程,引入更多个性化服务,进一步提升用户体验和运营效率。
参考文献
- 刘江涛,王亮亮,吴庆茹,等.基于B/S模式的铁路勘测设计案例信息化管理系统设计与实现[J].铁路计算机应用,2021,30(03):32-35.
- 张丹丹,李弘.基于B/S架构的办公管理系统设计与开发[J].铁路通信信号工程技术,2024,21(09):44-48+106.
- 王志亮,纪松波.基于SpringBoot的Web前端与数据库的接口设计[J].工业控制计算机,2023,36(03):51-53.
- 熊永平.基于SpringBoot框架应用开发技术的分析与研究[J].电脑知识与技术,2021,15(36):76-77.
- 赵媛.基于Vue的Web系统前端性能优化分析[J].电脑编程技巧与维护,2024,(09):44-46.
- 秦冬.浅析Vue框架在前端开发中的应用[J].信息与电脑(理论版),2024,36(13):61-63.
- 李艳杰.MySQL数据库下存储过程的综合运用研究[J].现代信息科技,2023,7(11):80-82+88.
- 尹应荆.JAVA编程语言在计算机软件开发中的应用[J].石河子科技,2023,(05):45-47.
- 陈倩怡,何军.Vue+Springboot+MyBatis技术应用解析[J].电脑编程技巧与维护,2020,(01):14-15+28.
- 李俊萌.计算机软件测试技术与开发应用策略分析[J].信息记录材料,2023,24(03):50-52.
- Java Sunrise Coffee: Better Beans, and Better Coffee [J]. M2 Presswire, 2025,
- Salunke V S ,Ouda A . A Performance Benchmark for the PostgreSQL and MySQL Databases [J]. Future Internet, 2024, 16 (10): 382-382.
- Shao W ,Liu K . Design and Implementation of Online Ordering System Based on SpringBoot [J]. Journal of Big Data and Computing, 2024, 2 (3):
- 朱志国,孙怡,王谢宁,等. 偏好融合的旅游群组景点推荐:基于深度学习的框架模型 [J]. 系统科学与数学, 2025, 45 (02): 470-484.
- 占贻畅,秦喜文,陈冬雪,等. 基于IMPA-RELM的旅游景点客流量预测研究 [J]. 工程数学学报, 2024, 41 (06): 1133-1143.
- 刘丽,罗津,曾历. 基于Neo4j的江西省乡村旅游景点知识图谱的构建与应用 [J]. 现代计算机, 2024, 30 (21): 146-150.
- 谢希瑶. 一季度我国旅游产品和景点门票在线销售额同比增长115.8%[N]. 新华每日电讯, 2023-04-24 (008).
- 王珂. 一季度旅游产品和景点门票在线销售额同比增长115.8%[N]. 人民日报, 2023-04-22 (005).
- 夷宽轩. 不确定需求下OTA预留景点门票策略的鲁棒优化研究[D]. 东南大学, 2021.
- 陈舟劢. 贵州旅游景点智能推荐系统的设计与实现[D]. 贵州大学, 2021.
致 谢
旅游景点在线门票与支付系统设计与实现工作已结束,虽然过程中充满挑战,但内心充满自豪和满足。感谢大学四年间教导我的所有老师,他们的专业知识与人生智慧让我成长为能独立完成系统的学生。特别感谢指导老师,他耐心解答疑惑,引导我解决问题,提升自主解决能力。室友和同学们的宝贵建议和支持也让我取得长足进步。未来,我将继续努力追求卓越,不辜负所学所悟和老师期望。坚信坚定信念和不懈努力,未来定能取得更辉煌成就。期待更美好未来!
此外,旅游景点在线门票与支付系统设计与实现不仅是技术挑战,挫折和困难是成长的垫脚石,让我更深入理解问题,精确找到解决方案。每次解决问题,都感到满足和自豪。
对于未来,我充满期待和信心。无论道路多崎岖,只要保持坚定信念,持续努力,定能取得更大成就。期待将知识和技能运用到实际中,为社会做出更大贡献。
最后,感谢所有帮助和支持我的人。你们的教诲、鼓励和支持让我有今天的成就。我会继续努力,不辜负期望,为实现更美好的未来而奋斗。
代码:
连接数据库的文件在Resources 文件夹下的application.yml文件,代码如下:
server:
port: 5000
servlet:
context-path: /api
spring:
mvc:
static-path-pattern: /upload/**
resources:
static-locations: file:此处填写地址/project93355/server/src/main/resources/static
datasource:
jdbc:mysql://127.0.0.1:3306/projectxxxxx?serverTimezone=GMT%2B8&useSSL=false&characterEncoding=utf-8
username: root
password: root
driver-class-name: com.mysql.cj.jdbc.Driver
type: com.alibaba.druid.pool.DruidDataSource
jackson:
property-naming-strategy: CAMEL_CASE_TO_LOWER_CASE_WITH_UNDERSCORES
default-property-inclusion: ALWAYS
time-zone: GMT+8
date-format: yyyy-MM-dd HH:mm:ss
servlet:
项目启动文件Application.java,代码如下:
@SpringBootApplication(exclude = {DataSourceAutoConfiguration.class})
@EnableJpaRepositories
@MapperScan("com.project.demo.dao")
public class Application {
public static void main(String[] args) {
SpringApplication.run(Application.class,args);
}
}
修改数据代码如下:
@PostMapping("/set")
@Transactional
public Map<String, Object> set(HttpServletRequest request) throws IOException {
service.update(service.readQuery(request), service.readConfig(request), service.readBody(request.getReader()));
return success(1);
}
删除一条数据代码如下:
@RequestMapping(value = "/del")
@Transactional
public Map<String, Object> del(HttpServletRequest request) {
service.delete(service.readQuery(request), service.readConfig(request));
return success(1);
}
public void delete(Map<String,String> query,Map<String,String> config){
QueryWrapper wrapper = new QueryWrapper<E>();
toWhereWrapper(query, "0".equals(config.get(FindConfig.GROUP_BY)),wrapper);
baseMapper.delete(wrapper);
log.info("[{}] - 删除操作:{}",wrapper.getSqlSelect());
}
通过请求的参数获取列表数据,代码如下:
@RequestMapping("/get_list")
public Map<String, Object> getList(HttpServletRequest request) {
Map<String, Object> map = service.selectToPage(service.readQuery(request), service.readConfig(request));
return success(map);
}
获取某个组下面的数量,代码如下:
@RequestMapping(value = {"/count_group", "/count"})
public Map<String, Object> count(HttpServletRequest request) {
Integer value= service.selectSqlToInteger(service.groupCount(service.readQuery(request), service.readConfig(request)));
return success(value);
}
注册页登录代码如下:
/**
* 注册
* @param user
* @return
*/
@PostMapping("register")
public Map<String, Object> signUp(@RequestBody User user) {
// 查询用户
Map<String, String> query = new HashMap<>();
Map<String,Object> map = JSON.parseObject(JSON.toJSONString(user));
query.put("username",user.getUsername());
List list = service.selectBaseList(service.select(query, new HashMap<>()));
if (list.size()>0){
return error(30000, "用户已存在");
}
map.put("password",service.encryption(String.valueOf(map.get("password"))));
service.insert(map);
return success(1);
}
MD5加密,代码如下:
public String encryption(String plainText) {
String re_md5 = new String();
try {
MessageDigest md = MessageDigest.getInstance("MD5");
md.update(plainText.getBytes());
byte b[] = md.digest();
int i;
StringBuffer buf = new StringBuffer("");
for (int offset = 0; offset < b.length; offset++) {
i = b[offset];
if (i < 0)
i += 256;
if (i < 16)
buf.append("0");
buf.append(Integer.toHexString(i));
}
re_md5 = buf.toString();
} catch (Exception e) {
e.printStackTrace();
}
return re_md5;
}
登录页代码如下:
/**
* 登录
* @param data
* @param httpServletRequest
* @return
*/
@PostMapping("login")
public Map<String, Object> login(@RequestBody Map<String, String> data, HttpServletRequest httpServletRequest) {
log.info("[执行登录接口]");
String username = data.get("username");
String email = data.get("email");
String phone = data.get("phone");
String password = data.get("password");
List resultList = null;
Map<String, String> map = new HashMap<>();
if(username != null && "".equals(username) == false){
map.put("username", username);
resultList = service.selectBaseList(service.select(map, new HashMap<>()));
}
else if(email != null && "".equals(email) == false){
map.put("email", email);
resultList = service.selectBaseList(service.select(map, new HashMap<>()));
}
找回密码,接收用户输入的用户名、密码、验证码,并进行条件判断,代码如下:
/**
* 找回密码
* @param form
* @return
*/
@PostMapping("forget_password")
public Map<String, Object> forgetPassword(@RequestBody User form,HttpServletRequest request) {
JSONObject ret = new JSONObject();
String username = form.getUsername();
String code = form.getCode();
String password = form.getPassword();
// 判断条件
if(code == null || code.length() == 0){
return error(30000, "验证码不能为空");
}
if(username == null || username.length() == 0){
return error(30000, "用户名不能为空");
}
if(password == null || password.length() == 0){
return error(30000, "密码不能为空");
}

被折叠的 条评论
为什么被折叠?



