摘要
随着教育信息化的快速发展,课堂考勤管理逐渐成为学校教学管理中的重要环节。传统的考勤方式效率低下且容易出错,难以满足现代教育的需求。为此,本文设计并实现了一款基于Java /Spring Boot框架的课堂考勤管理系统。系统面向学生、教师和管理员三类用户,提供了全面的功能模块,包括课程发布、上课签到、请假记录、学生作业、学生成绩和考勤统计等。通过该系统,学生能够方便地查看课程信息、提交作业和请假申请;教师可以高效地管理课程、审核请假和批改作业;管理员则负责系统的整体维护与数据管理,包括用户权限控制、专业班级设置以及数据分析等功能。系统采用Spring Boot框架开发,结合前后端分离技术,实现了高可用性、易扩展性和良好的用户体验。
本系统的设计旨在优化课堂考勤管理流程,提高教学管理效率,促进师生之间的互动与沟通。通过对学生考勤、作业完成情况和成绩数据的统计分析,系统为教学决策提供了科学依据,同时提升了学校的信息化管理水平。此外,系统支持多角色权限管理,确保不同用户能够根据自身需求便捷地使用相关功能。实验结果表明,该系统运行稳定,功能完善,能够有效解决传统考勤管理中的痛点问题,为教育信息化建设提供了一种高效的解决方案。
关键词:课堂考勤管理;SpringBoot;Java
Abstract
With the rapid development of education information, classroom attendance management has gradually become an important part of school teaching management. The traditional way of attendance is inefficient and error-prone, which is difficult to meet the needs of modern education. Therefore, this paper designs and implements a class attendance management system based on Java /Spring Boot framework. For students, teachers and administrators, the system provides comprehensive functional modules, including course release, class sign in, leave records, student homework, student scores and attendance statistics. Through this system, students can easily check the course information, submit homework and leave application; Teachers can efficiently manage lessons, review leave and grade assignments; The administrator is responsible for the overall maintenance and data management of the system, including user rights control, professional class Settings and data analysis. The system is developed by Spring Boot framework, combined with front-end separation technology, to achieve high availability, easy scalability and good user experience.
This system is designed to optimize the classroom attendance management process, improve the efficiency of teaching management, and promote the interaction and communication between teachers and students. Through the statistical analysis of students' attendance, homework completion and achievement data, the system provides a scientific basis for teaching decision-making, and improves the level of information management in schools. In addition, the system supports multi-role rights management to ensure that different users can easily use related functions according to their own needs. The experimental results show that the system runs stably and has perfect functions, which can effectively solve the pain points in the traditional attendance management and provide an efficient solution for the construction of education information.
Key words:Classroom attendance management; SpringBoot; Java
目录
在现代教育体系中,随着学校规模的扩大和学生数量的增长,传统的课堂考勤管理方式面临着越来越多的挑战。传统的纸质签到或口头点名不仅耗时费力,而且容易出现误报、漏报的情况,难以保证数据的准确性和实时性。此外,传统方法无法提供有效的数据分析支持,使得教师和管理人员难以及时掌握学生的出勤情况及学习动态,从而影响教学质量和管理效率。因此,如何利用信息化技术改进课堂考勤管理流程,提升管理效率与准确性,成为了教育界亟待解决的问题之一。
基于此背景,开发一套高效、便捷且功能全面的课堂考勤管理系统显得尤为重要。该系统旨在通过数字化手段实现对学生出勤情况的自动化记录与管理,为教师和管理人员提供科学决策的支持。采用Java语言结合Spring Boot框架进行开发,不仅可以充分利用其强大的后端处理能力,还能确保系统的稳定性与扩展性。同时,考虑到用户体验和系统的易用性,本系统还采用了前后端分离的技术架构,以适应不同用户的需求。这样的设计不仅能提高课堂考勤管理的工作效率,减轻教师和管理员的工作负担,同时也为学生提供了更加透明和便捷的服务体验,有助于促进教育资源的合理配置与使用。
开发基于Java的课堂考勤管理系统具有重要的现实意义和长远的应用价值。首先,该系统能够显著提高课堂考勤管理的效率与准确性。通过自动化和数字化的方式记录学生的出勤情况,减少了人为错误的可能性,同时极大地节省了教师用于点名和统计考勤的时间,使得教师可以将更多精力投入到教学内容的设计与传授中。此外,系统提供的实时数据分析功能,可以帮助教师和管理人员及时了解学生的学习状态和出勤规律,为个性化教育提供数据支持,从而有助于提升整体教学质量。对于学生而言,透明化的考勤信息查询机制不仅增强了他们对自身学习状况的自我管理意识,同时也促进了师生间的有效沟通。
其次,从技术发展和教育信息化的角度来看,本系统的开发与应用推动了教育领域信息技术的深度融合。采用Spring Boot框架进行系统开发,体现了现代软件工程技术在教育管理中的实际应用,展现了其灵活性、扩展性和高效性。随着移动互联网、大数据等技术的发展,教育管理的信息化将成为未来发展的趋势。本系统作为教育信息化的一部分,不仅为学校提供了一个可操作性强的解决方案,也为其他教育机构提供了宝贵的实践经验和技术参考。长远来看,这种技术创新有助于构建更加智能、高效的教育生态系统,促进教育资源的优化配置,推动教育模式向更加开放、灵活的方向发展。
在国外,学生考勤系统的开发与应用起步较早,并且在技术实现和功能完善方面已经达到了较高的水平。许多高等教育机构早已采用了基于网络的电子考勤系统,这些系统通常集成了先进的生物识别技术,如指纹识别、面部识别等,以确保考勤数据的准确性和可靠性。此外,国外的高校还广泛使用了移动应用程序来支持学生的日常考勤管理,使得学生可以随时随地提交请假申请或查询出勤记录。同时,国外的研究也更加注重系统的安全性和隐私保护,通过严格的数据加密和访问控制机制来保障用户信息的安全。
在国内,随着教育信息化进程的加快,越来越多的学校开始重视并着手构建适合自身需求的学生考勤管理系统。然而,相较于国外,国内在这方面的研究和实践尚处于发展阶段,虽然一些高校已经引入了较为先进的考勤技术,但在普及程度和技术成熟度上仍有待提高。目前,大部分学校的考勤方式仍然依赖于传统的纸质登记或是简单的刷卡签到,尚未完全实现智能化管理。尽管如此,近年来国内对于考勤系统的研究热度持续上升,特别是在结合云计算、大数据分析等新兴技术方面进行了积极探索,旨在通过技术创新提升教学管理效率和服务质量。同时,国内学者也在不断借鉴国际先进经验,致力于开发出更加符合本土教育环境和需求的考勤解决方案。
本研究旨在设计并实现一个基于Java的课堂考勤管理系统,采用Spring Boot框架以确保系统的高效性和稳定性。研究内容主要包括系统架构的设计、功能模块的开发以及用户体验的优化。系统将涵盖学生、教师和管理员三大用户群体的需求,具体功能包括但不限于课程发布与管理、上课签到、请假记录、学生作业提交与批改、学生成绩查询以及学生考勤统计分析等。此外,系统还将集成数据加密和权限管理机制,确保用户数据的安全性和隐私保护。通过前后端分离技术的应用,提升系统的响应速度和可扩展性,使得不同角色的用户能够获得流畅且便捷的操作体验。同时,系统将利用数据分析技术提供深层次的教学行为洞察,为教学决策提供支持,从而达到提高教学质量和管理效率的目的。
SpringBoot是Spring家族中的一个重要成员,它简化了Spring应用的初始搭建和开发过程[1]。通过提供一系列默认配置和自动装配机制,SpringBoot使得开发者能够更快地构建出生产级别的Spring应用。它支持多种开发工具和框架,如Maven、Gradle等,并且可以与多种数据库和缓存技术无缝集成[2]。SpringBoot的简洁性和高效性使其成为开发企业级应用的首选框架之一。在本次毕业设计中,SpringBoot框架为课堂考勤管理系统的后端开发提供了强大的支持。
MySQL是一款开源的关系型数据库管理系统,它以其高性能、高可靠性和易用性而著称。MySQL支持多种存储引擎,如InnoDB、MyISAM等,能够满足不同应用场景的需求[3]。它提供了丰富的SQL语法和函数,使得开发者能够方便地进行数据查询、更新和删除操作。MySQL还支持事务处理、索引优化和复制等高级功能,为数据的完整性和安全性提供了有力保障。在本次毕业设计中,MySQL数据库作为课堂考勤管理系统的数据存储核心,承担着存储和管理房屋信息、用户信息等重要数据的任务。而且通过合理的数据库设计和优化,确保了系统的数据访问效率和数据安全性[4]。
JAVA是一种广泛使用的编程语言,具有跨平台、面向对象、安全性高等特点。JAVA语言提供了丰富的类库和API,使得开发者能够轻松地进行网络编程、数据库操作、图形界面开发等任务[4]。JAVA还支持多线程编程和分布式计算,为开发高性能和可扩展的应用提供了有力支持[5]。所以本次毕设选择了JAVA作为课堂考勤管理系统的开发语言。通过利用JAVA的面向对象特性和丰富的类库资源,成功实现了系统的各个功能模块,并保证了系统的稳定性和可扩展性。而且JAVA的跨平台特性也使得此次毕业设计能够在不同的操作系统和硬件平台上运行,为用户提供了更加便捷的使用体验。
基于Spring Boot框架开发课堂考勤管理系统具有显著优势。Spring Boot以其简洁的配置、高效的性能以及强大的集成能力,为快速构建稳定、可扩展的Web应用提供了坚实基础[7]。结合MySQL数据库的高效存储与检索能力,以及Java语言的广泛应用与成熟生态,系统能够实现复杂的数据处理与业务逻辑[8]。此外前端采用Vue.js等现代前端框架,可确保用户界面的流畅与互动性,技术实现路径清晰可行。
该系统开发成本相对较低,主要投入在于人力与硬件资源。Spring Boot及MySQL均为开源技术,无需额外购买软件许可,降低了开发成本。如果系统上线可通过提供便捷、透明的租赁服务,可吸引大量用户,进而通过广告、增值服务等方式实现盈利,具有良好的经济回报预期。此外,系统维护成本适中,便于长期运营与迭代升级。
系统界面简洁友好,操作流程简单,用户无需复杂培训即可上手。系统功能模块化设计,包括课程信息管理、教师课程管理、上课签到、学生考勤、用户管理等,便于用户快速完成操作。且系统支持多角色操作,管理员和用户均可根据权限进行相应操作,提升了管理效率。
课堂考勤管理系统包含学生用户、 教师用户、管理员三个角色划分,每个角色对应的主要功能如下:
-
-
- 学生用户主要功能
-
(1)注册登录:用户可以通过注册成为系统用户,注册后可以用账号密码登录系统。
(2)首页:用户进入课堂考勤管理系统的时候,首先映入眼帘的是系统的首页、通知公告、新闻资讯、专业信息、班级信息、课程信息、教师课程等信息。
(3)通知公告:用户点击可查看网站公告、关于我们、联系方式和网站介绍等信息, 方便用户浏览了解系统公告信息 。
(4)新闻资讯:用户点击可查看新闻资讯,同时可对咨讯文章进行点赞、收藏和评论。
(5)专业信息:学生用户点击可通过搜索专业名称、专业类型进行查看专业信息列表,点击进入想要了解的专业可查看详情,可进行点赞、收藏和评论。
(6)班级信息:学生用户点击可通过搜索专业名称、班级名称进行查看班级信息列表,点击进入想要了解的班级可查看详情信息,可进行点赞、收藏和评论。
(7)课程信息:学生用户点击可通过搜索课程名称、课程类型进行查看课程信息列表,点击进入想要了解的课程可查看详情信息,可进行点赞、收藏和评论。
(8)教师课程:学生用户点击可通过搜索课程名、课程类型进行查看教师课程列表,点击进入想要了解的课程可查看详情信息,可进行点赞、收藏和评论。
(9)我的账户:用户可以在个人账户中查看并管理自己的个人信息。包括个人资料、修改密码等 。
(10)个人中心:个人中心包含多个功能模块,如个人首页、课程发布、上课签到、请假记录、学生作业、学生成绩、学生考勤和收藏。
课程发布:学生用户点击可查看教师发布的课程信息,可在此页面进行添加签到信息和请假信息。签到信息包括学生签到、签到次数和签到证明。请假信息包括请假次数、请假时间和请假原因。
上课签到:学生用户点击可查看上课签到信息列表,在此页面可点击“提交作业”按钮添加作业信息,包括作业文件和提交备注。
请假记录:学生用户点击可查看请假信息审核详情。
学生作业:学生用户点击可查看教师对作业的批改情况。
学生成绩:学生用户点击可查看学生成绩列表。
学生考勤:学生用户点击可查看教师添加的考勤详情信息。
收藏:学生用户点击可查看历史收藏列表,也可进行删除。
-
-
- 教师用户主要功能
-
- 登录:教师用户的账号是由管理员添加的,可直接使用账号、密码进行登录。
(2)首页:用户进入课堂考勤管理系统的时候,首先映入眼帘的是系统的首页、通知公告、新闻资讯、专业信息、班级信息、课程信息、教师课程等信息。
(3)通知公告:用户点击可查看网站公告、关于我们、联系方式和网站介绍等信息, 方便用户浏览了解系统公告信息 。
(4)新闻资讯:用户点击可查看新闻资讯,同时可对咨讯文章进行点赞、收藏和评论。
(5)专业信息:教师用户点击可查看专业信息列表,可进行点赞、收藏和评论。
(6)班级信息:教师用户点击可查看班级信息列表,可进行点赞、收藏和评论。
(7)课程信息:教师用户点击可查看课程信息列表,可进行点赞、收藏和评论。
(8)教师课程:教师用户点击可查看教师课程列表,可进行点赞、收藏和评论。
(9)我的账户:用户可以在个人账户中查看并管理自己的个人信息。包括个人资料、修改密码等 。
(10)个人中心:个人中心包含多个功能模块,如个人首页、教师课程、课程发布、上课签到、请假记录、学生作业、学生成绩和学生考勤。
教师课程:教师用户点击可添加新的课程信息,包括教师用户、教师姓名、教师专业、课程名称、课程类型、课程学分、上课时间、上课地点、课程封面和课程详情。
课程发布:教师用户添加课程信息后,可点击“发布”按钮把课程发布给学生,发布信息包括学生用户、学生姓名、班级名称和签到描述。
上课签到:教师用户点击可查看学生上课签到列表。
请假记录:教师用户点击可查看学生请假申请信息,可点击“审核”按钮进行审核回复。
学生作业:教师用户点击可查看学生提交的作业信息,可点击“批改”按钮进行学生作业批改,包括学生成绩和批改时间。
学生成绩:教师用户点击可查看学生成绩列表。
学生考勤:教师用户点击可添加学生考勤信息,包括学姓名、考勤状态、扣分分数和记录备注。
(1)登录:管理员账号密码由系统生成,可使用账号密码可进行登录系统后台,使用系统功能进行管理,并可对自己的个人信息和密码进行管控。
(2)数据分析:管理员界面提供了全面的数据分析功能。通过该系统,管理员可以查看学生的考勤记录、课程信息和相关统计数据,包括收藏数、访问数和评论数等,帮助优化教学管理和决策。
(3)角色管理:管理员点击可查看系统用户(管理员、学生用户、教师用户)列表中某个用户的详情,可以对用户信息进行查询、审核、添加和删除操作。
(4)专业信息管理:管理员点击可查看专业信息列表和专业信息添加;点击进入“专业信息添加”可填写相关信息,包括专业名称、所属院系、专业类型、封面图片和详情介绍。
(5)班级信息管理:管理员点击可查看班级信息列表和班级信息添加;点击进入“班级信息添加”可填写相关信息,包括专业名称、所属院系、班级名称、班级位置、班级封面和班级介绍。
(6)扣分规则管理:管理员点击可查看扣分规则列表和扣分规则添加;点击进入“扣分规则添加”可填写相关信息,包括扣分类型和扣分分数。同时可对扣分规则进行增删改查。
(7)课程描述管理:管理员点击可查看课程描述列表和课程描述添加;点击进入“课程描述添加”可填写相关信息,包括课程名称、课程类型和课程学分。
(8)课程信息管理:管理员点击可查看课程信息列表和课程信息添加;点击进入“课程信息添加”可填写相关信息,包括课程名称、课程类型、课程学分、课程封面、教学大纲和课程介绍。
(9)教师课程管理:管理员可以通过“教师课程管理”功能查看和管理所有教师的课程信息。界面显示了课程名称、学分、上课时间、上课地点等详细信息,并提供了查询、重置和删除等功能,帮助管理员高效地管理和更新课程数据。
(10)课程发布管理:管理员可以通过“课程发布管理”功能查看和管理所有发布的课程。界面显示了教师姓名、课程名称、课程类型、课程学分等详细信息,并提供了查询、重置和删除等功能,帮助管理员高效地管理和更新课程数据。
(11)上课签到管理:管理员点击可查看学生上课签到列表。
(12)请假记录管理:管理员点击可查看学生请假记录列表和教师审核详情。
(13)学生作业管理:管理员点击可查看学生作业列表和教师批改详情。
(14)学生考勤管理:管理员点击可查看学生考勤。
(15)系统管理:管理员点击可查看轮播图管理,如需添加新的轮播图,点击“轮播图添加”按钮,上传图片,输入标题和链接,点击“确认”按钮进行添加;同时可对轮播图进行增删改查。
(16)通知公告管理:当管理点击“通知公告管理”时,可查看通知公告;如需添加新的公告信息,点击“通知公告添加”按钮,输入标题和正文,点击“确认”按钮进行添加。
(17)资源管理:管理员点击可查新闻资讯和资讯分类;如需添加新的资讯,点击“新闻资讯”按钮,上传封面图,输入标题,选择分类,输入标签、描述和正文,点击“确认”按钮进行添加。同时可对资讯和分类进行增删改查。
在课堂考勤管理系统的毕业设计中,非功能性需求分析是也是很重要的。它主要关注系统除了基本功能外的其他特性,如性能、安全性、易用性、可维护性等,这些特性对于确保系统的稳定运行和用户满意度至关重要。
性能:系统需要能够处理高并发请求,确保在多个用户同时操作时仍能保持稳定运行。
安全性:系统必须采取严格的措施来保护敏感数据,如用户信息、交易记录等,防止数据泄露和非法访问。
易用性:系界面友好直观,操作流程简化,提升用户体验。
可维护性:代码结构清晰,文档完备,便于后续开发与问题排查。
学生用户用例图如下所示:

图3-1 学生用户用例图
-
-
- 教师用户用例图
-
教师用户用例图如下所示:

图3-2 教师用户用例图
管理员用例图如下所示:

图3-3 管理员用例图
本系统的功能模块设计基于学生、教师和管理员三种角色,分别满足其在课堂考勤管理中的不同需求。学生模块主要包括课程信息查看、上课签到、请假申请与记录查询、作业提交与批改情况查看、成绩查询以及收藏管理等功能,方便学生实时掌握学习进度和个人信息。教师模块涵盖课程发布与管理、学生签到审核、请假申请处理、学生作业批改与成绩录入、学生成绩与考勤信息查看等功能,帮助教师高效完成教学任务与管理职责。管理员模块则聚焦于系统整体维护,包括用户权限管理、专业与班级信息配置、课程数据管理、扣分规则设置、通知公告发布以及数据分析与统计等,确保系统的稳定运行与数据安全。通过清晰的角色划分与功能设计,系统实现了高效的课堂考勤管理与教学服务支持。每个角色对应的功能模块如图所示。
图4-1系统功能结构图
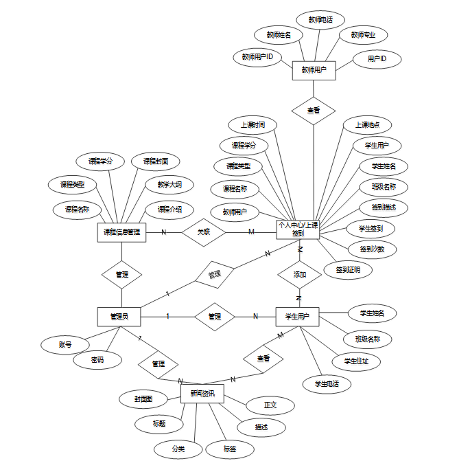
数据库实体设计是数据库设计的关键步骤,对实际业务逻辑中涉及的实体及其属性进行抽象建模,明确系统中的主要信息对象及其关系。在实体设计中,根据需求分析确定系统的核心实体,在设计过程中,注重实体的完整性、规范性和唯一性,确保设计能够满足系统功能需求,并为后续的表设计提供清晰的结构框架。实体设计需遵循数据库设计的标准化要求,避免数据冗余和不必要的复杂度。
以下将展示系统的全局E-R图。
图4-2总体ER图
通过上一小节课堂考勤管理系统中总E-R关系图上得出一共需要创建很多个数据表。在此主要罗列几个主要的数据库表结构设计。
介绍了一些根据各类别主要数据库表的设计结构以及基本功能建立数据库表:
表 4-1-access_token(登陆访问时长)
| 编号 | 字段名 | 类型 | 长度 | 是否非空 | 是否主键 | 注释 |
| 1 | token_id | int | 是 | 是 | 临时访问牌ID | |
| 2 | token | varchar | 64 | 否 | 否 | 临时访问牌 |
| 3 | info | text | 65535 | 否 | 否 | 信息 |
| 4 | maxage | int | 是 | 否 | 最大寿命:默认2小时 | |
| 5 | create_time | timestamp | 是 | 否 | 创建时间 | |
| 6 | update_time | timestamp | 是 | 否 | 更新时间 | |
| 7 | user_id | int | 是 | 否 | 用户编号 |
表 4-2-article(文章)
| 编号 | 字段名 | 类型 | 长度 | 是否非空 | 是否主键 | 注释 |
| 1 | article_id | mediumint | 是 | 是 | 文章id | |
| 2 | title | varchar | 125 | 是 | 是 | 标题 |
| 3 | type | varchar | 64 | 是 | 否 | 文章分类 |
| 4 | hits | int | 是 | 否 | 点击数 | |
| 5 | praise_len | int | 是 | 否 | 点赞数 | |
| 6 | create_time | timestamp | 是 | 否 | 创建时间 | |
| 7 | update_time | timestamp | 是 | 否 | 更新时间 | |
| 8 | source | varchar | 255 | 否 | 否 | 来源 |
| 9 | url | varchar | 255 | 否 | 否 | 来源地址 |
| 10 | tag | varchar | 255 | 否 | 否 | 标签 |
| 11 | content | longtext | 4294967295 | 否 | 否 | 正文 |
| 12 | img | varchar | 255 | 否 | 否 | 封面图 |
| 13 | description | text | 65535 | 否 | 否 | 文章描述 |
表 4-3-article_type(文章分类)
| 编号 | 字段名 | 类型 | 长度 | 是否非空 | 是否主键 | 注释 |
| 1 | type_id | smallint | 是 | 是 | 分类ID | |
| 2 | display | smallint | 是 | 否 | 显示顺序 | |
| 3 | name | varchar | 16 | 是 | 否 | 分类名称 |
| 4 | father_id | smallint | 是 | 否 | 上级分类ID | |
| 5 | description | varchar | 255 | 否 | 否 | 描述 |
| 6 | icon | text | 65535 | 否 | 否 | 分类图标 |
| 7 | url | varchar | 255 | 否 | 否 | 外链地址 |
| 8 | create_time | timestamp | 是 | 否 | 创建时间 | |
| 9 | update_time | timestamp | 是 | 否 | 更新时间 |
表 4-4-auth(用户权限管理)
| 编号 | 字段名 | 类型 | 长度 | 是否非空 | 是否主键 | 注释 |
| 1 | auth_id | int | 是 | 是 | 授权ID | |
| 2 | user_group | varchar | 64 | 否 | 否 | 用户组 |
| 3 | mod_name | varchar | 64 | 否 | 否 | 模块名 |
| 4 | table_name | varchar | 64 | 否 | 否 | 表名 |
| 5 | page_title | varchar | 255 | 否 | 否 | 页面标题 |
| 6 | path | varchar | 255 | 否 | 否 | 路由路径 |
| 7 | parent | varchar | 64 | 否 | 否 | 父级菜单 |
| 8 | parent_sort | int | 是 | 否 | 父级菜单排序 | |
| 9 | position | varchar | 32 | 否 | 否 | 位置 |
| 10 | mode | varchar | 32 | 是 | 否 | 跳转方式 |
| 11 | add | tinyint | 是 | 否 | 是否可增加 | |
| 12 | del | tinyint | 是 | 否 | 是否可删除 | |
| 13 | set | tinyint | 是 | 否 | 是否可修改 | |
| 14 | get | tinyint | 是 | 否 | 是否可查看 | |
| 15 | field_add | text | 65535 | 否 | 否 | 添加字段 |
| 16 | field_set | text | 65535 | 否 | 否 | 修改字段 |
| 17 | field_get | text | 65535 | 否 | 否 | 查询字段 |
| 18 | table_nav_name | varchar | 500 | 否 | 否 | 跨表导航名称 |
| 19 | table_nav | varchar | 500 | 否 | 否 | 跨表导航 |
| 20 | option | text | 65535 | 否 | 否 | 配置 |
| 21 | create_time | timestamp | 是 | 否 | 创建时间 | |
| 22 | update_time | timestamp | 是 | 否 | 更新时间 |
表 4-5-class_information(班级信息)
| 编号 | 字段名 | 类型 | 长度 | 是否非空 | 是否主键 | 注释 |
| 1 | class_information_id | int | 是 | 是 | 班级信息ID | |
| 2 | professional_name | varchar | 64 | 否 | 否 | 专业名称 |
| 3 | department | varchar | 64 | 否 | 否 | 所属院系 |
| 4 | class_name | varchar | 64 | 否 | 否 | 班级名称 |
| 5 | class_location | varchar | 64 | 否 | 否 | 班级位置 |
| 6 | class_cover | varchar | 255 | 否 | 否 | 班级封面 |
| 7 | class_introduction | longtext | 4294967295 | 否 | 否 | 班级介绍 |
| 8 | praise_len | int | 是 | 否 | 点赞数 | |
| 9 | collect_len | int | 是 | 否 | 收藏数 | |
| 10 | comment_len | int | 是 | 否 | 评论数 | |
| 11 | create_time | datetime | 是 | 否 | 创建时间 | |
| 12 | update_time | timestamp | 是 | 否 | 更新时间 |
表 4-6-code_token(验证码)
| 编号 | 字段名 | 类型 | 长度 | 是否非空 | 是否主键 | 注释 |
| 1 | code_token_id | int | 是 | 是 | 验证码ID | |
| 2 | token | varchar | 255 | 否 | 否 | 令牌 |
| 3 | code | varchar | 255 | 否 | 否 | 验证码 |
| 4 | expire_time | timestamp | 是 | 否 | 失效时间 | |
| 5 | create_time | timestamp | 是 | 否 | 创建时间 | |
| 6 | update_time | timestamp | 是 | 否 | 更新时间 |
表 4-7-collect(收藏)
| 编号 | 字段名 | 类型 | 长度 | 是否非空 | 是否主键 | 注释 |
| 1 | collect_id | int | 是 | 是 | 收藏ID | |
| 2 | user_id | int | 是 | 是 | 收藏人ID | |
| 3 | source_table | varchar | 255 | 否 | 否 | 来源表 |
| 4 | source_field | varchar | 255 | 否 | 否 | 来源字段 |
| 5 | source_id | int | 是 | 否 | 来源ID | |
| 6 | title | varchar | 255 | 否 | 否 | 标题 |
| 7 | img | varchar | 255 | 否 | 否 | 封面 |
| 8 | create_time | timestamp | 是 | 否 | 创建时间 | |
| 9 | update_time | timestamp | 是 | 否 | 更新时间 |
表 4-8-comment(评论)
| 编号 | 字段名 | 类型 | 长度 | 是否非空 | 是否主键 | 注释 |
| 1 | comment_id | int | 是 | 是 | 评论ID | |
| 2 | user_id | int | 是 | 是 | 评论人ID | |
| 3 | reply_to_id | int | 是 | 否 | 回复评论ID | |
| 4 | content | longtext | 4294967295 | 否 | 否 | 内容 |
| 5 | nickname | varchar | 255 | 否 | 否 | 昵称 |
| 6 | avatar | varchar | 255 | 否 | 否 | 头像地址 |
| 7 | create_time | timestamp | 是 | 否 | 创建时间 | |
| 8 | update_time | timestamp | 是 | 否 | 更新时间 | |
| 9 | source_table | varchar | 255 | 否 | 否 | 来源表 |
| 10 | source_field | varchar | 255 | 否 | 否 | 来源字段 |
| 11 | source_id | int | 是 | 否 | 来源ID |
表 4-9-course_description(课程描述)
| 编号 | 字段名 | 类型 | 长度 | 是否非空 | 是否主键 | 注释 |
| 1 | course_description_id | int | 是 | 是 | 课程描述ID | |
| 2 | course_name | varchar | 64 | 否 | 否 | 课程名称 |
| 3 | course_type | varchar | 64 | 否 | 否 | 课程类型 |
| 4 | course_credits | double | 否 | 否 | 课程学分 | |
| 5 | create_time | datetime | 是 | 否 | 创建时间 | |
| 6 | update_time | timestamp | 是 | 否 | 更新时间 |
表 4-10-course_information(课程信息)
| 编号 | 字段名 | 类型 | 长度 | 是否非空 | 是否主键 | 注释 |
| 1 | course_information_id | int | 是 | 是 | 课程信息ID | |
| 2 | course_name | varchar | 64 | 否 | 否 | 课程名称 |
| 3 | course_type | varchar | 64 | 否 | 否 | 课程类型 |
| 4 | course_credits | varchar | 64 | 否 | 否 | 课程学分 |
| 5 | course_cover | varchar | 255 | 否 | 否 | 课程封面 |
| 6 | syllabus | text | 65535 | 否 | 否 | 教学大纲 |
| 7 | course_introduction | longtext | 4294967295 | 否 | 否 | 课程介绍 |
| 8 | praise_len | int | 是 | 否 | 点赞数 | |
| 9 | collect_len | int | 是 | 否 | 收藏数 | |
| 10 | comment_len | int | 是 | 否 | 评论数 | |
| 11 | create_time | datetime | 是 | 否 | 创建时间 | |
| 12 | update_time | timestamp | 是 | 否 | 更新时间 |
表 4-11-course_release(课程发布)
| 编号 | 字段名 | 类型 | 长度 | 是否非空 | 是否主键 | 注释 |
| 1 | course_release_id | int | 是 | 是 | 课程发布ID | |
| 2 | teacher_user | int | 否 | 否 | 教师用户 | |
| 3 | teachers_name | varchar | 64 | 否 | 否 | 教师姓名 |
| 4 | teacher_professional | varchar | 64 | 否 | 否 | 教师专业 |
| 5 | course_name | varchar | 64 | 否 | 否 | 课程名称 |
| 6 | course_type | varchar | 64 | 否 | 否 | 课程类型 |
| 7 | course_credits | varchar | 64 | 否 | 否 | 课程学分 |
| 8 | class_time | varchar | 64 | 否 | 否 | 上课时间 |
| 9 | class_location | varchar | 64 | 否 | 否 | 上课地点 |
| 10 | student_users | int | 否 | 否 | 学生用户 | |
| 11 | student_name | varchar | 64 | 否 | 否 | 学生姓名 |
| 12 | class_name | varchar | 64 | 否 | 否 | 班级名称 |
| 13 | sign_in_description | text | 65535 | 否 | 否 | 签到描述 |
| 14 | sign_in_for_class_limit_times | int | 是 | 否 | 签到限制次数 | |
| 15 | leave_records_limit_times | int | 是 | 否 | 请假限制次数 | |
| 16 | create_time | datetime | 是 | 否 | 创建时间 | |
| 17 | update_time | timestamp | 是 | 否 | 更新时间 | |
| 18 | source_table | varchar | 255 | 否 | 否 | 来源表 |
| 19 | source_id | int | 否 | 否 | 来源ID | |
| 20 | source_user_id | int | 否 | 否 | 来源用户 |
表 4-12-deduction_rules(扣分规则)
| 编号 | 字段名 | 类型 | 长度 | 是否非空 | 是否主键 | 注释 |
| 1 | deduction_rules_id | int | 是 | 是 | 扣分规则ID | |
| 2 | deduction_type | varchar | 64 | 否 | 否 | 扣分类型 |
| 3 | points_deductions | double | 否 | 否 | 扣分分数 | |
| 4 | create_time | datetime | 是 | 否 | 创建时间 | |
| 5 | update_time | timestamp | 是 | 否 | 更新时间 |
表 4-13-hits(用户点击)
| 编号 | 字段名 | 类型 | 长度 | 是否非空 | 是否主键 | 注释 |
| 1 | hits_id | int | 是 | 是 | 点赞ID | |
| 2 | user_id | int | 是 | 否 | 点赞人 | |
| 3 | create_time | timestamp | 是 | 否 | 创建时间 | |
| 4 | update_time | timestamp | 是 | 否 | 更新时间 | |
| 5 | source_table | varchar | 255 | 否 | 否 | 来源表 |
| 6 | source_field | varchar | 255 | 否 | 否 | 来源字段 |
| 7 | source_id | int | 是 | 否 | 来源ID |
表 4-14-leave_records(请假记录)
| 编号 | 字段名 | 类型 | 长度 | 是否非空 | 是否主键 | 注释 |
| 1 | leave_records_id | int | 是 | 是 | 请假记录ID | |
| 2 | teacher_user | int | 否 | 否 | 教师用户 | |
| 3 | course_name | varchar | 64 | 否 | 否 | 课程名称 |
| 4 | course_type | varchar | 64 | 否 | 否 | 课程类型 |
| 5 | course_credits | varchar | 64 | 否 | 否 | 课程学分 |
| 6 | class_time | varchar | 64 | 否 | 否 | 上课时间 |
| 7 | class_location | varchar | 64 | 否 | 否 | 上课地点 |
| 8 | student_users | int | 否 | 否 | 学生用户 | |
| 9 | student_name | varchar | 64 | 否 | 否 | 学生姓名 |
| 10 | class_name | varchar | 64 | 否 | 否 | 班级名称 |
| 11 | sign_in_description | text | 65535 | 否 | 否 | 签到描述 |
| 12 | number_of_leave | varchar | 64 | 否 | 否 | 请假次数 |
| 13 | leave_time | date | 否 | 否 | 请假时间 | |
| 14 | reason_for_leave | text | 65535 | 否 | 否 | 请假原因 |
| 15 | examine_state | varchar | 16 | 是 | 否 | 审核状态 |
| 16 | examine_reply | varchar | 255 | 否 | 否 | 审核回复 |
| 17 | create_time | datetime | 是 | 否 | 创建时间 | |
| 18 | update_time | timestamp | 是 | 否 | 更新时间 | |
| 19 | source_table | varchar | 255 | 否 | 否 | 来源表 |
| 20 | source_id | int | 否 | 否 | 来源ID | |
| 21 | source_user_id | int | 否 | 否 | 来源用户 |
表 4-15-notice(公告)
| 编号 | 字段名 | 类型 | 长度 | 是否非空 | 是否主键 | 注释 |
| 1 | notice_id | mediumint | 是 | 是 | 公告ID | |
| 2 | title | varchar | 125 | 是 | 否 | 标题 |
| 3 | content | longtext | 4294967295 | 否 | 否 | 正文 |
| 4 | create_time | timestamp | 是 | 否 | 创建时间 | |
| 5 | update_time | timestamp | 是 | 否 | 更新时间 |
表 4-16-praise(点赞)
| 编号 | 字段名 | 类型 | 长度 | 是否非空 | 是否主键 | 注释 |
| 1 | praise_id | int | 是 | 是 | 点赞ID | |
| 2 | user_id | int | 是 | 是 | 点赞人 | |
| 3 | create_time | timestamp | 是 | 否 | 创建时间 | |
| 4 | update_time | timestamp | 是 | 否 | 更新时间 | |
| 5 | source_table | varchar | 255 | 否 | 否 | 来源表 |
| 6 | source_field | varchar | 255 | 否 | 否 | 来源字段 |
| 7 | source_id | int | 是 | 否 | 来源ID | |
| 8 | status | tinyint | 是 | 否 | 点赞状态:1为点赞,0已取消 |
表 4-17-professional_information(专业信息)
| 编号 | 字段名 | 类型 | 长度 | 是否非空 | 是否主键 | 注释 |
| 1 | professional_information_id | int | 是 | 是 | 专业信息ID | |
| 2 | professional_name | varchar | 64 | 否 | 否 | 专业名称 |
| 3 | department | varchar | 64 | 否 | 否 | 所属院系 |
| 4 | professional_type | varchar | 64 | 否 | 否 | 专业类型 |
| 5 | cover_image | varchar | 255 | 否 | 否 | 封面图片 |
| 6 | details_introduction | longtext | 4294967295 | 否 | 否 | 详情介绍 |
| 7 | praise_len | int | 是 | 否 | 点赞数 | |
| 8 | collect_len | int | 是 | 否 | 收藏数 | |
| 9 | comment_len | int | 是 | 否 | 评论数 | |
| 10 | create_time | datetime | 是 | 否 | 创建时间 | |
| 11 | update_time | timestamp | 是 | 否 | 更新时间 |
表 4-18-sign_in_for_class(上课签到)
| 编号 | 字段名 | 类型 | 长度 | 是否非空 | 是否主键 | 注释 |
| 1 | sign_in_for_class_id | int | 是 | 是 | 上课签到ID | |
| 2 | teacher_user | int | 否 | 否 | 教师用户 | |
| 3 | course_name | varchar | 64 | 否 | 否 | 课程名称 |
| 4 | course_type | varchar | 64 | 否 | 否 | 课程类型 |
| 5 | course_credits | varchar | 64 | 否 | 否 | 课程学分 |
| 6 | class_time | varchar | 64 | 否 | 否 | 上课时间 |
| 7 | class_location | varchar | 64 | 否 | 否 | 上课地点 |
| 8 | student_users | int | 否 | 否 | 学生用户 | |
| 9 | student_name | varchar | 64 | 否 | 否 | 学生姓名 |
| 10 | class_name | varchar | 64 | 否 | 否 | 班级名称 |
| 11 | sign_in_description | text | 65535 | 否 | 否 | 签到描述 |
| 12 | student_sign_in | datetime | 否 | 否 | 学生签到 | |
| 13 | number_of_check_ins | varchar | 64 | 否 | 否 | 签到次数 |
| 14 | sign_in_certificate | varchar | 255 | 否 | 否 | 签到证明 |
| 15 | student_homework_limit_times | int | 是 | 否 | 提交作业限制次数 | |
| 16 | create_time | datetime | 是 | 否 | 创建时间 | |
| 17 | update_time | timestamp | 是 | 否 | 更新时间 | |
| 18 | source_table | varchar | 255 | 否 | 否 | 来源表 |
| 19 | source_id | int | 否 | 否 | 来源ID | |
| 20 | source_user_id | int | 否 | 否 | 来源用户 |
表 4-19-slides(轮播图)
| 编号 | 字段名 | 类型 | 长度 | 是否非空 | 是否主键 | 注释 |
| 1 | slides_id | int | 是 | 是 | 轮播图ID | |
| 2 | title | varchar | 64 | 否 | 否 | 标题 |
| 3 | content | varchar | 255 | 否 | 否 | 内容 |
| 4 | url | varchar | 255 | 否 | 否 | 链接 |
| 5 | img | varchar | 255 | 否 | 否 | 轮播图 |
| 6 | hits | int | 是 | 否 | 点击量 | |
| 7 | create_time | timestamp | 是 | 否 | 创建时间 | |
| 8 | update_time | timestamp | 是 | 否 | 更新时间 |
表 4-20-student_achievement(学生成绩)
| 编号 | 字段名 | 类型 | 长度 | 是否非空 | 是否主键 | 注释 |
| 1 | student_achievement_id | int | 是 | 是 | 学生成绩ID | |
| 2 | teacher_user | int | 否 | 否 | 教师用户 | |
| 3 | course_name | varchar | 64 | 否 | 否 | 课程名称 |
| 4 | course_type | varchar | 64 | 否 | 否 | 课程类型 |
| 5 | course_credits | varchar | 64 | 否 | 否 | 课程学分 |
| 6 | student_users | int | 否 | 否 | 学生用户 | |
| 7 | student_name | varchar | 64 | 否 | 否 | 学生姓名 |
| 8 | class_name | varchar | 64 | 否 | 否 | 班级名称 |
| 9 | job_file | varchar | 255 | 否 | 否 | 作业文件 |
| 10 | student_achievement | double | 否 | 否 | 学生成绩 | |
| 11 | correction_time | date | 否 | 否 | 批改时间 | |
| 12 | create_time | datetime | 是 | 否 | 创建时间 | |
| 13 | update_time | timestamp | 是 | 否 | 更新时间 | |
| 14 | source_table | varchar | 255 | 否 | 否 | 来源表 |
| 15 | source_id | int | 否 | 否 | 来源ID | |
| 16 | source_user_id | int | 否 | 否 | 来源用户 |
表 4-21-student_attendance(学生考勤)
| 编号 | 字段名 | 类型 | 长度 | 是否非空 | 是否主键 | 注释 |
| 1 | student_attendance_id | int | 是 | 是 | 学生考勤ID | |
| 2 | teacher_user | int | 否 | 否 | 教师用户 | |
| 3 | teachers_name | varchar | 64 | 否 | 否 | 教师姓名 |
| 4 | teacher_professional | varchar | 64 | 否 | 否 | 教师专业 |
| 5 | student_users | int | 否 | 否 | 学生用户 | |
| 6 | student_name | varchar | 64 | 否 | 否 | 学生姓名 |
| 7 | attendance_status | varchar | 64 | 否 | 否 | 考勤状态 |
| 8 | points_deductions | varchar | 64 | 否 | 否 | 扣分分数 |
| 9 | record_remarks | text | 65535 | 否 | 否 | 记录备注 |
| 10 | create_time | datetime | 是 | 否 | 创建时间 | |
| 11 | update_time | timestamp | 是 | 否 | 更新时间 |
表 4-22-student_homework(学生作业)
| 编号 | 字段名 | 类型 | 长度 | 是否非空 | 是否主键 | 注释 |
| 1 | student_homework_id | int | 是 | 是 | 学生作业ID | |
| 2 | teacher_user | int | 否 | 否 | 教师用户 | |
| 3 | course_name | varchar | 64 | 否 | 否 | 课程名称 |
| 4 | course_type | varchar | 64 | 否 | 否 | 课程类型 |
| 5 | course_credits | varchar | 64 | 否 | 否 | 课程学分 |
| 6 | student_users | int | 否 | 否 | 学生用户 | |
| 7 | student_name | varchar | 64 | 否 | 否 | 学生姓名 |
| 8 | class_name | varchar | 64 | 否 | 否 | 班级名称 |
| 9 | job_file | varchar | 255 | 否 | 否 | 作业文件 |
| 10 | submit_notes | text | 65535 | 否 | 否 | 提交备注 |
| 11 | student_achievement_limit_times | int | 是 | 否 | 批改限制次数 | |
| 12 | create_time | datetime | 是 | 否 | 创建时间 | |
| 13 | update_time | timestamp | 是 | 否 | 更新时间 | |
| 14 | source_table | varchar | 255 | 否 | 否 | 来源表 |
| 15 | source_id | int | 否 | 否 | 来源ID | |
| 16 | source_user_id | int | 否 | 否 | 来源用户 |
表 4-23-student_users(学生用户)
| 编号 | 字段名 | 类型 | 长度 | 是否非空 | 是否主键 | 注释 |
| 1 | student_users_id | int | 是 | 是 | 学生用户ID | |
| 2 | student_name | varchar | 64 | 否 | 否 | 学生姓名 |
| 3 | school_name | varchar | 64 | 否 | 否 | 学校名称 |
| 4 | student_professional | varchar | 64 | 否 | 否 | 学生专业 |
| 5 | class_name | varchar | 64 | 否 | 否 | 班级名称 |
| 6 | students_address | varchar | 64 | 否 | 否 | 学生住址 |
| 7 | student_phone_number | varchar | 64 | 否 | 否 | 学生电话 |
| 8 | examine_state | varchar | 16 | 是 | 否 | 审核状态 |
| 9 | user_id | int | 是 | 否 | 用户ID | |
| 10 | create_time | datetime | 是 | 否 | 创建时间 | |
| 11 | update_time | timestamp | 是 | 否 | 更新时间 |
表 4-24-teacher_curriculum(教师课程)
| 编号 | 字段名 | 类型 | 长度 | 是否非空 | 是否主键 | 注释 |
| 1 | teacher_curriculum_id | int | 是 | 是 | 教师课程ID | |
| 2 | teacher_user | int | 否 | 否 | 教师用户 | |
| 3 | teachers_name | varchar | 64 | 否 | 否 | 教师姓名 |
| 4 | teacher_professional | varchar | 64 | 否 | 否 | 教师专业 |
| 5 | course_name | varchar | 64 | 否 | 否 | 课程名称 |
| 6 | course_type | varchar | 64 | 否 | 否 | 课程类型 |
| 7 | course_credits | varchar | 64 | 否 | 否 | 课程学分 |
| 8 | class_time | varchar | 64 | 否 | 否 | 上课时间 |
| 9 | class_location | varchar | 64 | 否 | 否 | 上课地点 |
| 10 | course_cover | varchar | 255 | 否 | 否 | 课程封面 |
| 11 | course_details | longtext | 4294967295 | 否 | 否 | 课程详情 |
| 12 | praise_len | int | 是 | 否 | 点赞数 | |
| 13 | collect_len | int | 是 | 否 | 收藏数 | |
| 14 | comment_len | int | 是 | 否 | 评论数 | |
| 15 | course_release_limit_times | int | 是 | 否 | 发布限制次数 | |
| 16 | create_time | datetime | 是 | 否 | 创建时间 | |
| 17 | update_time | timestamp | 是 | 否 | 更新时间 |
表 4-25-teacher_user(教师用户)
| 编号 | 字段名 | 类型 | 长度 | 是否非空 | 是否主键 | 注释 |
| 1 | teacher_user_id | int | 是 | 是 | 教师用户ID | |
| 2 | teachers_name | varchar | 64 | 否 | 否 | 教师姓名 |
| 3 | teacher_telephone | varchar | 64 | 否 | 否 | 教师电话 |
| 4 | teacher_professional | varchar | 64 | 否 | 否 | 教师专业 |
| 5 | examine_state | varchar | 16 | 是 | 否 | 审核状态 |
| 6 | user_id | int | 是 | 否 | 用户ID | |
| 7 | create_time | datetime | 是 | 否 | 创建时间 | |
| 8 | update_time | timestamp | 是 | 否 | 更新时间 |
表 4-26-upload(文件上传)
| 编号 | 字段名 | 类型 | 长度 | 是否非空 | 是否主键 | 注释 |
| 1 | upload_id | int | 是 | 是 | 上传ID | |
| 2 | name | varchar | 64 | 否 | 否 | 文件名 |
| 3 | path | varchar | 255 | 否 | 否 | 访问路径 |
| 4 | file | varchar | 255 | 否 | 否 | 文件路径 |
| 5 | display | varchar | 255 | 否 | 否 | 显示顺序 |
| 6 | father_id | int | 否 | 否 | 父级ID | |
| 7 | dir | varchar | 255 | 否 | 否 | 文件夹 |
| 8 | type | varchar | 32 | 否 | 否 | 文件类型 |
表 4-27-user(用户账户)
| 编号 | 字段名 | 类型 | 长度 | 是否非空 | 是否主键 | 注释 |
| 1 | user_id | int | 是 | 是 | 用户ID | |
| 2 | state | smallint | 是 | 否 | 账户状态:(1可用|2异常|3已冻结|4已注销) | |
| 3 | user_group | varchar | 32 | 否 | 否 | 所在用户组 |
| 4 | login_time | timestamp | 是 | 否 | 上次登录时间 | |
| 5 | phone | varchar | 11 | 否 | 否 | 手机号码 |
| 6 | phone_state | smallint | 是 | 否 | 手机认证:(0未认证|1审核中|2已认证) | |
| 7 | username | varchar | 16 | 是 | 否 | 用户名 |
| 8 | nickname | varchar | 16 | 否 | 否 | 昵称 |
| 9 | password | varchar | 64 | 是 | 否 | 密码 |
| 10 | | varchar | 64 | 否 | 否 | 邮箱 |
| 11 | email_state | smallint | 是 | 否 | 邮箱认证:(0未认证|1审核中|2已认证) | |
| 12 | avatar | varchar | 255 | 否 | 否 | 头像地址 |
| 13 | open_id | varchar | 255 | 否 | 否 | 针对获取用户信息字段 |
| 14 | create_time | timestamp | 是 | 否 | 创建时间 |
表 4-28-user_group(用户组)
| 编号 | 字段名 | 类型 | 长度 | 是否非空 | 是否主键 | 注释 |
| 1 | group_id | mediumint | 是 | 是 | 用户组ID | |
| 2 | display | smallint | 是 | 否 | 显示顺序 | |
| 3 | name | varchar | 16 | 是 | 否 | 名称 |
| 4 | description | varchar | 255 | 否 | 否 | 描述 |
| 5 | source_table | varchar | 255 | 否 | 否 | 来源表 |
| 6 | source_field | varchar | 255 | 否 | 否 | 来源字段 |
| 7 | source_id | int | 是 | 否 | 来源ID | |
| 8 | register | smallint | 否 | 否 | 注册位置 | |
| 9 | create_time | timestamp | 是 | 否 | 创建时间 | |
| 10 | update_time | timestamp | 是 | 否 | 更新时间 |
用户可以通过注册功能创建个人账号,填写包括用户名、密码、邮箱或手机号等基本信息完成注册流程。系统会对输入信息进行校验,确保唯一性和格式正确性,并将用户数据存储至数据库中,同时发送验证邮件或短信以确认账户有效性。用户注册界面如下图所示。
图5-1注册界面
用户登录模块为前台用户提供安全快捷的访问方式。登录页面设计简洁明了,用户只需输入用户名及密码即可完成身份验证。登录成功后,用户将被重定向至系统首页页面。对于忘记密码的用户,提供了找回密码功能,通过邮箱或手机号接收重置链接,保障账户安全。用户登录界面如下图所示。
图5-2登录界面
新闻资讯:用户点击可查看新闻资讯,同时可对咨讯文章进行点赞、收藏和评论。界面如图5-3所示。
图5-3新闻资讯界面
专业信息:学生用户点击可通过搜索专业名称、专业类型进行查看专业信息列表,点击进入想要了解的专业可查看详情,可进行点赞、收藏和评论。界面如下图所示。
图5-4专业信息界面
课程信息:学生用户点击可通过搜索课程名称、课程类型进行查看课程信息列表,点击进入想要了解的课程可查看详情信息,可进行点赞、收藏和评论。界面如下图所示。
图5-5课程信息界面
教师课程:学生用户点击可通过搜索课程名、课程类型进行查看教师课程列表,点击进入想要了解的课程可查看详情信息,可进行点赞、收藏和评论。界面如下图所示。
图5-6课程信息界面
个人中心集成了多个功能模块,旨在为学生用户提供全面的教育管理服务。学生可以查看教师发布的课程信息,并在此基础上进行签到或请假操作,其中签到涉及签到次数及证明,而请假则需说明时间和原因。此外,学生能够提交作业、查看作业批改情况以及学生成绩列表。通过上课签勤功能,学生可了解自己的出勤记录;收藏模块允许学生管理和回顾自己感兴趣的课程内容。整体而言,个人中心极大地简化了学生的学术和日常管理任务。界面如下图所示。
图5-7个人中心界面
查看课程发布界面图如下。
图5-8课程发布界面
添加上课签到界面图如下。
图5-9上课签到界面
添加请假记录界面图如下。
图5-10请假记录界面
提交作业界面图如下。
图5-11提交作业界面
教师通过个人中心可以访问多个功能模块以管理课程和学生信息,包括教师课程、课程发布、上课签到、请假记录、学生作业、学生成绩和学生考勤。教师能够添加新课程详情,并将其发布给学生用户,同时查看及审核学生的签到情况和请假申请。对于学生提交的作业,教师可以通过系统进行批改并记录成绩与批改时间。此外,教师还可以在系统中更新学生成绩列表以及添加学生的考勤信息,如姓名、考勤状态、扣分分数和备注,从而实现全面的学生学术和出勤管理。这一系列工具极大地简化了教学管理和学生监控的任务。界面如下图所示。
图5-12个人中心界面
添加教师课程界面图如下。
图5-13教师课程界面
添加课程发布界面图如下。
图5-14课程发布界面
请假审核界面图如下。
图5-15请假记录界面
学生作业批改界面图如下。
图5-16学生作业界面
学生成绩添加界面图如下。
图5-17学生成绩界面
学生考勤添加界面图如下。
图5-18学生考勤界面
数据分析:管理员界面提供了全面的数据分析功能。通过该系统,管理员可以查看学生的考勤记录、课程信息和相关统计数据,包括收藏数、访问数和评论数等,帮助优化教学管理和决策。界面如下图所示。
图5-18 数据分析界面
专业信息管理:管理员点击可查看专业信息列表和专业信息添加;点击进入“专业信息添加”可填写相关信息,包括专业名称、所属院系、专业类型、封面图片和详情介绍。界面如下图所示。
图5-19专业信息添加界面
班级信息管理:管理员点击可查看班级信息列表和班级信息添加;点击进入“班级信息添加”可填写相关信息,包括专业名称、所属院系、班级名称、班级位置、班级封面和班级介绍。界面如下图所示。
图5-20班级信息添加界面
扣分规则管理:管理员点击可查看扣分规则列表和扣分规则添加;点击进入“扣分规则添加”可填写相关信息,包括扣分类型和扣分分数。同时可对扣分规则进行增删改查。界面如下图所示。
图5-21扣分规则添加界面
课程描述管理:管理员点击可查看课程描述列表和课程描述添加;点击进入“课程描述添加”可填写相关信息,包括课程名称、课程类型和课程学分。界面如下图所示。
图5-22课程描述添加界面
课程信息管理:管理员点击可查看课程信息列表和课程信息添加;点击进入“课程信息添加”可填写相关信息,包括可名称、课程类型、课程学分、课程封面、教学大纲和课程介绍。界面如下图所示。
图5-23课程信息添加界面
教师课程管理:管理员可以通过“教师课程管理”功能查看和管理所有教师的课程信息。界面显示了课程名称、学分、上课时间、上课地点等详细信息,并提供了查询、重置和删除等功能,帮助管理员高效地管理和更新课程数据。界面如下图所示。
图5-24教师课程管理界面
系统管理:管理员点击可查看轮播图管理,如需添加新的轮播图,点击“轮播图添加”按钮,上传图片,输入标题和链接,点击“确认”按钮进行添加;同时可对轮播图进行增删改查。系统管理:管理员点击可查看轮播图管理,如需添加新的轮播图,点击“轮播图添加”按钮,上传图片,输入标题和链接,点击“确认”按钮进行添加;同时可对轮播图进行增删改查。界面如下图所示。
图5-25系统管理界面
资源管理:管理员点击可查新闻资讯和资讯分类;如需添加新的资讯,点击“新闻资讯”按钮,上传封面图,输入标题,选择分类,输入标签、描述和正文,点击“确认”按钮进行添加。同时可对资讯和分类进行增删改查。界面如下图所示。
图5-26资源管理界面
系统的测试环境如表6-1所示。
表6-1 测试环境
| 类别 | 配置项 | 详细信息 |
| 硬件环境 | 服务器CPU | Intel Xeon E5-2680 v4 |
| 内存 | 32GB DDR4 | |
| 硬盘 | 1TB SSD | |
| 网络带宽 | 100Mbps | |
| 软件环境 | 操作系统 | Windows Server 2019 |
| 数据库 | MySQL 8.0 | |
| Web服务器 | Tomcat 9.0 | |
| 开发框架 | SpringBoot 2.5 | |
| 前端框架 | Vue.js 2.6 | |
| Java版本 | JDK 11 | |
| 浏览器 | Chrome 88, Firefox 85 |
系统测试的主要目的是确保系统的功能、性能和稳定性满足需求规格说明书中的要求,并验证系统在实际使用环境中的可用性和可靠性。通过测试,可以发现软件中的缺陷、漏洞和潜在问题,确保系统运行的准确性、完整性和安全性。在功能测试中,目的是验证系统各功能模块是否按设计实现预期功能,例如用户登录、信息管理、数据查询等核心功能是否准确执行。性能测试的目的是验证系统在高并发、数据量大等压力场景下的响应时间和处理能力,确保系统具备良好的性能。兼容性测试的目的是确保系统在不同的硬件、软件和浏览器环境中能正常运行。测试还包括对异常处理和边界条件的验证,确保系统在异常场景下能够正确处理和恢复。最终,通过测试确保系统可以安全稳定地部署上线,为用户提供可靠的服务。
系统测试采用多种测试方法,以全面验证系统的功能和性能。功能测试采用黑盒测试方法,通过设计测试用例直接验证系统功能是否符合需求,无需了解内部代码逻辑。例如,设计用例验证用户登录模块,通过输入合法和非法的用户名与密码,检查系统响应是否符合预期。性能测试采用压力测试和负载测试方法,通过模拟高并发用户访问、数据处理的场景,评估系统的响应时间、吞吐量和稳定性。兼容性测试通过在不同操作系统、浏览器和硬件设备上运行系统,验证其在不同环境中的适应性[11]。异常测试通过设计边界条件和异常输入,检查系统对非法数据和操作的处理能力。测试用例的设计需覆盖系统的所有功能模块和接口,确保测试过程的全面性。通过系统测试方法的综合应用,可以有效发现问题,并为系统的优化和改进提供依据。
系统的测试用例表格如下图所示。
表6-2 系统测试用例表
| 测试项 | 测试用例 | 问题 | 结论 |
| 登录功能测试 | 打开登录页面 输入正确的用户名和密码 点击“登录”按钮 | 无 | 符合预期 |
| 登录功能测试 | 打开登录页面 输入错误的用户名 输入正确的密码 点击“登录”按钮 | 无 | 符合预期 |
| 登录功能测试 | 打开登录页面 输入正确的用户名 输入错误的密码 点击“登录”按钮 | 无 | 符合预期 |
| 登录功能测试 | 打开登录页面 输入不存在的用户名和密码 点击“登录”按钮 | 无 | 符合预期 |
| 注册功能测试 | 打开注册页面 输入合法的用户名、密码、邮箱等信息 点击“注册”按钮 | 无 | 符合预期 |
| 注册功能测试 | 打开注册页面 输入已存在的用户名 输入其他合法信息 点击“注册”按钮 | 无 | 符合预期 |
| 注册功能测试 | 打开注册页面 输入合法用户名但密码不符合要求(如长度不足) 点击“注册”按钮 | 无 | 符合预期 |
| 注册功能测试 | 打开注册页面 输入合法用户名和密码但邮箱格式错误 点击“注册”按钮 | 无 | 符合预期 |
| 查看教师课程测试 | 登录系统 进入教师课程页面 浏览课程封面、学分、上课时间等信息 | 无 | 符合预期 |
| 查看教师课程测试 | 登录系统 进入教师课程页面 使用搜索栏输入关键词搜索教师课程 | 无 | 符合预期 |
| 查看教师课程测试 | 登录系统 进入教师课程页面 点击课程详情查看完整信息 | 无 | 符合预期 |
| 查看教师课程测试 | 登录系统 进入教师课程页面 不输入任何搜索条件直接点击搜索 | 无 | 符合预期 |
经过对系统登录、注册、查看教师课程功能的测试,所有测试用例均按照既定步骤执行完毕。测试结果显示,各功能模块在正常输入和异常输入条件下均表现出预期的行为。登录功能能够准确识别用户名和密码的正确性,并对错误输入给予相应提示。注册功能对用户输入的合法性进行了有效校验,确保了注册信息的规范性。查看教师课程功能能够正常展示课程的基本信息,并支持搜索和详情查看操作。整体而言,测试过程中未发现功能缺陷,系统运行稳定,各项功能均符合设计预期。
经过系统全面的功能测试、性能测试和可靠性测试,本系统在测试环境下运行良好,功能模块均按照设计要求实现,核心功能表现稳定,未发现严重功能缺陷或阻塞性问题。所有关键测试用例均通过,覆盖率达到预期目标,验证了系统的功能性、稳定性和兼容性。
结 论
本课堂考勤管理系统的开发与实现,标志着教育信息化在日常教学管理中的重要进步。通过集成多种功能模块,系统不仅简化了学生出勤记录、请假申请、作业提交等流程,还为教师提供了便捷的课程管理和成绩评定工具,极大地提升了教学管理效率。系统采用了Spring Boot框架,确保了其在性能和稳定性上的优越表现,同时利用数据分析技术提供了对教学行为的深层次洞察,使得学校管理层能够基于数据做出更加科学合理的决策。此外,系统的多角色权限设计有效保障了用户数据的安全性和隐私性,增强了用户体验的同时也促进了教育资源的合理配置。
总结来看,该系统的成功实施验证了信息技术在优化传统教育管理模式方面的巨大潜力。它不仅解决了传统考勤方式中存在的效率低下、数据不准确等问题,而且通过提供全面的数据支持和灵活的操作方式,进一步推动了个性化教育的发展。然而,随着教育需求的不断变化和技术的持续进步,未来的系统还需要在智能化、移动化等方面进行更多的探索和改进,以适应更加多样化和复杂化的教育场景。通过对现有系统的不断迭代升级,有望实现更高效的教学管理和服务体系,为教育行业的创新发展注入新的活力。
参考文献
- 韦珍娜,陈宇佳. 基于Springboot的服装租赁系统设计 [J]. 电脑编程技巧与维护, 2025, (01): 35-38. DOI:10.16184/j.cnki.comprg.2025.01.005.
- 姚佰允,张豪,杜瑞庆. 基于SpringBoot与Vue的学院人员管理系统设计与实现 [J]. 无线互联科技, 2025, 22 (02): 78-83.
- 谢海明,张佐中,林顺福.基于自动化技术的MySQL故障处理系统的设计与实现[J].电脑知识与技术,2024,20(33):73-75.DOI:10.14004/j.cnki.ckt.2024.1721.
- 陈芳.基于MySQL数据库的数据录入系统设计研究[J].科技资讯,2024,22(20):35-37.DOI:10.16661/j.cnki.1672-3791.2405-5042-7194.
- 谢帅虎.基于Java语言的翻页功能接口程序设计与实现[J].数字通信世界,2024,(11):92-94.
- 贾琴.Java编程语言的应用策略分析[J].集成电路应用,2024,41(10):84-85.DOI:10.19339/j.issn.1674-2583.2024.10.034.
- 张靖旭,曾晓晶,郭玉坤. 基于SpringBoot的校园植物信息网建设研究 [J]. 信息与电脑(理论版), 2024, 36 (22): 119-121.
- 戴亚哲,李尤,赵利宏,等. 基于SpringBoot+Vue的文旅平台设计与研究 [J]. 无线互联科技, 2024, 21 (21): 70-72.
- 朴明,邱翠花,苗子. 基于SpringBoot+小程序的信息采集系统设计与实现 [J]. 电子技术, 2024, 53 (10): 47-49.
- 刘建,何冬辉,刘维,等.国产通用计算机性能测试系统的设计与验证[J].计算机测量与控制,2024,32(09):44-50.DOI:10.16526/j.cnki.11-4762/tp.2024.09.007.
- 宋咏春.线上教学实时考勤系统开发——以雨课堂为例[J].中国信息技术教育,2024,(20):85-88.
- 贺建虎,韩雷.基于互联网的校园一卡通教室考勤系统在高校的应用探索——以西安外国语大学为例[J].中国教育技术装备,2022,(16):24-27.
- 翁浩,邱炳城,梁国军.基于钉钉平台的高校课堂考勤系统研究[J].信息与电脑(理论版),2023,35(05):245-247.
- Abdullahi M I ,Maliki D ,Abubakar M A , et al.Intelligent Bi-modal Timetable-aware Biometric Attendance System for Enhanced Classroom Attendance[J].The Journal of Contents Computing,2022,4(2):
- 李鹏,闵慧.基于Android的蓝牙考勤课堂管理系统设计与实现[J].电脑编程技巧与维护,2022,(10):69-73.DOI:10.16184/j.cnki.comprg.2022.10.005.
- 李伊陶,肖畅,熊兴中.高等院校考勤方法对比研究[J].西部素质教育,2022,8(18):164-167.DOI:10.16681/j.cnki.wcqe.202218045.
- Mingtao Z ,Gang Z ,Meihong Q .College Smart Classroom Attendance Management System Based on Internet of Things[J].Computational Intelligence and Neuroscience,2022,20224953721-4953721.
- 齐宁.高等职业院校学生课堂考勤管理系统的设计与功能分析[J].电子技术与软件工程,2022,(12):255-258.DOI:10.20109/j.cnki.etse.2022.12.062.
- 余久久,尹陈,张继山,等.基于安卓平台的轻量级课堂考勤管理系统设计与实现[J].通化师范学院学报,2021,42(10):84-88.DOI:10.13877/j.cnki.cn22-1284.2021.10.013.
- 冯志文,荆明,巫春玲,等.智慧校园课堂自动考勤系统的设计与实现[J].智能建筑电气技术,2021,15(04):71-74.DOI:10.13857/j.cnki.cn11-5589/tu.2021.04.020.
- 田思.基于微信小程序的扫码考勤系统设计与实现[J].现代信息科技,2021,5(15):5-8.DOI:10.19850/j.cnki.2096-4706.2021.15.002.
- 马安琪,朱洪军,阮奇.基于Spring Boot和人脸识别的考勤系统的设计和实现[J].电子元器件与信息技术,2021,5(07):28-30.DOI:10.19772/j.cnki.2096-4455.2021.7.014.
致 谢
在完成本次课堂考勤管理系统毕业设计的过程中,我收获了诸多宝贵的经验,也感受到了成长的喜悦,也深刻体会到理论与实践相结合的重要性。在这里我特别感谢我毕设的导师。在整个毕设过程中老师不但给我指明方向也给予我专业的指导,给了我很大的帮助也让我在探索中不断突破自我不断提升我的专业能力,更让我学会了如何以科学的方法解决问题。
我也感谢学校为我提供了一个良好的学习环境和丰富的资源支持。让我得以接触到前沿的技术知识和开发工具,为毕业设计的顺利开展奠定了坚实基础。在开发过程中,我遇到了许多技术难题,但通过查阅大量文献资料和反复实践,我逐渐找到了解决方法。这一过程不仅锻炼了我的自主学习能力,也让我深刻体会到知识的力量。
最后我要感谢我的家人和亲朋们。在我为毕业设计忙碌的日子里,他们始终给予我无条件的支持和鼓励。他们的理解让我能够在紧张的学习中保持良好的心态,专注于项目的每一个细节。这份毕业设计是我大学生活的完美收官,也是我人生旅程中的一个重要里程碑。我将带着这份成长和感恩,继续在未来的道路上努力前行。
附录
系统核心代码设计
用户注册
注册页UserController.java,传入user对象,并将"user_id"、 "state"、 "user_group"、"login_time"、"phone"、"phone_state"、 "username"、"nickname"、"password"、"email"、"email_state"、"avatar"、"create_time"输入,重点是 "username"、"nickname"、"password"必须输入,通过获取username,数据库查询是否有该用户,如果存在,则提示“用户已存在”,否则执行将UserId置为空(数据库表中该字段已设置自动递增),代码如图所示。

图注册核心代码图
用户登录
登录页,首先传入"username"、"email"、"phone"、"password",用户可通过用户名、邮箱、手机号进行登陆,通过判断resultList来确定查询结果,然后执行查询用户组UserGroup,用户组里面不存在,依然报“用户不存在”,执行完以上代码,最后涉及到用户带有“审核”的,会查询examine_state(用户的审核状态),数据库表user_group中含有source_table和source_field进行查询,以上步骤完成,对输入的密码进行存储Token到数据库,匹对账号和密码,数据库中的AccessToken为令牌,用于身份认证,代码如图所示。

用用户登录核心代码图
修改密码
修改密码,通过请求data,获取旧密码,并将新密码重新赋值,期间都是需要通过加密,代码如图所示。

修改密码核心代码图
修改数据
修改一个数据,原理与add基本一致,不同点在于通过readConfig()读取关键字,以及通过readQuery()获取URL后面?指定位置的标识,转成Map对象后,执行update操作,同样通过拼接的sql语句执行,执行过程读取query,toWhereSql()语句完成数据库操作,body为修改对象的值,代码如图所示。

修改数据核心代码图
删除数据
删除一条数据,通过readQuery(),获取URL后面的对象地址,删除FROM具体的table,query删除查询FindConfig语句,代码如图示。

图4-11删除数据核心代码图
获取列表
通过请求的参数获取列表数据,代码如图所示。

图获取列表核心代码图
图片上传
通过请求的参数获取列表数据,代码如图4-13所示。

图片上传核心代码图
请关注点赞+私信博主,免费领取项目源码
1770

被折叠的 条评论
为什么被折叠?



