摘要
本文主要探讨了基于SSM(Spring、SpringMVC、MyBatis)框架的空巢老人健康小程序的设计与实现。该小程序旨在为空巢老人提供一个便捷的健康管理平台,通过集成医生信息管理、预约挂号管理、健康检查管理、就诊记录管理、健康评估管理、干预提醒管理等功能,提升空巢老人的健康管理水平和生活质量。
在设计方面,本文充分利用了SSM框架的优势,实现了小程序的稳定、高效运行。Spring框架提供了强大的依赖注入和事务管理功能,确保了系统的稳定性和可扩展性;SpringMVC框架负责处理小程序的请求和响应,实现了前后端的解耦;MyBatis作为持久层框架,简化了数据库操作,提高了开发效率。
在功能实现上,小程序提供了空巢老人就诊记录管理功能,允许医生录入和更新就诊记录;干预提醒管理功能则根据老人的健康状况和医生建议,设定干预提醒,帮助老人及时关注自身健康;健康交流功能则提供了老人与医生或亲属在线交流的平台,解决了老人健康咨询的问题。
在实现过程中,本文注重用户体验和系统的安全性。通过优化界面设计、简化操作流程,提高了用户的操作便捷性;同时,通过实施严格的数据加密和访问控制策略,确保了用户数据的安全。
综上所述,本文设计的基于SSM的空巢老人健康小程序为空巢老人提供了一个便捷、安全的健康管理平台,对于提升空巢老人的生活质量和健康管理水平具有重要意义。
关键词:空巢老人健康小程序;微信小程序;SSM;系统设计与实现
Abstract
This article mainly explores the design and implementation of a health mini program for empty nest elderly based on the SSM (Spring, SpringMVC, MyBatis) framework. This mini program aims to provide a convenient health management platform for empty nest elderly people, by integrating functions such as doctor information management, appointment registration management, health examination management, visit record management, health assessment management, intervention reminder management, etc., to improve the health management level and quality of life of empty nest elderly people.
In terms of design, this article fully utilizes the advantages of the SSM framework to achieve stable and efficient operation of mini programs. The Spring framework provides powerful dependency injection and transaction management capabilities, ensuring system stability and scalability; The SpringMVC framework is responsible for handling requests and responses from mini programs, achieving front-end and back-end decoupling; MyBatis, as a persistence layer framework, simplifies database operations and improves development efficiency.
In terms of functional implementation, the mini program provides a management function for empty nest elderly medical records, allowing doctors to input and update medical records; The intervention reminder management function sets intervention reminders based on the health status of the elderly and doctor's advice, helping the elderly to pay attention to their own health in a timely manner; The health communication function provides a platform for the elderly to communicate online with doctors or relatives, solving the problem of elderly health consultation.
In the implementation process, this article focuses on user experience and system security. By optimizing interface design and simplifying operation processes, the convenience of user operation has been improved; At the same time, strict data encryption and access control policies are implemented to ensure the security of user data.
In summary, the SSM based health mini program designed in this article provides a convenient and safe health management platform for empty nest elderly people, which is of great significance for improving their quality of life and health management level.
Keywords: Empty Nest Elderly Health Mini Program; WeChat Mini Program; SSM; System Design and Implementation
目录
1 绪论
随着中国社会老龄化程度的加深,空巢老人的数量逐渐增多。这些老人往往因为缺乏日常照护和健康管理,面临着更高的健康风险。传统的健康管理方式,如定期体检和电话咨询,虽然在一定程度上能够关注老人的健康状况,但由于信息不透明、服务不及时等问题,往往难以满足空巢老人的实际需求。
因此,开发一款基于SSM(Spring、SpringMVC、MyBatis)框架的空巢老人健康小程序具有重要的现实意义。该小程序能够通过集成医生信息管理、预约挂号管理、健康检查管理、就诊记录管理、健康评估管理、干预提醒管理等功能,为空巢老人提供一个便捷、高效的健康管理平台。通过该平台,老人和亲属可以实时更新和查看就诊记录、健康评估,医生可以及时提醒老人进行必要的健康检查,同时提供线上健康交流服务,帮助老人解决健康问题。
此外,随着移动互联网的普及和智能设备的广泛使用,空巢老人也逐渐习惯了线上服务的方式。因此,开发一款适用于移动端的空巢老人健康小程序,不仅能够满足老人的实际需求,也符合社会发展的趋势。
综上所述,基于SSM的空巢老人健康小程序的设计与实现课题研究背景源于社会老龄化程度的加深和空巢老人健康管理需求的提升,同时得益于移动互联网和智能设备的发展,为老人提供更加便捷、高效的健康管理服务。
1.2 课题研究现状
近年来,随着中国社会老龄化问题的加剧,空巢老人的健康管理逐渐受到社会各界的关注。目前,国内外对于空巢老人健康管理的研究和实践主要集中在传统的社区服务、远程健康监测以及移动健康应用等方面。
在传统社区服务方面,一些社区开始为空巢老人提供定期的健康检查、健康讲座等服务,但这些服务往往受到时间、地点等因素的限制,难以覆盖所有老人。在远程健康监测方面,通过物联网技术和医疗设备,可以实现对老人健康状况的远程监测和数据分析,但这需要较高的技术投入和设备成本。
在移动健康应用方面,随着智能手机的普及和移动互联网的发展,越来越多的健康类小程序和APP涌现出来。这些应用可以为用户提供便捷的健康管理功能,如健康档案记录、健康咨询、运动监测等。然而,针对空巢老人的健康管理小程序相对较少,且存在功能单一、用户体验不佳等问题。
因此,基于SSM的空巢老人健康小程序的设计与实现研究具有重要的现实意义和市场需求。通过整合SSM框架的优势,结合空巢老人的实际需求,可以开发出一款功能完善、操作简便、用户友好的健康管理小程序。这将为空巢老人提供更加便捷、高效的健康管理服务,同时推动移动健康应用的发展和创新。
综上所述,目前对于空巢老人健康管理的研究和实践尚存在不足和挑战,而基于SSM的空巢老人健康小程序的设计与实现研究有望为这一问题提供新的解决方案和发展方向。
1.3系统开发技术的特色
(1)系统采用前后端分离的开发模式,使得前端和后端可以独立开发和维护,提高了开发效率和系统的可维护性。
(2)系统采用微服务架构,将系统拆分成多个独立的服务,每个服务可以独立部署和扩展,提高了系统的灵活性和可扩展性。
(3)系统采用 Docker 容器化部署技术,使得系统可以快速部署和迁移,提高了系统的可靠性和可移植性。
(4)系统采用自动化测试技术,包括单元测试、接口测试和性能测试等,提高了系统的稳定性和可靠性。
(5)系统采用安全保障技术,包括用户认证、授权、数据加密等,保障了系统的安全性和用户的隐私。
这些技术特色使得基于SSM的空巢老人健康小程序具有高效、稳定、可靠、安全等优点,能够满足用户的需求和提高用户的体验。
2 基于SSM的空巢老人健康小程序分析
基于SSM的空巢老人健康小程序可在微信端实现登录注册、首页、医生信息、健康资讯、健康交流、我的(基本信息、收藏、预约挂号、健康检查、就诊记录、健康评估、干预提醒、论坛管理)等操作,相对于传统空巢老人健康管理方式,基于SSM的空巢老人健康小程序提高了效率和便利性。在后台可对系统用户、医生信息、预约挂号、健康检查、就诊记录、健康评估、干预提醒、系统轮播图、健康资讯、交流论坛等进行管理,充分了解用户的需求,更有针对性的服务用户。
2.1可行性分析
2.1.1技术可行性分析
基于SSM的空巢老人健康小程序存储所使用的mysql数据库以及开发中所使用的IDEA、Tomcat这些开发工具的使用,能够给我们的编写工作带来许多的便利。系统使用SSM框架进行开发,使系统的可扩展性和维护性更佳,减少java配置代码,简化编程代码,目前SSM框架也是很多企业选择的框架之一。
2.1.2经济可行性分析
在开发基于SSM的空巢老人健康小程序中所使用的开发软件像IDEA开发工具、Tomcat8.0服务器、MySQL5.7数据库、Photoshop图片处理软件等,这些都是开源免费的,并且基于SSM的空巢老人健康小程序是自己设计并编码实现的,数据库是使用流行mysql进行数据的存储,开源的mysql等技术的使用,减少系统开发费用。
2.1.3操作可行性分析
在日常生活中,随着小程序的快速推广和使用,越来越多人掌握小程序的使用方法,基于SSM的空巢老人健康小程序在这种条件背景下是很容易被人们所接受和熟悉的,所以在操作上没任何问题。
2.2功能需求分析
基于SSM的空巢老人健康小程序中的web后台管理端采用了IntelliJ IDEA 2019.3.4 开发工具,配合了java开发语言中SSM开发框架以及tomcat8.0服务器、jdk1.8,微信端采用了微信开发者工具稳定版1.05.2111300,页面使用wxss和wxml进行布局,微信端和web后台管理端采用json接口通信。
1.普通用户功能:
登录注册: 提供用户登录和注册功能,确保用户可以访问系统的个性化内容。
首页: 展示医生信息、健康资讯、健康交流等内容,吸引用户关注。
医生信息: 用户可以查看医生的个人信息和专业资质。
健康资讯: 展示健康领域的新闻和资讯内容,提供健康知识。
健康交流: 提供用户交流的平台,包括发布帖子、回复帖子等功能。
我的:
基本信息: 用户可以查看和编辑个人基本信息。
收藏: 用户可以收藏感兴趣的内容,如医生信息、健康资讯等。
预约挂号: 用户可以预约医生的挂号服务。
健康检查: 用户可以查看健康检查记录和结果。
就诊记录: 用户可以查看就诊的历史记录。
健康评估: 用户可以查看健康评估,了解自身健康状况。
干预提醒: 用户可以设置健康干预提醒,定时提醒用户注意健康。
2.医生用户功能:
登录注册: 提供医生登录和注册功能,确保医生可以访问系统的个性化内容。
首页: 展示医生个人信息和相关功能入口。
医生信息: 医生可以查看和编辑个人信息和专业资质。
健康资讯: 医生可以浏览健康领域的新闻和资讯内容,了解行业动态。
健康交流: 医生可以参与健康交流,与用户和其他医生交流经验和知识。
我的:
基本信息: 医生可以查看和编辑个人基本信息。
收藏: 医生可以收藏感兴趣的内容,如健康资讯、医疗技术等。
预约挂号: 医生可以查看用户的挂号预约情况。
就诊记录: 医生可以记录病人的就诊记录。
3.管理员功能:
后台首页: 管理员登录后的管理主页,展示系统的重要信息和功能入口。
系统用户: 管理系统用户的账号信息,包括用户的注册、注销、权限管理等。
医生信息管理: 管理医生用户的个人信息和资质信息。
预约挂号管理: 管理用户的挂号预约信息,包括审核、取消等操作。
健康检查管理: 管理用户的健康检查记录和结果。
就诊记录管理: 管理用户的就诊历史记录,包括诊断、治疗等信息。
健康评估管理: 管理用户的健康评估结果和建议。
干预提醒管理: 管理系统发送的健康干预提醒,包括设置、编辑、删除等操作。
轮播图管理: 管理小程序首页轮播图信息,包括添加、编辑和删除等操作。
健康资讯管理: 管理健康资讯的发布、编辑和删除等操作。
资讯分类: 对健康资讯进行分类管理,方便用户浏览和查找。
论坛列表: 管理健康交流论坛的帖子发布、编辑和删除等操作。
论坛分类列表: 对论坛帖子进行分类管理,确保论坛的秩序和质量。
以上是基于SSM的空巢老人健康小程序的功能需求分析,涵盖了普通用户、医生用户和管理员三个角色的功能需求,设计与实现相应的功能模块,以提供用户便利的健康管理服务。
基于SSM的空巢老人健康小程序的完整UML用例图分别是图2-1,图2-2河图2-3。在参与者上包括普通用户、医生用户以及管理员。
普通用户角色的用例包括登录注册、首页、医生信息、健康资讯、健康交流、我的(基本信息、收藏、预约挂号、健康检查、就诊记录、健康评估、干预提醒、论坛管理)。
图2-1 基于SSM的空巢老人健康小程序普通用户角色用例图
医生用户角色的用例包括登录注册、首页、医生信息、健康资讯、健康交流、我的(基本信息、收藏、医生信息、预约挂号、就诊记录、论坛管理)。

图2-2基于SSM的空巢老人健康小程序医生用户角色用例图
管理员角色的用例包括后台首页、系统用户、医生信息管理、预约挂号管理、健康检查管理、就诊记录管理、健康评估管理、干预提醒管理、系统管理(轮播图管理)、资源管理(健康资讯、资讯分类)、交流管理(论坛列表、论坛分类列表)。

图2-3 基于SSM的空巢老人健康小程序管理员角色用例图
3基于SSM的空巢老人健康小程序总体设计
在上一章节中分析了基于SSM的空巢老人健康小程序的功能性需求,并且根据需求分析了基于SSM的空巢老人健康小程序中的用例。那么接下来就要开始对基于SSM的空巢老人健康小程序架构、主要功能和数据库开始进行设计。
3.1系统功能模块设计
通过对基于SSM的空巢老人健康小程序的功能需求分析以及用例分析,得出了基于SSM的空巢老人健康小程序的功能模块图如图3-1所示。
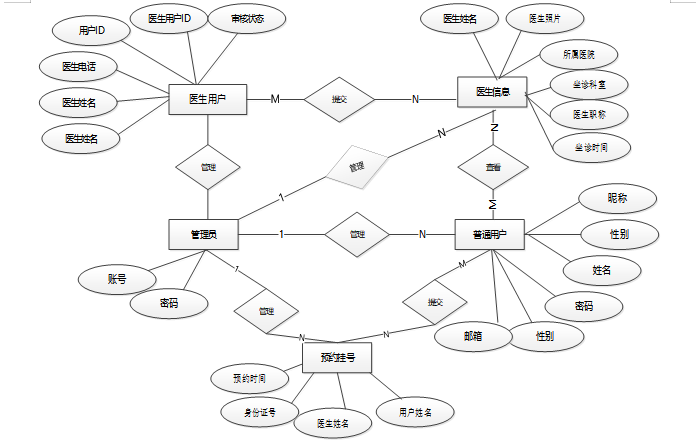
3.3数据库设计
3.3.1 数据库E-R模型
下面是整个基于SSM的空巢老人健康小程序的数据库表的E-R实体关系图,如图3-2所示:
3.3.2 数据库表设计
通过上一小节中基于SSM的空巢老人健康小程序中总E-R关系图上得出一共需要创建很多个数据表。在此我主要罗列几个主要的数据库表结构设计。
表access_token (登陆访问时长)
| 编号 | 名称 | 数据类型 | 长度 | 小数位 | 允许空值 | 主键 | 默认值 | 说明 |
| 1 | token_id | int | 10 | 0 | N | Y | 临时访问牌ID | |
| 2 | token | varchar | 64 | 0 | Y | N | 临时访问牌 | |
| 3 | info | text | 65535 | 0 | Y | N | ||
| 4 | maxage | int | 10 | 0 | N | N | 2 | 最大寿命:默认2小时 |
| 5 | create_time | timestamp | 19 | 0 | N | N | CURRENT_TIMESTAMP | 创建时间: |
| 6 | update_time | timestamp | 19 | 0 | N | N | CURRENT_TIMESTAMP | 更新时间: |
| 7 | user_id | int | 10 | 0 | N | N | 0 | 用户编号: |
| 编号 | 名称 | 数据类型 | 长度 | 小数位 | 允许空值 | 主键 | 默认值 | 说明 |
| 1 | article_id | mediumint | 8 | 0 | N | Y | 文章id:[0,8388607] | |
| 2 | title | varchar | 125 | 0 | N | Y | 标题:[0,125]用于文章和html的title标签中 | |
| 3 | type | varchar | 64 | 0 | N | N | 0 | 文章分类:[0,1000]用来搜索指定类型的文章 |
| 4 | hits | int | 10 | 0 | N | N | 0 | 点击数:[0,1000000000]访问这篇文章的人次 |
| 5 | praise_len | int | 10 | 0 | N | N | 0 | 点赞数 |
| 6 | create_time | timestamp | 19 | 0 | N | N | CURRENT_TIMESTAMP | 创建时间: |
| 7 | update_time | timestamp | 19 | 0 | N | N | CURRENT_TIMESTAMP | 更新时间: |
| 8 | source | varchar | 255 | 0 | Y | N | 来源:[0,255]文章的出处 | |
| 9 | url | varchar | 255 | 0 | Y | N | 来源地址:[0,255]用于跳转到发布该文章的网站 | |
| 10 | tag | varchar | 255 | 0 | Y | N | 标签:[0,255]用于标注文章所属相关内容,多个标签用空格隔开 | |
| 11 | content | longtext | 2147483647 | 0 | Y | N | 正文:文章的主体内容 | |
| 12 | img | varchar | 255 | 0 | Y | N | 封面图 | |
| 13 | description | text | 65535 | 0 | Y | N | 文章描述 |
| 编号 | 名称 | 数据类型 | 长度 | 小数位 | 允许空值 | 主键 | 默认值 | 说明 |
| 1 | type_id | smallint | 5 | 0 | N | Y | 分类ID:[0,10000] | |
| 2 | display | smallint | 5 | 0 | N | N | 100 | 显示顺序:[0,1000]决定分类显示的先后顺序 |
| 3 | name | varchar | 16 | 0 | N | N | 分类名称:[2,16] | |
| 4 | father_id | smallint | 5 | 0 | N | N | 0 | 上级分类ID:[0,32767] |
| 5 | description | varchar | 255 | 0 | Y | N | 描述:[0,255]描述该分类的作用 | |
| 6 | icon | text | 65535 | 0 | Y | N | 分类图标: | |
| 7 | url | varchar | 255 | 0 | Y | N | 外链地址:[0,255]如果该分类是跳转到其他网站的情况下,就在该URL上设置 | |
| 8 | create_time | timestamp | 19 | 0 | N | N | CURRENT_TIMESTAMP | 创建时间: |
| 9 | update_time | timestamp | 19 | 0 | N | N | CURRENT_TIMESTAMP | 更新时间: |
| 编号 | 名称 | 数据类型 | 长度 | 小数位 | 允许空值 | 主键 | 默认值 | 说明 |
| 1 | auth_id | int | 10 | 0 | N | Y | 授权ID: | |
| 2 | user_group | varchar | 64 | 0 | Y | N | 用户组: | |
| 3 | mod_name | varchar | 64 | 0 | Y | N | 模块名: | |
| 4 | table_name | varchar | 64 | 0 | Y | N | 表名: | |
| 5 | page_title | varchar | 255 | 0 | Y | N | 页面标题: | |
| 6 | path | varchar | 255 | 0 | Y | N | 路由路径: | |
| 7 | position | varchar | 32 | 0 | Y | N | 位置: | |
| 8 | mode | varchar | 32 | 0 | N | N | _blank | 跳转方式: |
| 9 | add | tinyint | 3 | 0 | N | N | 1 | 是否可增加: |
| 10 | del | tinyint | 3 | 0 | N | N | 1 | 是否可删除: |
| 11 | set | tinyint | 3 | 0 | N | N | 1 | 是否可修改: |
| 12 | get | tinyint | 3 | 0 | N | N | 1 | 是否可查看: |
| 13 | field_add | text | 65535 | 0 | Y | N | 添加字段: | |
| 14 | field_set | text | 65535 | 0 | Y | N | 修改字段: | |
| 15 | field_get | text | 65535 | 0 | Y | N | 查询字段: | |
| 16 | table_nav_name | varchar | 500 | 0 | Y | N | 跨表导航名称: | |
| 17 | table_nav | varchar | 500 | 0 | Y | N | 跨表导航: | |
| 18 | option | text | 65535 | 0 | Y | N | 配置: | |
| 19 | create_time | timestamp | 19 | 0 | N | N | CURRENT_TIMESTAMP | 创建时间: |
| 20 | update_time | timestamp | 19 | 0 | N | N | CURRENT_TIMESTAMP | 更新时间: |
| 编号 | 名称 | 数据类型 | 长度 | 小数位 | 允许空值 | 主键 | 默认值 | 说明 |
| 1 | collect_id | int | 10 | 0 | N | Y | 收藏ID: | |
| 2 | user_id | int | 10 | 0 | N | N | 0 | 收藏人ID: |
| 3 | source_table | varchar | 255 | 0 | Y | N | 来源表: | |
| 4 | source_field | varchar | 255 | 0 | Y | N | 来源字段: | |
| 5 | source_id | int | 10 | 0 | N | N | 0 | 来源ID: |
| 6 | title | varchar | 255 | 0 | Y | N | 标题: | |
| 7 | img | varchar | 255 | 0 | Y | N | 封面: | |
| 8 | create_time | timestamp | 19 | 0 | N | N | CURRENT_TIMESTAMP | 创建时间: |
| 9 | update_time | timestamp | 19 | 0 | N | N | CURRENT_TIMESTAMP | 更新时间: |
| 编号 | 名称 | 数据类型 | 长度 | 小数位 | 允许空值 | 主键 | 默认值 | 说明 |
| 1 | comment_id | int | 10 | 0 | N | Y | 评论ID: | |
| 2 | user_id | int | 10 | 0 | N | N | 0 | 评论人ID: |
| 3 | reply_to_id | int | 10 | 0 | N | N | 0 | 回复评论ID:空为0 |
| 4 | content | longtext | 2147483647 | 0 | Y | N | 内容: | |
| 5 | nickname | varchar | 255 | 0 | Y | N | 昵称: | |
| 6 | avatar | varchar | 255 | 0 | Y | N | 头像地址:[0,255] | |
| 7 | create_time | timestamp | 19 | 0 | N | N | CURRENT_TIMESTAMP | 创建时间: |
| 8 | update_time | timestamp | 19 | 0 | N | N | CURRENT_TIMESTAMP | 更新时间: |
| 9 | source_table | varchar | 255 | 0 | Y | N | 来源表: | |
| 10 | source_field | varchar | 255 | 0 | Y | N | 来源字段: | |
| 11 | source_id | int | 10 | 0 | N | N | 0 | 来源ID: |
| 编号 | 名称 | 数据类型 | 长度 | 小数位 | 允许空值 | 主键 | 默认值 | 说明 |
| 1 | doctor_information_id | int | 10 | 0 | N | Y | 医生信息ID | |
| 2 | doctor_users | int | 10 | 0 | Y | N | 0 | 医生用户 |
| 3 | doctors_name | varchar | 64 | 0 | Y | N | 医生姓名 | |
| 4 | doctors_photo | varchar | 255 | 0 | Y | N | 医生照片 | |
| 5 | affiliated_hospital | varchar | 64 | 0 | Y | N | 所属医院 | |
| 6 | sitting_consultation_department | varchar | 64 | 0 | Y | N | 坐诊科室 | |
| 7 | doctors_title | varchar | 64 | 0 | Y | N | 医生职称 | |
| 8 | doctors_gender | varchar | 64 | 0 | Y | N | 医生性别 | |
| 9 | sitting_time | varchar | 64 | 0 | Y | N | 坐诊时间 | |
| 10 | health_videos | varchar | 255 | 0 | Y | N | 健康视频 | |
| 11 | doctor_introduction | text | 65535 | 0 | Y | N | 医生简介 | |
| 12 | hits | int | 10 | 0 | N | N | 0 | 点击数 |
| 13 | praise_len | int | 10 | 0 | N | N | 0 | 点赞数 |
| 14 | create_time | datetime | 19 | 0 | N | N | CURRENT_TIMESTAMP | 创建时间 |
| 15 | update_time | timestamp | 19 | 0 | N | N | CURRENT_TIMESTAMP | 更新时间 |
| 编号 | 名称 | 数据类型 | 长度 | 小数位 | 允许空值 | 主键 | 默认值 | 说明 |
| 1 | doctor_users_id | int | 10 | 0 | N | Y | 医生用户ID | |
| 2 | doctors_name | varchar | 64 | 0 | Y | N | 医生姓名 | |
| 3 | doctors_phone_number | varchar | 64 | 0 | Y | N | 医生电话 | |
| 4 | doctors_gender | varchar | 64 | 0 | Y | N | 医生性别 | |
| 5 | affiliated_hospital | varchar | 64 | 0 | Y | N | 所属医院 | |
| 6 | examine_state | varchar | 16 | 0 | N | N | 已通过 | 审核状态 |
| 7 | user_id | int | 10 | 0 | N | N | 0 | 用户ID |
| 8 | create_time | datetime | 19 | 0 | N | N | CURRENT_TIMESTAMP | 创建时间 |
| 9 | update_time | timestamp | 19 | 0 | N | N | CURRENT_TIMESTAMP | 更新时间 |
| 编号 | 名称 | 数据类型 | 长度 | 小数位 | 允许空值 | 主键 | 默认值 | 说明 |
| 1 | forum_id | mediumint | 8 | 0 | N | Y | 论坛id | |
| 2 | display | smallint | 5 | 0 | N | N | 100 | 排序 |
| 3 | user_id | mediumint | 8 | 0 | N | N | 0 | 用户ID |
| 4 | nickname | varchar | 16 | 0 | Y | N | 昵称:[0,16] | |
| 5 | praise_len | int | 10 | 0 | Y | N | 0 | 点赞数 |
| 6 | hits | int | 10 | 0 | N | N | 0 | 访问数 |
| 7 | title | varchar | 125 | 0 | N | N | 标题 | |
| 8 | keywords | varchar | 125 | 0 | Y | N | 关键词 | |
| 9 | description | varchar | 255 | 0 | Y | N | 描述 | |
| 10 | url | varchar | 255 | 0 | Y | N | 来源地址 | |
| 11 | tag | varchar | 255 | 0 | Y | N | 标签 | |
| 12 | img | text | 65535 | 0 | Y | N | 封面图 | |
| 13 | content | longtext | 2147483647 | 0 | Y | N | 正文 | |
| 14 | create_time | timestamp | 19 | 0 | N | N | CURRENT_TIMESTAMP | 创建时间: |
| 15 | update_time | timestamp | 19 | 0 | N | N | CURRENT_TIMESTAMP | 更新时间: |
| 16 | avatar | varchar | 255 | 0 | Y | N | 发帖人头像: | |
| 17 | type | varchar | 64 | 0 | N | N | 0 | 论坛分类:[0,1000]用来搜索指定类型的论坛帖 |
| 编号 | 名称 | 数据类型 | 长度 | 小数位 | 允许空值 | 主键 | 默认值 | 说明 |
| 1 | type_id | smallint | 5 | 0 | N | Y | 分类ID:[0,10000] | |
| 2 | name | varchar | 16 | 0 | N | N | 分类名称:[2,16] | |
| 3 | description | varchar | 255 | 0 | Y | N | 描述:[0,255]描述该分类的作用 | |
| 4 | url | varchar | 255 | 0 | Y | N | 外链地址:[0,255]如果该分类是跳转到其他网站的情况下,就在该URL上设置 | |
| 5 | father_id | smallint | 5 | 0 | N | N | 0 | 上级分类ID:[0,32767] |
| 6 | icon | varchar | 255 | 0 | Y | N | 分类图标: | |
| 7 | create_time | timestamp | 19 | 0 | N | N | CURRENT_TIMESTAMP | 创建时间: |
| 8 | update_time | timestamp | 19 | 0 | N | N | CURRENT_TIMESTAMP | 更新时间: |
表have_an_appointment_with_a_doctor (预约挂号)
| 编号 | 名称 | 数据类型 | 长度 | 小数位 | 允许空值 | 主键 | 默认值 | 说明 |
| 1 | have_an_appointment_with_a_doctor_id | int | 10 | 0 | N | Y | 预约挂号ID | |
| 2 | regular_users | int | 10 | 0 | Y | N | 0 | 普通用户 |
| 3 | user_name | varchar | 64 | 0 | Y | N | 用户姓名 | |
| 4 | user_phone_number | varchar | 64 | 0 | Y | N | 用户电话 | |
| 5 | user_gender | varchar | 64 | 0 | Y | N | 用户性别 | |
| 6 | appointment_time | datetime | 19 | 0 | Y | N | 预约时间 | |
| 7 | id_number | varchar | 64 | 0 | Y | N | 身份证号 | |
| 8 | doctor_users | int | 10 | 0 | Y | N | 0 | 医生用户 |
| 9 | doctors_name | varchar | 64 | 0 | Y | N | 医生姓名 | |
| 10 | affiliated_hospital | varchar | 64 | 0 | Y | N | 所属医院 | |
| 11 | sitting_consultation_department | varchar | 64 | 0 | Y | N | 坐诊科室 | |
| 12 | doctors_title | varchar | 64 | 0 | Y | N | 医生职称 | |
| 13 | examine_state | varchar | 16 | 0 | N | N | 未审核 | 审核状态 |
| 14 | examine_reply | varchar | 16 | 0 | Y | N | 审核回复 | |
| 15 | create_time | datetime | 19 | 0 | N | N | CURRENT_TIMESTAMP | 创建时间 |
| 16 | update_time | timestamp | 19 | 0 | N | N | CURRENT_TIMESTAMP | 更新时间 |
| 编号 | 名称 | 数据类型 | 长度 | 小数位 | 允许空值 | 主键 | 默认值 | 说明 |
| 1 | health_assessment_id | int | 10 | 0 | N | Y | 健康评估ID | |
| 2 | regular_users | int | 10 | 0 | Y | N | 0 | 普通用户 |
| 3 | user_name | varchar | 64 | 0 | Y | N | 用户姓名 | |
| 4 | evaluation_date | date | 10 | 0 | Y | N | 评估日期 | |
| 5 | evaluation_content | text | 65535 | 0 | Y | N | 评估内容 | |
| 6 | create_time | datetime | 19 | 0 | N | N | CURRENT_TIMESTAMP | 创建时间 |
| 7 | update_time | timestamp | 19 | 0 | N | N | CURRENT_TIMESTAMP | 更新时间 |
| 编号 | 名称 | 数据类型 | 长度 | 小数位 | 允许空值 | 主键 | 默认值 | 说明 |
| 1 | health_check_id | int | 10 | 0 | N | Y | 健康检查ID | |
| 2 | regular_users | int | 10 | 0 | Y | N | 0 | 普通用户 |
| 3 | user_name | varchar | 64 | 0 | Y | N | 用户姓名 | |
| 4 | inspection_date | date | 10 | 0 | Y | N | 检查日期 | |
| 5 | todays_blood_sugar | int | 10 | 0 | Y | N | 0 | 今日血糖 |
| 6 | todays_blood_pressure | int | 10 | 0 | Y | N | 0 | 今日血压 |
| 7 | todays_weight | int | 10 | 0 | Y | N | 0 | 今日体重 |
| 8 | todays_heart_rate | int | 10 | 0 | Y | N | 0 | 今日心率 |
| 9 | create_time | datetime | 19 | 0 | N | N | CURRENT_TIMESTAMP | 创建时间 |
| 10 | update_time | timestamp | 19 | 0 | N | N | CURRENT_TIMESTAMP | 更新时间 |
| 编号 | 名称 | 数据类型 | 长度 | 小数位 | 允许空值 | 主键 | 默认值 | 说明 |
| 1 | hits_id | int | 10 | 0 | N | Y | 点赞ID: | |
| 2 | user_id | int | 10 | 0 | N | N | 0 | 点赞人: |
| 3 | create_time | timestamp | 19 | 0 | N | N | CURRENT_TIMESTAMP | 创建时间: |
| 4 | update_time | timestamp | 19 | 0 | N | N | CURRENT_TIMESTAMP | 更新时间: |
| 5 | source_table | varchar | 255 | 0 | Y | N | 来源表: | |
| 6 | source_field | varchar | 255 | 0 | Y | N | 来源字段: | |
| 7 | source_id | int | 10 | 0 | N | N | 0 | 来源ID: |
| 编号 | 名称 | 数据类型 | 长度 | 小数位 | 允许空值 | 主键 | 默认值 | 说明 |
| 1 | intervention_reminder_id | int | 10 | 0 | N | Y | 干预提醒ID | |
| 2 | regular_users | int | 10 | 0 | Y | N | 0 | 普通用户 |
| 3 | user_name | varchar | 64 | 0 | Y | N | 用户姓名 | |
| 4 | reminder_date | date | 10 | 0 | Y | N | 提醒日期 | |
| 5 | reminder_title | varchar | 64 | 0 | Y | N | 提醒标题 | |
| 6 | reminder_content | varchar | 64 | 0 | Y | N | 提醒内容 | |
| 7 | create_time | datetime | 19 | 0 | N | N | CURRENT_TIMESTAMP | 创建时间 |
| 8 | update_time | timestamp | 19 | 0 | N | N | CURRENT_TIMESTAMP | 更新时间 |
| 编号 | 名称 | 数据类型 | 长度 | 小数位 | 允许空值 | 主键 | 默认值 | 说明 |
| 1 | praise_id | int | 10 | 0 | N | Y | 点赞ID: | |
| 2 | user_id | int | 10 | 0 | N | N | 0 | 点赞人: |
| 3 | create_time | timestamp | 19 | 0 | N | N | CURRENT_TIMESTAMP | 创建时间: |
| 4 | update_time | timestamp | 19 | 0 | N | N | CURRENT_TIMESTAMP | 更新时间: |
| 5 | source_table | varchar | 255 | 0 | Y | N | 来源表: | |
| 6 | source_field | varchar | 255 | 0 | Y | N | 来源字段: | |
| 7 | source_id | int | 10 | 0 | N | N | 0 | 来源ID: |
| 8 | status | bit | 1 | 0 | N | N | 1 | 点赞状态:1为点赞,0已取消 |
| 编号 | 名称 | 数据类型 | 长度 | 小数位 | 允许空值 | 主键 | 默认值 | 说明 |
| 1 | regular_users_id | int | 10 | 0 | N | Y | 普通用户ID | |
| 2 | user_name | varchar | 64 | 0 | Y | N | 用户姓名 | |
| 3 | user_gender | varchar | 64 | 0 | Y | N | 用户性别 | |
| 4 | user_phone_number | varchar | 64 | 0 | Y | N | 用户电话 | |
| 5 | user_address | varchar | 64 | 0 | Y | N | 用户地址 | |
| 6 | id_number | varchar | 64 | 0 | Y | N | 身份证号 | |
| 7 | examine_state | varchar | 16 | 0 | N | N | 已通过 | 审核状态 |
| 8 | user_id | int | 10 | 0 | N | N | 0 | 用户ID |
| 9 | create_time | datetime | 19 | 0 | N | N | CURRENT_TIMESTAMP | 创建时间 |
| 10 | update_time | timestamp | 19 | 0 | N | N | CURRENT_TIMESTAMP | 更新时间 |
| 编号 | 名称 | 数据类型 | 长度 | 小数位 | 允许空值 | 主键 | 默认值 | 说明 |
| 1 | slides_id | int | 10 | 0 | N | Y | 轮播图ID: | |
| 2 | title | varchar | 64 | 0 | Y | N | 标题: | |
| 3 | content | varchar | 255 | 0 | Y | N | 内容: | |
| 4 | url | varchar | 255 | 0 | Y | N | 链接: | |
| 5 | img | varchar | 255 | 0 | Y | N | 轮播图: | |
| 6 | hits | int | 10 | 0 | N | N | 0 | 点击量: |
| 7 | create_time | timestamp | 19 | 0 | N | N | CURRENT_TIMESTAMP | 创建时间: |
| 8 | update_time | timestamp | 19 | 0 | N | N | CURRENT_TIMESTAMP | 更新时间: |
| 编号 | 名称 | 数据类型 | 长度 | 小数位 | 允许空值 | 主键 | 默认值 | 说明 |
| 1 | upload_id | int | 10 | 0 | N | Y | 上传ID | |
| 2 | name | varchar | 64 | 0 | Y | N | 文件名 | |
| 3 | path | varchar | 255 | 0 | Y | N | 访问路径 | |
| 4 | file | varchar | 255 | 0 | Y | N | 文件路径 | |
| 5 | display | varchar | 255 | 0 | Y | N | 显示顺序 | |
| 6 | father_id | int | 10 | 0 | Y | N | 0 | 父级ID |
| 7 | dir | varchar | 255 | 0 | Y | N | 文件夹 | |
| 8 | type | varchar | 32 | 0 | Y | N | 文件类型 |
| 编号 | 名称 | 数据类型 | 长度 | 小数位 | 允许空值 | 主键 | 默认值 | 说明 |
| 1 | user_id | mediumint | 8 | 0 | N | Y | 用户ID:[0,8388607]用户获取其他与用户相关的数据 | |
| 2 | state | smallint | 5 | 0 | N | N | 1 | 账户状态:[0,10](1可用|2异常|3已冻结|4已注销) |
| 3 | user_group | varchar | 32 | 0 | Y | N | 所在用户组:[0,32767]决定用户身份和权限 | |
| 4 | login_time | timestamp | 19 | 0 | N | N | CURRENT_TIMESTAMP | 上次登录时间: |
| 5 | phone | varchar | 11 | 0 | Y | N | 手机号码:[0,11]用户的手机号码,用于找回密码时或登录时 | |
| 6 | phone_state | smallint | 5 | 0 | N | N | 0 | 手机认证:[0,1](0未认证|1审核中|2已认证) |
| 7 | username | varchar | 16 | 0 | N | N | 用户名:[0,16]用户登录时所用的账户名称 | |
| 8 | nickname | varchar | 16 | 0 | Y | N | 昵称:[0,16] | |
| 9 | password | varchar | 64 | 0 | N | N | 密码:[0,32]用户登录所需的密码,由6-16位数字或英文组成 | |
| 10 | | varchar | 64 | 0 | Y | N | 邮箱:[0,64]用户的邮箱,用于找回密码时或登录时 | |
| 11 | email_state | smallint | 5 | 0 | N | N | 0 | 邮箱认证:[0,1](0未认证|1审核中|2已认证) |
| 12 | avatar | varchar | 255 | 0 | Y | N | 头像地址:[0,255] | |
| 13 | open_id | varchar | 255 | 0 | Y | N | 针对获取用户信息字段 | |
| 14 | create_time | timestamp | 19 | 0 | N | N | CURRENT_TIMESTAMP | 创建时间: |
| 15 | vip_level | varchar | 255 | 0 | Y | N | 会员等级 | |
| 16 | vip_discount | double | 11 | 2 | Y | N | 0.00 | 会员折扣 |
| 编号 | 名称 | 数据类型 | 长度 | 小数位 | 允许空值 | 主键 | 默认值 | 说明 |
| 1 | group_id | mediumint | 8 | 0 | N | Y | 用户组ID:[0,8388607] | |
| 2 | display | smallint | 5 | 0 | N | N | 100 | 显示顺序:[0,1000] |
| 3 | name | varchar | 16 | 0 | N | N | 名称:[0,16] | |
| 4 | description | varchar | 255 | 0 | Y | N | 描述:[0,255]描述该用户组的特点或权限范围 | |
| 5 | source_table | varchar | 255 | 0 | Y | N | 来源表: | |
| 6 | source_field | varchar | 255 | 0 | Y | N | 来源字段: | |
| 7 | source_id | int | 10 | 0 | N | N | 0 | 来源ID: |
| 8 | register | smallint | 5 | 0 | Y | N | 0 | 注册位置: |
| 9 | create_time | timestamp | 19 | 0 | N | N | CURRENT_TIMESTAMP | 创建时间: |
| 10 | update_time | timestamp | 19 | 0 | N | N | CURRENT_TIMESTAMP | 更新时间: |
| 编号 | 名称 | 数据类型 | 长度 | 小数位 | 允许空值 | 主键 | 默认值 | 说明 |
| 1 | visit_records_id | int | 10 | 0 | N | Y | 就诊记录ID | |
| 2 | doctor_users | int | 10 | 0 | Y | N | 0 | 医生用户 |
| 3 | doctors_name | varchar | 64 | 0 | Y | N | 医生姓名 | |
| 4 | regular_users | int | 10 | 0 | Y | N | 0 | 普通用户 |
| 5 | user_name | varchar | 64 | 0 | Y | N | 用户姓名 | |
| 6 | id_number | varchar | 64 | 0 | Y | N | 身份证号 | |
| 7 | diagnosis_and_treatment_date | date | 10 | 0 | Y | N | 诊治日期 | |
| 8 | diagnosed_disease_name | varchar | 64 | 0 | Y | N | 诊断病名 | |
| 9 | treatment_plan | text | 65535 | 0 | Y | N | 治疗方案 | |
| 10 | check_the_information | varchar | 255 | 0 | Y | N | 检查资料 | |
| 11 | create_time | datetime | 19 | 0 | N | N | CURRENT_TIMESTAMP | 创建时间 |
| 12 | update_time | timestamp | 19 | 0 | N | N | CURRENT_TIMESTAMP | 更新时间 |
4 基于SSM的空巢老人健康小程序实现
基于SSM的空巢老人健康小程序划分了微信小程序普通用户端、医生用户和web后台管理员端,微信端实现登录注册、首页、医生信息、健康资讯、健康交流、我的(基本信息、收藏、预约挂号、健康检查、就诊记录、健康评估、干预提醒、论坛管理)等功能,web端是为后台管理员提供后台首页、系统用户、医生信息管理、预约挂号管理、健康检查管理、就诊记录管理、健康评估管理、干预提醒管理、系统管理(轮播图管理)、资源管理(健康资讯、资讯分类)、交流管理(论坛列表、论坛分类列表)的平台。
4.1 前台微信端
4.1.1 用户注册界面
不是基于SSM的空巢老人健康小程序的用户可以通过微信小程序在线进行注册,填写上自己的账号、密码、重复密码、昵称、邮箱登信息后点击“提交”按钮后将会验证是否有非空数据,再验证密码和重复密码是否一样,最后验证是否账号重复,都验证没问题后即可注册成功。注册实现了用户注册和发布者注册两部分,其用户注册界面展示如下图4-1所示。

图4-1用户注册界面图
4.1.2 用户登录界面
微信小程序上注册后的用户可以通过自己的用户名和密码进行登录,在用户填写好自己的用户名和密码信息并点击“登录”按钮后,将会先验证是否有非空数据,再验证填写的用户信息和数据库中保存的是否一致,一致后将会登录成功,登录成功后将会在左上角上显示用户信息;否则将会提示相应错误信息,用户登录界面如下图4-2所示。

图4-2用户登录界面图
输入有效的用户名和密码信息,点击“登录”按钮,自动跳转到“首页”页面,首页界面如下图4-3所示。

图4-3首页界面图
4.1.3 健康资讯界面
用户点击健康资讯按钮,可以进入健康资讯列表,点击感兴趣的健康资讯,进入健康资讯详情页面,用户可以进行查看、点赞、收藏、评论等操作,界面如下图4-4所示。

图4-4健康资讯详情界面图
4.1.4 医生信息详情界面
用户点击医生信息可以进入医生信息列表,点击任意一个医生信息后将可以进入到该医生信息的详情界面中,用户可以查看医生信息的详细介绍,还可以进行预约挂号、点赞、收藏、评论等,医生信息详情界面如下图4-5所示。

图4-5医生信息详情界面图
4.1.5 预约挂号信息界面
在医生信息详情页面左下角点击“预约挂号”后进入到“预约挂号信息”界面,输入相关信息后,点击“提交”按钮后将会生成自己的预约挂号信息,预约挂号信息界面如下图4-6所示。

图4-6预约挂号信息界面图
4.1.6健康检查界面
用户点击“我的”-“健康检查”,可以查看健康检查记录和结果。健康检查详情界面如下图4-7所示。

图4-7健康检查详情界面图
4.1.7干预提醒界面
用户点击“我的”-“干预提醒”,可以查看提醒内容,界面如下图4-8所示。

图4-8干预提醒界面图
4.2 后台医生用户用户端
4.2.1 医生信息界面
医生用户点击“我的”-“ 医生信息”这一菜单,可以查看和编辑个人信息和专业资质。界面如下图4-9所示。

图4-9医生信息添加界面图
4.2.2 预约挂号界面
医生用户点击“我的”-“预约挂号”这一菜单,可以查看和审核用户的挂号预约申请。界面如下图4-10所示。

图4-10预约挂号审核界面图
4.2.3 就诊记录界面
医生用户点击“我的”-“就诊记录”菜单后,可以管理和录入病人的就诊记录。界面如下图4-11所示。

图4-11就诊记录录入界面图
4.3后台管理员端
4.3.1 系统用户界面
管理员点击“系统用户”这一菜单会显示管理员、普通用户、医生用户用户这三个子菜单,管理员可以对这三个角色的信息进行增删改查操作。界面如下图4-12所示。
图4-12用户管理界面图
4.3.2医生信息管理界面
管理员点击后台左边的“医生信息管理”菜单后将可以对医生信息进行管理,包括添加、编辑和删除医生信息等,医生信息管理界面如下图4-13所示。
图4-13医生信息列表界面图
4.3.3系统管理界面
管理员点击“系统管理”这一菜单会显示轮播图这一个子菜单,管理员可以对前台展示的轮播图进行设置,界面如下图所示。
4.3.4交流管理界面
点击“交流管理”这个菜单,可以管理健康交流论坛的帖子发布、编辑和删除等操作,还可以对论坛帖子进行分类管理,确保论坛的秩序和质量。交流管理界面如下图所示。
图4-15交流管理界面图
4.3.5资源管理界面
管理员点击“资源管理”这一菜单会显示健康资讯、资讯分类这两个子菜单,管理员可以对这两部分涉及到的功能进行更新维护,更好的服务于前台用户。界面如下图所示。
5 基于SSM的空巢老人健康小程序测试
基于SSM的空巢老人健康小程序测试是为了检验软件是否达到设计要求,是否存在错误,通过测试的方法来检查基于SSM的空巢老人健康小程序,以便发现基于SSM的空巢老人健康小程序中的错误。测试工作是保证基于SSM的空巢老人健康小程序质量的关键。
微信端上用户在线预约挂号功能测试:
表5-1微信端上用户在线预约挂号功能测试用例表
| 测试名称 | 测试功能 | 操作 | 操作过程 | 预期结果 | 测试结果 |
| 在线预约挂号功能模块测试 | 医生信息详情信息正常的显示 | 浏览医生信息详情信息 | 在小程序端上选择一个医生信息将会进入该医生信息的详情界面,同时可以预约挂号、评论、收藏。 | 进入该医生信息的详情信息界面 | 正确 |
| 在线预约挂号功能模块测试 | 医生信息详情信息正常的显示 | 浏览医生信息详情信息 | 点击“预约挂号”填写预约挂号信息,点击“提交”按钮。 | 生成自己的预约挂号信息。 | 正确 |
微信端上评论功能测试:
表5-2微信端上评论功能测试用例表
| 测试名称 | 测试功能 | 操作 | 操作过程 | 预期结果 | 测试结果 |
| 评论功能模块测试 | 健康资讯信息正常的显示 | 浏览健康资讯信息详情信息 | 点击“健康资讯”进入健康资讯信息详情页面,点击“评论”输入自己的评论内容。 | 评论成功 | 正确 |
web后台端上医生用户发布医生信息功能测试:
表5-3web后台端上医生用户发布医生信息功能测试用例表
| 测试名称 | 测试功能 | 操作 | 操作过程 | 预期结果 | 测试结果 |
| 医生用户发布医生信息功能测试 | 添加医生信息的情况 | 输入新医生信息的基本信息 | 后台选择“医生信息管理”菜单后,填写新医生信息基本信息后点击“提交”按钮 | 新医生信息发布成功 | 正确 |
5.2测试结果
通过编写了基于SSM的空巢老人健康小程序的测试用例,已经检测完毕了5.1章节中的3大模块,它为基于SSM的空巢老人健康小程序系统的后期推广运营提供了强力的技术支撑。
总结与展望
本次基于SSM的空巢老人健康小程序的设计与实现,功能方面,通过功能模块图区分该程序的用户端与管理端各自的功能权限;数据库方面,数据库使用口碑较好的mysql进行数据的存储,开源的mysql等技术的使用,相对来说体积较小,服务稳定,减少系统开发成本费用,通过数据库表的E-R实体关系图建立了表单与表单之间的连接,区分不同的表单之间的关系,更好的完善数据库的内容;测试方面,通过测试用例检查基于SSM的空巢老人健康小程序的设计缺陷和程序存在的错误,在系统测试阶段的过程中,出现了一些问题,例如,注册信息,没有规范用户在注册页面填写信息时输入两次密码,而导致后期登录错误,最后通过多次修改程序和测试解决了问题。最终经过不断的检测、修改,实现项目的稳定,达到了预期的设计效果。
系统整体的功能到达预期的效果,但页面的美化方面还是存在一些不足,例如:小程序中的图标过于简洁;wxss页面的渲染布局方面不够完善,人们在使用软件过程中,对某些功能不易找寻,针对此次项目产生的问题,日后将不断改进,使该项目更加完善。
参考文献
[1]税俊洁,王黎光.基于微信小程序的医院预约挂号系统的设计与实现[J].电脑编程技巧与维护,2023,(10):64-67.DOI:10.16184/j.cnki.comprg.2023.10.033.
[2]张雨辰,林龙,赵传超等.基于短链接机制的患者入出院提醒小程序平台的应用建设与实践[J].中国数字医学,2022,17(07):28-34.
[3]游国强.网上预约挂号系统的设计与实现[D].华中科技大学,2022.DOI:10.27157/d.cnki.ghzku.2022.004182.
[4]巩蕾.医院挂号预约管理系统设计[J].电脑编程技巧与维护,2022,(02):66-68+80.DOI:10.16184/j.cnki.comprg.2022.02.033.
[5]陈博,焦娣,李晨等.门诊预约挂号系统的设计与应用[J].智慧健康,2022,8(04):1-4.DOI:10.19335/j.cnki.2096-1219.2022.04.001.
[6]王蕊琳.微信小程序应用于病案查询预约复印服务的设计探讨[J].信息系统工程,2021,(11):73-76.
[7]邢娜,郑蕾,王莉.医院网站预约挂号系统设计[J].解放军医院管理杂志,2021,28(10):929-930+969.DOI:10.16770/J.cnki.1008-9985.2021.10.012.
[8]肖扩礼.基于微信公众平台的医院预约挂号服务技术系统的实现路径研究[J].中国设备工程,2021,(18):184-185.
[9]万杰.基于微信公众号的医院预约挂号系统开发[J].湖州职业技术学院学报,2021,19(03):76-80.DOI:10.13690/j.cnki.hzyxb.issn.1672-2388.2021.03.19.
[10]吴雨柯.基于ASP.NET MVC的线上预约挂号系统[J].轻工科技,2021,37(09):68-69.
[11]严灵杰.门诊患者就诊报到系统设计与实现[J].现代信息科技,2021,5(14):141-143+147.DOI:10.19850/j.cnki.2096-4706.2021.14.037.
[12]尹劲峰,纪晨,邹强等.微信小程序在病案查询预约复印中的应用体会[J].中国继续医学教育,2021,13(19):125-127.
[13]郭若楠,梁雅丽,王正禹等.基于微信小程序的通达学院疾病防控平台[J].电脑知识与技术,2021,17(19):61-64.DOI:10.14004/j.cnki.ckt.2021.1864.
[14]黄巧,曹奕,李雪.智慧医疗视角下产科门诊应用全预约挂号系统的回顾性研究[J].现代医院,2021,21(06):903-906.
[15]万杰,卢嫄,项中华等.基于微信平台的智慧医疗系统设计与应用[J].信息与电脑(理论版),2021,33(06):121-124.
[16]宗金运,芦立华,姬庆等.医院智能挂号系统的设计和实现[J].福建电脑,2020,36(08):1-9.DOI:10.16707/j.cnki.fjpc.2020.08.001.
[17]周雅娟,赵亚丽,王燕华等.微信小程序在门诊预约挂号中的应用效果探究[J].甘肃科技,2020,36(13):121-123.
[18]董清洁.微信小程序在优化三甲医院门诊流程中的应用[J].中国新通信,2020,22(11):98.
[19]王秋颖,李昂,张爱莹.门诊预约挂号管理系统应用微信小程序的实践与展望[J].中国医药导报,2019,16(28):170-173.
[20]Zexin A ,Xiao Z .System Design of Multiple Network Platform Outpatient Appointment Registration System for Large General Hospitals[J].Journal of Physics: Conference Series,2019,1288012036-012036.
致谢
至此论文结束,感谢您的阅读。首先,我要感谢我的父母对我的支持与理解,在两年的本科学习生活中,倾其所能的爱护我,使我能够心无旁骛,全心全意的投入到学习中;不断鼓励我,让我能够拥有不断前进的动力。其次还要感谢我的导师,感谢在这段时间给予我有效的建议,以至于我的毕设有了整体的设计思路,尽管我在实习期间很忙,论文撰写总是停停改改,但是导师依然十分负责,时不时的询问我的任务进展情况,跟进我的论文进度。在老师的帮助下,我逐步完成了自己的论文和程序,从导师身上也学习到很多知识,和经验,这些知识和经验令我受益匪浅。
此外,还要感谢我的同学,热心的解答了我在程序上遇到的问题,是他们在我编写程序过程中给了我很多的启发和感想,也帮助了我对于程序的调试和检测,让我受益良多。在这两年的时间里,我学会了许多专业的知识,还有老师们的谆谆教诲和同学们的帮助使我不断进步,能够做得更好;我也会不断给自己充电,不断突破,成为更好的自己。
最后向所有关心我、帮助我的老师及同学们表示衷心的感谢!
请关注点赞+私信博主,免费领取项目源码
1204

被折叠的 条评论
为什么被折叠?



