目录
摘要
随着信息技术的快速发展,医院管理面临着越来越多的挑战和机遇。传统的医院管理方式已无法满足现代医疗服务的需求,因此,开发一套高效、便捷、透明的医院管理系统显得尤为重要。本文旨在探讨基于Spring Boot技术的医院医疗管理系统的设计与实现,以提高医院管理效率,优化患者就医体验。
本系统基于Spring Boot框架进行开发,采用B/S(浏览器/服务器)模式,实现了系统用户,科室名称管理,医生信息管理,预约挂号管理等关键功能模块。通过引入信息技术手段,本系统使医院管理更加高效、便捷、透明,为医院的管理者和患者提供了更好的服务。同时,系统支持患者在线挂号、预约就诊等服务,极大地方便了患者的就医体验。
在系统设计方面,我们注重系统的稳定性和可维护性,采用了SSM框架、JSP技术和MySQL技术。此外,我们还对不同角色的用户进行了权限细分,以确保系统的安全性和灵活性。通过实现医院治疗流程中的预约挂号,在线咨询,医生回复等业务,本系统为医院提供了全面的管理支持。
在实现过程中,我们重点关注系统的性能和用户体验。通过优化数据库设计、提高系统响应速度、简化操作流程等方式,我们成功地提升了系统的整体性能。同时,我们还注重系统的易用性和可维护性,使得系统能够方便地适应医院管理的各种需求变化。
综上所述,基于Spring Boot的医院医疗管理系统为医院管理带来了革命性的变革。它不仅提高了医院的管理效率,降低了人工操作成本,还优化了患者的就医体验,为推进国家医疗卫生信息化建设提供了有力支持。未来,我们将继续完善系统功能,提升系统性能,以满足医院管理的更高需求。
关键字:Spring Boot;医院医疗管理系统;设计与实现;医院管理效率;患者就医体验。
Abstract
With the rapid development of information technology, hospital management is facing more and more challenges and opportunities. Traditional hospital management mode has been unable to meet the needs of modern medical services, so it is particularly important to develop a set of efficient, convenient and transparent hospital management system. This paper aims to explore the design and implementation of the hospital medical management system based on Spring Boot technology to improve the efficiency of hospital management and optimize patients' medical experience.
The system is developed based on the Spring Boot framework, and adopts the B / S (browser / server) mode to realize the key functional modules of the system users, department name management, doctor information management, appointment registration management and so on. Through the introduction of information technology means, this system makes the hospital management more efficient, convenient and transparent, and provides better services for the hospital managers and patients. At the same time, the system supports patients 'online registration, appointment treatment and other services, which greatly facilitates patients' medical experience.
In terms of system design, we focus on the stability and maintainability of the system, adopting the SSM framework, JSP technology and MySQL technology. In addition, we have subdivided the users in different roles to ensure the security and flexibility of the system. Through the implementation of appointment registration, online consultation and doctor reply in the hospital treatment process, the system provides comprehensive management support for the hospital.
During the implementation, we focus on the system performance and user experience. By optimizing the database design, improving the system response speed, and simplifying the operation process, we have successfully improved the overall performance of the system. At the same time, we also pay attention to the ease of use and maintainability of the system, so that the system can easily adapt to the various needs of hospital management changes.
In conclusion, the Spring Boot-based hospital medical management system brings revolutionary changes to hospital management. It not only improves the management efficiency of the hospital, reduces the cost of manual operation, but also optimizes the medical experience of patients, and provides strong support for promoting the construction of national medical and health informatization. In the future, we will continue to improve the system functions and improve the system performance to meet the higher needs of hospital management.
Keywords: Spring Boot; hospital medical management system; design and implementation; hospital management efficiency; patient medical experience.
1 绪论
1.1 选题背景与意义
随着信息技术的迅猛发展和医疗改革的深入推进,医院面临着巨大的机遇与挑战。传统的医院管理方式往往存在着信息不对称、效率低下、资源分配不均等问题,已难以满足现代医疗服务的需求。而信息化、智能化的医疗管理系统成为了解决这些问题的有效途径。Spring Boot作为一种轻量级的Java开发框架,具有快速构建、易于维护、高效稳定等特点,非常适合用于开发医院医疗管理系统。因此,基于Spring Boot的医院医疗管理系统的设计与实现具有重要的现实意义和应用前景。
选题意义:
提升医院管理效率:通过基于Spring Boot的医院医疗管理系统,医院可以实现患者信息管理、医生排班、药品库存管理、财务结算等功能的自动化和智能化,从而大大提高医院的管理效率,减少人工操作的错误和疏漏。
优化患者就医体验:该系统可以提供在线挂号、预约就诊、查询检查报告等服务,方便患者随时随地进行医疗咨询和就医安排,大大缩短患者的等待时间和就医流程,提升患者的就医体验。
促进医疗资源的合理分配:通过整合医院内部的各类资源信息,该系统可以实现资源的优化配置和共享,避免资源的浪费和分配不均,从而更好地满足患者的需求,提高医疗服务的质量和效率。
推动医疗行业的信息化进程:基于Spring Boot的医院医疗管理系统的成功应用,将为其他医疗机构提供有益的参考和借鉴,推动整个医疗行业的信息化进程,提高医疗服务的整体水平和竞争力。
综上所述,基于Spring Boot的医院医疗管理系统的设计与实现选题背景充分,意义重大。它不仅能够提升医院的管理效率和患者的就医体验,还能够促进医疗资源的合理分配和推动医疗行业的信息化进程,为我国的医疗卫生事业发展做出积极的贡献。
国内研究现状:
在国内,随着医疗信息化建设的不断推进,越来越多的医院开始重视医疗管理系统的研发与应用。基于Spring Boot的医院医疗管理系统作为其中的一种重要技术实现方式,受到了广泛关注。国内的研究团队在医疗管理系统的设计与实现方面已经取得了一些进展,但在系统的普及率和功能完善性方面仍有待提升。一些大城市的大型医院已经开始采用基于Spring Boot的医疗管理系统,实现了患者信息管理、医生排班、药品库存管理等功能的自动化和智能化。然而,由于地域经济差距和医疗行业发展水平的不同,许多基层医疗机构和小型医院在医疗管理系统的应用方面还存在较大的差距。
此外,国内的研究团队在医疗管理系统的数据安全性、系统稳定性以及用户体验等方面也在进行不断的探索和改进。通过引入先进的技术手段,如数据加密、容灾备份等,提高系统的数据安全性;通过优化系统架构和算法,提高系统的稳定性和响应速度;通过改进用户界面和操作流程,提升用户体验和满意度。
国外研究现状:
在国外,尤其是西方发达国家,医疗信息化建设起步较早,医疗管理系统的应用已经相当普及和成熟。基于Spring Boot的医院医疗管理系统在国外也得到了广泛的应用和研究。许多国外的医疗机构和研究机构在医疗管理系统的设计与实现方面积累了丰富的经验和技术成果。这些系统不仅功能完善、性能稳定,而且在用户体验和数据安全性方面也达到了较高的水平。
此外,国外的医疗管理系统还注重与其他医疗信息化系统的集成和协同工作,如与电子病历系统、医学影像系统等进行数据共享和交互,实现医疗信息的全面整合和高效利用。这种集成化的医疗管理模式有助于提高医疗服务的质量和效率,为患者提供更加便捷、个性化的医疗服务。
综上所述,基于Spring Boot的医院医疗管理系统的设计与实现在国内外都取得了一定的研究成果和应用经验。然而,由于地域、经济、文化等方面的差异,国内外在医疗管理系统的应用和发展方面仍存在一些差异和挑战。未来,随着医疗信息化建设的不断深入和技术的不断进步,基于Spring Boot的医院医疗管理系统有望在国内外得到更广泛的应用和推广。
论文将分层次经行编排,除去论文摘要致谢文献参考部分,正文部分还会对系统需求做出分析,以及阐述大体的设计和实现的功能,最后罗列部分调测记录,论文主要架构如下:
第一章:引言。第一章主要介绍了课题研究的背景和意义,系统开发的国内外研究现状和本文的研究内容与主要工作。
第二章:系统需求分析。主要从系统的用户、功能等方面进行需求分析。
第三章:系统设计。主要对系统框架、系统功能模块、数据库进行功能设计。
第四章:系统实现。主要介绍了系统框架搭建、系统界面的实现。
第五章:系统测试。主要对系统的部分界面进行测试并对主要功能进行测试
2系统分析
系统分析是开发一个项目的先决条件,通过系统分析可以很好的了解系统的主体用户的基本需求情况,同时这也是项目的开发的原因。进而对系统开发进行可行性分析,通常包括技术可行性、经济可行性等,可行性分析同时也是从项目整体角度进行的分析。然后就是对项目的具体需求进行分析,分析的手段一般都是通过用户的用例图来实现。接下来会进行详细的介绍。
2.1 可行性分析
该系统的开发成本相对较低,只需要几台服务器和相关的软件就可以搭建起来。同时,该系统可以提高医院医疗管理的效率,减少人力成本,从长远来看,具有良好的经济效益。
本系统使用 Java 作为开发语言,结合 Spring Boot 框架进行开发。Spring Boot 是一个基于 Spring 框架的快速开发框架,它提供了一系列的工具和库,使得开发人员可以更加轻松地构建和部署 Web 应用程序。同时,MySQL 数据库作为系统的数据库,它具有良好的性能和稳定性,能够满足系统的需求。
本系统的用户界面设计简洁明了,易于操作。系统的功能也相对简单,主要包括医生信息管理、医生信息管理管理、项目终审管理、导诊台管理、在线咨询管理、导诊台管理、通知提醒管理等,用户只需要具备基本的计算机操作技能即可使用该系统。
综上所述,基于 SpringBoot 的医院医疗管理系统的设计与实现是可行的。该系统具有技术可行性、经济可行性、操作可行性,可以满足医院医疗的管理需求,提高管理效率,具有良好的应用前景。
2.2.1系统开发流程
基于springboot的医院医疗管理系统开发时,首先进行需求分析,进而对系统进行总体的设计规划,设计系统功能模块,数据库的选择等,本系统的开发流程如图2-1所示。

图2-1系统开发流程图
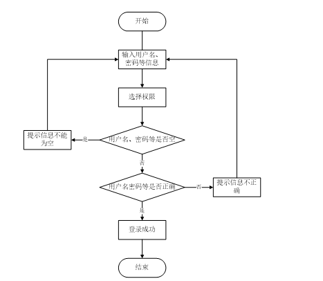
2.2.2 用户登录流程
为了保证系统的安全性,要使用本系统对系统信息进行管理,必须先登陆到系统中。如图2-2所示。

图2-2 登录流程图
2.2.3 系统操作流程
用户打开并进入系统后,会先显示登录界面,输入正确的用户名和密码,系统自动检测信息,若信息无误,则用户会进入系统功能界面,进行操作,否则会提示错误无法登录,操作流程如图2-3所示。

图2-3 系统操作流程图
2.2.4 添加信息流程
管理员可以对医院公告管理、医生信息等进行信息的添加,用户可以对自己权限内的信息进行添加,输入信息后,系统会自行验证输入的信息和数据,若信息正确,会将其添加到数据库内,若信息有误,则会提示重新输入信息,添加信息流程如图2-4所示。

2.2.5 修改信息流程
管理员可以对医院公告管理、医生信息等进行的修改,用户可以对自己权限内的信息进行修改,首先进入修改信息界面,输入修改信息数据,系统进行数据的判断验证,修改信息合法则修改成功,信息更新至数据库,信息不合法则修改失败,重新输入。修改信息流程图如图2-5所示。

图2-5 修改信息流程图
2.2.6 删除信息流程
管理员可以对医院公告管理、医生信息等进行信息的删除,对要删除的信息进行选中后,点击删除按钮,系统会询问是否确定,若点击确定,则系统会删除掉选中的信息,并在数据库内对信息进行删除,删除信息流程图如图2-6所示。

图2-6 删除信息流程图
2.3 系统功能分析
按照基于springboot的医院医疗管理系统的角色,我划分为了患者用户模块、医生用户模块和管理员模块这三大部分。
1. 患者用户功能:
首页:会展示一些热门服务或推荐医生的轮播图,以便患者用户快速了解医院的特色服务和优秀医生。
医院公告:患者用户可以在此查看医院的最新消息,如医生出诊时间调整、新增服务项目、医疗设备更新等。
导诊台:患者可以根据自己的症状或疾病类型,在导诊台中选择相应的选项,系统会智能推荐相应的科室或医生。
医生信息:展示了医院所有医生的详细信息,包括医生的姓名、职称、擅长领域、出诊时间等。
我的账户:患者可以查看和编辑自己的个人信息,如姓名、性别、年龄、联系方式等。
个人中心:
个人首页:展示患者的个人信息和就医记录,方便患者随时查看自己的就医情况。
预约挂号:患者可以在此选择科室、医生和就诊时间进行预约挂号。
在线咨询:患者可以通过系统向医生发起在线咨询,询问疾病相关问题或获取就医建议。
医生回复:患者可以在此查看医生对自己的在线咨询回复,以及就诊后的医嘱和建议。
收藏:患者可以将自己关注的医生或科室进行收藏,方便日后快速查找和预约。
- 医生用户功能:
登录注册: 提供用户注册和登录功能,确保用户身份安全。
后台首页:员首页通常展示医院的基本信息、最新动态以及医生个人的工作安排等信息。
医院公告:医生用户可以在此查看医院的最新公告,以便及时了解医院的工作要求和变化,确保医疗工作的顺利进行。
导诊台:医生可以通过此模块查看患者的症状描述或咨询问题,为患者提供初步的诊断建议或指导患者前往合适的科室就诊。
医生信息:展示了医生个人的详细信息,包括姓名、职称、所属科室、擅长领域等。
我的账户:医生可以在此模块中查看和编辑自己的账户信息,如修改密码、绑定手机等。
个人中心:
个人首页:展示医生的个人信息、工作安排以及患者评价等信息,方便医生随时了解自己的工作状态和患者反馈。
医生信息:医生可以在此查看和编辑自己的详细信息,包括专业背景、科研成果、学术荣誉等,以便患者更好地了解医生的专业能力和经验。
预约挂号:医生可以查看自己的预约挂号情况,包括已预约的患者信息、就诊时间等,以便合理安排自己的工作时间和接诊计划。
在线咨询:医生可以在线接收患者的咨询信息,并及时回复解答,实现与患者之间的实时互动和交流。
医生回复:医生可以查看并管理自己对患者咨询的回复记录,确保回复的及时性和准确性。
收藏:医生可以将自己感兴趣的患者信息、医学资料或学术文章进行收藏,方便日后查阅和学习。
3. 管理员功能:
后台首页: 提供管理员登录后的管理主页,展示系统的重要信息和功能入口。
系统用户: 管理系统内的用户信息,包括患者用户、医生用户和管理员的账户信息和权限设置。
医生信息:管理员可以查看所有医生的列表,包括医生的姓名、职称、所属科室、擅长领域等详细信息。
预约挂号:管理员可以查看所有预约挂号的记录,包括患者的信息、预约的科室和医生、就诊时间等。
在线咨询管理:管理员可以查看所有在线咨询的记录,包括咨询的内容、发起人和接收人、咨询时间等。
医生回复管理:管理员可以查看医生回复的详细内容,包括回复的时间、内容以及患者的反馈等。
系统管理:管理员可以对轮播图进行管理。
医院公告管理:管理员可以编写新的公告内容,设置公告的发布时间和有效期,并将公告发布到系统的首页或其他相关页面。
以上是基于 Spring Boot 的医院医疗管理系统的功能需求分析,覆盖了患者用户、医生用户和管理员三个角色的功能设计与实现要求。
基于springboot的医院医疗管理系统的非功能性需求比如平台的安全性怎么样,可靠性怎么样,性能怎么样,可拓展性怎么样等。具体可以表示在如下2-1表格中:
表2-1基于springboot的医院医疗管理系统非功能需求表
| 安全性 | 主要指基于springboot的医院医疗管理系统数据库的安装,数据库的使用和密码的设定必须合乎规范。 |
| 可靠性 | 可靠性是指基于springboot的医院医疗管理系统能够安装用户的指示进行操作,经过测试,可靠性90%以上。 |
| 性能 | 性能是影响基于springboot的医院医疗管理系统占据市场的必要条件,所以性能最好要佳才好。 |
| 可扩展性 | 比如数据库预留多个属性,比如接口的使用等确保了系统的非功能性需求。 |
| 易用性 | 用户只要跟着基于springboot的医院医疗管理系统的页面展示内容进行操作,就可以了。 |
| 可维护性 | 基于springboot的医院医疗管理系统开发的可维护性是非常重要的,经过测试,可维护性没有问题 |
2.4 系统用例分析
通过2.3功能的分析,得出了系统的用例图:
患者用户角色用例如图2-7所示。

图2-7患者用户角色用例图
医生用户角色用例如图2-8所示。

图2-8医生用户角色用例图
管理员是维护整个基于springboot的医院医疗管理系统中所有数据信息的。管理员角色用例如图2-9所示。

图2-5 基于springboot的医院医疗管理系统管理员角色用例图
本章主要通过对基于springboot的医院医疗管理系统的可行性分析、流程分析、功能需求分析、系统用例分析,确定整个系统要实现的功能。同时也为系统的代码实现和测试提供了标准。
3 系统总体设计
3.1 系统架构设计
本系统从架构上分为三层:表现层(UI)、业务逻辑层(BLL)以及数据层(DL)。

图3-1系统架构设计图
表现层(UI):又称UI层,主要完成本系统的UI交互功能,一个良好的UI可以打打提高用户的用户体验,增强用户使用本系统时的舒适度。UI的界面设计也要适应不同版本的医院医疗管理系统以及不同尺寸的分辨率,以做到良好的兼容性。UI交互功能要求合理,用户进行交互操作时必须要得到与之相符的交互结果,这就要求表现层要与业务逻辑层进行良好的对接。
业务逻辑层(BLL):主要完成本系统的数据处理功能。用户从表现层传输过来的数据经过业务逻辑层进行处理交付给数据层,系统从数据层读取的数据经过业务逻辑层进行处理交付给表现层。
数据层(DL):由于本系统的数据是放在服务端的mysql数据库中,因此本属于服务层的部分可以直接整合在业务逻辑层中,所以数据层中只有数据库,其主要完成本系统的数据存储和管理功能。
3.2 系统功能模块设计
在上一章节中主要对系统的功能性需求和非功能性需求进行分析,并且根据需求分析了本系统中的用例。那么接下来就要开始对本系统的架构、主要功能和数据库开始进行设计。基于springboot的医院医疗管理系统根据前面章节的需求分析得出,其总体设计模块图如图3-2所示。

图3-2系统功能模块图
数据库设计一般包括需求分析、概念模型设计、数据库表建立三大过程,其中需求分析前面章节已经阐述,概念模型设计有概念模型和逻辑结构设计两部分。
3.3.1 数据库概念结构设计
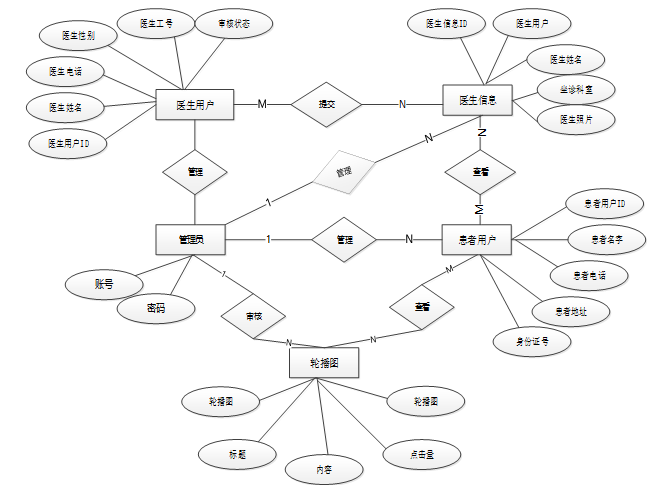
下面是整个基于springboot的医院医疗管理系统中主要的数据库表总E-R实体关系图。
图3-3 基于springboot的医院医疗管理系统总E-R关系图
通过上一小节中基于springboot的医院医疗管理系统中总E-R关系图上得出一共需要创建很多个数据表。在此我主要罗列几个主要的数据库表结构设计。
| 编号 | 名称 | 数据类型 | 长度 | 小数位 | 允许空值 | 主键 | 默认值 | 说明 |
| 1 | token_id | int | 10 | 0 | N | Y | 临时访问牌ID | |
| 2 | token | varchar | 64 | 0 | Y | N | 临时访问牌 | |
| 3 | info | text | 65535 | 0 | Y | N | ||
| 4 | maxage | int | 10 | 0 | N | N | 2 | 最大寿命:默认2小时 |
| 5 | create_time | timestamp | 19 | 0 | N | N | CURRENT_TIMESTAMP | 创建时间: |
| 6 | update_time | timestamp | 19 | 0 | N | N | CURRENT_TIMESTAMP | 更新时间: |
| 7 | user_id | int | 10 | 0 | N | N | 0 | 用户编号: |
| 编号 | 名称 | 数据类型 | 长度 | 小数位 | 允许空值 | 主键 | 默认值 | 说明 |
| 1 | auth_id | int | 10 | 0 | N | Y | 授权ID: | |
| 2 | user_group | varchar | 64 | 0 | Y | N | 用户组: | |
| 3 | mod_name | varchar | 64 | 0 | Y | N | 模块名: | |
| 4 | table_name | varchar | 64 | 0 | Y | N | 表名: | |
| 5 | page_title | varchar | 255 | 0 | Y | N | 页面标题: | |
| 6 | path | varchar | 255 | 0 | Y | N | 路由路径: | |
| 7 | position | varchar | 32 | 0 | Y | N | 位置: | |
| 8 | mode | varchar | 32 | 0 | N | N | _blank | 跳转方式: |
| 9 | add | tinyint | 3 | 0 | N | N | 1 | 是否可增加: |
| 10 | del | tinyint | 3 | 0 | N | N | 1 | 是否可删除: |
| 11 | set | tinyint | 3 | 0 | N | N | 1 | 是否可修改: |
| 12 | get | tinyint | 3 | 0 | N | N | 1 | 是否可查看: |
| 13 | field_add | text | 65535 | 0 | Y | N | 添加字段: | |
| 14 | field_set | text | 65535 | 0 | Y | N | 修改字段: | |
| 15 | field_get | text | 65535 | 0 | Y | N | 查询字段: | |
| 16 | table_nav_name | varchar | 500 | 0 | Y | N | 跨表导航名称: | |
| 17 | table_nav | varchar | 500 | 0 | Y | N | 跨表导航: | |
| 18 | option | text | 65535 | 0 | Y | N | 配置: | |
| 19 | create_time | timestamp | 19 | 0 | N | N | CURRENT_TIMESTAMP | 创建时间: |
| 20 | update_time | timestamp | 19 | 0 | N | N | CURRENT_TIMESTAMP | 更新时间: |
| 编号 | 名称 | 数据类型 | 长度 | 小数位 | 允许空值 | 主键 | 默认值 | 说明 |
| 1 | collect_id | int | 10 | 0 | N | Y | 收藏ID: | |
| 2 | user_id | int | 10 | 0 | N | N | 0 | 收藏人ID: |
| 3 | source_table | varchar | 255 | 0 | Y | N | 来源表: | |
| 4 | source_field | varchar | 255 | 0 | Y | N | 来源字段: | |
| 5 | source_id | int | 10 | 0 | N | N | 0 | 来源ID: |
| 6 | title | varchar | 255 | 0 | Y | N | 标题: | |
| 7 | img | varchar | 255 | 0 | Y | N | 封面: | |
| 8 | create_time | timestamp | 19 | 0 | N | N | CURRENT_TIMESTAMP | 创建时间: |
| 9 | update_time | timestamp | 19 | 0 | N | N | CURRENT_TIMESTAMP | 更新时间: |
| 编号 | 名称 | 数据类型 | 长度 | 小数位 | 允许空值 | 主键 | 默认值 | 说明 |
| 1 | comment_id | int | 10 | 0 | N | Y | 评论ID: | |
| 2 | user_id | int | 10 | 0 | N | N | 0 | 评论人ID: |
| 3 | reply_to_id | int | 10 | 0 | N | N | 0 | 回复评论ID:空为0 |
| 4 | content | longtext | 2147483647 | 0 | Y | N | 内容: | |
| 5 | nickname | varchar | 255 | 0 | Y | N | 昵称: | |
| 6 | avatar | varchar | 255 | 0 | Y | N | 头像地址:[0,255] | |
| 7 | create_time | timestamp | 19 | 0 | N | N | CURRENT_TIMESTAMP | 创建时间: |
| 8 | update_time | timestamp | 19 | 0 | N | N | CURRENT_TIMESTAMP | 更新时间: |
| 9 | source_table | varchar | 255 | 0 | Y | N | 来源表: | |
| 10 | source_field | varchar | 255 | 0 | Y | N | 来源字段: | |
| 11 | source_id | int | 10 | 0 | N | N | 0 | 来源ID: |
| 编号 | 名称 | 数据类型 | 长度 | 小数位 | 允许空值 | 主键 | 默认值 | 说明 |
| 1 | department_name_id | int | 10 | 0 | N | Y | 科室名称ID | |
| 2 | department_category | varchar | 64 | 0 | Y | N | 科室名称 | |
| 3 | create_time | datetime | 19 | 0 | N | N | CURRENT_TIMESTAMP | 创建时间 |
| 4 | update_time | timestamp | 19 | 0 | N | N | CURRENT_TIMESTAMP | 更新时间 |
| 编号 | 名称 | 数据类型 | 长度 | 小数位 | 允许空值 | 主键 | 默认值 | 说明 |
| 1 | doctors_reply_id | int | 10 | 0 | N | Y | 医生回复ID | |
| 2 | doctor_users | int | 10 | 0 | Y | N | 0 | 医生用户 |
| 3 | doctors_name | varchar | 64 | 0 | Y | N | 医生姓名 | |
| 4 | doctors_id | varchar | 64 | 0 | Y | N | 医生工号 | |
| 5 | sitting_consultation_department | varchar | 64 | 0 | Y | N | 坐诊科室 | |
| 6 | reply_content | text | 65535 | 0 | Y | N | 回复内容 | |
| 7 | patient_users | int | 10 | 0 | Y | N | 0 | 患者用户 |
| 8 | patient_name | varchar | 64 | 0 | Y | N | 患者姓名 | |
| 9 | create_time | datetime | 19 | 0 | N | N | CURRENT_TIMESTAMP | 创建时间 |
| 10 | update_time | timestamp | 19 | 0 | N | N | CURRENT_TIMESTAMP | 更新时间 |
| 编号 | 名称 | 数据类型 | 长度 | 小数位 | 允许空值 | 主键 | 默认值 | 说明 |
| 1 | doctor_information_id | int | 10 | 0 | N | Y | 医生信息ID | |
| 2 | doctor_users | int | 10 | 0 | Y | N | 0 | 医生用户 |
| 3 | doctors_name | varchar | 64 | 0 | Y | N | 医生姓名 | |
| 4 | sitting_consultation_department | varchar | 64 | 0 | Y | N | 坐诊科室 | |
| 5 | doctors_photo | varchar | 255 | 0 | Y | N | 医生照片 | |
| 6 | doctors_title | varchar | 64 | 0 | Y | N | 医生职称 | |
| 7 | doctors_gender | varchar | 64 | 0 | Y | N | 医生性别 | |
| 8 | doctor_introduction | text | 65535 | 0 | Y | N | 医生简介 | |
| 9 | doctors_id | varchar | 64 | 0 | N | N | 医生工号 | |
| 10 | number_of_signal_sources | varchar | 64 | 0 | Y | N | 号源数量 | |
| 11 | sitting_time | varchar | 64 | 0 | Y | N | 坐诊时间 | |
| 12 | registration_remarks | varchar | 64 | 0 | Y | N | 挂号备注 | |
| 13 | hits | int | 10 | 0 | N | N | 0 | 点击数 |
| 14 | create_time | datetime | 19 | 0 | N | N | CURRENT_TIMESTAMP | 创建时间 |
| 15 | update_time | timestamp | 19 | 0 | N | N | CURRENT_TIMESTAMP | 更新时间 |
| 编号 | 名称 | 数据类型 | 长度 | 小数位 | 允许空值 | 主键 | 默认值 | 说明 |
| 1 | doctor_users_id | int | 10 | 0 | N | Y | 医生用户ID | |
| 2 | doctors_name | varchar | 64 | 0 | Y | N | 医生姓名 | |
| 3 | doctors_phone_number | varchar | 64 | 0 | Y | N | 医生电话 | |
| 4 | doctors_gender | varchar | 64 | 0 | Y | N | 医生性别 | |
| 5 | doctors_id | varchar | 64 | 0 | Y | N | 医生工号 | |
| 6 | examine_state | varchar | 16 | 0 | N | N | 未审核 | 审核状态 |
| 7 | user_id | int | 10 | 0 | N | N | 0 | 用户ID |
| 8 | create_time | datetime | 19 | 0 | N | N | CURRENT_TIMESTAMP | 创建时间 |
| 9 | update_time | timestamp | 19 | 0 | N | N | CURRENT_TIMESTAMP | 更新时间 |
表have_an_appointment_with_a_doctor (预约挂号)
| 编号 | 名称 | 数据类型 | 长度 | 小数位 | 允许空值 | 主键 | 默认值 | 说明 |
| 1 | have_an_appointment_with_a_doctor_id | int | 10 | 0 | N | Y | 预约挂号ID | |
| 2 | patient_users | int | 10 | 0 | Y | N | 0 | 患者用户 |
| 3 | patient_name | varchar | 64 | 0 | Y | N | 患者姓名 | |
| 4 | id_number | varchar | 64 | 0 | Y | N | 身份证号 | |
| 5 | doctor_users | int | 10 | 0 | Y | N | 0 | 医生用户 |
| 6 | doctors_name | varchar | 64 | 0 | Y | N | 医生姓名 | |
| 7 | doctors_id | varchar | 64 | 0 | N | N | 医生工号 | |
| 8 | sitting_consultation_department | varchar | 64 | 0 | Y | N | 坐诊科室 | |
| 9 | visit_time | datetime | 19 | 0 | Y | N | 看诊时间 | |
| 10 | registration_quantity | varchar | 64 | 0 | Y | N | 挂号数量 | |
| 11 | create_time | datetime | 19 | 0 | N | N | CURRENT_TIMESTAMP | 创建时间 |
| 12 | update_time | timestamp | 19 | 0 | N | N | CURRENT_TIMESTAMP | 更新时间 |
| 编号 | 名称 | 数据类型 | 长度 | 小数位 | 允许空值 | 主键 | 默认值 | 说明 |
| 1 | hits_id | int | 10 | 0 | N | Y | 点赞ID: | |
| 2 | user_id | int | 10 | 0 | N | N | 0 | 点赞人: |
| 3 | create_time | timestamp | 19 | 0 | N | N | CURRENT_TIMESTAMP | 创建时间: |
| 4 | update_time | timestamp | 19 | 0 | N | N | CURRENT_TIMESTAMP | 更新时间: |
| 5 | source_table | varchar | 255 | 0 | Y | N | 来源表: | |
| 6 | source_field | varchar | 255 | 0 | Y | N | 来源字段: | |
| 7 | source_id | int | 10 | 0 | N | N | 0 | 来源ID: |
| 编号 | 名称 | 数据类型 | 长度 | 小数位 | 允许空值 | 主键 | 默认值 | 说明 |
| 1 | notice_id | mediumint | 8 | 0 | N | Y | 公告id: | |
| 2 | title | varchar | 125 | 0 | N | N | 标题: | |
| 3 | content | longtext | 2147483647 | 0 | Y | N | 正文: | |
| 4 | create_time | timestamp | 19 | 0 | N | N | CURRENT_TIMESTAMP | 创建时间: |
| 5 | update_time | timestamp | 19 | 0 | N | N | CURRENT_TIMESTAMP | 更新时间: |
| 编号 | 名称 | 数据类型 | 长度 | 小数位 | 允许空值 | 主键 | 默认值 | 说明 |
| 1 | online_consultation_id | int | 10 | 0 | N | Y | 在线咨询ID | |
| 2 | patient_users | int | 10 | 0 | Y | N | 0 | 患者用户 |
| 3 | patient_name | varchar | 64 | 0 | Y | N | 患者姓名 | |
| 4 | doctor_users | int | 10 | 0 | Y | N | 0 | 医生用户 |
| 5 | doctors_name | varchar | 64 | 0 | Y | N | 医生姓名 | |
| 6 | doctors_id | varchar | 64 | 0 | Y | N | 医生工号 | |
| 7 | sitting_consultation_department | varchar | 64 | 0 | Y | N | 坐诊科室 | |
| 8 | consultation_date | date | 10 | 0 | Y | N | 咨询日期 | |
| 9 | consultation_content | text | 65535 | 0 | Y | N | 咨询内容 | |
| 10 | create_time | datetime | 19 | 0 | N | N | CURRENT_TIMESTAMP | 创建时间 |
| 11 | update_time | timestamp | 19 | 0 | N | N | CURRENT_TIMESTAMP | 更新时间 |
| 编号 | 名称 | 数据类型 | 长度 | 小数位 | 允许空值 | 主键 | 默认值 | 说明 |
| 1 | patient_users_id | int | 10 | 0 | N | Y | 患者用户ID | |
| 2 | patient_name | varchar | 64 | 0 | Y | N | 患者名字 | |
| 3 | patient_phone_number | varchar | 64 | 0 | Y | N | 患者电话 | |
| 4 | patient_address | varchar | 64 | 0 | Y | N | 患者地址 | |
| 5 | id_number | varchar | 64 | 0 | Y | N | 身份证号 | |
| 6 | patient_gender | varchar | 64 | 0 | Y | N | 患者性别 | |
| 7 | examine_state | varchar | 16 | 0 | N | N | 已通过 | 审核状态 |
| 8 | user_id | int | 10 | 0 | N | N | 0 | 用户ID |
| 9 | create_time | datetime | 19 | 0 | N | N | CURRENT_TIMESTAMP | 创建时间 |
| 10 | update_time | timestamp | 19 | 0 | N | N | CURRENT_TIMESTAMP | 更新时间 |
| 编号 | 名称 | 数据类型 | 长度 | 小数位 | 允许空值 | 主键 | 默认值 | 说明 |
| 1 | praise_id | int | 10 | 0 | N | Y | 点赞ID: | |
| 2 | user_id | int | 10 | 0 | N | N | 0 | 点赞人: |
| 3 | create_time | timestamp | 19 | 0 | N | N | CURRENT_TIMESTAMP | 创建时间: |
| 4 | update_time | timestamp | 19 | 0 | N | N | CURRENT_TIMESTAMP | 更新时间: |
| 5 | source_table | varchar | 255 | 0 | Y | N | 来源表: | |
| 6 | source_field | varchar | 255 | 0 | Y | N | 来源字段: | |
| 7 | source_id | int | 10 | 0 | N | N | 0 | 来源ID: |
| 8 | status | bit | 1 | 0 | N | N | 1 | 点赞状态:1为点赞,0已取消 |
| 编号 | 名称 | 数据类型 | 长度 | 小数位 | 允许空值 | 主键 | 默认值 | 说明 |
| 1 | slides_id | int | 10 | 0 | N | Y | 轮播图ID: | |
| 2 | title | varchar | 64 | 0 | Y | N | 标题: | |
| 3 | content | varchar | 255 | 0 | Y | N | 内容: | |
| 4 | url | varchar | 255 | 0 | Y | N | 链接: | |
| 5 | img | varchar | 255 | 0 | Y | N | 轮播图: | |
| 6 | hits | int | 10 | 0 | N | N | 0 | 点击量: |
| 7 | create_time | timestamp | 19 | 0 | N | N | CURRENT_TIMESTAMP | 创建时间: |
| 8 | update_time | timestamp | 19 | 0 | N | N | CURRENT_TIMESTAMP | 更新时间: |
| 编号 | 名称 | 数据类型 | 长度 | 小数位 | 允许空值 | 主键 | 默认值 | 说明 |
| 1 | upload_id | int | 10 | 0 | N | Y | 上传ID | |
| 2 | name | varchar | 64 | 0 | Y | N | 文件名 | |
| 3 | path | varchar | 255 | 0 | Y | N | 访问路径 | |
| 4 | file | varchar | 255 | 0 | Y | N | 文件路径 | |
| 5 | display | varchar | 255 | 0 | Y | N | 显示顺序 | |
| 6 | father_id | int | 10 | 0 | Y | N | 0 | 父级ID |
| 7 | dir | varchar | 255 | 0 | Y | N | 文件夹 | |
| 8 | type | varchar | 32 | 0 | Y | N | 文件类型 |
| 编号 | 名称 | 数据类型 | 长度 | 小数位 | 允许空值 | 主键 | 默认值 | 说明 |
| 1 | user_id | mediumint | 8 | 0 | N | Y | 用户ID:[0,8388607]用户获取其他与用户相关的数据 | |
| 2 | state | smallint | 5 | 0 | N | N | 1 | 账户状态:[0,10](1可用|2异常|3已冻结|4已注销) |
| 3 | user_group | varchar | 32 | 0 | Y | N | 所在用户组:[0,32767]决定用户身份和权限 | |
| 4 | login_time | timestamp | 19 | 0 | N | N | CURRENT_TIMESTAMP | 上次登录时间: |
| 5 | phone | varchar | 11 | 0 | Y | N | 手机号码:[0,11]用户的手机号码,用于找回密码时或登录时 | |
| 6 | phone_state | smallint | 5 | 0 | N | N | 0 | 手机认证:[0,1](0未认证|1审核中|2已认证) |
| 7 | username | varchar | 16 | 0 | N | N | 用户名:[0,16]用户登录时所用的账户名称 | |
| 8 | nickname | varchar | 16 | 0 | Y | N | 昵称:[0,16] | |
| 9 | password | varchar | 64 | 0 | N | N | 密码:[0,32]用户登录所需的密码,由6-16位数字或英文组成 | |
| 10 | | varchar | 64 | 0 | Y | N | 邮箱:[0,64]用户的邮箱,用于找回密码时或登录时 | |
| 11 | email_state | smallint | 5 | 0 | N | N | 0 | 邮箱认证:[0,1](0未认证|1审核中|2已认证) |
| 12 | avatar | varchar | 255 | 0 | Y | N | 头像地址:[0,255] | |
| 13 | open_id | varchar | 255 | 0 | Y | N | 针对获取用户信息字段 | |
| 14 | create_time | timestamp | 19 | 0 | N | N | CURRENT_TIMESTAMP | 创建时间: |
| 15 | vip_level | varchar | 255 | 0 | Y | N | 会员等级 | |
| 16 | vip_discount | double | 11 | 2 | Y | N | 0.00 | 会员折扣 |
| 编号 | 名称 | 数据类型 | 长度 | 小数位 | 允许空值 | 主键 | 默认值 | 说明 |
| 1 | group_id | mediumint | 8 | 0 | N | Y | 用户组ID:[0,8388607] | |
| 2 | display | smallint | 5 | 0 | N | N | 100 | 显示顺序:[0,1000] |
| 3 | name | varchar | 16 | 0 | N | N | 名称:[0,16] | |
| 4 | description | varchar | 255 | 0 | Y | N | 描述:[0,255]描述该用户组的特点或权限范围 | |
| 5 | source_table | varchar | 255 | 0 | Y | N | 来源表: | |
| 6 | source_field | varchar | 255 | 0 | Y | N | 来源字段: | |
| 7 | source_id | int | 10 | 0 | N | N | 0 | 来源ID: |
| 8 | register | smallint | 5 | 0 | Y | N | 0 | 注册位置: |
| 9 | create_time | timestamp | 19 | 0 | N | N | CURRENT_TIMESTAMP | 创建时间: |
| 10 | update_time | timestamp | 19 | 0 | N | N | CURRENT_TIMESTAMP | 更新时间: |
整个基于springboot的医院医疗管理系统的需求分析主要对系统总体架构以及功能模块的设计,通过建立E-R模型和数据库逻辑系统设计完成了数据库系统设计。
4系统关键模块设计与实现
基于springboot的医院医疗管理系统的详细设计与实现主要是根据前面的需求分析和总体设计来设计页面并实现业务逻辑。主要从界面实现、业务逻辑实现这两部分进行介绍。
4.1患者用户功能模块
4.1.1 首页界面
当进入基于springboot的医院医疗管理系统的时候,首先映入眼帘的是系统的导航栏,其主界面展示如下图4-1所示。

图4-1 首页界面图
4.1.2 用户登录界面
基于springboot的医院医疗管理系统中的注册后的用户是可以通过自己的账户名和密码进行登录的,当用户输入完整的自己的账户名和密码信息并点击“登录”按钮后,将会首先验证输入的有没有空数据,再次验证输入的账户名+密码和数据库中当前保存的用户信息是否一致,只有在一致后将会登录成功并自动跳转到基于springboot的医院医疗管理系统的首页中;否则将会提示相应错误信息,用户登录界面如下图4-2所示。
图4-2用户登录界面图
4.1.3 医生信息界面
当用户点击“ 医生信息”后,患者用户可以根据自己的需求,在此模块中查找合适的医生,并了解他们的详细信息。界面如下图4-3所示。

图4-3医生信息详情界面图
4.1.4预约挂号界面
患者可以在此选择科室、医生和就诊时间进行预约挂号。系统支持在线支付挂号费用,并生成电子挂号凭证,方便患者就医。页面如图4-4所示。

图4-4 预约挂号界面图
4.1.5 医院公告界面
当用户点击“医院公告”后,患者用户可以在此查看医院的最新消息,如医生出诊时间调整、新增服务项目、医疗设备更新等,界面如下图所示。

图4-5医院公告详情界面图
患者可以根据自己的症状或疾病类型,在导诊台中选择相应的选项,系统会智能推荐相应的科室或医生。界面如下图所示。

图4-6导诊台提交界面图
患者可以通过系统向医生发起在线咨询,询问疾病相关问题或获取就医建议。界面如下图所示。
图4-7在线咨询界面图
医生可以在此模块中查看和编辑自己的个人信息,确保信息的准确性和完整性。页面如图所示。
图4-8 医生信息管理界面图
医生可以通过此模块查看患者的症状描述或咨询问题,为患者提供初步的诊断建议或指导患者前往合适的科室就诊,界面如下图4-9所示。

图4-9导诊台界面图
4.3管理员功能模块
4.3.1 系统用户管理界面
基于springboot的医院医疗管理系统中的管理人员是可以对注册的患者用户、医生用户进行管理的,也可以对管理员进行管控。界面如下图4-10所示。
图4-10用户管理界面图
4.3.2 系统管理界面
管理员点击“系统管理”这一菜单会显示轮播图这一个子菜单,管理员可以对前台展示的轮播图进行设置,界面如下图4-10所示。
图4-11系统管理界面图
4.3.3 医生信息管理界面
管理员可以查看所有医生的列表,包括医生的姓名、职称、所属科室、擅长领域等详细信息。界面如下图所示。

图4-12医生信息管理界面图
4.3.4 预约挂号管理界面
管理员可以查看所有预约挂号的记录,包括患者的信息、预约的科室和医生、就诊时间等,界面如下图所示。
图4-13预约挂号管理界面图
4.3.5科室名称管理界面
管理员可以添加新的科室,编辑已有科室的名称、描述等信息,也可以删除不再需要的科室,界面如下图所示。
图4-14科室名称管理界面图
5系统测试
系统开发到了最后一个阶段那就是系统测试,系统测试对软件的开发其实是非常有必要的。因为没什么系统一经开发出来就可能会尽善尽美,再厉害的系统开发工程师也会在系统开发的时候出现纰漏,系统测试能够较好的改正一些bug,为后期系统的维护性提供很好的支持。通过系统测试,开发人员也可以建立自己对系统的信心,为后期的系统版本的跟新提供支持。
5.2 系统测试用例
系统测试包括:用户登录功能测试、医生信息展示功能测试、医生信息添加、医生信息搜索、密码修改功能测试,如表5-1、5-2、5-3、5-4、5-5所示:
表5-1 用户登录功能测试表
| 用例名称 | 用户登录系统 |
| 目的 | 测试用户通过正确的用户名和密码可否登录功能 |
| 前提 | 未登录的情况下 |
| 测试流程 | 1) 进入登录页面 2) 输入正确的用户名和密码 |
| 预期结果 | 用户名和密码正确的时候,跳转到登录成功界面,反之则显示错误信息,提示重新输入 |
| 实际结果 | 实际结果与预期结果一致 |
医生信息查看功能测试:
表5-2医生信息查看功能测试表
| 用例名称 | 医生信息查看 |
| 目的 | 测试医生信息查看功能 |
| 前提 | 用户登录 |
| 测试流程 | 点击医生信息列表 |
| 预期结果 | 可以查看到所有医生信息 |
| 实际结果 | 实际结果与预期结果一致 |
管理员添加医生信息界面测试:
表5-3 管理员添加医生信息界面测试表
| 用例名称 | 医生信息添加测试用例 |
| 目的 | 测试医生信息添加功能 |
| 前提 | 管理员正常登录情况下 |
| 测试流程 | 1)管理员点击医生信息管理,然后点击医生信息添加后并填写信息。 2)点击进行提交。 |
| 预期结果 | 提交以后,页面首页会显示新的医生信息 |
| 实际结果 | 实际结果与预期结果一致 |
医生信息搜索功能测试:
表5-4医生信息搜索功能测试表
| 用例名称 | 医生信息搜索测试 |
| 目的 | 测试医生信息搜索功能 |
| 前提 | 无 |
| 测试流程 | 1)在搜索框填入搜索关键字。 2)点击搜索按钮。 |
| 预期结果 | 页面显示包含有搜索关键字的医生信息信息 |
| 实际结果 | 实际结果与预期结果一致 |
密码修改功能测试:
表5-5 密码修改功能测试表
| 用例名称 | 密码修改测试用例 |
| 目的 | 测试管理员密码修改功能 |
| 前提 | 管理员用户正常登录情况下 |
| 测试流程 | 1)管理员密码修改并完成填写。 2)点击进行提交。 |
| 预期结果 | 使用新的密码可以登录 |
| 实际结果 | 实际结果与预期结果一致 |
5.3 系统测试结果
通过编写基于springboot的医院医疗管理系统的测试用例,已经检测完毕用户登录模块、医生信息查看模块、医生信息添加模块、医生信息搜索模块、密码修改功能测试,通过这5大模块为基于springboot的医院医疗管理系统的后期推广运营提供了强力的技术支撑。
结论
至此,基于springboot的医院医疗管理系统已经结束,在开发前做了许多的准备,在本系统的设计和开发过程中阅览和学习了许多文献资料,从中我也收获了很多宝贵的方法和设计思路,对系统的开发也起到了很重要的作用,系统的开发技术选用的都是自己比较熟悉的,比如Web、JAVA语言、MYSQL,这些技术都是在以前的学习中学到了,其中许多的设计思路和方法都是在以前不断地学习中摸索出来的经验,其实对于我们来说工作量还是比较大的,但是正是由于之前的积累与准备,才能顺利的完成这个项目,由此看来,积累经验跟做好准备是十分重要的事情。
当然在该系统的设计与实现的过程中也离不开老师以及同学们的帮助,正是因为他们的指导与帮助,我才能够成功的在预期内完成了这个系统。同时在这个过程当中我也收获了很多东西,此系统也有需要改进的地方,但是由于专业知识的浅薄,并不能做到十分完美,希望以后有机会可以让其真正的投入到使用之中。
参考文献
[1]任斌,赵福占,娄苗,等.医院应急医疗救援物资快速响应管理系统的设计与实现[J].中国医疗设备,2023,38(04):102-106.
[2]谭明亮,代玲林.基于微信小程序的医院医疗设备管理系统设计与实现[J].价值工程,2023,42(03):137-140.
[3]Shengfan C ,Jianqi H ,Zheng G .[Development of Hospital Medical Instrumentation Management System Based on Cloud Computing].[J].Zhongguo yi liao qi xie za zhi = Chinese journal of medical instrumentation,2020,44(2):141-144.
[4]刘兰君.医院医疗设备维修管理系统的设计与实现[D].东南大学,2020.DOI:10.27014/d.cnki.gdnau.2020.004278.
[5]李立功.医院医疗设备信息化管理系统的设计与实现[D].西安电子科技大学,2020.DOI:10.27389/d.cnki.gxadu.2020.000411.
[6]汪晓红.医院医疗设备综合管理系统的设计与实现[D].中南民族大学,2020.
[7]段光荣,黄慧勇,尹志坚,等.三甲医院手术医疗行为管理系统设计与实现[J].电子技术与软件工程,2020,(23):43.
[8]Nkanata G M ,Makori O E ,Irura G .Comparative Analysis of Hospital Information Management Systems Among Healthcare Workers in Two Selected Hospitals in Kenya[J].Library Philosophy and Practice,2022,
[9]Sriram C .Health Management Information System (HMIS) in Medicare –Patients’ Experience at ESIC main Hospital and Dispensaries in Tirunelveli sub- Region[J].Research Journal of Humanities and Social Sciences,2022,9(1):49-55.
[10]安文昊,夏慧琳,朱永丽,等.医院医疗设备临床工程管理系统设计与实现[J].内蒙古科技与经济,2024,(07):88-89.
[11]冯冲.某医院医疗设备管理系统的设计与实现[D].厦门大学,2021.
[12]刘钊.医院医疗设备管理系统的设计与实现[D].大连理工大学,2021.
[13]朱希博.某医院的远程医疗会诊管理系统设计与实现[D].山东大学,2022.
[14]包慧文.通辽计生医院远程医疗管理系统的设计与实现[D].东北大学,2024.
[15]于春龙.大连中心医院医疗计量检测管理系统设计与实现[D].大连理工大学,2023.
[16]王硕.松原市中心医院医疗管理系统的设计与实现[D].北京工业大学,2024.
[17]俞卓.医院医疗设备管理系统设计与实现[D].华南理工大学,2024.
[18]张娜.医院门诊医疗管理系统设计与实现[J].电子制作,2024,(08):251-252.DOI:10.16589/j.cnki.cn11-3571/tn.2024.08.184.
[19]李达.某医院医疗耗材信息管理系统的设计与实现[D].山东大学,2023.
[20]张杨.某医院医疗质量管理系统的设计与实现[D].电子科技大学,2021.
致 谢
转眼间,大患者用户活便已经接近尾声,人面对着离别与结束,总是充满着不舍与茫然,我亦如此,仍记得那年秋天,我迫不及待的提前一天到了学校,面对学校巍峨的大门,我心里充满了期待:这里,就是我新生活的起点吗?那天,阳光明媚,学校的欢迎仪式很热烈,我面对着一个个对着我微笑的同学,仿佛一缕缕阳光透过胸口照进了我心里,同时,在那天我认识可爱的室友,我们携手共同度过了这难忘的两年。如今,我望着这篇论文的致谢,不禁又要问自己:现在,我们就要说再见了吗?
感慨莫名,不知所言。遥想当初刚来学校的时候,心里总是想着工科学校会过于板正,会缺乏一些柔情,当时心里甚至有一点点排斥,但是随着我对学校的慢慢认识与了解,我才认识到了她的美丽,她的柔情,并且慢慢的喜欢上了这个校园,但是时间太快了,快到我还没有好好体会她的美丽便要离开了,但是她带给我的回忆,永远不会离开我,也许真正离开那天我的眼里会满含泪水,我不是因为难过,我只是想将她的样子映在我的泪水里,刻在我的心里。最后,感谢我的老师们,是你们教授了我们知识与做人的道理;感谢我的室友们,是你们陪伴了我如此之久;感谢每位关心与支持我的人。
少年,追风赶月莫停留,平荒尽处是春山。
请关注点赞+私信博主,免费领取项目源码

被折叠的 条评论
为什么被折叠?



