目 录
摘要
随着人们生活水平的提高和健康意识的增强,健身房作为提供健康生活方式的重要场所,正逐渐人们日常生活中不可或缺的一部分。近年来,我国健身房行业取得了显著的发展,但与此同时,健身房之间的竞争也日益激烈。在这种背景下,如何提高管理水平、优化服务质量、降低运营成本,成为健身房经营者面临的难题。为此,本文提出了一款基于Spring Boot的健身房会员管理系统,实现了健身课程管理、在线查看课程信息、在线预约课程、在线购买健身会籍等核心功能。
本文首先阐述了系统的研究背景和意义;然后对系统进行了可行性、功能性等分析;接着详细介绍了系统的设计原理和实现细节,包括数据库设计、系统架构、主要功能模块等;最后对系统进行了部署和测试。通过本系统的开发与实现,期望能为健身房行业提供有益的理论指导和实践经验,推动健身房行业的健康发展。
关键词:健身房;会员管理系统;Spring Boot
Abstract
With the improvement of people's living standards and the enhancement of health awareness, the gym, as an important place to provide a healthy lifestyle, is gradually becoming an indispensable part of people's daily lives. In recent years, China's gym industry has achieved significant development, but at the same time, competition among gyms has become increasingly fierce. In this context, how to improve management level, optimize service quality, and reduce operating costs has become a challenge faced by gym operators. Therefore, this article proposes a gym membership management system based on Spring Boot, which realizes core functions such as fitness course management, online viewing of course information, online reservation of courses, and online purchase of fitness membership.
This article first elaborates on the research background and significance of the system; Then, feasibility and functionality analyses were conducted on the system; Then, the design principles and implementation details of the system were introduced in detail, including database design, system architecture, main functional modules, etc; Finally, the system was deployed and tested. Through the development and implementation of this system, it is expected to provide useful theoretical guidance and practical experience for the gym industry, and promote the healthy development of the gym industry.
Keywords: Gym; Membership management system; Spring Boot
1 绪论
1.1 研究背景
随着人们生活水平的提高和健康意识的增强,健身行业迅速发展,并逐渐成为人们日常生活的重要组成部分。然而,传统的健身房会员管理方式通常存在操作繁琐、信息管理不便、数据安全无法保证等问题。这些问题使得健身房的管理效率降低,且无法满足会员日益增长的需求。为了满足会员日益增长的需求和提高健身房的管理效率,需要一套高效、智能、安全的会员管理系统。
随着Web技术和互联网的发展,越来越多的行业开始利用互联网技术进行业务升级。Spring Boot作为一种成熟、稳定、易用的Java开发框架,已经被广泛应用于各类Web应用开发中。因此,利用Spring Boot技术开发健身房会员管理系统,可以充分利用其高可靠性、易扩展、开发效率高等优点,为健身房的会员管理带来更好的体验。
研究基于Spring Boot的健身房会员管理系统具有重要的意义,主要体现在以下几个方面:
首先,可以提升管理效率。通过系统化管理,健身房可以简化许多手动和繁琐的管理任务,如会员信息录入、查询、修改和删除等。这不仅可以减少人力资源的浪费,还可以提高数据处理的准确性和效率。
其次,可以优化会员体验。系统可以为会员提供更加便捷的服务,如查看课程信息、在线预约课程、在线购买健身会籍,管理个人信息等。这不仅可以提高会员的满意度,还可以增加会员的黏性和忠诚度。
最后,可以提供数据支持。健身房会员管理系统可以收集并分析会员的健身数据,为健身房提供决策依据。通过系统,健身房可以更好地了解会员需求,制定精准的营销策略,提升健身房的市场竞争力。
论文将分层次进行编排,除去论文摘要致谢文献参考部分,正文部分主要结构如下:
第一章:绪论,此章节对所设计和实现的系统的背景以及意义进行详细的论述以及说明,同时进行了论文整体框架的结构的简要介绍。
第二章:系统分析,此章节所做的主要的工作是对系统进行了技术、经济和操作方面可行性的分析;对系统实行了总体功能的需求、用例分析。
第三章:系统总体设计,主要是对系统的功能结构进行设计,并对系统数据库的概念结构以及物理结构的设计进行了分析。
第四章:系统详细设计与实现,根据系统功能的划分,分别的对系统所需要实现的前台客户功能和后台管理员功能进行了分析和说明。
第五章:系统测试,主要介绍了系统测试目的和对系统的部分功能界面进行测试并对测试结果作出总结。
第六章:结论,主要对系统的开发设计工作进行总结。
2系统分析
2.1 可行性分析
(1)技术可行性
Spring Boot是一种成熟、稳定、易用的Java开发框架,已经被广泛应用于各类Web应用开发中。它具有丰富的功能和强大的扩展性,能够满足健身房会员管理系统的技术需求。因此,从技术层面分析是可行的。
(2)经济可行性
Spring Boot的自动配置功能可以根据应用程序的依赖和环境来进行自动配置,减少了大量的手动配置工作,可以降低开发成本。此外,Spring Boot的开发效率和生产力非常高,它提供了一系列快速构建和开发的功能,这也有助于减少开发成本。因此,从经济角度分析是可行的。
(3)社会可行性
随着人们对健康生活的追求和对健身行业的认可,健身房会员数量不断增加,对会员管理系统的需求也越来越迫切。基于Spring Boot的健身房会员管理系统可以提高健身房的管理效率和服务质量,满足会员日益增长的需求,符合社会发展的趋势。因此,从社会角度分析是可行的。
系统流程是用一些特定的符合和线条来进行演示用户在使用系统时的过程,在进行系统分析的时候,业务流程可以帮助开发人员更好的理解业务,发现错误,完善系统。
用户通过登录才能访问系统及权限以内的功能,对此将实现各种应用及管理等功能,用户登录流程图如下图2-1所示。

图2-1 登录流程图
2.2.2数据删除流程
如果系统里面存在一些没有用的数据,相关的管理人员还可以对这些数据进行删除,数据删除时流程图如下图2-3所示。

图2-2 数据删除流程图
按照基于Spring Boot的健身房会员管理系统的角色,主要包括会员用户、管理员和教练用户
- 会员用户功能
- 注册登录:新用户可以通过注册成为系统用户,注册后可以用账号密码登录系统。
- 首页:首页界面是用户访问系统的入口页面,可以查看首页展示的轮播图、健身资讯等信息。
- 通知公告:用户可以查看系统发布的通知公告信息。
- 健身资讯:用户可以查看健身资讯列表中某一资讯详情并可以点赞、收藏和评论。
- 健身课程:用户可以查看健身课程列表中某一课程的详细信息并可以点赞、收藏、评论、在线查看教程视频和在线预约。
- 健身会籍:用户可以查看健身会籍列表中某一会籍的详细信息和购买。
- 我的:用户可以修改“我的账户”中的个人资料和登录密码;用户点击我的头像下拉菜单“个人中心”进入页面可以查看和管理课程预约、课程安排、会员评级、健身记录、会员咨询、课程通知、会籍购买和收藏信息。点击“退出”即可退出系统的登录。
- 管理员功能
- 后台首页:管理员可以查看后台首页展示的课程安排统计、会员评级统计、会籍购买统计等统计图信息。
- 系统用户:管理员可以查看系统用户(管理员、会员用户、教练用户)列表中某一用户的详情,可以对用户信息进行查询、重置、添加和删除操作。
- 健身课程管理:管理人员可以查看健身课程列表中某一课程的详情和评论信息,可以对健身课程信息进行查询、重置、添加和删除操作。
- 课程预约管理:管理人员可以查看课程预约列表中某一用户的预约详情并提交课程安排信息。
- 课程安排管理:管理人员可以查看课程安排列表中某一用户的课程的安排详情、评价、记录、咨询信息并发送课程通知信息。
- 会员评级管理:管理人员可以查看会员评级列表中某一用户的评价详情,可以对健身会员评级信息进行查询、重置和删除操作。
- 健身记录管理:管理人员可以查看健身记录列表中某一用户的健身记录详情,可以对健身记录信息进行查询、重置和删除操作。
- 会员咨询管理:管理人员可以查看会员咨询列表中某一用户的咨询详情,可以对会员咨询信息进行查询、重置和删除操作。
- 课程通知管理:管理人员可以查看课程通知列表中某一用户的课程通知详情,可以对课程通知信息进行查询、重置和删除操作。
- 健身会籍管理:管理人员可以查看健身会籍列表中某一会籍的详情和评论;可以查询、重置、添加和删除健身会籍信息。
- 会籍购买管理:管理人员可以查看会籍购买列表中某一用户的购买详情,可以对会籍购买信息进行查询、重置和删除操作。
- 系统管理:管理人员在‘系统管理’这一菜单下对轮播图进行管控,可以对轮播图信息进行查询、重置、添加和删除操作。
- 通知公告管理:滚管理员可以查询、重置、添加和删除通知公告信息。
- 资源管理:管理人员可以查看健身资讯列表中某一资讯的详情和评论,可以对健身资讯、资讯分类信息进行查询、重置、添加和删除操作。
- 我的:管理员可以修改个人信息和登录密码,可以访问网站首页;点击“退出”即可退出系统登录。
- 教练用户功能
- 后台首页:教练可以查看后台首页展示课程安排统计、会员评级统计图信息。
- 健身课程管理:教练可以查看健身课程列表中某一课程的详情和评论信息,可以对健身课程信息进行查询、重置、添加和删除操作。
- 课程预约管理:教练可以查看课程预约列表中某一会员用户的预约详情,可以查询和重置课程预约信息。
- 课程安排管理:教练可以查看课程安排列表中某一会员用户的课程安排详情,可以查询和重置课程安排信息。
- 会员评级管理:教练可以查看会员评级列表中某一会员用户的评级详情,可以查询和重置会员评级信息。
- 健身记录管理:教练可以查看健身记录列表中某一会员用户的健身记录的详情并可以提交建议或评估信息。
- 会员咨询管理:教练可以查看会员咨询列表中某一用户的咨询的详情并可以进行回复,可以对会员咨询信息进行查询和重置操作。
- 课程通知管理:教练可以查看课程通知列表中某一会员用户的课程通知详情,可以查询和重置课程通知信息。
- 我的:教练可以修改个人信息和登录密码,可以访问网站首页;点击“退出”即可退出系统登录。
2.4 系统用例分析
通过2.3功能的分析,得出了本系统的用例图:
会员用户用例图如下图2-4所示。

图2-4 会员用户用例图
管理员用例图如下图2-5所示。

图2-5 管理员用例图
教练用户用例图如下图2-6所示。

本章主要通过对基于Spring Boot的健身房会员管理系统的可行性分析、流程分析、功能需求分析、系统用例分析,确定整个系统要实现的功能。同时也为系统的代码实现和测试提供了标准。
3 系统总体设计
本章主要讨论的内容包括基于Spring Boot的健身房会员管理系统的架构设计、功能模块设计、数据库系统设计。
3.1 系统架构设计
本系统从架构上分为三层:表现层(UI)、业务逻辑层(BLL)以及数据层(DL)。

图3-1系统架构设计图
表现层(UI):又称UI层,主要完成本系统的UI交互功能,一个良好的UI可以打打提高用户的用户体验,增强用户使用本系统时的舒适度。UI的界面设计也要适应不同版本的系统以及不同尺寸的分辨率,以做到良好的兼容性。UI交互功能要求合理,用户进行交互操作时必须要得到与之相符的交互结果,这就要求表现层要与业务逻辑层进行良好的对接。
业务逻辑层(BLL):主要完成本系统的数据处理功能。用户从表现层传输过来的数据经过业务逻辑层进行处理交付给数据层,系统从数据层读取的数据经过业务逻辑层进行处理交付给表现层。
数据层(DL):由于本系统的数据是放在服务端的MySQL数据库中,因此本属于服务层的部分可以直接整合在业务逻辑层中,所以数据层中只有数据库,其主要完成本系统的数据存储和管理功能。
3.2 系统功能模块设计
3.2.1整体功能模块设计
在上一章节中主要对系统的功能性需求和非功能性需求进行分析,并且根据需求分析了系统中的用例。那么接下来就要开始对本系统的主要功能和数据库开始进行设计。基于根据前面章节的需求分析得出,其总体设计模块图如图3-1所示。
图3-2 系统功能模块图
3.2.2用户模块设计
用户模块是系统中一个重要的功能模块,它涉及用户的注册、登录、个人信息管理等操作。在用户模块设计中,我们将定义用户数据的结构和属性,包括用户名、密码、邮箱等。同时,还需要实现用户注册、登录、修改密码等功能,并对用户输入进行验证和处理。用户模块的结构图如下图所示。如下图:
图3-3用户模块结构图
3.2.3健身课程管理模块设计
健身课程管理模块是本系统中的重要功能之一。该模块的设计旨在提供对健身课程信息的发布、编辑、删除和查看等管理功能,以便及时、准确地向会员用户发布相关的课程信息等。其模块功能结构,具体的结构图如下:

图3-4健身课程管理模块结构图
3.2.4评论管理模块设计
基于Spring Boot的健身房会员管理系统是一个交流性质的公开平台,用户可以对健身资讯、健身课程等进行评论,增加用户之间的互动性。但是同时也为了更好的规范评论的内容,管理员可以删除不合适的评论,其模块功能结构图如下图3-4所示:

图3-5评论管理模块结构图
3.3 数据库设计
数据库设计一般包括需求分析、概念模型设计、数据库表建立三大过程,其中需求分析前面章节已经阐述,概念模型设计有概念模型和逻辑结构设计两部分。
3.3.1 数据库概念结构设计
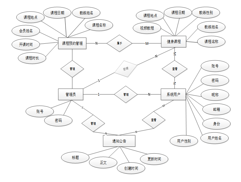
下面是整个基于Spring Boot的健身房会员管理系统中主要的数据库表总E-R实体关系图。
图3-6 系统总E-R关系图
3.3.2 数据库逻辑结构设计
通过上一小节中基于Spring Boot的健身房会员管理系统中总E-R关系图上得出一共需要创建很多个数据表。在此主要罗列几个主要的数据库表结构设计。
表access_token (登陆访问时长)
| 编号 | 名称 | 数据类型 | 长度 | 小数位 | 允许空值 | 主键 | 默认值 | 说明 |
| 1 | token_id | int | 10 | 0 | N | Y | 临时访问牌ID | |
| 2 | token | varchar | 64 | 0 | Y | N | 临时访问牌 | |
| 3 | info | text | 65535 | 0 | Y | N | ||
| 4 | maxage | int | 10 | 0 | N | N | 2 | 最大寿命:默认2小时 |
| 5 | create_time | timestamp | 19 | 0 | N | N | CURRENT_TIMESTAMP | 创建时间: |
| 6 | update_time | timestamp | 19 | 0 | N | N | CURRENT_TIMESTAMP | 更新时间: |
| 7 | user_id | int | 10 | 0 | N | N | 0 | 用户编号: |
表article (文章:用于内容管理系统的文章)
| 编号 | 名称 | 数据类型 | 长度 | 小数位 | 允许空值 | 主键 | 默认值 | 说明 |
| 1 | article_id | mediumint | 8 | 0 | N | Y | 文章id:[0,8388607] | |
| 2 | title | varchar | 125 | 0 | N | Y | 标题:[0,125]用于文章和html的title标签中 | |
| 3 | type | varchar | 64 | 0 | N | N | 0 | 文章分类:[0,1000]用来搜索指定类型的文章 |
| 4 | hits | int | 10 | 0 | N | N | 0 | 点击数:[0,1000000000]访问这篇文章的人次 |
| 5 | praise_len | int | 10 | 0 | N | N | 0 | 点赞数 |
| 6 | create_time | timestamp | 19 | 0 | N | N | CURRENT_TIMESTAMP | 创建时间: |
| 7 | update_time | timestamp | 19 | 0 | N | N | CURRENT_TIMESTAMP | 更新时间: |
| 8 | source | varchar | 255 | 0 | Y | N | 来源:[0,255]文章的出处 | |
| 9 | url | varchar | 255 | 0 | Y | N | 来源地址:[0,255]用于跳转到发布该文章的网站 | |
| 10 | tag | varchar | 255 | 0 | Y | N | 标签:[0,255]用于标注文章所属相关内容,多个标签用空格隔开 | |
| 11 | content | longtext | 2147483647 | 0 | Y | N | 正文:文章的主体内容 | |
| 12 | img | varchar | 255 | 0 | Y | N | 封面图 | |
| 13 | description | text | 65535 | 0 | Y | N | 文章描述 |
表article_type (文章分类)
| 编号 | 名称 | 数据类型 | 长度 | 小数位 | 允许空值 | 主键 | 默认值 | 说明 |
| 1 | type_id | smallint | 5 | 0 | N | Y | 分类ID:[0,10000] | |
| 2 | display | smallint | 5 | 0 | N | N | 100 | 显示顺序:[0,1000]决定分类显示的先后顺序 |
| 3 | name | varchar | 16 | 0 | N | N | 分类名称:[2,16] | |
| 4 | father_id | smallint | 5 | 0 | N | N | 0 | 上级分类ID:[0,32767] |
| 5 | description | varchar | 255 | 0 | Y | N | 描述:[0,255]描述该分类的作用 | |
| 6 | icon | text | 65535 | 0 | Y | N | 分类图标: | |
| 7 | url | varchar | 255 | 0 | Y | N | 外链地址:[0,255]如果该分类是跳转到其他网站的情况下,就在该URL上设置 | |
| 8 | create_time | timestamp | 19 | 0 | N | N | CURRENT_TIMESTAMP | 创建时间: |
| 9 | update_time | timestamp | 19 | 0 | N | N | CURRENT_TIMESTAMP | 更新时间: |
表auth (用户权限管理)
| 编号 | 名称 | 数据类型 | 长度 | 小数位 | 允许空值 | 主键 | 默认值 | 说明 |
| 1 | auth_id | int | 10 | 0 | N | Y | 授权ID: | |
| 2 | user_group | varchar | 64 | 0 | Y | N | 用户组: | |
| 3 | mod_name | varchar | 64 | 0 | Y | N | 模块名: | |
| 4 | table_name | varchar | 64 | 0 | Y | N | 表名: | |
| 5 | page_title | varchar | 255 | 0 | Y | N | 页面标题: | |
| 6 | path | varchar | 255 | 0 | Y | N | 路由路径: | |
| 7 | position | varchar | 32 | 0 | Y | N | 位置: | |
| 8 | mode | varchar | 32 | 0 | N | N | _blank | 跳转方式: |
| 9 | add | tinyint | 3 | 0 | N | N | 1 | 是否可增加: |
| 10 | del | tinyint | 3 | 0 | N | N | 1 | 是否可删除: |
| 11 | set | tinyint | 3 | 0 | N | N | 1 | 是否可修改: |
| 12 | get | tinyint | 3 | 0 | N | N | 1 | 是否可查看: |
| 13 | field_add | text | 65535 | 0 | Y | N | 添加字段: | |
| 14 | field_set | text | 65535 | 0 | Y | N | 修改字段: | |
| 15 | field_get | text | 65535 | 0 | Y | N | 查询字段: | |
| 16 | table_nav_name | varchar | 500 | 0 | Y | N | 跨表导航名称: | |
| 17 | table_nav | varchar | 500 | 0 | Y | N | 跨表导航: | |
| 18 | option | text | 65535 | 0 | Y | N | 配置: | |
| 19 | create_time | timestamp | 19 | 0 | N | N | CURRENT_TIMESTAMP | 创建时间: |
| 20 | update_time | timestamp | 19 | 0 | N | N | CURRENT_TIMESTAMP | 更新时间: |
表coach_users (教练用户)
| 编号 | 名称 | 数据类型 | 长度 | 小数位 | 允许空值 | 主键 | 默认值 | 说明 |
| 1 | coach_users_id | int | 10 | 0 | N | Y | 教练用户ID | |
| 2 | coach_name | varchar | 64 | 0 | Y | N | 教练姓名 | |
| 3 | coach_gender | varchar | 64 | 0 | Y | N | 教练性别 | |
| 4 | coachs_phone_number | varchar | 64 | 0 | Y | N | 教练电话 | |
| 5 | examine_state | varchar | 16 | 0 | N | N | 已通过 | 审核状态 |
| 6 | user_id | int | 10 | 0 | N | N | 0 | 用户ID |
| 7 | create_time | datetime | 19 | 0 | N | N | CURRENT_TIMESTAMP | 创建时间 |
| 8 | update_time | timestamp | 19 | 0 | N | N | CURRENT_TIMESTAMP | 更新时间 |
表collect (收藏)
| 编号 | 名称 | 数据类型 | 长度 | 小数位 | 允许空值 | 主键 | 默认值 | 说明 |
| 1 | collect_id | int | 10 | 0 | N | Y | 收藏ID: | |
| 2 | user_id | int | 10 | 0 | N | N | 0 | 收藏人ID: |
| 3 | source_table | varchar | 255 | 0 | Y | N | 来源表: | |
| 4 | source_field | varchar | 255 | 0 | Y | N | 来源字段: | |
| 5 | source_id | int | 10 | 0 | N | N | 0 | 来源ID: |
| 6 | title | varchar | 255 | 0 | Y | N | 标题: | |
| 7 | img | varchar | 255 | 0 | Y | N | 封面: | |
| 8 | create_time | timestamp | 19 | 0 | N | N | CURRENT_TIMESTAMP | 创建时间: |
| 9 | update_time | timestamp | 19 | 0 | N | N | CURRENT_TIMESTAMP | 更新时间: |
表comment (评论)
| 编号 | 名称 | 数据类型 | 长度 | 小数位 | 允许空值 | 主键 | 默认值 | 说明 |
| 1 | comment_id | int | 10 | 0 | N | Y | 评论ID: | |
| 2 | user_id | int | 10 | 0 | N | N | 0 | 评论人ID: |
| 3 | reply_to_id | int | 10 | 0 | N | N | 0 | 回复评论ID:空为0 |
| 4 | content | longtext | 2147483647 | 0 | Y | N | 内容: | |
| 5 | nickname | varchar | 255 | 0 | Y | N | 昵称: | |
| 6 | avatar | varchar | 255 | 0 | Y | N | 头像地址:[0,255] | |
| 7 | create_time | timestamp | 19 | 0 | N | N | CURRENT_TIMESTAMP | 创建时间: |
| 8 | update_time | timestamp | 19 | 0 | N | N | CURRENT_TIMESTAMP | 更新时间: |
| 9 | source_table | varchar | 255 | 0 | Y | N | 来源表: | |
| 10 | source_field | varchar | 255 | 0 | Y | N | 来源字段: | |
| 11 | source_id | int | 10 | 0 | N | N | 0 | 来源ID: |
表course_arrangement (课程安排)
| 编号 | 名称 | 数据类型 | 长度 | 小数位 | 允许空值 | 主键 | 默认值 | 说明 |
| 1 | course_arrangement_id | int | 10 | 0 | N | Y | 课程安排ID | |
| 2 | course_name | varchar | 64 | 0 | Y | N | 课程名称 | |
| 3 | fitness_coach | int | 10 | 0 | Y | N | 0 | 健身教练 |
| 4 | coach_name | varchar | 64 | 0 | Y | N | 教练姓名 | |
| 5 | course_date | date | 10 | 0 | Y | N | 课程日期 | |
| 6 | course_location | varchar | 64 | 0 | Y | N | 课程地点 | |
| 7 | member_users | int | 10 | 0 | Y | N | 0 | 会员用户 |
| 8 | member_name | varchar | 64 | 0 | Y | N | 会员姓名 | |
| 9 | course_start_time | datetime | 19 | 0 | Y | N | 开课时间 | |
| 10 | course_duration | int | 10 | 0 | Y | N | 0 | 课程时长 |
| 11 | create_time | datetime | 19 | 0 | N | N | CURRENT_TIMESTAMP | 创建时间 |
| 12 | update_time | timestamp | 19 | 0 | N | N | CURRENT_TIMESTAMP | 更新时间 |
表course_notification (课程通知)
| 编号 | 名称 | 数据类型 | 长度 | 小数位 | 允许空值 | 主键 | 默认值 | 说明 |
| 1 | course_notification_id | int | 10 | 0 | N | Y | 课程通知ID | |
| 2 | course_name | varchar | 64 | 0 | Y | N | 课程名称 | |
| 3 | fitness_coach | int | 10 | 0 | Y | N | 0 | 健身教练 |
| 4 | coach_name | varchar | 64 | 0 | Y | N | 教练姓名 | |
| 5 | member_users | int | 10 | 0 | Y | N | 0 | 会员用户 |
| 6 | member_name | varchar | 64 | 0 | Y | N | 会员姓名 | |
| 7 | notification_message | text | 65535 | 0 | Y | N | 通知消息 | |
| 8 | create_time | datetime | 19 | 0 | N | N | CURRENT_TIMESTAMP | 创建时间 |
| 9 | update_time | timestamp | 19 | 0 | N | N | CURRENT_TIMESTAMP | 更新时间 |
表course_reservation (课程预约)
| 编号 | 名称 | 数据类型 | 长度 | 小数位 | 允许空值 | 主键 | 默认值 | 说明 |
| 1 | course_reservation_id | int | 10 | 0 | N | Y | 课程预约ID | |
| 2 | course_name | varchar | 64 | 0 | Y | N | 课程名称 | |
| 3 | fitness_coach | int | 10 | 0 | Y | N | 0 | 健身教练 |
| 4 | coach_name | varchar | 64 | 0 | Y | N | 教练姓名 | |
| 5 | course_date | date | 10 | 0 | Y | N | 课程日期 | |
| 6 | course_location | varchar | 64 | 0 | Y | N | 课程地点 | |
| 7 | member_users | int | 10 | 0 | Y | N | 0 | 会员用户 |
| 8 | member_name | varchar | 64 | 0 | Y | N | 会员姓名 | |
| 9 | create_time | datetime | 19 | 0 | N | N | CURRENT_TIMESTAMP | 创建时间 |
| 10 | update_time | timestamp | 19 | 0 | N | N | CURRENT_TIMESTAMP | 更新时间 |
表fitness_courses (健身课程)
| 编号 | 名称 | 数据类型 | 长度 | 小数位 | 允许空值 | 主键 | 默认值 | 说明 |
| 1 | fitness_courses_id | int | 10 | 0 | N | Y | 健身课程ID | |
| 2 | course_name | varchar | 64 | 0 | Y | N | 课程名称 | |
| 3 | fitness_coach | int | 10 | 0 | Y | N | 0 | 健身教练 |
| 4 | coach_name | varchar | 64 | 0 | Y | N | 教练姓名 | |
| 5 | coach_gender | varchar | 64 | 0 | Y | N | 教练性别 | |
| 6 | course_date | date | 10 | 0 | Y | N | 课程日期 | |
| 7 | course_location | varchar | 64 | 0 | Y | N | 课程地点 | |
| 8 | video_tutorial | varchar | 255 | 0 | Y | N | 视频教程 | |
| 9 | course_cover | varchar | 255 | 0 | Y | N | 课程封面 | |
| 10 | course_introduction | text | 65535 | 0 | Y | N | 课程简介 | |
| 11 | hits | int | 10 | 0 | N | N | 0 | 点击数 |
| 12 | praise_len | int | 10 | 0 | N | N | 0 | 点赞数 |
| 13 | create_time | datetime | 19 | 0 | N | N | CURRENT_TIMESTAMP | 创建时间 |
| 14 | update_time | timestamp | 19 | 0 | N | N | CURRENT_TIMESTAMP | 更新时间 |
表fitness_membership (健身会籍)
| 编号 | 名称 | 数据类型 | 长度 | 小数位 | 允许空值 | 主键 | 默认值 | 说明 |
| 1 | fitness_membership_id | int | 10 | 0 | N | Y | 健身会籍ID | |
| 2 | fitness_membership | varchar | 64 | 0 | Y | N | 健身会籍 | |
| 3 | validity_period | varchar | 64 | 0 | Y | N | 有效期限 | |
| 4 | membership_price | int | 10 | 0 | Y | N | 0 | 会籍价格 |
| 5 | cover_photo | varchar | 255 | 0 | Y | N | 封面图片 | |
| 6 | membership_introduction | text | 65535 | 0 | Y | N | 会籍简介 | |
| 7 | create_time | datetime | 19 | 0 | N | N | CURRENT_TIMESTAMP | 创建时间 |
| 8 | update_time | timestamp | 19 | 0 | N | N | CURRENT_TIMESTAMP | 更新时间 |
表fitness_record (健身记录)
| 编号 | 名称 | 数据类型 | 长度 | 小数位 | 允许空值 | 主键 | 默认值 | 说明 |
| 1 | fitness_record_id | int | 10 | 0 | N | Y | 健身记录ID | |
| 2 | course_name | varchar | 64 | 0 | Y | N | 课程名称 | |
| 3 | fitness_coach | int | 10 | 0 | Y | N | 0 | 健身教练 |
| 4 | coach_name | varchar | 64 | 0 | Y | N | 教练姓名 | |
| 5 | course_date | date | 10 | 0 | Y | N | 课程日期 | |
| 6 | course_location | varchar | 64 | 0 | Y | N | 课程地点 | |
| 7 | member_users | int | 10 | 0 | Y | N | 0 | 会员用户 |
| 8 | member_name | varchar | 64 | 0 | Y | N | 会员姓名 | |
| 9 | fitness_record | text | 65535 | 0 | Y | N | 健身记录 | |
| 10 | coachs_suggestion | text | 65535 | 0 | Y | N | 教练建议 | |
| 11 | create_time | datetime | 19 | 0 | N | N | CURRENT_TIMESTAMP | 创建时间 |
| 12 | update_time | timestamp | 19 | 0 | N | N | CURRENT_TIMESTAMP | 更新时间 |
表hits (用户点击)
| 编号 | 名称 | 数据类型 | 长度 | 小数位 | 允许空值 | 主键 | 默认值 | 说明 |
| 1 | hits_id | int | 10 | 0 | N | Y | 点赞ID: | |
| 2 | user_id | int | 10 | 0 | N | N | 0 | 点赞人: |
| 3 | create_time | timestamp | 19 | 0 | N | N | CURRENT_TIMESTAMP | 创建时间: |
| 4 | update_time | timestamp | 19 | 0 | N | N | CURRENT_TIMESTAMP | 更新时间: |
| 5 | source_table | varchar | 255 | 0 | Y | N | 来源表: | |
| 6 | source_field | varchar | 255 | 0 | Y | N | 来源字段: | |
| 7 | source_id | int | 10 | 0 | N | N | 0 | 来源ID: |
表membership_purchase (会籍购买)
| 编号 | 名称 | 数据类型 | 长度 | 小数位 | 允许空值 | 主键 | 默认值 | 说明 |
| 1 | membership_purchase_id | int | 10 | 0 | N | Y | 会籍购买ID | |
| 2 | fitness_membership | varchar | 64 | 0 | Y | N | 健身会籍 | |
| 3 | membership_price | int | 10 | 0 | Y | N | 0 | 会籍价格 |
| 4 | purchase_date | date | 10 | 0 | Y | N | 购买日期 | |
| 5 | validity_period | varchar | 64 | 0 | Y | N | 有效期限 | |
| 6 | member_users | int | 10 | 0 | Y | N | 0 | 会员用户 |
| 7 | member_name | varchar | 64 | 0 | Y | N | 会员姓名 | |
| 8 | pay_state | varchar | 16 | 0 | N | N | 未支付 | 支付状态 |
| 9 | pay_type | varchar | 16 | 0 | Y | N | 支付类型: 微信、支付宝、网银 | |
| 10 | create_time | datetime | 19 | 0 | N | N | CURRENT_TIMESTAMP | 创建时间 |
| 11 | update_time | timestamp | 19 | 0 | N | N | CURRENT_TIMESTAMP | 更新时间 |
表member_consultation (会员咨询)
| 编号 | 名称 | 数据类型 | 长度 | 小数位 | 允许空值 | 主键 | 默认值 | 说明 |
| 1 | member_consultation_id | int | 10 | 0 | N | Y | 会员咨询ID | |
| 2 | course_name | varchar | 64 | 0 | Y | N | 课程名称 | |
| 3 | fitness_coach | int | 10 | 0 | Y | N | 0 | 健身教练 |
| 4 | coach_name | varchar | 64 | 0 | Y | N | 教练姓名 | |
| 5 | member_users | int | 10 | 0 | Y | N | 0 | 会员用户 |
| 6 | member_name | varchar | 64 | 0 | Y | N | 会员姓名 | |
| 7 | member_consultation | text | 65535 | 0 | Y | N | 会员咨询 | |
| 8 | coachs_reply | text | 65535 | 0 | Y | N | 教练回复 | |
| 9 | create_time | datetime | 19 | 0 | N | N | CURRENT_TIMESTAMP | 创建时间 |
| 10 | update_time | timestamp | 19 | 0 | N | N | CURRENT_TIMESTAMP | 更新时间 |
表member_rating (会员评级)
| 编号 | 名称 | 数据类型 | 长度 | 小数位 | 允许空值 | 主键 | 默认值 | 说明 |
| 1 | member_rating_id | int | 10 | 0 | N | Y | 会员评级ID | |
| 2 | course_name | varchar | 64 | 0 | Y | N | 课程名称 | |
| 3 | fitness_coach | int | 10 | 0 | Y | N | 0 | 健身教练 |
| 4 | coach_name | varchar | 64 | 0 | Y | N | 教练姓名 | |
| 5 | course_date | date | 10 | 0 | Y | N | 课程日期 | |
| 6 | course_location | varchar | 64 | 0 | Y | N | 课程地点 | |
| 7 | member_users | int | 10 | 0 | Y | N | 0 | 会员用户 |
| 8 | member_name | varchar | 64 | 0 | Y | N | 会员姓名 | |
| 9 | course_start_time | datetime | 19 | 0 | Y | N | 开课时间 | |
| 10 | course_duration | int | 10 | 0 | Y | N | 0 | 课程时长 |
| 11 | member_rating | varchar | 64 | 0 | Y | N | 会员评级 | |
| 12 | member_reviews | text | 65535 | 0 | Y | N | 会员评价 | |
| 13 | create_time | datetime | 19 | 0 | N | N | CURRENT_TIMESTAMP | 创建时间 |
| 14 | update_time | timestamp | 19 | 0 | N | N | CURRENT_TIMESTAMP | 更新时间 |
表member_users (会员用户)
| 编号 | 名称 | 数据类型 | 长度 | 小数位 | 允许空值 | 主键 | 默认值 | 说明 |
| 1 | member_users_id | int | 10 | 0 | N | Y | 会员用户ID | |
| 2 | member_name | varchar | 64 | 0 | Y | N | 会员姓名 | |
| 3 | member_gender | varchar | 64 | 0 | Y | N | 会员性别 | |
| 4 | mobile_phone_number | varchar | 16 | 0 | Y | N | 手机号码 | |
| 5 | examine_state | varchar | 16 | 0 | N | N | 已通过 | 审核状态 |
| 6 | user_id | int | 10 | 0 | N | N | 0 | 用户ID |
| 7 | create_time | datetime | 19 | 0 | N | N | CURRENT_TIMESTAMP | 创建时间 |
| 8 | update_time | timestamp | 19 | 0 | N | N | CURRENT_TIMESTAMP | 更新时间 |
表notice (公告)
| 编号 | 名称 | 数据类型 | 长度 | 小数位 | 允许空值 | 主键 | 默认值 | 说明 |
| 1 | notice_id | mediumint | 8 | 0 | N | Y | 公告id: | |
| 2 | title | varchar | 125 | 0 | N | N | 标题: | |
| 3 | content | longtext | 2147483647 | 0 | Y | N | 正文: | |
| 4 | create_time | timestamp | 19 | 0 | N | N | CURRENT_TIMESTAMP | 创建时间: |
| 5 | update_time | timestamp | 19 | 0 | N | N | CURRENT_TIMESTAMP | 更新时间: |
表praise (点赞)
| 编号 | 名称 | 数据类型 | 长度 | 小数位 | 允许空值 | 主键 | 默认值 | 说明 |
| 1 | praise_id | int | 10 | 0 | N | Y | 点赞ID: | |
| 2 | user_id | int | 10 | 0 | N | N | 0 | 点赞人: |
| 3 | create_time | timestamp | 19 | 0 | N | N | CURRENT_TIMESTAMP | 创建时间: |
| 4 | update_time | timestamp | 19 | 0 | N | N | CURRENT_TIMESTAMP | 更新时间: |
| 5 | source_table | varchar | 255 | 0 | Y | N | 来源表: | |
| 6 | source_field | varchar | 255 | 0 | Y | N | 来源字段: | |
| 7 | source_id | int | 10 | 0 | N | N | 0 | 来源ID: |
| 8 | status | bit | 1 | 0 | N | N | 1 | 点赞状态:1为点赞,0已取消 |
表slides (轮播图)
| 编号 | 名称 | 数据类型 | 长度 | 小数位 | 允许空值 | 主键 | 默认值 | 说明 |
| 1 | slides_id | int | 10 | 0 | N | Y | 轮播图ID: | |
| 2 | title | varchar | 64 | 0 | Y | N | 标题: | |
| 3 | content | varchar | 255 | 0 | Y | N | 内容: | |
| 4 | url | varchar | 255 | 0 | Y | N | 链接: | |
| 5 | img | varchar | 255 | 0 | Y | N | 轮播图: | |
| 6 | hits | int | 10 | 0 | N | N | 0 | 点击量: |
| 7 | create_time | timestamp | 19 | 0 | N | N | CURRENT_TIMESTAMP | 创建时间: |
| 8 | update_time | timestamp | 19 | 0 | N | N | CURRENT_TIMESTAMP | 更新时间: |
表upload (文件上传)
| 编号 | 名称 | 数据类型 | 长度 | 小数位 | 允许空值 | 主键 | 默认值 | 说明 |
| 1 | upload_id | int | 10 | 0 | N | Y | 上传ID | |
| 2 | name | varchar | 64 | 0 | Y | N | 文件名 | |
| 3 | path | varchar | 255 | 0 | Y | N | 访问路径 | |
| 4 | file | varchar | 255 | 0 | Y | N | 文件路径 | |
| 5 | display | varchar | 255 | 0 | Y | N | 显示顺序 | |
| 6 | father_id | int | 10 | 0 | Y | N | 0 | 父级ID |
| 7 | dir | varchar | 255 | 0 | Y | N | 文件夹 | |
| 8 | type | varchar | 32 | 0 | Y | N | 文件类型 |
表user (用户账户:用于保存用户登录信息)
| 编号 | 名称 | 数据类型 | 长度 | 小数位 | 允许空值 | 主键 | 默认值 | 说明 |
| 1 | user_id | mediumint | 8 | 0 | N | Y | 用户ID:[0,8388607]用户获取其他与用户相关的数据 | |
| 2 | state | smallint | 5 | 0 | N | N | 1 | 账户状态:[0,10](1可用|2异常|3已冻结|4已注销) |
| 3 | user_group | varchar | 32 | 0 | Y | N | 所在用户组:[0,32767]决定用户身份和权限 | |
| 4 | login_time | timestamp | 19 | 0 | N | N | CURRENT_TIMESTAMP | 上次登录时间: |
| 5 | phone | varchar | 11 | 0 | Y | N | 手机号码:[0,11]用户的手机号码,用于找回密码时或登录时 | |
| 6 | phone_state | smallint | 5 | 0 | N | N | 0 | 手机认证:[0,1](0未认证|1审核中|2已认证) |
| 7 | username | varchar | 16 | 0 | N | N | 用户名:[0,16]用户登录时所用的账户名称 | |
| 8 | nickname | varchar | 16 | 0 | Y | N | 昵称:[0,16] | |
| 9 | password | varchar | 64 | 0 | N | N | 密码:[0,32]用户登录所需的密码,由6-16位数字或英文组成 | |
| 10 | | varchar | 64 | 0 | Y | N | 邮箱:[0,64]用户的邮箱,用于找回密码时或登录时 | |
| 11 | email_state | smallint | 5 | 0 | N | N | 0 | 邮箱认证:[0,1](0未认证|1审核中|2已认证) |
| 12 | avatar | varchar | 255 | 0 | Y | N | 头像地址:[0,255] | |
| 13 | open_id | varchar | 255 | 0 | Y | N | 针对获取用户信息字段 | |
| 14 | create_time | timestamp | 19 | 0 | N | N | CURRENT_TIMESTAMP | 创建时间: |
| 15 | vip_level | varchar | 255 | 0 | Y | N | 会员等级 | |
| 16 | vip_discount | double | 11 | 2 | Y | N | 0.00 | 会员折扣 |
表user_group (用户组:用于用户前端身份和鉴权)
| 编号 | 名称 | 数据类型 | 长度 | 小数位 | 允许空值 | 主键 | 默认值 | 说明 |
| 1 | group_id | mediumint | 8 | 0 | N | Y | 用户组ID:[0,8388607] | |
| 2 | display | smallint | 5 | 0 | N | N | 100 | 显示顺序:[0,1000] |
| 3 | name | varchar | 16 | 0 | N | N | 名称:[0,16] | |
| 4 | description | varchar | 255 | 0 | Y | N | 描述:[0,255]描述该用户组的特点或权限范围 | |
| 5 | source_table | varchar | 255 | 0 | Y | N | 来源表: | |
| 6 | source_field | varchar | 255 | 0 | Y | N | 来源字段: | |
| 7 | source_id | int | 10 | 0 | N | N | 0 | 来源ID: |
| 8 | register | smallint | 5 | 0 | Y | N | 0 | 注册位置: |
| 9 | create_time | timestamp | 19 | 0 | N | N | CURRENT_TIMESTAMP | 创建时间: |
| 10 | update_time | timestamp | 19 | 0 | N | N | CURRENT_TIMESTAMP | 更新时间: |
整个基于Spring Boot的健身房会员管理系统的需求分析主要对系统总体架构以及功能模块的设计,通过建立E-R模型和数据库逻辑系统设计完成了数据库系统设计。
4 系统详细设计与实现
4.1会员用户前台功能模块
4.1.1用户注册界面
用户注册界面用于新用户进行账号注册,用户需要填写必要的个人信息并选择合适的用户名和密码。注册界面应该进行输入验证和数据格式检查,确保用户提供有效的信息。系统会对输入的信息进行验证,验证通过后即可完成注册。其界面展示如下图4-1所示。
图4-1用户注册界面图
注册代码如下:
/**
* 注册
* @param user
* @return
*/
@PostMapping("register")
public Map<String, Object> signUp(@RequestBody User user) {
// 查询用户
Map<String, String> query = new HashMap<>();
Map<String,Object> map = JSON.parseObject(JSON.toJSONString(user));
query.put("username",user.getUsername());
List list = service.selectBaseList(service.select(query, new HashMap<>()));
if (list.size()>0){
return error(30000, "用户已存在");
}
map.put("password",service.encryption(String.valueOf(map.get("password"))));
service.insert(map);
return success(1);
}
用户登录界面用于已注册用户进行账号登录,用户需要输入正确的用户名和密码才能成功登录系统。登录界面应对用户的输入进行验证,并提供密码找回或重新注册的选项。其界面如下图4-2所示。
图4-2用户登录界面图
登录代码如下:
/**
* 登录
* @param data
* @param httpServletRequest
* @return
*/
@PostMapping("login")
public Map<String, Object> login(@RequestBody Map<String, String> data, HttpServletRequest httpServletRequest) {
log.info("[执行登录接口]");
String username = data.get("username");
String email = data.get("email");
String phone = data.get("phone");
String password = data.get("password");
List resultList = null;
Map<String, String> map = new HashMap<>();
if(username != null && "".equals(username) == false){
map.put("username", username);
resultList = service.selectBaseList(service.select(map, new HashMap<>()));
}
else if(email != null && "".equals(email) == false){
map.put("email", email);
resultList = service.selectBaseList(service.select(map, new HashMap<>()));
}
else if(phone != null && "".equals(phone) == false){
map.put("phone", phone);
resultList = service.selectBaseList(service.select(map, new HashMap<>()));
}else{
return error(30000, "账号或密码不能为空");
}
if (resultList == null || password == null) {
return error(30000, "账号或密码不能为空");
}
//判断是否有这个用户
if (resultList.size()<=0){
return error(30000,"用户不存在");
}
User byUsername = (User) resultList.get(0);
Map<String, String> groupMap = new HashMap<>();
groupMap.put("name",byUsername.getUserGroup());
List groupList = userGroupService.selectBaseList(userGroupService.select(groupMap, new HashMap<>()));
if (groupList.size()<1){
return error(30000,"用户组不存在");
}
UserGroup userGroup = (UserGroup) groupList.get(0);
//查询用户审核状态
if (!StringUtils.isEmpty(userGroup.getSourceTable())){
String res = service.selectExamineState(userGroup.getSourceTable(),byUsername.getUserId());
if (res==null){
return error(30000,"用户不存在");
}
if (!res.equals("已通过")){
return error(30000,"该用户审核未通过");
}
}
//查询用户状态
if (byUsername.getState()!=1){
return error(30000,"用户非可用状态,不能登录");
}
String md5password = service.encryption(password);
if (byUsername.getPassword().equals(md5password)) {
// 存储Token到数据库
AccessToken accessToken = new AccessToken();
accessToken.setToken(UUID.randomUUID().toString().replaceAll("-", ""));
accessToken.setUser_id(byUsername.getUserId());
Duration duration = Duration.ofSeconds(7200L);
redisTemplate.opsForValue().set(accessToken.getToken(), accessToken,duration);
// 返回用户信息
JSONObject user = JSONObject.parseObject(JSONObject.toJSONString(byUsername));
user.put("token", accessToken.getToken());
JSONObject ret = new JSONObject();
ret.put("obj",user);
return success(ret);
} else {
return error(30000, "账号或密码不正确");
}
}
4.1.3 前台首页界面
首页界面是用户访问系统的入口页面,它应该展示平台的主要功能和特色。系统首页以上中下的布局进行展示,正上方是系统的导航栏,中间是轮播图,下面是健身资讯等信息。其界面展示如下图4-3所示。
图4-3 前台首页界面图
用户可以查看健身资讯列表中某一资讯详情并可以点赞、收藏和评论。支持通过局部搜索、筛选、排序等方式查看资讯内容。其界面如下图4-4所示。
图4-4 健身资讯界面图
用户可以查看健身课程列表中某一课程的详细信息并可以点赞、收藏、评论、在线查看教程视频和在线预约,支持通过关键字搜索、下拉搜索方式进行搜索查看健身课程信息。其界面如下图4-5所示。
图4-5健身课程界面图
用户可以查看健身会籍列表中某一会籍的详细信息并可以购买,购买后在“个人中心”中的“会籍购买”完成费用的支付。支持通过关键字搜索、下拉搜索方式进行搜索查看健身会籍信息。其界面如下图4-6所示。
图4-6健身会籍界面图
用户点击我的头像下拉菜单“个人中心”进入页面可以查看和管理课程预约、课程安排、会员评级、健身记录、会员咨询、课程通知、会籍购买和收藏信息。可以查看课程安排列表中某一课程安排的详情并可以提交评价、记录和咨询信息;可以查询和重置课程预约、课程安排、会籍购买信息;可以查询、重置和添加会员评级、会员咨询信息;可以查看或删除收藏列表信息。其界面如下图4-7所示。
图4-7个人中心界面图
4.2管理员功能模块
管理员可以查看后台首页展示的课程安排统计、会员评级统计、会籍购买统计等统计图信息。其界面如下图4-8所示。
图4-8后台首页界面图
管理员可以查看系统用户(管理员、会员用户、教练用户)列表中某一用户的详情,可以对用户信息进行查询、重置、添加和删除操作。其中,教练用户由管理员进行添加。其界面如下图4-9所示。
图4-9系统用户界面图
添加的代码如下:
@PostMapping("/add")
@Transactional
public Map<String, Object> add(HttpServletRequest request) throws IOException {
service.insert(service.readBody(request.getReader()));
return success(1);
}
public Map<String, Object> addMap(Map<String,Object> map){
service.insert(map);
return success(1);
}
删除的代码如下:
@RequestMapping(value = "/del")
@Transactional
public Map<String, Object> del(HttpServletRequest request) {
service.delete(service.readQuery(request), service.readConfig(request));
return success(1);
}
public void delete(Map<String,String> query,Map<String,String> config){
QueryWrapper wrapper = new QueryWrapper<E>();
toWhereWrapper(query, "0".equals(config.get(FindConfig.GROUP_BY)),wrapper);
baseMapper.delete(wrapper);
log.info("[{}] - 删除操作:{}",wrapper.getSqlSelect());
}
管理人员可以查看健身课程列表中某一课程的详情和评论信息,可以对健身课程信息进行查询、重置、添加和删除操作。其界面如下图4-10所示。
图4-10健身课程管理界面图
管理人员可以查看课程预约列表中某一用户的预约详情并提交课程安排信息,可以对列表信息进行查询、重置和删除操作。其界面如下图4-11所示。
图4-11课程预约管理界面图
管理人员在‘系统管理’这一菜单下对轮播图进行管控,可以对轮播图信息进行查询、重置、添加和删除操作。其界面如下图4-12所示。
图4-12系统管理界面图
图片/文件上传的代码如下:
@PostMapping("/upload")
public Map<String, Object> upload(@RequestParam("file") MultipartFile file) {
log.info("进入方法");
if (file.isEmpty()) {
return error(30000, "没有选择文件");
}
try {
//判断有没路径,没有则创建
String filePath = System.getProperty("user.dir") + "/src/main/resources/static/";
File targetDir = new File(filePath);
if (!targetDir.exists() && !targetDir.isDirectory()) {
if (targetDir.mkdirs()) {
log.info("创建目录成功");
} else {
log.error("创建目录失败");
}
}
String fileName = file.getOriginalFilename();
File dest = new File(filePath + fileName);
log.info("文件路径:{}", dest.getPath());
log.info("文件名:{}", dest.getName());
file.transferTo(dest);
JSONObject jsonObject = new JSONObject();
jsonObject.put("url", "/api/upload/" + fileName);
return success(jsonObject);
} catch (IOException e) {
log.info("上传失败:{}", e.getMessage());
}
return error(30000, "上传失败");
}
管理人员可以查看健身资讯列表中某一资讯的详情和评论,可以对健身资讯、资讯分类信息进行查询、重置、添加和删除操作。其界面如下图4-13所示。
图4-13资源管理界面图
教练可以查看健身记录列表中某一会员用户的健身记录的详情并可以提交建议或评估信息,可以对健身记录信息进行查询和重置操作。其界面如下图4-14示。
图4-1健身记录管理界面图
教练可以查看会员咨询列表中某一用户的咨询的详情并可以进行回复,可以对会员咨询信息进行查询和重置操作。其界面如下图4-15所示。
图4-15会员咨询管理界面图
5系统测试
系统测试的目的是确保系统的功能完整、性能稳定,并验证系统是否符合预期的设计和需求。通过系统测试,可以发现和修复潜在的错误和缺陷,提高系统的质量和可靠性。同时,系统测试还可以评估系统在不同条件下的性能表现,包括并发性能、响应时间和容错能力等。通过全面的系统测试,可以确保系统在正式上线前达到高品质的状态。
5.2 测试用例
系统测试包括:用户登录功能测试、健康资讯查看功能测试、健身课程添加功能测试、密码修改功能测试,如表5-1、5-2、5-3、5-4所示:
用户登录功能测试:
表5-1 用户登录功能测试表
| 测试用例编号 | 测试描述 | 预期结果 | 实际结果 | 是否通过 |
| TC001 | 使用正确的用户名和密码进行登录 | 成功登录系统,跳转到用户首页 | 登录成功,跳转到用户首页 | 通过 |
| TC002 | 使用不存在的用户名进行登录 | 显示错误提示信息:用户名不存在 | 显示错误提示信息:用户名不存在 | 通过 |
| TC003 | 使用正确的用户名和错误的密码进行登录 | 显示错误提示信息:密码错误 | 显示错误提示信息:密码错误 | 通过 |
| TC004 | 不输入用户名和密码直接点击登录按钮 | 显示错误提示信息:用户名和密码不能为空 | 显示错误提示信息:用户名和密码不能为空 | 通过 |
健身资讯查看功能测试:
表5-2 健身资讯查看功能测试表
| 测试用例编号 | 测试描述 | 预期结果 | 实际结果 | 是否通过 |
| TC001 | 打开健身资讯页面,检查是否能够正确展示健身资讯列表信息 | 健身资讯列表显示正确 | 健身资讯列表显示正确 | 通过 |
| TC002 | 点击健身资讯查看按钮,检查是否能正常打开页面 | 健身资讯详情页面显示正确 | 健身资讯详情页面显示正确 | 通过 |
| TC003 | 检查健身资讯搜索功能 | 根据局部搜索到相关健身资讯并正确展示 | 根据局部搜索到相关健身资讯并正确展示 | 通过 |
管理员添加健身课程信息界面测试:
表5-3 管理员添加健身课程信息界面测试表
| 测试用例编号 | 测试描述 | 预期结果 | 实际结果 | 是否通过 |
| TC001 | 使用合法的信息添加一个新的健身课程信息 | 健身课程成功添加到系统 | 健身课程成功添加到系统 | 通过 |
| TC002 | 使用已存在的课程名称添加一个健身课程信息 | 显示错误提示信息:健身课程名称已存在 | 显示错误提示信息:健身课程名称已存在 | 通过 |
| TC003 | 添加健身课程信息时不输入必填信息 | 显示错误提示信息:必填字段不能为空 | 显示错误提示信息:必填字段不能为空 | 通过 |
| TC004 | 使用不存在的关键字进行搜索 | 搜索结果为空 | 搜索结果为空 | 通过 |
表5-4密码修改功能测试表
| 测试用例编号 | 测试描述 | 预期结果 | 实际结果 | 是否通过 |
| TC001 | 输入正确的原密码和新密码进行修改 | 密码成功修改 | 密码成功修改 | 通过 |
| TC002 | 输入错误的原密码和新密码进行修改 | 显示错误提示信息:原密码错误 | 显示错误提示信息:原密码错误 | 通过 |
| TC003 | 不输入原密码和新密码直接点击修改按钮 | 显示错误提示信息:密码不能为空 | 显示错误提示信息:密码不能为空 | 通过 |
5.3 测试结果
通过编写基于Spring Boot的健身房会员管理系统的测试用例,已经检测完毕系统测试包括:用户登录功能测试、健康资讯查看功能测试、健身课程添加功能测试、密码修改功能测试,通过这四大模块为基于Spring Boot的健身房会员管理系统的设计与实现的后期推广运营提供了强力的技术支撑。
6 结论
在基于Spring Boot的健身房会员管理系统开发之前,需要先对用户的具体需求进行分析。包括系统的可行性分析、功能需求分析以及其他需求等。在可行性分析过程中,对系统实现的技术性、经济性等方面进行了分析。总体上证明了系统实施的可行性。
本文总结了基于Spring Boot的健身房会员管理系统开发背景与意义,然后阐述了系统的具体业务需求,并根据系统需求对系统结构以及功能模块等进行了详细地设计,将整个系统划分为多个不同的功能模块。在分析系统功能需求时,对整个系统的总体架构以及功能模块等进行了分析,并选择合适的系统开发技术完成了对各个模块的开发工作。系统开发完成之后进行了部署,同时进行了系统的测试过程,通过测试证明了系统在功能以及性能等方面都达到了预期的要求,具有较高的稳定性与可靠性。
参考文献
[1]董玫方.L健身房营销策略优化研究[D].华东师范大学,2023.
[2]王敏泽,杨涛.数字经济时代我国健身房行业数字化转型:现状、发展趋势、纾解路径研究[C]//中国体育科学学会.第十三届全国体育科学大会论文摘要集——专题报告(体育产业分会).西安体育学院;,2023:3.
[3]桑冉航,李晓明.基于Spring Boot的健身房管理系统的设计与实现[J].电脑知识与技术,2023,19(22):54-56.
[4]孙渊昆.西安市商业健身俱乐部运营管理的转型发展研究[D].西安体育学院,2023.
[5]姜泰昌.西安市智能健身俱乐部运营现状调查及对策研究[D].上海体育学院,2022.
[6]赵栋,朱晓峰,孔令宇.基于Web的健身房管理系统设计与实现[J].北京印刷学院学报,2022,30(09):65-69.
[7]陈煜,李园园,苏继斌等.基于jsp健身房预约系统的设计与实现[J].科学技术创新,2022,(20):66-69.
[8]娄有全.郑州市健身房个性化智慧服务发展路径研究[D].河南农业大学,2022.
[9]张蒙蒙,曹成茂.基于MVC框架的会员管理系统的设计与实现[J].滁州学院学报,2021,23(05):27-32.
[10]梁增华,张书锋,尤澜涛.商业零售会员管理系统的设计与实现[J].电脑知识与技术,2021,17(05):67-70.
[11]时艺玮,赵琪,周爱平.物联网在健身房应用的案例分析[J].电子技术,2021,50(01):72-73.
[12]甄莉.“互联网+”时代智能健身房商业模式研究[D].北京体育大学,2019.
[13]罗超.基于java的健身房管理系统关键技术研究[J].信息记录材料,2019,20(08):159-160.
[14]杨芬,宋晓燕.MySQL数据库应用的课程教学分析[J].电子技术,2023,52(10):180-181
[15]孟俊贞,刘野,赵继伟.基于GIS的基于Spring Boot的健身房会员管理系统实现及应用[J].测绘与空间地理信息,2020,43(11):25-28.
[16]吴伶琳.基于SpringBoot的客户关系管理系统设计与实现[J].无线互联科技,2023,20(24):60-62.
[17]Liang C .School Vehicle Management System Based on JAVA Language[J].Academic Journal of Computing Information Science,2023,6(9):
[18]Yang Y .Design and Implementation of Student Information Management System Based on Springboot[J].Advances in Computer, Signals and Systems,2022,6(6):
[19]Sunday O B ,Nduka O S . MySQL Database Server: Deploying Software Application to Enhance Visibility and Accountability [J]. Current Journal of Applied Science and Technology, 2023, 42 (4): 16-23.
[20]季焕淑.基于HTML5技术的移动Web前端设计与开发[J].电脑编程技巧与维护,2022,(10):74-76+169.
致 谢
首先,我要感谢我的论文指导老师。在论文完成的整个过程中,指导老师始终给予我无微不至的关爱与指导。在论文写作的过程中,导师那耐心细致的指导,以及提出的具有建设性的意见,都给予了我极大的帮助,让我受益匪浅。导师严谨的治学态度、敬业精神以及高水平的教学能力,都给我树立了追求卓越的典范,这对我以后的人生道路和学业成就都产生了极大的积极影响。
此外,我还要感谢我班的同学们,他们既是我的同窗好友,又是我的良师益友。正是由于你们的支持和关怀,使得我在大学期间的学习和生活都变得异常充实。感谢那些在大学期间给予我帮助的所有老师和同学们,是你们给予了我在学业道路上的前进动力。
当然,我也不能忘记我的父母,是他们用无私的爱抚养我成人。你们的养育之恩我将永生难忘,将来我一定会用我的成绩回报你们。在成长的道路上,我会不断努力,不负众望,用实际行动来回报你们对我的期望。
请关注点赞+私信博主,免费领取项目源码
1507

被折叠的 条评论
为什么被折叠?



