目 录
摘要
随着医疗保险制度的不断完善和普及,人们对医疗费用报销的需求日益增加。因此,开发一款便捷、高效的医保报销小程序成为了当前的需求。本文首先分析了医保报销小程序的功能需求,包括医疗费用报销提交、审核流程、查询报销进度等功能。接着,详细介绍了Spring Boot框架和Java语言在开发中的应用和特点,包括简化的配置、快速开发、内嵌式容器等优势。在此基础上,本文设计并实现了一款基于Java+SpringBoot框架的医保报销小程序原型,通过实际案例验证了其功能和性能。最后,对该医保报销小程序进行了性能优化和安全性分析,确保其在实际应用中能够稳定可靠。综合来看,本论文的研究成果为医保报销小程序的开发和应用提供了重要的参考和借鉴。
微信小程序作为一种跨平台、轻量级且用户友好的应用形式,结合Spring Boot框架的快速开发能力,可以构建出功能强大的医疗报销小程序。同时采用Java编程语言,和MySQL数据库管理系统,提供了数据存储和查询的支持。它将成为一个高效且方便使用的工具,帮助用户更好地管理医疗报销信息。
关键词:微信小程序;医疗报销;Java+SpringBoot框架;MySQL
Abstract
With the continuous improvement and popularization of the medical insurance system, people's demand for medical expense reimbursement is increasing. Therefore, developing a convenient and efficient medical insurance reimbursement mini program has become a current demand. This article first analyzes the functional requirements of the medical insurance reimbursement mini program, including functions such as medical expense reimbursement submission, review process, and querying reimbursement progress. Next, a detailed introduction was given to the application and characteristics of the Spring Boot framework and Java language in development, including advantages such as simplified configuration, fast development, and embedded containers. On this basis, this article designs and implements a prototype of a medical insurance reimbursement mini program based on the Java+SpringBoot framework, and verifies its functionality and performance through practical cases. Finally, performance optimization and security analysis were conducted on the medical insurance reimbursement mini program to ensure its stability and reliability in practical applications. Overall, the research findings of this paper provide important references and insights for the development and application of medical insurance reimbursement mini programs.
WeChat mini program, as a cross platform, lightweight, and user-friendly application form, combined with the fast development ability of Spring Boot framework, can build a powerful medical reimbursement mini program. Simultaneously using Java programming language and MySQL database management system, it provides support for data storage and querying. It will become an efficient and user-friendly tool to help users better manage medical reimbursement information.
Keywords: WeChat Mini Program; Medical reimbursement; Java+SpringBoot framework; MySQL
1 绪论
1.1 选题背景与意义
随着人口老龄化进程的加快,人们对医疗保障的需求日益增加。为解决医疗费用报销中存在的繁琐流程和时长过长的问题,越来越多的医疗机构和保险公司开始探索利用信息技术来简化报销流程、提高效率及服务水平。在这一背景下,医保报销小程序应运而生。
医保报销小程序是指一种通过手机应用程序进行医疗费用报销的便捷方式,用户通过小程序可实现在线申请报销、查询报销进度、获取保单信息等功能。通过医保报销小程序,用户可以实时、简便地处理医疗费用报销,不再需要排队等待,大大提高了报销效率,减少了用户的时间成本和操作复杂度。
传统的医疗费用报销流程繁琐,用户需耗费大量时间和精力,医保报销小程序的出现可以帮助用户解决这一痛点,提高报销效率,让用户更便捷地享受医疗保障。本系统不仅促进了医疗信息化的发展和推广,有助于医疗机构和保险机构间信息共享、协同配合,实现医疗服务的智能化、便捷化。而且医保报销小程序的推出带动了保险行业的创新发展,推动保险产品与科技融合,提升了保险公司的服务能力和竞争力。因此,对医保报销小程序的研究具有重要的现实意义和推动作用,有助于推动我国医疗保障体系的现代化建设和医疗信息化水平的提升。
在目前的医疗保险领域,医保报销系统是一个重要的研究方向。国内外的研究现状表明,医保报销系统的研究主要集中在以下几个方面:
1.医保报销流程的优化:研究人员通过分析目前医保报销流程中存在的问题,提出了一系列的优化方案。例如,引入电子信息化技术,实现在线申报和审核,提高报销效率;采用统一的标准和规范,简化报销流程,减少重复劳动等。
2.医保报销策略的研究:为了有效控制医疗费用的增长,研究人员提出了一系列的医保报销策略。例如,引入按病种付费的机制,倡导预防和健康管理,鼓励患者选择经济有效的治疗方案等。
3.医保报销审核的研究:医保报销系统需要对医疗费用进行审核,以确保费用的合理性和有效性。研究人员通过分析医疗数据和医疗标准,开展了医保报销审核的研究。例如,利用人工智能和大数据技术,建立模型来判断医疗费用的合理性。
4.医保报销政策的研究:医保报销系统的设计和实施需要依据相关的政策法规。研究人员对医保报销政策进行深入研究,以为医保报销系统的改革提供理论依据。例如,针对特定人群的报销政策,探索不同地区的报销政策差异等。
总之,医保报销系统是当前医疗保险领域的一个重要研究方向。通过研究和优化医保报销系统,可以提高医疗服务的效率和质量,同时降低患者的医疗费用负担,这对于推动医疗保健事业的发展具有重要意义。因此,进一步的研究和发展医保报销系统是非常重要的。
第一章:引言,介绍研究背景和动机,概述研究目的和意义,概括国内外研究现状,并提供论文结构概述。
第二章:系统需求分析,通过用户需求分析和功能需求分析,明确用户对系统的需求和系统应具备的功能。
第三章:系统设计,设计系统架构,包括选择合适的架构模式和数据库设计,以及各个模块的详细设计。
第四章:系统实现,选择合适的技术工具和框架,逐一实现各个模块,建立数据库连接并实现前端界面开发。
第五章:系统测试,进行单元测试、集成测试和整体系统测试,确保系统功能的正确性、协调性和稳定性。
2 医疗报销小程序系统分析
系统分析作为医疗报销小程序开发的先决条件,通过系统分析了解医疗报销小程序的主要用户的基本需求。进而对该平台进行可行性分析,其中就包括了技术可行性、经济可行性等,可行性分析将从项目整体角度出发,最后是具体需求的分析,分析手段将通过用户的用例图进行说明。
在进行任何项目的开发之前,进行可行性分析是至关重要的。可行性分析旨在评估项目的可行性、可接受性和可实施性,以确定项目是否值得继续推进。对于医疗报销小程序的开发,以下几个方面的可行性需要进行评估。
2.1.1 技术可行性分析
医疗报销小程序具备良好的技术可行性。小程序作为一种跨平台、轻量级且用户友好的应用形式,结合Spring Boot框架的快速开发能力,可以构建出功能强大的服务管理系统。同时,MySQL作为可靠且广泛使用的数据库管理系统,提供了数据存储和查询的支持。这样的系统能够通过个性化报销信息推荐、快速预约等功能,为用户提供便捷、高效的服务。
从经济角度来看,医疗报销小程序具备良好的经济可行性。小程序开发相对较低成本,不需要单独开发独立的移动应用程序,减少了开发和维护的成本。同时,Spring Boot框架提供了免费且开源的开发工具和库,降低了开发成本。此外,MySQL作为开源数据库管理系统,没有额外的购买和使用费用,可以降低系统的运行成本。
在操作可行性方面,医疗报销小程序具备良好的操作可行性。小程序作为一种轻量级应用形式,用户无需进行额外的安装和更新,可以直接在微信平台上访问和使用。基于小程序的界面设计通常简洁明了,易于操作和导航,提供良好的用户体验。管理员和用户可以方便地进行报销信息管理和预约,并通过数据分析和可视化展示获得个性化的改进建议。
医疗报销小程序提供了丰富的功能。普通用户可以在小程序首页获取系统推荐的内容和快捷入口,查看平台公告,提交报销信息,管理个人信息和偏好设置,以及点赞、收藏和评论新闻资讯。主要功能模块包括首页、报销信息、新闻资讯、我的、基本信息、收藏和报销信息。
普通用户角色用例图如2-1所示。
图2-1 普通用户角色用例图
管理员登录后台可以对个人信息和登录密码进行更新维护。进入操作主界面后,可以对系统所有的用户和管理员账号信息进行管理;可以对前台用户提交的报销信息进行审核回复;管理员需要对前台展示的轮播图、通知公告信息和新闻资讯模块的资讯内容和资讯分类信息进行添加、发布更新等。管理员角色用例图如2-2所示。

图2-2 管理员角色用例图
医疗报销小程序的非功能性需求比如医疗报销小程序的安全性怎么样,可靠性怎么样,性能怎么样,可拓展性怎么样等。具体可以表示在如下2-1表格中:
表2-1医疗报销小程序非功能需求表
| 安全性 | 主要指医疗报销小程序数据库的安装,数据库的使用和密码的设定必须合乎规范。 |
| 可靠性 | 可靠性是指医疗报销小程序能够按照用户提交的指示进行操作,经过测试,可靠性90%以上。 |
| 性能 | 性能是影响医疗报销小程序占据市场的必要条件,所以性能最好要佳才好。 |
| 可扩展性 | 比如数据库预留多个属性,比如接口的使用等确保了系统的非功能性需求。 |
| 易用性 | 用户只要跟着医疗报销小程序的页面展示内容进行操作,就可以了。 |
| 可维护性 | 医疗报销小程序开发的可维护性是非常重要的,经过测试,可维护性没有问题 |
2.3 系统流程分析
2.3.1 数据流程
开发医疗报销小程序最主要的一个目的就是实现用户对报销信息的提交,系统的数据流图如下所示。
图2-3报销信息提交展开图
2.3.2 业务流程
分析完医疗报销小程序的数据流程,那么接下来我们来看系统的业务流程,系统业务流程图如下:

本章主要通过对医疗报销小程序的可行性分析、功能需求分析、系统用例分析、系统流程分析,确定整个医疗报销小程序要实现的功能。同时也为医疗报销小程序的代码实现和测试提供了标准。
3 医疗报销小程序总体设计
医疗报销小程序总体设计包括系统架构、数据库设计、用户界面设计等方面。通过三层架构模式,确保系统的可靠性和可扩展性。设计规范化的数据库结构,以存储和管理食谱信息、用户数据等。同时,注重用户界面的友好性和易用性,提供便捷的功能操作和良好的用户体验。总体设计的目标是实现一个稳定、安全、高效的医疗报销小程序,满足用户的需求。
3.1 系统架构设计
在系统架构设计中,我们将确定系统的整体结构和组件之间的关系。这包括选择适当的架构风格,划分系统的层次结构,并定义各个模块的职责和交互方式。架构图如下图所示。

图3-1医疗报销小程序架构设计图
表现层(Presentation Layer):负责与用户进行交互,将系统的功能和数据以易于理解和操作的方式展示给用户。通常包括用户界面、页面设计和用户输入验证等。
业务逻辑层(Business Logic Layer):处理系统的核心业务逻辑,包括对用户请求的处理、业务规则的执行以及数据的处理和转换。它独立于表现层和数据层,实现了业务逻辑的封装和复用。
数据层(Data Layer):负责数据的存储、访问和管理,包括数据库和持久化机制。数据层提供了对数据的增删改查操作,并与业务逻辑层进行交互,使系统能够有效地存储和检索数据。
这三个层次相互独立,通过明确的接口和协议进行通信,实现了系统的模块化和可扩展性。表现层负责将用户的请求传递给业务逻辑层,业务逻辑层处理请求并返回结果,最后数据层负责与数据库交互并提供数据支持。这种分层架构有助于实现系统的可维护性、灵活性和可测试性。
3.2.1整体功能模块设计
通过整体功能模块设计,我们将根据需求分析的结果,将系统的功能划分为不同的模块。每个模块负责实现特定的功能,并与其他模块进行协作。我们将详细定义每个模块的输入、输出、处理逻辑和相互依赖关系。具体的功能模块图如图3-2所示。

图3-2 医疗报销小程序功能模块图
3.2.2用户模块设计
本系统的用户包括后台管理员和前台用户,两个模块的功能基本是相同的,用户比管理员多了一个注册功能,所以以用户模块的结构图为例进行分析,用户模块结构图为例进行分析,如下图:

图3-3用户模块结构图
3.2.3 评论管理模块设计
医疗报销小程序是一个交流性质的公开平台,用户在平台上提交评论,增加用户之间的互动性。但是同时也为了更好的规范评论的内容,给予管理员删除不合适的评论的功能,所以需要专门设计一个评论管理模块,具体的结构图如下:

图3-4评论管理模块结构图
3.2.4报销信息管理模块设计
医疗报销小程序是中需要存储不少报销信息,其模块功能结构,具体的结构图如下:
图3-5报销信息模块结构图
3.3 数据库设计
数据库设计是系统开发中至关重要的一环,它涉及到数据的组织、存储和管理。在数据库设计中,我们将根据系统的需求设计数据库的概念结构和逻辑结构,包括定义实体、属性、关系和约束等。
3.3.1 数据库概念结构设计
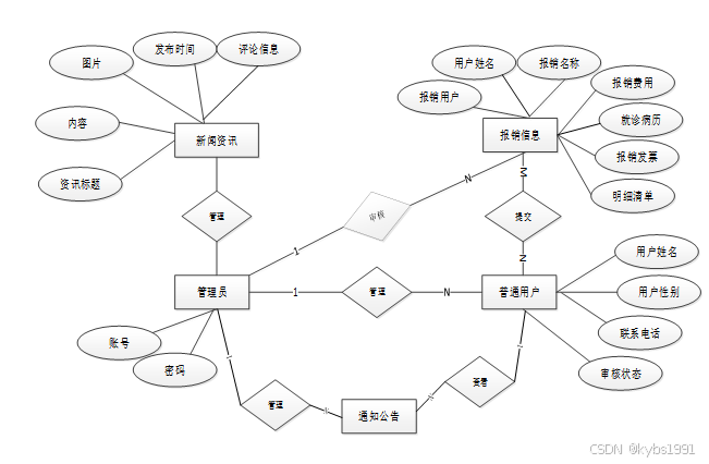
数据库概念结构设计主要涉及数据库的实体和实体之间的关系。通过实体-关系模型或者其他适当的模型,我们将定义系统中涉及的各个实体以及它们之间的联系。下面是整个 医疗报销小程序的总E-R关系图。
图3-6 医疗报销小程序总E-R关系图
3.3.2 数据库逻辑结构设计
数据库逻辑结构设计则是在概念结构的基础上,进行具体的数据库表设计。我们将定义每个表的结构、字段和约束,并建立表与表之间的关系。
| 编号 | 名称 | 数据类型 | 长度 | 小数位 | 允许空值 | 主键 | 默认值 | 说明 |
| 1 | token_id | int | 10 | 0 | N | Y | 临时访问牌ID | |
| 2 | token | varchar | 64 | 0 | Y | N | 临时访问牌 | |
| 3 | info | text | 65535 | 0 | Y | N | ||
| 4 | maxage | int | 10 | 0 | N | N | 2 | 最大寿命:默认2小时 |
| 5 | create_time | timestamp | 19 | 0 | N | N | CURRENT_TIMESTAMP | 创建时间: |
| 6 | update_time | timestamp | 19 | 0 | N | N | CURRENT_TIMESTAMP | 更新时间: |
| 7 | user_id | int | 10 | 0 | N | N | 0 | 用户编号: |
| 编号 | 名称 | 数据类型 | 长度 | 小数位 | 允许空值 | 主键 | 默认值 | 说明 |
| 1 | article_id | mediumint | 8 | 0 | N | Y | 文章id:[0,8388607] | |
| 2 | title | varchar | 125 | 0 | N | Y | 标题:[0,125]用于文章和html的title标签中 | |
| 3 | type | varchar | 64 | 0 | N | N | 0 | 文章分类:[0,1000]用来搜索指定类型的文章 |
| 4 | hits | int | 10 | 0 | N | N | 0 | 点击数:[0,1000000000]访问这篇文章的人次 |
| 5 | praise_len | int | 10 | 0 | N | N | 0 | 点赞数 |
| 6 | create_time | timestamp | 19 | 0 | N | N | CURRENT_TIMESTAMP | 创建时间: |
| 7 | update_time | timestamp | 19 | 0 | N | N | CURRENT_TIMESTAMP | 更新时间: |
| 8 | source | varchar | 255 | 0 | Y | N | 来源:[0,255]文章的出处 | |
| 9 | url | varchar | 255 | 0 | Y | N | 来源地址:[0,255]用于跳转到发布该文章的网站 | |
| 10 | tag | varchar | 255 | 0 | Y | N | 标签:[0,255]用于标注文章所属相关内容,多个标签用空格隔开 | |
| 11 | content | longtext | 2147483647 | 0 | Y | N | 正文:文章的主体内容 | |
| 12 | img | varchar | 255 | 0 | Y | N | 封面图 | |
| 13 | description | text | 65535 | 0 | Y | N | 文章描述 |
| 编号 | 名称 | 数据类型 | 长度 | 小数位 | 允许空值 | 主键 | 默认值 | 说明 |
| 1 | type_id | smallint | 5 | 0 | N | Y | 分类ID:[0,10000] | |
| 2 | display | smallint | 5 | 0 | N | N | 100 | 显示顺序:[0,1000]决定分类显示的先后顺序 |
| 3 | name | varchar | 16 | 0 | N | N | 分类名称:[2,16] | |
| 4 | father_id | smallint | 5 | 0 | N | N | 0 | 上级分类ID:[0,32767] |
| 5 | description | varchar | 255 | 0 | Y | N | 描述:[0,255]描述该分类的作用 | |
| 6 | icon | text | 65535 | 0 | Y | N | 分类图标: | |
| 7 | url | varchar | 255 | 0 | Y | N | 外链地址:[0,255]如果该分类是跳转到其他网站的情况下,就在该URL上设置 | |
| 8 | create_time | timestamp | 19 | 0 | N | N | CURRENT_TIMESTAMP | 创建时间: |
| 9 | update_time | timestamp | 19 | 0 | N | N | CURRENT_TIMESTAMP | 更新时间: |
| 编号 | 名称 | 数据类型 | 长度 | 小数位 | 允许空值 | 主键 | 默认值 | 说明 |
| 1 | auth_id | int | 10 | 0 | N | Y | 授权ID: | |
| 2 | user_group | varchar | 64 | 0 | Y | N | 用户组: | |
| 3 | mod_name | varchar | 64 | 0 | Y | N | 模块名: | |
| 4 | table_name | varchar | 64 | 0 | Y | N | 表名: | |
| 5 | page_title | varchar | 255 | 0 | Y | N | 页面标题: | |
| 6 | path | varchar | 255 | 0 | Y | N | 路由路径: | |
| 7 | position | varchar | 32 | 0 | Y | N | 位置: | |
| 8 | mode | varchar | 32 | 0 | N | N | _blank | 跳转方式: |
| 9 | add | tinyint | 3 | 0 | N | N | 1 | 是否可增加: |
| 10 | del | tinyint | 3 | 0 | N | N | 1 | 是否可删除: |
| 11 | set | tinyint | 3 | 0 | N | N | 1 | 是否可修改: |
| 12 | get | tinyint | 3 | 0 | N | N | 1 | 是否可查看: |
| 13 | field_add | text | 65535 | 0 | Y | N | 添加字段: | |
| 14 | field_set | text | 65535 | 0 | Y | N | 修改字段: | |
| 15 | field_get | text | 65535 | 0 | Y | N | 查询字段: | |
| 16 | table_nav_name | varchar | 500 | 0 | Y | N | 跨表导航名称: | |
| 17 | table_nav | varchar | 500 | 0 | Y | N | 跨表导航: | |
| 18 | option | text | 65535 | 0 | Y | N | 配置: | |
| 19 | create_time | timestamp | 19 | 0 | N | N | CURRENT_TIMESTAMP | 创建时间: |
| 20 | update_time | timestamp | 19 | 0 | N | N | CURRENT_TIMESTAMP | 更新时间: |
| 编号 | 名称 | 数据类型 | 长度 | 小数位 | 允许空值 | 主键 | 默认值 | 说明 |
| 1 | collect_id | int | 10 | 0 | N | Y | 收藏ID: | |
| 2 | user_id | int | 10 | 0 | N | N | 0 | 收藏人ID: |
| 3 | source_table | varchar | 255 | 0 | Y | N | 来源表: | |
| 4 | source_field | varchar | 255 | 0 | Y | N | 来源字段: | |
| 5 | source_id | int | 10 | 0 | N | N | 0 | 来源ID: |
| 6 | title | varchar | 255 | 0 | Y | N | 标题: | |
| 7 | img | varchar | 255 | 0 | Y | N | 封面: | |
| 8 | create_time | timestamp | 19 | 0 | N | N | CURRENT_TIMESTAMP | 创建时间: |
| 9 | update_time | timestamp | 19 | 0 | N | N | CURRENT_TIMESTAMP | 更新时间: |
| 编号 | 名称 | 数据类型 | 长度 | 小数位 | 允许空值 | 主键 | 默认值 | 说明 |
| 1 | comment_id | int | 10 | 0 | N | Y | 评论ID: | |
| 2 | user_id | int | 10 | 0 | N | N | 0 | 评论人ID: |
| 3 | reply_to_id | int | 10 | 0 | N | N | 0 | 回复评论ID:空为0 |
| 4 | content | longtext | 2147483647 | 0 | Y | N | 内容: | |
| 5 | nickname | varchar | 255 | 0 | Y | N | 昵称: | |
| 6 | avatar | varchar | 255 | 0 | Y | N | 头像地址:[0,255] | |
| 7 | create_time | timestamp | 19 | 0 | N | N | CURRENT_TIMESTAMP | 创建时间: |
| 8 | update_time | timestamp | 19 | 0 | N | N | CURRENT_TIMESTAMP | 更新时间: |
| 9 | source_table | varchar | 255 | 0 | Y | N | 来源表: | |
| 10 | source_field | varchar | 255 | 0 | Y | N | 来源字段: | |
| 11 | source_id | int | 10 | 0 | N | N | 0 | 来源ID: |
| 编号 | 名称 | 数据类型 | 长度 | 小数位 | 允许空值 | 主键 | 默认值 | 说明 |
| 1 | hits_id | int | 10 | 0 | N | Y | 点赞ID: | |
| 2 | user_id | int | 10 | 0 | N | N | 0 | 点赞人: |
| 3 | create_time | timestamp | 19 | 0 | N | N | CURRENT_TIMESTAMP | 创建时间: |
| 4 | update_time | timestamp | 19 | 0 | N | N | CURRENT_TIMESTAMP | 更新时间: |
| 5 | source_table | varchar | 255 | 0 | Y | N | 来源表: | |
| 6 | source_field | varchar | 255 | 0 | Y | N | 来源字段: | |
| 7 | source_id | int | 10 | 0 | N | N | 0 | 来源ID: |
| 编号 | 名称 | 数据类型 | 长度 | 小数位 | 允许空值 | 主键 | 默认值 | 说明 |
| 1 | notice_id | mediumint | 8 | 0 | N | Y | 公告id: | |
| 2 | title | varchar | 125 | 0 | N | N | 标题: | |
| 3 | content | longtext | 2147483647 | 0 | Y | N | 正文: | |
| 4 | create_time | timestamp | 19 | 0 | N | N | CURRENT_TIMESTAMP | 创建时间: |
| 5 | update_time | timestamp | 19 | 0 | N | N | CURRENT_TIMESTAMP | 更新时间: |
| 编号 | 名称 | 数据类型 | 长度 | 小数位 | 允许空值 | 主键 | 默认值 | 说明 |
| 1 | praise_id | int | 10 | 0 | N | Y | 点赞ID: | |
| 2 | user_id | int | 10 | 0 | N | N | 0 | 点赞人: |
| 3 | create_time | timestamp | 19 | 0 | N | N | CURRENT_TIMESTAMP | 创建时间: |
| 4 | update_time | timestamp | 19 | 0 | N | N | CURRENT_TIMESTAMP | 更新时间: |
| 5 | source_table | varchar | 255 | 0 | Y | N | 来源表: | |
| 6 | source_field | varchar | 255 | 0 | Y | N | 来源字段: | |
| 7 | source_id | int | 10 | 0 | N | N | 0 | 来源ID: |
| 8 | status | bit | 1 | 0 | N | N | 1 | 点赞状态:1为点赞,0已取消 |
| 编号 | 名称 | 数据类型 | 长度 | 小数位 | 允许空值 | 主键 | 默认值 | 说明 |
| 1 | registered_users_id | int | 10 | 0 | N | Y | 注册用户ID | |
| 2 | user_name | varchar | 64 | 0 | Y | N | 用户姓名 | |
| 3 | user_gender | varchar | 64 | 0 | Y | N | 用户性别 | |
| 4 | user_phone_number | varchar | 64 | 0 | Y | N | 用户电话 | |
| 5 | examine_state | varchar | 16 | 0 | N | N | 已通过 | 审核状态 |
| 6 | user_id | int | 10 | 0 | N | N | 0 | 用户ID |
| 7 | create_time | datetime | 19 | 0 | N | N | CURRENT_TIMESTAMP | 创建时间 |
| 8 | update_time | timestamp | 19 | 0 | N | N | CURRENT_TIMESTAMP | 更新时间 |
表reimbursement_information (报销信息)
| 编号 | 名称 | 数据类型 | 长度 | 小数位 | 允许空值 | 主键 | 默认值 | 说明 |
| 1 | reimbursement_information_id | int | 10 | 0 | N | Y | 报销信息ID | |
| 2 | reimbursement_users | int | 10 | 0 | Y | N | 0 | 报销用户 |
| 3 | user_name | varchar | 64 | 0 | Y | N | 用户姓名 | |
| 4 | user_phone_number | varchar | 64 | 0 | Y | N | 用户电话 | |
| 5 | class_name | varchar | 64 | 0 | Y | N | 班级名称 | |
| 6 | reimbursement_name | varchar | 64 | 0 | Y | N | 报销名称 | |
| 7 | reimbursement_type | varchar | 64 | 0 | Y | N | 报销类型 | |
| 8 | reimbursement_of_expenses | varchar | 64 | 0 | Y | N | 报销费用 | |
| 9 | medical_records_of_visits | varchar | 255 | 0 | Y | N | 就诊病历 | |
| 10 | reimbursement_invoice | varchar | 255 | 0 | Y | N | 报销发票 | |
| 11 | detailed_list | varchar | 255 | 0 | Y | N | 明细清单 | |
| 12 | reimbursement_instructions | text | 65535 | 0 | Y | N | 报销说明 | |
| 13 | examine_state | varchar | 16 | 0 | N | N | 未审核 | 审核状态 |
| 14 | examine_reply | varchar | 16 | 0 | Y | N | 审核回复 | |
| 15 | create_time | datetime | 19 | 0 | N | N | CURRENT_TIMESTAMP | 创建时间 |
| 16 | update_time | timestamp | 19 | 0 | N | N | CURRENT_TIMESTAMP | 更新时间 |
表slides (轮播图)
| 编号 | 名称 | 数据类型 | 长度 | 小数位 | 允许空值 | 主键 | 默认值 | 说明 |
| 1 | slides_id | int | 10 | 0 | N | Y | 轮播图ID: | |
| 2 | title | varchar | 64 | 0 | Y | N | 标题: | |
| 3 | content | varchar | 255 | 0 | Y | N | 内容: | |
| 4 | url | varchar | 255 | 0 | Y | N | 链接: | |
| 5 | img | varchar | 255 | 0 | Y | N | 轮播图: | |
| 6 | hits | int | 10 | 0 | N | N | 0 | 点击量: |
| 7 | create_time | timestamp | 19 | 0 | N | N | CURRENT_TIMESTAMP | 创建时间: |
| 8 | update_time | timestamp | 19 | 0 | N | N | CURRENT_TIMESTAMP | 更新时间: |
表upload (文件上传)
| 编号 | 名称 | 数据类型 | 长度 | 小数位 | 允许空值 | 主键 | 默认值 | 说明 |
| 1 | upload_id | int | 10 | 0 | N | Y | 上传ID | |
| 2 | name | varchar | 64 | 0 | Y | N | 文件名 | |
| 3 | path | varchar | 255 | 0 | Y | N | 访问路径 | |
| 4 | file | varchar | 255 | 0 | Y | N | 文件路径 | |
| 5 | display | varchar | 255 | 0 | Y | N | 显示顺序 | |
| 6 | father_id | int | 10 | 0 | Y | N | 0 | 父级ID |
| 7 | dir | varchar | 255 | 0 | Y | N | 文件夹 | |
| 8 | type | varchar | 32 | 0 | Y | N | 文件类型 |
表user (用户账户:用于保存用户登录信息)
| 编号 | 名称 | 数据类型 | 长度 | 小数位 | 允许空值 | 主键 | 默认值 | 说明 |
| 1 | user_id | mediumint | 8 | 0 | N | Y | 用户ID:[0,8388607]用户获取其他与用户相关的数据 | |
| 2 | state | smallint | 5 | 0 | N | N | 1 | 账户状态:[0,10](1可用|2异常|3已冻结|4已注销) |
| 3 | user_group | varchar | 32 | 0 | Y | N | 所在用户组:[0,32767]决定用户身份和权限 | |
| 4 | login_time | timestamp | 19 | 0 | N | N | CURRENT_TIMESTAMP | 上次登录时间: |
| 5 | phone | varchar | 11 | 0 | Y | N | 手机号码:[0,11]用户的手机号码,用于找回密码时或登录时 | |
| 6 | phone_state | smallint | 5 | 0 | N | N | 0 | 手机认证:[0,1](0未认证|1审核中|2已认证) |
| 7 | username | varchar | 16 | 0 | N | N | 用户名:[0,16]用户登录时所用的账户名称 | |
| 8 | nickname | varchar | 16 | 0 | Y | N | 昵称:[0,16] | |
| 9 | password | varchar | 64 | 0 | N | N | 密码:[0,32]用户登录所需的密码,由6-16位数字或英文组成 | |
| 10 | | varchar | 64 | 0 | Y | N | 邮箱:[0,64]用户的邮箱,用于找回密码时或登录时 | |
| 11 | email_state | smallint | 5 | 0 | N | N | 0 | 邮箱认证:[0,1](0未认证|1审核中|2已认证) |
| 12 | avatar | varchar | 255 | 0 | Y | N | 头像地址:[0,255] | |
| 13 | open_id | varchar | 255 | 0 | Y | N | 针对获取用户信息字段 | |
| 14 | create_time | timestamp | 19 | 0 | N | N | CURRENT_TIMESTAMP | 创建时间: |
| 15 | vip_level | varchar | 255 | 0 | Y | N | 会员等级 | |
| 16 | vip_discount | double | 11 | 2 | Y | N | 0.00 | 会员折扣 |
表user_group (用户组:用于用户前端身份和鉴权)
| 编号 | 名称 | 数据类型 | 长度 | 小数位 | 允许空值 | 主键 | 默认值 | 说明 |
| 1 | group_id | mediumint | 8 | 0 | N | Y | 用户组ID:[0,8388607] | |
| 2 | display | smallint | 5 | 0 | N | N | 100 | 显示顺序:[0,1000] |
| 3 | name | varchar | 16 | 0 | N | N | 名称:[0,16] | |
| 4 | description | varchar | 255 | 0 | Y | N | 描述:[0,255]描述该用户组的特点或权限范围 | |
| 5 | source_table | varchar | 255 | 0 | Y | N | 来源表: | |
| 6 | source_field | varchar | 255 | 0 | Y | N | 来源字段: | |
| 7 | source_id | int | 10 | 0 | N | N | 0 | 来源ID: |
| 8 | register | smallint | 5 | 0 | Y | N | 0 | 注册位置: |
| 9 | create_time | timestamp | 19 | 0 | N | N | CURRENT_TIMESTAMP | 创建时间: |
| 10 | update_time | timestamp | 19 | 0 | N | N | CURRENT_TIMESTAMP | 更新时间: |
整个医疗报销小程序的需求分析主要对系统总体架构以及功能模块的设计,通过建立E-R模型和数据库逻辑系统设计完成了数据库系统设计。
4 医疗报销小程序详细设计与实现
在详细设计与实现阶段,我们将根据系统需求和功能模块的设计,进行具体的代码编写和系统搭建。这包括前台界面的设计与开发、后台数据库的建立和管理、业务逻辑的实现等。通过编写代码、进行测试和调试,最终完成整个医疗报销小程序的开发。
4.1前台用户功能模块
4.1.1 前台首页界面
前台首页界面是用户访问系统的入口页面,它应该展示系统的主要功能和特色,并提供导航链接以便用户浏览和搜索报销信息。首页界面的设计应注重页面的美观性和用户体验,同时也需要考虑页面的加载速度和响应性能。其主界面展示如下图所示。

图4-1 前台首页界面图
4.1.2 用户注册界面
用户注册界面用于新用户进行账号注册,用户需要填写必要的个人信息并选择合适的用户名和密码。注册界面应该进行输入验证和数据格式检查,确保用户提供有效的信息。注册界面如下图所示。

图4-2注册界面图
注册关键代码如下所示。
/**
* 注册
* @param user
* @return
*/
@PostMapping("register")
public Map<String, Object> signUp(@RequestBody User user) {
// 查询用户
Map<String, String> query = new HashMap<>();
Map<String,Object> map = JSON.parseObject(JSON.toJSONString(user));
query.put("username",user.getUsername());
List list = service.selectBaseList(service.select(query, new HashMap<>()));
if (list.size()>0){
return error(30000, "用户已存在");
}
map.put("password",service.encryption(String.valueOf(map.get("password"))));
service.insert(map);
return success(1);
}
4.1.3 用户登录界面
用户登录界面用于已注册用户进行账号登录,用户需要输入正确的用户名和密码才能成功登录系统。登录界面应对用户的输入进行验证,并提供密码找回或重新注册的选项。登录界面如下图所示。

图4-3用户登录界面图
登录的逻辑代码如下所示。
/**
* 登录
* @param data
* @param httpServletRequest
* @return
*/
@PostMapping("login")
public Map<String, Object> login(@RequestBody Map<String, String> data, HttpServletRequest httpServletRequest) {
log.info("[执行登录接口]");
String username = data.get("username");
String email = data.get("email");
String phone = data.get("phone");
String password = data.get("password");
List resultList = null;
Map<String, String> map = new HashMap<>();
if(username != null && "".equals(username) == false){
map.put("username", username);
resultList = service.select(map, new HashMap<>()).getResultList();
}
else if(email != null && "".equals(email) == false){
map.put("email", email);
resultList = service.select(map, new HashMap<>()).getResultList();
}
else if(phone != null && "".equals(phone) == false){
map.put("phone", phone);
resultList = service.select(map, new HashMap<>()).getResultList();
}else{
return error(30000, "账号或密码不能为空");
}
if (resultList == null || password == null) {
return error(30000, "账号或密码不能为空");
}
//判断是否有这个用户
if (resultList.size()<=0){
return error(30000,"用户不存在");
}
User byUsername = (User) resultList.get(0);
Map<String, String> groupMap = new HashMap<>();
groupMap.put("name",byUsername.getUserGroup());
List groupList = userGroupService.select(groupMap, new HashMap<>()).getResultList();
if (groupList.size()<1){
return error(30000,"用户组不存在");
}
UserGroup userGroup = (UserGroup) groupList.get(0);
//查询用户审核状态
if (!StringUtils.isEmpty(userGroup.getSourceTable())){
String sql = "select examine_state from "+ userGroup.getSourceTable() +" WHERE user_id = " + byUsername.getUserId();
String res = String.valueOf(service.runCountSql(sql).getSingleResult());
if (res==null){
return error(30000,"用户不存在");
}
if (!res.equals("已通过")){
return error(30000,"该用户审核未通过");
}
}
//查询用户状态
if (byUsername.getState()!=1){
return error(30000,"用户非可用状态,不能登录");
}
String md5password = service.encryption(password);
if (byUsername.getPassword().equals(md5password)) {
// 存储Token到数据库
AccessToken accessToken = new AccessToken();
accessToken.setToken(UUID.randomUUID().toString().replaceAll("-", ""));
accessToken.setUser_id(byUsername.getUserId());
tokenService.save(accessToken);
// 返回用户信息
JSONObject user = JSONObject.parseObject(JSONObject.toJSONString(byUsername));
user.put("token", accessToken.getToken());
JSONObject ret = new JSONObject();
ret.put("obj",user);
return success(ret);
} else {
return error(30000, "账号或密码不正确");
}
}
当用户点击医疗报销小程序中导航栏上的“新闻资讯”后将会进入到该“新闻资讯”列表的界面,然后选择想要看的新闻资讯,点击进入到详细界面,在详细界面可以收藏+赞+评论等操作。新闻资讯界面如下图所示。

图4-4新闻资讯界面图
用户点击导航栏的“报销信息”按钮进入到报销信息填写界面,根据页面提示输入报销用户、用户姓名、用户电话、班级名称、报销名称、报销类型、报销费用、就诊病历、报销发票、明细清单、报销说明等信息,点击提交,等待管理员审核即可。报销信息填写界面如下图所示。

图4-5 报销信息填写界面图
当用户点击右上角“我的”这个按钮,会出现子菜单,普通用户可对个人的基本信息、收藏列表和提交的报销信息进行设置管理。我的界面如下图所示。

图4-6 普通用户我的界面图
4.2后台功能模块
4.2.1系统用户管理界面
后台管理员在“系统用户”这一菜单中可以对普通用户和管理员的账号信息进行添加管控。管理员系统用户管理界面如下图所示。
图4-7系统用户管理界面图
4.2.2 报销信息管理界面
报销信息管理界面用于管理员管理平台上的报销信息,包括报销信息的添加、编辑和删除等操作。管理员需要对用户提交的报销信息进行审核。报销信息审核界面如下图所示。
图4-8报销信息审核界面图
4.2.3系统管理界面
医疗报销小程序中的管理人员在“系统管理”这一菜单下是可以对医疗报销小程序内的轮播图进行添加修改的,其管理界面如下图所示。
图4-8系统管理界面图
公告管理界面用于管理员发布和管理系统的公告信息,包括公告标题、内容和发布时间等。管理员可以添加、编辑或删除公告,并设定公告的有效期。公告管理界面如下图所示。
图4-9公告管理界面图
管理员点击“资源管理”菜单能够对其下子菜单新闻资讯和新闻资讯的分类进行增删改查。新闻资讯界面用于展示平台相关的新闻、资讯和活动信息,包括文章标题、内容和发布时间等。用户可以浏览和阅读最新的资讯内容。资源管理界面如下图所示。
图4-10资源管理界面图
5系统测试
系统测试的目的是确保系统的功能完整、性能稳定,并验证系统是否符合预期的设计和需求。通过系统测试,可以发现和修复潜在的错误和缺陷,提高系统的质量和可靠性。同时,系统测试还可以评估系统在不同条件下的性能表现,包括并发性能、响应时间和容错能力等。通过全面的系统测试,可以确保系统在正式上线前达到高品质的状态。
5.2 系统测试用例
下表是系统登录功能测试用例,检测了用户名和密码的不同的输入情况,观察系统的响应情况。得出该功能达到了设计目标。
表5-1 系统登录功能测试用例
| 功能描述 | 用于系统登录 | |
| 测试目的 | 检测登录时的合法性检查 | |
| 测试数据以及操作 | 预期结果 | 实际结果 |
| 输入的用户名和密码带有非法字符 | 提示用户名或者密码错误 | 与预期结果一致 |
| 输入的用户名或者密码为空 | 提示用户名或者密码错误 | 与预期结果一致 |
| 输入的用户名和密码不存在 | 提示用户名或者密码错误 | 与预期结果一致 |
| 输入正确的用户名和密码 | 登录成功 | 与预期结果一致 |
下表是注册功能测试用例,检测了各种数据的输入情况,观察系统的响应情况。得出该功能达到了设计目标。
表5-2 注册功能测试用例
| 功能描述 | 用于用户注册 | |
| 测试目的 | 检测用户注册时的合法性检查 | |
| 测试数据以及操作 | 预期结果 | 实际结果 |
| 输入的手机号不合法 | 提示请输入正确的手机号码 | 与预期结果一致 |
| 输入的字段为空 | 提示必填项不能为空 | 与预期结果一致 |
| 输入的密码少于6位 | 提示密码必须为6-12位 | 与预期结果一致 |
| 输入的密码大于12位 | 提示密码必须为6-12位 | 与预期结果一致 |
下表是报销信息管理功能的测试用例,检测了报销信息管理中对报销信息的增加,删除,修改,查询操作是否成功运行。观察系统的响应情况,得出该功能也达到了设计目标,系统运行正确。
前置条件;用户登录系统。
表5-3 报销信息管理的测试用例
| 功能描述 | 用于报销信息管理 | |
| 测试目的 | 检测报销信息管理时的各种操作的运行情况 | |
| 测试数据以及操作 | 预期结果 | 实际结果 |
| 点击添加报销信息,必填项合法输入,点击保存 | 提示添加成功 | 与预期结果一致 |
| 点击添加报销信息,必填项输入不合法,点击保存 | 提示必填项不能为空 | 与预期结果一致 |
| 点击修改报销信息,必填项修改为空,点击保存 | 提示必填项不能为空 | 与预期结果一致 |
| 点击修改报销信息,必填项输入不合法,点击保存 | 提示必填项不能为空 | 与预期结果一致 |
| 点击删除报销信息,选择天气预报删除 | 提示删除成功 | 与预期结果一致 |
| 点击搜索报销信息,输入存在的预约信息 | 查找出报销信息 | 与预期结果一致 |
| 点击搜索报销信息,输入不存在的预约信息 | 不显示报销信息 | 与预期结果一致 |
下表是新闻资讯管理功能的测试用例,检测了新闻资讯管理中发布的操作是否成功运行。观察系统的响应情况,得出该功能也达到了设计目标,系统运行正确。
前置条件;用户登录系统。
表5-4 新闻资讯管理的测试用例
| 功能描述 | 用于新闻资讯管理 | |
| 测试目的 | 检测新闻资讯管理时各种操作的情况 | |
| 测试数据以及操作 | 预期结果 | 实际结果 |
| 未选择发布用户,点击提交 | 提示请选择发布用户 | 与预期结果一致 |
| 未输入资讯标题,点击提交 | 提示请输入资讯标题 | 与预期结果一致 |
| 未输入内容,点击提交 | 提示请输入内容 | 与预期结果一致 |
以上是对系统测试的一些典型测试用例的描述。通过这些测试,可以验证用户登录功能、注册功能、报销信息管理功能和新闻资讯管理功能测试的正确性和稳定性。每个测试用例都有预期结果,并与实际结果进行对比,判断是否通过测试。通过全面的系统测试,可以确保系统的各项功能正常运行,并具备高质量的用户体验。
结论
本文设计并实现了医疗报销小程序。通过对系统进行功能测试和评估,得出以下结论:该系统在功能上经过验证,用户注册、登录、报销信息提交审核和新闻资讯管理等功能都能正常运行;技术上具备稳定性和可扩展性,小程序提供跨平台应用,Spring Boot框架简化开发,Java语言和MySQL数据库支持数据存储与查询;从经济角度看,小程序开发成本低,Spring Boot、Java和MySQL均为免费且开源;操作上易用性好,小程序界面简洁明了,Spring Boot的自动化部署与MySQL的管理工具提供便捷操作。
综上所述,医疗报销小程序在功能、技术、经济和操作上均具有优势。我们相信,通过不断学习和应用新技术,我们可以为用户提供更丰富、便捷和安全的报销信息。同时,我们也要密切关注市场需求和用户反馈,不断优化和改进系统,以满足用户的期待和追求。让我们携手并进,在技术和创新的道路上不断前行,为家政领域的发展贡献我们的力量。
未来可以进一步扩展功能和优化性能,以满足用户需求并提供更好的用户体验。
参考文献
[1]Proposed Extension of Information Collection; Claim for Medical Reimbursement Form (OWCP-915)[J].The Federal Register / FIND,2024,89(029):
[2]柯芷昕,谭清立,李柑霖等.“互联网+”医疗医保报销服务用户满意度探究——以广东省为例[J].中国医疗保险,2023,(12):64-71.DOI:10.19546/j.issn.1674-3830.2023.12.008.
[3]谭思然,李洁,梁小华等.我国儿童医疗保障体系发展现状的系统评价[J].中国农村卫生事业管理,2023,43(09):661-664+671.DOI:10.19955/j.cnki.1005-5916.2023.09.010.
[4]盛鑫磊.基于微信小程序的医院医疗设备管理系统设计[J].数字通信世界,2023,(08):34-36.
[5]Bethany G .Using Punctuated Equilibrium Theory: Policy Momentum in Traditional Medicare Telehealth Reimbursement During COVID-19.[J].Policy, politics nursing practice,2023,24(3):198-207.
[6]Yuanyang W ,Jiahui P ,Hualei Y .Effect of retirement on medical reimbursement expenses—evidence from China[J].Health Economics Review,2023,13(1):22-22.
[7]王志亮,纪松波.基于SpringBoot的Web前端与数据库的接口设计[J].工业控制计算机,2023,36(03):51-53.
[8]尤骊.医院医疗设备网络报修、报销管理系统实施效果分析[J].生物医学工程与临床,2023,27(02):219-223.DOI:10.13339/j.cnki.sglc.20230224.011.
[9]张兴兴.基于微信小程序的医院患者服务管理系统设计[J].信息与电脑(理论版),2023,35(03):144-146.
[10]谭明亮,代玲林.基于微信小程序的医院医疗设备管理系统设计与实现[J].价值工程,2023,42(03):137-140.
[11]刘志勇.基于微信小程序的“云中医”智能医疗APP的研究与实现[J].现代计算机,2022,28(21):114-116+120.
[12]李丹,齐芳瑶.基于微信小程序的药房智能化管理系统设计与实现[J].电脑与电信,2022,(11):45-48+54.DOI:10.15966/j.cnki.dnydx.2022.11.017.
[13]Texas Man Sentenced to 12 Months and 1 Day for His Role as Executive National Marketing Director in Operating Sham Medical Reimbursement Account Program[J].Department of Justice (DOJ) Documents / FIND,2022,
[14]廖倩倩.基于微信小程序与云开发的发票检查系统实现[J].数字通信世界,2022,(05):29-30+33.
[15]喻佳,吴丹新.基于SpringBoot的Web快速开发框架[J].电脑编程技巧与维护,2021,(09):31-33.DOI:10.16184/j.cnki.comprg.2021.09.013.
[16]周雨萌,邱晶,张会苹等.基于微信小程序的健康卫生交流平台的设计与实现[J].电子世界,2021,(14):192-193.DOI:10.19353/j.cnki.dzsj.2021.14.078.
[17]马媛.基于微信小程序的验票模型与框架研究[D].燕山大学,2021.DOI:10.27440/d.cnki.gysdu.2021.001316.
[18]福建:率先实现跨省交罚和医保报销电子票据改革[J].中国财政,2020,(23):21-22.DOI:10.14115/j.cnki.zgcz.2020.23.008.
[19]陈康娣,何晓爽.基于Eclipse的职工医疗报销辅助系统的设计与实现[J].电子技术与软件工程,2020,(17):47-48.
[20]管启康,张伟峰,黄汝军.医疗电子票据系统的设计与实现[J].电脑编程技巧与维护,2020,(02):37-42.DOI:10.16184/j.cnki.comprg.2020.02.013.
致 谢
在完成本论文的过程中,我要由衷感谢所有支持和帮助我的人。首先,我要感谢我的指导教师,他们给予了我宝贵的指导和建议,帮助我顺利完成研究工作。他们的专业知识和经验对我产生了深远的影响。此外,我要感谢我的家人和朋友,他们在我整个研究过程中给予了我无尽的鼓励和支持。他们相信我能够克服困难、坚持不懈地追求目标,这让我时刻保持积极向上的心态。最重要的是,我要感谢自己。在研究的过程中,我遇到了各种挑战和困难,但我从未放弃,始终保持着坚定的信念和努力的精神。正是这种勇气和毅力使我能够完成这项研究工作,并取得了令人满意的成果。
通过这次研究,我学到了很多知识和技能,也收获了自信和成长。我相信,只要我坚持努力和持续学习,就能够实现更大的成就和突破。因此,我将继续努力,为自己的梦想奋斗,成为一个有影响力和价值的人。最后,我再次向所有支持和帮助过我的人表示深深的感谢。你们的支持是我前进的动力,我会铭记于心,并用更好的成绩回报你们的期望和信任。谢谢!
请关注点赞+私信博主,免费领取项目源码
2531

被折叠的 条评论
为什么被折叠?



