目 录
摘要
大数据时代下,数据呈爆炸式地增长。为了迎合信息化时代的潮流和信息化安全的要求,利用互联网服务于其他行业,促进生产,已经是成为一种势不可挡的趋势。在图书馆管理的要求下,开发一款整体式结构的图书管理系统,将复杂的系统进行拆分,能够实现对需求的变化快速响应、系统稳定性的保障,能保证平台可持续、规模化发展的要求。
本系统的前端界面涉及的技术主要有 CSS, HTML,JQUERY 等等,通过这些技术可以实现前端页面的美观和动态效果使之符合广大群众的审美观,后台主要使用的技术主要有 Java 编程语言,Mysql 数据库,AJAX 异步交互,根据 AJAX 异步模式的图书管理系统解决了传统管理方式所带来的人力、物力和时间上的虚耗和交流深度的限定,这让交流的过程更快捷、准确、便利,同时完成图书管理系统的基本功能:系统用户(管理员、普通用户)图书信息、图书类型、借书记录、还书记录、延期记录、留言反馈、系统管理(轮播图)通知公告、资源管理(新闻资讯、新闻分类)。
关键词:Java;springboot;图书管理系统;MySQL
Abstract
In the era of big data, data is growing explosively. In order to meet the trend of the information age and the requirements of information security, it has become an irresistible trend to use the Internet to serve other industries and promote production. Under the requirements of library management, develop a holistic library management system that breaks down complex systems, ensuring quick response to changes in demand and system stability, and meeting the requirements of sustainable and large-scale development of the platform.
The front-end interface of this system mainly involves technologies such as CSS, HTML, JQUERY, etc. Through these technologies, the aesthetics and dynamic effects of the front-end page can be achieved to meet the aesthetic standards of the general public. The main technologies used in the back-end include Java programming language, MySQL database, and AJAX asynchronous interaction. The book management system based on the AJAX asynchronous mode solves the human resources brought by traditional management methods The depletion of material resources and time, as well as the limitation of communication depth, make the communication process faster, more accurate, and convenient, while completing the basic functions of the library management system: system users (administrators, ordinary users) book information, book types, borrowing records, return records, delay records, message feedback, system management (carousel images) notification announcements, resource management (news information, news classification).
Keywords: Java; Springboot; Library management system; MySQL
1 绪论
在大数据时代,随着数据的爆炸式增长,图书馆管理面临着信息化和服务要求的巨大挑战。为了适应这一趋势并提高管理效率,开发一款整体式结构的图书管理系统具有重要意义。该系统利用互联网技术和大数据分析,能够实现在线查询、借书借阅、自动续借等功能,提升了用户体验。同时,通过引入自助服务设备如自动还书机、智能导航等,减轻了图书馆工作人员的负担,降低了人力成本。
图书管理系统的研究不仅有助于提高图书馆的管理效率,还能够促进与读者之间的交流与合作。通过系统中的留言反馈功能,读者可以随时向图书馆提出问题、建议或意见,而图书馆工作人员也能够及时回复和解决读者的问题,增强了图书馆与读者之间的互动和沟通。这种交流和合作不仅可以提升图书馆的服务质量,还能够加强与读者的关系,为图书馆的持续发展奠定基础。
此外,图书管理系统的研究还有助于实现图书馆的可持续发展和规模化发展。通过引入大数据分析技术,系统可以实时掌握图书流通情况、读者借阅偏好等信息,为图书馆资源的合理配置和采购提供依据。同时,系统能够快速响应需求变化,保障系统的稳定性,为图书馆的规模化发展提供支持。
图书管理系统的开发已经取得了显著的进展,随着数字化时代的到来,许多图书馆和机构开始积极采用和推广这样的系统。
在实际开发中,一些开源的图书管理系统被广泛使用。这些系统提供了基本的图书管理功能,包括图书的录入、借阅、归还等操作,并支持读者账户的管理和查询。此外,一些商业化的图书管理系统也为用户提供更丰富的功能和更好的用户体验,如图书推荐、智能搜索和在线预订等。这些系统还支持多媒体资源的管理,如电子书、音频和视频资料。
然而,图书管理系统的开发仍然面临一些挑战。首先,不同图书馆的规模和需求各不相同,因此定制化和个性化需求成为重要考虑因素。其次,系统的稳定性和安全性是至关重要的,保护读者的个人信息和数据安全需要得到充分保障。
图书管理系统的开发取得了显著进展,为图书馆和读者提供了更高效、便捷的服务。未来的研究应进一步关注系统定制化需求,提升系统的稳定性和安全性,并加强与其他系统的集成,以满足不同图书馆的实际需求。只有不断推进图书管理系统的创新和发展,才能更好地适应数字化时代的需求,为读者提供更好的阅读体验。
图书管理系统的开发涉及多种相关技术,以下是一些常见的技术说明:
前端开发技术:前端开发是构建用户界面和交互体验的关键部分。在开发中,常用的前端开发技术包括HTML、CSS和JavaScript。通过使用框架和库如Vue.js或React等,可以快速搭建用户友好的界面,并实现数据的展示与交互。
后端开发技术:后端开发主要负责处理客户端请求并提供相应的服务和数据支持。在图书管理系统中,后端开发技术包括SpringBoot、Node.js等。这些技术可用于构建轻量级的后端服务,处理用户请求、数据库操作和业务逻辑的实现。
数据库技术:图书管理系统需要存储和管理大量的图书信息、用户数据和借阅记录等。数据库技术MySQL。数据库设计和优化对于系统的性能和数据安全至关重要。
本文共分为六章,章节内容安排如下:
第一章为引言,此章节对所设计和实现的系统的研究背景与意义、开发现状、相关技术进行详细的论述以及说明,同时进行了论文整体框架的结构的简要介绍。
第二章为系统需求分析,章节所做的主要的工作是对系统进行了技术、经济和操作方面可行性的分析;对系统实行了总体功能的需求、用例分析。
第三章为系统的设计,主要是对系统的功能结构进行设计,并对系统数据库的概念结构以及物理结构的设计进行了分析。
第四章就是对系统的实现,根据系统功能的划分,分别的对系统所需要实现的前台用户功能和后台管理员功能进行了分析和说明。
第五章:系统测试。主要对系统的部分界面进行测试并对主要功能进行测试
2 图书管理系统系统分析
系统需求分析是系统开发的一个关键环节,它在系统的设计和实现上起到了一个承上启下的位置。系统需求分析是对所需要做的系统进行一个需求的挖掘,如果分析的准确可以精准的解决现实中碰到的问题。如果分析不到位会影响后期系统的实现。一个系统的优秀程度需求分析也是占据了非常大的比例,如果需求分析不到位,后面的系统设计要实现就是一个偏离导航的设计。
2.1 可行性分析
系统可行行分析是对系统对系统可行性进行一个探讨。在探讨系统的可行性上我们主要从技术上的可行性和经济上的可行性以及法律层面的可行性上进行分析,如果三个层面度通过,我们则认为系统是比较可行的。
2.1.1 技术可行性分析
图书管理系统设计与实现是一个图书在线借书借阅,我们在实现这个系统所采用的技术方案是基于Java的 Web实现方案,系统采用springboot方案来实现。springboot框架是一个非常成熟的框架、Java从97年诞生到现在经历了野蛮的生长,Java在各个领域度是有做非常成熟的解决方案,如电信、银行、电商等。springboot又是一套快速整个项目的开箱即用的技术方案。所以采用基于springboot方式来实现本系统是一个非常成熟有简单的技术方案。技术可行性上是非常可行的。
2.1.2 经济可行性分析
从经济可行性上看项目在开发阶段需要一台开发PC,在生产阶段需要web服务器和数据库服务器。一台个人PC从经济上来看也不是太多问题,在后期的系统部署生产上来说,服务器的投入也不会过高,在经济层面上是一个比较可行的。
系统从法律层面上来没有对第三方有其他放有法律层面的问题,系统数据库采用的Mysql 开源社区数据库、框架采用的是开源的springboot。系统资讯和相关内容也是符合法律层面的。在源码的管理上采用git开源进行管理,所以在法律可行性上是成立的。
2.2 系统功能分析
图书管理系统我划分为了普通用户模块和管理员模块这两大部分。
普通用户管理模块:
(1)用户注册登录:游客可以随时进入到系统中,对系统中的信息浏览,但是想要实现图书借书、还书、评论操作,就必须有这个系统的账号,如果没有账号的话,可以注册成员用户进行相关的操作,同时用户还可以通过“我的”这以按钮对个人信息以及操作的信息进行管控。
(2)查看图书管理系统的首页信息:图书管理系统的首页信息包含了首页、通知公告、新闻资讯、图书信息、留言反馈、个人中心(首页、借书记录、还书记录、延期记录、留言反馈、收藏)等。
(3)新闻资讯:当用户点击“新闻资讯”这一菜单按钮,会显示管理员在后台发布的所有的新闻资讯,可以查看详情;支持对新闻资讯进行点赞、收藏及评论。
(4)图书信息:当用户点击“图书信息”这一菜单按钮,会显示管理员在后台发布的所有的新闻资讯,可以查看详情,进行收藏、点赞、评论等;
(5)图书信息:用户可以查看图书信息,在查询到自己想要了解的图书信息的时候,可以进入查看详细的介绍,点击“借书”这一按钮以后会跳转到借书信息填写的界面,根据提示填写好借书的信息,点击“提交”以后借书就完成了;在图书信息详情这个界面,同时支持用户对喜欢的图书信息进行收藏、点赞、评论的功能。
(6)留言反馈:用户点击“留言反馈”菜单输入留言信息进行提交。同时支持对管理员回复的留言反馈进行查看。
(7)个人中心:用户点击“个人中心”可以对借书记录、还书记录、延期记录、留言反馈、收藏等信息进行增删改查等操作。
管理员管理模块:
(1)系统用户管理:管理员需要对系统用户进行管理,包括管理员和普通用户。这涉及用户的注册、登录、权限控制和信息管理等方面。
(2)图书信息管理:管理员可以对图书信息进行管理,包括添加新书籍、编辑已有图书信息、删除图书记录等。管理图书信息可以包括图书名称、作者、出版社、ISBN号、价格、库存数量等相关信息。
(3)图书类型管理:管理员负责管理图书的分类体系,包括创建新的图书类型、修改和删除已有的图书类型。这样可以更好地组织和管理图书馆的图书资源。
(4)借书记录管理:管理员可以记录和管理借阅图书的记录。这包括查看借书记录、处理图书归还、查询借阅历史等操作。
(5)还书记录管理:管理员可以记录和管理还书的记录,包括确认还书、计算逾期罚款、更新图书库存数量等操作。
(6)延期记录管理:管理员记录和管理读者的延期申请记录,并根据规定进行审批和处理。
(7)留言反馈管理:管理员管理读者的留言反馈,包括查看留言内容、回复读者的问题或建议等。
(7)系统管理:管理员负责系统的整体管理,包括轮播图设置、通知公告的发布与管理等。
(8)资源管理:管理员需管理图书馆网站上的资源,包括新闻资讯的添加、修改和删除,以及对新闻分类的管理。
图书管理系统的非功能性需求比如图书管理系统的安全性怎么样,可靠性怎么样,性能怎么样,可拓展性怎么样等。具体可以表示在如下3-1表格中:
表3-1图书管理系统非功能需求表
| 安全性 | 主要指图书管理系统数据库的安装,数据库的使用和密码的设定必须合乎规范。 |
| 可靠性 | 可靠性是指图书管理系统能够按照用户提交的指示进行操作,经过测试,可靠性90%以上。 |
| 性能 | 性能是影响图书管理系统占据市场的必要条件,所以性能最好要佳才好。 |
| 可扩展性 | 比如数据库预留多个属性,比如接口的使用等确保了系统的非功能性需求。 |
| 易用性 | 用户只要跟着图书管理系统的页面展示内容进行操作,就可以了。 |
| 可维护性 | 图书管理系统开发的可维护性是非常重要的,经过测试,可维护性没有问题 |
2.3 系统用例分析
图书管理系统的完整UML用例图分别是图2-1和图2-2。
图2-1就是普通用户角色的用例展示。
图2-1 图书管理系统普通用户角色用例图
图2-2就是管理员角色的用例展示。

图2-2 图书管理系统管理员角色用例图
2.4.1 数据流程
开发图书管理系统最主要的一个目的就是实现用户对图书的借书挫折,图2-4就是系统的数据流图。
图2-4图书借书操作展开图
2.4.2 业务流程
分析完图书管理系统的数据流,那么接下来我们来看系统的业务流程,图2-5就是业务流程图:

2.5本章小结
本章主要通过对图书管理系统的可行性分析、功能需求分析、系统用例分析、系统流程分析,确定整个图书管理系统要实现的功能。同时也为图书管理系统的代码实现和测试提供了标准。
3 图书管理系统总体设计
本章主要讨论的内容包括图书管理系统的功能模块设计、数据库系统设计。
3.1 系统功能模块设计
在上一章节中主要对系统的功能性需求和非功能性需求进行分析,并且根据需求分析了本图书管理系统中的用例。那么接下来就要开始对本图书管理系统的架构、主要功能和数据库开始进行设计。图书管理系统根据前面章节的需求分析得出,其总体设计模块图如图3-1所示。
图3-1 图书管理系统功能模块图
3.1.2用户模块设计
本系统的用户包括管理员和用户两种用户模块的功能基本是相同的,用户比管理员多了一个注册功能,所以以用户模块的结构图为例进行分析,用户模块结构图为例进行分析,如下图:
图3-2用户模块结构图
3.1.3 评论管理模块设计
图书管理系统是一个交流性质的公开平台,用户在平台上提交评论,增加用户之间的互动性。但是同时也为了更好的规范评论的内容,给予管理员删除不合适的评论的功能,所以需要专门设计一个评论管理模块,具体的结构图如下:

图3-3评论管理模块结构图
3.1.4图书管理模块设计
图书管理系统是中需要存储不少图书信息,其模块功能结构,具体的结构图如下:

图3-4图书信息模块结构图
3.1.5借书管理模块设计
图书管理系统最重要的一个功能就是借书,其模块功能结构,具体的结构图如下:

图3-5借书信息模块结构图
数据库设计一般包括需求分析、概念模型设计、数据库表建立三大过程,其中需求分析前面章节已经阐述,概念模型设计有概念模型和逻辑结构设计两部分。
3.2.1 数据库概念结构设计
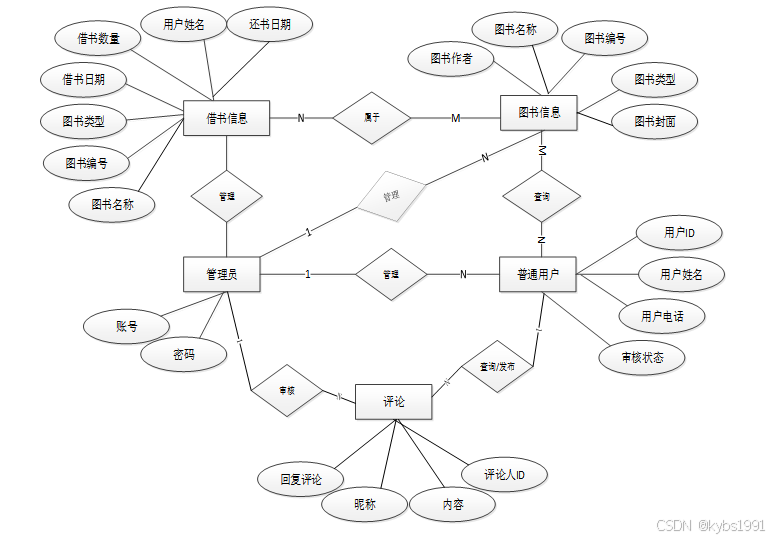
下面是整个图书管理系统中主要的数据库表总E-R实体关系图。
图3-6 图书管理系统总E-R关系图
3.2.2 数据库逻辑结构设计
通过上一小节中图书管理系统中总E-R关系图上得出一共需要创建很多个数据表。在此我主要罗列几个主要的数据库表结构设计。
表book_borrowing_records (借书记录)
| 编号 | 名称 | 数据类型 | 长度 | 小数位 | 允许空值 | 主键 | 默认值 | 说明 |
| 1 | book_borrowing_records_id | int | 10 | 0 | N | Y | 借书记录ID | |
| 2 | book_number | varchar | 64 | 0 | Y | N | 图书编号 | |
| 3 | book_name | varchar | 64 | 0 | Y | N | 图书名称 | |
| 4 | book_types | varchar | 64 | 0 | Y | N | 图书类型 | |
| 5 | user_information | int | 10 | 0 | Y | N | 0 | 用户信息 |
| 6 | user_name | varchar | 64 | 0 | Y | N | 用户姓名 | |
| 7 | contact_phone_number | varchar | 64 | 0 | Y | N | 联系电话 | |
| 8 | number_of_borrowed_books | int | 10 | 0 | Y | N | 0 | 借书数量 |
| 9 | borrowing_date | date | 10 | 0 | Y | N | 借书日期 | |
| 10 | return_date | date | 10 | 0 | Y | N | 还书日期 | |
| 11 | borrowing_notes | text | 65535 | 0 | Y | N | 借书备注 | |
| 12 | borrowing_status | varchar | 64 | 0 | Y | N | 借书状态 | |
| 13 | is_it_overdue | varchar | 64 | 0 | Y | N | 是否逾期 | |
| 14 | create_time | datetime | 19 | 0 | N | N | CURRENT_TIMESTAMP | 创建时间 |
| 15 | update_time | timestamp | 19 | 0 | N | N | CURRENT_TIMESTAMP | 更新时间 |
| 编号 | 名称 | 数据类型 | 长度 | 小数位 | 允许空值 | 主键 | 默认值 | 说明 |
| 1 | book_information_id | int | 10 | 0 | N | Y | 图书信息ID | |
| 2 | book_number | varchar | 64 | 0 | Y | N | 图书编号 | |
| 3 | book_name | varchar | 64 | 0 | Y | N | 图书名称 | |
| 4 | book_types | varchar | 64 | 0 | Y | N | 图书类型 | |
| 5 | book_authors | varchar | 64 | 0 | Y | N | 图书作者 | |
| 6 | book_inventory | int | 10 | 0 | Y | N | 0 | 图书库存 |
| 7 | press | varchar | 64 | 0 | Y | N | 出版社 | |
| 8 | book_location | varchar | 64 | 0 | Y | N | 图书位置 | |
| 9 | book_images | varchar | 255 | 0 | Y | N | 图书图片 | |
| 10 | book_introduction | longtext | 2147483647 | 0 | Y | N | 图书介绍 | |
| 11 | hits | int | 10 | 0 | N | N | 0 | 点击数 |
| 12 | praise_len | int | 10 | 0 | N | N | 0 | 点赞数 |
| 13 | recommend | int | 10 | 0 | N | N | 0 | 智能推荐 |
| 14 | create_time | datetime | 19 | 0 | N | N | CURRENT_TIMESTAMP | 创建时间 |
| 15 | update_time | timestamp | 19 | 0 | N | N | CURRENT_TIMESTAMP | 更新时间 |
| 编号 | 名称 | 数据类型 | 长度 | 小数位 | 允许空值 | 主键 | 默认值 | 说明 |
| 1 | book_return_records_id | int | 10 | 0 | N | Y | 还书记录ID | |
| 2 | book_number | varchar | 64 | 0 | Y | N | 图书编号 | |
| 3 | book_name | varchar | 64 | 0 | Y | N | 图书名称 | |
| 4 | book_types | varchar | 64 | 0 | Y | N | 图书类型 | |
| 5 | user_information | int | 10 | 0 | Y | N | 0 | 用户信息 |
| 6 | user_name | varchar | 64 | 0 | Y | N | 用户姓名 | |
| 7 | contact_phone_number | varchar | 64 | 0 | Y | N | 联系电话 | |
| 8 | number_of_borrowed_books | varchar | 64 | 0 | Y | N | 借书数量 | |
| 9 | borrowing_date | date | 10 | 0 | Y | N | 借书日期 | |
| 10 | return_date | date | 10 | 0 | Y | N | 还书日期 | |
| 11 | book_return_notes | text | 65535 | 0 | Y | N | 还书备注 | |
| 12 | examine_state | varchar | 16 | 0 | N | N | 未审核 | 审核状态 |
| 13 | examine_reply | varchar | 16 | 0 | Y | N | 审核回复 | |
| 14 | create_time | datetime | 19 | 0 | N | N | CURRENT_TIMESTAMP | 创建时间 |
| 15 | update_time | timestamp | 19 | 0 | N | N | CURRENT_TIMESTAMP | 更新时间 |
| 编号 | 名称 | 数据类型 | 长度 | 小数位 | 允许空值 | 主键 | 默认值 | 说明 |
| 1 | book_types_id | int | 10 | 0 | N | Y | 图书类型ID | |
| 2 | book_types | varchar | 64 | 0 | Y | N | 图书类型 | |
| 3 | type_remarks | text | 65535 | 0 | Y | N | 类型备注 | |
| 4 | create_time | datetime | 19 | 0 | N | N | CURRENT_TIMESTAMP | 创建时间 |
| 5 | update_time | timestamp | 19 | 0 | N | N | CURRENT_TIMESTAMP | 更新时间 |
| 编号 | 名称 | 数据类型 | 长度 | 小数位 | 允许空值 | 主键 | 默认值 | 说明 |
| 1 | comment_id | int | 10 | 0 | N | Y | 评论ID: | |
| 2 | user_id | int | 10 | 0 | N | N | 0 | 评论人ID: |
| 3 | reply_to_id | int | 10 | 0 | N | N | 0 | 回复评论ID:空为0 |
| 4 | content | longtext | 2147483647 | 0 | Y | N | 内容: | |
| 5 | nickname | varchar | 255 | 0 | Y | N | 昵称: | |
| 6 | avatar | varchar | 255 | 0 | Y | N | 头像地址:[0,255] | |
| 7 | create_time | timestamp | 19 | 0 | N | N | CURRENT_TIMESTAMP | 创建时间: |
| 8 | update_time | timestamp | 19 | 0 | N | N | CURRENT_TIMESTAMP | 更新时间: |
| 9 | source_table | varchar | 255 | 0 | Y | N | 来源表: | |
| 10 | source_field | varchar | 255 | 0 | Y | N | 来源字段: | |
| 11 | source_id | int | 10 | 0 | N | N | 0 | 来源ID: |
| 编号 | 名称 | 数据类型 | 长度 | 小数位 | 允许空值 | 主键 | 默认值 | 说明 |
| 1 | delay_record_id | int | 10 | 0 | N | Y | 延期记录ID | |
| 2 | book_number | varchar | 64 | 0 | Y | N | 图书编号 | |
| 3 | book_name | varchar | 64 | 0 | Y | N | 图书名称 | |
| 4 | book_types | varchar | 64 | 0 | Y | N | 图书类型 | |
| 5 | user_information | int | 10 | 0 | Y | N | 0 | 用户信息 |
| 6 | user_name | varchar | 64 | 0 | Y | N | 用户姓名 | |
| 7 | contact_phone_number | varchar | 64 | 0 | Y | N | 联系电话 | |
| 8 | number_of_borrowed_books | varchar | 64 | 0 | Y | N | 借书数量 | |
| 9 | borrowing_date | date | 10 | 0 | Y | N | 借书日期 | |
| 10 | return_date | date | 10 | 0 | Y | N | 还书日期 | |
| 11 | book_return_notes | varchar | 64 | 0 | Y | N | 延期天数 | |
| 12 | delay_remarks | text | 65535 | 0 | Y | N | 延期备注 | |
| 13 | examine_state | varchar | 16 | 0 | N | N | 未审核 | 审核状态 |
| 14 | examine_reply | varchar | 16 | 0 | Y | N | 审核回复 | |
| 15 | create_time | datetime | 19 | 0 | N | N | CURRENT_TIMESTAMP | 创建时间 |
| 16 | update_time | timestamp | 19 | 0 | N | N | CURRENT_TIMESTAMP | 更新时间 |
| 编号 | 名称 | 数据类型 | 长度 | 小数位 | 允许空值 | 主键 | 默认值 | 说明 |
| 1 | message_feedback_id | int | 10 | 0 | N | Y | 留言反馈ID | |
| 2 | message_title | varchar | 64 | 0 | Y | N | 留言标题 | |
| 3 | user_information | int | 10 | 0 | Y | N | 0 | 用户信息 |
| 4 | user_name | varchar | 64 | 0 | Y | N | 用户姓名 | |
| 5 | message_date | date | 10 | 0 | Y | N | 留言日期 | |
| 6 | message_content | text | 65535 | 0 | Y | N | 留言内容 | |
| 7 | message_reply | text | 65535 | 0 | Y | N | 留言回复 | |
| 8 | create_time | datetime | 19 | 0 | N | N | CURRENT_TIMESTAMP | 创建时间 |
| 9 | update_time | timestamp | 19 | 0 | N | N | CURRENT_TIMESTAMP | 更新时间 |
| 编号 | 名称 | 数据类型 | 长度 | 小数位 | 允许空值 | 主键 | 默认值 | 说明 |
| 1 | regular_users_id | int | 10 | 0 | N | Y | 普通用户ID | |
| 2 | user_name | varchar | 64 | 0 | Y | N | 用户姓名 | |
| 3 | user_gender | varchar | 64 | 0 | Y | N | 用户性别 | |
| 4 | contact_phone_number | varchar | 16 | 0 | Y | N | 联系电话 | |
| 5 | examine_state | varchar | 16 | 0 | N | N | 已通过 | 审核状态 |
| 6 | user_id | int | 10 | 0 | N | N | 0 | 用户ID |
| 7 | create_time | datetime | 19 | 0 | N | N | CURRENT_TIMESTAMP | 创建时间 |
| 8 | update_time | timestamp | 19 | 0 | N | N | CURRENT_TIMESTAMP | 更新时间 |
表sensitive_vocabulary (敏感词汇)
| 编号 | 名称 | 数据类型 | 长度 | 小数位 | 允许空值 | 主键 | 默认值 | 说明 |
| 1 | sensitive_vocabulary_id | int | 10 | 0 | N | Y | 敏感词汇ID | |
| 2 | sensitive_vocabulary | varchar | 64 | 0 | Y | N | 敏感词汇 | |
| 3 | create_time | datetime | 19 | 0 | N | N | CURRENT_TIMESTAMP | 创建时间 |
| 4 | update_time | timestamp | 19 | 0 | N | N | CURRENT_TIMESTAMP | 更新时间 |
3.3本章小结
整个图书管理系统的需求分析主要对系统总体架构以及功能模块的设计,通过建立E-R模型和数据库逻辑系统设计完成了数据库系统设计。
4 图书管理系统详细设计与实现
图书管理系统的详细设计与实现主要是根据前面的图书管理系统的需求分析和图书管理系统的总体设计来设计页面并实现业务逻辑。主要从图书管理系统界面实现、业务逻辑实现这两部分进行介绍。
4.1用户功能模块
4.1.1 前台首页界面
当进入图书管理系统的时候,系统以上中下的布局进行展示,首先映入眼帘的是系统的导航栏,下面是轮播图,再往下是公告信息,其主界面展示如下图4-1所示。
图4-1 前台首页界面图
4.1.2 用户注册界面
图书管理系统的游客和时可以进行注册登录,当用户右上角“注册”按钮的时候,当填写上自己的账号+密码+确认密码+昵称+邮箱+手机号等后再点击“注册”按钮后将会先验证输入的有没有空数据,再次验证密码和确认密码是否是一样的,最后验证输入的账户名和数据库表中已经注册的账户名是否重复,只有都验证没问题后即可用户注册成功。其用用户注册界面展示如下图4-2所示。
图4-2注册界面图
注册关键代码如下:
4.1.3 登录界面
图书管理系统中的前台上注册后的用户是可以通过自己的账户名和密码进行登录的,当会员输入完整的自己的账户名和密码信息并点击“登录”按钮后,将会首先验证输入的有没有空数据,再次验证输入的账户名+密码和数据库中当前保存的用户信息是否一致,只有在一致后将会登录成功并自动跳转到图书管理系统的首页中;否则将会提示相应错误信息,用户登录界面如下图4-3所示。
图4-3用户登录界面图
所有的用户都可以通过网页进入到图书管理系统中对信息进行查看,但是要实现借书、点赞、收藏、评论的话,就不是所有人都能操作的,必须成为图书管理系统的用户,注册登录的流程图如下图4-4所示。
图4-4注册登录流程图
登录的逻辑代码如下所示:
4.1.4 新闻资讯界面
当访客点击图书管理系统中导航栏上的“新闻资讯”后将会进入到该“新闻资讯”列表的界面,然后选择想要看的新闻资讯,点击进入到详细界面,同时可以进行点赞、收藏、评论操作,新闻资讯界面如下图4-5 所示。
图4-5新闻资讯界面图
4.1.5 留言反馈界面
用户点击“留言反馈”菜单输入留言信息进行提交。同时支持对管理员回复的留言反馈进行查看。界面如下图4-5所示。
图4-6留言反馈界面图
4.1.6 图书信息详情界面
用户可以查看图书信息,在查询到自己想要了解的图书信息的时候,可以进入查看详细的介绍,点击“借书”这一按钮以后会跳转到借书信息填写的界面,根据提示填写好借书的信息,点击“提交”以后借书就完成了;在图书信息详情这个界面,同时支持用户对喜欢的图书信息进行收藏、点赞、评论的功能,图书信息界面如下图4-7所示。
图4-7 图书信息详情界面图
当用户在图书信息界面想要进行借书,点击下方的“借书”按钮,就会跳转到借书信息填写界面,根据界面提示输入借书信息,点击“提交”按钮,借书就完成了,借书界面如下图4-8所示。
图4-8借书界面图
在实现借书操作的时候,没有登录的用户只能进行查看,如果想要实现借书这个操作的话,借书的前提必须是登录后才能进行。详见图4-9所示。

图4-9 借书流程图
当用户点击右下角“个人中心”这个按钮,会出现子菜单,用户点击“个人中心”可以对借书记录、还书记录、延期记录、留言反馈、收藏等信息进行增删改查等操作,基本信息界面如下图4-10所示。
图4-10 个人中心界面图
4.2管理员功能模块
4.2.1用户管理界面
管理员点击“用户管理”这一菜单会显示管理员和普通用户这两个子菜单,管理员可以对这两个角色的信息进行增删改查操作。界面如下图4-11所示。
图4-11用户管理界面图
用户管理关键代码如下:
图书管理系统中的管理人员在“系统管理”这一菜单中是可以对前台显示的轮播图进行管控。界面如下图4-12所示。
图4-12公共管理界面图
4.2.3图书信息管理界面
管理员点击“图书信息”按钮会显示自己添加的图书信息,如果想要添加新的图书信息,点击“添加”按钮根据提示输入图书信息,点击“提交”后在图书信息界面就可以显示了,如果信息有错可以对图书信息进行更新维护,也可以直接删除某一图书信息,同时设有查看管理评论的功能,对用户提交的评论进行管控。界面如下图4-13所示。
图4-13 图书信息界面图
图书信息管理关键代码如下:
4.2.4延期记录管理界面
点击“延期记录”按钮会显示自己添加的延期记录,如果想要添加新的延期记录,点击“添加”按钮根据提示输入延期记录,点击“提交”后在延期记录界面就可以显示了,如果信息有错可以对延期记录进行更新维护,也可以直接删除某一延期记录,界面如下图4-14所示。
图4-14延期记录管理界面图
4.2.5 还书记录管理界面
管理员点击“还书记录”按钮会显示自己添加的还书记录,如果想要添加新的还书记录,点击“添加”按钮根据提示输入还书记录,点击“提交”后在还书记录界面就可以显示了,如果信息有错可以对还书记录进行更新维护,也可以直接删除某一还书记录。界面如下图4-15所示。
图4-15还书记录管理界面图
5系统测试
5.1 系统测试用例
系统测试包括:用户登录功能测试、新闻资讯展示功能测试、图书信息添加、图书信息搜索、密码修改、借书功能测试,如表5-1、5-2、5-3、5-4、5-5、5-6所示:
表5-1 用户登录功能测试表
| 用例名称 | 用户登录系统 |
| 目的 | 测试用户通过正确的用户名和密码可否登录功能 |
| 前提 | 未登录的情况下 |
| 测试流程 | 1) 进入登录页面 2) 输入正确的用户名和密码 |
| 预期结果 | 用户名和密码正确的时候,跳转到登录成功界面,反之则显示错误信息,提示重新输入 |
| 实际结果 | 实际结果与预期结果一致 |
新闻资讯查看功能测试:
表5-2 新闻资讯查看功能测试表
| 用例名称 | 新闻资讯查看 |
| 目的 | 测试新闻资讯查看功能 |
| 前提 | 用户登录 |
| 测试流程 | 点击新闻资讯列表 |
| 预期结果 | 可以查看到所有新闻资讯信息 |
| 实际结果 | 实际结果与预期结果一致 |
添加图书信息界面测试:
表5-3 添加图书信息界面测试表
| 用例名称 | 添加图书信息测试用例 |
| 目的 | 测试图书信息添加功能 |
| 前提 | 用户正常登录情况下 |
| 测试流程 | 1)点击图书信息,然后点击添加后并填写信息。 2)点击进行提交。 |
| 预期结果 | 提交以后,页面首页会显示新的图书信息 |
| 实际结果 | 实际结果与预期结果一致 |
图书信息搜索功能测试:
表5-4图书信息搜索功能测试表
| 用例名称 | 图书信息搜索测试 |
| 目的 | 测试图书信息搜索功能 |
| 前提 | 无 |
| 测试流程 | 1)在搜索框填入搜索关键字。 2)点击搜索按钮。 |
| 预期结果 | 页面显示包含有搜索关键字的图书信息 |
| 实际结果 | 实际结果与预期结果一致 |
密码修改搜索功能测试:
表5-5 密码修改功能测试表
| 用例名称 | 密码修改测试用例 |
| 目的 | 测试管理员密码修改功能 |
| 前提 | 管理员用户正常登录情况下 |
| 测试流程 | 1)管理员密码修改并完成填写。 2)点击进行提交。 |
| 预期结果 | 使用新的密码可以登录 |
| 实际结果 | 实际结果与预期结果一致 |
借书功能测试:
表5-6借书功能测试表
| 用例名称 | 借书测试用例 |
| 目的 | 测试用户借书功能 |
| 前提 | 用户正常登录情况下 |
| 测试流程 | 1)搜索查看图书信息,点击借书。 2)填写借书信息,点击进行提交。 |
| 预期结果 | 借书成功 |
| 实际结果 | 实际结果与预期结果一致 |
5.2 系统测试结果
通过编写图书管理系统的测试用例,已经检测完毕用户登录模块、新闻资讯展示模块、图书信息添加模块、图书信息搜索模块、密码修改模块、借书模块功能测试,通过这6大模块为图书管理系统的后期推广运营提供了强力的技术支撑。
结论
经过充分的准备和对大量文献资料的研究,基于Spring Boot的图书管理系统已成功开发完成。在项目开发之前,我进行了详尽的准备工作,并深入研究了相关文献资料。这些文献为我提供了宝贵的方法和设计思路,对系统的设计与开发起到了重要的指导作用。所选用的技术,如Web、Java语言和MySQL等,都是我之前学习中较为熟悉的领域。其中许多设计思路和方法都是在不断学习和摸索中积累的经验。尽管项目的工作量相当可观,但正是由于之前的积累和充分准备,才能够顺利地完成这个项目。因此,我深刻认识到经验积累和充分准备的重要性。
当然,在该系统的设计与实现过程中,离不开导师和同学们的帮助与支持。正是他们的指导和鼓励,使我得以按时完成这个系统。同时,我也从中获得了许多宝贵的经验和知识。虽然该系统仍有改进的空间,但由于我的专业知识有限,难以达到完美的程度。希望未来有机会将该系统真正投入到实际应用中,不断改进和完善。
参考文献
[1]张婷. 基于微信小程序的江苏地震应急联络通讯录设计与实现 [J]. 地震科学进展, 2024, 54 (02): 159-163.
[2]李子龙,李益,王瑞明. 基于微信小程序的在线心理学实验工具的开发和可靠性验证 [J]. 心理技术与应用, 2024, 12 (02): 115-128.
[3]谭光兴,甘景,戚秋晨. 基于Java语言的远程数据采集系统设计与实现 [J]. 科技与创新, 2024, (01): 19-22.
[4]吴昊,张丹. 基于SpringBoot框架的大学生网上兼职系统设计与实现 [J]. 电脑知识与技术, 2023, 19 (35): 68-72.
[5]严明,边建军. 动态书目推荐图书管理系统设计与实现 [J]. 福建电脑, 2023, 39 (11): 87-92. DOI:10.16707/j.cnki.fjpc.2023.11.018.
[6]宋晓燕,杨芬. Java程序设计语言的分层教学实践 [J]. 电子技术, 2023, 52 (11): 182-183.
[7]刘明,杨胜飞,张冶锋等. 基于SpringBoot框架的长距离输水工程水量监测系统设计 [J]. 云南水力发电, 2023, 39 (11): 359-362.
[8]贾海波. 一种基于RFID的图书管理系统[P]. 江苏省: CN116993561A, 2023-11-03.
[9]Kandhro A I ,Ali F ,Wagan A A , et al. Safe and secure: an automated library management system for monitoring book rotation using face recognition [J]. International Journal of Electronic Security and Digital Forensics, 2023, 15 (3): 225-239.
[10]Yuqing S . Application of FCM Clustering Algorithm in Digital Library Management System [J]. Electronics, 2022, 11 (23): 3916-3916.
[11]李艳华. 大数据时代公共图书馆图书管理的创新路径研究[C]// 重庆市鼎耘文化传播有限公司. 2022社会发展理论研讨会论文集(一). 山东省莱州市烟台理工学校;, 2022: 3.
[12]Lu P . Library Management System Based on Data Mining and Clustering Algorithm [J]. Wireless Communications and Mobile Computing, 2022, 2022
[13]张传虎. 基于ROS的图书管理移动机器人的系统设计与实验研究[D]. 合肥工业大学, 2022.
[14]王佳珺. 基于Java的图书管理系统程序设计 [J]. 电脑知识与技术, 2022, 18 (08): 60-61+64. DOI:10.14004/j.cnki.ckt.2022.0480.
[15]贾婉艳, RFID智慧图书管理平台. 河南省, 河南金威通信有限公司, 2021-03-01.
[16]管胜波,宋茜. 基于校园一卡通的图书管理系统的设计与实现 [J]. 福建电脑, 2020, 33 (06): 9-11.
[17]王兆媛. 基于Django框架的图书管理系统的设计与实现[D]. 吉林大学, 2020.
致 谢
在大学生活即将结束之际,我们心中充满着不舍和茫然。回想起来,当初带着期待来到学校的那一天,站在庄严壮观的校门前,内心涌动着许多憧憬。阳光明媚的那天,学校的欢迎仪式让我感受到了温馨和热烈,同学们微笑着迎接,仿佛阳光透过胸膛照亮了我的内心。与可爱的室友相识相知,我们一起度过了难忘的两年时光。如今写下这篇论文的致谢,内心涌现出一个问题:现在,我们真的要说再见了吗?
不舍之情油然而生,难以言表。刚来学校时,我曾担心工科学校可能过于严肃、缺乏柔情。那时,我甚至有些排斥之感。然而,随着对学校的了解与认识,我才发现她的美丽和温暖。我逐渐喜欢上了这个校园。然而,时间过得如此之快,以至于我还没来得及好好体验她的美丽,就要告别了。但是,她赋予我的回忆将永远留在心中。也许真正离开的那一天,泪水会涌上眼眶,但并非因为悲伤,而是希望将这个校园的风景映入泪滴,深深烙印在我内心深处。
最后,我要衷心感谢我的导师们,是你们教授了我知识和做人的道理;感谢我的室友们,是你们陪伴了我漫长的时光;感谢每一个关心和支持我的人。
年轻人啊,追逐风和月莫停留,直到平荒尽头才能发现春山的美景。即将迈入新的人生阶段,我怀着对未来的期待,不断努力追寻自己的梦想。虽然离别与结束总会带来一些遗憾,但同时也带来了成长与收获。毕业只是人生旅程中的一个转折点,相信我们都能在未来的道路上继续展现自己的光芒,创造属于自己的美好。
请关注点赞+私信博主,免费领取项目源码
3510

被折叠的 条评论
为什么被折叠?



