摘 要
本文主要介绍了基于SSM的社区垃圾分类管理系统的开发与设计过程。该系统旨在帮助社区实现垃圾分类管理,提高垃圾处理效率,减少环境污染。
该系统主要功能包括用户管理、垃圾类型管理、垃圾站点管理、投放记录管理、分类错误管理、积分商城管理、兑换记录管理、异常反馈管理、系统管理、通知公告管理、资源管理等。通过SSM框架,系统开发效率高,可维护性强,同时保证了系统的稳定性和安全性。
此外,该系统还采用了前端技术,如HTML、CSS和JavaScript,用于构建用户界面,使得系统操作更加便捷。同时,系统还采用了数据库技术,如MySQL,用于存储用户信息和垃圾分类数据等。
总之,该基于SSM的社区垃圾分类管理系统开发与设计,旨在实现垃圾分类管理的智能化和高效化,提高社区环境质量,具有很高的实用性和推广价值。
关键词:社区垃圾分类管理系统;HTML;SSM框架
ABSTRACT
This article mainly introduces the development and design process of a community garbage classification management system based on SSM. The system aims to help communities achieve garbage classification management, improve garbage disposal efficiency, and reduce environmental pollution.
The main functions of this system include user management, garbage type management, garbage site management, placement record management, classification error management, points mall management, exchange record management, abnormal feedback management, system management, notification and announcement management, resource management, etc. Through the SSM framework, the system has high development efficiency and strong maintainability, while ensuring the stability and security of the system.
In addition, the system also adopts front-end technologies such as HTML CSS and JavaScript are used to build user interfaces, making system operations more convenient. At the same time, the system also adopts database technology, such as MySQL, to store user information and garbage classification data.
In summary, the development and design of a community garbage classification management system based on SSM aims to achieve intelligence and efficiency in garbage classification management, improve community environmental quality, and have high practicality and promotion value.
Keywords:Community waste classification management system; HTML; SSM Framework
目 录
1.1. 研究背景和意义
随着城市化进程的加速和人们环保意识的提高,社区垃圾分类管理已成为一个重要的议题。传统的垃圾分类管理方式存在效率低下、易出错等问题,无法满足现代社区的需求。因此,开发一个基于SSM的社区垃圾分类管理系统,利用先进的软件开发技术和工具,提高垃圾分类管理的效率,减少环境污染,具有重要的现实意义和研究价值。
该系统旨在帮助社区实现垃圾分类管理,提高垃圾处理效率,减少环境污染。通过该系统的应用,社区能够更加高效地管理垃圾信息的关键数据。
该系统的开发与设计具有重要的现实意义和推广价值。首先,该系统将利用SSM框架的优势,实现高效、稳定、可维护的系统开发,为社区提供了一个智能化、高效化的垃圾分类管理解决方案。同时,系统将采用前端技术、数据库技术等,为用户提供便捷的操作界面和数据存储,实现垃圾分类的智能化和高效化管理。
此外,该系统的推广和应用,将有助于提高公众的环保意识,促进社会的可持续发展。通过该系统的应用,社区成员可以更加自觉地进行垃圾分类投放,减少环境污染。同时,该系统的应用也将为其他社区提供借鉴和参考,有助于推动垃圾分类管理的普及和推广。
综上所述,基于SSM的社区垃圾分类管理系统的开发与设计具有重要的研究背景和意义,它将为社区提供智能化、高效化的垃圾分类管理解决方案,提高垃圾处理效率,减少环境污染,同时有助于提高公众的环保意识和社会可持续发展。
1.2 国内外研究现状
国内方面,随着城市化进程的加速和环保意识的提高,社区垃圾分类管理已成为一个重要的议题。近年来,国内学者和开发团队开始关注基于先进软件开发技术和工具的垃圾分类管理系统开发,如SSM框架的应用。一些研究团队已经开发出了基于SSM框架的社区垃圾分类管理系统,并进行了试点应用和推广。这些系统在提高垃圾分类管理的效率、减少环境污染等方面取得了显著的效果。
国外方面,垃圾分类管理已经成为许多国家的重要环保措施之一,因此基于SSM的社区垃圾分类管理系统在国外也有广泛的研究和应用。一些国际知名软件开发公司和机构已经开发出了基于SSM框架的垃圾分类管理系统,并在多个国家进行了推广和应用。这些系统的应用效果得到了广泛的认可和好评。
综上所述,基于SSM的社区垃圾分类管理系统的开发与设计在国内外都有广泛的研究和应用。国内的研究团队和开发团队已经开始利用先进的技术和工具进行系统的开发,并取得了一定的成果。而国外的相关系统已经得到了广泛的推广和应用,并取得了良好的效果。
1.3论文结构与章节安排
论文将分层次经行编排,除去论文摘要致谢文献参考部分,正文部分还会对系统需求做出分析,以及阐述大体的设计和实现的功能,最后罗列部分调测记录,论文主要架构如下:
第一章:引言。第一章主要介绍了课题的研究背景和意义,选题开发的国内外研究现状。
第二章:系统需求分析。主要从系统的用户、功能等方面进行需求分析。
第三章:系统设计。主要对系统框架、系统功能模块、数据库进行功能设计。
第四章:系统实现。主要介绍了系统框架搭建、系统界面的实现。
第五章:系统测试。主要对系统的部分界面进行测试并对主要功能进行测试
第六章:总结。
-
系统分析
2.1 可行性分析
2.1.1技术可行性
社区垃圾分类管理系统在技术上是完全可行的。SSM框架作为业界广泛使用的轻量级、开源的Java Web开发框架,具有成熟稳定、高效灵活的特点,能够满足社区垃圾分类管理系统的技术需求。Spring提供全面的编程和配置模型,SpringMVC实现了模型-视图-控制器的设计模式,而MyBatis则简化了数据库操作。三者结合使用,可以确保系统具备良好的可扩展性、可维护性和稳定性。
2.1.2经济可行性
基于SSM的社区垃圾分类管理系统的开发与设计具有很高的经济可行性。该系统的应用可以提高垃圾分类管理的效率,减少环境污染,从而降低治理成本。该系统的推广和应用还可以带来广告和服务的收入,为社区带来额外的经济收益。因此,从经济角度来看,基于SSM的社区垃圾分类管理系统的开发与设计具有很高的可行性和推广价值。
2.1.3操作可行性
可操作性主要是对社区垃圾分类管理系统设计完成后,用户的使用体验度,以及管理员可以通过系统随时管理相关的数据信息,并且对于管理员、社区用户、运输用户三种角色,都可以简单明了的进入到自己的系统界面,通过界面导航菜单可以简单明了地操作功能模块,方便用户信息的操作需求和管理员管理数据信息,对于系统的操作,不需要专业人员都可以直接进行功能模块的操作管理,所以在系统的可操作性是完全可以的。本系统的操作使用的也是界面窗口进行登录,所以操作人员只要会简单的电脑操作就完全可以的。
2.2 功能需求分析
2.2.1 功能性分析
按照社区垃圾分类管理系统的角色,划分为了社区用户模块、运输用户模块和管理员模块这三大部分。
(一)社区用户功能需求分析:
登录:社区用户需要能够通过用户名和密码登录到系统,以便访问个人信息和相关功能。
首页:登录后,社区用户可以进入系统首页,查看最新的通知公告、环保资讯以及其他相关内容。
通知公告:社区用户可以浏览社区发布的通知公告,了解社区活动、政策变化等重要信息。
环保资讯:社区用户可以获取最新的环保资讯和垃圾分类相关知识,提高环保意识和垃圾分类能力。
垃圾识别:社区用户可以利用系统提供的垃圾识别功能,了解垃圾种类以及正确的分类方法。
垃圾站点:社区用户可以查找附近的垃圾站点信息,包括位置、分类要求等。
积分商城:社区用户可以通过参与垃圾分类、环保活动等获取积分,然后在积分商城兑换相应的奖品或服务。
异常反馈:社区用户可以提交垃圾分类错误或其他环境问题的异常反馈,帮助社区管理者及时处理。
我的账户:社区用户可以查看个人账户信息。
个人中心:社区用户可以在个人中心页面查看个人信息、投放记录、分类错误、兑换记录、异常反馈、收藏等内容。
(二)运输用户功能需求分析
登录:运输用户需要能够通过用户名和密码登录到系统,以便访问个人信息和相关功能。
首页:登录后,运输用户可以进入系统首页,查看最新的通知公告、环保资讯以及其他相关内容。
通知公告:运输用户可以浏览社区发布的通知公告,了解社区活动、政策变化等重要信息。
环保资讯:运输用户可以获取最新的环保资讯和垃圾分类相关知识,提高环保意识和垃圾分类能力。
垃圾识别:运输用户可以利用系统提供的垃圾识别功能,了解垃圾种类以及正确的分类方法。
垃圾站点:运输用户可以获取垃圾站点的信息,包括位置、分类要求等,以便进行垃圾的运输和处理。
我的账户:运输用户可以查看个人账户信息。
个人中心:运输用户可以在个人中心页面查看个人信息、投放记录、分类错误、收藏等内容。
(三)管理员功能需求分析
登录:管理员需要通过特定的管理员账号和密码登录到系统。
后台首页:进入系统后,管理员可以查看系统的整体运行情况,包括用户数量、投放记录、分类错误等重要数据。
系统用户管理:管理员可以管理系统用户,包括添加新用户、修改用户信息、重置密码、查看用户活动等。
垃圾类型管理:管理员可以管理系统中的垃圾类型,包括添加新的垃圾类型、修改垃圾类型信息、删除垃圾类型等。
垃圾站点管理:管理员可以管理系统中的垃圾站点信息,包括添加新的站点、修改站点信息、删除站点等。
投放记录管理:管理员可以查看和管理用户的垃圾投放记录,包括审核投放记录、导出记录等。
分类错误管理:管理员可以查看用户提交的垃圾分类错误的情况,以及进行相应的处理和纠正。
积分商城管理:管理员可以管理积分商城,包括添加新的奖品、修改奖品信息、审核兑换申请等。
兑换记录管理:管理员可以查看用户的积分兑换记录,进行审核和处理。
异常反馈管理:管理员可以查看和处理用户提交的异常反馈,包括垃圾分类错误、环境问题等。
系统管理:管理员可以管理系统的基本设置,包括轮播图管理、系统参数设置等。
通知公告管理:管理员可以发布和管理系统的通知公告,向用户传达重要信息。
资源管理:管理员可以管理系统中的环保资讯,包括添加新的资讯、编辑资讯内容、删除资讯等。
2.2.2 非功能性分析
社区垃圾分类管理系统的非功能性需求比如系统的安全性怎么样,可靠性怎么样,性能怎么样,可拓展性怎么样等。具体可以表示在如下2-1表格中:
表2-1社区垃圾分类管理系统非功能需求表
| 安全性 | 主要指社区垃圾分类管理系统数据库的安装,数据库的使用和密码的设定必须合乎规范。 |
| 可靠性 | 可靠性是指社区垃圾分类管理系统能够安装用户的指示进行操作,经过测试,可靠性90%以上。 |
| 性能 | 性能是影响社区垃圾分类管理系统占据市场的必要条件,所以性能最好要佳才好。 |
| 可扩展性 | 比如数据库预留多个属性,比如接口的使用等确保了系统的非功能性需求。 |
| 易用性 | 用户只要跟着社区垃圾分类管理系统的页面展示内容进行操作,就可以了。 |
| 可维护性 | 社区垃圾分类管理系统开发的可维护性是非常重要的,经过测试,可维护性没有问题 |
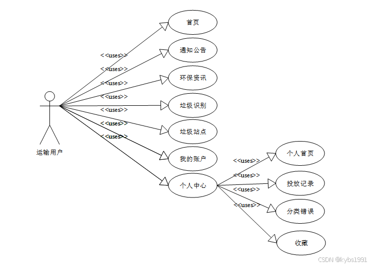
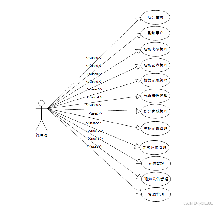
2.3 系统用例分析
通过2.2功能的分析,得出了系统的用例图:
社区用户用例图如下所示。

图2-1 社区用户用例图
运输用户用例图如下所示。

图2-2 运输用户用例图
管理员用例图如下所示。

图2-3 管理员用例图
2.4 系统的流程分析
2.4.1登录流程

图2-4登录流程图
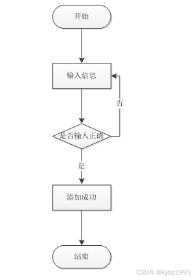
2.4.2添加信息流程
添加信息流程图,如下图所示:

图2-5添加信息流程图
2.4.3删除信息流程
删除信息流程图,如下图所示:

图2-6删除信息流程图
3.1 体系结构设计
本系统的采用的是B/S体系结构,MySQL数据库进行开发。开发的过程中使用了SSM框架。目前B/S体系的系统主要的数据访问方式是:通过浏览器页面用户可以进入系统,系统可以自动对用户向服务器发送的请求进行处理,处理请求是在系统后台中进行的,用户在浏览器页面上进行相应操作,就能够看到服务端传递的处理结果。社区垃圾分类管理系统主要分为视图-模型-控制三层架构设计。在视图层中,主要是操作在服务器端向客户端反馈并显示的数据,在模型层中,主要处理相关的业务逻辑、数据整合等,最后的控制层它介于视图和模型之间,主要是调整两层之间的关系,最终落实数据的传递。
系统架构图如下图所示。

3.2系统功能模块设计
通过对社区垃圾分类管理系统的功能需求分析以及用例分析,得出了社区垃圾分类管理系统的功能模块图如图3-2所示。

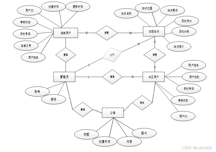
3.3数据库设计
数据库设计一般包括需求分析、概念模型设计、数据库表建立三大过程,其中需求分析前面章节已经阐述,概念模型设计有概念模型和逻辑结构设计两部分。
3.3.1 数据库概念结构设计
社区垃圾分类管理系统中关于垃圾站点的数据库表E-R图如图3-3所示

图3-3 垃圾站点E-R关系图
社区垃圾分类管理系统中关于积分商城的数据库表E-R图如图3-4所示

图3-4 积分商城E-R关系图
社区垃圾分类管理系统中关于兑换记录的数据库表E-R图如图3-5所示

图3-5 兑换记录E-R关系图
社区垃圾分类管理系统中关于分类错误的数据库表E-R图如图3-6所示

图3-6 分类错误E-R关系图
社区垃圾分类管理系统中关于垃圾类型的数据库表E-R图如图3-7所示

图3-7 垃圾类型E-R关系图
社区垃圾分类管理系统中关于轮播图的数据库表E-R图如图3-8所示

图3-8轮播图E-R关系图
下面是整个社区垃圾分类管理系统中主要的数据库表总E-R实体关系图。

图3-9 系统总体ER图
3.3.2数据表
将数据库概念设计的E-R图转换为关系数据库。在关系数据库中,数据关系由数据表组成,但是表的结构表现在表的字段上。
| 编号 | 名称 | 数据类型 | 长度 | 小数位 | 允许空值 | 主键 | 默认值 | 说明 |
| 1 | abnormal_feedback_id | int | 10 | 0 | N | Y | 异常反馈ID | |
| 2 | community_users | int | 10 | 0 | Y | N | 0 | 社区用户 |
| 3 | mobile_phone_number | varchar | 16 | 0 | Y | N | 手机号码 | |
| 4 | user_name | varchar | 64 | 0 | Y | N | 用户姓名 | |
| 5 | site_name | varchar | 64 | 0 | Y | N | 站点名称 | |
| 6 | site_location | varchar | 64 | 0 | Y | N | 站点位置 | |
| 7 | feedback_time | datetime | 19 | 0 | Y | N | 反馈时间 | |
| 8 | feedback_content | text | 65535 | 0 | Y | N | 反馈内容 | |
| 9 | handling_replies | text | 65535 | 0 | Y | N | 处理回复 | |
| 10 | create_time | datetime | 19 | 0 | N | N | CURRENT_TIMESTAMP | 创建时间 |
| 11 | update_time | timestamp | 19 | 0 | N | N | CURRENT_TIMESTAMP | 更新时间 |
表access_token (登陆访问时长)
| 编号 | 名称 | 数据类型 | 长度 | 小数位 | 允许空值 | 主键 | 默认值 | 说明 |
| 1 | token_id | int | 10 | 0 | N | Y | 临时访问牌ID | |
| 2 | token | varchar | 64 | 0 | Y | N | 临时访问牌 | |
| 3 | info | text | 65535 | 0 | Y | N | ||
| 4 | maxage | int | 10 | 0 | N | N | 2 | 最大寿命:默认2小时 |
| 5 | create_time | timestamp | 19 | 0 | N | N | CURRENT_TIMESTAMP | 创建时间: |
| 6 | update_time | timestamp | 19 | 0 | N | N | CURRENT_TIMESTAMP | 更新时间: |
| 7 | user_id | int | 10 | 0 | N | N | 0 | 用户编号: |
| 编号 | 名称 | 数据类型 | 长度 | 小数位 | 允许空值 | 主键 | 默认值 | 说明 |
| 1 | advertising_records_id | int | 10 | 0 | N | Y | 投放记录ID | |
| 2 | community_users | int | 10 | 0 | Y | N | 0 | 社区用户 |
| 3 | user_name | varchar | 64 | 0 | Y | N | 用户姓名 | |
| 4 | mobile_phone_number | varchar | 64 | 0 | Y | N | 手机号码 | |
| 5 | garbage_bag_number | varchar | 64 | 0 | Y | N | 垃圾袋编号 | |
| 6 | site_name | varchar | 64 | 0 | Y | N | 站点名称 | |
| 7 | site_location | varchar | 64 | 0 | Y | N | 站点位置 | |
| 8 | recycling_classification | varchar | 64 | 0 | Y | N | 回收分类 | |
| 9 | collect_points | int | 10 | 0 | Y | N | 0 | 回收积分 |
| 10 | launch_time | datetime | 19 | 0 | Y | N | 投放时间 | |
| 11 | estimated_weight | varchar | 64 | 0 | Y | N | 预估重量 | |
| 12 | garbage_disposal | text | 65535 | 0 | Y | N | 投放垃圾 | |
| 13 | create_time | datetime | 19 | 0 | N | N | CURRENT_TIMESTAMP | 创建时间 |
| 14 | update_time | timestamp | 19 | 0 | N | N | CURRENT_TIMESTAMP | 更新时间 |
| 编号 | 名称 | 数据类型 | 长度 | 小数位 | 允许空值 | 主键 | 默认值 | 说明 |
| 1 | article_id | mediumint | 8 | 0 | N | Y | 文章id:[0,8388607] | |
| 2 | title | varchar | 125 | 0 | N | Y | 标题:[0,125]用于文章和html的title标签中 | |
| 3 | type | varchar | 64 | 0 | N | N | 0 | 文章分类:[0,1000]用来搜索指定类型的文章 |
| 4 | hits | int | 10 | 0 | N | N | 0 | 点击数:[0,1000000000]访问这篇文章的人次 |
| 5 | praise_len | int | 10 | 0 | N | N | 0 | 点赞数 |
| 6 | create_time | timestamp | 19 | 0 | N | N | CURRENT_TIMESTAMP | 创建时间: |
| 7 | update_time | timestamp | 19 | 0 | N | N | CURRENT_TIMESTAMP | 更新时间: |
| 8 | source | varchar | 255 | 0 | Y | N | 来源:[0,255]文章的出处 | |
| 9 | url | varchar | 255 | 0 | Y | N | 来源地址:[0,255]用于跳转到发布该文章的网站 | |
| 10 | tag | varchar | 255 | 0 | Y | N | 标签:[0,255]用于标注文章所属相关内容,多个标签用空格隔开 | |
| 11 | content | longtext | 2147483647 | 0 | Y | N | 正文:文章的主体内容 | |
| 12 | img | varchar | 255 | 0 | Y | N | 封面图 | |
| 13 | description | text | 65535 | 0 | Y | N | 文章描述 |
| 编号 | 名称 | 数据类型 | 长度 | 小数位 | 允许空值 | 主键 | 默认值 | 说明 |
| 1 | type_id | smallint | 5 | 0 | N | Y | 分类ID:[0,10000] | |
| 2 | display | smallint | 5 | 0 | N | N | 100 | 显示顺序:[0,1000]决定分类显示的先后顺序 |
| 3 | name | varchar | 16 | 0 | N | N | 分类名称:[2,16] | |
| 4 | father_id | smallint | 5 | 0 | N | N | 0 | 上级分类ID:[0,32767] |
| 5 | description | varchar | 255 | 0 | Y | N | 描述:[0,255]描述该分类的作用 | |
| 6 | icon | text | 65535 | 0 | Y | N | 分类图标: | |
| 7 | url | varchar | 255 | 0 | Y | N | 外链地址:[0,255]如果该分类是跳转到其他网站的情况下,就在该URL上设置 | |
| 8 | create_time | timestamp | 19 | 0 | N | N | CURRENT_TIMESTAMP | 创建时间: |
| 9 | update_time | timestamp | 19 | 0 | N | N | CURRENT_TIMESTAMP | 更新时间: |
| 编号 | 名称 | 数据类型 | 长度 | 小数位 | 允许空值 | 主键 | 默认值 | 说明 |
| 1 | auth_id | int | 10 | 0 | N | Y | 授权ID: | |
| 2 | user_group | varchar | 64 | 0 | Y | N | 用户组: | |
| 3 | mod_name | varchar | 64 | 0 | Y | N | 模块名: | |
| 4 | table_name | varchar | 64 | 0 | Y | N | 表名: | |
| 5 | page_title | varchar | 255 | 0 | Y | N | 页面标题: | |
| 6 | path | varchar | 255 | 0 | Y | N | 路由路径: | |
| 7 | position | varchar | 32 | 0 | Y | N | 位置: | |
| 8 | mode | varchar | 32 | 0 | N | N | _blank | 跳转方式: |
| 9 | add | tinyint | 3 | 0 | N | N | 1 | 是否可增加: |
| 10 | del | tinyint | 3 | 0 | N | N | 1 | 是否可删除: |
| 11 | set | tinyint | 3 | 0 | N | N | 1 | 是否可修改: |
| 12 | get | tinyint | 3 | 0 | N | N | 1 | 是否可查看: |
| 13 | field_add | text | 65535 | 0 | Y | N | 添加字段: | |
| 14 | field_set | text | 65535 | 0 | Y | N | 修改字段: | |
| 15 | field_get | text | 65535 | 0 | Y | N | 查询字段: | |
| 16 | table_nav_name | varchar | 500 | 0 | Y | N | 跨表导航名称: | |
| 17 | table_nav | varchar | 500 | 0 | Y | N | 跨表导航: | |
| 18 | option | text | 65535 | 0 | Y | N | 配置: | |
| 19 | create_time | timestamp | 19 | 0 | N | N | CURRENT_TIMESTAMP | 创建时间: |
| 20 | update_time | timestamp | 19 | 0 | N | N | CURRENT_TIMESTAMP | 更新时间: |
| 编号 | 名称 | 数据类型 | 长度 | 小数位 | 允许空值 | 主键 | 默认值 | 说明 |
| 1 | classification_error_id | int | 10 | 0 | N | Y | 分类错误ID | |
| 2 | transport_users | int | 10 | 0 | Y | N | 0 | 运输用户 |
| 3 | user_name | varchar | 64 | 0 | Y | N | 用户姓名 | |
| 4 | transport_id | varchar | 64 | 0 | Y | N | 运输工号 | |
| 5 | community_users | int | 10 | 0 | Y | N | 0 | 社区用户 |
| 6 | garbage_bag_number | varchar | 64 | 0 | Y | N | 垃圾袋编号 | |
| 7 | site_name | varchar | 64 | 0 | Y | N | 站点名称 | |
| 8 | recycling_classification | varchar | 64 | 0 | Y | N | 回收分类 | |
| 9 | reminder_content | text | 65535 | 0 | Y | N | 提醒内容 | |
| 10 | create_time | datetime | 19 | 0 | N | N | CURRENT_TIMESTAMP | 创建时间 |
| 11 | update_time | timestamp | 19 | 0 | N | N | CURRENT_TIMESTAMP | 更新时间 |
| 编号 | 名称 | 数据类型 | 长度 | 小数位 | 允许空值 | 主键 | 默认值 | 说明 |
| 1 | collect_id | int | 10 | 0 | N | Y | 收藏ID: | |
| 2 | user_id | int | 10 | 0 | N | N | 0 | 收藏人ID: |
| 3 | source_table | varchar | 255 | 0 | Y | N | 来源表: | |
| 4 | source_field | varchar | 255 | 0 | Y | N | 来源字段: | |
| 5 | source_id | int | 10 | 0 | N | N | 0 | 来源ID: |
| 6 | title | varchar | 255 | 0 | Y | N | 标题: | |
| 7 | img | varchar | 255 | 0 | Y | N | 封面: | |
| 8 | create_time | timestamp | 19 | 0 | N | N | CURRENT_TIMESTAMP | 创建时间: |
| 9 | update_time | timestamp | 19 | 0 | N | N | CURRENT_TIMESTAMP | 更新时间: |
| 编号 | 名称 | 数据类型 | 长度 | 小数位 | 允许空值 | 主键 | 默认值 | 说明 |
| 1 | comment_id | int | 10 | 0 | N | Y | 评论ID: | |
| 2 | user_id | int | 10 | 0 | N | N | 0 | 评论人ID: |
| 3 | reply_to_id | int | 10 | 0 | N | N | 0 | 回复评论ID:空为0 |
| 4 | content | longtext | 2147483647 | 0 | Y | N | 内容: | |
| 5 | nickname | varchar | 255 | 0 | Y | N | 昵称: | |
| 6 | avatar | varchar | 255 | 0 | Y | N | 头像地址:[0,255] | |
| 7 | create_time | timestamp | 19 | 0 | N | N | CURRENT_TIMESTAMP | 创建时间: |
| 8 | update_time | timestamp | 19 | 0 | N | N | CURRENT_TIMESTAMP | 更新时间: |
| 9 | source_table | varchar | 255 | 0 | Y | N | 来源表: | |
| 10 | source_field | varchar | 255 | 0 | Y | N | 来源字段: | |
| 11 | source_id | int | 10 | 0 | N | N | 0 | 来源ID: |
| 编号 | 名称 | 数据类型 | 长度 | 小数位 | 允许空值 | 主键 | 默认值 | 说明 |
| 1 | community_users_id | int | 10 | 0 | N | Y | 社区用户ID | |
| 2 | user_name | varchar | 64 | 0 | Y | N | 用户姓名 | |
| 3 | user_gender | varchar | 64 | 0 | Y | N | 用户性别 | |
| 4 | mobile_phone_number | varchar | 16 | 0 | N | N | 手机号码 | |
| 5 | garbage_bag_number | varchar | 64 | 0 | Y | N | 垃圾袋编号 | |
| 6 | accumulated_points | int | 10 | 0 | Y | N | 0 | 积分累计 |
| 7 | examine_state | varchar | 16 | 0 | N | N | 已通过 | 审核状态 |
| 8 | user_id | int | 10 | 0 | N | N | 0 | 用户ID |
| 9 | create_time | datetime | 19 | 0 | N | N | CURRENT_TIMESTAMP | 创建时间 |
| 10 | update_time | timestamp | 19 | 0 | N | N | CURRENT_TIMESTAMP | 更新时间 |
| 编号 | 名称 | 数据类型 | 长度 | 小数位 | 允许空值 | 主键 | 默认值 | 说明 |
| 1 | exchange_records_id | int | 10 | 0 | N | Y | 兑换记录ID | |
| 2 | community_users | int | 10 | 0 | Y | N | 0 | 社区用户 |
| 3 | user_name | varchar | 64 | 0 | Y | N | 用户姓名 | |
| 4 | mobile_phone_number | varchar | 64 | 0 | Y | N | 手机号码 | |
| 5 | gift_number | varchar | 64 | 0 | Y | N | 礼品编号 | |
| 6 | gift_name | varchar | 64 | 0 | Y | N | 礼品名称 | |
| 7 | redeem_points | int | 10 | 0 | Y | N | 0 | 兑换积分 |
| 8 | redemption_time | datetime | 19 | 0 | Y | N | 兑换时间 | |
| 9 | delivery_address | text | 65535 | 0 | Y | N | 收件地址 | |
| 10 | examine_state | varchar | 16 | 0 | N | N | 未审核 | 审核状态 |
| 11 | examine_reply | varchar | 16 | 0 | Y | N | 审核回复 | |
| 12 | create_time | datetime | 19 | 0 | N | N | CURRENT_TIMESTAMP | 创建时间 |
| 13 | update_time | timestamp | 19 | 0 | N | N | CURRENT_TIMESTAMP | 更新时间 |
| 编号 | 名称 | 数据类型 | 长度 | 小数位 | 允许空值 | 主键 | 默认值 | 说明 |
| 1 | garbage_site_id | int | 10 | 0 | N | Y | 垃圾站点ID | |
| 2 | site_name | varchar | 64 | 0 | Y | N | 站点名称 | |
| 3 | site_location | varchar | 64 | 0 | Y | N | 站点位置 | |
| 4 | site_display | varchar | 255 | 0 | Y | N | 站点展示 | |
| 5 | recycling_classification | varchar | 64 | 0 | Y | N | 回收分类 | |
| 6 | collect_points | int | 10 | 0 | Y | N | 0 | 回收积分 |
| 7 | site_introduction | longtext | 2147483647 | 0 | Y | N | 站点简介 | |
| 8 | praise_len | int | 10 | 0 | N | N | 0 | 点赞数 |
| 9 | create_time | datetime | 19 | 0 | N | N | CURRENT_TIMESTAMP | 创建时间 |
| 10 | update_time | timestamp | 19 | 0 | N | N | CURRENT_TIMESTAMP | 更新时间 |
| 编号 | 名称 | 数据类型 | 长度 | 小数位 | 允许空值 | 主键 | 默认值 | 说明 |
| 1 | garbage_type_id | int | 10 | 0 | N | Y | 垃圾类型ID | |
| 2 | type_name | varchar | 64 | 0 | Y | N | 类型名称 | |
| 3 | create_time | datetime | 19 | 0 | N | N | CURRENT_TIMESTAMP | 创建时间 |
| 4 | update_time | timestamp | 19 | 0 | N | N | CURRENT_TIMESTAMP | 更新时间 |
| 编号 | 名称 | 数据类型 | 长度 | 小数位 | 允许空值 | 主键 | 默认值 | 说明 |
| 1 | hits_id | int | 10 | 0 | N | Y | 点赞ID: | |
| 2 | user_id | int | 10 | 0 | N | N | 0 | 点赞人: |
| 3 | create_time | timestamp | 19 | 0 | N | N | CURRENT_TIMESTAMP | 创建时间: |
| 4 | update_time | timestamp | 19 | 0 | N | N | CURRENT_TIMESTAMP | 更新时间: |
| 5 | source_table | varchar | 255 | 0 | Y | N | 来源表: | |
| 6 | source_field | varchar | 255 | 0 | Y | N | 来源字段: | |
| 7 | source_id | int | 10 | 0 | N | N | 0 | 来源ID: |
| 编号 | 名称 | 数据类型 | 长度 | 小数位 | 允许空值 | 主键 | 默认值 | 说明 |
| 1 | notice_id | mediumint | 8 | 0 | N | Y | 公告id: | |
| 2 | title | varchar | 125 | 0 | N | N | 标题: | |
| 3 | content | longtext | 2147483647 | 0 | Y | N | 正文: | |
| 4 | create_time | timestamp | 19 | 0 | N | N | CURRENT_TIMESTAMP | 创建时间: |
| 5 | update_time | timestamp | 19 | 0 | N | N | CURRENT_TIMESTAMP | 更新时间: |
| 编号 | 名称 | 数据类型 | 长度 | 小数位 | 允许空值 | 主键 | 默认值 | 说明 |
| 1 | points_mall_id | int | 10 | 0 | N | Y | 积分商城ID | |
| 2 | gift_number | varchar | 64 | 0 | Y | N | 礼品编号 | |
| 3 | gift_name | varchar | 64 | 0 | Y | N | 礼品名称 | |
| 4 | gift_image | varchar | 255 | 0 | Y | N | 礼品图片 | |
| 5 | redeem_points | int | 10 | 0 | Y | N | 0 | 兑换积分 |
| 6 | exchange_instructions | text | 65535 | 0 | Y | N | 兑换说明 | |
| 7 | praise_len | int | 10 | 0 | N | N | 0 | 点赞数 |
| 8 | create_time | datetime | 19 | 0 | N | N | CURRENT_TIMESTAMP | 创建时间 |
| 9 | update_time | timestamp | 19 | 0 | N | N | CURRENT_TIMESTAMP | 更新时间 |
| 编号 | 名称 | 数据类型 | 长度 | 小数位 | 允许空值 | 主键 | 默认值 | 说明 |
| 1 | praise_id | int | 10 | 0 | N | Y | 点赞ID: | |
| 2 | user_id | int | 10 | 0 | N | N | 0 | 点赞人: |
| 3 | create_time | timestamp | 19 | 0 | N | N | CURRENT_TIMESTAMP | 创建时间: |
| 4 | update_time | timestamp | 19 | 0 | N | N | CURRENT_TIMESTAMP | 更新时间: |
| 5 | source_table | varchar | 255 | 0 | Y | N | 来源表: | |
| 6 | source_field | varchar | 255 | 0 | Y | N | 来源字段: | |
| 7 | source_id | int | 10 | 0 | N | N | 0 | 来源ID: |
| 8 | status | bit | 1 | 0 | N | N | 1 | 点赞状态:1为点赞,0已取消 |
| 编号 | 名称 | 数据类型 | 长度 | 小数位 | 允许空值 | 主键 | 默认值 | 说明 |
| 1 | slides_id | int | 10 | 0 | N | Y | 轮播图ID: | |
| 2 | title | varchar | 64 | 0 | Y | N | 标题: | |
| 3 | content | varchar | 255 | 0 | Y | N | 内容: | |
| 4 | url | varchar | 255 | 0 | Y | N | 链接: | |
| 5 | img | varchar | 255 | 0 | Y | N | 轮播图: | |
| 6 | hits | int | 10 | 0 | N | N | 0 | 点击量: |
| 7 | create_time | timestamp | 19 | 0 | N | N | CURRENT_TIMESTAMP | 创建时间: |
| 8 | update_time | timestamp | 19 | 0 | N | N | CURRENT_TIMESTAMP | 更新时间: |
| 编号 | 名称 | 数据类型 | 长度 | 小数位 | 允许空值 | 主键 | 默认值 | 说明 |
| 1 | transport_users_id | int | 10 | 0 | N | Y | 运输用户ID | |
| 2 | user_name | varchar | 64 | 0 | Y | N | 用户姓名 | |
| 3 | transport_id | varchar | 64 | 0 | N | N | 运输工号 | |
| 4 | mobile_phone_number | varchar | 16 | 0 | Y | N | 手机号码 | |
| 5 | examine_state | varchar | 16 | 0 | N | N | 已通过 | 审核状态 |
| 6 | user_id | int | 10 | 0 | N | N | 0 | 用户ID |
| 7 | create_time | datetime | 19 | 0 | N | N | CURRENT_TIMESTAMP | 创建时间 |
| 8 | update_time | timestamp | 19 | 0 | N | N | CURRENT_TIMESTAMP | 更新时间 |
| 编号 | 名称 | 数据类型 | 长度 | 小数位 | 允许空值 | 主键 | 默认值 | 说明 |
| 1 | upload_id | int | 10 | 0 | N | Y | 上传ID | |
| 2 | name | varchar | 64 | 0 | Y | N | 文件名 | |
| 3 | path | varchar | 255 | 0 | Y | N | 访问路径 | |
| 4 | file | varchar | 255 | 0 | Y | N | 文件路径 | |
| 5 | display | varchar | 255 | 0 | Y | N | 显示顺序 | |
| 6 | father_id | int | 10 | 0 | Y | N | 0 | 父级ID |
| 7 | dir | varchar | 255 | 0 | Y | N | 文件夹 | |
| 8 | type | varchar | 32 | 0 | Y | N | 文件类型 |
| 编号 | 名称 | 数据类型 | 长度 | 小数位 | 允许空值 | 主键 | 默认值 | 说明 |
| 1 | user_id | mediumint | 8 | 0 | N | Y | 用户ID:[0,8388607]用户获取其他与用户相关的数据 | |
| 2 | state | smallint | 5 | 0 | N | N | 1 | 账户状态:[0,10](1可用|2异常|3已冻结|4已注销) |
| 3 | user_group | varchar | 32 | 0 | Y | N | 所在用户组:[0,32767]决定用户身份和权限 | |
| 4 | login_time | timestamp | 19 | 0 | N | N | CURRENT_TIMESTAMP | 上次登录时间: |
| 5 | phone | varchar | 11 | 0 | Y | N | 手机号码:[0,11]用户的手机号码,用于找回密码时或登录时 | |
| 6 | phone_state | smallint | 5 | 0 | N | N | 0 | 手机认证:[0,1](0未认证|1审核中|2已认证) |
| 7 | username | varchar | 16 | 0 | N | N | 用户名:[0,16]用户登录时所用的账户名称 | |
| 8 | nickname | varchar | 16 | 0 | Y | N | 昵称:[0,16] | |
| 9 | password | varchar | 64 | 0 | N | N | 密码:[0,32]用户登录所需的密码,由6-16位数字或英文组成 | |
| 10 | | varchar | 64 | 0 | Y | N | 邮箱:[0,64]用户的邮箱,用于找回密码时或登录时 | |
| 11 | email_state | smallint | 5 | 0 | N | N | 0 | 邮箱认证:[0,1](0未认证|1审核中|2已认证) |
| 12 | avatar | varchar | 255 | 0 | Y | N | 头像地址:[0,255] | |
| 13 | open_id | varchar | 255 | 0 | Y | N | 针对获取用户信息字段 | |
| 14 | create_time | timestamp | 19 | 0 | N | N | CURRENT_TIMESTAMP | 创建时间: |
| 15 | vip_level | varchar | 255 | 0 | Y | N | 会员等级 | |
| 16 | vip_discount | double | 11 | 2 | Y | N | 0.00 | 会员折扣 |
| 编号 | 名称 | 数据类型 | 长度 | 小数位 | 允许空值 | 主键 | 默认值 | 说明 |
| 1 | group_id | mediumint | 8 | 0 | N | Y | 用户组ID:[0,8388607] | |
| 2 | display | smallint | 5 | 0 | N | N | 100 | 显示顺序:[0,1000] |
| 3 | name | varchar | 16 | 0 | N | N | 名称:[0,16] | |
| 4 | description | varchar | 255 | 0 | Y | N | 描述:[0,255]描述该用户组的特点或权限范围 | |
| 5 | source_table | varchar | 255 | 0 | Y | N | 来源表: | |
| 6 | source_field | varchar | 255 | 0 | Y | N | 来源字段: | |
| 7 | source_id | int | 10 | 0 | N | N | 0 | 来源ID: |
| 8 | register | smallint | 5 | 0 | Y | N | 0 | 注册位置: |
| 9 | create_time | timestamp | 19 | 0 | N | N | CURRENT_TIMESTAMP | 创建时间: |
| 10 | update_time | timestamp | 19 | 0 | N | N | CURRENT_TIMESTAMP | 更新时间: |
4.1 社区用户功能模块
4.1.1 前台首页界面
进入系统首页,系统以上中下的布局进行展示,首先映入眼帘的是系统的导航栏,下面是轮播图展示,再往下是环保资讯,其主界面展示如下图所示。

图4-1 首页界面图
4.1.2 社区用户登录界面
社区用户在登录界面输入账号+密码,点击“登录”按钮,系统在用户数据库表中会对用户的账号进行匹配,账号+密码正确的话,就会登录到系统中各个用户的主管理界面,否则提示对应的信息,返回到登录的界面,其登录主界面展示如下图所示。

图4-2社区用户登录界面图
登录关键代码如下所示。
/**
* 登录
* @param data
* @param httpServletRequest
* @return
*/
@PostMapping("login")
public Map<String, Object> login(@RequestBody Map<String, String> data, HttpServletRequest httpServletRequest) {
log.info("[执行登录接口]");
String username = data.get("username");
String email = data.get("email");
String phone = data.get("phone");
String password = data.get("password");
List resultList = null;
QueryWrapper wrapper = new QueryWrapper<User>();
Map<String, String> map = new HashMap<>();
if(username != null && "".equals(username) == false){
map.put("username", username);
resultList = service.selectBaseList(service.select(map, new HashMap<>()));
}
else if(email != null && "".equals(email) == false){
map.put("email", email);
resultList = service.selectBaseList(service.select(map, new HashMap<>()));
}
else if(phone != null && "".equals(phone) == false){
map.put("phone", phone);
resultList = service.selectBaseList(service.select(map, new HashMap<>()));
}else{
return error(30000, "账号或密码不能为空");
}
if (resultList == null || password == null) {
return error(30000, "账号或密码不能为空");
}
//判断是否有这个用户
if (resultList.size()<=0){
return error(30000,"用户不存在");
}
User byUsername = (User) resultList.get(0);
Map<String, String> groupMap = new HashMap<>();
groupMap.put("name",byUsername.getUserGroup());
List groupList = userGroupService.selectBaseList(userGroupService.select(groupMap, new HashMap<>()));
if (groupList.size()<1){
return error(30000,"用户组不存在");
}
UserGroup userGroup = (UserGroup) groupList.get(0);
//查询用户审核状态
if (!StringUtils.isEmpty(userGroup.getSourceTable())){
String res = service.selectExamineState(userGroup.getSourceTable(),byUsername.getUserId());
if (res==null){
return error(30000,"用户不存在");
}
if (!res.equals("已通过")){
return error(30000,"该用户审核未通过");
}
}
//查询用户状态
if (byUsername.getState()!=1){
return error(30000,"用户非可用状态,不能登录");
}
String md5password = service.encryption(password);
if (byUsername.getPassword().equals(md5password)) {
// 存储Token到数据库
AccessToken accessToken = new AccessToken();
accessToken.setToken(UUID.randomUUID().toString().replaceAll("-", ""));
accessToken.setUser_id(byUsername.getUserId());
tokenService.save(accessToken);
// 返回用户信息
JSONObject user = JSONObject.parseObject(JSONObject.toJSONString(byUsername));
user.put("token", accessToken.getToken());
JSONObject ret = new JSONObject();
ret.put("obj",user);
return success(ret);
} else {
return error(30000, "账号或密码不正确");
}
}
public String select(Map<String,String> query,Map<String,String> config){
StringBuffer sql = new StringBuffer("select ");
sql.append(config.get(FindConfig.FIELD) == null || "".equals(config.get(FindConfig.FIELD)) ? "*" : config.get(FindConfig.FIELD)).append(" ");
sql.append("from ").append("`").append(table).append("`").append(toWhereSql(query, "0".equals(config.get(FindConfig.LIKE))));
if (config.get(FindConfig.GROUP_BY) != null && !"".equals(config.get(FindConfig.GROUP_BY))){
sql.append("group by ").append(config.get(FindConfig.GROUP_BY)).append(" ");
}
if (config.get(FindConfig.ORDER_BY) != null && !"".equals(config.get(FindConfig.ORDER_BY))){
sql.append("order by ").append(config.get(FindConfig.ORDER_BY)).append(" ");
}
if (config.get(FindConfig.PAGE) != null && !"".equals(config.get(FindConfig.PAGE))){
int page = config.get(FindConfig.PAGE) != null && !"".equals(config.get(FindConfig.PAGE)) ? Integer.parseInt(config.get(FindConfig.PAGE)) : 1;
int limit = config.get(FindConfig.SIZE) != null && !"".equals(config.get(FindConfig.SIZE)) ? Integer.parseInt(config.get(FindConfig.SIZE)) : 10;
sql.append(" limit ").append( (page-1)*limit ).append(" , ").append(limit);
}
log.info("[{}] - 查询操作,sql: {}",table,sql);
return sql.toString();
}
public List selectBaseList(String select) {
List<Map<String,Object>> mapList = baseMapper.selectBaseList(select);
List<E> list = new ArrayList<>();
for (Map<String,Object> map:mapList) {
list.add(JSON.parseObject(JSON.toJSONString(map),eClass));
}
return list;
}
4.1.3密码修改界面
用户使用该系统注册完成后,用户对登录密码有修改需求时,系统也可以提供用户修改密码权限。系统中所有的操作者能够变更自己的密码信息,执行该功能首先必须要登入系统,然后选择密码变更选项以后在给定的文本框中填写初始密码和新密码来完成修改密码的操作。在填写的时候,假如两次密码填写存在差异,那么此次密码变更操作失败。密码修改界面如下图所示。

图4-3密码修改界面图
4.1.4 我的账户界面
在右上角点击“我的账户”可以对个人头像、个人昵称、密码进行修改。我的账户界面如下图所示。

图4-4我的账户界面图
4.1.5 通知公告界面
用户进行公告的阅览,查看管理者发布的网站公告、关于我们、联系方式、网站介绍等信息。通知公告界面图如下图所示。

图4-5通知公告界面图
4.1.6垃圾站点界面
社区用户可以查找附近的垃圾站点信息,包括位置、分类要求等。在详情页可以进行垃圾投放、点赞和收藏。垃圾站点界面如下图所示。

图4-6垃圾站点界面图
4.2 运输用户功能模块
4.2.1 垃圾识别界面
运输用户可以利用系统提供的垃圾识别功能,了解垃圾种类以及正确的分类方法。垃圾识别界面如下图所示。

图4-7垃圾识别界面图
4.2.2投放记录界面
运输用户可以查看垃圾投放记录,包括站点名称、站点位置、投放时间、投放位置、垃圾分类等信息。还可以给社区用户发送提醒记录。投放记录如下图所示。

图4-8投放记录界面图
投放记录的关键代码如下:
@RequestMapping(value = {"/sum_group", "/sum"})
public Map<String, Object> sum(HttpServletRequest request) {
Query count = service.sum(service.readQuery(request), service.readConfig(request));
return success(count.getResultList());
}
4.3管理员功能模块
4.3.1管理员功能界面
在管理员功能页面中可以查看后台首页、系统用户、垃圾类型管理、垃圾站点管理、投放记录管理、分类错误管理、积分商城管理、兑换记录管理、异常反馈管理、系统管理、通知公告管理、资源管理等功能,并可进行相应操作。管理员功能界面如下图所示。

图4-9管理员功能界面图
4.3.2系统用户管理界面
在系统用户页面中可以对管理员、社区用户、运输用户三种角色进行管控,还可以对三种角色进行查询、重置、添加和删除。系统用户界面如下图所示。

图4-10系统用户管理界面图
系统用户管理关键代码如下所示。
public List selectBaseList(String select) {
List<Map<String,Object>> mapList = baseMapper.selectBaseList(select);
List<E> list = new ArrayList<>();
for (Map<String,Object> map:mapList) {
list.add(JSON.parseObject(JSON.toJSONString(map),eClass));
}
return list;
}
4.3.3 垃圾类型管理界面
管理员可以管理系统中的垃圾类型,包括添加新的垃圾类型、修改垃圾类型信息、删除垃圾类型等。垃圾类型管理界面如下图所示。

图4-11垃圾类型列表界面图

图4-12垃圾类型添加界面图
4.3.4 积分商城管理界面
管理员可以管理积分商城,包括添加新的奖品、修改奖品信息、审核兑换申请等。积分商城管理界面如下图所示。

图4-13积分商城管理界面图
4.3.5 系统管理界面
管理员可以对系统前台展示的轮播图进行增删改查,方便用户进行查看。系统管理界面如下图所示。

图4-14系统管理界面图
4.3.6 通知公告管理界面
点击“通知公告管理”这个菜单,可以查看到系统中所有添加的通知公告,支持通过标题对系统公告进行查询,添加、删除等操作。通知公告管理界面如下图所示。

图4-15通知公告管理界面图
5.1系统测试的目的
程序设计不能保证没有错误,这是一个开发过程,在错误或错误的过程中都是难以避免的。虽然这是不可避免的,但我们不能使这些错误始终存在于系统中,错误可能会造成无法估量的后果,如系统崩溃,安全信息泄露,系统无法正常启动等,为了避免这些问题,我们需要测试程序,再测试过程中发现问题,并纠正它们,从而使系统更长时间稳定成熟。本章的作用是发现这些问题,并对其进行修改,虽然耗时费力,但对于长期使用而言是非常重要和必要系统的开发。
软件在设计后必须进行测试,调试过程中使用的方法是软件测试方法。在开发新软件时,系统测试是检查软件是否合格的关键步骤,以及是否符合设计目标的参考。测试主要是查看软件中数据的准确性,正确的操作与否,以及操作的结果,还有哪些方面需要改进。
社区垃圾分类管理系统的实现,对于系统中功能模块的实现及操作都必须通过测试进行来评判系统是否可以准确的实现。在社区垃圾分类管理系统正式上传使用之前必须做的一步就是系统测试,对于测试发现的错误及时修改处理,保证系统准确无误的供给用户使用。
5.2系统测试方法
在对社区垃圾分类管理系统进行测试的时候在找到问题的情况下必须在第一时间找到解决问题的办法,不要存在侥幸的心理,这样才能让社区垃圾分类管理系统开发的质量可以过关,并且开发的周期会大大缩短,还有就是在测试时,不要出现重复性的错误,遇到一个错误问题,要将整个社区垃圾分类管理系统开发所牵扯的该问题都必须一一解决,提高社区垃圾分类管理系统的安全性、稳定性。
白盒测试与黑盒测试是测试中比较常用的两种方法。
①结构测试俗称白盒测试:这种测试是在对程序的处理过程与结构都有详尽谅解的前提下,顺从程序内部的逻辑而完成的系统测试,以确定系统中所有的通路都能够遵照设计要求正常工作,不出现任何偏差。
②功能测试又成黑盒测试:主要是针对程序功能能够按照设计正常实现的一种检测,在程序接口处进行,检测程序手法数据是否正常,与外部信息的交换是否完整。
5.3功能测试
用户登录测试:
| 模块名称 | 测试用例 | 预期结果 | 实际结果 | 是否通过 |
| 登录模块 | 用户名:admin 密码:123 | 弹出错误提示,提示密码错误 | 弹出错误提示,提示密码错误 | 通过 |
| 登录模块 | 用户名:123 密码:admin | 弹出错误提示,提示用户名错误 | 弹出错误提示,提示用户名错误 | 通过 |
| 登录模块 | 用户名:admin 密码:admin | 管理员登录成功 | 管理员登录成功 | 通过 |
删除分类测试:
| 模块名称 | 测试用例 | 预期结果 | 实际结果 | 是否通过 |
| 删除分类模块 | 分类名:最新通知 | 删除成功、页面自动跳转 | 删除成功、页面自动跳转 | 通过 |
修改密码测试:
| 模块名称 | 测试用例 | 预期结果 | 实际结果 | 是否通过 |
| 修改密码模块 | 原密码:666 新密码:123 确认密码:123 | 弹出错误提示,提示原密码错误 | 弹出错误提示,提示原密码错误 | 通过 |
| 修改密码模块 | 原密码:admin 新密码:123 确认密码:333 | 弹出错误提示,提示确认密码不一致 | 弹出错误提示,提示确认密码不一致 | 通过 |
| 修改密码模块 | 原密码:admin 新密码:123 确认密码:123 | 密码修改成功 | 密码修改成功 | 通过 |
通过对功能的测试,社区垃圾分类管理系统的基本功能都是可行的,不管是系统里面的功能,还是界面的设计都是可值得推广宣传的。
在当今的2024年,计算机技术已经相当成熟,它的发展推动了各行各业的发展。计算机的出现使人类社会有了进一步降低人力、物力和资源消耗的方法,从而提高了生产力和生产方式。
本文利用JAVA语言、SSM框架和MySQL数据库技术,完成了社区垃圾分类管理系统的开发。经过调试显示,本系统基本可以满足在线社区垃圾分类管理的业务需要。系统界面简洁、美观,易于操作,具有自己的特色。然而,由于时间仓促、缺乏系统开发经验和仅依靠少数问卷调查方式,本系统还存在一些不足和缺陷,如数据输入格式检验不严格、系统功能还不够完善等。
虽然存在一些漏洞和未解决的问题,但在现实应用情境中,通过再次完善和调试,相信可以开发出符合实际的社区垃圾分类管理系统。随着计算机技术的不断发展和应用,相信该系统将更加完善,更好地满足用户需求。
参考文献
[1]刘娟娟.实名可追溯智能垃圾分类管理系统设计与实现[J].现代信息科技,2024,8(03):17-20+26.DOI:10.19850/j.cnki.2096-4706.2024.03.004.
[2]洪毅.苏州市生活垃圾分类综合信息管理系统开发与应用[J].城市管理与科技,2023,24(03):70-74.DOI:10.16242/j.cnki.umst.2023.03.026.
[3]陈旎珊.基于协同治理理论的福州城市生活垃圾分类管理研究[D].华东交通大学,2023.DOI:10.27147/d.cnki.ghdju.2023.000469.
[4]余赞,李叶萱,高靖棠,等.基于Android的垃圾分类管理系统设计与实现[J].电脑编程技巧与维护,2023,(04):64-66.DOI:10.16184/j.cnki.comprg.2023.04.036.
[5]Miroslav W .Practical Design Patterns for Java Developers:Hone your software design skills by implementing popular design patterns in Java[M].Packt Publishing Limited:2023-02-03.DOI:10.0000/9781804613320.
[6]Alan M .Test-Driven Development with Java:Create higher-quality software by writing tests first with SOLID and hexagonal architecture[M].Packt Publishing Limited:2023-01-13.DOI:10.0000/9781803237961.
[7]Tanuputri R M ,Bai H.The assessment on the livelihood sustainability of tea smallholders in Central Java Province, Indonesia[J].International Journal of Forensic Engineering and Management,2023,1(3):225-241.
[8]覃国森,罗威,姜建生,等.深圳市盐田区生活垃圾分类全链条智慧化管理系统[J].环境卫生工程,2022,30(06):99-101.
[9]Maaike P V ,Seán K .Java Memory Management:A comprehensive guide to garbage collection and JVM tuning[M].Packt Publishing Limited:2022-11-25.DOI:10.0000/9781803248899.
[10]张南.促进城市垃圾分类管理绩效提升的协同机制[J].科技智囊,2022,(06):45-51.DOI:10.19881/j.cnki.1006-3676.2022.06.07.
[11]甘天祥.智能网联垃圾分类清运管理系统设计与开发[D].江汉大学,2022.DOI:10.27800/d.cnki.gjhdx.2022.000075.
[12]杨晓伟.X公司可回收垃圾分类智能化管理系统人机协调优化研究[D].陕西师范大学,2022.DOI:10.27292/d.cnki.gsxfu.2022.000577.
[13]张志凌.协同治理视角下温州市D区垃圾分类管理的问题及对策研究[D].江西农业大学,2022.DOI:10.27177/d.cnki.gjxnu.2022.000164.
[14]陈佳威,项瑜,储靖妤.高校大学生生活区垃圾分类管理系统设计[J].湖州师范学院学报,2022,44(02):63-68.
[15]徐忻.成都市城市生活垃圾分类管理研究[D].云南财经大学,2021.DOI:10.27455/d.cnki.gycmc.2021.000763.
[16]徐晓杰.考虑居民垃圾分类行为的北京市生活垃圾管理系统仿真[D].中国石油大学(北京),2021.DOI:10.27643/d.cnki.gsybu.2021.000989.
[17]徐子雯.南京市城市生活垃圾分类管理问题研究[D].东北财经大学,2020.DOI:10.27006/d.cnki.gdbcu.2020.000542.
[18]王翔,智慧社区垃圾分类后台管理系统[简称:垃圾分类后台系统]V1.0.湖北省,源创环境科技有限公司,2020-08-27.
[19]武灿灿.基于物联网的城市社区垃圾分类管理系统的设计与实现[D].北京林业大学,2020.DOI:10.26949/d.cnki.gblyu.2020.000391.
[20]张碧雪.包头市市区生活垃圾分类管理实施探究[D].内蒙古师范大学,2020.DOI:10.27230/d.cnki.gnmsu.2020.000153.
致 谢
这次毕业设计能够完成,最重要的就是来自指导老师的帮助,老师不厌其烦的对我的论文及毕业设计提出非常有建设性的建议,我的毕设能够完成离不开老师的帮助。我对老师由衷的表示感谢,
其次要感谢大学四年里学院里所有的任课老师的教导,老师们在我整个大学四年里给予了我丰富的知识,让我能够在大学中不虚度光阴,踏踏实实的学习,没有这些老师不辞辛劳的教诲,我无法完成这四年的学业。
由于自己的水平有限,毕设仍然存在着很大的缺陷,各位老师若提出意见,我会努力改正。
请关注点赞+私信博主,免费领取项目源码

被折叠的 条评论
为什么被折叠?



