目 录
摘 要
在互联网越来越普及的今天,信息在人们的生活中占据了非常重要的地位,在线个人日记系统是互联网上一种表达自己内心想法,表达自己对某一件事物的看法和言论的工具。
在线日记本的开发是基于B/S结构的,采用JSP程序设计语言及MYSQL数据库一进行开发;论文首先阐述了基于B/S模式在线日记的开发,并对该系统进行了较详细的需求分析,然后详细探讨了在线日记本的功能需求、业务流程、系统功能和系统设计等方面的问题。用户可以快速的完成个人网页的创建,发布和更新,是一个方便的供广大互联网用户交流的平台,他可以是单用户,也可以是多用户,主要包括首页浏览,评论日记功能;后台管理管理日记管理,评论审核,日记类别管理和修改用户信息等相关的功能。本文主要介绍了该系统的基本功能及具体设计实现方法,系统的结构图分析了系统的各模块功能。
关键词:Java;springboot;在线日记系统 ;MySQL
Abstract
Today, with the increasing popularity of the Internet, information plays a very important role in people's lives. Online personal diary systems are a tool on the Internet to express one's inner thoughts, opinions, and opinions on a certain thing.
The development of online diary is based on the B/S structure, using JSP programming language and MYSQL database for development; The paper first elaborates on the development of an online diary based on the B/S model, and conducts a detailed requirement analysis of the system. Then, it discusses in detail the functional requirements, business processes, system functions, and system design of the online diary. Users can quickly create, publish, and update their personal web pages, making it a convenient platform for internet users to communicate. They can be single users or multiple users, mainly including homepage browsing and comment diary functions; Backend management includes diary management, comment review, diary category management, and user information modification. This article mainly introduces the basic functions and specific design and implementation methods of the system. The system structure diagram analyzes the functions of each module of the system.
Keywords: Java; Springboot; Online diary system; MySQL
1 绪论
1.1研究背景
随着互联网的快速发展和普及,人们日常生活中的许多方面都得到了数字化和在线化的改变。在这个数字时代,越来越多的人开始使用在线工具来记录自己的生活、思考和感受。而其中一个重要的应用领域就是在线日记系统。
传统的纸质日记方式存在一些局限性,比如需要携带纸笔、容易丢失、不便于分类整理等。而在线日记系统则提供了更加灵活、可访问性强的日记记录平台。通过在线日记系统,用户可以随时随地记录自己的想法和感受,可以方便地进行编辑、保存和分享。此外,在线日记系统还可以提供其他功能,如搜索、标签分类、多设备同步等,进一步提升用户体验。
然而,在线日记系统的设计与实现也面临着一些挑战和问题。其中包括用户数据的安全性和隐私保护、系统的稳定性和可扩展性、用户界面的友好性等。为了解决这些问题,并满足用户对于方便、安全地记录个人日记的需求,研究者们开始探索采用现代技术和框架来构建在线日记系统。
因此,本研究旨在基于Spring Boot框架设计和实现一种功能完善、安全稳定的在线日记系统,以满足用户对于记录个人生活的需求。通过充分利用现代技术和框架的优势,提供一个便捷、安全、易用的平台,帮助用户更好地记录、回顾和分享自己的生活点滴,促进个人成长和提高生活品质。
1.2研究现状
在信息化社会的大背景下,网络日记系统作为一种新型的信息记录方式,已经逐渐取代了传统的手写日记。这种变化不仅仅是技术的进步,更是人们生活方式的改变。在这个领域,国内的研究和开发已经取得了一些成果。
在国内,基于Java的个人日记系统的设计与实现已经成为了一个重要的研究方向。例如,王娜娜的论文《基于java的个人日记系统的设计与实现》[14]就对此进行了深入的研究。在这篇论文中,作者详细介绍了个人日记本系统的设计和实现过程,包括系统的总体设计模式、实现过程以及功能等。这个系统不仅可以帮助用户方便快捷地完成日记的撰写和修改,还可以随时随地保存或查看自己的日记。此外,该系统还具有查询日记、对日记和日记类别进行修改、删除等操作以及修改个人信息等功能。
然而,尽管国内在这方面的研究已经取得了一些成果,但是与国外相比,还存在一定的差距。在国外,网络日记系统的研究和应用已经更加成熟和广泛。例如,他们不仅开发出了许多功能强大、操作简单的网络日记系统,而且还将这些系统应用到了各个领域,如教育、医疗、企业管理等。这些系统不仅可以帮助用户更好地记录和管理信息,还可以提高工作效率,促进信息的共享和交流。
总的来说,无论是在国内还是在国外,网络日记系统的研究和应用都呈现出了良好的发展趋势。然而,由于技术和资源的限制,国内在这方面的研究和应用还有待提高。因此,未来的研究应该更加注重系统的功能完善和用户体验的提升,以满足用户日益增长的需求。同时,也应该加强与国外的交流和合作,借鉴和学习国外先进的技术和经验,推动我国网络日记系统的发展。
1.3论文结构与章节安排
本文共分为六章,章节内容安排如下:
第一章为引言,此章节对所设计和实现的系统的背景和状况以及意义进行详细的论述以及说明,同时进行了论文整体框架的结构的简要介绍。
第二章为系统需求分析,章节所做的主要的工作是对系统进行了技术、经济和操作方面可行性的分析;对系统实行了总体功能的需求、用例分析。
第三章为系统的设计,主要是对系统的功能结构进行设计,并对系统数据库的概念结构以及物理结构的设计进行了分析。
第四章就是对系统的实现,根据系统功能的划分,分别的对系统所需要实现的前台客户功能和后台管理员功能进行了分析和说明。
第五章:系统测试。主要对系统的部分界面进行测试并对主要功能进行测试
2 在线日记系统系统分析
系统需求分析是系统开发的一个关键环节,它在系统的设计和实现上起到了一个承上启下的位置。系统需求分析是对所需要做的系统进行一个需求的挖掘,如果分析的准确可以精准的解决现实中碰到的问题。如果分析不到位会影响后期系统的实现。一个系统的优秀程度需求分析也是占据了非常大的比例,如果需求分析不到位,后面的系统设计要实现就是一个偏离导航的设计。
2.1 可行性分析
系统可行行分析是对系统对系统可行性进行一个探讨。在探讨系统的可行性上我们主要从技术上的可行性和经济上的可行性以及法律层面的可行性上进行分析,如果三个层面度通过,我们则认为系统是比较可行的。
2.1.1 技术可行性分析
在线日记系统设计与实现是一个基于Web的在线日记信息查询分享平台,我们在实现这个系统所采用的技术方案是基于Java的 Web实现方案,系统采用Spring 、SpringMvc、Mybatis方案来实现。springboot框架是一个非常成熟的框架、Java从97年诞生到现在经历了野蛮的生长,Java在各个领域度是有做非常成熟的解决方案,如电信、银行、电商等。springboot又是一套快速整个项目的开箱即用的技术方案。所以采用基于springboot方式来实现本系统是一个非常成熟有简单的技术方案。技术可行性上是非常可行的。
2.1.2 经济可行性分析
从经济可行性上看项目在开发阶段需要一台开发PC,在生产阶段需要web服务器和数据库服务器。一台个人PC从经济上来看也不是太多问题,在后期的系统部署生产上来说,服务器的投入也不会过高,在经济层面上是一个比较可行的。
系统从法律层面上来没有对第三方有其他放有法律层面的问题,系统数据库采用的Mysql 开源社区数据库、框架采用的是开源的springboot。系统资讯和相关内容也是呵呵法律层面的。在源码的管理上采用git开源进行管理,所以在法律可行性上是成立的。
2.2 系统功能分析
在线日记系统我划分为了普通用户管理模块和管理员模块这两大部分。
普通用户管理模块:
(1)用户注册登录:游客可以随时进入到系统中,对系统中的信息浏览,但是想要实现分享以及评论操作,就必须有这个系统的账号,如果没有账号的话,可以注册成员用户进行相关的操作,同时用户还可以通过“我的”这以按钮对个人信息以及操作的信息进行管控。
(2)查看在线日记系统的首页信息:在线日记系统的首页信息包含了首页、网站公告、日记文化、日记分享等。
(4)网站公告:用户点击“网站公告”按钮会显示所有的网站信息。
(5)日记文化:用户点击“日记文化”按钮会显示所有的日记文化信息。支持对日记文化信息进行点赞、收藏以及评论功能。
(6)日记分享:用户可以查看日记分享信息,在查询到自己想要了解的日记分享的时候,可以进入查看详细的介绍,在日记分享详情这个界面,同时支持用户对喜欢的日记分享进行收藏、点赞以及评论的功能。
(7)个人中心:个人中心:在前台点击“我的”下面的“个人中心”可以对个人首页+个人日记+日记分享+自己收藏的信息进行管控。
管理员管理模块:
(1)系统用户:管理员可以对在线日记系统中的管理员以及前台注册的游客用户进行增删改查。
(2)个人日记:管理员点击“个人日记列表”会显示出所有的个人日记信息,支持输入日记编号或者保存时间对个人日记信息进行查询,如果想要添加新的个人日记信息,点击“个人日记添加”按钮,输入普通用户、日记编号、保存时间、日记标题等信息,点击“提交”按钮就可以添加了,同时可以选择某一条个人日记信息,点击“删除”进行删除,也可以对用户提交的个人日记信息进行上传分享;
(3)日记分享:管理员点击“日记分享列表”会显示出所有的日记分享信息,支持输入日记标题或者日记类别对日记分享信息进行查询,如果想要添加新的日记分享信息,点击“日记分享添加”按钮,输入普通用户、日记编号、日记标题、日记类别、日记封面、分享时间等信息,点击“提交”按钮就可以添加了,同时可以选择某一条日记分享信息,点击“删除”进行删除,也可以对用户提交的日记分享评论的信息进行管控;
(4)日记类别:管理员点击“日记类别列表”会显示出所有的日记类别信息,支持通过类别名称对日记类别信息进行查询,如果想要添加新的日记类别信息,点击“日记类别添加”按钮,输入相关信息,点击“提交”按钮就可以添加了,同时可以选择某一条日记类别信息,点击“删除”进行删除。
(5)系统管理:管理员可以对在线日记系统前台展示的轮播图进行管控。
(6)网站公告:管理员对前台展示的网站公告进行增删改查。
(7)资源管理:在“资源管理”这一菜单下,我们会看到日记文化、内容分类,管理员可以对其进行增删改查操作。
在线日记系统的非功能性需求比如在线日记系统的安全性怎么样,可靠性怎么样,性能怎么样,可拓展性怎么样等。具体可以表示在如下3-1表格中:
表3-1在线日记系统非功能需求表
| 安全性 | 主要指在线日记系统数据库的安装,数据库的使用和密码的设定必须合乎规范。 |
| 可靠性 | 可靠性是指在线日记系统能够按照用户提交的指示进行操作,经过测试,可靠性90%以上。 |
| 性能 | 性能是影响在线日记系统占据市场的必要条件,所以性能最好要佳才好。 |
| 可扩展性 | 比如数据库预留多个属性,比如接口的使用等确保了系统的非功能性需求。 |
| 易用性 | 用户只要跟着在线日记系统的页面展示内容进行操作,就可以了。 |
| 可维护性 | 在线日记系统开发的可维护性是非常重要的,经过测试,可维护性没有问题 |
2.3 系统用例分析
在线日记系统的完整UML用例图分别是图2-1和图2-2。
图2-1就是管理员角色的用例展示。

图2-1 在线日记系统管理员角色用例图
图2-2就是用户角色的用例展示。

图2-2 在线日记系统用户角色用例图
2.4 系统业务流程分析
管理员权限下的工作流程主要为:管理员通过系统界面提供登录按钮并点击,转入管理员登录界面,并在界面上填入相应的管理员账户和管理员密码,进入管理员权限下的后台系统,并且在系统左侧导航条设置了相应的操作功能。
用户权限下的工作流程主要为:用户通过系统提供的注册功能,进行身份验证并注册,而后在登录界面进行个人身份验证,并且进入用户的个人后台界面,并进行相应的操作。
在线日记系统的业务流程如下图所示。

图2-3 系统业务流程图
2.5本章小结
本章主要通过对在线日记系统的可行性分析、功能需求分析、系统用例分析、系统业务流程分析,确定整个在线日记系统要实现的功能。同时也为在线日记系统的代码实现和测试提供了标准。
3 在线日记系统总体设计
本章主要讨论的内容包括在线日记系统的功能模块设计、数据库系统设计。
3.1 系统功能模块设计
在上一章节中主要对系统的功能性需求和非功能性需求进行分析,并且根据需求分析了本在线日记系统中的用例。那么接下来就要开始对本在线日记系统的架构、主要功能和数据库开始进行设计。在线日记系统根据前面章节的需求分析得出,其总体设计模块图如图3-1所示。

图3-1 在线日记系统功能模块图
3.1.2用户模块设计
本系统的用户包括管理员和用户两种用户模块的功能基本是相同的,用户比管理员多了一个注册功能,所以以用户模块的结构图为例进行分析,用户模块结构图为例进行分析,如下图:

图3-2用户模块结构图
3.1.3 评论管理模块设计
在线日记系统是一个交流性质的公开平台,用户在平台上提交评论,增加用户之间的互动性。但是同时也为了更好的规范评论的内容,给予管理员删除不合适的评论的功能,所以需要专门设计一个评论管理模块,具体的结构图如下:

图3-3评论管理模块结构图
3.1.4个人日记管理模块设计
在线日记系统是中需要存储不少个人日记信息,其模块功能结构,具体的结构图如下:

图3-4个人日记模块结构图
3.1.5日记分享管理模块设计
在线日记系统最重要的一个功能就是日记分享,其模块功能结构,具体的结构图如下:

图3-5日记分享模块结构图
数据库设计一般包括需求分析、概念模型设计、数据库表建立三大过程,其中需求分析前面章节已经阐述,概念模型设计有概念模型和逻辑结构设计两部分。
3.2.1 数据库概念结构设计
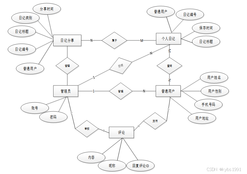
下面是整个在线日记系统中主要的数据库表总E-R实体关系图。
图3-6 在线日记系统总E-R关系图
通过上一小节中在线日记系统中总E-R关系图上得出一共需要创建很多个数据表。在此我主要罗列几个主要的数据库表结构设计。
表auth (用户权限管理)
| 编号 | 名称 | 数据类型 | 长度 | 小数位 | 允许空值 | 主键 | 默认值 | 说明 |
| 1 | auth_id | int | 10 | 0 | N | Y | 授权ID: | |
| 2 | user_group | varchar | 64 | 0 | Y | N | 用户组: | |
| 3 | mod_name | varchar | 64 | 0 | Y | N | 模块名: | |
| 4 | table_name | varchar | 64 | 0 | Y | N | 表名: | |
| 5 | page_title | varchar | 255 | 0 | Y | N | 页面标题: | |
| 6 | path | varchar | 255 | 0 | Y | N | 路由路径: | |
| 7 | position | varchar | 32 | 0 | Y | N | 位置: | |
| 8 | mode | varchar | 32 | 0 | N | N | _blank | 跳转方式: |
| 9 | add | tinyint | 3 | 0 | N | N | 1 | 是否可增加: |
| 10 | del | tinyint | 3 | 0 | N | N | 1 | 是否可删除: |
| 11 | set | tinyint | 3 | 0 | N | N | 1 | 是否可修改: |
| 12 | get | tinyint | 3 | 0 | N | N | 1 | 是否可查看: |
| 13 | field_add | text | 65535 | 0 | Y | N | 添加字段: | |
| 14 | field_set | text | 65535 | 0 | Y | N | 修改字段: | |
| 15 | field_get | text | 65535 | 0 | Y | N | 查询字段: | |
| 16 | table_nav_name | varchar | 500 | 0 | Y | N | 跨表导航名称: | |
| 17 | table_nav | varchar | 500 | 0 | Y | N | 跨表导航: | |
| 18 | option | text | 65535 | 0 | Y | N | 配置: | |
| 19 | create_time | timestamp | 19 | 0 | N | N | CURRENT_TIMESTAMP | 创建时间: |
| 20 | update_time | timestamp | 19 | 0 | N | N | CURRENT_TIMESTAMP | 更新时间: |
表collect (收藏)
| 编号 | 名称 | 数据类型 | 长度 | 小数位 | 允许空值 | 主键 | 默认值 | 说明 |
| 1 | collect_id | int | 10 | 0 | N | Y | 收藏ID: | |
| 2 | user_id | int | 10 | 0 | N | N | 0 | 收藏人ID: |
| 3 | source_table | varchar | 255 | 0 | Y | N | 来源表: | |
| 4 | source_field | varchar | 255 | 0 | Y | N | 来源字段: | |
| 5 | source_id | int | 10 | 0 | N | N | 0 | 来源ID: |
| 6 | title | varchar | 255 | 0 | Y | N | 标题: | |
| 7 | img | varchar | 255 | 0 | Y | N | 封面: | |
| 8 | create_time | timestamp | 19 | 0 | N | N | CURRENT_TIMESTAMP | 创建时间: |
| 9 | update_time | timestamp | 19 | 0 | N | N | CURRENT_TIMESTAMP | 更新时间: |
表comment (评论)
| 编号 | 名称 | 数据类型 | 长度 | 小数位 | 允许空值 | 主键 | 默认值 | 说明 |
| 1 | comment_id | int | 10 | 0 | N | Y | 评论ID: | |
| 2 | user_id | int | 10 | 0 | N | N | 0 | 评论人ID: |
| 3 | reply_to_id | int | 10 | 0 | N | N | 0 | 回复评论ID:空为0 |
| 4 | content | longtext | 2147483647 | 0 | Y | N | 内容: | |
| 5 | nickname | varchar | 255 | 0 | Y | N | 昵称: | |
| 6 | avatar | varchar | 255 | 0 | Y | N | 头像地址:[0,255] | |
| 7 | create_time | timestamp | 19 | 0 | N | N | CURRENT_TIMESTAMP | 创建时间: |
| 8 | update_time | timestamp | 19 | 0 | N | N | CURRENT_TIMESTAMP | 更新时间: |
| 9 | source_table | varchar | 255 | 0 | Y | N | 来源表: | |
| 10 | source_field | varchar | 255 | 0 | Y | N | 来源字段: | |
| 11 | source_id | int | 10 | 0 | N | N | 0 | 来源ID: |
表diary_sharing (日记分享)
| 编号 | 名称 | 数据类型 | 长度 | 小数位 | 允许空值 | 主键 | 默认值 | 说明 |
| 1 | diary_sharing_id | int | 10 | 0 | N | Y | 日记分享ID | |
| 2 | regular_users | int | 10 | 0 | Y | N | 0 | 普通用户 |
| 3 | diary_number | varchar | 64 | 0 | Y | N | 日记编号 | |
| 4 | diary_title | varchar | 64 | 0 | Y | N | 日记标题 | |
| 5 | journal_category | varchar | 64 | 0 | Y | N | 日记类别 | |
| 6 | diary_cover | varchar | 255 | 0 | Y | N | 日记封面 | |
| 7 | share_time | datetime | 19 | 0 | Y | N | 分享时间 | |
| 8 | diary_content | longtext | 2147483647 | 0 | Y | N | 日记内容 | |
| 9 | hits | int | 10 | 0 | N | N | 0 | 点击数 |
| 10 | praise_len | int | 10 | 0 | N | N | 0 | 点赞数 |
| 11 | recommend | int | 10 | 0 | N | N | 0 | 智能推荐 |
| 12 | create_time | datetime | 19 | 0 | N | N | CURRENT_TIMESTAMP | 创建时间 |
| 13 | update_time | timestamp | 19 | 0 | N | N | CURRENT_TIMESTAMP | 更新时间 |
表hits (用户点击)
| 编号 | 名称 | 数据类型 | 长度 | 小数位 | 允许空值 | 主键 | 默认值 | 说明 |
| 1 | hits_id | int | 10 | 0 | N | Y | 点赞ID: | |
| 2 | user_id | int | 10 | 0 | N | N | 0 | 点赞人: |
| 3 | create_time | timestamp | 19 | 0 | N | N | CURRENT_TIMESTAMP | 创建时间: |
| 4 | update_time | timestamp | 19 | 0 | N | N | CURRENT_TIMESTAMP | 更新时间: |
| 5 | source_table | varchar | 255 | 0 | Y | N | 来源表: | |
| 6 | source_field | varchar | 255 | 0 | Y | N | 来源字段: | |
| 7 | source_id | int | 10 | 0 | N | N | 0 | 来源ID: |
表journal_category (日记类别)
| 编号 | 名称 | 数据类型 | 长度 | 小数位 | 允许空值 | 主键 | 默认值 | 说明 |
| 1 | journal_category_id | int | 10 | 0 | N | Y | 日记类别ID | |
| 2 | category_name | varchar | 64 | 0 | Y | N | 类别名称 | |
| 3 | recommend | int | 10 | 0 | N | N | 0 | 智能推荐 |
| 4 | create_time | datetime | 19 | 0 | N | N | CURRENT_TIMESTAMP | 创建时间 |
| 5 | update_time | timestamp | 19 | 0 | N | N | CURRENT_TIMESTAMP | 更新时间 |
表notice (公告)
| 编号 | 名称 | 数据类型 | 长度 | 小数位 | 允许空值 | 主键 | 默认值 | 说明 |
| 1 | notice_id | mediumint | 8 | 0 | N | Y | 公告id: | |
| 2 | title | varchar | 125 | 0 | N | N | 标题: | |
| 3 | content | longtext | 2147483647 | 0 | Y | N | 正文: | |
| 4 | create_time | timestamp | 19 | 0 | N | N | CURRENT_TIMESTAMP | 创建时间: |
| 5 | update_time | timestamp | 19 | 0 | N | N | CURRENT_TIMESTAMP | 更新时间: |
表personal_diary (个人日记)
| 编号 | 名称 | 数据类型 | 长度 | 小数位 | 允许空值 | 主键 | 默认值 | 说明 |
| 1 | personal_diary_id | int | 10 | 0 | N | Y | 个人日记ID | |
| 2 | regular_users | int | 10 | 0 | Y | N | 0 | 普通用户 |
| 3 | diary_number | varchar | 64 | 0 | Y | N | 日记编号 | |
| 4 | save_time | datetime | 19 | 0 | Y | N | 保存时间 | |
| 5 | diary_title | varchar | 64 | 0 | Y | N | 日记标题 | |
| 6 | diary_content | longtext | 2147483647 | 0 | Y | N | 日记内容 | |
| 7 | recommend | int | 10 | 0 | N | N | 0 | 智能推荐 |
| 8 | create_time | datetime | 19 | 0 | N | N | CURRENT_TIMESTAMP | 创建时间 |
| 9 | update_time | timestamp | 19 | 0 | N | N | CURRENT_TIMESTAMP | 更新时间 |
表regular_users (普通用户)
| 编号 | 名称 | 数据类型 | 长度 | 小数位 | 允许空值 | 主键 | 默认值 | 说明 |
| 1 | regular_users_id | int | 10 | 0 | N | Y | 普通用户ID | |
| 2 | user_name | varchar | 64 | 0 | Y | N | 用户姓名 | |
| 3 | user_gender | varchar | 64 | 0 | Y | N | 用户性别 | |
| 4 | mobile_phone_number | varchar | 16 | 0 | Y | N | 手机号码 | |
| 5 | user_address | text | 65535 | 0 | Y | N | 用户地址 | |
| 6 | examine_state | varchar | 16 | 0 | N | N | 已通过 | 审核状态 |
| 7 | recommend | int | 10 | 0 | N | N | 0 | 智能推荐 |
| 8 | user_id | int | 10 | 0 | N | N | 0 | 用户ID |
| 9 | create_time | datetime | 19 | 0 | N | N | CURRENT_TIMESTAMP | 创建时间 |
| 10 | update_time | timestamp | 19 | 0 | N | N | CURRENT_TIMESTAMP | 更新时间 |
表user (用户账户:用于保存用户登录信息)
| 编号 | 名称 | 数据类型 | 长度 | 小数位 | 允许空值 | 主键 | 默认值 | 说明 |
| 1 | user_id | mediumint | 8 | 0 | N | Y | 用户ID:[0,8388607]用户获取其他与用户相关的数据 | |
| 2 | state | smallint | 5 | 0 | N | N | 1 | 账户状态:[0,10](1可用|2异常|3已冻结|4已注销) |
| 3 | user_group | varchar | 32 | 0 | Y | N | 所在用户组:[0,32767]决定用户身份和权限 | |
| 4 | login_time | timestamp | 19 | 0 | N | N | CURRENT_TIMESTAMP | 上次登录时间: |
| 5 | phone | varchar | 11 | 0 | Y | N | 手机号码:[0,11]用户的手机号码,用于找回密码时或登录时 | |
| 6 | phone_state | smallint | 5 | 0 | N | N | 0 | 手机认证:[0,1](0未认证|1审核中|2已认证) |
| 7 | username | varchar | 16 | 0 | N | N | 用户名:[0,16]用户登录时所用的账户名称 | |
| 8 | nickname | varchar | 16 | 0 | Y | N | 昵称:[0,16] | |
| 9 | password | varchar | 64 | 0 | N | N | 密码:[0,32]用户登录所需的密码,由6-16位数字或英文组成 | |
| 10 | | varchar | 64 | 0 | Y | N | 邮箱:[0,64]用户的邮箱,用于找回密码时或登录时 | |
| 11 | email_state | smallint | 5 | 0 | N | N | 0 | 邮箱认证:[0,1](0未认证|1审核中|2已认证) |
| 12 | avatar | varchar | 255 | 0 | Y | N | 头像地址:[0,255] | |
| 13 | create_time | timestamp | 19 | 0 | N | N | CURRENT_TIMESTAMP | 创建时间: |
整个在线日记系统的需求分析主要对系统总体架构以及功能模块的设计,通过建立E-R模型和数据库逻辑系统设计完成了数据库系统设计。
4 在线日记系统详细设计与实现
在线日记系统的详细设计与实现主要是根据前面的在线日记系统的需求分析和在线日记系统的总体设计来设计页面并实现业务逻辑。主要从在线日记系统界面实现、业务逻辑实现这两部分进行介绍。
4.1用户功能模块
4.1.1 前台首页界面
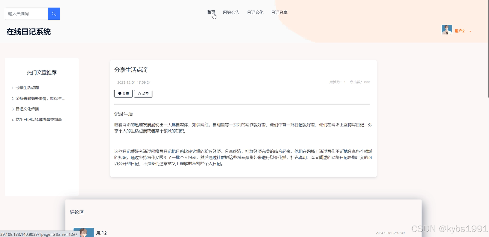
当进入在线日记系统的时候,系统以上中下的布局进行展示,首先映入眼帘的是系统的导航栏,下面是轮播图,再往下是公告信息,其主界面展示如下图4-1所示。
图4-1 前台首页界面图
4.1.2 用户注册界面
在线日记系统的游客可以进行注册登录,当用户右上角“注册”按钮的时候,当填写上自己的账号+密码+确认密码+昵称+邮箱+手机号等后再点击“注册”按钮后将会先验证输入的有没有空数据,再次验证密码和确认密码是否是一样的,最后验证输入的账户名和数据库表中已经注册的账户名是否重复,只有都验证没问题后即可用户注册成功。其用用户注册界面展示如下图4-2所示。
图4-2注册界面图
注册关键代码如下:
/**
* 注册
* @param user
* @return
*/
@PostMapping("register")
public Map<String, Object> signUp(@RequestBody User user) {
// 查询用户
Map<String, String> query = new HashMap<>();
Map<String,Object> map = JSON.parseObject(JSON.toJSONString(user));
query.put("username",user.getUsername());
List list = service.selectBaseList(service.select(query, new HashMap<>()));
if (list.size()>0){
return error(30000, "用户已存在");
}
map.put("password",service.encryption(String.valueOf(map.get("password"))));
service.insert(map);
return success(1);
}
4.1.3 用户登录界面
在线日记系统中的前台上注册后的用户是可以通过自己的账户名和密码进行登录的,当会员输入完整的自己的账户名和密码信息并点击“登录”按钮后,将会首先验证输入的有没有空数据,再次验证输入的账户名+密码和数据库中当前保存的用户信息是否一致,只有在一致后将会登录成功并自动跳转到在线日记系统的首页中;否则将会提示相应错误信息,用户登录界面如下图4-3所示。
图4-3用户登录界面图
登录关键代码如下:
/**
* 登录
* @param data
* @param httpServletRequest
* @return
*/
@PostMapping("login")
public Map<String, Object> login(@RequestBody Map<String, String> data, HttpServletRequest httpServletRequest) {
log.info("[执行登录接口]");
String username = data.get("username");
String email = data.get("email");
String phone = data.get("phone");
String password = data.get("password");
List resultList = null;
Map<String, String> map = new HashMap<>();
if(username != null && "".equals(username) == false){
map.put("username", username);
resultList = service.selectBaseList(service.select(map, new HashMap<>()));
}
else if(email != null && "".equals(email) == false){
map.put("email", email);
resultList = service.selectBaseList(service.select(map, new HashMap<>()));
}
else if(phone != null && "".equals(phone) == false){
map.put("phone", phone);
resultList = service.selectBaseList(service.select(map, new HashMap<>()));
}else{
return error(30000, "账号或密码不能为空");
}
if (resultList == null || password == null) {
return error(30000, "账号或密码不能为空");
}
//判断是否有这个用户
if (resultList.size()<=0){
return error(30000,"用户不存在");
}
User byUsername = (User) resultList.get(0);
Map<String, String> groupMap = new HashMap<>();
groupMap.put("name",byUsername.getUserGroup());
List groupList = userGroupService.selectBaseList(userGroupService.select(groupMap, new HashMap<>()));
if (groupList.size()<1){
return error(30000,"用户组不存在");
}
UserGroup userGroup = (UserGroup) groupList.get(0);
//查询用户审核状态
if (!StringUtils.isEmpty(userGroup.getSourceTable())){
String res = service.selectExamineState(userGroup.getSourceTable(),byUsername.getUserId());
if (res==null){
return error(30000,"用户不存在");
}
if (!res.equals("已通过")){
return error(30000,"该用户审核未通过");
}
}
//查询用户状态
if (byUsername.getState()!=1){
return error(30000,"用户非可用状态,不能登录");
}
String md5password = service.encryption(password);
if (byUsername.getPassword().equals(md5password)) {
// 存储Token到数据库
AccessToken accessToken = new AccessToken();
accessToken.setToken(UUID.randomUUID().toString().replaceAll("-", ""));
accessToken.setUser_id(byUsername.getUserId());
Duration duration = Duration.ofSeconds(7200L);
redisTemplate.opsForValue().set(accessToken.getToken(), accessToken,duration);
// 返回用户信息
JSONObject user = JSONObject.parseObject(JSONObject.toJSONString(byUsername));
user.put("token", accessToken.getToken());
JSONObject ret = new JSONObject();
ret.put("obj",user);
return success(ret);
} else {
return error(30000, "账号或密码不正确");
}
}
4.1.4 我的账户界面
当用户点击右上角“我的”这个按钮,会出现子菜单,点击“我的账户”可以对个人的资料、登录系统的密码以及自己收藏的信息进行设置管理,我的账户界面如下图4-4所示。
图4-4我的账户界面图
图4-5修改密码界面图
密码修改关键代码如下:
/**
* 修改密码
* @param data
* @param request
* @return
*/
@PostMapping("change_password")
public Map<String, Object> change_password(@RequestBody Map<String, String> data, HttpServletRequest request){
// 根据Token获取UserId
String token = request.getHeader("x-auth-token");
Integer userId = tokenGetUserId(token);
// 根据UserId和旧密码获取用户
Map<String, String> query = new HashMap<>();
String o_password = data.get("o_password");
query.put("user_id" ,String.valueOf(userId));
query.put("password" ,service.encryption(o_password));
int count = service.selectBaseCount(service.count(query, service.readConfig(request)));
if(count > 0){
// 修改密码
Map<String,Object> form = new HashMap<>();
form.put("password",service.encryption(data.get("password")));
service.update(query,service.readConfig(request),form);
return success(1);
}
return error(10000,"密码修改失败!");
}
4.1.5日记分享详情界面
用户可以查看日记分享信息,在查询到自己想要了解的日记分享的时候,可以进入查看详细的介绍,在日记分享详情这个界面,同时支持用户对喜欢的日记分享进行收藏、点赞以及评论的功能,日记分享详情展示页面如图4-6所示。
图4-6日记分享界面图
4.1.6网站公告界面
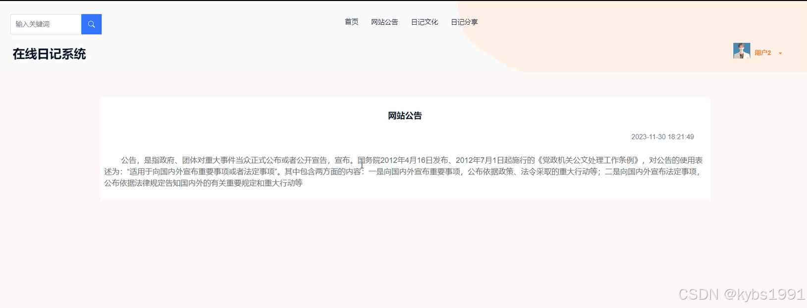
用户点击“网站公告”菜单显示管理员在后台发布的所有的网站公告信息,可以查看网站公告详情。界面如下图4-7所示。
图4-7网站公告界面图
4.1.7日记文化界面
当访客点击在线日记系统中导航栏上的“日记文化”后将会进入到该“日记文化”列表的界面,然后选择想要看的日记文化,点击进入到详细界面,同时可以进行点赞、收藏、评论操作,日记文化界面如下图4-8所示。
图4-8日记文化界面图
4.1.8个人中心管理界面
个人中心:在前台点击“我的”下面的“个人中心”可以对个人首页+个人日记+日记分享+自己收藏的信息进行管控。界面如下图4-9所示。
图4-9 个人中心管理界面图
4.2管理员功能模块
4.2.1用户管理界面
管理员可以对在线日记系统中的管理员以及前台注册的游客用户进行增删改查。界面如下图4-10所示。
图4-10用户管理界面图
用户管理关键代码如下:
@PostMapping("/add")
@Transactional
public Map<String, Object> add(HttpServletRequest request) throws IOException {
service.insert(service.readBody(request.getReader()));
return success(1);
}
public Map<String, Object> addMap(Map<String,Object> map){
service.insert(map);
return success(1);
}
4.2.2 个人日记管理界面
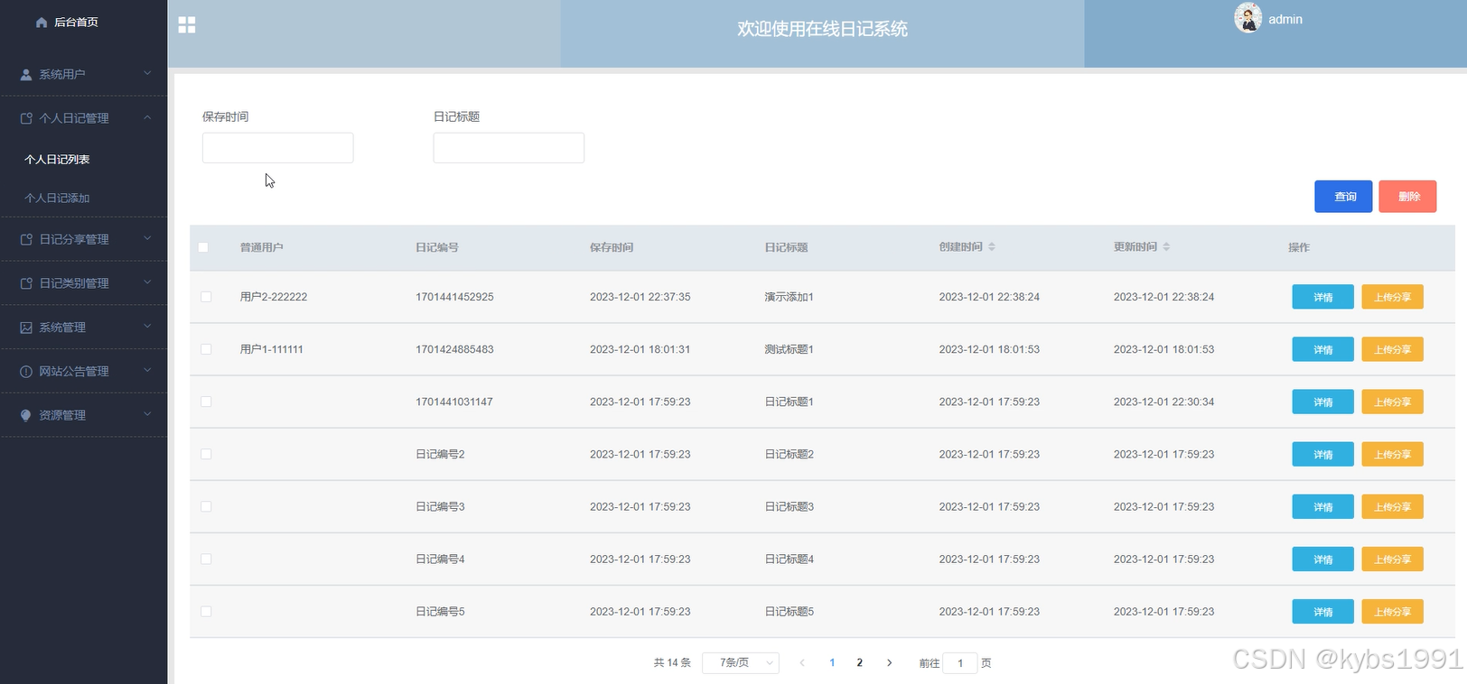
管理员点击“个人日记列表”会显示出所有的个人日记信息,支持选择保存时间或者日记编号对个人日记信息进行查询,如果想要添加新的个人日记信息,点击“个人日记添加”按钮,输入普通用户、日记编号、保存时间、日记标题等信息,点击“提交”按钮就可以添加了,同时可以选择某一条个人日记信息,点击“删除”进行删除,也可以对用户提交的个人日记的信息进行上传分享。界面如下图4-11所示。
图4-11个人日记管理界面图
个人日记管理关键代码如下:
@PostMapping("/set")
@Transactional
public Map<String, Object> set(HttpServletRequest request) throws IOException {
service.update(service.readQuery(request), service.readConfig(request), service.readBody(request.getReader()));
return success(1);
}
管理员点击“日记分享”会显示出所有的日记分享信息,支持选择普通用户或者日记编号对日记分享信息进行查询,如果想要添加新的日记分享信息,点击“日记分享添加”按钮,输入普通用户、日记编号、日记标题、日记类别、日记封面、分享时间等信息,点击“提交”按钮就可以添加了,同时可以选择某一条日记分享信息,点击“删除”进行删除,也可以对用户提交的日记分享评论的信息进行管控。界面如下图4-12所示。
图4-12日记分享管理界面图
日记分享管理关键代码如下:
@RequestMapping(value = "/del")
@Transactional
public Map<String, Object> del(HttpServletRequest request) {
service.delete(service.readQuery(request), service.readConfig(request));
return success(1);
}
public void delete(Map<String,String> query,Map<String,String> config){
QueryWrapper wrapper = new QueryWrapper<E>();
toWhereWrapper(query, "0".equals(config.get(FindConfig.GROUP_BY)),wrapper);
baseMapper.delete(wrapper);
log.info("[{}] - 删除操作:{}",wrapper.getSqlSelect());
}
管理员点击“网站公告管理”菜单可以查看到系统中的所有网站公告信息,对已经存在的网站公告,管理员可以修改,也可以添加新的网站公告或者删除网站公告。界面如下图4-14所示。
图4-14网站公告管理界面图
网站公告管理关键代码如下:
@RequestMapping("/get_list")
public Map<String, Object> getList(HttpServletRequest request) {
Map<String, Object> map = service.selectToPage(service.readQuery(request), service.readConfig(request));
return success(map);
}
资源管理:在“资源管理”这一菜单下,我们会看到日记文化、内容分类,管理员可以对其进行增删改查操作。界面如下图4-14所示。
图4-14资源管理界面图
5系统测试
5.1 系统测试用例
系统测试包括:用户登录功能测试、日记文化展示功能测试、日记分享添加、日记分享搜索、密码修改、日记分享功能测试,如表5-1、5-2、5-3、5-4、5-5、5-6所示:
表5-1 用户登录功能测试表
| 用例名称 | 用户登录系统 |
| 目的 | 测试用户通过正确的用户名和密码可否登录功能 |
| 前提 | 未登录的情况下 |
| 测试流程 | 1) 进入登录页面 2) 输入正确的用户名和密码 |
| 预期结果 | 用户名和密码正确的时候,跳转到登录成功界面,反之则显示错误信息,提示重新输入 |
| 实际结果 | 实际结果与预期结果一致 |
日记文化查看功能测试:
表5-2 日记文化查看功能测试表
| 用例名称 | 日记文化查看 |
| 目的 | 测试日记文化查看功能 |
| 前提 | 用户登录 |
| 测试流程 | 点击日记文化列表 |
| 预期结果 | 可以查看到所有日记文化信息 |
| 实际结果 | 实际结果与预期结果一致 |
管理员添加日记分享管理界面测试:
表5-3 管理员添加日记分享管理界面测试表
| 用例名称 | 添加日记分享测试用例 |
| 目的 | 测试日记分享添加功能 |
| 前提 | 管理员用户正常登录情况下 |
| 测试流程 | 1)管理员点击日记分享,然后点击添加后并填写信息。 2)点击进行提交。 |
| 预期结果 | 提交以后,页面首页会显示新的日记分享信息 |
| 实际结果 | 实际结果与预期结果一致 |
日记分享搜索功能测试:
表5-4日记分享搜索功能测试表
| 用例名称 | 日记分享搜索测试 |
| 目的 | 测试日记分享搜索功能 |
| 前提 | 无 |
| 测试流程 | 1)在搜索框填入搜索关键字。 2)点击搜索按钮。 |
| 预期结果 | 页面显示包含有搜索关键字的日记分享 |
| 实际结果 | 实际结果与预期结果一致 |
密码修改搜索功能测试:
表5-5 密码修改功能测试表
| 用例名称 | 密码修改测试用例 |
| 目的 | 测试管理员密码修改功能 |
| 前提 | 管理员用户正常登录情况下 |
| 测试流程 | 1)管理员密码修改并完成填写。 2)点击进行提交。 |
| 预期结果 | 使用新的密码可以登录 |
| 实际结果 | 实际结果与预期结果一致 |
日记分享功能测试:
表5-6日记分享功能测试表
| 用例名称 | 日记分享测试用例 |
| 目的 | 测试用户日记分享功能 |
| 前提 | 用户正常登录情况下 |
| 测试流程 | 1)搜索查看日记分享信息,点击日记分享。 2)填写日记分享信息,点击进行提交。 |
| 预期结果 | 日记分享成功 |
| 实际结果 | 实际结果与预期结果一致 |
5.2 系统测试结果
通过编写在线日记系统的测试用例,已经检测完毕用户登录模块、日记文化展示模块、日记分享添加模块、日记分享搜索模块、密码修改模块、日记分享模块功能测试,通过这6大模块为在线日记系统的后期推广运营提供了强力的技术支撑。
结论
本文介绍了一个在线日记系统的设计与实现过程。该系统使用了Spring Boot框架作为后台开发工具,Tomcat服务器作为中间件,Mysql作为数据库管理平台,前端采用了JQuery框架,并结合Validate校验框架来减少前端代码的输入量。
在开始开发之前,我们进行了大量的准备工作。通过阅读和学习相关文献资料,我们获得了许多宝贵的方法和设计思路,对系统的开发起到了重要的作用。在技术选型方面,我们选择了自己比较熟悉的Web、Spring Boot和MYSQL等技术。这些技术都是在之前的学习中积累的经验。虽然开发工作量较大,但正是由于之前的积累和准备,我们才能够顺利地完成这个项目。因此,经验的积累和充分的准备是非常重要的。
当然,在系统的设计与实现过程中,我们也离不开老师和同学们的帮助。正是由于他们的指导和帮助,我们才能够按时完成这个系统。在这个过程中,我们也收获了很多,并意识到系统还有改进的空间。由于专业知识的限制,我们无法做到完美,希望将来有机会能够真正投入使用并不断改进。
参考文献
[1]杨芬,宋晓燕. MySQL数据库应用的课程教学分析 [J]. 电子技术, 2023, 52 (10): 180-181.
[2]杨华,徐扬. MySQL数据库对中文编码支持的探讨 [J]. 网络安全和信息化, 2023, (10): 157-160.
[3]尹应荆. JAVA编程语言在计算机软件开发中的应用 [J]. 石河子科技, 2023, (05): 45-47.
[4]苏婉怡,揣小龙,王煜尧等. 基于Java技术的考试系统设计与实现 [J]. 无线互联科技, 2023, 20 (14): 75-77.
[5]Karthik G ,Debashish M ,Jagoda C , et al. Developing a MySQL Database for the Provenance of Black Tiger Prawns (Penaeus monodon). [J]. Foods (Basel, Switzerland), 2023, 12 (14):
[6]王希超,李晓峰,戚勇等. 基于Springboot框架的代码自动生成方法及系统[P]. 山东省: CN116301780A, 2023-06-23.
[7]岳峰,段政伟. 基于SpringBoot框架的营区手机管控平台设计与实现 [J]. 无线互联科技, 2023, 20 (11): 49-52.
[8]谷建鹏. 基于SpringBoot框架的即时通信系统开发 [J]. 信息与电脑(理论版), 2023, 35 (11): 134-136.
[9]赵将. Java语言在计算机软件开发中的应用 [J]. 数字技术与应用, 2023, 41 (03): 160-162. D
[10]Sunday O B ,Nduka O S . MySQL Database Server: Deploying Software Application to Enhance Visibility and Accountability [J]. Current Journal of Applied Science and Technology, 2023, 42 (4): 16-23.
[11]刘丹青,李超,王青海. 基于Java技术的藏汉双语学前教育云平台设计与实现 [J]. 信息技术, 2023, 47 (02): 17-23.
[12]惠昭君. 基于JSP云端日记管理系统的设计与实现 [J]. 电子技术与软件工程, 2022, (12): 218-221.
[13]马丕明,钱少博,刘晓龙. 一种基于Web的系统日记记录和查询方法、系统、设备及存储介质[P]. 山东省: CN114610593A, 2022-06-10.
[14]王娜娜. 基于java的个人日记系统的设计与实现 [J]. 信息与电脑(理论版), 2022, 34 (01): 141-143.
[15]刘欣,李亮亮,牛聪. 基于Vue和SpringBoot框架的流域监管平台的研究和应用[C]// 《中国防汛抗旱》杂志社,中国水利学会减灾专业委员会,水利部防洪抗旱减灾工程技术研究中心(中国水利水电科学研究院防洪抗旱减灾研究中心). 第十一届防汛抗旱信息化论坛论文集. 黄河水利委员会信息中心;郑州黄河河务局;, 2021: 5.
[16]Sriratana W ,Khagwian V ,Satthamsakul S . Analysis of Electric Current by Using MySQL Database on Web Server for Machine Performance Evaluation: A Case Study of Air Conditioning System [J]. 제어로봇시스템학회 국제학술대회 논문집, 2020,
[17]田海晴. 基于SpringBoot和Vue框架的共享运营管理平台的设计与实现[D]. 山东大学, 2020. [18]师明,曾丹. 基于Vue.js和Spring Boot的校招日记系统 [J]. 工业控制计算机, 2020, 33 (01): 95-97.
致 谢
眨眼之间,大学生活就要结束了。在本文的最后,我要感谢我和蔼可亲的导师、团结有爱的同学的帮助和鼓励。此刻,我找不到感谢之词可以用来表达我最深切的感激之情。尤其感谢我的指导老师,在选题的过程中与我进行了深入的交流,在毕业设计期间给我提供了一些指导。四年的学习生活让我受益良多,老师们的丰富的学术知识、认真负责的学习态度让我受益匪浅。在此,我深深地感谢那些曾经给予我帮助和指导的老师!
我们的论文得益于许多学者的贡献,他们的研究成果为我们提供了宝贵的指导,使我们能够更好地完成这篇文章。感谢我的同学和朋友在我的写作以及排版过程中给予热情的帮助,才使得我比较顺利的完成了这篇论文。
感谢大学里遇见的朋友,你们在我这四年里留下无数的温暖和快乐,让我对这个校园多了一份留念。最后,感谢我的父母、辅导员、班长,以及室友们对我大学生活上的关心和理解,让我能保持乐观和追求我所热爱的。尽管我的能力有限,但我仍然尽力去完善这篇论文,并且诚挚地希望各位老师和学友能够给予宝贵的指导与意见!
请关注点赞+私信博主,免费领取项目源码
617

被折叠的 条评论
为什么被折叠?



