目录
摘要
随着社会的发展,非物质文化遗产的保护和管理变得日益重要。本论文基于Spring Boot框架,设计和实现了一个高效的非物质文化遗产推广网站。
首先,我们对非物质文化遗产进行了全面的调研和分析,包括其定义、分类以及保护的重要性。然后,我们分析了传统的非物质文化遗产管理方法存在的问题和局限性。
为了解决这些问题,本系统采用了Spring Boot作为开发框架。Spring Boot具有快速搭建和配置的特点,使得开发人员可以更加专注于业务逻辑的实现。此外,该框架还提供了丰富的功能模块和插件,为系统的扩展和定制提供了便利。
在系统设计方面,我们采用了MVC架构,将系统划分为模型、视图和控制器三个层次。模型层负责数据的存储和处理,视图层负责用户界面的展示,控制器层负责协调各个模块之间的交互。此外,我们还采用了数据库来存储非物质文化遗产的相关信息,并使用Hibernate框架进行数据持久化。
在实现过程中,我们注重系统的性能和用户体验。通过优化数据库查询和使用缓存技术,我们提高了系统的响应速度。同时,我们还设计了友好的用户界面,使得用户可以方便地浏览和管理非物质文化遗产。
最后,我们对系统进行了测试和评估。实验结果表明,本系统在功能完备性、性能稳定性和用户体验方面都取得了良好的效果。
综上所述,本论文基于Spring Boot框架成功地设计和实现了一个高效的非物质文化遗产推广网站,为非物质文化遗产的推广和传承提供了有力的支持
关键词:SpringBoot框架;非物质文化遗产推广网站;系统设计
Abstract
With the development of society, the protection and management of intangible cultural heritage have become increasingly important. This paper designs and implements an efficient website for promoting intangible cultural heritage based on the Spring Boot framework.
Firstly, we conducted a comprehensive survey and analysis of intangible cultural heritage, including its definition, classification, and the importance of protection. Then, we analyzed the problems and limitations of traditional methods for managing intangible cultural heritage.
To address these issues, this system adopts Spring Boot as the development framework. Spring Boot has the characteristics of fast setup and configuration, allowing developers to focus more on the implementation of business logic. In addition, the framework also provides rich functional modules and plugins, providing convenience for system expansion and customization.
In terms of system design, we adopted the MVC architecture, dividing the system into three levels: model, view, and controller. The model layer is responsible for storing and processing data, the view layer is responsible for displaying the user interface, and the controller layer is responsible for coordinating the interaction between various modules. In addition, we also use databases to store information related to intangible cultural heritage and use the Hibernate framework for data persistence.
In the implementation process, we focus on system performance and user experience. By optimizing database queries and using caching techniques, we have improved the system's response speed. At the same time, we have also designed a user-friendly interface that allows users to easily browse and manage intangible cultural heritage.
Finally, we tested and evaluated the system. The experimental results show that this system has achieved good results in terms of functional completeness, performance stability, and user experience.
In summary, this paper successfully designed and implemented an efficient intangible cultural heritage promotion website based on the Spring Boot framework, providing strong support for the promotion and inheritance of intangible cultural heritage
Keywords: SpringBoot framework; Intangible cultural heritage promotion website; system design
1 绪论
1.1 选题背景与意义
随着社会发展和科技进步,非物质文化遗产的保护和传承变得愈发重要。借助现代技术,特别是Spring Boot框架作为一种轻量级的Java开发框架,可以有效地构建高性能、简化开发的应用。设计一个基于Spring Boot的非物质文化遗产推广网站,将有助于更好地传播和保护非物质文化遗产。
意义:
促进文化传承: 通过网站展示非物质文化遗产的丰富内容,促进文化传承和传播,使更多人了解和关注非物质文化遗产。
提供互动体验: 利用Spring Boot框架的快速开发特性,设计交互性强、用户体验良好的网站,提供互动式学习和体验非物质文化的平台。
实现数字化管理: 利用现代技术实现非物质文化遗产的数字化管理,方便对文化资源进行整理、存储和检索。
推动文化创意产业: 促进非物质文化遗产与文化创意产业的融合,为非物质文化遗产的经济价值提供更多可能性。
综上所述,基于Spring Boot框架的非物质文化遗产推广网站的设计与实现既有助于传承和推广非物质文化遗产,同时也顺应了数字化时代对文化传播和保护的需求。
非物质文化遗产推广网站的设计与实现是一个具有广泛研究和应用价值的领域,在国内外已经有一些相关研究和实践。以下是国内外研究现状的概述:
国内研究现状:
学术研究:国内的学者们对非物质文化遗产推广网站进行了深入研究,包括系统架构设计、数据管理与分析、用户体验等方面。相关研究主要集中在对非物质文化遗产的分类、保护与传承的方法论以及技术手段的探索。
实践应用:一些地方政府和文化机构已经开展了非物质文化遗产推广网站的实践应用。这些系统涵盖了各个层面,如文化遗产资源调查、数字化存储和展示、知识管理与传播等。
国外研究现状:
欧洲国家:欧洲的许多国家也非常重视非物质文化遗产的保护和管理,已经开发了一些非物质文化遗产推广网站。这些系统通常具有较为完善的功能模块,包括文化遗产的数字化存储、在线展示与交流、数据分析和决策支持等。
亚洲国家:亚洲的一些国家在非物质文化遗产推广网站方面也有相关研究和实践。例如,日本的“人间资料库”项目以及韩国的“非物质文化遗产推广网站”等都是成功的案例。
总体而言,国内外关于非物质文化遗产推广网站的研究已经取得了一定的进展,但仍存在一些问题和挑战,如数据集成与共享、系统可扩展性和用户体验等方面的改进。因此,基于Spring Boot框架设计和实现一个高效的非物质文化遗产推广网站,将为该领域的进一步发展提供新的思路和解决方案。
论文将分层次经行编排,除去论文摘要致谢文献参考部分,正文部分还会对系统需求做出分析,以及阐述大体的设计和实现的功能,最后罗列部分调测记录,论文主要架构如下:
第一章:引言。第一章主要介绍了课题研究的背景和意义,系统开发的国内外研究现状和本文的研究内容与主要工作。
第二章:系统需求分析。主要从系统的用户、功能等方面进行需求分析。
第三章:系统设计。主要对系统框架、系统功能模块、数据库进行功能设计。
第四章:系统实现。主要介绍了系统框架搭建、系统界面的实现。
第五章:系统测试。主要对系统的部分界面进行测试并对主要功能进行测试
2系统分析
系统分析是开发一个项目的先决条件,通过系统分析可以很好的了解系统的主体用户的基本需求情况,同时这也是项目的开发的原因。进而对系统开发进行可行性分析,通常包括技术可行性、经济可行性等,可行性分析同时也是从项目整体角度进行的分析。然后就是对项目的具体需求进行分析,分析的手段一般都是通过用户的用例图来实现。接下来会进行详细的介绍。
2.1 可行性分析
经济可行性在此仅代表平台的运维成本,开发成本不在此考虑。
目前该模式下的相关系统的数量日益增多,信息管理系统的平民化、普及化使用户人数呈上升趋势,当用户人数庞大了,运维成本可以由广告费进行填补,包括开发成本。
所以经济可行性没有问题。
(2)操作可行性:
此次项目设计参考了几个该模式下系统的开发案例,对他们的操作界面分析,将众多案例结合在一起,突出以人为本简化操作,所以具有基本计算机知识的人都会操作本项目。
因此操作可行性也没有问题。
(3)技术可行性:
技术可行性指的是对于搭建框架的可行性,以及有更优秀的技术出现时系统的技术更新换代的纳新性如何,开发时间成本费用比如何。
现有的JAVA语言能够迎合所有系统的搭建。开发这个非物质文化遗产推广网站的时候我采用了JAVA+SpringBoot用以运行整体程序。
综上所述技术可行性也没有问题。
2.2.1系统开发流程
基于springboot的非物质文化遗产推广网站开发时,首先进行需求分析,进而对系统进行总体的设计规划,设计系统功能模块,数据库的选择等,本系统的开发流程如图2-1所示。

图2-1系统开发流程图
2.2.2 用户登录流程
为了保证系统的安全性,要使用本系统对系统信息进行管理,必须先登陆到系统中。如图2-2所示。

图2-2 登录流程图
2.2.3 系统操作流程
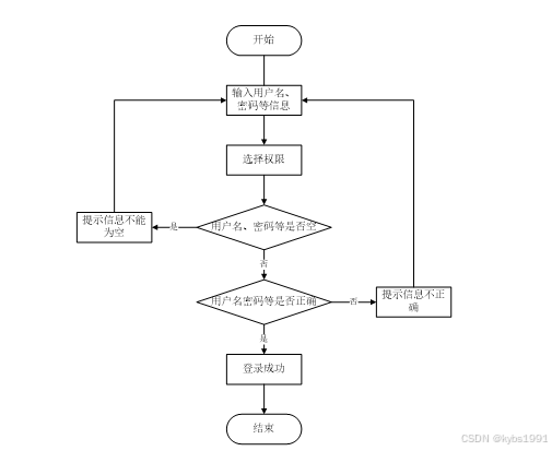
用户打开并进入系统后,会先显示登录界面,输入正确的用户名和密码,系统自动检测信息,若信息无误,则用户会进入系统功能界面,进行操作,否则会提示错误无法登录,操作流程如图2-3所示。

图2-3 系统操作流程图
2.2.4 添加信息流程
管理员可以对通知公告、非遗介绍、活动信息等进行信息的添加,用户可以对自己权限内的信息进行添加,输入信息后,系统会自行验证输入的信息和数据,若信息正确,会将其添加到数据库内,若信息有误,则会提示重新输入信息,添加信息流程如图2-4所示。

图2-4 添加信息流程图
2.2.5 修改信息流程
管理员可以对通知公告、非遗介绍、活动信息等进行的修改,用户可以对自己权限内的信息进行修改,首先进入修改信息界面,输入修改信息数据,系统进行数据的判断验证,修改信息合法则修改成功,信息更新至数据库,信息不合法则修改失败,重新输入。修改信息流程图如图2-5所示。

图2-5 修改信息流程图
2.2.6 删除信息流程
管理员可以对通知公告、非遗介绍、活动信息等进行信息的删除,对要删除的信息进行选中后,点击删除按钮,系统会询问是否确定,若点击确定,则系统会删除掉选中的信息,并在数据库内对信息进行删除,删除信息流程图如图2-6所示。

图2-6 删除信息流程图
2.3 系统功能分析
按照基于springboot的非物质文化遗产推广网站的角色,系统划分为了普通用户模块、专家用户模块和管理员模块这三大部分。
登录注册: 提供用户注册和登录功能,确保用户身份的安全性和唯一性。
首页: 展示网站的主要内容和活动信息,吸引用户浏览和参与。
社区论坛: 提供用户交流和分享的平台,让用户可以就非物质文化遗产进行讨论和互动。
通知公告: 发布网站的最新通知和活动信息,让用户及时了解网站动态。
非遗介绍: 展示非物质文化遗产的介绍和相关信息,增进用户对非遗的了解和认知。
活动信息: 提供非遗相关活动的信息和参与方式,鼓励用户参与非遗活动。
互动体验: 提供用户互动体验的功能,如在线展览、虚拟体验等。
教育培训: 提供非物质文化遗产的教育培训课程和资源,促进非遗的传承和发展。
政策法规: 提供相关政策法规的查询和解读,帮助用户了解非物质文化遗产的保护政策。
我的账户: 用户的个人账户信息,包括余额、积分等。
个人中心: 用户个人信息管理,包括查看个人首页、报名信息、互动体验记录、收藏等功能。
2. 专家用户功能:
登录注册: 提供专家用户注册和登录功能,确保用户身份的安全性和唯一性。
首页: 展示网站的主要内容和活动信息,吸引专家用户浏览和参与。
社区论坛: 提供专家用户交流和分享的平台,让专家可以就非物质文化遗产进行深入的讨论和互动。
通知公告: 发布网站的最新通知和活动信息,让专家用户及时了解网站动态。
非遗介绍: 提供非物质文化遗产的介绍和相关信息,增进专家用户对非遗的专业认知和了解。
活动信息: 提供非遗相关活动的信息和参与方式,鼓励专家用户参与非遗活动。
互动体验: 提供专家用户互动体验的功能,如在线讨论、评审非遗项目等。
教育培训: 提供专家用户相关培训和研讨会的信息,促进专业知识的交流和分享。
政策法规: 提供相关政策法规的查询和解读,帮助专家用户了解非物质文化遗产的保护政策。
我的账户: 用户的个人账户信息,包括余额、积分等。
个人中心: 用户个人信息管理,包括查看个人首页、收藏等功能。
3. 管理员功能:
后台首页: 管理员登录后的管理主页,提供系统运行状态和重要信息的概览。
系统用户: 管理系统内的用户信息,包括权限设置、用户状态等。
非遗介绍管理: 管理非物质文化遗产的介绍内容,包括新增、编辑、删除等操作。
非遗分类管理: 对非物质文化遗产进行分类管理,方便用户查找和浏览。
活动信息管理: 管理非遗相关活动的信息发布和更新。
活动类型管理: 对非遗活动进行分类管理,便于用户选择参与。
报名信息管理: 管理用户报名活动的信息,包括审核和处理报名申请。
互动体验管理: 管理用户的互动体验记录和平台运营情况。
教育培训管理: 管理非物质文化遗产的教育培训课程和资源,包括发布、编辑和删除等操作。
政策法规管理: 管理相关政策法规的发布和更新,确保用户获取最新的政策信息。
系统管理:管理网站首页轮播图的内容和顺序。
通知公告管理: 管理网站的通知和公告的发布和更新。
交流管理: 管理用户在社区论坛的交流内容,维护良好的社区氛围。
权限管理: 对系统各项功能的权限进行管理和设置,确保安全运行和信息安全。
以上是基于Spring Boot框架的非物质文化遗产推广网站的功能需求分析,涵盖了普通用户、专家用户和管理员三个角色的功能设计与实现要求。
基于springboot的非物质文化遗产推广网站的非功能性需求比如系统的安全性怎么样,可靠性怎么样,性能怎么样,可拓展性怎么样等。具体可以表示在如下2-1表格中:
表2-1基于springboot的非物质文化遗产推广网站非功能需求表
| 安全性 | 主要指基于springboot的非物质文化遗产推广网站数据库的安装,数据库的使用和密码的设定必须合乎规范。 |
| 可靠性 | 可靠性是指基于springboot的非物质文化遗产推广网站能够安装用户的指示进行操作,经过测试,可靠性90%以上。 |
| 性能 | 性能是影响基于springboot的非物质文化遗产推广网站占据市场的必要条件,所以性能最好要佳才好。 |
| 可扩展性 | 比如数据库预留多个属性,比如接口的使用等确保了系统的非功能性需求。 |
| 易用性 | 用户只要跟着基于springboot的非物质文化遗产推广网站的页面展示内容进行操作,就可以了。 |
| 可维护性 | 基于springboot的非物质文化遗产推广网站开发的可维护性是非常重要的,经过测试,可维护性没有问题 |
2.4 系统用例分析
通过2.3功能的分析,得出了系统的用例图:
普通用户角色用例如图2-7所示。

图2-7普通用户角色用例图
专家用户角色用例如图2-8所示。

图2-8专家用户角色用例图
管理员是维护整个基于springboot的非物质文化遗产推广网站中所有数据信息的。管理员角色用例如图2-9所示。

图2-9基于springboot的非物质文化遗产推广网站管理员角色用例图
本章主要通过对基于springboot的非物质文化遗产推广网站的可行性分析、流程分析、功能需求分析、系统用例分析,确定整个系统要实现的功能。同时也为系统的代码实现和测试提供了标准。
3 系统总体设计
3.1 系统架构设计
本系统从架构上分为三层:表现层(UI)、业务逻辑层(BLL)以及数据层(DL)。

图3-1系统架构设计图
表现层(UI):又称UI层,主要完成本系统的UI交互功能,一个良好的UI可以打打提高用户的用户体验,增强用户使用本系统时的舒适度。UI的界面设计也要适应不同版本的非物质文化遗产推广网站以及不同尺寸的分辨率,以做到良好的兼容性。UI交互功能要求合理,用户进行交互操作时必须要得到与之相符的交互结果,这就要求表现层要与业务逻辑层进行良好的对接。
业务逻辑层(BLL):主要完成本系统的数据处理功能。用户从表现层传输过来的数据经过业务逻辑层进行处理交付给数据层,系统从数据层读取的数据经过业务逻辑层进行处理交付给表现层。
数据层(DL):由于本系统的数据是放在服务端的mysql数据库中,因此本属于服务层的部分可以直接整合在业务逻辑层中,所以数据层中只有数据库,其主要完成本系统的数据存储和管理功能。
3.2 系统功能模块设计
在上一章节中主要对系统的功能性需求和非功能性需求进行分析,并且根据需求分析了本系统中的用例。那么接下来就要开始对本系统的架构、主要功能和数据库开始进行设计。基于springboot的非物质文化遗产推广网站根据前面章节的需求分析得出,其总体设计模块图如图3-2所示。
图3-2系统功能模块图
数据库设计一般包括需求分析、概念模型设计、数据库表建立三大过程,其中需求分析前面章节已经阐述,概念模型设计有概念模型和逻辑结构设计两部分。
3.3.1 数据库概念结构设计
下面是整个基于springboot的非物质文化遗产推广网站中主要的数据库表总E-R实体关系图。

图3-3 基于springboot的非物质文化遗产推广网站总E-R关系图
通过上一小节中基于springboot的非物质文化遗产推广网站中总E-R关系图上得出一共需要创建很多个数据表。在此我主要罗列几个主要的数据库表结构设计。
| 编号 | 名称 | 数据类型 | 长度 | 小数位 | 允许空值 | 主键 | 默认值 | 说明 |
| 1 | token_id | int | 10 | 0 | N | Y | 临时访问牌ID | |
| 2 | token | varchar | 64 | 0 | Y | N | 临时访问牌 | |
| 3 | info | text | 65535 | 0 | Y | N | ||
| 4 | maxage | int | 10 | 0 | N | N | 2 | 最大寿命:默认2小时 |
| 5 | create_time | timestamp | 19 | 0 | N | N | CURRENT_TIMESTAMP | 创建时间: |
| 6 | update_time | timestamp | 19 | 0 | N | N | CURRENT_TIMESTAMP | 更新时间: |
| 7 | user_id | int | 10 | 0 | N | N | 0 | 用户编号: |
| 编号 | 名称 | 数据类型 | 长度 | 小数位 | 允许空值 | 主键 | 默认值 | 说明 |
| 1 | activity_type_id | int | 10 | 0 | N | Y | 活动类型ID | |
| 2 | activity_type | varchar | 64 | 0 | Y | N | 活动类型 | |
| 3 | create_time | datetime | 19 | 0 | N | N | CURRENT_TIMESTAMP | 创建时间 |
| 4 | update_time | timestamp | 19 | 0 | N | N | CURRENT_TIMESTAMP | 更新时间 |
| 编号 | 名称 | 数据类型 | 长度 | 小数位 | 允许空值 | 主键 | 默认值 | 说明 |
| 1 | auth_id | int | 10 | 0 | N | Y | 授权ID: | |
| 2 | user_group | varchar | 64 | 0 | Y | N | 用户组: | |
| 3 | mod_name | varchar | 64 | 0 | Y | N | 模块名: | |
| 4 | table_name | varchar | 64 | 0 | Y | N | 表名: | |
| 5 | page_title | varchar | 255 | 0 | Y | N | 页面标题: | |
| 6 | path | varchar | 255 | 0 | Y | N | 路由路径: | |
| 7 | position | varchar | 32 | 0 | Y | N | 位置: | |
| 8 | mode | varchar | 32 | 0 | N | N | _blank | 跳转方式: |
| 9 | add | tinyint | 3 | 0 | N | N | 1 | 是否可增加: |
| 10 | del | tinyint | 3 | 0 | N | N | 1 | 是否可删除: |
| 11 | set | tinyint | 3 | 0 | N | N | 1 | 是否可修改: |
| 12 | get | tinyint | 3 | 0 | N | N | 1 | 是否可查看: |
| 13 | field_add | text | 65535 | 0 | Y | N | 添加字段: | |
| 14 | field_set | text | 65535 | 0 | Y | N | 修改字段: | |
| 15 | field_get | text | 65535 | 0 | Y | N | 查询字段: | |
| 16 | table_nav_name | varchar | 500 | 0 | Y | N | 跨表导航名称: | |
| 17 | table_nav | varchar | 500 | 0 | Y | N | 跨表导航: | |
| 18 | option | text | 65535 | 0 | Y | N | 配置: | |
| 19 | create_time | timestamp | 19 | 0 | N | N | CURRENT_TIMESTAMP | 创建时间: |
| 20 | update_time | timestamp | 19 | 0 | N | N | CURRENT_TIMESTAMP | 更新时间: |
表classification_of_intangible_cultural_heritage (非遗分类)
| 编号 | 名称 | 数据类型 | 长度 | 小数位 | 允许空值 | 主键 | 默认值 | 说明 |
| 1 | classification_of_intangible_cultural_heritage_id | int | 10 | 0 | N | Y | 非遗分类ID | |
| 2 | classification_of_intangible_cultural_heritage | varchar | 64 | 0 | Y | N | 非遗分类 | |
| 3 | create_time | datetime | 19 | 0 | N | N | CURRENT_TIMESTAMP | 创建时间 |
| 4 | update_time | timestamp | 19 | 0 | N | N | CURRENT_TIMESTAMP | 更新时间 |
| 编号 | 名称 | 数据类型 | 长度 | 小数位 | 允许空值 | 主键 | 默认值 | 说明 |
| 1 | collect_id | int | 10 | 0 | N | Y | 收藏ID: | |
| 2 | user_id | int | 10 | 0 | N | N | 0 | 收藏人ID: |
| 3 | source_table | varchar | 255 | 0 | Y | N | 来源表: | |
| 4 | source_field | varchar | 255 | 0 | Y | N | 来源字段: | |
| 5 | source_id | int | 10 | 0 | N | N | 0 | 来源ID: |
| 6 | title | varchar | 255 | 0 | Y | N | 标题: | |
| 7 | img | varchar | 255 | 0 | Y | N | 封面: | |
| 8 | create_time | timestamp | 19 | 0 | N | N | CURRENT_TIMESTAMP | 创建时间: |
| 9 | update_time | timestamp | 19 | 0 | N | N | CURRENT_TIMESTAMP | 更新时间: |
| 编号 | 名称 | 数据类型 | 长度 | 小数位 | 允许空值 | 主键 | 默认值 | 说明 |
| 1 | comment_id | int | 10 | 0 | N | Y | 评论ID: | |
| 2 | user_id | int | 10 | 0 | N | N | 0 | 评论人ID: |
| 3 | reply_to_id | int | 10 | 0 | N | N | 0 | 回复评论ID:空为0 |
| 4 | content | longtext | 2147483647 | 0 | Y | N | 内容: | |
| 5 | nickname | varchar | 255 | 0 | Y | N | 昵称: | |
| 6 | avatar | varchar | 255 | 0 | Y | N | 头像地址:[0,255] | |
| 7 | create_time | timestamp | 19 | 0 | N | N | CURRENT_TIMESTAMP | 创建时间: |
| 8 | update_time | timestamp | 19 | 0 | N | N | CURRENT_TIMESTAMP | 更新时间: |
| 9 | source_table | varchar | 255 | 0 | Y | N | 来源表: | |
| 10 | source_field | varchar | 255 | 0 | Y | N | 来源字段: | |
| 11 | source_id | int | 10 | 0 | N | N | 0 | 来源ID: |
表education_and_training (教育培训)
| 编号 | 名称 | 数据类型 | 长度 | 小数位 | 允许空值 | 主键 | 默认值 | 说明 |
| 1 | education_and_training_id | int | 10 | 0 | N | Y | 教育培训ID | |
| 2 | course_id | varchar | 64 | 0 | Y | N | 课程编号 | |
| 3 | course_name | varchar | 64 | 0 | Y | N | 课程名称 | |
| 4 | release_date | date | 10 | 0 | Y | N | 发布日期 | |
| 5 | course_video | varchar | 255 | 0 | Y | N | 课程视频 | |
| 6 | course_attachments | varchar | 255 | 0 | Y | N | 课程附件 | |
| 7 | cover_photo | varchar | 255 | 0 | Y | N | 封面图片 | |
| 8 | course_introduction | longtext | 2147483647 | 0 | Y | N | 课程介绍 | |
| 9 | hits | int | 10 | 0 | N | N | 0 | 点击数 |
| 10 | praise_len | int | 10 | 0 | N | N | 0 | 点赞数 |
| 11 | recommend | int | 10 | 0 | N | N | 0 | 智能推荐 |
| 12 | create_time | datetime | 19 | 0 | N | N | CURRENT_TIMESTAMP | 创建时间 |
| 13 | update_time | timestamp | 19 | 0 | N | N | CURRENT_TIMESTAMP | 更新时间 |
| 编号 | 名称 | 数据类型 | 长度 | 小数位 | 允许空值 | 主键 | 默认值 | 说明 |
| 1 | event_information_id | int | 10 | 0 | N | Y | 活动信息ID | |
| 2 | activity_number | varchar | 64 | 0 | Y | N | 活动编号 | |
| 3 | activity_name | varchar | 64 | 0 | Y | N | 活动名称 | |
| 4 | activity_type | varchar | 64 | 0 | Y | N | 活动类型 | |
| 5 | event_date | date | 10 | 0 | Y | N | 活动日期 | |
| 6 | event_price | varchar | 64 | 0 | Y | N | 活动价格 | |
| 7 | event_location | varchar | 64 | 0 | Y | N | 活动地点 | |
| 8 | cover_photo | varchar | 255 | 0 | Y | N | 封面图片 | |
| 9 | activity_introduction | longtext | 2147483647 | 0 | Y | N | 活动介绍 | |
| 10 | hits | int | 10 | 0 | N | N | 0 | 点击数 |
| 11 | praise_len | int | 10 | 0 | N | N | 0 | 点赞数 |
| 12 | recommend | int | 10 | 0 | N | N | 0 | 智能推荐 |
| 13 | create_time | datetime | 19 | 0 | N | N | CURRENT_TIMESTAMP | 创建时间 |
| 14 | update_time | timestamp | 19 | 0 | N | N | CURRENT_TIMESTAMP | 更新时间 |
| 编号 | 名称 | 数据类型 | 长度 | 小数位 | 允许空值 | 主键 | 默认值 | 说明 |
| 1 | expert_users_id | int | 10 | 0 | N | Y | 专家用户ID | |
| 2 | expert_name | varchar | 64 | 0 | Y | N | 专家姓名 | |
| 3 | expert_gender | varchar | 64 | 0 | Y | N | 专家性别 | |
| 4 | contact_phone_number | varchar | 16 | 0 | Y | N | 联系电话 | |
| 5 | examine_state | varchar | 16 | 0 | N | N | 已通过 | 审核状态 |
| 6 | user_id | int | 10 | 0 | N | N | 0 | 用户ID |
| 7 | create_time | datetime | 19 | 0 | N | N | CURRENT_TIMESTAMP | 创建时间 |
| 8 | update_time | timestamp | 19 | 0 | N | N | CURRENT_TIMESTAMP | 更新时间 |
| 编号 | 名称 | 数据类型 | 长度 | 小数位 | 允许空值 | 主键 | 默认值 | 说明 |
| 1 | forum_id | mediumint | 8 | 0 | N | Y | 论坛id | |
| 2 | display | smallint | 5 | 0 | N | N | 100 | 排序 |
| 3 | user_id | mediumint | 8 | 0 | N | N | 0 | 用户ID |
| 4 | nickname | varchar | 16 | 0 | Y | N | 昵称:[0,16] | |
| 5 | praise_len | int | 10 | 0 | Y | N | 0 | 点赞数 |
| 6 | hits | int | 10 | 0 | N | N | 0 | 访问数 |
| 7 | title | varchar | 125 | 0 | N | N | 标题 | |
| 8 | keywords | varchar | 125 | 0 | Y | N | 关键词 | |
| 9 | description | varchar | 255 | 0 | Y | N | 描述 | |
| 10 | url | varchar | 255 | 0 | Y | N | 来源地址 | |
| 11 | tag | varchar | 255 | 0 | Y | N | 标签 | |
| 12 | img | text | 65535 | 0 | Y | N | 封面图 | |
| 13 | content | longtext | 2147483647 | 0 | Y | N | 正文 | |
| 14 | create_time | timestamp | 19 | 0 | N | N | CURRENT_TIMESTAMP | 创建时间: |
| 15 | update_time | timestamp | 19 | 0 | N | N | CURRENT_TIMESTAMP | 更新时间: |
| 16 | avatar | varchar | 255 | 0 | Y | N | 发帖人头像: | |
| 17 | type | varchar | 64 | 0 | N | N | 0 | 论坛分类:[0,1000]用来搜索指定类型的论坛帖 |
| 编号 | 名称 | 数据类型 | 长度 | 小数位 | 允许空值 | 主键 | 默认值 | 说明 |
| 1 | type_id | smallint | 5 | 0 | N | Y | 分类ID:[0,10000] | |
| 2 | name | varchar | 16 | 0 | N | N | 分类名称:[2,16] | |
| 3 | description | varchar | 255 | 0 | Y | N | 描述:[0,255]描述该分类的作用 | |
| 4 | url | varchar | 255 | 0 | Y | N | 外链地址:[0,255]如果该分类是跳转到其他网站的情况下,就在该URL上设置 | |
| 5 | father_id | smallint | 5 | 0 | N | N | 0 | 上级分类ID:[0,32767] |
| 6 | icon | varchar | 255 | 0 | Y | N | 分类图标: | |
| 7 | create_time | timestamp | 19 | 0 | N | N | CURRENT_TIMESTAMP | 创建时间: |
| 8 | update_time | timestamp | 19 | 0 | N | N | CURRENT_TIMESTAMP | 更新时间: |
| 编号 | 名称 | 数据类型 | 长度 | 小数位 | 允许空值 | 主键 | 默认值 | 说明 |
| 1 | hits_id | int | 10 | 0 | N | Y | 点赞ID: | |
| 2 | user_id | int | 10 | 0 | N | N | 0 | 点赞人: |
| 3 | create_time | timestamp | 19 | 0 | N | N | CURRENT_TIMESTAMP | 创建时间: |
| 4 | update_time | timestamp | 19 | 0 | N | N | CURRENT_TIMESTAMP | 更新时间: |
| 5 | source_table | varchar | 255 | 0 | Y | N | 来源表: | |
| 6 | source_field | varchar | 255 | 0 | Y | N | 来源字段: | |
| 7 | source_id | int | 10 | 0 | N | N | 0 | 来源ID: |
表interactive_experience (互动体验)
| 编号 | 名称 | 数据类型 | 长度 | 小数位 | 允许空值 | 主键 | 默认值 | 说明 |
| 1 | interactive_experience_id | int | 10 | 0 | N | Y | 互动体验ID | |
| 2 | interactive_title | varchar | 64 | 0 | Y | N | 互动标题 | |
| 3 | release_date | date | 10 | 0 | Y | N | 发布日期 | |
| 4 | publish_users | int | 10 | 0 | Y | N | 0 | 发布用户 |
| 5 | cover_photo | varchar | 255 | 0 | Y | N | 封面图片 | |
| 6 | sharing_content | longtext | 2147483647 | 0 | Y | N | 分享内容 | |
| 7 | praise_len | int | 10 | 0 | N | N | 0 | 点赞数 |
| 8 | create_time | datetime | 19 | 0 | N | N | CURRENT_TIMESTAMP | 创建时间 |
| 9 | update_time | timestamp | 19 | 0 | N | N | CURRENT_TIMESTAMP | 更新时间 |
表introduction_to_intangible_cultural_heritage (非遗介绍)
| 编号 | 名称 | 数据类型 | 长度 | 小数位 | 允许空值 | 主键 | 默认值 | 说明 |
| 1 | introduction_to_intangible_cultural_heritage_id | int | 10 | 0 | N | Y | 非遗介绍ID | |
| 2 | title_name | varchar | 64 | 0 | Y | N | 标题名称 | |
| 3 | classification_of_intangible_cultural_heritage | varchar | 64 | 0 | Y | N | 非遗分类 | |
| 4 | release_date | date | 10 | 0 | Y | N | 发布日期 | |
| 5 | cover_photo | varchar | 255 | 0 | Y | N | 封面图片 | |
| 6 | content_details | longtext | 2147483647 | 0 | Y | N | 内容详情 | |
| 7 | hits | int | 10 | 0 | N | N | 0 | 点击数 |
| 8 | praise_len | int | 10 | 0 | N | N | 0 | 点赞数 |
| 9 | recommend | int | 10 | 0 | N | N | 0 | 智能推荐 |
| 10 | create_time | datetime | 19 | 0 | N | N | CURRENT_TIMESTAMP | 创建时间 |
| 11 | update_time | timestamp | 19 | 0 | N | N | CURRENT_TIMESTAMP | 更新时间 |
| 编号 | 名称 | 数据类型 | 长度 | 小数位 | 允许空值 | 主键 | 默认值 | 说明 |
| 1 | notice_id | mediumint | 8 | 0 | N | Y | 公告id: | |
| 2 | title | varchar | 125 | 0 | N | N | 标题: | |
| 3 | content | longtext | 2147483647 | 0 | Y | N | 正文: | |
| 4 | create_time | timestamp | 19 | 0 | N | N | CURRENT_TIMESTAMP | 创建时间: |
| 5 | update_time | timestamp | 19 | 0 | N | N | CURRENT_TIMESTAMP | 更新时间: |
表policies_and_regulations (政策法规)
| 编号 | 名称 | 数据类型 | 长度 | 小数位 | 允许空值 | 主键 | 默认值 | 说明 |
| 1 | policies_and_regulations_id | int | 10 | 0 | N | Y | 政策法规ID | |
| 2 | title_name | varchar | 64 | 0 | Y | N | 标题名称 | |
| 3 | release_date | date | 10 | 0 | Y | N | 发布日期 | |
| 4 | related_attachments | varchar | 255 | 0 | Y | N | 相关附件 | |
| 5 | cover_photo | varchar | 255 | 0 | Y | N | 封面图片 | |
| 6 | content_details | longtext | 2147483647 | 0 | Y | N | 内容详情 | |
| 7 | praise_len | int | 10 | 0 | N | N | 0 | 点赞数 |
| 8 | create_time | datetime | 19 | 0 | N | N | CURRENT_TIMESTAMP | 创建时间 |
| 9 | update_time | timestamp | 19 | 0 | N | N | CURRENT_TIMESTAMP | 更新时间 |
| 编号 | 名称 | 数据类型 | 长度 | 小数位 | 允许空值 | 主键 | 默认值 | 说明 |
| 1 | praise_id | int | 10 | 0 | N | Y | 点赞ID: | |
| 2 | user_id | int | 10 | 0 | N | N | 0 | 点赞人: |
| 3 | create_time | timestamp | 19 | 0 | N | N | CURRENT_TIMESTAMP | 创建时间: |
| 4 | update_time | timestamp | 19 | 0 | N | N | CURRENT_TIMESTAMP | 更新时间: |
| 5 | source_table | varchar | 255 | 0 | Y | N | 来源表: | |
| 6 | source_field | varchar | 255 | 0 | Y | N | 来源字段: | |
| 7 | source_id | int | 10 | 0 | N | N | 0 | 来源ID: |
| 8 | status | bit | 1 | 0 | N | N | 1 | 点赞状态:1为点赞,0已取消 |
表registration_information (报名信息)
| 编号 | 名称 | 数据类型 | 长度 | 小数位 | 允许空值 | 主键 | 默认值 | 说明 |
| 1 | registration_information_id | int | 10 | 0 | N | Y | 报名信息ID | |
| 2 | activity_number | varchar | 64 | 0 | Y | N | 活动编号 | |
| 3 | activity_name | varchar | 64 | 0 | Y | N | 活动名称 | |
| 4 | activity_type | varchar | 64 | 0 | Y | N | 活动类型 | |
| 5 | event_date | date | 10 | 0 | Y | N | 活动日期 | |
| 6 | event_price | varchar | 64 | 0 | Y | N | 活动价格 | |
| 7 | event_location | varchar | 64 | 0 | Y | N | 活动地点 | |
| 8 | user_information | int | 10 | 0 | Y | N | 0 | 用户信息 |
| 9 | user_name | varchar | 64 | 0 | Y | N | 用户姓名 | |
| 10 | contact_phone_number | varchar | 64 | 0 | Y | N | 联系电话 | |
| 11 | number_of_applicants | varchar | 64 | 0 | Y | N | 报名人数 | |
| 12 | registration_remarks | text | 65535 | 0 | Y | N | 报名备注 | |
| 13 | pay_state | varchar | 16 | 0 | N | N | 未支付 | 支付状态 |
| 14 | pay_type | varchar | 16 | 0 | Y | N | 支付类型: 微信、支付宝、网银 | |
| 15 | create_time | datetime | 19 | 0 | N | N | CURRENT_TIMESTAMP | 创建时间 |
| 16 | update_time | timestamp | 19 | 0 | N | N | CURRENT_TIMESTAMP | 更新时间 |
| 编号 | 名称 | 数据类型 | 长度 | 小数位 | 允许空值 | 主键 | 默认值 | 说明 |
| 1 | regular_users_id | int | 10 | 0 | N | Y | 普通用户ID | |
| 2 | user_name | varchar | 64 | 0 | Y | N | 用户姓名 | |
| 3 | user_gender | varchar | 64 | 0 | Y | N | 用户性别 | |
| 4 | contact_phone_number | varchar | 16 | 0 | Y | N | 联系电话 | |
| 5 | examine_state | varchar | 16 | 0 | N | N | 已通过 | 审核状态 |
| 6 | user_id | int | 10 | 0 | N | N | 0 | 用户ID |
| 7 | create_time | datetime | 19 | 0 | N | N | CURRENT_TIMESTAMP | 创建时间 |
| 8 | update_time | timestamp | 19 | 0 | N | N | CURRENT_TIMESTAMP | 更新时间 |
| 编号 | 名称 | 数据类型 | 长度 | 小数位 | 允许空值 | 主键 | 默认值 | 说明 |
| 1 | slides_id | int | 10 | 0 | N | Y | 轮播图ID: | |
| 2 | title | varchar | 64 | 0 | Y | N | 标题: | |
| 3 | content | varchar | 255 | 0 | Y | N | 内容: | |
| 4 | url | varchar | 255 | 0 | Y | N | 链接: | |
| 5 | img | varchar | 255 | 0 | Y | N | 轮播图: | |
| 6 | hits | int | 10 | 0 | N | N | 0 | 点击量: |
| 7 | create_time | timestamp | 19 | 0 | N | N | CURRENT_TIMESTAMP | 创建时间: |
| 8 | update_time | timestamp | 19 | 0 | N | N | CURRENT_TIMESTAMP | 更新时间: |
| 编号 | 名称 | 数据类型 | 长度 | 小数位 | 允许空值 | 主键 | 默认值 | 说明 |
| 1 | upload_id | int | 10 | 0 | N | Y | 上传ID | |
| 2 | name | varchar | 64 | 0 | Y | N | 文件名 | |
| 3 | path | varchar | 255 | 0 | Y | N | 访问路径 | |
| 4 | file | varchar | 255 | 0 | Y | N | 文件路径 | |
| 5 | display | varchar | 255 | 0 | Y | N | 显示顺序 | |
| 6 | father_id | int | 10 | 0 | Y | N | 0 | 父级ID |
| 7 | dir | varchar | 255 | 0 | Y | N | 文件夹 | |
| 8 | type | varchar | 32 | 0 | Y | N | 文件类型 |
| 编号 | 名称 | 数据类型 | 长度 | 小数位 | 允许空值 | 主键 | 默认值 | 说明 |
| 1 | user_id | mediumint | 8 | 0 | N | Y | 用户ID:[0,8388607]用户获取其他与用户相关的数据 | |
| 2 | state | smallint | 5 | 0 | N | N | 1 | 账户状态:[0,10](1可用|2异常|3已冻结|4已注销) |
| 3 | user_group | varchar | 32 | 0 | Y | N | 所在用户组:[0,32767]决定用户身份和权限 | |
| 4 | login_time | timestamp | 19 | 0 | N | N | CURRENT_TIMESTAMP | 上次登录时间: |
| 5 | phone | varchar | 11 | 0 | Y | N | 手机号码:[0,11]用户的手机号码,用于找回密码时或登录时 | |
| 6 | phone_state | smallint | 5 | 0 | N | N | 0 | 手机认证:[0,1](0未认证|1审核中|2已认证) |
| 7 | username | varchar | 16 | 0 | N | N | 用户名:[0,16]用户登录时所用的账户名称 | |
| 8 | nickname | varchar | 16 | 0 | Y | N | 昵称:[0,16] | |
| 9 | password | varchar | 64 | 0 | N | N | 密码:[0,32]用户登录所需的密码,由6-16位数字或英文组成 | |
| 10 | | varchar | 64 | 0 | Y | N | 邮箱:[0,64]用户的邮箱,用于找回密码时或登录时 | |
| 11 | email_state | smallint | 5 | 0 | N | N | 0 | 邮箱认证:[0,1](0未认证|1审核中|2已认证) |
| 12 | avatar | varchar | 255 | 0 | Y | N | 头像地址:[0,255] | |
| 13 | open_id | varchar | 255 | 0 | Y | N | 针对获取用户信息字段 | |
| 14 | create_time | timestamp | 19 | 0 | N | N | CURRENT_TIMESTAMP | 创建时间: |
| 15 | vip_level | varchar | 255 | 0 | Y | N | 会员等级 | |
| 16 | vip_discount | double | 11 | 2 | Y | N | 0.00 | 会员折扣 |
| 编号 | 名称 | 数据类型 | 长度 | 小数位 | 允许空值 | 主键 | 默认值 | 说明 |
| 1 | group_id | mediumint | 8 | 0 | N | Y | 用户组ID:[0,8388607] | |
| 2 | display | smallint | 5 | 0 | N | N | 100 | 显示顺序:[0,1000] |
| 3 | name | varchar | 16 | 0 | N | N | 名称:[0,16] | |
| 4 | description | varchar | 255 | 0 | Y | N | 描述:[0,255]描述该用户组的特点或权限范围 | |
| 5 | source_table | varchar | 255 | 0 | Y | N | 来源表: | |
| 6 | source_field | varchar | 255 | 0 | Y | N | 来源字段: | |
| 7 | source_id | int | 10 | 0 | N | N | 0 | 来源ID: |
| 8 | register | smallint | 5 | 0 | Y | N | 0 | 注册位置: |
| 9 | create_time | timestamp | 19 | 0 | N | N | CURRENT_TIMESTAMP | 创建时间: |
| 10 | update_time | timestamp | 19 | 0 | N | N | CURRENT_TIMESTAMP | 更新时间: |
整个基于springboot的非物质文化遗产推广网站的需求分析主要对系统总体架构以及功能模块的设计,通过建立E-R模型和数据库逻辑系统设计完成了数据库系统设计。
4系统关键模块设计与实现
基于springboot的非物质文化遗产推广网站的详细设计与实现主要是根据前面的需求分析和总体设计来设计页面并实现业务逻辑。主要从界面实现、业务逻辑实现这两部分进行介绍。
4.1前台用户功能模块
4.1.1 首页界面
当进入基于springboot的非物质文化遗产推广网站的时候,首先映入眼帘的是系统的导航栏,其主界面展示如下图4-1所示。
图4-1 首页界面图
4.1.2 用户登录界面
基于springboot的非物质文化遗产推广网站中的注册后的用户是可以通过自己的账户名和密码进行登录的,当用户输入完整的自己的账户名和密码信息并点击“登录”按钮后,将会首先验证输入的有没有空数据,再次验证输入的账户名+密码和数据库中当前保存的用户信息是否一致,只有在一致后将会登录成功并自动跳转到基于springboot的非物质文化遗产推广网站的首页中;否则将会提示相应错误信息,用户登录界面如下图4-2所示。
图4-2用户登录界面图
4.1.3 非遗介绍界面
当用户点击“非遗介绍”后,可以查看相关非遗文化的详情介绍,用户可进行点赞、收藏、评论等操作。界面如下图4-3所示。
图4-3非遗介绍详情界面图
4.1.4 活动信息界面
当用户点击“活动信息”后,可以浏览非遗相关活动的详情信息和报名方式,在详情页面可以进行报名、点赞、收藏、评论等操作,页面如图4-4所示。
图4-4 活动信息详情界面图
4.1.5 活动报名界面
当用户在活动信息详情页面点击“报名”后,可以进行活动报名,填写相关信息后点击提交即可,界面如下图所示。
图4-5活动报名界面图
用户点击“互动体验”,可以查看互动体验详情内容,并可以进行点赞、评论和收藏。页面如下图所示。
图4-6 互动体验详情界面图
当用户点击“教育培训”后,可以查看非物质文化遗产的教育培训课程和资源,并可在详情页面进行点赞、评论和收藏等操作。界面如下图所示。
图4-7教育培训界面图
4.2后台管理员功能模块
4.2.1 系统用户管理界面
基于springboot的非物质文化遗产推广网站中的管理人员是可以对注册的普通用户、专家用户进行管理的,也可以对管理员进行管控。界面如下图4-8所示。
图4-8用户管理界面图
4.2.2 系统管理界面
管理员点击“系统管理”这一菜单会显示轮播图这一个子菜单,管理员可以对前台展示的轮播图进行设置,界面如下图4-9所示。
图4-9系统管理界面图
4.2.3 活动信息管理界面
管理员点击“活动信息管理”菜单,可以管理活动信息,包括添加、编辑、删除和重置、查看和回复用户评论等操作。界面如下图所示。
图4-10活动信息管理界面图
4.2.4 通知公告管理界面
管理员点击“通知公告管理”这个菜单,可以对系统中的通知和公告进行管理,包括通知和公告的编辑、删除等操作。通知公告管理界面如下图所示。
图4-11通知公告管理界面图
5系统测试
系统开发到了最后一个阶段那就是系统测试,系统测试对软件的开发其实是非常有必要的。因为没什么系统一经开发出来就可能会尽善尽美,再厉害的系统开发工程师也会在系统开发的时候出现纰漏,系统测试能够较好的改正一些bug,为后期系统的维护性提供很好的支持。通过系统测试,开发人员也可以建立自己对系统的信心,为后期的系统版本的跟新提供支持。
5.2 系统测试用例
系统测试包括:用户登录功能测试、活动信息展示功能测试、活动信息添加、活动信息搜索、密码修改功能测试,如表5-1、5-2、5-3、5-4、5-5所示:
表5-1 用户登录功能测试表
| 用例名称 | 用户登录系统 |
| 目的 | 测试用户通过正确的用户名和密码可否登录功能 |
| 前提 | 未登录的情况下 |
| 测试流程 | 1) 进入登录页面 2) 输入正确的用户名和密码 |
| 预期结果 | 用户名和密码正确的时候,跳转到登录成功界面,反之则显示错误信息,提示重新输入 |
| 实际结果 | 实际结果与预期结果一致 |
活动信息查看功能测试:
表5-2活动信息查看功能测试表
| 用例名称 | 活动信息查看 |
| 目的 | 测试活动信息查看功能 |
| 前提 | 用户登录 |
| 测试流程 | 点击活动信息列表 |
| 预期结果 | 可以查看到所有活动信息 |
| 实际结果 | 实际结果与预期结果一致 |
管理员添加活动信息界面测试:
表5-3 管理员添加活动信息界面测试表
| 用例名称 | 活动信息添加测试用例 |
| 目的 | 测试活动信息添加功能 |
| 前提 | 管理员正常登录情况下 |
| 测试流程 | 1)管理员点击活动信息管理,然后点击活动信息添加,点击添加后并填写信息。 2)点击进行提交。 |
| 预期结果 | 提交以后,页面首页会显示新的活动信息 |
| 实际结果 | 实际结果与预期结果一致 |
活动信息搜索功能测试:
表5-4活动信息搜索功能测试表
| 用例名称 | 活动信息搜索测试 |
| 目的 | 测试活动信息搜索功能 |
| 前提 | 无 |
| 测试流程 | 1)在搜索框填入搜索关键字。 2)点击搜索按钮。 |
| 预期结果 | 页面显示包含有搜索关键字的活动信息 |
| 实际结果 | 实际结果与预期结果一致 |
密码修改功能测试:
表5-5 密码修改功能测试表
| 用例名称 | 密码修改测试用例 |
| 目的 | 测试管理员密码修改功能 |
| 前提 | 管理员用户正常登录情况下 |
| 测试流程 | 1)管理员密码修改并完成填写。 2)点击进行提交。 |
| 预期结果 | 使用新的密码可以登录 |
| 实际结果 | 实际结果与预期结果一致 |
5.3 系统测试结果
通过编写基于springboot的非物质文化遗产推广网站的测试用例,已经检测完毕用户登录模块、活动信息查看模块、活动信息添加模块、活动信息搜索模块、密码修改功能测试,通过这5大模块为基于springboot的非物质文化遗产推广网站的后期推广运营提供了强力的技术支撑。
结论
至此,基于springboot的非物质文化遗产推广网站已经结束,在开发前做了许多的准备,在本系统的设计和开发过程中阅览和学习了许多文献资料,从中我也收获了很多宝贵的方法和设计思路,对系统的开发也起到了很重要的作用,系统的开发技术选用的都是自己比较熟悉的,比如VUE、JAVA语言、MYSQL,这些技术都是在以前的学习中学到了,其中许多的设计思路和方法都是在以前不断地学习中摸索出来的经验,其实对于我们来说工作量还是比较大的,但是正是由于之前的积累与准备,才能顺利的完成这个项目,由此看来,积累经验跟做好准备是十分重要的事情。
当然在该系统的设计与实现的过程中也离不开老师以及同学们的帮助,正是因为他们的指导与帮助,我才能够成功的在预期内完成了这个系统。同时在这个过程当中我也收获了很多东西,此系统也有需要改进的地方,但是由于专业知识的浅薄,并不能做到十分完美,希望以后有机会可以让其真正的投入到使用之中。
参考文献
[1]吴昊,张丹.基于SpringBoot框架的大学生网上兼职系统设计与实现[J].电脑知识与技术,2023,19(35):68-72.DOI:10.14004/j.cnki.ckt.2023.1860.
[2]马庆.计算机软件开发中JAVA编程语言的应用[J].山西电子技术,2023,(06):84-86+98.
[3]Cuong Q B ,Ranindya P ,Ly D V , et al.APR4Vul: an empirical study of automatic program repair techniques on real-world Java vulnerabilities[J].Empirical Software Engineering,2023,29(1):
[4]Li D ,Wang W ,Zhao Y .Intelligent Visual Representation for Java Code Data in the Field of Software Engineering Based on Remote Sensing Techniques[J].Electronics,2023,12(24):
[5]戴建成,王华,范玉婷.基于SpringBoot+VUE的高校廉政档案管理系统设计与实现[J].产业与科技论坛,2023,22(21):58-60.
[6]谢欣,赵家琪,杨卫明.基于SpringBoot的中国传统节日推广平台设计与实现[J].信息与电脑(理论版),2023,35(19):91-94.
[7]银莉,杜啸楠.基于SpringBoot和Vue的校园积分系统的设计与实现[J].集成电路应用,2023,40(07):414-415.DOI:10.19339/j.issn.1674-2583.2023.07.187.
[8]李文杰.基于SpringBoot与Vue框架的公益性教育咨询平台系统研发[D].山东大学,2023.DOI:10.27272/d.cnki.gshdu.2023.006190.
[9]林静,文银刚.基于SpringBoot+Vue的医学科研数据管理平台的设计与实现[J].价值工程,2023,42(12):126-128.
[10]李晟曈,刘哲,俞定国等.基于Vue和SpringBoot的乡村文旅平台设计与实现[J].现代计算机,2023,29(08):98-103.
[11]王志亮,纪松波.基于SpringBoot的Web前端与数据库的接口设计[J].工业控制计算机,2023,36(03):51-53.
[12]王以伍,舒晖.基于SpringBoot+Vue前后端分离的高校实验室预约管理系统的设计与实现[J].现代计算机,2023,29(01):114-117.
[13]王亚东,李晓霞,陈强强等.基于SpringBoot的需求发布平台设计[J].信息与电脑(理论版),2023,35(01):105-107.
[14]Surya H I P ,Imam B ,Wiwandari H .Land use change and precipitation implication to hydro-meteorological disasters in Central Java: an overview[J].International Journal of Disaster Resilience in the Built Environment,2023,14(1):100-114.
[15]叶长青.一种基于SpringBoot的影视内容推荐系统的设计与实现[J].电脑知识与技术,2023,19(01):85-87.DOI:10.14004/j.cnki.ckt.2023.0015.
[16]白雪.健康中国”视域下武术非物质文化遗产的传承与发展研究[C]//国家体育总局体育文化发展中心,中国体育科学学会体育史分会.2022年体育非物质文化遗产学术大会摘要集.沈阳体育学院研究生工作部;,2022:1.DOI:10.26914/c.cnkihy.2022.045438.
[17]常梦龙.世界文化遗产数字化保护平台的功能设计——以故宫博物院遗产总貌为例[C]//北京数字科普协会.数字技术拓展博物馆服务——2021年北京数字博物馆研讨会论文集.故宫博物院数字与信息部;,2021:10.DOI:10.26914/c.cnkihy.2021.064739.
[18]宋利源,扬博文化遗产智慧防雷综合管理系统.河南省,河南扬博防雷科技有限公司,2021-01-05.
[19]陈少华.基于虚拟现实的非物质文化遗产资源数字化管理系统设计[J].现代电子技术,2020,43(16):89-91.DOI:10.16652/j.issn.1004-373x.2020.16.023.
[20]李腾巍.浅谈郑州市文化遗产综合管理信息系统[J].黄河.黄土.黄种人,2020,(06):54-56.
致 谢
转眼间,大学生用户活便已经接近尾声,人面对着离别与结束,总是充满着不舍与茫然,我亦如此,仍记得那年秋天,我迫不及待的提前一天到了学校,面对学校巍峨的大门,我心里充满了期待:这里,就是我新生活的起点吗?那天,阳光明媚,学校的欢迎仪式很热烈,我面对着一个个对着我微笑的同学,仿佛一缕缕阳光透过胸口照进了我心里,同时,在那天我认识可爱的室友,我们携手共同度过了这难忘的两年。如今,我望着这篇论文的致谢,不禁又要问自己:现在,我们就要说再见了吗?
感慨莫名,不知所言。遥想当初刚来学校的时候,心里总是想着工科学校会过于板正,会缺乏一些柔情,当时心里甚至有一点点排斥,但是随着我对学校的慢慢认识与了解,我才认识到了她的美丽,她的柔情,并且慢慢的喜欢上了这个校园,但是时间太快了,快到我还没有好好体会她的美丽便要离开了,但是她带给我的回忆,永远不会离开我,也许真正离开那天我的眼里会满含泪水,我不是因为难过,我只是想将她的样子映在我的泪水里,刻在我的心里。最后,感谢我的老师们,是你们教授了我们知识与做人的道理;感谢我的室友们,是你们陪伴了我如此之久;感谢每位关心与支持我的人。
少年,追风赶月莫停留,平荒尽处是春山。
请关注点赞+私信博主,免费领取项目源码
2277

被折叠的 条评论
为什么被折叠?



