目 录
6结论
摘 要
在当今数字化快速发展的时代背景下,旅游行业正日益受到关注和重视。为了满足人们对旅行信息获取和旅游体验的需求,“旅迹”旅游网站旨在为用户提供全方位的旅游信息和服务,帮助用户规划行程、预订服务,提升旅行体验。该网站涵盖了用户模块、景点展示模块、路线规划模块、预订服务模块等多个功能模块,为用户提供便捷的旅游信息查询和预订服务。本研究将详细探讨“旅迹”旅游网站的设计与实现过程,展示其在旅游行业数字化转型中的应用和意义。
通过整合SSM框架的优势,构建了一个功能丰富、用户友好的旅游网站,旨在为用户提供全方位的旅行信息和服务。该网站包括用户模块、景点展示模块、路线规划模块、预订服务模块等多个功能模块,用户可以浏览旅游目的地、查询景点信息、规划行程路线、预订酒店门票等。经过系统设计和开发,验证了“旅迹”旅游网站的稳定性、可靠性和实用性。该研究为旅游行业的数字化转型提供了一个有益的实践案例,促进了旅游信息的便捷获取和旅行体验的提升。
关键词:“旅迹”旅游网站; SSM; MySQL
Abstract
In the context of rapid digital development today, the tourism industry is increasingly receiving attention and importance. In order to meet people's needs for travel information acquisition and travel experience, the "Travel Trail" tourism website aims to provide users with comprehensive travel information and services, help users plan their itinerary, book services, and improve their travel experience. This website covers multiple functional modules such as user module, attraction display module, route planning module, and booking service module, providing users with convenient travel information query and booking services. This study will explore in detail the design and implementation process of the "Travel Trail" tourism website, demonstrating its application and significance in the digital transformation of the tourism industry.
By integrating the advantages of the SSM framework, a feature rich and user-friendly travel website has been constructed, aiming to provide users with comprehensive travel information and services. This website includes multiple functional modules such as user module, attraction display module, route planning module, reservation service module, etc. Users can browse tourist destinations, query attraction information, plan itinerary routes, book hotel tickets, etc. Through system design and development, the stability, reliability, and practicality of the "Travel Trail" tourism website have been verified. This study provides a beneficial practical case for the digital transformation of the tourism industry, promoting convenient access to tourism information and improving travel experience
.
Keywords: "Travel Trail" tourism website; SSM; MySQL
1 绪论
1.1 研究背景
现下全国很多企业已经把自己企业内的软件朝着智能化的方向在转移,尤其是在朝着符合自己企业特色的移动端方向来扩展。像以前我们查询旅游景点的时候,都是通过到旅行时进行查询,很多时候,一些不错的景点都没有被旅行社推荐,而推荐的一些景点都不是我们需要的,费时费力,查找起来也很费劲,伴随着计算机信息技术得高速发展,传统的旅游网站查询方式都会被淘汰,而且也满足不了用户的需求,因此旅游网站的管理方式就需要朝着移动版来进行扩展,因此我决定开发基于B/S网页版的“旅迹”旅游网站[1]。通过借助现在热门的网页浏览管理的模式,让“旅迹”旅游网站变的更加人性化,也可以使得旅游网站在智能化管理上有所提高。
1.2研究意义
当今网络普及,信息技术猛速的发展着,社会的各个领域都在紧跟时代的脚步不断创新,不断改革,已经发生了巨大的变化,从以往的人工手动来处理信息数据,到现在的计算机智能化处理信息数据,得到了质的改变,将繁琐、耗时大、易泄密、难保存等缺点改变成了操作快速、省时省力、高保密性、易保存等优点,这让社会的每一领域都受益。
在互联网+时代的来临,电子商务的骤起,一时间网络进行购物这一形式备受欢迎,到现在,网购更是普及。现如今,各个行业也通过网购的方式来进行拓展业务,增加企业的知名度以及提升业绩,满足了用户像网购一样,线上查看旅游网站,进行景区预订,利用当下火热的计算机技术来针对旅游服务相关业务建设一个安全、可靠、专业的信息管理系统,能让管理的流程更加的便捷,能让投入的人力有所减少,能够让效率得到明显的提升,还能给用户提供更高品质的服务。
1.3论文结构与章节安排
本文共分为六章,章节内容安排如下:
第一章为引言,此章节对所设计和实现的系统的背景和状况以及意义进行详细的论述以及说明,同时进行了论文整体框架的结构的简要介绍。
第二章为系统需求分析,章节所做的主要的工作是对系统进行了技术、经济和操作方面可行性的分析;对系统实行了总体功能的需求、用例分析。
第三章为系统的设计,主要是对系统的功能结构进行设计,并对系统数据库的概念结构以及物理结构的设计进行了分析。
第四章就是对系统的实现,根据系统功能的划分,分别的对系统所需要实现的前台客户功能和后台管理员功能进行了分析和说明。
第五章:系统测试。主要对系统的部分界面进行测试并对主要功能进行测试
2 “旅迹”旅游网站系统分析
系统需求分析是系统开发的一个关键环节,它在系统的设计和实现上起到了一个承上启下的位置。系统需求分析是对所需要做的系统进行一个需求的挖掘,如果分析的准确可以精准的解决现实中碰到的问题。如果分析不到位会影响后期系统的实现。一个系统的优秀程度需求分析也是占据了非常大的比例,如果需求分析不到位,后面的系统设计要实现就是一个偏离导航的设计。
2.1 可行性分析
系统可行行分析是对系统对系统可行性进行一个探讨。在探讨系统的可行性上我们主要从技术上的可行性和经济上的可行性以及法律层面的可行性上进行分析,如果三个层面度通过,我们则认为系统是比较可行的。
2.1.1 技术可行性分析
“旅迹”旅游网站设计与实现是一个基于Web的旅游网站查询预订平台,我们在实现这个系统所采用的技术方案是基于Java的 Web实现方案,系统采用Spring 、SpringMvc、Mybatis方案来实现。SSM框架是一个非常成熟的框架、Java从97年诞生到现在经历了野蛮的生长,Java在各个领域度是有做非常成熟的解决方案,如电信、银行、电商等。SSM又是一套快速整个项目的开箱即用的技术方案。所以采用基于SSM方式来实现本系统是一个非常成熟有简单的技术方案。技术可行性上是非常可行的。
2.1.2 经济可行性分析
从经济可行性上看项目在开发阶段需要一台开发PC,在生产阶段需要web服务器和数据库服务器。一台个人PC从经济上来看也不是太多问题,在后期的系统部署生产上来说,服务器的投入也不会过高,在经济层面上是一个比较可行的。
系统从法律层面上来没有对第三方有其他放有法律层面的问题,系统数据库采用的Mysql 开源社区数据库、框架采用的是开源的SSM。系统资讯和相关内容也是法律层面的。在源码的管理上采用git开源进行管理,所以在法律可行性上是成立的。
2.2 系统功能分析
“旅迹”旅游网站我划分为了用户管理模块和管理员模块这两部分。
用户管理模块:
(1)用户注册登录:游客可以随时进入到系统中,对系统中的信息浏览,但是想要实现交流以及预订操作,就必须有这个系统的账号,如果没有账号的话,可以注册成员用户进行相关的操作,同时用户还可以通过“我的”这以按钮对个人信息以及操作的信息进行管控。
(2)查看“旅迹”旅游网站的首页信息:“旅迹”旅游网站的首页信息包含了旅游公告、景点中心、游玩路线、酒店信息、美食信息、活动信息等。
(3)景点中心:用户可以查看景点中心推荐信息,在查询到自己想要了解的景点的时候,可以进入查看详细的介绍,点击“预订”这一按钮以后会跳转到预订信息填写的界面,根据提示填写好预订的信息,点击“提交”以后预订就完成了,在景点详情这个界面,同时支持用户对喜欢的景点进行收藏、点赞以及评论的功能。
(4)购票订单:用户可以浏览景点中心、并选择购买票务,生成订单并支付。用户可以查看订单详情、订单状态和历史订单记录。
(5)房间预定:用户可以查看酒店房间信息、选择入住日期和房型,预定房间并支付费用。用户可以查看预定详情、订单状态和历史预定记录。
(6)入住信息:用户可以查看入住酒店的详细信息,包括入住日期、房间类型、入住人员等信息,以便顺利入住。
(7)退房信息:用户可以提交退房申请,查看退房流程和费用,以便顺利完成酒店退房手续。
(8)收藏:用户可以收藏喜欢的景点、酒店等信息,方便日后查看和参考,提升用户体验。
(9)我的账户:在首页的右上角点击“我的”下面的“我的账户”可以对个人资料+密码修改+自己收藏的信息进行管控。
管理员管理模块:
(1)系统用户管理:包括用户角色的创建、编辑、删除和权限设置,管理系统的各类用户,确保系统安全和权限管理。
(2)景点中心管理:管理景点信息,包括景点名称、描述、图片等,方便用户查看和选择,提供详细的景点介绍和实时信息更新。
(3)购票订单管理:管理用户购票订单信息,包括订单状态、支付情况、退款等,提供订单查询、处理和统计功能,保证订单管理的准确性和及时性。
(4)景点类型管理:管理景点的分类和标签,方便用户按照不同类型查找景点,提高用户体验和信息检索效率。
(5)游玩路线管理:管理游玩路线信息,包括路线名称、描述、景点安排等,提供定制化游玩路线服务,满足用户不同需求。
(6)路线类型管理:管理游玩路线的分类和标签,方便用户按照不同类型选择游玩路线,提供更加个性化的游玩体验。
(7)酒店信息管理:管理酒店信息,包括酒店名称、地址、设施等,提供详细的酒店介绍和实时房态信息,方便用户预订。
(8)房间类型管理:管理不同类型的房间,包括房间名称、描述、价格等,提供多样化的房间选择,满足用户的需求和偏好。
(9)房间预定管理:管理用户的房间预定信息,包括入住日期、房型、预定状态等,提供预定查询、处理和提醒功能,保证预定管理的准确性和及时性。
(10)入住信息管理:管理用户的入住信息,包括入住日期、房间类型、入住人员等,提供入住信息记录和查询,保证入住管理的顺畅和准确。
(11)退房信息管理:管理用户的退房信息,包括退房日期、费用、退房原因等,提供退房处理和记录,保证退房流程的顺利和透明。
(12)美食信息管理:管理美食信息,包括美食名称、口味、价格等,提供详细的美食介绍和实时菜单信息,方便用户选择和预订。
(13)美食分类管理:管理美食的分类和标签,方便用户按照不同口味或菜系查找美食,提供更加个性化的美食体验和选择。
(14)活动信息管理:包括活动名称、时间、地点、费用等信息的录入、编辑和删除,管理系统中各类活动信息,确保信息的准确性和实时性。
(15)活动类型管理:管理活动的分类和标签,方便用户按照不同类型查找和筛选活动,提供更加个性化的活动推荐和浏览体验。
(16)系统管理:管理系统的基本配置、参数设置、权限管理等,确保系统的正常运行和安全性,提供管理员对系统的全面管理和监控。
(17)旅游公告管理:发布旅游相关的公告、活动通知等信息,提供用户及时了解旅游动态和重要通知的渠道,保持用户与系统的信息互动和沟通。
“旅迹”旅游网站的非功能性需求比如“旅迹”旅游网站的安全性怎么样,可靠性怎么样,性能怎么样,可拓展性怎么样等。具体可以表示在如下3-1表格中:
表3-1“旅迹”旅游网站非功能需求表
| 安全性 | 主要指“旅迹”旅游网站数据库的安装,数据库的使用和密码的设定必须合乎规范。 |
| 可靠性 | 可靠性是指“旅迹”旅游网站能够按照用户提交的指示进行操作,经过测试,可靠性90%以上。 |
| 性能 | 性能是影响“旅迹”旅游网站占据市场的必要条件,所以性能最好要佳才好。 |
| 可扩展性 | 比如数据库预留多个属性,比如接口的使用等确保了系统的非功能性需求。 |
| 易用性 | 用户只要跟着“旅迹”旅游网站的页面展示内容进行操作,就可以了。 |
| 可维护性 | “旅迹”旅游网站开发的可维护性是非常重要的,经过测试,可维护性没有问题 |
2.3 系统用例分析
“旅迹”旅游网站的完整UML用例图分别是图2-1和图2-2。
图2-1就是用户角色的用例展示。
图2-1 “旅迹”旅游网站用户角色用例图
图2-2就是管理员角色的用例展示。
图2-2 “旅迹”旅游网站管理员角色用例图
2.4.1 数据流程
开发“旅迹”旅游网站最主要的一个目的就是实现用户对景点的预订,图2-3就是系统的数据流图。
图2-3景点预订操作展开图
2.4.2 业务流程
分析完“旅迹”旅游网站的数据流,那么接下来我们来看系统的业务流程,图2-4就是业务流程图:

图2-4业务流程图
2.5本章小结
本章主要通过对“旅迹”旅游网站的可行性分析、功能需求分析、系统用例分析、系统流程分析,确定整个“旅迹”旅游网站要实现的功能。同时也为“旅迹”旅游网站的代码实现和测试提供了标准。
3 “旅迹”旅游网站总体设计
本章主要讨论的内容包括“旅迹”旅游网站的功能模块设计、数据库系统设计。
3.1 系统功能模块设计
在上一章节中主要对系统的功能性需求和非功能性需求进行分析,并且根据需求分析了本“旅迹”旅游网站中的用例。那么接下来就要开始对本“旅迹”旅游网站的架构、主要功能和数据库开始进行设计。“旅迹”旅游网站根据前面章节的需求分析得出,其总体设计模块图如图3-1所示。
图3-1 “旅迹”旅游网站功能模块图
3.1.2用户模块设计
本系统的用户包括管理员和用户两种用户模块的功能基本是相同的,用户比管理员多了一个注册功能,所以以用户模块的结构图为例进行分析,用户模块结构图为例进行分析,如下图:
图3-2用户模块结构图
3.1.3 评论管理模块设计
“旅迹”旅游网站是一个交流性质的公开平台,用户在平台上提交评论,增加用户之间的互动性。但是同时也为了更好的规范评论的内容,给予管理员删除不合适的评论的功能,所以需要专门设计一个评论管理模块,具体的结构图如下:

图3-3评论管理模块结构图
3.1.4景点信息管理模块设计
“旅迹”旅游网站是中需要存储不少景点信息,其模块功能结构,具体的结构图如下:
图3-4景点信息模块结构图
3.1.5预订管理模块设计
“旅迹”旅游网站最重要的一个功能就是预订,其模块功能结构,具体的结构图如下:
图3-5预订信息模块结构图
数据库设计一般包括需求分析、概念模型设计、数据库表建立三大过程,其中需求分析前面章节已经阐述,概念模型设计有概念模型和逻辑结构设计两部分。
3.2.1 数据库概念结构设计
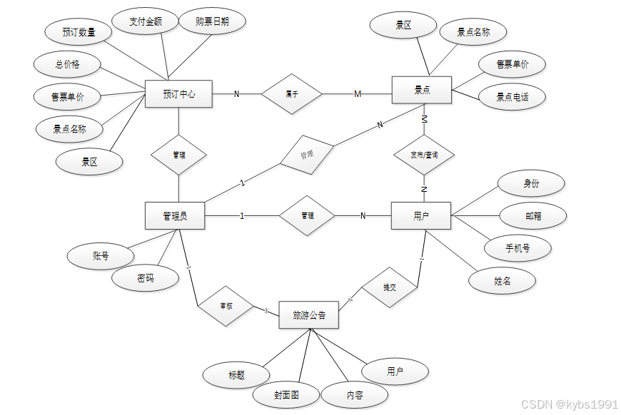
下面是整个“旅迹”旅游网站中主要的数据库表总E-R实体关系图。
图3-6 “旅迹”旅游网站总E-R关系图
通过上一小节中“旅迹”旅游网站中总E-R关系图上得出一共需要创建很多个数据表。在此我主要罗列几个主要的数据库表结构设计。
(1)tourist_user表如表3-1所示包含了主键+游客编号+游客姓名+年龄+性别+用户编号等,主要用在前台待着来登录“旅迹”旅游网站时进行使用。
| 编号 | 名称 | 数据类型 | 长度 | 小数位 | 允许空值 | 主键 | 默认值 | 说明 |
| 1 | token_id | int | 10 | 0 | N | Y | 临时访问牌ID | |
| 2 | token | varchar | 64 | 0 | Y | N | 临时访问牌 | |
| 3 | info | text | 65535 | 0 | Y | N | ||
| 4 | maxage | int | 10 | 0 | N | N | 2 | 最大寿命:默认2小时 |
| 5 | create_time | timestamp | 19 | 0 | N | N | CURRENT_TIMESTAMP | 创建时间: |
| 6 | update_time | timestamp | 19 | 0 | N | N | CURRENT_TIMESTAMP | 更新时间: |
| 7 | user_id | int | 10 | 0 | N | N | 0 | 用户编号: |
| 编号 | 名称 | 数据类型 | 长度 | 小数位 | 允许空值 | 主键 | 默认值 | 说明 |
| 1 | activity_type_id | int | 10 | 0 | N | Y | 活动类型ID | |
| 2 | activity_type | varchar | 64 | 0 | Y | N | 活动类型 | |
| 3 | create_time | datetime | 19 | 0 | N | N | CURRENT_TIMESTAMP | 创建时间 |
| 4 | update_time | timestamp | 19 | 0 | N | N | CURRENT_TIMESTAMP | 更新时间 |
| 编号 | 名称 | 数据类型 | 长度 | 小数位 | 允许空值 | 主键 | 默认值 | 说明 |
| 1 | attraction_center_id | int | 10 | 0 | N | Y | 景点中心ID | |
| 2 | attraction_name | varchar | 64 | 0 | Y | N | 景点名称 | |
| 3 | types_of_attractions | varchar | 64 | 0 | Y | N | 景点类型 | |
| 4 | cover | varchar | 255 | 0 | Y | N | 封面 | |
| 5 | ticketing_unit_price | int | 10 | 0 | Y | N | 0 | 售票单价 |
| 6 | tourist_attraction_phone_number | varchar | 64 | 0 | Y | N | 景点电话 | |
| 7 | attraction_address | varchar | 64 | 0 | Y | N | 景点地址 | |
| 8 | hotel_link | varchar | 255 | 0 | Y | N | 酒店链接 | |
| 9 | introduction_to_scenic_spots | longtext | 2147483647 | 0 | Y | N | 景点介绍 | |
| 10 | hits | int | 10 | 0 | N | N | 0 | 点击数 |
| 11 | praise_len | int | 10 | 0 | N | N | 0 | 点赞数 |
| 12 | recommend | int | 10 | 0 | N | N | 0 | 智能推荐 |
| 13 | create_time | datetime | 19 | 0 | N | N | CURRENT_TIMESTAMP | 创建时间 |
| 14 | update_time | timestamp | 19 | 0 | N | N | CURRENT_TIMESTAMP | 更新时间 |
表attraction_information (旅游用户)
| 编号 | 名称 | 数据类型 | 长度 | 小数位 | 允许空值 | 主键 | 默认值 | 说明 |
| 1 | attraction_information_id | int | 10 | 0 | N | Y | 旅游用户ID | |
| 2 | user_name | varchar | 64 | 0 | Y | N | 用户姓名 | |
| 3 | users_mobile_phone | varchar | 16 | 0 | Y | N | 用户手机 | |
| 4 | recommended_tourist_attractions | varchar | 64 | 0 | Y | N | 景点推荐 | |
| 5 | examine_state | varchar | 16 | 0 | N | N | 已通过 | 审核状态 |
| 6 | user_id | int | 10 | 0 | N | N | 0 | 用户ID |
| 7 | create_time | datetime | 19 | 0 | N | N | CURRENT_TIMESTAMP | 创建时间 |
| 8 | update_time | timestamp | 19 | 0 | N | N | CURRENT_TIMESTAMP | 更新时间 |
| 编号 | 名称 | 数据类型 | 长度 | 小数位 | 允许空值 | 主键 | 默认值 | 说明 |
| 1 | auth_id | int | 10 | 0 | N | Y | 授权ID: | |
| 2 | user_group | varchar | 64 | 0 | Y | N | 用户组: | |
| 3 | mod_name | varchar | 64 | 0 | Y | N | 模块名: | |
| 4 | table_name | varchar | 64 | 0 | Y | N | 表名: | |
| 5 | page_title | varchar | 255 | 0 | Y | N | 页面标题: | |
| 6 | path | varchar | 255 | 0 | Y | N | 路由路径: | |
| 7 | position | varchar | 32 | 0 | Y | N | 位置: | |
| 8 | mode | varchar | 32 | 0 | N | N | _blank | 跳转方式: |
| 9 | add | tinyint | 3 | 0 | N | N | 1 | 是否可增加: |
| 10 | del | tinyint | 3 | 0 | N | N | 1 | 是否可删除: |
| 11 | set | tinyint | 3 | 0 | N | N | 1 | 是否可修改: |
| 12 | get | tinyint | 3 | 0 | N | N | 1 | 是否可查看: |
| 13 | field_add | text | 65535 | 0 | Y | N | 添加字段: | |
| 14 | field_set | text | 65535 | 0 | Y | N | 修改字段: | |
| 15 | field_get | text | 65535 | 0 | Y | N | 查询字段: | |
| 16 | table_nav_name | varchar | 500 | 0 | Y | N | 跨表导航名称: | |
| 17 | table_nav | varchar | 500 | 0 | Y | N | 跨表导航: | |
| 18 | option | text | 65535 | 0 | Y | N | 配置: | |
| 19 | create_time | timestamp | 19 | 0 | N | N | CURRENT_TIMESTAMP | 创建时间: |
| 20 | update_time | timestamp | 19 | 0 | N | N | CURRENT_TIMESTAMP | 更新时间: |
| 编号 | 名称 | 数据类型 | 长度 | 小数位 | 允许空值 | 主键 | 默认值 | 说明 |
| 1 | check_in_information_id | int | 10 | 0 | N | Y | 入住信息ID | |
| 2 | order_number | varchar | 64 | 0 | N | N | 订单号 | |
| 3 | display_number | varchar | 64 | 0 | Y | N | 展现编号 | |
| 4 | hotel_name | varchar | 64 | 0 | Y | N | 酒店名称 | |
| 5 | room_name | varchar | 64 | 0 | Y | N | 客房名称 | |
| 6 | room_type | varchar | 64 | 0 | Y | N | 房间类型 | |
| 7 | cover | varchar | 255 | 0 | Y | N | 封面 | |
| 8 | room_unit_price | int | 10 | 0 | Y | N | 0 | 房间单价 |
| 9 | tourism_users | int | 10 | 0 | Y | N | 0 | 旅游用户 |
| 10 | user_name | varchar | 64 | 0 | Y | N | 用户姓名 | |
| 11 | users_mobile_phone | varchar | 64 | 0 | Y | N | 用户手机 | |
| 12 | pre_order_quantity | int | 10 | 0 | Y | N | 0 | 预定数量 |
| 13 | stay_days | int | 10 | 0 | Y | N | 0 | 入住天数 |
| 14 | check_in_date | date | 10 | 0 | Y | N | 入住日期 | |
| 15 | payment_amount | varchar | 64 | 0 | Y | N | 支付金额 | |
| 16 | pay_state | varchar | 16 | 0 | N | N | 未支付 | 支付状态 |
| 17 | pay_type | varchar | 16 | 0 | Y | N | 支付类型: 微信、支付宝、网银 | |
| 18 | create_time | datetime | 19 | 0 | N | N | CURRENT_TIMESTAMP | 创建时间 |
| 19 | update_time | timestamp | 19 | 0 | N | N | CURRENT_TIMESTAMP | 更新时间 |
| 编号 | 名称 | 数据类型 | 长度 | 小数位 | 允许空值 | 主键 | 默认值 | 说明 |
| 1 | check_out_information_id | int | 10 | 0 | N | Y | 退房信息ID | |
| 2 | order_number | varchar | 64 | 0 | N | N | 订单号 | |
| 3 | display_number | varchar | 64 | 0 | Y | N | 展现编号 | |
| 4 | hotel_name | varchar | 64 | 0 | Y | N | 酒店名称 | |
| 5 | room_name | varchar | 64 | 0 | Y | N | 客房名称 | |
| 6 | room_type | varchar | 64 | 0 | Y | N | 房间类型 | |
| 7 | cover | varchar | 255 | 0 | Y | N | 封面 | |
| 8 | room_unit_price | int | 10 | 0 | Y | N | 0 | 房间单价 |
| 9 | tourism_users | int | 10 | 0 | Y | N | 0 | 旅游用户 |
| 10 | user_name | varchar | 64 | 0 | Y | N | 用户姓名 | |
| 11 | users_mobile_phone | varchar | 64 | 0 | Y | N | 用户手机 | |
| 12 | pre_order_quantity | int | 10 | 0 | Y | N | 0 | 预定数量 |
| 13 | stay_days | int | 10 | 0 | Y | N | 0 | 入住天数 |
| 14 | payment_amount | varchar | 64 | 0 | Y | N | 支付金额 | |
| 15 | check_out | date | 10 | 0 | Y | N | 退房日期 | |
| 16 | create_time | datetime | 19 | 0 | N | N | CURRENT_TIMESTAMP | 创建时间 |
| 17 | update_time | timestamp | 19 | 0 | N | N | CURRENT_TIMESTAMP | 更新时间 |
| 编号 | 名称 | 数据类型 | 长度 | 小数位 | 允许空值 | 主键 | 默认值 | 说明 |
| 1 | collect_id | int | 10 | 0 | N | Y | 收藏ID: | |
| 2 | user_id | int | 10 | 0 | N | N | 0 | 收藏人ID: |
| 3 | source_table | varchar | 255 | 0 | Y | N | 来源表: | |
| 4 | source_field | varchar | 255 | 0 | Y | N | 来源字段: | |
| 5 | source_id | int | 10 | 0 | N | N | 0 | 来源ID: |
| 6 | title | varchar | 255 | 0 | Y | N | 标题: | |
| 7 | img | varchar | 255 | 0 | Y | N | 封面: | |
| 8 | create_time | timestamp | 19 | 0 | N | N | CURRENT_TIMESTAMP | 创建时间: |
| 9 | update_time | timestamp | 19 | 0 | N | N | CURRENT_TIMESTAMP | 更新时间: |
| 编号 | 名称 | 数据类型 | 长度 | 小数位 | 允许空值 | 主键 | 默认值 | 说明 |
| 1 | comment_id | int | 10 | 0 | N | Y | 评论ID: | |
| 2 | user_id | int | 10 | 0 | N | N | 0 | 评论人ID: |
| 3 | reply_to_id | int | 10 | 0 | N | N | 0 | 回复评论ID:空为0 |
| 4 | content | longtext | 2147483647 | 0 | Y | N | 内容: | |
| 5 | nickname | varchar | 255 | 0 | Y | N | 昵称: | |
| 6 | avatar | varchar | 255 | 0 | Y | N | 头像地址:[0,255] | |
| 7 | create_time | timestamp | 19 | 0 | N | N | CURRENT_TIMESTAMP | 创建时间: |
| 8 | update_time | timestamp | 19 | 0 | N | N | CURRENT_TIMESTAMP | 更新时间: |
| 9 | source_table | varchar | 255 | 0 | Y | N | 来源表: | |
| 10 | source_field | varchar | 255 | 0 | Y | N | 来源字段: | |
| 11 | source_id | int | 10 | 0 | N | N | 0 | 来源ID: |
| 编号 | 名称 | 数据类型 | 长度 | 小数位 | 允许空值 | 主键 | 默认值 | 说明 |
| 1 | event_information_id | int | 10 | 0 | N | Y | 活动信息ID | |
| 2 | activity_title | varchar | 64 | 0 | N | N | 活动标题 | |
| 3 | activity_type | varchar | 64 | 0 | Y | N | 活动类型 | |
| 4 | event_cover | varchar | 255 | 0 | Y | N | 活动封面 | |
| 5 | event_location | varchar | 64 | 0 | Y | N | 活动地点 | |
| 6 | activity_time | varchar | 64 | 0 | Y | N | 活动时间 | |
| 7 | activity_content | longtext | 2147483647 | 0 | Y | N | 活动内容 | |
| 8 | hits | int | 10 | 0 | N | N | 0 | 点击数 |
| 9 | praise_len | int | 10 | 0 | N | N | 0 | 点赞数 |
| 10 | timer_title | varchar | 64 | 0 | Y | N | 计时器标题 | |
| 11 | timing_start_time | datetime | 19 | 0 | Y | N | 计时开始时间 | |
| 12 | timing_end_time | datetime | 19 | 0 | Y | N | 计时结束时间 | |
| 13 | create_time | datetime | 19 | 0 | N | N | CURRENT_TIMESTAMP | 创建时间 |
| 14 | update_time | timestamp | 19 | 0 | N | N | CURRENT_TIMESTAMP | 更新时间 |
| 编号 | 名称 | 数据类型 | 长度 | 小数位 | 允许空值 | 主键 | 默认值 | 说明 |
| 1 | food_classification_id | int | 10 | 0 | N | Y | 美食分类ID | |
| 2 | food_classification | varchar | 64 | 0 | Y | N | 美食分类 | |
| 3 | create_time | datetime | 19 | 0 | N | N | CURRENT_TIMESTAMP | 创建时间 |
| 4 | update_time | timestamp | 19 | 0 | N | N | CURRENT_TIMESTAMP | 更新时间 |
| 编号 | 名称 | 数据类型 | 长度 | 小数位 | 允许空值 | 主键 | 默认值 | 说明 |
| 1 | food_information_id | int | 10 | 0 | N | Y | 美食信息ID | |
| 2 | food_name | varchar | 64 | 0 | Y | N | 美食名称 | |
| 3 | cover | varchar | 255 | 0 | Y | N | 封面 | |
| 4 | food_classification | varchar | 64 | 0 | Y | N | 美食分类 | |
| 5 | taste | varchar | 64 | 0 | Y | N | 口味 | |
| 6 | creating_videos | varchar | 255 | 0 | Y | N | 制作视频 | |
| 7 | production_materials | varchar | 64 | 0 | Y | N | 制作材料 | |
| 8 | food_introduction | longtext | 2147483647 | 0 | Y | N | 美食介绍 | |
| 9 | hits | int | 10 | 0 | N | N | 0 | 点击数 |
| 10 | praise_len | int | 10 | 0 | N | N | 0 | 点赞数 |
| 11 | recommend | int | 10 | 0 | N | N | 0 | 智能推荐 |
| 12 | create_time | datetime | 19 | 0 | N | N | CURRENT_TIMESTAMP | 创建时间 |
| 13 | update_time | timestamp | 19 | 0 | N | N | CURRENT_TIMESTAMP | 更新时间 |
| 编号 | 名称 | 数据类型 | 长度 | 小数位 | 允许空值 | 主键 | 默认值 | 说明 |
| 1 | hits_id | int | 10 | 0 | N | Y | 点赞ID: | |
| 2 | user_id | int | 10 | 0 | N | N | 0 | 点赞人: |
| 3 | create_time | timestamp | 19 | 0 | N | N | CURRENT_TIMESTAMP | 创建时间: |
| 4 | update_time | timestamp | 19 | 0 | N | N | CURRENT_TIMESTAMP | 更新时间: |
| 5 | source_table | varchar | 255 | 0 | Y | N | 来源表: | |
| 6 | source_field | varchar | 255 | 0 | Y | N | 来源字段: | |
| 7 | source_id | int | 10 | 0 | N | N | 0 | 来源ID: |
| 编号 | 名称 | 数据类型 | 长度 | 小数位 | 允许空值 | 主键 | 默认值 | 说明 |
| 1 | hotel_information_id | int | 10 | 0 | N | Y | 酒店信息ID | |
| 2 | display_number | varchar | 64 | 0 | Y | N | 展现编号 | |
| 3 | hotel_name | varchar | 64 | 0 | Y | N | 酒店名称 | |
| 4 | room_name | varchar | 64 | 0 | Y | N | 客房名称 | |
| 5 | room_type | varchar | 64 | 0 | Y | N | 房间类型 | |
| 6 | cover | varchar | 255 | 0 | Y | N | 封面 | |
| 7 | room_unit_price | int | 10 | 0 | Y | N | 0 | 房间单价 |
| 8 | number_of_rooms | int | 10 | 0 | Y | N | 0 | 房间数量 |
| 9 | hotel_address | varchar | 64 | 0 | Y | N | 酒店地址 | |
| 10 | details_introduction | longtext | 2147483647 | 0 | Y | N | 详情介绍 | |
| 11 | hits | int | 10 | 0 | N | N | 0 | 点击数 |
| 12 | praise_len | int | 10 | 0 | N | N | 0 | 点赞数 |
| 13 | recommend | int | 10 | 0 | N | N | 0 | 智能推荐 |
| 14 | create_time | datetime | 19 | 0 | N | N | CURRENT_TIMESTAMP | 创建时间 |
| 15 | update_time | timestamp | 19 | 0 | N | N | CURRENT_TIMESTAMP | 更新时间 |
| 编号 | 名称 | 数据类型 | 长度 | 小数位 | 允许空值 | 主键 | 默认值 | 说明 |
| 1 | notice_id | mediumint | 8 | 0 | N | Y | 公告id: | |
| 2 | title | varchar | 125 | 0 | N | N | 标题: | |
| 3 | content | longtext | 2147483647 | 0 | Y | N | 正文: | |
| 4 | create_time | timestamp | 19 | 0 | N | N | CURRENT_TIMESTAMP | 创建时间: |
| 5 | update_time | timestamp | 19 | 0 | N | N | CURRENT_TIMESTAMP | 更新时间: |
| 编号 | 名称 | 数据类型 | 长度 | 小数位 | 允许空值 | 主键 | 默认值 | 说明 |
| 1 | play_route_id | int | 10 | 0 | N | Y | 游玩路线ID | |
| 2 | line_name | varchar | 64 | 0 | Y | N | 线路名称 | |
| 3 | cover | varchar | 255 | 0 | Y | N | 封面 | |
| 4 | route_type | varchar | 64 | 0 | Y | N | 路线类型 | |
| 5 | emergency_phone_number | varchar | 64 | 0 | Y | N | 紧急电话 | |
| 6 | route_location | text | 65535 | 0 | Y | N | 途径位置 | |
| 7 | route_introduction | text | 65535 | 0 | Y | N | 路线介绍 | |
| 8 | hits | int | 10 | 0 | N | N | 0 | 点击数 |
| 9 | recommend | int | 10 | 0 | N | N | 0 | 智能推荐 |
| 10 | create_time | datetime | 19 | 0 | N | N | CURRENT_TIMESTAMP | 创建时间 |
| 11 | update_time | timestamp | 19 | 0 | N | N | CURRENT_TIMESTAMP | 更新时间 |
| 编号 | 名称 | 数据类型 | 长度 | 小数位 | 允许空值 | 主键 | 默认值 | 说明 |
| 1 | praise_id | int | 10 | 0 | N | Y | 点赞ID: | |
| 2 | user_id | int | 10 | 0 | N | N | 0 | 点赞人: |
| 3 | create_time | timestamp | 19 | 0 | N | N | CURRENT_TIMESTAMP | 创建时间: |
| 4 | update_time | timestamp | 19 | 0 | N | N | CURRENT_TIMESTAMP | 更新时间: |
| 5 | source_table | varchar | 255 | 0 | Y | N | 来源表: | |
| 6 | source_field | varchar | 255 | 0 | Y | N | 来源字段: | |
| 7 | source_id | int | 10 | 0 | N | N | 0 | 来源ID: |
| 8 | status | bit | 1 | 0 | N | N | 1 | 点赞状态:1为点赞,0已取消 |
| 编号 | 名称 | 数据类型 | 长度 | 小数位 | 允许空值 | 主键 | 默认值 | 说明 |
| 1 | room_reservation_id | int | 10 | 0 | N | Y | 房间预定ID | |
| 2 | order_number | varchar | 64 | 0 | Y | N | 订单号 | |
| 3 | display_number | varchar | 64 | 0 | Y | N | 展现编号 | |
| 4 | hotel_name | varchar | 64 | 0 | Y | N | 酒店名称 | |
| 5 | room_name | varchar | 64 | 0 | Y | N | 客房名称 | |
| 6 | room_type | varchar | 64 | 0 | Y | N | 房间类型 | |
| 7 | cover | varchar | 255 | 0 | Y | N | 封面 | |
| 8 | room_unit_price | int | 10 | 0 | Y | N | 0 | 房间单价 |
| 9 | expected_date | date | 10 | 0 | Y | N | 预定日期 | |
| 10 | tourism_users | int | 10 | 0 | Y | N | 0 | 旅游用户 |
| 11 | user_name | varchar | 64 | 0 | Y | N | 用户姓名 | |
| 12 | users_mobile_phone | varchar | 64 | 0 | Y | N | 用户手机 | |
| 13 | pre_order_quantity | int | 10 | 0 | Y | N | 0 | 预定数量 |
| 14 | stay_days | int | 10 | 0 | Y | N | 0 | 入住天数 |
| 15 | examine_state | varchar | 16 | 0 | N | N | 未审核 | 审核状态 |
| 16 | examine_reply | varchar | 16 | 0 | Y | N | 审核回复 | |
| 17 | create_time | datetime | 19 | 0 | N | N | CURRENT_TIMESTAMP | 创建时间 |
| 18 | update_time | timestamp | 19 | 0 | N | N | CURRENT_TIMESTAMP | 更新时间 |
| 编号 | 名称 | 数据类型 | 长度 | 小数位 | 允许空值 | 主键 | 默认值 | 说明 |
| 1 | room_type_id | int | 10 | 0 | N | Y | 房间类型ID | |
| 2 | room_type | varchar | 64 | 0 | Y | N | 房间类型 | |
| 3 | create_time | datetime | 19 | 0 | N | N | CURRENT_TIMESTAMP | 创建时间 |
| 4 | update_time | timestamp | 19 | 0 | N | N | CURRENT_TIMESTAMP | 更新时间 |
| 编号 | 名称 | 数据类型 | 长度 | 小数位 | 允许空值 | 主键 | 默认值 | 说明 |
| 1 | route_type_id | int | 10 | 0 | N | Y | 路线类型ID | |
| 2 | route_type | varchar | 64 | 0 | Y | N | 路线类型 | |
| 3 | create_time | datetime | 19 | 0 | N | N | CURRENT_TIMESTAMP | 创建时间 |
| 4 | update_time | timestamp | 19 | 0 | N | N | CURRENT_TIMESTAMP | 更新时间 |
| 编号 | 名称 | 数据类型 | 长度 | 小数位 | 允许空值 | 主键 | 默认值 | 说明 |
| 1 | slides_id | int | 10 | 0 | N | Y | 轮播图ID: | |
| 2 | title | varchar | 64 | 0 | Y | N | 标题: | |
| 3 | content | varchar | 255 | 0 | Y | N | 内容: | |
| 4 | url | varchar | 255 | 0 | Y | N | 链接: | |
| 5 | img | varchar | 255 | 0 | Y | N | 轮播图: | |
| 6 | hits | int | 10 | 0 | N | N | 0 | 点击量: |
| 7 | create_time | timestamp | 19 | 0 | N | N | CURRENT_TIMESTAMP | 创建时间: |
| 8 | update_time | timestamp | 19 | 0 | N | N | CURRENT_TIMESTAMP | 更新时间: |
| 编号 | 名称 | 数据类型 | 长度 | 小数位 | 允许空值 | 主键 | 默认值 | 说明 |
| 1 | ticket_purchase_order_id | int | 10 | 0 | N | Y | 购票订单ID | |
| 2 | ticket_number | varchar | 64 | 0 | Y | N | 购票单号 | |
| 3 | attraction_name | varchar | 64 | 0 | Y | N | 景点名称 | |
| 4 | types_of_attractions | varchar | 64 | 0 | Y | N | 景点类型 | |
| 5 | cover | varchar | 255 | 0 | Y | N | 封面 | |
| 6 | ticketing_unit_price | int | 10 | 0 | Y | N | 0 | 售票单价 |
| 7 | tourist_attraction_phone_number | varchar | 64 | 0 | Y | N | 景点电话 | |
| 8 | attraction_address | varchar | 64 | 0 | Y | N | 景点地址 | |
| 9 | ticketing_users | int | 10 | 0 | Y | N | 0 | 购票用户 |
| 10 | ticket_purchase_date | date | 10 | 0 | Y | N | 购票日期 | |
| 11 | number_of_tickets_purchased | int | 10 | 0 | Y | N | 0 | 购票数量 |
| 12 | payment_amount | varchar | 64 | 0 | Y | N | 支付金额 | |
| 13 | examine_state | varchar | 16 | 0 | N | N | 未审核 | 审核状态 |
| 14 | examine_reply | varchar | 16 | 0 | Y | N | 审核回复 | |
| 15 | pay_state | varchar | 16 | 0 | N | N | 未支付 | 支付状态 |
| 16 | pay_type | varchar | 16 | 0 | Y | N | 支付类型: 微信、支付宝、网银 | |
| 17 | create_time | datetime | 19 | 0 | N | N | CURRENT_TIMESTAMP | 创建时间 |
| 18 | update_time | timestamp | 19 | 0 | N | N | CURRENT_TIMESTAMP | 更新时间 |
| 编号 | 名称 | 数据类型 | 长度 | 小数位 | 允许空值 | 主键 | 默认值 | 说明 |
| 1 | types_of_attractions_id | int | 10 | 0 | N | Y | 景点类型ID | |
| 2 | types_of_attractions | varchar | 64 | 0 | Y | N | 景点类型 | |
| 3 | create_time | datetime | 19 | 0 | N | N | CURRENT_TIMESTAMP | 创建时间 |
| 4 | update_time | timestamp | 19 | 0 | N | N | CURRENT_TIMESTAMP | 更新时间 |
| 编号 | 名称 | 数据类型 | 长度 | 小数位 | 允许空值 | 主键 | 默认值 | 说明 |
| 1 | upload_id | int | 10 | 0 | N | Y | 上传ID | |
| 2 | name | varchar | 64 | 0 | Y | N | 文件名 | |
| 3 | path | varchar | 255 | 0 | Y | N | 访问路径 | |
| 4 | file | varchar | 255 | 0 | Y | N | 文件路径 | |
| 5 | display | varchar | 255 | 0 | Y | N | 显示顺序 | |
| 6 | father_id | int | 10 | 0 | Y | N | 0 | 父级ID |
| 7 | dir | varchar | 255 | 0 | Y | N | 文件夹 | |
| 8 | type | varchar | 32 | 0 | Y | N | 文件类型 |
| 编号 | 名称 | 数据类型 | 长度 | 小数位 | 允许空值 | 主键 | 默认值 | 说明 |
| 1 | user_id | mediumint | 8 | 0 | N | Y | 用户ID:[0,8388607]用户获取其他与用户相关的数据 | |
| 2 | state | smallint | 5 | 0 | N | N | 1 | 账户状态:[0,10](1可用|2异常|3已冻结|4已注销) |
| 3 | user_group | varchar | 32 | 0 | Y | N | 所在用户组:[0,32767]决定用户身份和权限 | |
| 4 | login_time | timestamp | 19 | 0 | N | N | CURRENT_TIMESTAMP | 上次登录时间: |
| 5 | phone | varchar | 11 | 0 | Y | N | 手机号码:[0,11]用户的手机号码,用于找回密码时或登录时 | |
| 6 | phone_state | smallint | 5 | 0 | N | N | 0 | 手机认证:[0,1](0未认证|1审核中|2已认证) |
| 7 | username | varchar | 16 | 0 | N | N | 用户名:[0,16]用户登录时所用的账户名称 | |
| 8 | nickname | varchar | 16 | 0 | Y | N | 昵称:[0,16] | |
| 9 | password | varchar | 64 | 0 | N | N | 密码:[0,32]用户登录所需的密码,由6-16位数字或英文组成 | |
| 10 | | varchar | 64 | 0 | Y | N | 邮箱:[0,64]用户的邮箱,用于找回密码时或登录时 | |
| 11 | email_state | smallint | 5 | 0 | N | N | 0 | 邮箱认证:[0,1](0未认证|1审核中|2已认证) |
| 12 | avatar | varchar | 255 | 0 | Y | N | 头像地址:[0,255] | |
| 13 | open_id | varchar | 255 | 0 | Y | N | 针对获取用户信息字段 | |
| 14 | create_time | timestamp | 19 | 0 | N | N | CURRENT_TIMESTAMP | 创建时间: |
| 15 | vip_level | varchar | 255 | 0 | Y | N | 会员等级 | |
| 16 | vip_discount | double | 11 | 2 | Y | N | 0.00 | 会员折扣 |
| 编号 | 名称 | 数据类型 | 长度 | 小数位 | 允许空值 | 主键 | 默认值 | 说明 |
| 1 | group_id | mediumint | 8 | 0 | N | Y | 用户组ID:[0,8388607] | |
| 2 | display | smallint | 5 | 0 | N | N | 100 | 显示顺序:[0,1000] |
| 3 | name | varchar | 16 | 0 | N | N | 名称:[0,16] | |
| 4 | description | varchar | 255 | 0 | Y | N | 描述:[0,255]描述该用户组的特点或权限范围 | |
| 5 | source_table | varchar | 255 | 0 | Y | N | 来源表: | |
| 6 | source_field | varchar | 255 | 0 | Y | N | 来源字段: | |
| 7 | source_id | int | 10 | 0 | N | N | 0 | 来源ID: |
| 8 | register | smallint | 5 | 0 | Y | N | 0 | 注册位置: |
| 9 | create_time | timestamp | 19 | 0 | N | N | CURRENT_TIMESTAMP | 创建时间: |
| 10 | update_time | timestamp | 19 | 0 | N | N | CURRENT_TIMESTAMP | 更新时间: |
3.4本章小结
整个“旅迹”旅游网站的需求分析主要对系统总体架构以及功能模块的设计,通过建立E-R模型和数据库逻辑系统设计完成了数据库系统设计。
4 “旅迹”旅游网站详细设计与实现
“旅迹”旅游网站的详细设计与实现主要是根据前面的“旅迹”旅游网站的需求分析和“旅迹”旅游网站的总体设计来设计页面并实现业务逻辑。主要从“旅迹”旅游网站界面实现、业务逻辑实现这两部分进行介绍。
4.1用户功能模块
4.1.1 前台首页界面
当进入“旅迹”旅游网站的时候,系统以上中下的布局进行展示,首先映入眼帘的是系统的导航栏,下面是轮播图,再往下是公告信息,其主界面展示如下图4-1所示。
图4-1 前台首页界面图
4.1.2 用户注册界面
旅游网站管理系统的游客和景区管理者时可以进行注册登录,当用户右上角“注册”按钮的时候,当填写上自己的账号+密码+确认密码+昵称+邮箱+手机号等后再点击“注册”按钮后将会先验证输入的有没有空数据,再次验证密码和确认密码是否是一样的,最后验证输入的账户名和数据库表中已经注册的账户名是否重复,只有都验证没问题后即可会员注册成功。其用会员注册界面展示如下图4-2所示。
图4-2注册界面图
4.1.3 用户登录界面
“旅迹”旅游网站中的前台上注册后的用户是可以通过自己的账户名和密码进行登录的,当会员输入完整的自己的账户名和密码信息并点击“登录”按钮后,将会首先验证输入的有没有空数据,再次验证输入的账户名+密码和数据库中当前保存的用户信息是否一致,只有在一致后将会登录成功并自动跳转到“旅迹”旅游网站的首页中;否则将会提示相应错误信息,用户登录界面如下图4-3所示。
图4-3用户登录界面图
4.1.4景点中心界面
景点中心:用户可以查看景点中心推荐信息,在查询到自己想要了解的景点的时候,可以进入查看详细的介绍,点击“预订”这一按钮以后会跳转到预订信息填写的界面,根据提示填写好预订的信息,点击“提交”以后预订就完成了,在景点详情这个界面,同时支持用户对喜欢的景点进行收藏、点赞以及评论的功能。界面如下图4-4所示。
图4-4景点中心界面图
4.1.5 房间预定界面
房间预定界面用户可以查看酒店房间信息、选择入住日期和房型,预定房间并支付费用。用户可以查看预定详情、订单状态和历史预定记录。界面如下图4-5所示。
图4-5房间预定界面图
4.1.6我的账户界面
我的账户在首页的右上角点击“我的”下面的“我的账户”可以对个人资料+密码修改+自己收藏的信息进行管控页面如图4-6所示。
图4-6 我的账户界面图
4.1.7 入住信息界面
入住信息界面图,用户可以查看入住酒店的详细信息,包括入住日期、酒店名称、订单编号、支付状态、入住人员等信息,以便顺利入住。如下图4-7所示。
图4-7入住信息界面图
4.1.8退房信息界面
退房信息:用户可以提交退房申请,查看退房流程和费用,以便顺利完成酒店退房手续。界面如下图4-8所示。
图4-8 旅游计划管理界面图
4.2管理员功能模块
4.2.1管理员界面
旅迹”旅游网站中的管理人员在“系统用户”这一菜单是中可以对注册的游客用户,景区管理者以及管理员进行管控,下图是管理员所具备的所有管理模块的功能,界面如下图4-9所示。
图4-9管理员界面图
4.2.2 美食管理界面
美食信息管理:管理美食信息,包括美食名称、视频、价格等,提供详细的美食介绍和实时菜单信息,方便用户选择和预订;界面如下图4-10所示。
图4-10美食管理界面图
4.2.3 活动信息管理界面
活动信息管理:包括活动名称、时间、地点内容等信息的录入、编辑和删除,管理系统中各类活动信息,确保信息的准确性和实时性,界面如下图4-11所示。
图4-11活动信息管理界面图
旅游公告管理界面发布旅游相关的公告、活动通知等信息,提供用户及时了解旅游动态和重要通知的渠道,保持用户与系统的信息互动和沟通;界面如下图4-12所示。
图4-12旅游公告管理界面图
5系统测试
5.1 系统测试用例
系统测试包括:用户登录功能测试、景点中心展示功能测试、景点中心添加、景点中心搜索、密码修改、预订功能测试,如表5-1、5-2、5-3、5-4、5-5所示:
表5-1 用户登录功能测试表
| 用例名称 | 用户登录系统 |
| 目的 | 测试用户通过正确的用户名和密码可否登录功能 |
| 前提 | 未登录的情况下 |
| 测试流程 | 1) 进入登录页面 2) 输入正确的用户名和密码 |
| 预期结果 | 用户名和密码正确的时候,跳转到登录成功界面,反之则显示错误信息,提示重新输入 |
| 实际结果 | 实际结果与预期结果一致 |
景点中心查看功能测试:
表5-2 景点中心查看功能测试表
| 用例名称 | 景点中心查看 |
| 目的 | 测试景点中心查看功能 |
| 前提 | 用户登录 |
| 测试流程 | 点击景点中心列表 |
| 预期结果 | 可以查看到所有景点中心信息 |
| 实际结果 | 实际结果与预期结果一致 |
景点搜索功能测试:
表5-3景点搜索功能测试表
| 用例名称 | 景点搜索测试 |
| 目的 | 测试景点搜索功能 |
| 前提 | 无 |
| 测试流程 | 1)在搜索框填入搜索关键字。 2)点击搜索按钮。 |
| 预期结果 | 页面显示包含有搜索关键字的景点 |
| 实际结果 | 实际结果与预期结果一致 |
密码修改搜索功能测试:
表5-4 密码修改功能测试表
| 用例名称 | 密码修改测试用例 |
| 目的 | 测试管理员密码修改功能 |
| 前提 | 管理员用户正常登录情况下 |
| 测试流程 | 1)管理员密码修改并完成填写。 2)点击进行提交。 |
| 预期结果 | 使用新的密码可以登录 |
| 实际结果 | 实际结果与预期结果一致 |
预订功能测试:
表5-5 预订功能测试表
| 用例名称 | 预订测试用例 |
| 目的 | 测试用户预订功能 |
| 前提 | 用户正常登录情况下 |
| 测试流程 | 1)搜索查看景点信息,点击预订。 2)填写预订信息,点击进行提交。 |
| 预期结果 | 预订成功 |
| 实际结果 | 实际结果与预期结果一致 |
5.2 系统测试结果
通过编写“旅迹”旅游网站的测试用例,已经检测完毕用户登录模块、景点中心展示模块、景点中心添加模块、景点搜索模块、密码修改模块、预订模块功能测试,通过这5大模块为“旅迹”旅游网站的后期推广运营提供了强力的技术支撑。
6结 论
本文描述了“旅迹”旅游网站设计与实现的原理和开发过程,该系统是通过SSM框架来搭建后台,中间件使用的是Tomcat服务器,数据库管理平台采用开源的Mysql,前台使用的是JQuery框架,同时使用Validate校验框架,这样就可以减少前端代码的输入量,而且基于JQuery框架的Validat框架使用简单,是流行的前端使用框架,前端使用的主要是Jsp页面展示技术。
在开发前做了许多的准备,在本系统的设计和开发过程中阅览和学习了许多文献资料,从开发这个“旅迹”旅游网站的过程中我也收获了许许多多宝贵的方法以及设计思路,对系统的开发也起到了很重要的作用,系统的开发技术选用的都是自己比较熟悉的,比如Web、SSM、MYSQL,这些技术都是在以前的学习中学到了,其中许多的设计思路和方法都是在以前不断地学习中摸索出来的经验,其实对于我们来说工作量还是比较大的,但是正是由于之前的积累与准备,才能顺利的完成这个项目,由此看来,积累经验跟做好准备是十分重要的事情。
当然在该系统的设计与实现的过程中也离不开老师以及同学们的帮助,正是因为他们的指导与帮助,我才能够成功的在预期内完成了这个系统。同时在这个过程当中我也收获了很多东西,此系统也有需要改进的地方,但是由于专业知识的浅薄,并不能做到十分完美,希望以后有机会可以让其真正的投入到使用之中。
参考文献
1]李薇.新常态下体育旅游经济发展模式与对策研究[J].文体用品与科技,2024,(05):112-114.
[2]王亚会.福建省旅游经济发展影响因素分析[J/OL].经营与管理,1-11[2024-03-13].
[3]罗茂林.旅游平台报告显示多项指标超2019年同期[N].上海证券报,2024-02-19(003).
[4]方春,岳亚霖,韦朋余等.海上旅游平台大跨度网壳结构强度分析[J].船舶力学,2024,28(02):250-260.
[5]Asif R .The interrelationship amid carbon emissions, tourism, economy, and energy use in Brazil[J].Carbon Research,2024,3(1):
[6]Ding C ,Gao X ,Xie Z .Analysing the differential impact of the COVID-19 pandemic on the resilience of the tourism economy: A case study of the Chengdu-Chongqing urban agglomeration in China[J].International Journal of Disaster Risk Reduction,2024,102104255-.
[7]车艳竹.旅游管理专业教学资源平台的建设与利用[J].黑河学院学报,2024,15(01):69-71.
[8]莫婧雯.接受美学视角下旅游网站英译策略研究[J].今古文创,2024,(05):99-101
[9]白茹鑫.基于SpringBoot+SSM框架的企业安全培训管理系统设计与实现[J].现代信息科技,2024,8(01):44-49.DOI:10.19850/j.cnki.2096-4706.2024.01.009.
[10]满芳.吉林长春旅游网络宣传话语现状及对策研究——基于Expedia、携程旅行网、吉旅行的宣传话语比较分析[J].新媒体研究,2023,9(24):34-39.
[11]袁爱平,陈畅,孙士兵等.基于SSM框架的高校学生信息管理系统设计与实现[J].工业控制计算机,2023,36(12):127-129.
[12]刘海红.国家对外文化贸易基地:搭建高质量文化和旅游贸易服务平台[N].中国文化报,2023-12-07(002).
[13]刘旭颖.旅游消费增长亮眼,在线旅游平台晒出成绩单[N].国际商报,2023-11-29(006).
[14]黄娜琴.清源山国家级风景名胜区旅游网络营销问题与优化策略[J].旅游纵览,2023,(21):178-180+184.
[15]吴燕雨,许志豪,宋朝行等.在线旅游产业发展模式优化路径探究[J].旅游纵览,2023,(18):191-193.
[16]李建森,董宝兰.旅游服务网站的设计与实现[J].电子技术,2023,52(09):54-55.
[17]武晓莉.在线旅游市场迎来精准监管[N].中国消费者报,2023-04-14(004).
[18]张书琛.在线旅游平台的沉浮之年[N].电脑报,2021-12-13(002).
[19]陈礼腾.在线旅游存猫腻消费者如何避“坑”[J].计算机与网络,2021,47(19):4-6.
[20]孟刚.在线旅游平台问题不少[N].中国消费者报,2021-07-30(00
致 谢
逝者如斯夫,不舍昼夜。转眼间,大学生会员活便已经接近尾声,人面对着离别与结束,总是充满着不舍与茫然,我亦如此,仍记得那年秋天,我迫不及待的提前一天到了学校,面对学校巍峨的大门,我心里充满了期待在SSM“旅迹”旅游网站的设计与实现过程中,我要衷心感谢所有支持和帮助过我的人们。特别感谢导师和指导教师的悉心指导,家人和朋友们的支持鼓励,以及参与测试和提供反馈意见的志愿者和用户们的积极参与。感激各机构和组织为研究提供的资源和支持。在此,再次感谢所有帮助过我的人们,是你们的支持与帮助让“旅迹”旅游网站得以成功完成。非常感谢您们的付出与支持!
请关注点赞+私信博主,免费领取项目源码

被折叠的 条评论
为什么被折叠?



