基于Java的宿舍管理系统设计与实现
摘 要
基于Java的宿舍管理系统旨在应对高校宿舍管理面临的挑战与机遇,以提高管理效率和便捷性。该系统采用了SSM(Spring + SpringMVC + MyBatis)框架,结合Java等成熟、稳定的技术,实现宿舍管理流程的自动化和信息化。系统包括管理员和学生用户两类角色,学生用户可进行通知公告查看、宿舍信息查询、调宿申请、报修信息提交、费用信息查看等功能;管理员则拥有通知公告管理、系统用户管理、宿舍信息管理、报修信息管理、费用信息管理、审核学生用户调宿申请等功能。系统注重用户体验,提供友好的操作界面和便捷的操作流程,以提高用户的使用便利性和效率。通过该系统的开发和应用,高校宿舍管理的效率和质量得到提升,为学生提供了更便捷、舒适的居住环境。未来,系统将持续优化和完善功能,以适应不断变化的管理需求和技术发展趋势,进一步提升宿舍管理水平和服务质量。
关键词:宿舍报管理系统;Java;SSM框架。
Design and Implementation of a Dormitory Management System Based on Java
ABSTRACT
The Java based dormitory management system aims to address the challenges and opportunities faced by university dormitory management, in order to improve management efficiency and convenience. The system adopts the SSM (Spring+SpringMVC+MyBatis) framework, combined with mature and stable technologies such as Java, to achieve automation and informatization of dormitory management processes. The system includes two types of roles: administrator and student user. Student users can perform functions such as notification and announcement viewing, dormitory information inquiry, accommodation application, repair information submission, and expense information viewing; Administrators have functions such as notification and announcement management, system user management, dormitory information management, repair information management, expense information management, and reviewing student user accommodation applications. The system focuses on user experience, providing a friendly operating interface and convenient operating procedures to improve user convenience and efficiency. Through the development and application of this system, the efficiency and quality of dormitory management in universities have been improved, providing students with a more convenient and comfortable living environment. In the future, the system will continue to optimize and improve its functions to adapt to constantly changing management needs and technological development trends, further improving the level of dormitory management and service quality.
Keywords: Dormitory report management system; Java; SSM framework.
目 录
1.1. 课题背景和意义
在高等教育普及的今天,学生宿舍作为校园生活的重要组成部分,其管理质量直接影响到学生的日常生活体验。然而,传统的宿舍管理方式往往依赖于繁琐的人工记录和纸质文档传递,效率低下且容易出错,难以满足现代高校对于高效、便捷、透明化管理的需求。
随着信息技术的迅猛发展,数字化、智能化的管理方式逐渐成为主流。因此,设计和实现一套基于Java的宿舍管理系统,将传统的线下管理流程转移到线上,不仅能大幅提升管理效率,减少中间环节,还能确保信息的准确性和实时性,使管理人员能够及时响应和处理学生的管理需求。
这一课题的研究与实践不仅有助于提升高校宿舍管理的效率和质量,为师生提供更便捷、舒适的校园生活环境,同时也为高校提供强大的数据支持,助力学校实现更科学、精细化的宿舍管理。因此,基于Java的宿舍管理系统的设计与实现具有重要的现实意义和广泛的应用前景。
1.2 国内外研究现状
在国内外,宿舍管理系统的研究与应用已成为教育管理领域的研究热点。国外学术界在这一领域进行了广泛的探索与实践,注重利用先进的技术手段和创新理念,提升校园设施维护管理的效率和质量。例如,在美国、英国等发达国家的高校,已经引入智能化系统和移动应用,实现了校园设施管理的在线化、智能化,提高了管理效率和服务质量。他们侧重于用户体验和数据分析,通过大数据技术对设施维护数据进行挖掘和分析,实现设施管理的精细化和智能化。
国内高校在信息化教育的推进下,也逐渐重视宿舍管理系统的研究。借鉴国外经验,一些高校积极探索创新模式和技术手段,推动校园管理水平的提升。宿舍管理系统的设计与实现成为实践探索的重点,通过引入先进的技术和管理理念,优化设施管理流程,提升了管理效率和服务质量。同时,国内高校也加强了对校园设施管理信息化的建设,注重数据的收集和分析,提升了管理决策的科学性和准确性。
综上所述,国内外在宿舍管理系统研究领域的探索与实践表明,利用先进技术和管理手段提升校园设施管理效率是当前的共同关注点。随着技术的发展和教育管理理念的创新,基于Java的宿舍管理系统将不断深化,为高校设施管理提供更智能化、便捷化的支持与服务。
1.3论文结构与章节安排
论文将分层次经行编排,除去论文摘要致谢文献参考部分,正文部分还会对系统需求做出分析,以及阐述大体的设计和实现的功能,最后罗列部分调测记录,论文主要架构如下:
第一章:引言。第一章主要介绍了课题的研究背景和意义,选题开发的国内外研究现状和本文的研究内容与主要工作。
第二章:系统需求分析。主要从系统的用户、功能等方面进行需求分析。
第三章:系统设计。主要对系统框架、系统功能模块、数据库进行功能设计。
第四章:系统实现。主要介绍了系统框架搭建、系统界面的实现。
第五章:系统测试。主要对系统的部分界面进行测试并对主要功能进行测试
第六章:总结。
2.1 可行性分析
2.1.1技术可行性
对于宿舍管理系统的技术实现,使用SSM(Spring MVC + Spring + MyBatis)框架是一种非常可行的选择。SSM框架整合了Spring MVC用于Web开发、Spring作为IoC容器和事务管理、MyBatis用于持久层操作,这三者的结合能够有效地实现系统的功能需求。这样的技术组合能够为宿舍管理系统提供良好的可扩展性、可维护性和稳定性,同时也为系统的开发与实现奠定了坚实的技术基础。
2.1.2经济可行性
在开发宿舍管理系统所使用的开发软件像IDEA开发工具、Tomcat8.0服务器、MySQL5.7数据库、Photoshop图片处理软件等,这些都是开源免费的,并且宿舍管理系统是自己设计并编码实现的,数据库是使用流行mysql进行数据的存储,开源的mysql等技术的使用,减少系统开发费用。
2.1.3操作可行性
操作可行性主要是对宿舍管理系统设计完成后,用户的使用体验度,以及管理员可以通过系统随时管理相关的数据信息,并且对于管理员、学生用户这两种角色,都可以简单明了的进入到自己的系统界面,通过界面导航菜单可以简单明了地操作功能模块,方便用户信息的操作需求和管理员管理数据信息,对于系统的操作,不需要专业人员都可以直接进行功能模块的操作管理,所以在系统的可操作性是完全可以的。本系统的操作使用的也是界面窗口进行登录,所以操作人员只要会简单的电脑操作就完全可以的。
2.2 功能需求分析
2.2.1 功能性分析
在开发宿舍管理系统之前,我们必须进行详尽的需求分析和市场调研。这些工作旨在深入了解系统管理员、学生的实际需求,确保系统能够满足宿舍报修和管理的实际运作要求,从而精准地确定系统的开发方向。
我们需要对宿舍管理系统流程进行深入分析,明确报修申请、审核、支付报修费用、调宿申请等各个环节的具体需求。同时,考虑系统的性能要求,确保系统在高并发情况下仍能稳定运行,为用户提供流畅的使用体验。
我们还需要对系统的安全性进行充分考虑。由于宿舍管理系统涉及到学生信息等敏感数据,因此必须确保系统的数据安全性和用户隐私保护。这包括数据加密、权限控制、操作日志记录等方面的安全措施。
在系统设计阶段,我们将重点关注满足系统管理员、学生用户的实际需求。通过深入了解他们的日常工作流程和管理任务,我们将确定系统所需的功能和服务。例如,为系统管理员提供报修信息统计、宿舍信息统计跟踪等功能,为学生提供便捷的报修入口和调宿申请进度查询功能。
同时,我们还将注重系统的可扩展性和灵活性。随着宿舍规模的不断扩大和管理需求的不断变化,系统需要能够灵活应对这些变化。因此,在系统设计时,我们需要考虑系统的模块化设计、接口标准化等方面的问题,以便未来能够方便地进行功能扩展和系统升级。
针对宿舍管理系统的设计特性,我们必须确保满足以下几项基本要求:
1.系统应提供简洁易懂的用户界面,方便用户快速上手并高效完成报修、调宿申请。
2.系统应实现报修申请、审核、支付报修费用、调宿申请等全流程的自动化管理,提高宿舍报修、调宿效率和服务质量。
3.系统应提供实时有效的数据沟通渠道,确保宿舍管理人员、学生用户之间的信息畅通无阻。
4.系统应确保数据的安全性和隐私保护,防止数据泄露和滥用。
通过满足这些要求,我们相信宿舍管理系统将能够为宿舍管理带来实质性的改进和提升,为系统管理员、学生用户提供更加便捷、高效的服务。同时,该系统也将为高校信息化建设贡献一份力量,推动高校后勤服务向数字化、智能化方向发展。
按照宿舍管理系统的角色,主要包括学生用户模块和管理员模块,其主要内容如下:
- 学生用户管理模块:
- 登录:管理员负责添加学生用户账号,当用户想要对系统中所实现的功能进行查询管理的时候,就必须进行登录到系统当中,如果没有账号的话,可以在登录窗口中进行注册,然后再通过账号密码登录。
- 后台首页:学生用户可在此修改个人资料及密码,确保信息准确无误,保障账户安全。
- 通知公告管理:学生用户可浏览各类通知公告,了解学校最新动态。通过搜索功能,快速定位感兴趣的公告内容。
- 宿舍信息管理:学生用户能查看自己宿舍的详细信息,包括调宿申请、报修记录等。支持按宿舍楼栋、名称或学生姓名查询,便于快速定位宿舍信息。
- 调宿申请管理:学生用户可查看自己的调宿申请状态,包括已提交、待审核、已批准等。通过筛选条件,轻松查找特定申请,掌握调宿进度。
- 报修信息管理:学生用户能查看自己宿舍的报修记录及处理状态,及时了解维修进度。支持多种查询方式,方便学生跟踪报修问题。
- 费用信息管理:学生用户可查看宿舍报修费用详情,支持微信、支付宝、网银等多种支付方式。通过查询功能,快速确认支付状态,确保费用处理无误。
- 管理员模块:
- 登录:管理员的账号是在数据列表中直接设置生成的,不需要进行注册,可直接输入账号密码登录,同时可对管理员资料进行增删改查。
- 后台首页:管理员在后台首页可以直观地查看宿舍信息的统计情况,包括宿舍的数量、类型等关键数据。同时,还可以快速浏览报修信息的统计表,了解当前的报修情况,如报修信息和处理进度等。这些统计信息有助于管理员全面了解宿舍管理情况,为决策提供数据支持。
- 系统用户:管理员可以管理不同角色的用户账号,包括添加、删除和修改学生用户账号,并设置其权限。此外,管理员还可以查看和管理用户账号的状态,确保系统的安全和稳定运行。
- 通知公告管理:管理员可以在后台方便地发布、查看、编辑和删除各类通知公告。通过公告标题进行搜索,可以快速定位到特定公告。这一功能有助于管理员及时传达重要信息,确保学生用户能够获取到最新的通知和公告。
- 宿舍信息管理:管理员能够全面管理学生宿舍的信息,包括添加、查看和修改宿舍信息。对于学生提出的调宿申请,管理员可以进行审批,并根据需要修改宿舍信息。同时,管理员还可以处理宿舍报修事宜,录入相关费用信息,确保宿舍的正常运行和维护。
- 调宿申请管理:管理员可以查看、搜索、删除学生的调宿申请,并根据实际情况进行审核。通过筛选条件,如宿舍楼栋、宿舍名称和学生姓名等,管理员可以快速定位到特定的调宿申请。对于符合要求的申请,管理员可以直接在宿舍信息中进行修改,完成调宿操作。
- 报修信息管理:管理员能够查看并管理所有学生用户的报修信息,包括报修的内容、时间、处理状态等。通过查询功能,管理员可以根据宿舍楼栋、宿舍名称、学生姓名或处理状态等信息快速定位到特定的报修记录。此外,管理员还可以跟踪报修的处理状态,并及时回复学生用户,确保报修问题得到及时有效的解决。
- 费用信息管理:管理员能够查看并管理学生宿舍的报修费用信息,包括费用的产生、支付状态等。通过筛选条件,如宿舍楼栋、宿舍名称、学生姓名和支付状态等,管理员可以方便地查询和定位特定的费用记录。此外,管理员还可以对学生的宿舍报修费用支付进行相关信息操作,确保费用管理的准确性和高效性。
2.2.2 非功能性分析
宿舍管理系统的非功能性需求比如系统的安全性怎么样,可靠性怎么样,性能怎么样,可拓展性怎么样等。具体可以表示在如下2-1表格中:
表2-1宿舍管理系统非功能需求表
| 安全性 | 主要指宿舍管理系统数据库的安装,数据库的使用和密码的设定必须合乎规范。 |
| 可靠性 | 可靠性是指宿舍管理系统能够安装用户的指示进行操作,经过测试,可靠性90%以上。 |
| 性能 | 性能是影响宿舍管理系统占据市场的必要条件,所以性能最好要佳才好。 |
| 可扩展性 | 比如数据库预留多个属性,比如接口的使用等确保了系统的非功能性需求。 |
| 易用性 | 用户只要跟着宿舍管理系统的页面展示内容进行操作,就可以了。 |
| 可维护性 | 宿舍管理系统开发的可维护性是非常重要的,经过测试,可维护性没有问题 |
2.3 系统用例分析
通过2.2功能的分析,得出了系统的用例图:
学生用户用例图如下所示。

图2-1 学生用户用例图
管理员用例图如下所示。

图2-2 管理员用例图
2.4 系统的流程分析
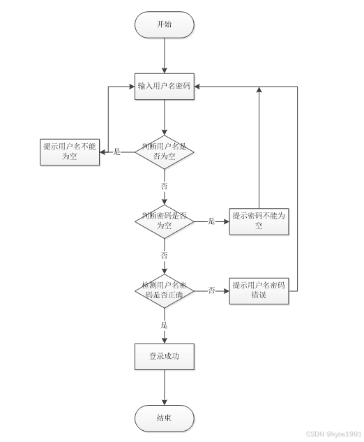
2.4.1登录流程

图2-3登录流程图
2.4.2添加信息流程
添加信息流程图,如下图所示:

图2-4 添加信息流程图
2.4.3删除信息流程
删除信息流程图,如下图所示:

图2-5 删除信息流程图
3.1 系统架构设计
宿舍管理系统从架构上分为三层:表现层(UI)、业务逻辑层(BLL)以及数据层(DL)。

图3-1 宿舍管理系统架构设计图
表现层(UI):又称UI层,主要完成宿舍管理系统的UI交互功能,一个良好的UI可以打打提高用户的用户体验,增强用户使用宿舍管理系统时的舒适度。UI的界面设计也要适应不同版本的宿舍管理系统以及不同尺寸的分辨率,以做到良好的兼容性。UI交互功能要求合理,用户进行交互操作时必须要得到与之相符的交互结果,这就要求表现层要与业务逻辑层进行良好的对接。
业务逻辑层(BLL):主要完成宿舍管理系统的数据处理功能。用户从表现层传输过来的数据经过业务逻辑层进行处理交付给数据层,系统从数据层读取的数据经过业务逻辑层进行处理交付给表现层。
数据层(DL):由于宿舍管理系统的数据是放在服务端的mysql数据库中,因此本属于服务层的部分可以直接整合在业务逻辑层中,所以数据层中只有数据库,其主要完成宿舍管理系统的数据存储和管理功能。
3.2开发流程设计
宿舍管理系统的开发对管理模块和系统使用的数据库进行分析,编写代开发,规划和操作是构建信息管理应用程序的必要三步曲,它决定了系统是否能够真正实现预设功能以及是否可以在成功设计后实施。在开发过程中,每个阶段必须严格按照线性顺序进行开发,并且在相应阶段生成的每个工作都可以通过技术进行验证和检查。确保一个阶段完成后是正确的,不会造成下一阶段拖拽现象,使系统完成设计功能后得到保证。
从宿舍管理系统的成功开发经验来看,上述方法效果最为明显,最大程度地降低了系统开发的复杂性。如图3-2所示。

图3-2开发系统流程图
3.3系统功能模块设计
通过对宿舍管理系统的功能需求分析以及用例分析,得出了宿舍管理系统的功能模块图如图3-3所示。
3.4数据库设计
数据库设计一般包括需求分析、概念模型设计、数据库表建立三大过程,其中需求分析前面章节已经阐述,概念模型设计有概念模型和逻辑结构设计两部分。
3.4.1 数据库概念结构设计
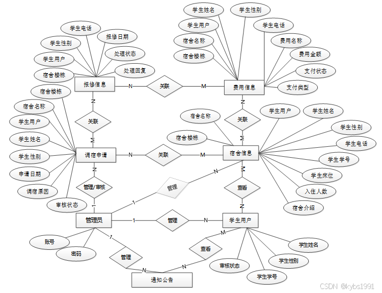
下面是整个宿舍管理系统中主要的数据库表总E-R实体关系图。
图3-4 系统总体ER图
3.4.2数据表
将数据库概念设计的E-R图转换为关系数据库。在关系数据库中,数据关系由数据表组成,但是表的结构表现在表的字段上。
| 编号 | 名称 | 数据类型 | 长度 | 小数位 | 允许空值 | 主键 | 默认值 | 说明 |
| 1 | token_id | int | 10 | 0 | N | Y | 临时访问牌ID | |
| 2 | token | varchar | 64 | 0 | Y | N | 临时访问牌 | |
| 3 | info | text | 65535 | 0 | Y | N | ||
| 4 | maxage | int | 10 | 0 | N | N | 2 | 最大寿命:默认2小时 |
| 5 | create_time | timestamp | 19 | 0 | N | N | CURRENT_TIMESTAMP | 创建时间: |
| 6 | update_time | timestamp | 19 | 0 | N | N | CURRENT_TIMESTAMP | 更新时间: |
| 7 | user_id | int | 10 | 0 | N | N | 0 | 用户编号: |
表accommodation_transfer_application (调宿申请)
| 编号 | 名称 | 数据类型 | 长度 | 小数位 | 允许空值 | 主键 | 默认值 | 说明 |
| 1 | accommodation_transfer_application_id | int | 10 | 0 | N | Y | 调宿申请ID | |
| 2 | dormitory_buildings | varchar | 64 | 0 | Y | N | 宿舍楼栋 | |
| 3 | dormitory_name | varchar | 64 | 0 | Y | N | 宿舍名称 | |
| 4 | student_users | int | 10 | 0 | Y | N | 0 | 学生用户 |
| 5 | student_name | varchar | 64 | 0 | Y | N | 学生姓名 | |
| 6 | student_gender | varchar | 64 | 0 | Y | N | 学生性别 | |
| 7 | student_phone_number | varchar | 64 | 0 | Y | N | 学生电话 | |
| 8 | student_id | varchar | 64 | 0 | Y | N | 学生学号 | |
| 9 | application_date | date | 10 | 0 | Y | N | 申请日期 | |
| 10 | reason_for_accommodation_adjustment | text | 65535 | 0 | Y | N | 调宿原因 | |
| 11 | accommodation_content | text | 65535 | 0 | Y | N | 调宿内容 | |
| 12 | examine_state | varchar | 16 | 0 | N | N | 未审核 | 审核状态 |
| 13 | examine_reply | varchar | 16 | 0 | Y | N | 审核回复 | |
| 14 | create_time | datetime | 19 | 0 | N | N | CURRENT_TIMESTAMP | 创建时间 |
| 15 | update_time | timestamp | 19 | 0 | N | N | CURRENT_TIMESTAMP | 更新时间 |
| 编号 | 名称 | 数据类型 | 长度 | 小数位 | 允许空值 | 主键 | 默认值 | 说明 |
| 1 | auth_id | int | 10 | 0 | N | Y | 授权ID: | |
| 2 | user_group | varchar | 64 | 0 | Y | N | 用户组: | |
| 3 | mod_name | varchar | 64 | 0 | Y | N | 模块名: | |
| 4 | table_name | varchar | 64 | 0 | Y | N | 表名: | |
| 5 | page_title | varchar | 255 | 0 | Y | N | 页面标题: | |
| 6 | path | varchar | 255 | 0 | Y | N | 路由路径: | |
| 7 | position | varchar | 32 | 0 | Y | N | 位置: | |
| 8 | mode | varchar | 32 | 0 | N | N | _blank | 跳转方式: |
| 9 | add | tinyint | 3 | 0 | N | N | 1 | 是否可增加: |
| 10 | del | tinyint | 3 | 0 | N | N | 1 | 是否可删除: |
| 11 | set | tinyint | 3 | 0 | N | N | 1 | 是否可修改: |
| 12 | get | tinyint | 3 | 0 | N | N | 1 | 是否可查看: |
| 13 | field_add | text | 65535 | 0 | Y | N | 添加字段: | |
| 14 | field_set | text | 65535 | 0 | Y | N | 修改字段: | |
| 15 | field_get | text | 65535 | 0 | Y | N | 查询字段: | |
| 16 | table_nav_name | varchar | 500 | 0 | Y | N | 跨表导航名称: | |
| 17 | table_nav | varchar | 500 | 0 | Y | N | 跨表导航: | |
| 18 | option | text | 65535 | 0 | Y | N | 配置: | |
| 19 | create_time | timestamp | 19 | 0 | N | N | CURRENT_TIMESTAMP | 创建时间: |
| 20 | update_time | timestamp | 19 | 0 | N | N | CURRENT_TIMESTAMP | 更新时间: |
| 编号 | 名称 | 数据类型 | 长度 | 小数位 | 允许空值 | 主键 | 默认值 | 说明 |
| 1 | cost_information_id | int | 10 | 0 | N | Y | 费用信息ID | |
| 2 | dormitory_buildings | varchar | 64 | 0 | Y | N | 宿舍楼栋 | |
| 3 | dormitory_name | varchar | 64 | 0 | Y | N | 宿舍名称 | |
| 4 | student_users | int | 10 | 0 | Y | N | 0 | 学生用户 |
| 5 | student_name | varchar | 64 | 0 | Y | N | 学生姓名 | |
| 6 | student_gender | varchar | 64 | 0 | Y | N | 学生性别 | |
| 7 | student_phone_number | varchar | 64 | 0 | Y | N | 学生电话 | |
| 8 | student_id | varchar | 64 | 0 | Y | N | 学生学号 | |
| 9 | cost_name | varchar | 64 | 0 | Y | N | 费用名称 | |
| 10 | cost_amount | int | 10 | 0 | Y | N | 0 | 费用金额 |
| 11 | fee_details | text | 65535 | 0 | Y | N | 费用详情 | |
| 12 | pay_state | varchar | 16 | 0 | N | N | 未支付 | 支付状态 |
| 13 | pay_type | varchar | 16 | 0 | Y | N | 支付类型: 微信、支付宝、网银 | |
| 14 | create_time | datetime | 19 | 0 | N | N | CURRENT_TIMESTAMP | 创建时间 |
| 15 | update_time | timestamp | 19 | 0 | N | N | CURRENT_TIMESTAMP | 更新时间 |
| 编号 | 名称 | 数据类型 | 长度 | 小数位 | 允许空值 | 主键 | 默认值 | 说明 |
| 1 | dormitory_information_id | int | 10 | 0 | N | Y | 宿舍信息ID | |
| 2 | dormitory_buildings | varchar | 64 | 0 | Y | N | 宿舍楼栋 | |
| 3 | dormitory_name | varchar | 64 | 0 | Y | N | 宿舍名称 | |
| 4 | student_users | int | 10 | 0 | Y | N | 0 | 学生用户 |
| 5 | student_name | varchar | 64 | 0 | Y | N | 学生姓名 | |
| 6 | student_gender | varchar | 64 | 0 | Y | N | 学生性别 | |
| 7 | student_phone_number | varchar | 64 | 0 | Y | N | 学生电话 | |
| 8 | student_id | varchar | 64 | 0 | Y | N | 学生学号 | |
| 9 | student_beds | varchar | 64 | 0 | Y | N | 学生床位 | |
| 10 | number_of_occupants | varchar | 64 | 0 | Y | N | 入住人数 | |
| 11 | dormitory_introduction | text | 65535 | 0 | Y | N | 宿舍介绍 | |
| 12 | create_time | datetime | 19 | 0 | N | N | CURRENT_TIMESTAMP | 创建时间 |
| 13 | update_time | timestamp | 19 | 0 | N | N | CURRENT_TIMESTAMP | 更新时间 |
| 编号 | 名称 | 数据类型 | 长度 | 小数位 | 允许空值 | 主键 | 默认值 | 说明 |
| 1 | hits_id | int | 10 | 0 | N | Y | 点赞ID: | |
| 2 | user_id | int | 10 | 0 | N | N | 0 | 点赞人: |
| 3 | create_time | timestamp | 19 | 0 | N | N | CURRENT_TIMESTAMP | 创建时间: |
| 4 | update_time | timestamp | 19 | 0 | N | N | CURRENT_TIMESTAMP | 更新时间: |
| 5 | source_table | varchar | 255 | 0 | Y | N | 来源表: | |
| 6 | source_field | varchar | 255 | 0 | Y | N | 来源字段: | |
| 7 | source_id | int | 10 | 0 | N | N | 0 | 来源ID: |
表notification_announcement (通知公告)
| 编号 | 名称 | 数据类型 | 长度 | 小数位 | 允许空值 | 主键 | 默认值 | 说明 |
| 1 | notification_announcement_id | int | 10 | 0 | N | Y | 通知公告ID | |
| 2 | announcement_number | varchar | 64 | 0 | Y | N | 公告编号 | |
| 3 | announcement_title | varchar | 64 | 0 | Y | N | 公告标题 | |
| 4 | announcement_date | date | 10 | 0 | Y | N | 公告日期 | |
| 5 | announcement_image | varchar | 255 | 0 | Y | N | 公告图片 | |
| 6 | announcement_content | text | 65535 | 0 | Y | N | 公告内容 | |
| 7 | create_time | datetime | 19 | 0 | N | N | CURRENT_TIMESTAMP | 创建时间 |
| 8 | update_time | timestamp | 19 | 0 | N | N | CURRENT_TIMESTAMP | 更新时间 |
| 编号 | 名称 | 数据类型 | 长度 | 小数位 | 允许空值 | 主键 | 默认值 | 说明 |
| 1 | repair_information_id | int | 10 | 0 | N | Y | 报修信息ID | |
| 2 | dormitory_buildings | varchar | 64 | 0 | Y | N | 宿舍楼栋 | |
| 3 | dormitory_name | varchar | 64 | 0 | Y | N | 宿舍名称 | |
| 4 | student_users | int | 10 | 0 | Y | N | 0 | 学生用户 |
| 5 | student_name | varchar | 64 | 0 | Y | N | 学生姓名 | |
| 6 | student_gender | varchar | 64 | 0 | Y | N | 学生性别 | |
| 7 | student_phone_number | varchar | 64 | 0 | Y | N | 学生电话 | |
| 8 | student_id | varchar | 64 | 0 | Y | N | 学生学号 | |
| 9 | repair_date | date | 10 | 0 | Y | N | 报修日期 | |
| 10 | repair_content | text | 65535 | 0 | Y | N | 报修内容 | |
| 11 | processing_status | varchar | 64 | 0 | Y | N | 处理状态 | |
| 12 | handling_replies | text | 65535 | 0 | Y | N | 处理回复 | |
| 13 | create_time | datetime | 19 | 0 | N | N | CURRENT_TIMESTAMP | 创建时间 |
| 14 | update_time | timestamp | 19 | 0 | N | N | CURRENT_TIMESTAMP | 更新时间 |
| 编号 | 名称 | 数据类型 | 长度 | 小数位 | 允许空值 | 主键 | 默认值 | 说明 |
| 1 | student_users_id | int | 10 | 0 | N | Y | 学生用户ID | |
| 2 | student_name | varchar | 64 | 0 | Y | N | 学生姓名 | |
| 3 | student_gender | varchar | 64 | 0 | Y | N | 学生性别 | |
| 4 | student_phone_number | varchar | 16 | 0 | Y | N | 学生电话 | |
| 5 | student_id | varchar | 64 | 0 | N | N | 学生学号 | |
| 6 | examine_state | varchar | 16 | 0 | N | N | 已通过 | 审核状态 |
| 7 | user_id | int | 10 | 0 | N | N | 0 | 用户ID |
| 8 | create_time | datetime | 19 | 0 | N | N | CURRENT_TIMESTAMP | 创建时间 |
| 9 | update_time | timestamp | 19 | 0 | N | N | CURRENT_TIMESTAMP | 更新时间 |
| 编号 | 名称 | 数据类型 | 长度 | 小数位 | 允许空值 | 主键 | 默认值 | 说明 |
| 1 | upload_id | int | 10 | 0 | N | Y | 上传ID | |
| 2 | name | varchar | 64 | 0 | Y | N | 文件名 | |
| 3 | path | varchar | 255 | 0 | Y | N | 访问路径 | |
| 4 | file | varchar | 255 | 0 | Y | N | 文件路径 | |
| 5 | display | varchar | 255 | 0 | Y | N | 显示顺序 | |
| 6 | father_id | int | 10 | 0 | Y | N | 0 | 父级ID |
| 7 | dir | varchar | 255 | 0 | Y | N | 文件夹 | |
| 8 | type | varchar | 32 | 0 | Y | N | 文件类型 |
| 编号 | 名称 | 数据类型 | 长度 | 小数位 | 允许空值 | 主键 | 默认值 | 说明 |
| 1 | user_id | mediumint | 8 | 0 | N | Y | 用户ID:[0,8388607]用户获取其他与用户相关的数据 | |
| 2 | state | smallint | 5 | 0 | N | N | 1 | 账户状态:[0,10](1可用|2异常|3已冻结|4已注销) |
| 3 | user_group | varchar | 32 | 0 | Y | N | 所在用户组:[0,32767]决定用户身份和权限 | |
| 4 | login_time | timestamp | 19 | 0 | N | N | CURRENT_TIMESTAMP | 上次登录时间: |
| 5 | phone | varchar | 11 | 0 | Y | N | 手机号码:[0,11]用户的手机号码,用于找回密码时或登录时 | |
| 6 | phone_state | smallint | 5 | 0 | N | N | 0 | 手机认证:[0,1](0未认证|1审核中|2已认证) |
| 7 | username | varchar | 16 | 0 | N | N | 用户名:[0,16]用户登录时所用的账户名称 | |
| 8 | nickname | varchar | 16 | 0 | Y | N | 昵称:[0,16] | |
| 9 | password | varchar | 64 | 0 | N | N | 密码:[0,32]用户登录所需的密码,由6-16位数字或英文组成 | |
| 10 | | varchar | 64 | 0 | Y | N | 邮箱:[0,64]用户的邮箱,用于找回密码时或登录时 | |
| 11 | email_state | smallint | 5 | 0 | N | N | 0 | 邮箱认证:[0,1](0未认证|1审核中|2已认证) |
| 12 | avatar | varchar | 255 | 0 | Y | N | 头像地址:[0,255] | |
| 13 | open_id | varchar | 255 | 0 | Y | N | 针对获取用户信息字段 | |
| 14 | create_time | timestamp | 19 | 0 | N | N | CURRENT_TIMESTAMP | 创建时间: |
| 15 | vip_level | varchar | 255 | 0 | Y | N | 会员等级 | |
| 16 | vip_discount | double | 11 | 2 | Y | N | 0.00 | 会员折扣 |
| 编号 | 名称 | 数据类型 | 长度 | 小数位 | 允许空值 | 主键 | 默认值 | 说明 |
| 1 | group_id | mediumint | 8 | 0 | N | Y | 用户组ID:[0,8388607] | |
| 2 | display | smallint | 5 | 0 | N | N | 100 | 显示顺序:[0,1000] |
| 3 | name | varchar | 16 | 0 | N | N | 名称:[0,16] | |
| 4 | description | varchar | 255 | 0 | Y | N | 描述:[0,255]描述该用户组的特点或权限范围 | |
| 5 | source_table | varchar | 255 | 0 | Y | N | 来源表: | |
| 6 | source_field | varchar | 255 | 0 | Y | N | 来源字段: | |
| 7 | source_id | int | 10 | 0 | N | N | 0 | 来源ID: |
| 8 | register | smallint | 5 | 0 | Y | N | 0 | 注册位置: |
| 9 | create_time | timestamp | 19 | 0 | N | N | CURRENT_TIMESTAMP | 创建时间: |
| 10 | update_time | timestamp | 19 | 0 | N | N | CURRENT_TIMESTAMP | 更新时间: |
4.1 学生用户模块
4.1.1通知公告管理界面
学生用户可浏览各类通知公告,了解学校最新动态。通过搜索功能,快速定位感兴趣的公告内容,其主界面展示如下图所示。
图4-1 通知公告管理界面图
学生用户能查看自己宿舍的详细信息,包括调宿申请、报修记录等。支持按宿舍楼栋、名称或学生姓名查询,便于快速定位宿舍信息,其主界面展示如下图所示。
图4-2宿舍信息管理界面图
宿舍信息关键代码如下:
@RequestMapping(value = "/del")
@Transactional
public Map<String, Object> del(HttpServletRequest request) {
service.delete(service.readQuery(request), service.readConfig(request));
return success(1);
}
4.1.3 登录界面
学生用户账号由管理员负责添加、学生用户在登录界面输入账号+密码,点击“登录”按钮,系统在用户数据库表中会对用户的账号进行匹配,账号+密码正确的话,就会登录到系统中各个用户的主管理界面,否则提示对应的信息,返回到登录的界面,其登录主界面展示如下图所示。
图4-3学生用户登录界面图
登录关键代码如下所示。
/**
* 登录
* @param data
* @param httpServletRequest
* @return
*/
@PostMapping("login")
public Map<String, Object> login(@RequestBody Map<String, String> data, HttpServletRequest httpServletRequest) {
log.info("[执行登录接口]");
String username = data.get("username");
String email = data.get("email");
String phone = data.get("phone");
String password = data.get("password");
List resultList = null;
QueryWrapper wrapper = new QueryWrapper<User>();
Map<String, String> map = new HashMap<>();
if(username != null && "".equals(username) == false){
map.put("username", username);
resultList = service.selectBaseList(service.select(map, new HashMap<>()));
}
else if(email != null && "".equals(email) == false){
map.put("email", email);
resultList = service.selectBaseList(service.select(map, new HashMap<>()));
}
else if(phone != null && "".equals(phone) == false){
map.put("phone", phone);
resultList = service.selectBaseList(service.select(map, new HashMap<>()));
}else{
return error(30000, "账号或密码不能为空");
}
if (resultList == null || password == null) {
return error(30000, "账号或密码不能为空");
}
//判断是否有这个用户
if (resultList.size()<=0){
return error(30000,"用户不存在");
}
User byUsername = (User) resultList.get(0);
Map<String, String> groupMap = new HashMap<>();
groupMap.put("name",byUsername.getUserGroup());
List groupList = userGroupService.selectBaseList(userGroupService.select(groupMap, new HashMap<>()));
if (groupList.size()<1){
return error(30000,"用户组不存在");
}
UserGroup userGroup = (UserGroup) groupList.get(0);
//查询用户审核状态
if (!StringUtils.isEmpty(userGroup.getSourceTable())){
String res = service.selectExamineState(userGroup.getSourceTable(),byUsername.getUserId());
if (res==null){
return error(30000,"用户不存在");
}
if (!res.equals("已通过")){
return error(30000,"该用户审核未通过");
}
}
//查询用户状态
if (byUsername.getState()!=1){
return error(30000,"用户非可用状态,不能登录");
}
String md5password = service.encryption(password);
if (byUsername.getPassword().equals(md5password)) {
// 存储Token到数据库
AccessToken accessToken = new AccessToken();
accessToken.setToken(UUID.randomUUID().toString().replaceAll("-", ""));
accessToken.setUser_id(byUsername.getUserId());
tokenService.save(accessToken);
// 返回用户信息
JSONObject user = JSONObject.parseObject(JSONObject.toJSONString(byUsername));
user.put("token", accessToken.getToken());
JSONObject ret = new JSONObject();
ret.put("obj",user);
return success(ret);
} else {
return error(30000, "账号或密码不正确");
}
}
public String select(Map<String,String> query,Map<String,String> config){
StringBuffer sql = new StringBuffer("select ");
sql.append(config.get(FindConfig.FIELD) == null || "".equals(config.get(FindConfig.FIELD)) ? "*" : config.get(FindConfig.FIELD)).append(" ");
sql.append("from ").append("`").append(table).append("`").append(toWhereSql(query, "0".equals(config.get(FindConfig.LIKE))));
if (config.get(FindConfig.GROUP_BY) != null && !"".equals(config.get(FindConfig.GROUP_BY))){
sql.append("group by ").append(config.get(FindConfig.GROUP_BY)).append(" ");
}
if (config.get(FindConfig.ORDER_BY) != null && !"".equals(config.get(FindConfig.ORDER_BY))){
sql.append("order by ").append(config.get(FindConfig.ORDER_BY)).append(" ");
}
if (config.get(FindConfig.PAGE) != null && !"".equals(config.get(FindConfig.PAGE))){
int page = config.get(FindConfig.PAGE) != null && !"".equals(config.get(FindConfig.PAGE)) ? Integer.parseInt(config.get(FindConfig.PAGE)) : 1;
int limit = config.get(FindConfig.SIZE) != null && !"".equals(config.get(FindConfig.SIZE)) ? Integer.parseInt(config.get(FindConfig.SIZE)) : 10;
sql.append(" limit ").append( (page-1)*limit ).append(" , ").append(limit);
}
log.info("[{}] - 查询操作,sql: {}",table,sql);
return sql.toString();
}
public List selectBaseList(String select) {
List<Map<String,Object>> mapList = baseMapper.selectBaseList(select);
List<E> list = new ArrayList<>();
for (Map<String,Object> map:mapList) {
list.add(JSON.parseObject(JSON.toJSONString(map),eClass));
}
return list;
}
学生用户可查看自己的调宿申请状态,包括已提交、待审核、已批准等。通过筛选条件,轻松查找特定申请,掌握调宿进度,调宿申请界面图如下图所示。
图4-4调宿申请管理界面图
学生用户能查看自己宿舍的报修记录及处理状态,及时了解维修进度。支持多种查询方式,方便学生跟踪报修问题,报修信息管理界面如下图所示。
图4-5报修信息管理界面图
学生用户可查看宿舍报修费用详情,支持微信、支付宝、网银等多种支付方式。通过查询功能,快速确认支付状态,确保费用处理无误,费用信息管理界面如下图所示。
图4-6费用信息管理界面图
4.2管理员功能模块
管理员在后台首页可以直观地查看宿舍信息的统计情况,包括宿舍的数量、类型等关键数据。同时,还可以快速浏览报修信息的统计表,了解当前的报修情况,如报修信息和处理进度等。这些统计信息有助于管理员全面了解宿舍管理情况,为决策提供数据支持。后台首页界面如下图所示。
图4-7后台首页界面图
管理员可以管理不同角色的用户账号,包括添加、删除和修改学生用户账号,并设置其权限。此外,管理员还可以查看和管理用户账号的状态,确保系统的安全和稳定运行,系统用户界面如下图所示。
图4-8系统用户界面图
系统用户管理关键代码如下所示。
@Transactional
public Map<String, Object> add(HttpServletRequest request) throws IOException {
service.insert(service.readBody(request.getReader()));
return success(1);
}
@Transactional
public Map<String, Object> addMap(Map<String,Object> map){
service.insert(map);
return success(1);
}
4.3.3通知公告管理界面
管理员可以在后台方便地发布、查看、编辑和删除各类通知公告。通过公告标题进行搜索,可以快速定位到特定公告。这一功能有助于管理员及时传达重要信息,确保学生用户能够获取到最新的通知和公告,通知公告管理界面如下图所示。
图4-9通知公告管理界面图
管理员能够全面管理学生宿舍的信息,包括添加、查看和修改宿舍信息。对于学生提出的调宿申请,管理员可以进行审批,并根据需要修改宿舍信息。同时,管理员还可以处理宿舍报修事宜,录入相关费用信息,确保宿舍的正常运行和维护,宿舍信息管理界面如下图所示。
图4-10宿舍信息管理界面图
管理员可以查看、搜索、删除学生的调宿申请,并根据实际情况进行审核。通过筛选条件,如宿舍楼栋、宿舍名称和学生姓名等,管理员可以快速定位到特定的调宿申请。对于符合要求的申请,管理员可以直接在宿舍信息中进行修改,完成调宿操作。调宿申请管理界面如下图所示。
图4-11调宿申请管理界面图
管理员审核调宿申请界面如下图所示:
图4-12调宿申请审核界面图
管理员能够查看并管理所有学生用户的报修信息,包括报修的内容、时间、处理状态等。通过查询功能,管理员可以根据宿舍楼栋、宿舍名称、学生姓名或处理状态等信息快速定位到特定的报修记录。此外,管理员还可以跟踪报修的处理状态,并及时回复学生用户,确保报修问题得到及时有效的解决,报修信息管理界面如下图所示。
图4-13报修信息管理界面图
5.1系统测试的目的
程序设计不能保证没有错误,这是一个开发过程,在错误或错误的过程中都是难以避免的。虽然这是不可避免的,但我们不能使这些错误始终存在于系统中,错误可能会造成无法估量的后果,如系统崩溃,安全信息泄露,系统无法正常启动等,为了避免这些问题,我们需要测试程序,再测试过程中发现问题,并纠正它们,从而使系统更长时间稳定成熟。本章的作用是发现这些问题,并对其进行修改,虽然耗时费力,但对于长期使用而言是非常重要和必要系统的开发。
软件在设计后必须进行测试,调试过程中使用的方法是软件测试方法。在开发新软件时,系统测试是检查软件是否合格的关键步骤,以及是否符合设计目标的参考。测试主要是查看软件中数据的准确性,正确的操作与否,以及操作的结果,还有哪些方面需要改进。
宿舍管理系统的实现,对于系统中功能模块的实现及操作都必须通过测试进行来评判系统是否可以准确的实现。在宿舍管理系统正式上传使用之前必须做的一步就是系统测试,对于测试发现的错误及时修改处理,保证系统准确无误的供给用户使用。
5.2系统测试方法
在对宿舍管理系统进行测试的时候在找到问题的情况下必须在第一时间找到解决问题的办法,不要存在侥幸的心理,这样才能让宿舍管理系统开发的质量可以过关,并且开发的周期会大大缩短,还有就是在测试时,不要出现重复性的错误,遇到一个错误问题,要将整个宿舍管理系统开发所牵扯的该问题都必须一一解决,提高宿舍管理系统的安全性、稳定性。
白盒测试与黑盒测试是测试中比较常用的两种方法。
①结构测试俗称白盒测试:这种测试是在对程序的处理过程与结构都有详尽谅解的前提下,顺从程序内部的逻辑而完成的系统测试,以确定系统中所有的通路都能够遵照设计要求正常工作,不出现任何偏差。
②功能测试又成黑盒测试:主要是针对程序功能能够按照设计正常实现的一种检测,在程序接口处进行,检测程序手法数据是否正常,与外部信息的交换是否完整。
5.3功能测试
用户登录测试:
| 模块名称 | 测试用例 | 预期结果 | 实际结果 | 是否通过 |
| 登录模块 | 用户名:admin 密码:123 | 弹出错误提示,提示密码错误 | 弹出错误提示,提示密码错误 | 通过 |
| 登录模块 | 用户名:123 密码:admin | 弹出错误提示,提示用户名错误 | 弹出错误提示,提示用户名错误 | 通过 |
| 登录模块 | 用户名:admin 密码:admin | 管理员登录成功 | 管理员登录成功 | 通过 |
删除分类测试:
| 模块名称 | 测试用例 | 预期结果 | 实际结果 | 是否通过 |
| 删除分类模块 | 分类名:最新通知 | 删除成功、页面自动跳转 | 删除成功、页面自动跳转 | 通过 |
修改密码测试:
| 模块名称 | 测试用例 | 预期结果 | 实际结果 | 是否通过 |
| 修改密码模块 | 原密码:666 新密码:123 确认密码:123 | 弹出错误提示,提示原密码错误 | 弹出错误提示,提示原密码错误 | 通过 |
| 修改密码模块 | 原密码:admin 新密码:123 确认密码:333 | 弹出错误提示,提示确认密码不一致 | 弹出错误提示,提示确认密码不一致 | 通过 |
| 修改密码模块 | 原密码:admin 新密码:123 确认密码:123 | 密码修改成功 | 密码修改成功 | 通过 |
通过对功能的测试,宿舍管理系统的基本功能都是可行的,不管是系统里面的功能,还是界面的设计都是可值得推广宣传的。
至此,宿舍管理系统的设计与实现已经结束,在开发前做了许多的准备,在本系统的设计和开发过程中阅览和学习了许多文献资料,从中我也收获了很多宝贵的方法和设计思路,对系统的开发也起到了很重要的作用,系统的开发技术选用的都是自己比较熟悉的,比如SSM、JAVA语言、MYSQL,这些技术都是在以前的学习中学到了,其中许多的设计思路和方法都是在以前不断地学习中摸索出来的经验,其实对于我们来说工作量还是比较大的,但是正是由于之前的积累与准备,才能顺利的完成这个项目,由此看来,积累经验跟做好准备是十分重要的事情。
当然在该系统的设计与实现的过程中也离不开老师以及同学们的帮助,正是因为他们的指导与帮助,我才能够成功的在预期内完成了这个系统。同时在这个过程当中我也收获了很多东西,此系统也有需要改进的地方,但是由于专业知识的浅薄,并不能做到十分完美,希望以后有机会可以让其真正的投入到使用之中。
参考文献
[1]Sarah L L ,Judistira P A ,Suhandi A , et al. Inquiry-based astronomy in West Java secondary schools [J]. Physics Education, 2024, 59 (4):
[2]Han Y X ,Zhao M S ,Wang X , et al. B <sup>0</sup>— B¯0 mixing in the U(1)<sub> X </sub> SSM [J]. Journal of Physics G: Nuclear and Particle Physics, 2024, 51 (5):
[3]王文强. 基于物联网的高校消防安全管理系统 [J]. 大众标准化, 2024, (06): 142-144.
[4]郭甲天,陈婷,向阳. 一种基于SpringBoot框架校园宿舍管理系统的设计与实现 [J]. 电脑知识与技术, 2024, 20 (07): 37-40.
[5]陈斐,吴林韩,张朝阳,等. 智慧宿舍管理系统设计与实现 [J]. 信息技术与信息化, 2023, (12): 142-147.
[6]李鹏霞,李宛睿. 高校学生宿舍智慧化管理系统的设计与实现 [J]. 长江信息通信, 2023, 36 (11): 162-164+167.
[7]Ghoshal A . Oracle’s MySQL HeatWave gets Vector Store, generative AI features [J]. InfoWorld.com, 2023,
[8]张凯睿. 基于Python的学生宿舍管理系统研究 [J]. 电脑编程技巧与维护, 2023, (05): 90-92+109.
[9]陈霖. 应用匈牙利算法实现宿舍分配的宿舍管理系统[D]. 江西师范大学, 2023.
[10]唐瑞明,谭倩芳. 高校宿舍信息化管理系统设计 [J]. 电子技术与软件工程, 2023, (04): 258-262.
[11]王一帆,王辰启,陈翔宇,等. 基于Unity 3D的宿舍管理系统的研究 [J]. 电脑知识与技术, 2022, 18 (36): 56-58.
[12]霍佳璐,杨林生. 基于Java的高校宿舍智能管理系统的设计与实现 [J]. 信息与电脑(理论版), 2022, 34 (22): 134-136.
[13]缪晗,郭建江,陈斌,等. 基于施耐德网络云EcoStruxure平台的高校宿舍智能管理系统设计 [J]. 常州工学院学报, 2022, 35 (05): 35-38+45.
[14]黄强. 基于Web的高职院校学生宿舍管理系统设计与结构分析 [J]. 无线互联科技, 2022, 19 (20): 78-80.
[15]顾唐杰. 基于TOMCAT服务器的宿舍群智能管理平台系统设计[D]. 贵州大学, 2022.
[16]陆丽娟,刘亚荣,谢晓兰. 基于物联网技术的高校宿舍监控管理系统 [J]. 科技和产业, 2022, 22 (03): 262-266.
[17]王生茂,王嘉豪,尹越,等. 基于Haar特征的人脸识别智能宿舍管理系统 [J]. 电脑知识与技术, 2022, 18 (05): 102-104.
[18]韦大欢. 基于疫情防控下人脸识别在宿舍管理系统中的应用 [J]. 现代计算机, 2022, 28 (03): 82-86.
[19]涂华燕. 基于MySQL宿舍管理系统数据库设计 [J]. 电脑编程技巧与维护, 2021, (12): 104-106.
[20]陈玥. 基于Java语言开发的宿舍管理系统 [J]. 信息与电脑(理论版), 2021, 33 (21): 38-40.
致 谢
这次毕业设计能够完成,最重要的就是来自指导老师的帮助,老师不厌其烦的对我的论文及毕业设计提出非常有建设性的建议,我的毕设能够完成离不开老师的帮助。我对老师由衷的表示感谢,
其次要感谢大学四年里学院里所有的任课老师的教导,老师们在我整个大学四年里给予了我丰富的知识,让我能够在大学中不虚度光阴,踏踏实实的学习,没有这些老师不辞辛劳的教诲,我无法完成这四年的学业。
由于自己的水平有限,毕设仍然存在着很大的缺陷,各位老师若提出意见,我会努力改正。
请关注点赞+私信博主,免费领取项目源码
2377

被折叠的 条评论
为什么被折叠?



