基于WEB的《数据结构》课程学习平台设计与实现
摘 要
本文介绍了一种基于Web的《数据结构》课程学习平台的设计与实现,该平台采用Node.js作为主要后端技术。该平台旨在为学习数据结构的学生提供一个互动性强、功能全面的在线学习环境,同时帮助教师更有效地进行课程管理和学生评估。
本文阐述了平台的总体设计思路和技术架构。通过需求分析,确定了平台应具备的核心功能,如课程类别管理、课程信息管理、资游类别管理、学习资源管理、系统管理、通知公告管理、资源管理、交流管理等。在技术架构上,选择了Node.js作为后端框架,利用其异步I/O和非阻塞性的特点,实现了高性能、高并发的Web服务。
本文详细还描述了平台的关键技术实现。在前端部分,采用了HTML5、CSS3和JavaScript等技术,构建了响应式布局的用户界面,实现了与后端的实时数据交互。在后端部分,利用Node.js的Express框架和MongoDB数据库,实现了用户认证、数据持久化、API接口等功能。同时,通过WebSocket技术,实现了实时在线交流和作业批改功能。
在平台实现过程中,本文还注重了安全性和可扩展性的考虑。通过采用HTTPS协议、输入验证、权限控制等措施,确保了平台数据的安全性。同时,通过模块化设计和微服务架构,使得平台易于维护和扩展。
最后,本文对所实现的《数据结构》课程学习平台进行了测试和评估。通过实际运行结果表明,该平台功能完善、性能稳定、用户体验良好,能够满足学生和教师的需求。
关键词:课程学习平台;Node.js ;Web
Design and Implementation of a Web-based Learning Platform for Data Structure Course
Abstract
This article introduces the design and implementation of a web-based "Data Structure" course learning platform, which uses Node.js as the main backend technology. This platform aims to provide students learning data structures with a highly interactive and comprehensive online learning environment, while helping teachers more effectively manage courses and evaluate students.
This article elaborates on the overall design concept and technical architecture of the platform. Through requirement analysis, the core functions that the platform should possess have been determined, such as course category management, course information management, resource management, learning resource management, system management, notification and announcement management, resource management, communication management, etc. In terms of technical architecture, Node.js was chosen as the backend framework, utilizing its asynchronous I/O and non blocking characteristics to achieve high-performance and high concurrency web services.
This article also provides a detailed description of the key technology implementation of the platform. In the front-end section, technologies such as HTML5, CSS3, and JavaScript were used to construct a responsive layout user interface, achieving real-time data interaction with the backend. In the backend, utilizing the Express framework of Node.js and the MongoDB database, functions such as user authentication, data persistence, and API interfaces were implemented. At the same time, real-time online communication and homework correction functions have been achieved through WebSocket technology.
In the process of platform implementation, this article also focuses on considerations of security and scalability. By adopting measures such as HTTPS protocol, input verification, and permission control, the security of platform data has been ensured. Meanwhile, through modular design and microservice architecture, the platform is easy to maintain and expand.
Finally, this article tested and evaluated the implemented "Data Structure" course learning platform. The actual operation results show that the platform has complete functions, stable performance, and good user experience, and can meet the needs of students and teachers.
Key words: Course learning platform; Node.js; Web
目 录
第一章 绪 论
1.1研究背景和意义
基于随着互联网技术的飞速发展,Web应用已经成为人们获取信息、学习新知识的重要渠道。特别是在教育领域,Web学习平台以其便捷性、实时性和交互性受到了广泛的关注和应用。在这样的背景下,设计和实现一个基于Web的《数据结构》课程学习平台具有深远的意义。
传统的数据结构课程教学方式往往受限于课堂时间和地点,学生难以随时随地学习和复习课程内容。而基于Web的学习平台能够打破时间和空间的限制,让学生随时随地访问课程资源,进行自主学习和巩固练习。这不仅能够提高学生的学习效率和积极性,还能够培养学生的自主学习能力和终身学习的习惯。
Web学习平台能够提供丰富多样的学习资源和交互方式,如在线视频、下载学习资源、课程学习等。这些功能能够提升学生实践能力和创新思维。同时,平台还能够为教师提供便捷的课程管理和学生评估工具,帮助教师更好地了解学生的学习情况,进行针对性的教学指导和辅导。
基于Web的《数据结构》课程学习平台还能够促进教育资源的共享和优化。通过平台,不同学校、不同地区的学生都可以共享优质的教育资源,实现教育公平和资源共享。同时,平台还能够为教师提供丰富的教学资源和经验分享,促进教学方法的创新和改革。
综上所述,基于Web的《数据结构》课程学习平台的设计与实现具有重要的研究背景和意义。它不仅能够满足学生随时随地学习的需求,提升学生的学习效率和实践能力,还能够促进教育资源的共享和优化,推动教育教学的创新和发展。
1.2国内外研究现状
在国内,随着教育信息化进程的加速,越来越多的学者和教育机构开始关注并投入到Web教学平台的研究与实践中。这些平台通常集成了在线课程、教学资源、交互工具和学习评估等功能,旨在提供更加灵活、便捷的学习方式。特别是在数据结构领域,一些知名的在线教育平台已经推出了相关课程,并积累了丰富的教学资源和实践经验。同时,国内的研究者们也在不断探索和创新,尝试将先进的技术和理念应用于Web教学平台的设计和实现中,以提高教学效果和学习体验。
在国际上,基于Web的课程学习平台同样受到了广泛的关注和应用。许多知名大学和教育机构都建立了自己的在线教学平台,为全球学生提供高质量的教育资源和服务。这些平台通常具备先进的技术支持和丰富的功能模块,能够满足不同学习者的需求和偏好。同时,国际上的研究者们也在不断探索和创新,推动Web教学平台的技术进步和应用拓展。
综合来看,基于Web的《数据结构》课程学习平台的设计与实现在国内外都受到了广泛的关注和应用。随着技术的不断进步和创新,相信未来会有更加先进、更加完善的Web教学平台出现,为学习者提供更加优质、高效的学习体验。
1.3论文结构与章节安排
本文共分为六章,章节内容安排如下:
第一章为引言,此章节对所设计和实现的系统的背景和意义和开发现状进行详细的论述以及说明,同时进行了论文整体框架的结构的简要介绍。
第二章为系统需求分析,章节所做的主要的工作是对系统进行了技术、经济和操作方面可行性的分析;对系统实行了总体功能的需求、用例分析。
第三章为系统的设计,主要是对系统的功能结构进行设计,并对系统数据库的概念结构以及物理结构的设计进行了分析。
第四章就是对系统的实现,根据系统功能的划分,分别的对系统所需要实现的前端客户功能和后端管理员功能进行了分析和说明。
第五章:系统测试。主要对系统的部分界面进行测试并对主要功能进行测试
第六章:总结
第二章 系统分析
2.1可行性分析
2.1.1技术可行性
基于Web基于Web的《数据结构》课程学习平台采用Node.js进行设计与实现,技术上是完全可行的。Node.js以其高性能、非阻塞I/O模型以及异步处理能力,特别适合构建高并发、响应迅速的Web应用。它拥有庞大的社区支持和丰富的生态系统,提供了大量成熟的模块和工具,可以方便地实现用户认证、数据持久化、实时通信等功能。此外,Node.js与前端JavaScript的无缝集成,使得前后端开发更加协同高效。因此,利用Node.js开发《数据结构》课程学习平台,不仅能够满足技术需求,还能够确保平台的稳定性、可扩展性和可维护性。
2.1.2经济可行性
基于Web的《数据结构》课程学习平台采用Node.js进行设计与实现,在经济上同样具备可行性。Node.js是一个开源技术,其使用成本相对较低,无需支付昂贵的许可费用。Node.js还具有优秀的性能和资源利用率,能够在较低的硬件配置下实现高效的运行,从而降低了硬件投入的成本。其次,Node.js的异步特性使得它能够处理大量并发请求,无需增加额外的服务器或硬件资源,进一步降低了运营成本。同时,Node.js的丰富生态系统和活跃的社区意味着可以快速地找到并集成现有的开源库和工具,避免了重复开发和维护的成本。综上所述,采用Node.js构建《数据结构》课程学习平台在经济上是可行的,能够降低开发和运营成本,提高资源利用效率。
2.1.3操作可行性
基于Web基于Web的《数据结构》课程学习平台采用Node.js实现,在操作层面也具有高度的可行性。Node.js作为后端技术,能够构建出稳定、响应迅速的用户界面,为用户提供流畅的操作体验。Node.js的异步特性使得平台能够处理大量并发请求,确保用户在进行在线学习、参与讨论等操作时不会遇到延迟或卡顿的问题。此外,Node.js还提供了丰富的工具和库,如Express框架、Socket.IO等,使得开发者能够快速地实现用户认证、数据持久化、实时通信等功能,进一步简化了操作流程。因此,无论是学生还是教师,都能够轻松上手并熟练操作基于Node.js的《数据结构》课程学习平台,享受便捷、高效的在线学习体验。
2.2系统功能分析
2.2.1 功能性分析
按照基于WEB的《数据结构》课程学习平台设计与实现的角色,划分了学生用户、教师用户、管理员这三大部分。
学生用户功能介绍:
注册登录:提供学生用户注册和登录功能,确保用户可以创建和访问自己的账户,以便享受系统提供的各项功能和服务。
首页:展示课程的主要内容和功能入口,包括课程介绍、最新资讯、课程资源等,为学生提供快速导航和信息浏览。
交流论坛:提供学生间交流和讨论的平台,包括论坛、留言板等功能,让学生分享学习经验、提问问题、交流心得。
通知公告:展示系统发布的重要通知和公告,让学生及时了解课程更新、作业安排等重要信息。
课程资讯:提供最新的课程资讯和学习资源,为学生提供学习参考和帮助。
课程信息:提供《数据结构》课程的详细信息和介绍,包括课程信息、课程内容、教学方式等,帮助学生了解和选择课程。
学习资源:提供丰富的学习资源,包括课件下载、参考资料等,为学生提供学习支持和辅助。
我的账户:提供个人账户管理功能,包括查看个人信息、修改密码等操作,方便学生管理自己的账户。
个人首页:展示学生的个人信息和相关操作入口,方便学生快速访问个人功能。
收藏:允许学生收藏感兴趣的课程资讯或学习资源,方便后续查阅和学习。
管理员功能介绍:
登录:提供管理员用户登录功能,确保只有授权的管理员可以访问系统后台,保障系统安全。
后台首页:展示管理员的个人信息和相关操作入口,方便管理员快速进行管理和监控。
系统用户管理:允许管理员管理系统的用户,包括添加新用户、编辑用户信息、重置密码等操作,以确保系统的权限管理和安全性。
课程类别管理:允许管理员管理课程的分类信息,包括添加新分类、编辑分类信息、删除分类等操作,方便学生按照分类查找课程。
课程信息管理:提供课程信息的管理功能,包括添加新课程、编辑课程信息、删除课程等操作,确保课程信息的及时更新和完善。
资源类别管理:允许管理员管理学习资源的分类信息,包括添加新分类、编辑分类信息、删除分类等操作,方便学生按照分类查找学习资源。
学习资源管理:提供学习资源的管理功能,包括上传、编辑、删除学习资源等操作,确保学习资源的准确性和及时性。
系统管理:允许管理员管理系统首页的轮播图内容,包括添加、编辑、删除轮播图等操作,提升网站的视觉效果和用户体验。
通知公告管理:提供通知公告的管理功能,允许管理员发布、编辑、删除通知公告和课程资讯,确保学生及时获取重要信息。
资源管理:提供课程资讯、资讯分类的管理功能,允许管理员审核、编辑、删除课程资讯和资讯分类。
交流管理:提供课程资讯的管理功能,包括文章发布、分类管理、评论审核等操作,确保学生交流和讨论的秩序和质量。
教师用户功能介绍:
注册登录:提供教师用户注册和登录功能,确保用户可以创建和访问自己的账户,以便享受系统提供的各项功能和服务。
首页:展示课程的主要内容和功能入口,包括课程介绍、最新资讯、课程资源等,为教师提供快速导航和信息浏览。
交流论坛:提供教师间交流和讨论的平台,包括论坛、留言板等功能,让教师分享教学经验、提问问题、交流心得。
通知公告:展示系统发布的重要通知和公告,让教师及时了解课程更新、作业安排等重要信息。
课程资讯:提供最新的课程资讯和教学资源,为教师提供教学参考和帮助。
课程信息:提供《数据结构》课程的详细信息和介绍,包括课程目标、教学内容、教学计划等,帮助教师了解和准备课程。
学习资源:提供丰富的教学资源,包括课件、教案、习题解答等,为教师提供教学支持和辅助。
我的账户:提供个人账户管理功能,包括查看个人信息、修改密码、管理通知设置等操作,方便教师管理自己的账户。
个人首页:展示教师的个人信息和相关操作入口,方便教师快速访问个人功能。
课程信息:允许教师管理自己负责的课程信息,包括编辑课程介绍、发布课程通知等。
学习资源:允许教师管理自己上传的教学资源,包括上传、编辑、删除资源等。
收藏:允许教师收藏感兴趣的课程资讯或教学资源,方便后续查阅和使用。
2.2.2 非功能性分析
基于WEB的《数据结构》课程学习平台设计与实现的非功能性需求比如基于WEB的《数据结构》课程学习平台设计与实现的安全性怎么样,可靠性怎么样,性能怎么样,可拓展性怎么样等。具体可以表示在如下2-1表格中:
表2-1基于WEB的《数据结构》课程学习平台设计与实现非功能需求表
| 安全性 | 主要指基于WEB的《数据结构》课程学习平台设计与实现数据库的安装,数据库的使用和密码的设定必须合乎规范。 |
| 可靠性 | 可靠性是指基于WEB的《数据结构》课程学习平台设计与实现能够安装用户的指示进行操作,经过测试,可靠性90%以上。 |
| 性能 | 性能是影响基于WEB的《数据结构》课程学习平台设计与实现占据市场的必要条件,所以性能最好要佳才好。 |
| 可扩展性 | 比如数据库预留多个属性,比如接口的使用等确保了系统的非功能性需求。 |
| 易用性 | 用户只要跟着基于WEB的《数据结构》课程学习平台设计与实现的页面展示内容进行操作,就可以了。 |
| 可维护性 | 基于WEB的《数据结构》课程学习平台设计与实现开发的可维护性是非常重要的,经过测试,可维护性没有问题 |
2.3 系统用例分析
通过2.2功能的分析,得出了基于WEB的《数据结构》课程学习平台设计与实现的用例图:
学生用户角色用例如图2-1所示。
图2-1基于WEB的《数据结构》课程学习平台设计与实现学生用户角色用例图
后端管理上的管理员是维护整个基于WEB的《数据结构》课程学习平台设计与实现中所有数据信息的。管理员角色用例如图2-2所示。
图2-2基于WEB的《数据结构》课程学习平台设计与实现管理员角色用例图
教师用户角色用例如图2-3所示。
图2-3基于WEB的《数据结构》课程学习平台设计与实现教师用户角色用例图
2.4系统操作流程
2.4.1用户登录流程
对于系统的安全性的第一关,就是用户想要进入系统,必须通过登录窗口,输入自己的登录信息才可以进行登录,用户输入的信息准确无误后才可以进入到操作系统界面,进行功能模块的相对应操作,如果用户输入的信息不正确,则窗口出现提示框,用户登录失败,返回到第一步进行重新输入,如图2-4所示。
图2-4登录操作流程图
2.4.2信息添加流程
对于基于WEB的《数据结构》课程学习平台设计与实现,需要随时添加所需要的数据信息,对于用户添加信息,需要根据添加界面,根据选框的内容进行填写所要添加的数据信息,信息输入完成后判断数据信息是否符合要求,符合要求则添加完成,用户所添加的信息不符合要求,则需要返回到第一步,重新输入数据信息,再进行判断操作,如图2-5所示。

图2-5信息添加流程图
2.4.3信息删除流程
不管是哪个用户角色进入到不通的系统操作界面,都可以进行不同的信息内容的操作功能,对用系统数据信息的删除,用户一旦将信息删除,那么该删除的数据信息将无法恢复,所以用户在对数据删除事,一定判断删除的内容是否是确定要删除的,确定无误后选择确定删除操作,如图2-6所示。

图2-6信息删除流程图
第三章 系统总体设计
3.1系统架构设计
本基于WEB的《数据结构》课程学习平台设计与实现从架构上分为三层:表现层(UI)、业务逻辑层(BLL)以及数据层(DL)。

图3-1 基于WEB的《数据结构》课程学习平台设计与实现架构设计图
表现层(UI):又称UI层,主要完成本基于WEB的《数据结构》课程学习平台设计与实现的UI交互功能,一个良好的UI可以打打提高用户的用户体验,增强用户使用本基于WEB的《数据结构》课程学习平台设计与实现时的舒适度。UI的界面设计也要适应不同版本的基于WEB的《数据结构》课程学习平台设计与实现以及不同尺寸的分辨率,以做到良好的兼容性。UI交互功能要求合理,用户进行交互操作时必须要得到与之相符的交互结果,这就要求表现层要与业务逻辑层进行良好的对接。
业务逻辑层(BLL):主要完成本基于WEB的《数据结构》课程学习平台设计与实现的数据处理功能。用户从表现层传输过来的数据经过业务逻辑层进行处理交付给数据层,系统从数据层读取的数据经过业务逻辑层进行处理交付给表现层。
数据层(DL):由于本基于WEB的《数据结构》课程学习平台设计与实现的数据是放在服务端的mysql数据库中,因此本属于服务层的部分可以直接整合在业务逻辑层中,所以数据层中只有数据库,其主要完成本基于WEB的《数据结构》课程学习平台设计与实现的数据存储和管理功能。
3.2开发流程设计
基于WEB的《数据结构》课程学习平台设计与实现的开发对管理模块和系统使用的数据库进行分析,编写代开发,规划和操作是构建信息管理应用程序的必要三步曲,它决定了系统是否能够真正实现预设功能以及是否可以在成功设计后实施。在开发过程中,每个阶段必须严格按照线性顺序进行开发,并且在相应阶段生成的每个工作都可以通过技术进行验证和检查。确保一个阶段完成后是正确的,不会造成下一阶段拖拽现象,使系统完成设计功能后得到保证。
从基于WEB的《数据结构》课程学习平台设计与实现的成功开发经验来看,上述方法效果最为明显,最大程度地降低了系统开发的复杂性。如图3-2所示。

图3-2开发系统流程图
3.3数据库设计
数据库是信息系统的基础和核心。数据库设计的好坏直接影响到信息系统开发的成败。创建数据库表首先确定实体的属性和实体之间的关系。根据关系创建一个数据表。
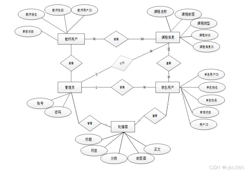
3.3.1实体ER图
数据库是整个软件编程中最重要的一个步骤,对于数据库问题主要是判定数据库的数量和结构公式的创建。展示系统使用的是Mysql进行对数据库进行管理,进行保证数据的安全性、稳定性等。
概念模型的设计是为了抽象真实世界的信息,并对信息世界进行建模。它是数据库设计的强大工具。数据库概念模型设计可以通过E-R图描述现实世界的概念模型。系统的E-R图显示了系统中实体之间的链接。而且Mysql数据库是自我保护能力比较强的数据库,下图主要是数据库实体的E-R图如图3-3所示:
图3-3实体的E-R图
这些功能可以充分满足基于WEB的《数据结构》课程学习平台设计与实现的需求。此系统功能较为全面,系统功能结构图如3-4所示。
图3-4系统功能结构图
3.3.2数据表
我们可以根据数据结构的详细分析要求,我们根据输入和输出数据量的要求进行分析,确定什么表表,结构之间的关系,我们可以验证,调整和完善,查询和浏览过程,可以实现数据库,以使用户对数据和功能有更多要求。
基于系统使用的数据库管理系统的特点,对数据库的概念模型进行了转换和构建。但是,这个系统只需要充分考虑基于WEB的《数据结构》课程学习平台设计与实现的功能,而且组织比较清晰。数据表如下。
| 编号 | 名称 | 数据类型 | 长度 | 小数位 | 允许空值 | 主键 | 默认值 | 说明 |
| 1 | token_id | int | 10 | 0 | N | Y | 临时访问牌ID | |
| 2 | token | varchar | 64 | 0 | Y | N | 临时访问牌 | |
| 3 | info | text | 65535 | 0 | Y | N | ||
| 4 | maxage | int | 10 | 0 | N | N | 2 | 最大寿命:默认2小时 |
| 5 | create_time | timestamp | 19 | 0 | N | N | CURRENT_TIMESTAMP | 创建时间: |
| 6 | update_time | timestamp | 19 | 0 | N | N | CURRENT_TIMESTAMP | 更新时间: |
| 7 | user_id | int | 10 | 0 | N | N | 0 | 用户编号: |
| 编号 | 名称 | 数据类型 | 长度 | 小数位 | 允许空值 | 主键 | 默认值 | 说明 |
| 1 | article_id | mediumint | 8 | 0 | N | Y | 文章id:[0,8388607] | |
| 2 | title | varchar | 125 | 0 | N | Y | 标题:[0,125]用于文章和html的title标签中 | |
| 3 | type | varchar | 64 | 0 | N | N | 0 | 文章分类:[0,1000]用来搜索指定类型的文章 |
| 4 | hits | int | 10 | 0 | N | N | 0 | 点击数:[0,1000000000]访问这篇文章的人次 |
| 5 | praise_len | int | 10 | 0 | N | N | 0 | 点赞数 |
| 6 | create_time | timestamp | 19 | 0 | N | N | CURRENT_TIMESTAMP | 创建时间: |
| 7 | update_time | timestamp | 19 | 0 | N | N | CURRENT_TIMESTAMP | 更新时间: |
| 8 | source | varchar | 255 | 0 | Y | N | 来源:[0,255]文章的出处 | |
| 9 | url | varchar | 255 | 0 | Y | N | 来源地址:[0,255]用于跳转到发布该文章的网站 | |
| 10 | tag | varchar | 255 | 0 | Y | N | 标签:[0,255]用于标注文章所属相关内容,多个标签用空格隔开 | |
| 11 | content | longtext | 2147483647 | 0 | Y | N | 正文:文章的主体内容 | |
| 12 | img | varchar | 255 | 0 | Y | N | 封面图 | |
| 13 | description | text | 65535 | 0 | Y | N | 文章描述 |
| 编号 | 名称 | 数据类型 | 长度 | 小数位 | 允许空值 | 主键 | 默认值 | 说明 |
| 1 | type_id | smallint | 5 | 0 | N | Y | 分类ID:[0,10000] | |
| 2 | display | smallint | 5 | 0 | N | N | 100 | 显示顺序:[0,1000]决定分类显示的先后顺序 |
| 3 | name | varchar | 16 | 0 | N | N | 分类名称:[2,16] | |
| 4 | father_id | smallint | 5 | 0 | N | N | 0 | 上级分类ID:[0,32767] |
| 5 | description | varchar | 255 | 0 | Y | N | 描述:[0,255]描述该分类的作用 | |
| 6 | icon | text | 65535 | 0 | Y | N | 分类图标: | |
| 7 | url | varchar | 255 | 0 | Y | N | 外链地址:[0,255]如果该分类是跳转到其他网站的情况下,就在该URL上设置 | |
| 8 | create_time | timestamp | 19 | 0 | N | N | CURRENT_TIMESTAMP | 创建时间: |
| 9 | update_time | timestamp | 19 | 0 | N | N | CURRENT_TIMESTAMP | 更新时间: |
| 编号 | 名称 | 数据类型 | 长度 | 小数位 | 允许空值 | 主键 | 默认值 | 说明 |
| 1 | auth_id | int | 10 | 0 | N | Y | 授权ID: | |
| 2 | user_group | varchar | 64 | 0 | Y | N | 用户组: | |
| 3 | mod_name | varchar | 64 | 0 | Y | N | 模块名: | |
| 4 | table_name | varchar | 64 | 0 | Y | N | 表名: | |
| 5 | page_title | varchar | 255 | 0 | Y | N | 页面标题: | |
| 6 | path | varchar | 255 | 0 | Y | N | 路由路径: | |
| 7 | position | varchar | 32 | 0 | Y | N | 位置: | |
| 8 | mode | varchar | 32 | 0 | N | N | _blank | 跳转方式: |
| 9 | add | tinyint | 3 | 0 | N | N | 1 | 是否可增加: |
| 10 | del | tinyint | 3 | 0 | N | N | 1 | 是否可删除: |
| 11 | set | tinyint | 3 | 0 | N | N | 1 | 是否可修改: |
| 12 | get | tinyint | 3 | 0 | N | N | 1 | 是否可查看: |
| 13 | field_add | text | 65535 | 0 | Y | N | 添加字段: | |
| 14 | field_set | text | 65535 | 0 | Y | N | 修改字段: | |
| 15 | field_get | text | 65535 | 0 | Y | N | 查询字段: | |
| 16 | table_nav_name | varchar | 500 | 0 | Y | N | 跨表导航名称: | |
| 17 | table_nav | varchar | 500 | 0 | Y | N | 跨表导航: | |
| 18 | option | text | 65535 | 0 | Y | N | 配置: | |
| 19 | create_time | timestamp | 19 | 0 | N | N | CURRENT_TIMESTAMP | 创建时间: |
| 20 | update_time | timestamp | 19 | 0 | N | N | CURRENT_TIMESTAMP | 更新时间: |
| 编号 | 名称 | 数据类型 | 长度 | 小数位 | 允许空值 | 主键 | 默认值 | 说明 |
| 1 | collect_id | int | 10 | 0 | N | Y | 收藏ID: | |
| 2 | user_id | int | 10 | 0 | N | N | 0 | 收藏人ID: |
| 3 | source_table | varchar | 255 | 0 | Y | N | 来源表: | |
| 4 | source_field | varchar | 255 | 0 | Y | N | 来源字段: | |
| 5 | source_id | int | 10 | 0 | N | N | 0 | 来源ID: |
| 6 | title | varchar | 255 | 0 | Y | N | 标题: | |
| 7 | img | varchar | 255 | 0 | Y | N | 封面: | |
| 8 | create_time | timestamp | 19 | 0 | N | N | CURRENT_TIMESTAMP | 创建时间: |
| 9 | update_time | timestamp | 19 | 0 | N | N | CURRENT_TIMESTAMP | 更新时间: |
| 编号 | 名称 | 数据类型 | 长度 | 小数位 | 允许空值 | 主键 | 默认值 | 说明 |
| 1 | comment_id | int | 10 | 0 | N | Y | 评论ID: | |
| 2 | user_id | int | 10 | 0 | N | N | 0 | 评论人ID: |
| 3 | reply_to_id | int | 10 | 0 | N | N | 0 | 回复评论ID:空为0 |
| 4 | content | longtext | 2147483647 | 0 | Y | N | 内容: | |
| 5 | nickname | varchar | 255 | 0 | Y | N | 昵称: | |
| 6 | avatar | varchar | 255 | 0 | Y | N | 头像地址:[0,255] | |
| 7 | create_time | timestamp | 19 | 0 | N | N | CURRENT_TIMESTAMP | 创建时间: |
| 8 | update_time | timestamp | 19 | 0 | N | N | CURRENT_TIMESTAMP | 更新时间: |
| 9 | source_table | varchar | 255 | 0 | Y | N | 来源表: | |
| 10 | source_field | varchar | 255 | 0 | Y | N | 来源字段: | |
| 11 | source_id | int | 10 | 0 | N | N | 0 | 来源ID: |
| 编号 | 名称 | 数据类型 | 长度 | 小数位 | 允许空值 | 主键 | 默认值 | 说明 |
| 1 | course_categories_id | int | 10 | 0 | N | Y | 课程类别ID | |
| 2 | course_categories | varchar | 64 | 0 | Y | N | 课程类别 | |
| 3 | create_time | datetime | 19 | 0 | N | N | CURRENT_TIMESTAMP | 创建时间 |
| 4 | update_time | timestamp | 19 | 0 | N | N | CURRENT_TIMESTAMP | 更新时间 |
| 编号 | 名称 | 数据类型 | 长度 | 小数位 | 允许空值 | 主键 | 默认值 | 说明 |
| 1 | course_information_id | int | 10 | 0 | N | Y | 课程信息ID | |
| 2 | course_name | varchar | 64 | 0 | Y | N | 课程名称 | |
| 3 | course_categories | varchar | 64 | 0 | Y | N | 课程类别 | |
| 4 | course_cover | varchar | 255 | 0 | Y | N | 课程封面 | |
| 5 | teacher_users | int | 10 | 0 | Y | N | 0 | 教师用户 |
| 6 | teachers_name | varchar | 64 | 0 | Y | N | 教师姓名 | |
| 7 | course_knowledge | longtext | 2147483647 | 0 | Y | N | 课程知识 | |
| 8 | hits | int | 10 | 0 | N | N | 0 | 点击数 |
| 9 | praise_len | int | 10 | 0 | N | N | 0 | 点赞数 |
| 10 | create_time | datetime | 19 | 0 | N | N | CURRENT_TIMESTAMP | 创建时间 |
| 11 | update_time | timestamp | 19 | 0 | N | N | CURRENT_TIMESTAMP | 更新时间 |
| 编号 | 名称 | 数据类型 | 长度 | 小数位 | 允许空值 | 主键 | 默认值 | 说明 |
| 1 | forum_id | mediumint | 8 | 0 | N | Y | 论坛id | |
| 2 | display | smallint | 5 | 0 | N | N | 100 | 排序 |
| 3 | user_id | mediumint | 8 | 0 | N | N | 0 | 用户ID |
| 4 | nickname | varchar | 16 | 0 | Y | N | 昵称:[0,16] | |
| 5 | praise_len | int | 10 | 0 | Y | N | 0 | 点赞数 |
| 6 | hits | int | 10 | 0 | N | N | 0 | 访问数 |
| 7 | title | varchar | 125 | 0 | N | N | 标题 | |
| 8 | keywords | varchar | 125 | 0 | Y | N | 关键词 | |
| 9 | description | varchar | 255 | 0 | Y | N | 描述 | |
| 10 | url | varchar | 255 | 0 | Y | N | 来源地址 | |
| 11 | tag | varchar | 255 | 0 | Y | N | 标签 | |
| 12 | img | text | 65535 | 0 | Y | N | 封面图 | |
| 13 | content | longtext | 2147483647 | 0 | Y | N | 正文 | |
| 14 | create_time | timestamp | 19 | 0 | N | N | CURRENT_TIMESTAMP | 创建时间: |
| 15 | update_time | timestamp | 19 | 0 | N | N | CURRENT_TIMESTAMP | 更新时间: |
| 16 | avatar | varchar | 255 | 0 | Y | N | 发帖人头像: | |
| 17 | type | varchar | 64 | 0 | N | N | 0 | 论坛分类:[0,1000]用来搜索指定类型的论坛帖 |
| 编号 | 名称 | 数据类型 | 长度 | 小数位 | 允许空值 | 主键 | 默认值 | 说明 |
| 1 | type_id | smallint | 5 | 0 | N | Y | 分类ID:[0,10000] | |
| 2 | name | varchar | 16 | 0 | N | N | 分类名称:[2,16] | |
| 3 | description | varchar | 255 | 0 | Y | N | 描述:[0,255]描述该分类的作用 | |
| 4 | url | varchar | 255 | 0 | Y | N | 外链地址:[0,255]如果该分类是跳转到其他网站的情况下,就在该URL上设置 | |
| 5 | father_id | smallint | 5 | 0 | N | N | 0 | 上级分类ID:[0,32767] |
| 6 | icon | varchar | 255 | 0 | Y | N | 分类图标: | |
| 7 | create_time | timestamp | 19 | 0 | N | N | CURRENT_TIMESTAMP | 创建时间: |
| 8 | update_time | timestamp | 19 | 0 | N | N | CURRENT_TIMESTAMP | 更新时间: |
| 编号 | 名称 | 数据类型 | 长度 | 小数位 | 允许空值 | 主键 | 默认值 | 说明 |
| 1 | hits_id | int | 10 | 0 | N | Y | 点赞ID: | |
| 2 | user_id | int | 10 | 0 | N | N | 0 | 点赞人: |
| 3 | create_time | timestamp | 19 | 0 | N | N | CURRENT_TIMESTAMP | 创建时间: |
| 4 | update_time | timestamp | 19 | 0 | N | N | CURRENT_TIMESTAMP | 更新时间: |
| 5 | source_table | varchar | 255 | 0 | Y | N | 来源表: | |
| 6 | source_field | varchar | 255 | 0 | Y | N | 来源字段: | |
| 7 | source_id | int | 10 | 0 | N | N | 0 | 来源ID: |
| 编号 | 名称 | 数据类型 | 长度 | 小数位 | 允许空值 | 主键 | 默认值 | 说明 |
| 1 | learning_resource_id | int | 10 | 0 | N | Y | 学习资源ID | |
| 2 | data_name | varchar | 64 | 0 | Y | N | 资料名称 | |
| 3 | resource_categories | varchar | 64 | 0 | Y | N | 资源类别 | |
| 4 | teacher_users | int | 10 | 0 | Y | N | 0 | 教师用户 |
| 5 | teachers_name | varchar | 64 | 0 | Y | N | 教师姓名 | |
| 6 | cover_photo | varchar | 255 | 0 | Y | N | 封面图片 | |
| 7 | data_document | varchar | 255 | 0 | Y | N | 资料文档 | |
| 8 | information_video | varchar | 255 | 0 | Y | N | 资料视频 | |
| 9 | case_studies | longtext | 2147483647 | 0 | Y | N | 资料案例 | |
| 10 | hits | int | 10 | 0 | N | N | 0 | 点击数 |
| 11 | praise_len | int | 10 | 0 | N | N | 0 | 点赞数 |
| 12 | create_time | datetime | 19 | 0 | N | N | CURRENT_TIMESTAMP | 创建时间 |
| 13 | update_time | timestamp | 19 | 0 | N | N | CURRENT_TIMESTAMP | 更新时间 |
| 编号 | 名称 | 数据类型 | 长度 | 小数位 | 允许空值 | 主键 | 默认值 | 说明 |
| 1 | notice_id | mediumint | 8 | 0 | N | Y | 公告id: | |
| 2 | title | varchar | 125 | 0 | N | N | 标题: | |
| 3 | content | longtext | 2147483647 | 0 | Y | N | 正文: | |
| 4 | create_time | timestamp | 19 | 0 | N | N | CURRENT_TIMESTAMP | 创建时间: |
| 5 | update_time | timestamp | 19 | 0 | N | N | CURRENT_TIMESTAMP | 更新时间: |
| 编号 | 名称 | 数据类型 | 长度 | 小数位 | 允许空值 | 主键 | 默认值 | 说明 |
| 1 | praise_id | int | 10 | 0 | N | Y | 点赞ID: | |
| 2 | user_id | int | 10 | 0 | N | N | 0 | 点赞人: |
| 3 | create_time | timestamp | 19 | 0 | N | N | CURRENT_TIMESTAMP | 创建时间: |
| 4 | update_time | timestamp | 19 | 0 | N | N | CURRENT_TIMESTAMP | 更新时间: |
| 5 | source_table | varchar | 255 | 0 | Y | N | 来源表: | |
| 6 | source_field | varchar | 255 | 0 | Y | N | 来源字段: | |
| 7 | source_id | int | 10 | 0 | N | N | 0 | 来源ID: |
| 8 | status | bit | 1 | 0 | N | N | 1 | 点赞状态:1为点赞,0已取消 |
| 编号 | 名称 | 数据类型 | 长度 | 小数位 | 允许空值 | 主键 | 默认值 | 说明 |
| 1 | resource_categories_id | int | 10 | 0 | N | Y | 资源类别ID | |
| 2 | resource_categories | varchar | 64 | 0 | Y | N | 资源类别 | |
| 3 | create_time | datetime | 19 | 0 | N | N | CURRENT_TIMESTAMP | 创建时间 |
| 4 | update_time | timestamp | 19 | 0 | N | N | CURRENT_TIMESTAMP | 更新时间 |
| 编号 | 名称 | 数据类型 | 长度 | 小数位 | 允许空值 | 主键 | 默认值 | 说明 |
| 1 | slides_id | int | 10 | 0 | N | Y | 轮播图ID: | |
| 2 | title | varchar | 64 | 0 | Y | N | 标题: | |
| 3 | content | varchar | 255 | 0 | Y | N | 内容: | |
| 4 | url | varchar | 255 | 0 | Y | N | 链接: | |
| 5 | img | varchar | 255 | 0 | Y | N | 轮播图: | |
| 6 | hits | int | 10 | 0 | N | N | 0 | 点击量: |
| 7 | create_time | timestamp | 19 | 0 | N | N | CURRENT_TIMESTAMP | 创建时间: |
| 8 | update_time | timestamp | 19 | 0 | N | N | CURRENT_TIMESTAMP | 更新时间: |
| 编号 | 名称 | 数据类型 | 长度 | 小数位 | 允许空值 | 主键 | 默认值 | 说明 |
| 1 | student_users_id | int | 10 | 0 | N | Y | 学生用户ID | |
| 2 | student_name | varchar | 64 | 0 | Y | N | 学生姓名 | |
| 3 | student_gender | varchar | 64 | 0 | Y | N | 学生性别 | |
| 4 | examine_state | varchar | 16 | 0 | N | N | 已通过 | 审核状态 |
| 5 | user_id | int | 10 | 0 | N | N | 0 | 用户ID |
| 6 | create_time | datetime | 19 | 0 | N | N | CURRENT_TIMESTAMP | 创建时间 |
| 7 | update_time | timestamp | 19 | 0 | N | N | CURRENT_TIMESTAMP | 更新时间 |
| 编号 | 名称 | 数据类型 | 长度 | 小数位 | 允许空值 | 主键 | 默认值 | 说明 |
| 1 | teacher_users_id | int | 10 | 0 | N | Y | 教师用户ID | |
| 2 | teachers_name | varchar | 64 | 0 | Y | N | 教师姓名 | |
| 3 | teacher_gender | varchar | 64 | 0 | Y | N | 教师性别 | |
| 4 | examine_state | varchar | 16 | 0 | N | N | 已通过 | 审核状态 |
| 5 | user_id | int | 10 | 0 | N | N | 0 | 用户ID |
| 6 | create_time | datetime | 19 | 0 | N | N | CURRENT_TIMESTAMP | 创建时间 |
| 7 | update_time | timestamp | 19 | 0 | N | N | CURRENT_TIMESTAMP | 更新时间 |
| 编号 | 名称 | 数据类型 | 长度 | 小数位 | 允许空值 | 主键 | 默认值 | 说明 |
| 1 | upload_id | int | 10 | 0 | N | Y | 上传ID | |
| 2 | name | varchar | 64 | 0 | Y | N | 文件名 | |
| 3 | path | varchar | 255 | 0 | Y | N | 访问路径 | |
| 4 | file | varchar | 255 | 0 | Y | N | 文件路径 | |
| 5 | display | varchar | 255 | 0 | Y | N | 显示顺序 | |
| 6 | father_id | int | 10 | 0 | Y | N | 0 | 父级ID |
| 7 | dir | varchar | 255 | 0 | Y | N | 文件夹 | |
| 8 | type | varchar | 32 | 0 | Y | N | 文件类型 |
| 编号 | 名称 | 数据类型 | 长度 | 小数位 | 允许空值 | 主键 | 默认值 | 说明 |
| 1 | user_id | mediumint | 8 | 0 | N | Y | 用户ID:[0,8388607]用户获取其他与用户相关的数据 | |
| 2 | state | smallint | 5 | 0 | N | N | 1 | 账户状态:[0,10](1可用|2异常|3已冻结|4已注销) |
| 3 | user_group | varchar | 32 | 0 | Y | N | 所在用户组:[0,32767]决定用户身份和权限 | |
| 4 | login_time | timestamp | 19 | 0 | N | N | CURRENT_TIMESTAMP | 上次登录时间: |
| 5 | phone | varchar | 11 | 0 | Y | N | 手机号码:[0,11]用户的手机号码,用于找回密码时或登录时 | |
| 6 | phone_state | smallint | 5 | 0 | N | N | 0 | 手机认证:[0,1](0未认证|1审核中|2已认证) |
| 7 | username | varchar | 16 | 0 | N | N | 用户名:[0,16]用户登录时所用的账户名称 | |
| 8 | nickname | varchar | 16 | 0 | Y | N | 昵称:[0,16] | |
| 9 | password | varchar | 64 | 0 | N | N | 密码:[0,32]用户登录所需的密码,由6-16位数字或英文组成 | |
| 10 | | varchar | 64 | 0 | Y | N | 邮箱:[0,64]用户的邮箱,用于找回密码时或登录时 | |
| 11 | email_state | smallint | 5 | 0 | N | N | 0 | 邮箱认证:[0,1](0未认证|1审核中|2已认证) |
| 12 | avatar | varchar | 255 | 0 | Y | N | 头像地址:[0,255] | |
| 13 | open_id | varchar | 255 | 0 | Y | N | 针对获取用户信息字段 | |
| 14 | create_time | timestamp | 19 | 0 | N | N | CURRENT_TIMESTAMP | 创建时间: |
| 15 | vip_level | varchar | 255 | 0 | Y | N | 会员等级 | |
| 16 | vip_discount | double | 11 | 2 | Y | N | 0.00 | 会员折扣 |
| 编号 | 名称 | 数据类型 | 长度 | 小数位 | 允许空值 | 主键 | 默认值 | 说明 |
| 1 | group_id | mediumint | 8 | 0 | N | Y | 用户组ID:[0,8388607] | |
| 2 | display | smallint | 5 | 0 | N | N | 100 | 显示顺序:[0,1000] |
| 3 | name | varchar | 16 | 0 | N | N | 名称:[0,16] | |
| 4 | description | varchar | 255 | 0 | Y | N | 描述:[0,255]描述该用户组的特点或权限范围 | |
| 5 | source_table | varchar | 255 | 0 | Y | N | 来源表: | |
| 6 | source_field | varchar | 255 | 0 | Y | N | 来源字段: | |
| 7 | source_id | int | 10 | 0 | N | N | 0 | 来源ID: |
| 8 | register | smallint | 5 | 0 | Y | N | 0 | 注册位置: |
| 9 | create_time | timestamp | 19 | 0 | N | N | CURRENT_TIMESTAMP | 创建时间: |
| 10 | update_time | timestamp | 19 | 0 | N | N | CURRENT_TIMESTAMP | 更新时间: |
第四章 系统详细设计与实现
4.1学生用户功能模块
4.1.1用户登录界面
用户登录,用户通过输入账号和密码并点击登录进行系统登录操作,如下图所示。
图4-1用户登录界面图
登录的关键代码如下:
const md5 = require("md5");
var Controller = require("../core/controller.js");
class Login extends Controller {
constructor(config) {
super(
Object.assign({
tpl: "./login/",
service: "user",
},
config
)
);
}
}
Login.prototype.api = async function(ctx) {
var body = ctx.request.body;
var obj = await $.services["user"].get_obj({
username: body.username
},{like:false});
if (obj) {
var group = await $.services["user_group"].get_obj({
name:obj.user_group
})
if (group){
if (group.name!=="管理员"){
var sql = "select examine_state from "+ group.source_table +" WHERE user_id = " + obj.user_id;
var userExamine = await $.mysql.run(sql);
if (userExamine && userExamine.length > 0 && userExamine[0].examine_state!=="已通过"){
return {
error: {
code: 70000,
message: "该用户审核未通过"
},
};
}
}
if (obj.state!==1){
return {
error: {
code: 70000,
message: "用户非可用状态,不能登录"
},
};
}
var password = md5(body.password);
if (password === obj.password) {
ctx.session.user = obj;
var date = Date.parse(new Date());
var token = md5(obj.user_id + "_" + date);
await $.services["access_token"].add({
token,
info: JSON.stringify(obj),
user_id:obj.user_id
});
obj.token = token;
return {
result: {obj}
};
} else {
return {
error: {
code: 70000,
message: "密码错误"
},
};
}
}else {
return {
error: {
code: 70000,
message: "用户组不存在"
},
};
}
} else {
return {
error: {
code: 70000,
message: "账户不存在"
}
};
}
};
4.1.2用户注册界面
注册,通过填写密码、昵称、邮箱、性别、姓名、电话等信息,输入完成后选择提交即可注册成功,如下图所示。
图4-2注册界面图
注册的关键代码如下:
Register.prototype.index = async function(ctx) {
var group_list = await $.services["user_group"].get_list({}, Object.assign({}, this.config));
return await ctx.render(this.config.tpl + "index.html", {
group_list
});
};
Register.prototype.api = async function(ctx) {
var user = $.services.user;
var body = ctx.request.body;
var username = body.username;
var obj = await user.get_obj({
username
});
if (obj) {
return {
error: {
code: 70000,
message: "账户名已存在",
},
};
} else {
var password = md5(body.password);
var nickname = body.nickname;
var user_group = body.user_group;
var email = body.email;
var email_state= body.hasOwnProperty('email_state') ? body.email_state : 0;
var phone = body.phone;
var phone_state= body.hasOwnProperty('phone_state') ? body.phone_state : 0;
var avatar = body.avatar;
var bl_reg = await user.add({
username,
password,
nickname,
user_group,
email,
email_state,
phone,
phone_state,
avatar
});
if (bl_reg) {
return {
result: "注册成功"
};
} else {
return {
error: {
code: 70000,
message: "注册失败",
},
};
}
}
};
4.1.3前台首页界面
前台首页,用户进入基于WEB的《数据结构》课程学习平台设计与实现,可以对首页、交流论坛、通知公告、课程资讯、课程信息、学习资源、我的账户、个人中心(个人首页、收藏)等功能模块进行相对应操作,如下图所示。
图4-3前台首页界面图
4.1.4交流论坛界面
交流论坛,提供学生间交流和讨论的平台,包括论坛、留言板等功能,让学生分享学习经验、提问问题、交流心得。如下图所示。
图4-4交流论坛界面图
4.2教师用户功能模块
4.2.1课程信息界面
课程信息,允许教师管理自己负责的课程信息,包括编辑课程介绍、发布课程通知等。如下图所示。
图4-5课程信息界面图
4.2.2学习资源界面
学习资源,允许教师管理自己上传的教学资源,包括上传、编辑、删除资源等。如下图所示。
图4-6学习资源界面图
4.3 管理员功能模块
4.3.1管理员登录界面
管理员进入到操作界面,通过登录窗口进行在线填写自己的用户名、密码进行登录,登录成功后进入到系统操作界面进行相应信息的获取,如下图所示。
图4-7管理员登录主界面图
4.3.2管理员首页功能界面
管理员登陆系统后,可以对后台首页、系统用户、课程类别管理、课程信息管理、资源类别管理、学习资源管理、系统管理(轮播图)、通知公告管理、资源管理、交流管理(课程资讯、资讯分类)等功能模块进行相对应操作,如下图所示。
图4-8管理员首页功能界面图
4.3.3系统用户界面
系统用户,允许管理员管理系统的用户,包括添加新用户、编辑用户信息、重置密码等操作,以确保系统的权限管理和安全性。如下图所示。
图4-9系统用户界面图
4.3.4课程类别管理界面
课程类型管理,提供课程信息的管理功能,包括添加新课程、编辑课程信息、删除课程等操作,确保课程信息的及时更新和完善。如下图所示。
图4-10课程类别管理界面图
课程类型添加的关键代码如下:
Controller.prototype.add = async function(ctx) {
var result = await this.service.add(ctx.request.body, this.config);
if (this.service.error) {
return {
error: this.service.error,
};
}
return {
result,
};
};
删:
Controller.prototype.del = async function(ctx) {
if (!Object.keys(ctx.query).length) {
return {
code: 30000,
message: "删除条件不能为空!",
};
}
var result = await this.service.del(ctx.request.query, this.config);
if (this.service.error) {
return {
error: this.service.error,
};
}
return {
result,
};
};
改:
Service.prototype.set = async function(query, body, config) {
var sql = $.mysql.toSetSql(query, body, Object.assign({}, this.config, config || {}));
var ret = await this.run(sql);
return ret;
};
4.3.5系统管理界面
系统管理,在轮播图页面管理员可以对系统前台展示的轮播图进行增删改查,方便用户进行查看。如下图所示。
图4-11系统管理界面图
轮播图上传的关键代码如下:
Controller.prototype.upload = async function(ctx) {
var req = ctx.request;
var query = req.query;
var url = "";
if (req.files && req.files.file) {
var f = req.files.file;
const render = fs.createReadStream(f.path);
var name = f.name;
var dir = f.dir || "";
var file = _dir + dir + name;
try {
if (fs.existsSync(file)) {
var arr = name.split(".");
name = arr[0];
var extension = arr[arr.length - 1];
var num = 10000;
for (var i = 0; i < num; i++) {
var na = name + "_" + (i + 1) + "." + extension;
file = path.join(_dir, na);
if (!fs.existsSync(file)) {
name = na;
break;
}
}
}
const upStream = fs.createWriteStream(file);
render.pipe(upStream);
url = _path + name;
} catch (e) {
console.log("上传失败:", e);
}
return {
result: {
url
}
};
} else {
return {
code: 10000,
message: "上传的文件(file)不能为空!",
};
}
};
4.3.6通知公告管理界面
通知公告管理,提供通知公告的管理功能,允许管理员发布、编辑、删除通知公告和课程资讯,确保学生及时获取重要信息。如下图所示。
图4-12通知公告管理界面图
第五章 系统的测试
系统开发到了最后一个阶段那就是系统测试,系统测试对软件的开发其实是非常有必要的。因为没什么系统一经开发出来就可能会尽善尽美,再厉害的系统开发工程师也会在系统开发的时候出现纰漏,系统测试能够较好的改正一些错误,为后期系统的维护性提供很好的支持。通过系统测试,开发人员也可以建立自己对系统的信心,为后期的系统版本的跟新提供支持。
5.2 系统测试用例
系统测试包括:用户登录功能测试、课程资讯查看功能测试、添加课程信息、密码修改功能测试,如表5-1、5-2、5-3、5-4所示:
表5-1 用户登录功能测试表
| 用例名称 | 用户登录系统 |
| 目的 | 测试用户通过正确的用户名和密码可否登录功能 |
| 前提 | 未登录的情况下 |
| 测试流程 | 1) 进入登录页面 2) 输入正确的用户名和密码 |
| 预期结果 | 用户名和密码正确的时候,跳转到登录成功界面,反之则显示错误信息,提示重新输入 |
| 实际结果 | 实际结果与预期结果一致 |
课程资讯查看功能测试:
表5-2 课程资讯查看功能测试表
| 用例名称 | 课程资讯查看 |
| 目的 | 测试课程资讯查看功能 |
| 前提 | 用户登录 |
| 测试流程 | 点击课程资讯 |
| 预期结果 | 可以查看到所有课程资讯 |
| 实际结果 | 实际结果与预期结果一致 |
管理员添加课程信息:
表5-3 管理员添加课程信息界面测试表
| 用例名称 | 课程信息发布测试用例 |
| 目的 | 测试课程信息指发布功能 |
| 前提 | 用户正常登录情况下 |
| 测试流程 | 1)点击课程信息管理,然后点击添加后并填写信息。 2)点击进行提交。 |
| 预期结果 | 提交以后,页面首页会显示新的课程信息 |
| 实际结果 | 实际结果与预期结果一致 |
密码修改功能测试:
表5-4密码修改功能测试表
| 用例名称 | 密码修改测试用例 |
| 目的 | 测试管理员密码修改功能 |
| 前提 | 管理员用户正常登录情况下 |
| 测试流程 | 1)管理员密码修改并完成填写。 2)点击进行提交。 |
| 预期结果 | 使用新的密码可以登录 |
| 实际结果 | 实际结果与预期结果一致 |
5.3 系统测试结果
通过编写基于WEB的《数据结构》课程学习平台设计与实现的测试用例,已经检测完毕用户登录功能测试、课程资讯查看功能测试、添加课程信息、密码修改功能测试,通过这些测试为基于WEB的《数据结构》课程学习平台设计与实现的后期推广运营提供了强力的技术支撑。
结 论
经过了几个月的努力,基于WEB的《数据结构》课程学习平台设计与实现终于完成了,虽然在校期间也开发过一些小型的学习平台,但是都是在老师的讲解以及辅助下完成的,没有经历过开发之前的需求分析、系统分析,都是直接从系统设计开始的,因此开发基于WEB的《数据结构》课程学习平台设计与实现对我意义重大。
在开发系统最初,首先对各个基于WEB的《数据结构》课程学习平台设计与实现方面的需求进行调研,了解对于用户来说,开发的平台需要实现哪些功能才能满足学生、教师管理需求,对需求进行分析;其次选择自己比较熟悉的Nodejs语言,MYSQL数据库来设计开发,通过知网库、学校图书馆等地方查阅、学习这些技术,掌握编程的思想和方法,然后就是对系统进行分析,从系统开发的可行性、系统实现的功能、系统应该具备的性能以及系统的操作流程方面,对系统进行全方位的分析,确定系统的最终功能,从而对系统的功能和数据库进行设计,最后就是系统的实现以及对实现的功能的测试,确保系统能够稳定的运行。
在开发的过程中暴露出了自己的很多问题,比如前期的准备还是不够充分,不能完全掌握其操作流程;在开发过程中对Nodejs的编程掌握的还不够熟练以及对系统的环境配置上还存在很多问题,经常会导致项目在运行的时候出现错误。学无止境,通过一边查阅资料一边向导师请教,慢慢的解决了这些问题,在以后的学习、工作者我会更加严谨,通过本项目的开发,我将会受益终生!
参考文献
[1]周卉.基于“学习通”平台的《财政学》课程考核改革与实践[J].湖北开放职业学院学报,2024,37(06):150-151+154.
[2]陈亮,马磊.基于网络课程平台的设计学专业课程思政学习评价研究[J].美术教育研究,2024,(04):57-60.
[3]邵长海.基于微信平台的学习资源设计与应用研究——以C#程序设计课程为例[J].中国管理信息化,2024,27(03):216-219.
[4]王笛丞,白雪莲,李洁.基于学习通平台的翻转课堂教学模式下宏观经济学课程构建[J].福建轻纺,2024,(01):67-70.
[5]史娜,李有文,宋妮,等.基于学习通平台的SPOC课程教学设计与实践[J].科技风,2023,(32):112-114.DOI:10.19392/j.cnki.1671-7341.202332038.
[6]胡娟,蒲源.基于Node.js的低代码人脸识别系统的设计与实现[J].电脑知识与技术,2023,19(28):14-17.DOI:10.14004/j.cnki.ckt.2023.1504.
[7]王景政,刘晓渝,杨雅思旋,等.基于WELearn平台的大学英语课程混合式学习设计与实践研究[J].云南开放大学学报,2023,25(03):47-54.DOI:10.16325/j.cnki.ynkfdxxb.2023.03.007.
[8]李畅,阎卫东,贾世龙,等.安全工程课程群资源共享网络学习平台建设[J].高教学刊,2023,9(26):63-66+71.DOI:10.19980/j.CN23-1593/G4.2023.26.016.
[9]许芊芊.基于虚拟情境的摄像技术课程学习平台情感化设计研究[J].旅游与摄影,2023,(16):149-151.
[10]肖鸿,刘林华.基于移动学习平台的混合式教学设计与应用——以“营销策划与管理”课程为例[J].科技风,2023,(23):132-134.DOI:10.19392/j.cnki.1671-7341.202323044.
[11]康守冲.基于深度强化学习的课程思政资源推荐管理平台开发[D].北方工业大学,2023.DOI:10.26926/d.cnki.gbfgu.2023.000531.
[12]张猛,何姗姗.基于Vue+Node.js的智能小区数据管理系统设计与实现[J].电脑知识与技术,2023,19(14):46-49+53.DOI:10.14004/j.cnki.ckt.2023.0730.
[13]孙国程,陈大睿,张昭艳,等.基于Node.js和MongoDB的公益帮扶小程序设计与实现[J].软件,2023,44(04):78-80.
[14]程晨.智慧学习平台的中职电子商务课程项目教学研究[J].知识文库,2023,(05):127-129.
[15]曾璐,陈妍.基于移动学习平台的教学模式探析——以信号与系统课程为例[J].中国新通信,2023,25(02):131-133.
[16]Cui Y ,Yu Z ,Huang J .Design and Research of the Spoken English Test System Based on Node.js[C]//Science and Engineering Research Center.Proceedings of 2018 International Conference on Mathematics, Modelling, Simulation and Algorithms(MMSA2018).Beijing University of Posts and Telecommunications;,2018:4.
[17]Notice Pursuant to the National Cooperative Research and Production Act of 1993--Node.js Foundation[J].The Federal Register / FIND,2018,83(48):
[18]Davide A ,Luca F ,Giorgio D , et al.Towards Runtime Monitoring of Node.js and Its Application to the Internet of Things[J].Electronic Proceedings in Theoretical Computer Science,2018,26427-42.
[19]Kaimer F ,Brune P .Return of the JS: Towards a Node.js-Based Software Architecture for Combined CMS/CRM Applications[J].Procedia Computer Science,2018,141454-459.
[20]O'Halloran M D .phylo-node: A molecular phylogenetic toolkit using Node.js.[J].PLoS ONE,2017,12(4):e0175480.
致 谢
基于WEB的《数据结构》课程学习平台设计与实现的完成,如何实现的更好,其中付出的努力是很大的,这段时光将会终身难忘。
基于WEB的《数据结构》课程学习平台设计与实现的设计可以顺利完成,首先,我要感谢我的指导老师,他在我遇到设计问题时及时帮助了我,并在我对设计感到困惑时给了我充分的指导。在他的帮助下,我可以完成高质量的毕业设计。在基于WEB的《数据结构》课程学习平台设计与实现的设计和开发中,指导老师提出了许多实用的意见和建议,并为我提供了大量相关的研究资料,使我对设计有了更深入的了解。只有在老师的指导下,才能在毕业设计中取得成功。在此,我要向指导老师表示深深的谢意。
在此,我还要感谢我的同学们,他们为我的设计提供了许多参考意见,并与我讨论了设计中的问题,从而使我的设计一步一步走向成熟。
请关注点赞+私信博主,免费领取项目源码
700

被折叠的 条评论
为什么被折叠?



