目 录
摘要
本文旨在设计和开发一个基于SSM(Spring+SpringMVC+MyBatis)框架,并结合微信小程序的民族服饰购买和定制系统。通过该系统,用户可以便捷地浏览、选择和购买民族服饰,并提供个性化的定制服务。系统包括用户管理、商品展示、购物车、订单管理等功能模块,同时集成微信支付接口实现在线支付功能。在设计中,采用了前后端分离的架构,利用微信小程序提供的API实现与用户的交互。通过开发该系统,为用户提供更便捷、多样化的民族服饰购买和定制体验,促进传统文化的传承和推广。本文以摘要形式介绍了该系统的设计思路、主要功能和技术实现方法,为后续的详细研究和开发提供了参考依据。
关键词:Java技术;MYSQL;SSM框架;民族服饰购买和定制系统
Abstract
This article aims to design and develop an ethnic clothing purchasing and customization system based on the SSM (Spring+SpringMVC+MyBatis) framework, combined with WeChat mini programs. Through this system, users can conveniently browse, select, and purchase ethnic clothing, and provide personalized customization services. The system includes functional modules such as user management, product display, shopping cart, and order management, while integrating WeChat payment interface to achieve online payment function. In the design, a front-end and back-end separation architecture was adopted, utilizing the API provided by WeChat mini programs to achieve interaction with users. By developing this system, we aim to provide users with more convenient and diverse experiences for purchasing and customizing ethnic costumes, promoting the inheritance and promotion of traditional culture. This article introduces the design concept, main functions, and technical implementation methods of the system in the form of an abstract, providing a reference basis for subsequent detailed research and development.
Keywords:Java technology; MYSQL; SSM framework; Ethnic Clothing Purchase and Customization System
1 绪论
在当前全球化和文化多样性的背景下,民族服饰作为各个民族独特的文化表达形式,备受关注。然而,由于传统民族服饰的获取渠道有限,以及消费者对个性化和定制化的需求增加,开发一个基于微信小程序的民族服饰购买和定制系统。首先,现代社会对民族服饰的需求和认知不断提高。人们对多元文化和民族传统的兴趣日益浓厚,希望通过穿着民族服饰来展示自己的文化认同和个性特点。然而,传统民族服饰的获取途径相对有限,购买困难成为了一个普遍问题。因此,开发一个基于微信小程序的民族服饰购买系统可以为用户提供便捷的购物渠道,满足他们对传统民族服饰的需求。其次,消费者对个性化和定制化的追求越来越强烈。传统民族服饰通常具有独特的设计和手工艺,能够展现个人的独特品味和风格。因此,开发一个基于微信小程序的民族服饰定制系统能够满足消费者对个性化服饰的需求,让他们根据自己的喜好和需求定制款式、面料、尺码等,实现个性化的定制体验。此外,微信小程序作为一个移动端平台,具有广泛的用户基础和便捷的使用方式。通过开发基于微信小程序的民族服饰购买和定制系统,可以充分利用微信用户群体的优势,提供在线支付、个人账户管理、社交分享等功能,增强用户的购物体验和互动性。
通过该系统,可以为用户提供便捷、多样化的购买渠道和个性化定制服务,满足消费者对传统民族服饰的需求,并推动民族文化的传承和推广。这一研究将在满足用户需求、提升用户体验和促进传统文化发展等方面具有积极的影响。
1.2研究意义
随着全球化和文化多样性的不断发展,基于微信小程序的民族服饰购买和定制系统的研究具有重要的意义。首先,该系统能够满足消费者对民族服饰的个性化需求。现代消费者越来越注重自我表达和个性化,通过定制服饰可以展示自己的独特风格和文化认同。基于微信小程序的民族服饰购买和定制系统可以提供便捷的定制服务,让消费者根据自己的喜好和需求定制款式、面料、尺码等,实现个性化的服装体验。其次,该系统能够促进传统民族文化的传承和推广。民族服饰是各个民族的独特文化遗产,通过开发该系统,可以将传统民族服饰推向更广泛的市场,并让更多人了解、欣赏和认同民族文化的价值。同时,系统还可以提供与民族服饰相关的故事、工艺和历史背景等信息,增加用户对民族文化的认知和理解。此外,基于微信小程序的民族服饰购买和定制系统能够促进电商和文化产业的发展。微信小程序作为一个便捷的移动端平台,具有庞大的用户基础和强大的社交属性,可以帮助服饰品牌和设计师更好地推广和销售民族服饰产品。这将促进相关产业链的发展,创造就业机会,并提升民族服饰产业的经济价值。
基于微信小程序的民族服饰购买和定制系统的研究具有重要意义。它能够满足消费者对个性化服饰的需求,促进传统民族文化的传承和推广,推动电商和文化产业的发展。未来的研究方向包括进一步优化系统的功能和用户体验,加强与传统手工艺和文化保护的结合,提升系统的实用性和商业价值。
1.3论文结构与章节安排
论文将分层次经行编排,除去论文摘要致谢文献参考部分,正文部分还会对网站需求做出分析,以及阐述大体的设计和实现的功能,最后罗列部分调测记录,论文主要架构如下:
第一章:引言。第一章主要介绍了课题研究的背景,研究意义和本文的主要工作。
第二章:系统需求分析。第二章主要从系统的用户、功能等方面进行需求分析。
第三章:系统设计。第三章主要对系统框架、系统功能模块、数据库进行功能设计。
第四章:系统实现。第四章主要介绍了系统框架搭建、系统界面的实现。
第五章:系统测试。第五章主要对系统的部分界面进行测试并对主要功能进行测试
2 基于微信小程序的民族服饰购买和定制系统系统分析
系统分析是开发一个项目的先决条件,通过系统分析可以很好的了解系统的主体用户的基本需求情况,同时这也是项目的开发的原因。进而对系统开发进行可行性分析,通常包括技术可行性、经济可行性等,可行性分析同时也是从项目整体角度进行的分析。然后就是对项目的具体需求进行分析,分析的手段一般都是通过用户的用例图来实现。下面是详细的介绍。
2.1 可行性分析
经济可行性在此仅代表网站的运维成本,开发成本不在此考虑。
目前该模式下的基于微信小程序的民族服饰购买和定制系统的数量日益增多,网购变得平民化普及化用户人数呈上升趋势,当用户人数庞大了,运维成本可以由广告费进行填补,包括开发成本。
所以经济可行性没有问题。
(2)操作可行性:
此次项目设计参考了几个该模式下网站的开发案例,对他们的操作界面分析,将众多案例结合在一起,突出以人为本简化操作,所以具有基本计算机知识的人都会操作本项目。
因此操作可行性也没有问题。
(3)技术可行性:
技术可行性指的是对于搭建框架的可行性,以及有更优秀的技术出现时系统的技术更新换代的纳新性如何,开发时间成本费用比如何。
现有的Java技术能够迎合所有电子商务系统的搭建。开发这个基于微信小程序的民族服饰购买和定制系统的时候我采用了Java+MYSQL用以运行整体程序。
综上所述技术可行性也没有问题。
(4)法律可行性:
从开发者角度来看,Java和MYSQL是网上开源且免费的,在知识产权方面不会产生任何法律纠纷。
从用户使用角度来看,只要不再系统上贩卖违禁品,对系统做出条约协议,杜绝非法支付即可。
综上所述法律可行性也没有问题。
2.2.1 数据流程
基于微信小程序的民族服饰购买和定制系统主要的目的就是实现对商品的在线选购,图2-1就是系统的数据流图。
图2-1商品购买操作展开图
3.3.2 业务流程
分析完系统的数据流,接下来我们来看系统的业务流程,图2-2就是业务流程图:

图2-2业务流程图
按照基于微信小程序的民族服饰购买和定制系统的角色,我划分为了商家用户模块、定制用户模块和管理员管理模块这三大部分。
用户管理模块:
(1)用户注册登录:用户注册为会员并登录基于微信小程序的民族服饰购买和定制系统;用户对个人信息的增删改查,比如个人资料,密码修改。
(2)用户查看商品:用户进行商品信息的阅览,通过发现喜欢的商品后可以购买+评论+收藏。
(3)商品购买:用户对喜欢的商品可以加购,在购物车里面,当用户确定提交完毕后,将其提交给服务器后台系统,并生成订单。
(4)购物车:用户对喜欢的商品可以加购,在购物车里面,可以查看到所有加购的商品,支持对商品数量的更改、删除商品,可以进行选择购买。
(5)我的订单:用户在提交订单后,可以对提交的订单进行管理。
(6)系统公告:用户点击“系统公告”菜单显示管理员在后台发布的所有的系统公告信息,可以查看系统公告详情。
(7)定制中心详情:用户点击“定制中心介绍”这个菜单按钮,就会显示所有的定制中心列表,在查询到自己想要私人定制的时候,可以进入查看详细的介绍,在这个界面,也可以对定制中心进行私人定制、收藏、评论操作。
管理员管理模块:
(1)登录:管理员在后台可以输入用户名+密码进行登录,管理员的用户名和密码是在数据库中直接设定好的。
(2)系统管理:管理员点击“系统管理”菜单可以对首页展示的轮播图进行增删改查。
(3)系统用户:管理员可以对前台上注册过的用户信息进行管控,也可以对管理员信息进行管控。
(4)分类管理:管理员对基于微信小程序的民族服饰购买和定制系统中商品的分类进行管控。
(5)商城管理:管理员对用户提交的商品订单进行管控。
(6)订单列表:查看用户购买的商品订单,对提交的订单进行管理。
(7)定制中心:管理员点击“定制中心”这一菜单,可以查看到自己添加的定制中心信息,也可以对定制中心进行增删改查。
(8)私人定制:管理员点击“私人定制”这一菜单,可以查看到自己添加的私人定制信息,也可以对私人定制进行删改查,同时也可以查看前台用户对私人定制提交的评论。
商家用户管理模块:
(1)定制中心:管理员点击“定制中心”这一菜单,可以查看到自己添加的定制中心信息,也可以对定制中心进行增删改查,同时也可以查看前台用户对定制中心提交的评论。
(2)商城管理:管理员可以对基于微信小程序的民族服饰购买和定制系统中现有的商品进行增删改查。
(3)订单列表:查看购买的我的商品订单,对提交的订单进行管理。
2.3.2 非功能性分析
基于微信小程序的民族服饰购买和定制系统的非功能性需求比如基于微信小程序的民族服饰购买和定制系统的安全性怎么样,可靠性怎么样,性能怎么样,可拓展性怎么样等。具体可以表示在如下3-1表格中:
表3-1基于微信小程序的民族服饰购买和定制系统非功能需求表
| 安全性 | 主要指基于微信小程序的民族服饰购买和定制系统数据库的安装,数据库的使用和密码的设定必须合乎规范。 |
| 可靠性 | 可靠性是指基于微信小程序的民族服饰购买和定制系统能够安装用户的指示进行操作,经过测试,可靠性90%以上。 |
| 性能 | 性能是影响基于微信小程序的民族服饰购买和定制系统占据市场的必要条件,所以性能最好要佳才好。 |
| 可扩展性 | 比如数据库预留多个属性,比如接口的使用等确保了系统的非功能性需求。 |
| 易用性 | 用户只要跟着基于微信小程序的民族服饰购买和定制系统的页面展示内容进行操作,就可以了。 |
| 可维护性 | 基于微信小程序的民族服饰购买和定制系统开发的可维护性是非常重要的,经过测试,可维护性没有问题 |
2.4 系统用例分析
通过2.3功能的分析,得出了本基于微信小程序的民族服饰购买和定制系统的用例图:
定制用户角色用例如图2-3所示。

图2-3 基于微信小程序的民族服饰购买和定制系统定制用户角色用例图
web后台管理上的管理员是维护整个基于微信小程序的民族服饰购买和定制系统中所有数据信息的。管理员角色用例如图2-4所示。

图2-4 基于微信小程序的民族服饰购买和定制系统管理员角色用例图
商家用户角色用例如图2-5所示。

图2-5基于微信小程序的民族服饰购买和定制系统商家用户角色用例图
本章主要通过对基于微信小程序的民族服饰购买和定制系统的可行性分析、流程分析、功能需求分析、系统用例分析,确定整个基于微信小程序的民族服饰购买和定制系统要实现的功能。同时也为基于微信小程序的民族服饰购买和定制系统的代码实现和测试提供了标准。
3 基于微信小程序的民族服饰购买和定制系统总体设计
本章主要讨论的内容包括基于微信小程序的民族服饰购买和定制系统的功能模块设计、数据库系统设计。
3.1 系统架构设计
本基于微信小程序的民族服饰购买和定制系统从架构上分为三层:表现层(UI)、业务逻辑层(BLL)以及数据层(DL)。

图3-1基于微信小程序的民族服饰购买和定制系统系统架构设计图
表现层(UI):又称UI层,主要完成本基于微信小程序的民族服饰购买和定制系统的UI交互功能,一个良好的UI可以打打提高用户的用户体验,增强用户使用本基于微信小程序的民族服饰购买和定制系统时的舒适度。UI的界面设计也要适应不同版本的基于微信小程序的民族服饰购买和定制系统以及不同尺寸的分辨率,以做到良好的兼容性。UI交互功能要求合理,用户进行交互操作时必须要得到与之相符的交互结果,这就要求表现层要与业务逻辑层进行良好的对接。
业务逻辑层(BLL):主要完成本基于微信小程序的民族服饰购买和定制系统的数据处理功能。用户从表现层传输过来的数据经过业务逻辑层进行处理交付给数据层,系统从数据层读取的数据经过业务逻辑层进行处理交付给表现层。
数据层(DL):由于本基于微信小程序的民族服饰购买和定制系统的数据是放在服务端的mysql数据库中,因此本属于服务层的部分可以直接整合在业务逻辑层中,所以数据层中只有数据库,其主要完成本基于微信小程序的民族服饰购买和定制系统的数据存储和管理功能。
3.2 系统功能模块设计
在上一章节中主要对系统的功能性需求和非功能性需求进行分析,并且根据需求分析了本基于微信小程序的民族服饰购买和定制系统中的用例。那么接下来就要开始对本基于微信小程序的民族服饰购买和定制系统的架构、主要功能和数据库开始进行设计。基于微信小程序的民族服饰购买和定制系统根据前面章节的需求分析得出,其总体设计模块图如图3-2所示。
图3-2 基于微信小程序的民族服饰购买和定制系统功能模块图
3.2.2用户模块设计
后台管理者能够实现对前台注册的用户增删改查操作,用户模块结构图如下图:

图3-3用户模块结构图
3.2.3 评论管理模块设计
基于微信小程序的民族服饰购买和定制系统是一个交流性质的公开平台,用户可以在平台上交流,增加用户之间的互动性。但是同时也为了更好的规范留言的内容,给予管理员删除不合适的言论的功能,所以需要专门设计一个评论管理模块,具体的结构图如下:

图3-4评论模块结构图
3.2.4商城管理模块设计
基于微信小程序的民族服饰购买和定制系统是中需要存储不少商品信息,其模块功能结构,具体的结构图如下:
图3-5商城模块结构图
3.2.5订单管理模块设计
基于微信小程序的民族服饰购买和定制系统最重要的一个功能就是购买,其模块功能结构,具体的结构图如下:

图3-5订单模块结构图
数据库设计一般包括需求分析、概念模型设计、数据库表建立三大过程,其中需求分析前面章节已经阐述,概念模型设计有概念模型和逻辑结构设计两部分。
3.3.1 数据库概念结构设计
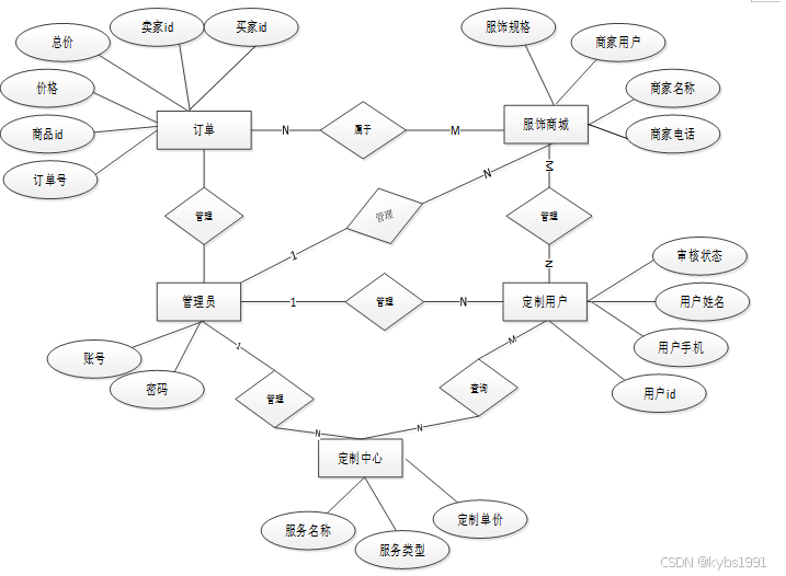
下面是整个基于微信小程序的民族服饰购买和定制系统中主要的数据库表总E-R实体关系图。
图3-6 基于微信小程序的民族服饰购买和定制系统总E-R关系图
下面根据基于微信小程序的民族服饰购买和定制系统的数据库总E-R关系图可以得出基于微信小程序的民族服饰购买和定制系统需要很多E-R图,在此罗列出来一些主要的数据库E-R模型图。

图3-7定制用户信息E-R关系图

图3-8 服饰商城E-R关系图

图3-9 订单信息E-R关系图

图3-10 定制中心E-R关系图
通过上一小节中基于微信小程序的民族服饰购买和定制系统中总E-R关系图上得出一共需要创建很多个数据表。在此我主要罗列几个主要的数据库表结构设计。
表address (收货地址:)
| 编号 | 名称 | 数据类型 | 长度 | 小数位 | 允许空值 | 主键 | 默认值 | 说明 |
| 1 | address_id | int | 10 | 0 | N | Y | 收货地址: | |
| 2 | name | varchar | 32 | 0 | Y | N | 姓名: | |
| 3 | phone | varchar | 13 | 0 | Y | N | 手机: | |
| 4 | postcode | varchar | 8 | 0 | Y | N | 邮编: | |
| 5 | address | varchar | 255 | 0 | N | N | 地址: | |
| 6 | user_id | mediumint | 8 | 0 | N | N | 用户ID:[0,8388607]用户获取其他与用户相关的数据 | |
| 7 | create_time | timestamp | 19 | 0 | N | N | CURRENT_TIMESTAMP | 创建时间: |
| 8 | update_time | timestamp | 19 | 0 | N | N | CURRENT_TIMESTAMP | 更新时间: |
| 9 | default | bit | 1 | 0 | N | N | 0 | 默认判断 |
表cart (购物车)
| 编号 | 名称 | 数据类型 | 长度 | 小数位 | 允许空值 | 主键 | 默认值 | 说明 |
| 1 | cart_id | int | 10 | 0 | N | Y | 购物车ID: | |
| 2 | title | varchar | 64 | 0 | Y | N | 标题: | |
| 3 | img | varchar | 255 | 0 | N | N | 0 | 图片: |
| 4 | user_id | int | 10 | 0 | N | N | 0 | 用户ID: |
| 5 | create_time | timestamp | 19 | 0 | N | N | CURRENT_TIMESTAMP | 创建时间: |
| 6 | update_time | timestamp | 19 | 0 | N | N | CURRENT_TIMESTAMP | 更新时间: |
| 7 | state | int | 10 | 0 | N | N | 0 | 状态:使用中,已失效 |
| 8 | price | double | 9 | 2 | N | N | 0.00 | 单价: |
| 9 | price_ago | double | 9 | 2 | N | N | 0.00 | 原价: |
| 10 | price_count | double | 11 | 2 | N | N | 0.00 | 总价: |
| 11 | num | int | 10 | 0 | N | N | 1 | 数量: |
| 12 | goods_id | mediumint | 8 | 0 | N | N | 商品id:[0,8388607] | |
| 13 | type | varchar | 64 | 0 | N | N | 未分类 | 商品分类: |
| 14 | description | varchar | 255 | 0 | Y | N | 描述:[0,255]用于产品规格描述 |
表clothing_mall (服饰商城)
| 编号 | 名称 | 数据类型 | 长度 | 小数位 | 允许空值 | 主键 | 默认值 | 说明 |
| 1 | clothing_mall_id | int | 10 | 0 | N | Y | 服饰商城ID | |
| 2 | clothing_specifications | varchar | 64 | 0 | Y | N | 服饰规格 | |
| 3 | merchant_users | int | 10 | 0 | Y | N | 0 | 商家用户 |
| 4 | merchant_name | varchar | 64 | 0 | Y | N | 商家名称 | |
| 5 | merchant_phone_number | varchar | 64 | 0 | Y | N | 商家电话 | |
| 6 | merchant_address | varchar | 64 | 0 | Y | N | 商家地址 | |
| 7 | praise_len | int | 10 | 0 | N | N | 0 | 点赞数 |
| 8 | cart_title | varchar | 125 | 0 | Y | N | 标题:[0,125]用于产品html的标签中 | |
| 9 | cart_img | text | 65535 | 0 | Y | N | 封面图:用于显示于产品列表页 | |
| 10 | cart_description | varchar | 255 | 0 | Y | N | 描述:[0,255]用于产品规格描述 | |
| 11 | cart_price_ago | double | 8 | 2 | N | N | 0.00 | 原价:[1] |
| 12 | cart_price | double | 8 | 2 | N | N | 0.00 | 卖价:[1] |
| 13 | cart_inventory | int | 10 | 0 | N | N | 0 | 商品库存 |
| 14 | cart_type | varchar | 64 | 0 | N | N | 未分类 | 商品分类: |
| 15 | cart_content | longtext | 2147483647 | 0 | Y | N | 正文:产品的主体内容 | |
| 16 | cart_img_1 | text | 65535 | 0 | Y | N | 主图1: | |
| 17 | cart_img_2 | text | 65535 | 0 | Y | N | 主图2: | |
| 18 | cart_img_3 | text | 65535 | 0 | Y | N | 主图3: | |
| 19 | cart_img_4 | text | 65535 | 0 | Y | N | 主图4: | |
| 20 | cart_img_5 | text | 65535 | 0 | Y | N | 主图5: | |
| 21 | create_time | datetime | 19 | 0 | N | N | CURRENT_TIMESTAMP | 创建时间 |
| 22 | update_time | timestamp | 19 | 0 | N | N | CURRENT_TIMESTAMP | 更新时间 |
表clothing_type (服饰类型)
| 编号 | 名称 | 数据类型 | 长度 | 小数位 | 允许空值 | 主键 | 默认值 | 说明 |
| 1 | clothing_type_id | int | 10 | 0 | N | Y | 服饰类型ID | |
| 2 | clothing_type | varchar | 64 | 0 | Y | N | 服饰类型 | |
| 3 | create_time | datetime | 19 | 0 | N | N | CURRENT_TIMESTAMP | 创建时间 |
| 4 | update_time | timestamp | 19 | 0 | N | N | CURRENT_TIMESTAMP | 更新时间 |
表comment (评论)
| 编号 | 名称 | 数据类型 | 长度 | 小数位 | 允许空值 | 主键 | 默认值 | 说明 |
| 1 | comment_id | int | 10 | 0 | N | Y | 评论ID: | |
| 2 | user_id | int | 10 | 0 | N | N | 0 | 评论人ID: |
| 3 | reply_to_id | int | 10 | 0 | N | N | 0 | 回复评论ID:空为0 |
| 4 | content | longtext | 2147483647 | 0 | Y | N | 内容: | |
| 5 | nickname | varchar | 255 | 0 | Y | N | 昵称: | |
| 6 | avatar | varchar | 255 | 0 | Y | N | 头像地址:[0,255] | |
| 7 | create_time | timestamp | 19 | 0 | N | N | CURRENT_TIMESTAMP | 创建时间: |
| 8 | update_time | timestamp | 19 | 0 | N | N | CURRENT_TIMESTAMP | 更新时间: |
| 9 | source_table | varchar | 255 | 0 | Y | N | 来源表: | |
| 10 | source_field | varchar | 255 | 0 | Y | N | 来源字段: | |
| 11 | source_id | int | 10 | 0 | N | N | 0 | 来源ID: |
表customization_center (定制中心)
| 编号 | 名称 | 数据类型 | 长度 | 小数位 | 允许空值 | 主键 | 默认值 | 说明 |
| 1 | customization_center_id | int | 10 | 0 | N | Y | 定制中心ID | |
| 2 | clothing_name | varchar | 64 | 0 | Y | N | 服饰名称 | |
| 3 | clothing_type | varchar | 64 | 0 | Y | N | 服饰类型 | |
| 4 | clothing_images | varchar | 255 | 0 | Y | N | 服饰图片 | |
| 5 | customized_unit_price | int | 10 | 0 | Y | N | 0 | 定制单价 |
| 6 | clothing_introduction | text | 65535 | 0 | Y | N | 服饰介绍 | |
| 7 | merchant_users | int | 10 | 0 | Y | N | 0 | 商家用户 |
| 8 | merchant_name | varchar | 64 | 0 | Y | N | 商家名称 | |
| 9 | merchant_phone_number | varchar | 64 | 0 | Y | N | 商家电话 | |
| 10 | merchant_address | varchar | 64 | 0 | Y | N | 商家地址 | |
| 11 | hits | int | 10 | 0 | N | N | 0 | 点击数 |
| 12 | create_time | datetime | 19 | 0 | N | N | CURRENT_TIMESTAMP | 创建时间 |
| 13 | update_time | timestamp | 19 | 0 | N | N | CURRENT_TIMESTAMP | 更新时间 |
表customized_confirmation (定制确认)
| 编号 | 名称 | 数据类型 | 长度 | 小数位 | 允许空值 | 主键 | 默认值 | 说明 |
| 1 | customized_confirmation_id | int | 10 | 0 | N | Y | 定制确认ID | |
| 2 | customized_numbering | varchar | 64 | 0 | N | N | 定制编号 | |
| 3 | clothing_name | varchar | 64 | 0 | Y | N | 服饰名称 | |
| 4 | clothing_type | varchar | 64 | 0 | Y | N | 服饰类型 | |
| 5 | clothing_images | varchar | 255 | 0 | Y | N | 服饰图片 | |
| 6 | customized_unit_price | int | 10 | 0 | Y | N | 0 | 定制单价 |
| 7 | merchant_users | int | 10 | 0 | Y | N | 0 | 商家用户 |
| 8 | merchant_name | varchar | 64 | 0 | Y | N | 商家名称 | |
| 9 | merchant_phone_number | varchar | 64 | 0 | Y | N | 商家电话 | |
| 10 | merchant_address | varchar | 64 | 0 | Y | N | 商家地址 | |
| 11 | customized_date | date | 10 | 0 | Y | N | 定制日期 | |
| 12 | customized_users | int | 10 | 0 | Y | N | 0 | 定制用户 |
| 13 | user_name | varchar | 64 | 0 | Y | N | 用户姓名 | |
| 14 | delivery_phone_number | varchar | 64 | 0 | Y | N | 收货电话 | |
| 15 | receiving_address | varchar | 64 | 0 | Y | N | 收货地址 | |
| 16 | size_measurement | varchar | 64 | 0 | Y | N | 尺码测量 | |
| 17 | customized_quantity | int | 10 | 0 | Y | N | 0 | 定制数量 |
| 18 | customization_requirements | text | 65535 | 0 | Y | N | 定制要求 | |
| 19 | payment_amount | varchar | 64 | 0 | Y | N | 支付金额 | |
| 20 | pay_state | varchar | 16 | 0 | N | N | 未支付 | 支付状态 |
| 21 | pay_type | varchar | 16 | 0 | Y | N | 支付类型: 微信、支付宝、网银 | |
| 22 | create_time | datetime | 19 | 0 | N | N | CURRENT_TIMESTAMP | 创建时间 |
| 23 | update_time | timestamp | 19 | 0 | N | N | CURRENT_TIMESTAMP | 更新时间 |
表customized_delivery (定制签收)
| 编号 | 名称 | 数据类型 | 长度 | 小数位 | 允许空值 | 主键 | 默认值 | 说明 |
| 1 | customized_delivery_id | int | 10 | 0 | N | Y | 定制签收ID | |
| 2 | customized_numbering | varchar | 64 | 0 | N | N | 定制编号 | |
| 3 | clothing_name | varchar | 64 | 0 | Y | N | 服饰名称 | |
| 4 | clothing_type | varchar | 64 | 0 | Y | N | 服饰类型 | |
| 5 | clothing_images | varchar | 255 | 0 | Y | N | 服饰图片 | |
| 6 | customized_unit_price | int | 10 | 0 | Y | N | 0 | 定制单价 |
| 7 | merchant_users | int | 10 | 0 | Y | N | 0 | 商家用户 |
| 8 | merchant_name | varchar | 64 | 0 | Y | N | 商家名称 | |
| 9 | merchant_phone_number | varchar | 64 | 0 | Y | N | 商家电话 | |
| 10 | merchant_address | varchar | 64 | 0 | Y | N | 商家地址 | |
| 11 | customized_date | date | 10 | 0 | Y | N | 定制日期 | |
| 12 | customized_users | int | 10 | 0 | Y | N | 0 | 定制用户 |
| 13 | user_name | varchar | 64 | 0 | Y | N | 用户姓名 | |
| 14 | delivery_phone_number | varchar | 64 | 0 | Y | N | 收货电话 | |
| 15 | receiving_address | varchar | 64 | 0 | Y | N | 收货地址 | |
| 16 | size_measurement | varchar | 64 | 0 | Y | N | 尺码测量 | |
| 17 | customized_quantity | int | 10 | 0 | Y | N | 0 | 定制数量 |
| 18 | customization_requirements | text | 65535 | 0 | Y | N | 定制要求 | |
| 19 | payment_amount | varchar | 64 | 0 | Y | N | 支付金额 | |
| 20 | signing_date | date | 10 | 0 | Y | N | 签收日期 | |
| 21 | receipt_evaluation | text | 65535 | 0 | Y | N | 签收评价 | |
| 22 | create_time | datetime | 19 | 0 | N | N | CURRENT_TIMESTAMP | 创建时间 |
| 23 | update_time | timestamp | 19 | 0 | N | N | CURRENT_TIMESTAMP | 更新时间 |
表customized_shipping (定制发货)
| 编号 | 名称 | 数据类型 | 长度 | 小数位 | 允许空值 | 主键 | 默认值 | 说明 |
| 1 | customized_shipping_id | int | 10 | 0 | N | Y | 定制发货ID | |
| 2 | customized_numbering | varchar | 64 | 0 | N | N | 定制编号 | |
| 3 | clothing_name | varchar | 64 | 0 | Y | N | 服饰名称 | |
| 4 | clothing_type | varchar | 64 | 0 | Y | N | 服饰类型 | |
| 5 | clothing_images | varchar | 255 | 0 | Y | N | 服饰图片 | |
| 6 | customized_unit_price | int | 10 | 0 | Y | N | 0 | 定制单价 |
| 7 | merchant_users | int | 10 | 0 | Y | N | 0 | 商家用户 |
| 8 | merchant_name | varchar | 64 | 0 | Y | N | 商家名称 | |
| 9 | merchant_phone_number | varchar | 64 | 0 | Y | N | 商家电话 | |
| 10 | merchant_address | varchar | 64 | 0 | Y | N | 商家地址 | |
| 11 | customized_date | date | 10 | 0 | Y | N | 定制日期 | |
| 12 | customized_users | int | 10 | 0 | Y | N | 0 | 定制用户 |
| 13 | user_name | varchar | 64 | 0 | Y | N | 用户姓名 | |
| 14 | delivery_phone_number | varchar | 64 | 0 | Y | N | 收货电话 | |
| 15 | receiving_address | varchar | 64 | 0 | Y | N | 收货地址 | |
| 16 | size_measurement | varchar | 64 | 0 | Y | N | 尺码测量 | |
| 17 | customized_quantity | int | 10 | 0 | Y | N | 0 | 定制数量 |
| 18 | customization_requirements | text | 65535 | 0 | Y | N | 定制要求 | |
| 19 | payment_amount | varchar | 64 | 0 | Y | N | 支付金额 | |
| 20 | logistics_information | text | 65535 | 0 | Y | N | 物流信息 | |
| 21 | create_time | datetime | 19 | 0 | N | N | CURRENT_TIMESTAMP | 创建时间 |
| 22 | update_time | timestamp | 19 | 0 | N | N | CURRENT_TIMESTAMP | 更新时间 |
表customized_users (定制用户)
| 编号 | 名称 | 数据类型 | 长度 | 小数位 | 允许空值 | 主键 | 默认值 | 说明 |
| 1 | customized_users_id | int | 10 | 0 | N | Y | 定制用户ID | |
| 2 | user_name | varchar | 64 | 0 | N | N | 用户姓名 | |
| 3 | users_mobile_phone | varchar | 16 | 0 | Y | N | 用户手机 | |
| 4 | examine_state | varchar | 16 | 0 | N | N | 已通过 | 审核状态 |
| 5 | user_id | int | 10 | 0 | N | N | 0 | 用户ID |
| 6 | create_time | datetime | 19 | 0 | N | N | CURRENT_TIMESTAMP | 创建时间 |
| 7 | update_time | timestamp | 19 | 0 | N | N | CURRENT_TIMESTAMP | 更新时间 |
表goods (商品信息)
| 编号 | 名称 | 数据类型 | 长度 | 小数位 | 允许空值 | 主键 | 默认值 | 说明 |
| 1 | goods_id | mediumint | 8 | 0 | N | Y | 产品id:[0,8388607] | |
| 2 | title | varchar | 125 | 0 | Y | N | 标题:[0,125]用于产品和html的<title>标签中 | |
| 3 | img | text | 65535 | 0 | Y | N | 封面图:用于显示于产品列表页 | |
| 4 | description | varchar | 255 | 0 | Y | N | 描述:[0,255]用于产品规格描述 | |
| 5 | price_ago | double | 8 | 2 | N | N | 0.00 | 原价:[1] |
| 6 | price | double | 8 | 2 | N | N | 0.00 | 卖价:[1] |
| 7 | sales | int | 10 | 0 | N | N | 0 | 销量:[0,1000000000] |
| 8 | inventory | int | 10 | 0 | N | N | 0 | 商品库存 |
| 9 | type | varchar | 64 | 0 | N | N | 商品分类: | |
| 10 | hits | int | 10 | 0 | N | N | 0 | 点击量:[0,1000000000]访问这篇产品的人次 |
| 11 | content | longtext | 2147483647 | 0 | Y | N | 正文:产品的主体内容 | |
| 12 | img_1 | text | 65535 | 0 | Y | N | 主图1: | |
| 13 | img_2 | text | 65535 | 0 | Y | N | 主图2: | |
| 14 | img_3 | text | 65535 | 0 | Y | N | 主图3: | |
| 15 | img_4 | text | 65535 | 0 | Y | N | 主图4: | |
| 16 | img_5 | text | 65535 | 0 | Y | N | 主图5: | |
| 17 | create_time | timestamp | 19 | 0 | N | N | CURRENT_TIMESTAMP | 创建时间: |
| 18 | update_time | timestamp | 19 | 0 | N | N | CURRENT_TIMESTAMP | 更新时间: |
| 19 | customize_field | text | 65535 | 0 | Y | N | 自定义字段 | |
| 20 | source_table | varchar | 255 | 0 | Y | N | 来源表: | |
| 21 | source_field | varchar | 255 | 0 | Y | N | 来源字段: | |
| 22 | source_id | int | 10 | 0 | N | N | 0 | 来源ID: |
| 23 | user_id | int | 10 | 0 | Y | N | 0 | 添加人 |
表goods_type (商品类型)
| 编号 | 名称 | 数据类型 | 长度 | 小数位 | 允许空值 | 主键 | 默认值 | 说明 |
| 1 | type_id | int | 10 | 0 | N | Y | 商品分类ID: | |
| 2 | father_id | smallint | 5 | 0 | N | N | 0 | 上级分类ID:[0,32767] |
| 3 | name | varchar | 255 | 0 | Y | N | 商品名称: | |
| 4 | desc | varchar | 255 | 0 | Y | N | 描述: | |
| 5 | icon | varchar | 255 | 0 | Y | N | 图标: | |
| 6 | source_table | varchar | 255 | 0 | Y | N | 来源表: | |
| 7 | source_field | varchar | 255 | 0 | Y | N | 来源字段: | |
| 8 | create_time | timestamp | 19 | 0 | N | N | CURRENT_TIMESTAMP | 创建时间: |
| 9 | update_time | timestamp | 19 | 0 | N | N | CURRENT_TIMESTAMP | 更新时间: |
表logistics_delivery (物流配送)
| 编号 | 名称 | 数据类型 | 长度 | 小数位 | 允许空值 | 主键 | 默认值 | 说明 |
| 1 | logistics_delivery_id | int | 10 | 0 | N | Y | 物流配送ID | |
| 2 | order_number | varchar | 64 | 0 | Y | N | 订单号 | |
| 3 | product_name | varchar | 64 | 0 | Y | N | 商品名称 | |
| 4 | purchase_quantity | varchar | 64 | 0 | Y | N | 购买数量 | |
| 5 | total_transaction_amount | double | 11 | 2 | Y | N | 0.00 | 交易总额 |
| 6 | the_date_of_issuance | date | 10 | 0 | Y | N | 发货日期 | |
| 7 | delivery_number | varchar | 30 | 0 | Y | N | 配送订单 | |
| 8 | ordinary_users | int | 10 | 0 | Y | N | 0 | 普通用户 |
| 9 | shipping_address | varchar | 64 | 0 | Y | N | 收货地址 | |
| 10 | delivery_status | varchar | 64 | 0 | Y | N | 配送状态 | |
| 11 | signing_status | varchar | 64 | 0 | Y | N | 签收状态 | |
| 12 | recommend | int | 10 | 0 | N | N | 0 | 智能推荐 |
| 13 | contact_name | varchar | 255 | 0 | Y | N | 联系人名字 | |
| 14 | merchant_id | int | 10 | 0 | Y | N | 商家id | |
| 15 | create_time | datetime | 19 | 0 | N | N | CURRENT_TIMESTAMP | 创建时间 |
| 16 | update_time | timestamp | 19 | 0 | N | N | CURRENT_TIMESTAMP | 更新时间 |
表merchant_users (商家用户)
| 编号 | 名称 | 数据类型 | 长度 | 小数位 | 允许空值 | 主键 | 默认值 | 说明 |
| 1 | merchant_users_id | int | 10 | 0 | N | Y | 商家用户ID | |
| 2 | merchant_name | varchar | 64 | 0 | Y | N | 商家名称 | |
| 3 | merchant_phone_number | varchar | 64 | 0 | Y | N | 商家电话 | |
| 4 | merchant_address | varchar | 64 | 0 | Y | N | 商家地址 | |
| 5 | business_license | varchar | 255 | 0 | Y | N | 营业执照 | |
| 6 | examine_state | varchar | 16 | 0 | N | N | 未审核 | 审核状态 |
| 7 | user_id | int | 10 | 0 | N | N | 0 | 用户ID |
| 8 | create_time | datetime | 19 | 0 | N | N | CURRENT_TIMESTAMP | 创建时间 |
| 9 | update_time | timestamp | 19 | 0 | N | N | CURRENT_TIMESTAMP | 更新时间 |
表notice (公告)
| 编号 | 名称 | 数据类型 | 长度 | 小数位 | 允许空值 | 主键 | 默认值 | 说明 |
| 1 | notice_id | mediumint | 8 | 0 | N | Y | 公告id: | |
| 2 | title | varchar | 125 | 0 | N | N | 标题: | |
| 3 | content | longtext | 2147483647 | 0 | Y | N | 正文: | |
| 4 | create_time | timestamp | 19 | 0 | N | N | CURRENT_TIMESTAMP | 创建时间: |
| 5 | update_time | timestamp | 19 | 0 | N | N | CURRENT_TIMESTAMP | 更新时间: |
表order (订单)
| 编号 | 名称 | 数据类型 | 长度 | 小数位 | 允许空值 | 主键 | 默认值 | 说明 |
| 1 | order_id | int | 10 | 0 | N | Y | 订单ID: | |
| 2 | order_number | varchar | 64 | 0 | Y | N | 订单号: | |
| 3 | goods_id | mediumint | 8 | 0 | N | N | 商品id:[0,8388607] | |
| 4 | title | varchar | 32 | 0 | Y | N | 商品标题: | |
| 5 | img | varchar | 255 | 0 | Y | N | 商品图片: | |
| 6 | price | double | 10 | 2 | N | N | 0.00 | 价格: |
| 7 | price_ago | double | 10 | 2 | N | N | 0.00 | 原价: |
| 8 | num | int | 10 | 0 | N | N | 1 | 数量: |
| 9 | price_count | double | 8 | 2 | N | N | 0.00 | 总价: |
| 10 | norms | varchar | 255 | 0 | Y | N | 规格: | |
| 11 | type | varchar | 64 | 0 | N | N | 未分类 | 商品分类: |
| 12 | contact_name | varchar | 32 | 0 | Y | N | 联系人姓名: | |
| 13 | contact_email | varchar | 125 | 0 | Y | N | 联系人邮箱: | |
| 14 | contact_phone | varchar | 11 | 0 | Y | N | 联系人手机: | |
| 15 | contact_address | varchar | 255 | 0 | Y | N | 收件地址: | |
| 16 | postal_code | varchar | 9 | 0 | Y | N | 邮政编码: | |
| 17 | user_id | int | 10 | 0 | N | N | 0 | 买家ID: |
| 18 | merchant_id | mediumint | 8 | 0 | N | N | 0 | 商家ID: |
| 19 | create_time | timestamp | 19 | 0 | N | N | CURRENT_TIMESTAMP | 创建时间: |
| 20 | update_time | timestamp | 19 | 0 | N | N | CURRENT_TIMESTAMP | 更新时间: |
| 21 | description | varchar | 255 | 0 | Y | N | 描述:[0,255]用于产品规格描述 | |
| 22 | state | varchar | 16 | 0 | N | N | 待付款 | 订单状态:待付款,待发货,待签收,已签收,待退款,已退款,已拒绝,已完成 |
| 23 | remark | text | 65535 | 0 | Y | N | 订单备注 | |
| 24 | delivery_state | varchar | 16 | 0 | Y | N | 未配送 | 发货状态:未配送,已配送 |
| 25 | vip_discount | double | 11 | 2 | Y | N | 0.00 | 折扣 |
表private_customization (私人定制)
| 编号 | 名称 | 数据类型 | 长度 | 小数位 | 允许空值 | 主键 | 默认值 | 说明 |
| 1 | private_customization_id | int | 10 | 0 | N | Y | 私人定制ID | |
| 2 | customized_numbering | varchar | 64 | 0 | Y | N | 定制编号 | |
| 3 | clothing_name | varchar | 64 | 0 | Y | N | 服饰名称 | |
| 4 | clothing_type | varchar | 64 | 0 | Y | N | 服饰类型 | |
| 5 | clothing_images | varchar | 255 | 0 | Y | N | 服饰图片 | |
| 6 | customized_unit_price | int | 10 | 0 | Y | N | 0 | 定制单价 |
| 7 | merchant_users | int | 10 | 0 | Y | N | 0 | 商家用户 |
| 8 | merchant_name | varchar | 64 | 0 | Y | N | 商家名称 | |
| 9 | merchant_phone_number | varchar | 64 | 0 | Y | N | 商家电话 | |
| 10 | merchant_address | varchar | 64 | 0 | Y | N | 商家地址 | |
| 11 | customized_date | date | 10 | 0 | Y | N | 定制日期 | |
| 12 | customized_users | int | 10 | 0 | Y | N | 0 | 定制用户 |
| 13 | user_name | varchar | 64 | 0 | Y | N | 用户姓名 | |
| 14 | delivery_phone_number | varchar | 64 | 0 | Y | N | 收货电话 | |
| 15 | receiving_address | varchar | 64 | 0 | Y | N | 收货地址 | |
| 16 | size_measurement | varchar | 64 | 0 | Y | N | 尺码测量 | |
| 17 | customized_quantity | int | 10 | 0 | Y | N | 0 | 定制数量 |
| 18 | customization_requirements | text | 65535 | 0 | Y | N | 定制要求 | |
| 19 | examine_state | varchar | 16 | 0 | N | N | 未审核 | 审核状态 |
| 20 | examine_reply | varchar | 16 | 0 | Y | N | 审核回复 | |
| 21 | create_time | datetime | 19 | 0 | N | N | CURRENT_TIMESTAMP | 创建时间 |
| 22 | update_time | timestamp | 19 | 0 | N | N | CURRENT_TIMESTAMP | 更新时间 |
表size_measurement (尺码测量)
| 编号 | 名称 | 数据类型 | 长度 | 小数位 | 允许空值 | 主键 | 默认值 | 说明 |
| 1 | size_measurement_id | int | 10 | 0 | N | Y | 尺码测量ID | |
| 2 | size_measurement | varchar | 64 | 0 | Y | N | 尺码测量 | |
| 3 | create_time | datetime | 19 | 0 | N | N | CURRENT_TIMESTAMP | 创建时间 |
| 4 | update_time | timestamp | 19 | 0 | N | N | CURRENT_TIMESTAMP | 更新时间 |
3.4本章小结
整个基于微信小程序的民族服饰购买和定制系统的需求分析主要对系统总体架构以及功能模块的设计,通过建立E-R模型和数据库逻辑系统设计完成了数据库系统设计。
4 基于微信小程序的民族服饰购买和定制系统详细设计与实现
基于微信小程序的民族服饰购买和定制系统的详细设计与实现主要是根据前面的基于微信小程序的民族服饰购买和定制系统的需求分析和基于微信小程序的民族服饰购买和定制系统的总体设计来设计页面并实现业务逻辑。主要从基于微信小程序的民族服饰购买和定制系统界面实现、业务逻辑实现这两部分进行介绍。
4.1用户功能模块
4.1.1 前台首页界面
当进入基于微信小程序的民族服饰购买和定制系统的时候,首先映入眼帘的是系统的导航栏,下面是轮播图以及系统内容,其主界面展示如下图4-1所示。

图4-1 前台首页界面图
4.1.2注册界面
不是基于微信小程序的民族服饰购买和定制系统中正式用户的是可以在线进行注册的,如果你没有本基于微信小程序的民族服饰购买和定制系统的账号的话,添加“注册”,当填写上自己的账号+密码+确认密码+昵称+邮箱+手机号等后再点击“注册”按钮后将会先验证输入的有没有空数据,再次验证密码和确认密码是否是一样的,最后验证输入的账户名和数据库表中已经注册的账户名是否重复,只有都验证没问题后即可用户注册成功。其用用户注册界面展示如下图4-2所示。

图4-2 前台注册界面图
注册逻辑代码如下:
* 注册
* @return
*/
@PostMapping("register")
public Map<String, Object> signUp(HttpServletRequest request) throws IOException {
// 查询用户
Map<String, String> query = new HashMap<>();
Map<String,Object> map = service.readBody(request.getReader());
query.put("username",String.valueOf(map.get("username")));
List list = service.selectBaseList(service.select(query, new HashMap<>()));
if (list.size()>0){
return error(30000, "用户已存在");
}
map.put("password",service.encryption(String.valueOf(map.get("password"))));
service.insert(map);
return success(1);
}
public Map<String,Object> readBody(BufferedReader reader){
BufferedReader br = null;
StringBuilder sb = new StringBuilder("");
try{
br = reader;
String str;
while ((str = br.readLine()) != null){
sb.append(str);
}
br.close();
String json = sb.toString();
return JSONObject.parseObject(json, Map.class);
}catch (IOException e){
e.printStackTrace();
}finally{
if (null != br){
try{
br.close();
}catch (IOException e){
e.printStackTrace();
}
}
}
return null;
}
public void insert(Map<String,Object> body){
E entity = JSON.parseObject(JSON.toJSONString(body),eClass);
baseMapper.insert(entity);
log.info("[{}] - 插入操作:{}",entity);
}
4.1.3 登录界面
基于微信小程序的民族服饰购买和定制系统中的前台上注册后的用户是可以通过自己的账户名和密码进行登录的,当用户输入完整的自己的账户名和密码信息并点击“登录”按钮后,将会首先验证输入的有没有空数据,再次验证输入的账户名+密码和数据库中当前保存的用户信息是否一致,只有在一致后将会登录成功并自动跳转到基于微信小程序的民族服饰购买和定制系统的首页中;否则将会提示相应错误信息,用户登录界面如下图4-3所示。

图4-3登录界面图
登录的逻辑代码如下所示:
/**
* 登录
* @param data
* @param httpServletRequest
* @return
*/
@PostMapping("login")
public Map<String, Object> login(@RequestBody Map<String, String> data, HttpServletRequest httpServletRequest) {
log.info("[执行登录接口]");
String username = data.get("username");
String email = data.get("email");
String phone = data.get("phone");
String password = data.get("password");
List resultList = null;
QueryWrapper wrapper = new QueryWrapper<User>();
Map<String, String> map = new HashMap<>();
if(username != null && "".equals(username) == false){
map.put("username", username);
resultList = service.selectBaseList(service.select(map, new HashMap<>()));
}
else if(email != null && "".equals(email) == false){
map.put("email", email);
resultList = service.selectBaseList(service.select(map, new HashMap<>()));
}
else if(phone != null && "".equals(phone) == false){
map.put("phone", phone);
resultList = service.selectBaseList(service.select(map, new HashMap<>()));
}else{
return error(30000, "账号或密码不能为空");
}
if (resultList == null || password == null) {
return error(30000, "账号或密码不能为空");
}
//判断是否有这个用户
if (resultList.size()<=0){
return error(30000,"用户不存在");
}
User byUsername = (User) resultList.get(0);
Map<String, String> groupMap = new HashMap<>();
groupMap.put("name",byUsername.getUserGroup());
List groupList = userGroupService.selectBaseList(userGroupService.select(groupMap, new HashMap<>()));
if (groupList.size()<1){
return error(30000,"用户组不存在");
}
UserGroup userGroup = (UserGroup) groupList.get(0);
//查询用户审核状态
if (!StringUtils.isEmpty(userGroup.getSourceTable())){
String res = service.selectExamineState(userGroup.getSourceTable(),byUsername.getUserId());
if (res==null){
return error(30000,"用户不存在");
}
if (!res.equals("已通过")){
return error(30000,"该用户审核未通过");
}
}
//查询用户状态
if (byUsername.getState()!=1){
return error(30000,"用户非可用状态,不能登录");
}
String md5password = service.encryption(password);
if (byUsername.getPassword().equals(md5password)) {
// 存储Token到数据库
AccessToken accessToken = new AccessToken();
accessToken.setToken(UUID.randomUUID().toString().replaceAll("-", ""));
accessToken.setUser_id(byUsername.getUserId());
tokenService.save(accessToken);
// 返回用户信息
JSONObject user = JSONObject.parseObject(JSONObject.toJSONString(byUsername));
user.put("token", accessToken.getToken());
JSONObject ret = new JSONObject();
ret.put("obj",user);
return success(ret);
} else {
return error(30000, "账号或密码不正确");
}
}
public String select(Map<String,String> query,Map<String,String> config){
StringBuffer sql = new StringBuffer("select ");
sql.append(config.get(FindConfig.FIELD) == null || "".equals(config.get(FindConfig.FIELD)) ? "*" : config.get(FindConfig.FIELD)).append(" ");
sql.append("from ").append("`").append(table).append("`").append(toWhereSql(query, "0".equals(config.get(FindConfig.LIKE))));
if (config.get(FindConfig.GROUP_BY) != null && !"".equals(config.get(FindConfig.GROUP_BY))){
sql.append("group by ").append(config.get(FindConfig.GROUP_BY)).append(" ");
}
if (config.get(FindConfig.ORDER_BY) != null && !"".equals(config.get(FindConfig.ORDER_BY))){
sql.append("order by ").append(config.get(FindConfig.ORDER_BY)).append(" ");
}
if (config.get(FindConfig.PAGE) != null && !"".equals(config.get(FindConfig.PAGE))){
int page = config.get(FindConfig.PAGE) != null && !"".equals(config.get(FindConfig.PAGE)) ? Integer.parseInt(config.get(FindConfig.PAGE)) : 1;
int limit = config.get(FindConfig.SIZE) != null && !"".equals(config.get(FindConfig.SIZE)) ? Integer.parseInt(config.get(FindConfig.SIZE)) : 10;
sql.append(" limit ").append( (page-1)*limit ).append(" , ").append(limit);
}
log.info("[{}] - 查询操作,sql: {}",table,sql);
return sql.toString();
}
public List selectBaseList(String select) {
List<Map<String,Object>> mapList = baseMapper.selectBaseList(select);
List<E> list = new ArrayList<>();
for (Map<String,Object> map:mapList) {
list.add(JSON.parseObject(JSON.toJSONString(map),eClass));
}
return list;
}
4.1.4定制中心详情界面
当访客点击基于微信小程序的民族服饰购买和定制系统中导航栏上的“定制中心”后将会进入到该“定制中心”列表的界面,然后选择想要看的定制中心,点击进入到详细界面,同时可以进行私人定制、收藏、评论操作,定制中心详情界面如下图4-4所示。

图4-4定制中心详情界面图
4.1.5 收货地址界面
当用户点击“收货地址”右后,就回去显示出目前现有的地址,也可以添加新的地址,界面如下图4-5所示。

图4-5收货地址界面图
4.1.6 商品详情界面
当访客点击了任意商品后将会进入该款商品的详情界面,可以了解到该商品的图片信息、商品信息、价钱信息等,同时可以对该商品进行立即购买+收藏+点赞+评论,商品详情展示页面如图4-6所示。

图4-6 商品详情界面图
4.1.7我的订单界面
当用户点击“我的订单”链接后就进入自己购买的订单的界面展示,界面如下图4-7所示。

图4-7 我的订单界面图
4.2管理员功能模块
4.2.1系统用户管理界面
基于微信小程序的民族服饰购买和定制系统中的管理人员在“系统用户”这一菜单是中可以对注册的定制用户、商家以及管理员进行管控,这里以商家用户管理为例。界面如下图4-8所示。
图4-8系统用户管理界面图
4.2.2定制中心管理界面
管理员在“定制中心”这一界面能够查看用户提交的定制中心信息,可以进行增删改查操作,还可以管理评论信息。界面如下图4-9所示。
图4-9定制中心管理界面图
定制中心管理关键代码如下:
@RequestMapping(value = "/del")
@Transactional
public Map<String, Object> del(HttpServletRequest request) {
service.delete(service.readQuery(request), service.readConfig(request));
return success(1);
}
4.2.3私人定制管理界面
管理员点击“私人定制管理”这一菜单能够对私人定制进行管控,也可以管理评论信息,界面如下图4-10所示。
图4-10私人定制管理界面图
私人定制管理关键代码如下:
@PostMapping("/set")
@Transactional
public Map<String, Object> set(HttpServletRequest request) throws IOException {
service.update(service.readQuery(request), service.readConfig(request), service.readBody(request.getReader()));
return success(1);
}
4.2.4 定制确认管理界面
管理员点击“定制确认”这一界面能够查看定制用户提交的定制确认信息,可以对定制确认信息进行支付,定制确认管理界面如下图4-11所示。
图4-11定制确认管理界面图
商城管理关键代码如下:
@PostMapping("/set")
@Transactional
public Map<String, Object> set(HttpServletRequest request) throws IOException {
service.update(service.readQuery(request), service.readConfig(request), service.readBody(request.getReader()));
return success(1);
}
商家进入后台后点击“商城管理”,能够看到自己发布的商品信息,对商品进行管控。界面如下图4-12所示。
图4-12 商城管理界面图
商家进入后台后点击“订单列表”,能够看到用户购买自己商品的时候提交的订单。界面如下图4-13所示。
图4-13 订单列表界面图
4.3.4 定制中心管理界面
商家在“定制中心”这一界面能够查看自己提交的定制中心信息,可以进行增删改查操作,也可以对前台用户提交的定制中心评论进行管控,定制中心界面如下图4-14所示。
图4-14定制中心界面图
5系统测试
系统开发到了最后一个阶段那就是系统测试,系统测试对软件的开发其实是非常有必要的。因为没什么系统一经开发出来就可能会尽善尽美,再厉害的系统开发工程师也会在系统开发的时候出现纰漏,系统测试能够较好的改正一些bug,为后期系统的维护性提供很好的支持。通过系统测试,开发人员也可以建立自己对系统的信心,为后期的系统版本的跟新提供支持。
系统测试包括:用户登录功能测试、商品展示功能测试、商品添加、商品搜索、密码修改功能测试,如表5-1、5-2、5-3、5-4、5-5所示:
表5-1 用户登录功能测试表
| 用例名称 | 用户登录系统 |
| 目的 | 测试用户通过正确的用户名和密码可否登录功能 |
| 前提 | 未登录的情况下 |
| 测试流程 | 1) 进入登录页面 2) 输入正确的用户名和密码 |
| 预期结果 | 用户名和密码正确的时候,跳转到登录成功界面,反之则显示错误信息,提示重新输入 |
| 实际结果 | 实际结果与预期结果一致 |
商品查看功能测试:
表5-2 商品查看功能测试表
| 用例名称 | 商品查看 |
| 目的 | 测试商品查看功能 |
| 前提 | 用户登录 |
| 测试流程 | 点击商品列表 |
| 预期结果 | 可以查看到所有商品信息 |
| 实际结果 | 实际结果与预期结果一致 |
管理员添加商品界面测试:
表5-3 管理员添加商品界面测试表
| 用例名称 | 商品发布测试用例 |
| 目的 | 测试商品发布功能 |
| 前提 | 用户正常登录情况下 |
| 测试流程 | 1)点击商品信息管理就,然后点击添加后并填写信息。 2)点击进行提交。 |
| 预期结果 | 提交以后,页面首页会显示新的商品信息 |
| 实际结果 | 实际结果与预期结果一致 |
商品搜索功能测试:
表5-4商品搜索功能测试表
| 用例名称 | 商品搜索测试 |
| 目的 | 测试商品搜索功能 |
| 前提 | 无 |
| 测试流程 | 1)在搜索框填入搜索关键字。 2)点击搜索按钮。 |
| 预期结果 | 页面显示包含有搜索关键字的商品 |
| 实际结果 | 实际结果与预期结果一致 |
密码修改功能测试:
表5-5 密码修改功能测试表
| 用例名称 | 密码修改测试用例 |
| 目的 | 测试管理员密码修改功能 |
| 前提 | 管理员用户正常登录情况下 |
| 测试流程 | 1)管理员密码修改并完成填写。 2)点击进行提交。 |
| 预期结果 | 使用新的密码可以登录 |
| 实际结果 | 实际结果与预期结果一致 |
通过编写基于微信小程序的民族服饰购买和定制系统的测试用例,已经检测完毕用户登录模块、商品查看模块、商品添加模块、商品搜索模块、密码修改功能测试,通过这5大模块为基于微信小程序的民族服饰购买和定制系统的后期推广运营提供了强力的技术支撑。
结论
至此,基于微信小程序的民族服饰购买和定制系统已经结束,在开发前做了许多的准备,在本系统的设计和开发过程中阅览和学习了许多文献资料,从中我也收获了很多宝贵的方法和设计思路,对系统的开发也起到了很重要的作用,系统的开发技术选用的都是自己比较熟悉的,比如Web、Java技术、MYSQL,这些技术都是在以前的学习中学到了,其中许多的设计思路和方法都是在以前不断地学习中摸索出来的经验,其实对于我们来说工作量还是比较大的,但是正是由于之前的积累与准备,才能顺利的完成这个项目,由此看来,积累经验跟做好准备是十分重要的事情。
当然在该系统的设计与实现的过程中也离不开老师以及同学们的帮助,正是因为他们的指导与帮助,我才能够成功的在预期内完成了这个系统。同时在这个过程当中我也收获了很多东西,此系统也有需要改进的地方,但是由于专业知识的浅薄,并不能做到十分完美,希望以后有机会可以让其真正的投入到使用之中。
参考文献
[1]王晓俊,易雪,赵旭等. 微信小程序在手术室医疗设备管理中的应用 [J]. 检验医学与临床, 2024, 21 (04): 552-555.
[2]李鹏,高燕,王思源. 基于微信小程序的智能语音家居系统 [J]. 微型电脑应用, 2024, 40 (02): 225-228.
[3]赵进步,袁慧. 基于SSM框架的“云节”系统设计与实现 [J]. 电脑编程技巧与维护, 2023, (10): 90-92.
[4]Liang C . School Vehicle Management System Based on JAVA Language [J]. Academic Journal of Computing & Information Science, 2023, 6 (9):
[5]潘茹. 少数民族服饰设计中印花的运用研究 [J]. 染整技术, 2023, 45 (07): 84-86.
[6]Liu S . Explore Java Language and Android Mobile Software Development [J]. International Journal of Frontiers in Engineering Technology, 2021, 3.0 (2.0):
[7]Kline K . The Java Language Extension for SQL Server Is Now Open Source [J]. Database Trends and Applications, 2020, 34 (4): 31-31.
[8]熊禹. 针对Java语言的源代码同源性分析技术研究与实现[D]. 北京邮电大学, 2020.
[9]李琏,龚萍,游婷等. 关于云南少数民族服饰文化资源的发展研究 [J]. 中国民族博览, 2019, (01): 174-176.
[10]张玉婷. 基于Java语言和MySQL数据库的固体废弃物数据管理系统的创建[D]. 内蒙古师范大学, 2019.
[11]安丽哲. 市场经济渗透下的民族服饰发展趋向之思考——以贵州六枝特区梭戛苗族为例 [J]. 广西民族师范学院学报, 2019, 32 (05): 28-30.
[12]方之浩. 香云纱服饰数字化服装定制设计研究 [J]. 艺术教育, 2019, (02): 78-79.
[13]杨哲慜. Java语言的程序漏洞检测与诊断技术[D]. 复旦大学, 2019.
致 谢
逝者如斯夫,不舍昼夜。转眼间,大学生活便已经接近尾声,人面对着离别与结束,总是充满着不舍与茫然,我亦如此,仍记得那年秋天,我迫不及待的提前一天到了学校,面对学校巍峨的大门,我心里充满了期待:这里,就是我新生活的起点吗?那天,阳光明媚,学校的欢迎仪式很热烈,我面对着一个个对着我微笑的同学,仿佛一缕缕阳光透过胸口照进了我心里,同时,在那天我认识可爱的室友,我们携手共同度过了这难忘的两年。如今,我望着这篇论文的致谢,不禁又要问自己:现在,我们就要说再见了吗?
感慨莫名,不知所言。遥想当初刚来学校的时候,心里总是想着工科学校会过于板正,会缺乏一些柔情,当时心里甚至有一点点排斥,但是随着我对学校的慢慢认识与了解,我才认识到了她的美丽,她的柔情,并且慢慢的喜欢上了这个校园,但是时间太快了,快到我还没有好好体会她的美丽便要离开了,但是她带给我的回忆,永远不会离开我,也许真正离开那天我的眼里会满含泪水,我不是因为难过,我只是想将她的样子映在我的泪水里,刻在我的心里。最后,感谢我的老师们,是你们教授了我们知识与做人的道理;感谢我的室友们,是你们陪伴了我如此之久;感谢每位关心与支持我的人。
少年,追风赶月莫停留,平荒尽处是春山。
请关注点赞+私信博主,免费领取项目源码
947

被折叠的 条评论
为什么被折叠?



