目 录
摘要
随着电子商务的快速发展和消费者对于线上购物需求的不断增加,中外名酒在线销售系统的设计与实现显得尤为重要。本文详细阐述了基于Spring Boot框架的中外名酒在线销售系统的设计与实现过程。该系统采用了Spring Boot框架作为后端开发的基础,充分利用了其简化配置和快速开发的优势,实现了一个功能完善、性能稳定的在线销售平台。
在系统设计方面,我们首先对系统的整体架构进行了规划,明确了各个模块的功能和职责。然后,我们详细设计了数据库模型,包括商品信息、用户信息、订单信息等关键数据表的设计。同时,我们还采用了前后端分离的开发模式,使得前端页面和后端逻辑可以独立开发和部署。
在实现方面,我们充分利用了Spring Boot框架的自动装配和配置简化特性,快速搭建了后端服务框架。我们实现了用户注册、登录、商品浏览、购物车管理、订单生成等功能模块,并通过RESTful API与前端进行交互。同时,我们还采用了多种技术手段保证了系统的安全性、稳定性和可扩展性。
最后,对系统进行了全面的测试和优化,确保了系统的性能和稳定性。通过实际运行和用户反馈,验证了系统的可行性和实用性。
本论文的研究成果不仅为中外名酒在线销售提供了一个高效、稳定的技术解决方案,同时也为类似电商平台的设计和实现提供了有益的参考和借鉴。此外,面对快速变化的市场环境和消费者需求,基于Spring Boot框架的系统设计和实现方式展现出其灵活性和高效性,为企业的数字化转型提供了强大的技术支持。
关键词:中外名酒在线销售系统:Spring Boot框架;
Abstract
With the rapid development of e-commerce and the increasing demand for online shopping from consumers, the design and implementation of online sales systems for Chinese and foreign famous wines have become particularly important. This article elaborates on the design and implementation process of an online sales system for Chinese and foreign famous wines based on the Spring Boot framework. The system adopts the Spring Boot framework as the foundation for backend development, fully utilizing its advantages of simplified configuration and fast development, achieving a fully functional and stable online sales platform.
In terms of system design, we first planned the overall architecture of the system, clarifying the functions and responsibilities of each module. Then, we designed a detailed database model, including the design of key data tables such as product information, user information, and order information. At the same time, we also adopted a development model of front-end and back-end separation, allowing for independent development and deployment of front-end pages and back-end logic.
In terms of implementation, we fully utilized the automatic assembly and simplified configuration features of the Spring Boot framework to quickly build a backend service framework. We have implemented functional modules such as user registration, login, product browsing, shopping cart management, and order generation, and interact with the front-end through RESTful APIs. At the same time, we have also adopted various technological means to ensure the security, stability, and scalability of the system.
Finally, comprehensive testing and optimization were conducted on the system to ensure its performance and stability. The feasibility and practicality of the system have been verified through actual operation and user feedback.
The research results of this paper not only provide an efficient and stable technical solution for online sales of famous Chinese and foreign liquors, but also provide useful reference and inspiration for the design and implementation of similar e-commerce platforms. In addition, facing the rapidly changing market environment and consumer demands, the system design and implementation based on the Spring Boot framework demonstrate its flexibility and efficiency, providing strong technical support for the digital transformation of enterprises.
Keywords: Chinese and foreign famous liquor online sales system: Spring Boot framework;
1 绪论
1.1 研究背景及目的
近年来,随着电子商务的迅速崛起和消费者线上购物习惯的养成,传统的酒水销售模式正面临着数字化转型的压力。线上销售不仅为消费者提供了更加便捷、多样的购物选择,同时也为酒水企业开辟了新的市场渠道和增长机会。在这一背景下,开发一个功能强大、性能稳定且用户友好的中外名酒在线销售系统显得尤为迫切。
目的:
- 提高用户体验:设计并实现一个用户友好的在线销售系统,使得消费者可以轻松地浏览、选择并购买心仪的中外名酒。
- 促进信息共享与透明化:通过系统实现各个环节的信息集成和共享,包括供应商信息、产品信息、库存信息等,从而提高决策的准确性和效率。
- 提升销售效率与市场竞争力:通过实时的销售数据和报表分析,帮助企业进行销售预测和市场调研,以应对快速变化的市场需求,提升市场竞争力。
- 确保系统可扩展性与可维护性:采用基于Spring Boot的开发框架,利用其良好的扩展性和可维护性,确保系统能够随着业务的发展而持续升级和完善。
综上所述,本论文旨在通过基于Spring Boot的中外名酒在线销售系统的设计与实现,为酒水行业的数字化转型提供有效的技术解决方案,推动行业的持续发展。
在中国,随着电子商务的蓬勃发展,越来越多的酒水企业开始关注并投入到在线销售系统的建设中。近年来,国内的研究主要集中在如何通过技术手段提升在线销售系统的用户体验、交易安全性以及系统的智能化水平。例如,一些企业开始探索利用大数据分析、人工智能等技术对用户行为进行分析,以实现精准营销和个性化推荐。同时,随着移动支付、物流等配套服务的不断完善,国内在线销售系统的交易效率和用户体验也得到了显著提升。
在国际上,特别是在欧美等发达国家,由于电子商务起步较早,因此在线销售系统的发展也更为成熟。除了基本的商品展示、交易功能外,国外的在线销售系统还注重与社交媒体的结合,通过用户分享、评价等方式增加用户粘性和参与度。此外,国外的在线销售系统还非常注重数据安全和隐私保护,采用了多种技术手段来确保用户信息的安全。
研究现状对比:
综合国内外的研究现状,可以看出,无论是国内还是国外,在线销售系统都在向着更加智能化、个性化、安全化的方向发展。国内的研究更侧重于技术的创新和应用,而国外则更加注重用户体验和数据安全。通过对比,我们可以发现,基于Spring Boot的中外名酒在线销售系统的设计与实现,不仅可以借鉴国内外已有的成功经验和技术手段,还可以结合实际需求进行创新,以满足市场的快速发展和用户的多样化需求。
1.3论文结构与章节安排
第一章:引言部分将介绍中外名酒在线销售系统的研究背景、开发现状,以及研究的内容与主要工作。
第二章:系统需求分析,将分析中外名酒在线销售系统的用户需求和功能需求。
第三章:系统设计,设计中外名酒在线销售系统的框架、功能模块、数据库等。
第四章:系统实现,实现中外名酒在线销售系统的框架搭建以及界面设计。
第五章:系统测试,对中外名酒在线销售系统进行界面测试、主要功能测试。
2 系统分析
系统分析作为中外名酒在线销售系统开发的先决条件,通过系统分析了解中外名酒在线销售系统的主要用户的基本需求。进而对该平台进行可行性分析,其中就包括了技术可行性、经济可行性等,可行性分析将从项目整体角度出发,最后是具体需求的分析,分析手段将通过用户的用例图进行说明。
2.1 可行性分析
技术可行性:
基于Spring Boot框架开发中外名酒在线销售系统在技术上是完全可行的。Spring Boot简化了Spring应用的初始搭建以及开发过程,通过自动配置和起步依赖,使得开发人员可以快速搭建和运行应用程序。此外,Spring Boot提供了丰富的功能和工具,如Spring Data JPA、Spring Security等,使得开发一个功能完善、性能稳定的在线销售平台变得相对容易。
经济可行性:
从经济角度来看,基于Spring Boot开发中外名酒在线销售系统也是可行的。首先,Spring Boot是一个开源框架,可以免费使用,降低了开发成本。其次,Spring Boot的学习曲线平缓,开发人员可以较快地掌握并投入开发,从而缩短了开发周期。最后,通过在线销售系统,企业可以扩大市场覆盖范围,提高销售效率,从而带来更高的经济收益。
社会可行性:
社会可行性主要考虑的是系统的使用是否符合社会规范和法律法规。基于Spring Boot的中外名酒在线销售系统的设计遵循了现有的电子商务法规和规范,确保了系统的合法性和合规性。同时,系统还注重用户隐私保护和数据安全,采用了多种技术手段来保障用户信息的安全性和隐私性,符合社会对于信息安全和隐私保护的要求。
运营可行性:
从运营角度来看,基于Spring Boot开发的中外名酒在线销售系统也具有可行性。系统提供了完善的商品管理、订单处理、用户管理等功能,使得企业可以高效地进行商品展示、销售管理和客户服务。同时,系统还支持多种支付方式和物流配送方式,满足了用户多样化的购物需求。这些功能和特点使得系统能够顺利地进行日常运营和管理。
综上所述,基于Spring Boot的中外名酒在线销售系统在技术、经济、社会和运营等方面都具有可行性,是一个值得投入开发和实施的项目。
2.2.1 数据流程
中外名酒在线销售系统需要实现的主要目的是供用户进行商品的在线选购,数据流图如图2-1所示。
图2-1商品购买流程图
2.2.2 业务流程
数据流分析完成后,下一步是探讨中外名酒在线销售系统的业务流程,如图2-2所示。

图2-2业务流程图
基于Spring Boot的中外名酒在线销售系统的设计与实现是一个功能丰富的系统,涵盖了管理员和注册用户两类用户,以及多个功能模块。下面将对系统功能性进行详细的分析:
管理员功能模块:
后台首页:管理员通过该模块可以查看系统的整体运行情况、数据统计、用户反馈等信息。
系统用户管理:管理员可以对注册用户进行管理,包括查看用户信息、禁止或解禁用户账号等操作。
系统管理:包括对轮播图进行管理,管理员可以添加、删除或修改网站首页的轮播图内容。
留言管理:管理员可以查看、回复和删除留言板上的用户留言。
网站公告管理:管理员可以发布、修改或删除网站公告信息。
资源管理:包括名酒资讯和资讯分类的管理,管理员可以发布名酒相关的资讯,并对资讯进行分类管理。
商城管理:管理员可以对名酒商城进行管理,包括对名酒进行分类管理、查看订单列表、管理订单配送等操作。
个人中心:管理员可以查看个人信息、修改密码、返回网站首页以及退出系统。
注册用户功能模块:
注册登录:用户注册为用户后再登录中外名酒在线销售系统,可以对个人信息进行增删改查,比如修改个人资料,修改密码等。
首页:注册用户可以在首页浏览网站公告、名酒资讯等信息。
留言板:注册用户可以在留言板上发布留言、查看其他用户留言并进行回复。
名酒商城:注册用户可以浏览名酒商城中的名酒列表、进行购物车管理、查看订单状态等操作。
我的账户:在前台页面点击“我的”,其次是“我的账户”,可以对个人资料、密码、收藏的信息进行编辑删除等操作。
个人中心:注册用户可以查看个人首页、订单配送情况、留言板、收藏的商品等个人信息管理操作。
通过以上功能性分析,可以看出这个系统设计了丰富的功能模块,既满足了管理员对系统整体运营的管理需求,也满足了注册用户对名酒资讯、购物、订单管理等需求。系统通过管理员和注册用户两类用户的功能模块设计,为用户提供了便捷、高效的在线购物体验,同时也为管理员提供了方便的系统管理功能。
非功能性需求是指中外名酒在线销售系统的安全性、可靠性、性能、以及可拓展性等,可以在下表中表示(表3-1)。
表3-1中外名酒在线销售系统非功能需求表
| 非功能性需求 | 描述 |
| 安全性 | 系统需要确保用户信息的安全性,包括密码加密、访问控制和数据保护等方面的措施。 |
| 可靠性 | 系统应具备高可用性和稳定性,能够处理大量的用户请求并保证系统正常运行。 |
| 性能 | 系统需要具备高并发处理能力,快速响应用户请求,并能有效管理和存储大量的商品信息。 |
| 可拓展性 | 系统应具备良好的可拓展性,能够适应用户规模的增长和系统功能的扩展。 |
2.4 系统用例分析
系统用例分析是软件工程中的一个重要部分,用于描述系统的功能需求和用户与系统之间的交互。用户角色的用例图如图2-3所示。
图2-3用户角色用例图
另外,管理员用例图如图2-4所示。

在完成可行性分析、系统流程分析和功能分析后,我们对项目进行了全面的评估和分析。通过可行性分析,我们确定了项目的技术和经济可行性,确保了项目的可行性。在系统流程分析中,我们详细了解了系统的整体流程和各个环节之间的关系,为后续的设计和开发奠定了基础。而功能分析则帮助我们准确地识别出系统所需的各种功能,并对其进行详细描述。这些分析结果将为后续的系统设计和实现提供指导和参考。通过这些分析工作,我们对项目的目标和需求有了更清晰的认识,为接下来的开发工作奠定了坚实的基础。
3 中外名酒在线销售系统总体设计
本章将讨论包括中外名酒在线销售系统的系统架构设计、功能模块设计、数据库系统设计等内容。
3.1 系统架构设计
在系统架构设计中,我们将确定系统的整体结构和组件之间的关系。这包括选择适当的架构风格,划分系统的层次结构,并定义各个模块的职责和交互方式。架构图如下图所示。

图3-1中外名酒在线销售系统系统架构设计图
表现层(Presentation Layer):负责与用户进行交互,将系统的功能和数据以易于理解和操作的方式展示给用户。通常包括用户界面、页面设计和用户输入验证等。
业务逻辑层(Business Logic Layer):处理系统的核心业务逻辑,包括对用户请求的处理、业务规则的执行以及数据的处理和转换。它独立于表现层和数据层,实现了业务逻辑的封装和复用。
数据层(Data Layer):负责数据的存储、访问和管理,包括数据库和持久化机制。数据层提供了对数据的增删改查操作,并与业务逻辑层进行交互,使系统能够有效地存储和检索数据。
这三个层次相互独立,通过明确的接口和协议进行通信,实现了系统的模块化和可扩展性。表现层负责将用户的请求传递给业务逻辑层,业务逻辑层处理请求并返回结果,最后数据层负责与数据库交互并提供数据支持。这种分层架构有助于实现系统的可维护性、灵活性和可测试性。
3.2 系统功能模块设计
通过整体功能模块设计,我们将根据需求分析的结果,将系统的功能划分为不同的模块。每个模块负责实现特定的功能,并与其他模块进行协作。我们将详细定义每个模块的输入、输出、处理逻辑和相互依赖关系。中外名酒在线销售系统的总体设计模块图如图3-2所示。
图3-2 中外名酒在线销售系统功能模块图
3.2.2用户模块设计
用户模块是系统中一个重要的功能模块,它涉及用户的注册、登录、个人信息管理等操作。在用户模块设计中,我们将定义用户数据的结构和属性,包括用户名、密码、邮箱等。同时,还需要实现用户注册、登录、修改密码等功能,并对用户输入进行验证和处理。用户模块的结构图如下图所示。

图3-3用户用户模块结构图
3.2.3 评论管理模块设计
评论管理模块用于管理用户对商品或其他内容的评论。在评论管理模块设计中,我们将定义评论数据的结构和属性,包括评论内容、评分、时间等。该模块应支持用户发表评论、查看评论、回复评论等功能,并提供相应的管理接口用于审核和删除不合规的评论。其结构图如下所示。
图3-4评论模块结构图
3.2.4商城管理模块设计
商城管理模块是系统中核心的功能模块,涉及商品的发布、展示、购买和订单管理等操作。在商城管理模块设计中,我们将定义商品数据的结构和属性,包括商品名称、价格、库存等。该模块应支持商品的分类、搜索、浏览和下单等功能,并提供订单管理接口用于处理用户的购买请求和订单状态的更新。具体的结构图如下所示。
图3-5商城模块结构图
3.2.5订单管理模块设计
订单管理模块是系统中一个重要的功能模块,它涉及用户下单、支付、配送等流程。在订单管理模块设计中,我们将定义订单的数据结构、订单状态的转换规则,以及订单处理的具体流程和相关操作。其模块和功能结构如下图所示。
图3-5订单模块结构图
数据库设计是系统开发中至关重要的一环,它涉及到数据的组织、存储和管理。在数据库设计中,我们将根据系统的需求设计数据库的概念结构和逻辑结构,包括定义实体、属性、关系和约束等。
3.3.1 数据库概念结构设计
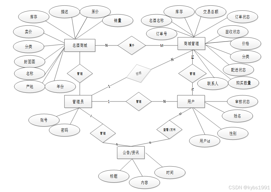
数据库概念结构设计主要涉及数据库的实体和实体之间的关系。通过实体-关系模型或者其他适当的模型,我们将定义系统中涉及的各个实体以及它们之间的联系。下面是中外名酒在线销售系统中,主要的数据库表的E-R实体关系图。
图3-6 中外名酒在线销售系统总E-R关系图
数据库逻辑结构设计则是在概念结构的基础上,进行具体的数据库表设计。我们将定义每个表的结构、字段和约束,并建立表与表之间的关系。具体如下:
| 编号 | 名称 | 数据类型 | 长度 | 小数位 | 允许空值 | 主键 | 默认值 | 说明 |
| 1 | cart_id | int | 10 | 0 | N | Y | 购物车ID: | |
| 2 | title | varchar | 64 | 0 | Y | N | 标题: | |
| 3 | img | varchar | 255 | 0 | N | N | 0 | 图片: |
| 4 | user_id | int | 10 | 0 | N | N | 0 | 用户ID: |
| 5 | create_time | timestamp | 19 | 0 | N | N | CURRENT_TIMESTAMP | 创建时间: |
| 6 | update_time | timestamp | 19 | 0 | N | N | CURRENT_TIMESTAMP | 更新时间: |
| 7 | state | int | 10 | 0 | N | N | 0 | 状态:使用中,已失效 |
| 8 | price | double | 9 | 2 | N | N | 0.00 | 单价: |
| 9 | price_ago | double | 9 | 2 | N | N | 0.00 | 原价: |
| 10 | price_count | double | 11 | 2 | N | N | 0.00 | 总价: |
| 11 | num | int | 10 | 0 | N | N | 1 | 数量: |
| 12 | goods_id | mediumint | 8 | 0 | N | N | 商品id:[0,8388607] | |
| 13 | type | varchar | 64 | 0 | N | N | 未分类 | 商品分类: |
| 14 | description | varchar | 255 | 0 | Y | N | 描述:[0,255]用于产品规格描述 |
| 编号 | 名称 | 数据类型 | 长度 | 小数位 | 允许空值 | 主键 | 默认值 | 说明 |
| 1 | collect_id | int | 10 | 0 | N | Y | 收藏ID: | |
| 2 | user_id | int | 10 | 0 | N | N | 0 | 收藏人ID: |
| 3 | source_table | varchar | 255 | 0 | Y | N | 来源表: | |
| 4 | source_field | varchar | 255 | 0 | Y | N | 来源字段: | |
| 5 | source_id | int | 10 | 0 | N | N | 0 | 来源ID: |
| 6 | title | varchar | 255 | 0 | Y | N | 标题: | |
| 7 | img | varchar | 255 | 0 | Y | N | 封面: | |
| 8 | create_time | timestamp | 19 | 0 | N | N | CURRENT_TIMESTAMP | 创建时间: |
| 9 | update_time | timestamp | 19 | 0 | N | N | CURRENT_TIMESTAMP | 更新时间: |
| 编号 | 名称 | 数据类型 | 长度 | 小数位 | 允许空值 | 主键 | 默认值 | 说明 |
| 1 | comment_id | int | 10 | 0 | N | Y | 评论ID: | |
| 2 | user_id | int | 10 | 0 | N | N | 0 | 评论人ID: |
| 3 | reply_to_id | int | 10 | 0 | N | N | 0 | 回复评论ID:空为0 |
| 4 | content | longtext | 2147483647 | 0 | Y | N | 内容: | |
| 5 | nickname | varchar | 255 | 0 | Y | N | 昵称: | |
| 6 | avatar | varchar | 255 | 0 | Y | N | 头像地址:[0,255] | |
| 7 | create_time | timestamp | 19 | 0 | N | N | CURRENT_TIMESTAMP | 创建时间: |
| 8 | update_time | timestamp | 19 | 0 | N | N | CURRENT_TIMESTAMP | 更新时间: |
| 9 | source_table | varchar | 255 | 0 | Y | N | 来源表: | |
| 10 | source_field | varchar | 255 | 0 | Y | N | 来源字段: | |
| 11 | source_id | int | 10 | 0 | N | N | 0 | 来源ID: |
| 编号 | 名称 | 数据类型 | 长度 | 小数位 | 允许空值 | 主键 | 默认值 | 说明 |
| 1 | famous_liquor_mall_id | int | 10 | 0 | N | Y | 名酒商城ID | |
| 2 | producing_area | varchar | 64 | 0 | Y | N | 产地 | |
| 3 | specifications | varchar | 64 | 0 | Y | N | 规格 | |
| 4 | year | varchar | 64 | 0 | Y | N | 年份 | |
| 5 | cart_title | varchar | 125 | 0 | Y | N | 标题:[0,125]用于产品html的标签中 | |
| 6 | cart_img | text | 65535 | 0 | Y | N | 封面图:用于显示于产品列表页 | |
| 7 | cart_description | varchar | 255 | 0 | Y | N | 描述:[0,255]用于产品规格描述 | |
| 8 | cart_price_ago | double | 8 | 2 | N | N | 0.00 | 原价:[1] |
| 9 | cart_price | double | 8 | 2 | N | N | 0.00 | 卖价:[1] |
| 10 | cart_inventory | int | 10 | 0 | N | N | 0 | 商品库存 |
| 11 | cart_type | varchar | 64 | 0 | N | N | 未分类 | 商品分类: |
| 12 | cart_content | longtext | 2147483647 | 0 | Y | N | 正文:产品的主体内容 | |
| 13 | cart_img_1 | text | 65535 | 0 | Y | N | 主图1: | |
| 14 | cart_img_2 | text | 65535 | 0 | Y | N | 主图2: | |
| 15 | cart_img_3 | text | 65535 | 0 | Y | N | 主图3: | |
| 16 | cart_img_4 | text | 65535 | 0 | Y | N | 主图4: | |
| 17 | cart_img_5 | text | 65535 | 0 | Y | N | 主图5: | |
| 18 | create_time | datetime | 19 | 0 | N | N | CURRENT_TIMESTAMP | 创建时间 |
| 19 | update_time | timestamp | 19 | 0 | N | N | CURRENT_TIMESTAMP | 更新时间 |
| 编号 | 名称 | 数据类型 | 长度 | 小数位 | 允许空值 | 主键 | 默认值 | 说明 |
| 1 | goods_id | mediumint | 8 | 0 | N | Y | 产品id:[0,8388607] | |
| 2 | title | varchar | 125 | 0 | Y | N | 标题:[0,125]用于产品和html的<title>标签中 | |
| 3 | img | text | 65535 | 0 | Y | N | 封面图:用于显示于产品列表页 | |
| 4 | description | varchar | 255 | 0 | Y | N | 描述:[0,255]用于产品规格描述 | |
| 5 | price_ago | double | 8 | 2 | N | N | 0.00 | 原价:[1] |
| 6 | price | double | 8 | 2 | N | N | 0.00 | 卖价:[1] |
| 7 | sales | int | 10 | 0 | N | N | 0 | 销量:[0,1000000000] |
| 8 | inventory | int | 10 | 0 | N | N | 0 | 商品库存 |
| 9 | type | varchar | 64 | 0 | N | N | 商品分类: | |
| 10 | hits | int | 10 | 0 | N | N | 0 | 点击量:[0,1000000000]访问这篇产品的人次 |
| 11 | content | longtext | 2147483647 | 0 | Y | N | 正文:产品的主体内容 | |
| 12 | img_1 | text | 65535 | 0 | Y | N | 主图1: | |
| 13 | img_2 | text | 65535 | 0 | Y | N | 主图2: | |
| 14 | img_3 | text | 65535 | 0 | Y | N | 主图3: | |
| 15 | img_4 | text | 65535 | 0 | Y | N | 主图4: | |
| 16 | img_5 | text | 65535 | 0 | Y | N | 主图5: | |
| 17 | create_time | timestamp | 19 | 0 | N | N | CURRENT_TIMESTAMP | 创建时间: |
| 18 | update_time | timestamp | 19 | 0 | N | N | CURRENT_TIMESTAMP | 更新时间: |
| 19 | customize_field | text | 65535 | 0 | Y | N | 自定义字段 | |
| 20 | source_table | varchar | 255 | 0 | Y | N | 来源表: | |
| 21 | source_field | varchar | 255 | 0 | Y | N | 来源字段: | |
| 22 | source_id | int | 10 | 0 | N | N | 0 | 来源ID: |
| 23 | user_id | int | 10 | 0 | Y | N | 0 | 添加人 |
| 编号 | 名称 | 数据类型 | 长度 | 小数位 | 允许空值 | 主键 | 默认值 | 说明 |
| 1 | type_id | int | 10 | 0 | N | Y | 商品分类ID: | |
| 2 | father_id | smallint | 5 | 0 | N | N | 0 | 上级分类ID:[0,32767] |
| 3 | name | varchar | 255 | 0 | Y | N | 商品名称: | |
| 4 | desc | varchar | 255 | 0 | Y | N | 描述: | |
| 5 | icon | varchar | 255 | 0 | Y | N | 图标: | |
| 6 | source_table | varchar | 255 | 0 | Y | N | 来源表: | |
| 7 | source_field | varchar | 255 | 0 | Y | N | 来源字段: | |
| 8 | create_time | timestamp | 19 | 0 | N | N | CURRENT_TIMESTAMP | 创建时间: |
| 9 | update_time | timestamp | 19 | 0 | N | N | CURRENT_TIMESTAMP | 更新时间: |
| 编号 | 名称 | 数据类型 | 长度 | 小数位 | 允许空值 | 主键 | 默认值 | 说明 |
| 1 | hits_id | int | 10 | 0 | N | Y | 点赞ID: | |
| 2 | user_id | int | 10 | 0 | N | N | 0 | 点赞人: |
| 3 | create_time | timestamp | 19 | 0 | N | N | CURRENT_TIMESTAMP | 创建时间: |
| 4 | update_time | timestamp | 19 | 0 | N | N | CURRENT_TIMESTAMP | 更新时间: |
| 5 | source_table | varchar | 255 | 0 | Y | N | 来源表: | |
| 6 | source_field | varchar | 255 | 0 | Y | N | 来源字段: | |
| 7 | source_id | int | 10 | 0 | N | N | 0 | 来源ID: |
| 编号 | 名称 | 数据类型 | 长度 | 小数位 | 允许空值 | 主键 | 默认值 | 说明 |
| 1 | logistics_delivery_id | int | 10 | 0 | N | Y | 物流配送ID | |
| 2 | order_number | varchar | 64 | 0 | Y | N | 订单号 | |
| 3 | product_name | varchar | 64 | 0 | Y | N | 商品名称 | |
| 4 | purchase_quantity | varchar | 64 | 0 | Y | N | 购买数量 | |
| 5 | total_transaction_amount | double | 11 | 2 | Y | N | 0.00 | 交易总额 |
| 6 | the_date_of_issuance | date | 10 | 0 | Y | N | 发货日期 | |
| 7 | delivery_number | varchar | 30 | 0 | Y | N | 配送订单 | |
| 8 | ordinary_users | int | 10 | 0 | Y | N | 0 | 普通用户 |
| 9 | shipping_address | varchar | 64 | 0 | Y | N | 收货地址 | |
| 10 | delivery_status | varchar | 64 | 0 | Y | N | 配送状态 | |
| 11 | signing_status | varchar | 64 | 0 | Y | N | 签收状态 | |
| 12 | recommend | int | 10 | 0 | N | N | 0 | 智能推荐 |
| 13 | contact_name | varchar | 255 | 0 | Y | N | 联系人名字 | |
| 14 | merchant_id | int | 10 | 0 | Y | N | 商家id | |
| 15 | create_time | datetime | 19 | 0 | N | N | CURRENT_TIMESTAMP | 创建时间 |
| 16 | update_time | timestamp | 19 | 0 | N | N | CURRENT_TIMESTAMP | 更新时间 |
| 编号 | 名称 | 数据类型 | 长度 | 小数位 | 允许空值 | 主键 | 默认值 | 说明 |
| 1 | message_id | int | 10 | 0 | N | Y | 留言板ID: | |
| 2 | user_id | int | 10 | 0 | N | N | 0 | 用户ID: |
| 3 | title | varchar | 64 | 0 | Y | N | 标题: | |
| 4 | content | longtext | 2147483647 | 0 | N | N | 内容: | |
| 5 | nickname | varchar | 32 | 0 | N | N | 昵称: | |
| 6 | avatar | varchar | 255 | 0 | Y | N | 头像: | |
| 7 | | varchar | 125 | 0 | Y | N | 留言者邮箱 | |
| 8 | phone | varchar | 11 | 0 | Y | N | 留言者手机号码 | |
| 9 | create_time | timestamp | 19 | 0 | N | N | CURRENT_TIMESTAMP | 创建时间: |
| 10 | update_time | timestamp | 19 | 0 | N | N | CURRENT_TIMESTAMP | 更新时间: |
| 11 | reply | longtext | 2147483647 | 0 | Y | N | 回复 | |
| 12 | reply_state | tinyint | 4 | 0 | Y | N | 0 | 回复状态 |
| 编号 | 名称 | 数据类型 | 长度 | 小数位 | 允许空值 | 主键 | 默认值 | 说明 |
| 1 | notice_id | mediumint | 8 | 0 | N | Y | 公告id: | |
| 2 | title | varchar | 125 | 0 | N | N | 标题: | |
| 3 | content | longtext | 2147483647 | 0 | Y | N | 正文: | |
| 4 | create_time | timestamp | 19 | 0 | N | N | CURRENT_TIMESTAMP | 创建时间: |
| 5 | update_time | timestamp | 19 | 0 | N | N | CURRENT_TIMESTAMP | 更新时间: |
| 编号 | 名称 | 数据类型 | 长度 | 小数位 | 允许空值 | 主键 | 默认值 | 说明 |
| 1 | order_id | int | 10 | 0 | N | Y | 订单ID: | |
| 2 | order_number | varchar | 64 | 0 | Y | N | 订单号: | |
| 3 | goods_id | mediumint | 8 | 0 | N | N | 商品id:[0,8388607] | |
| 4 | title | varchar | 32 | 0 | Y | N | 商品标题: | |
| 5 | img | varchar | 255 | 0 | Y | N | 商品图片: | |
| 6 | price | double | 10 | 2 | N | N | 0.00 | 价格: |
| 7 | price_ago | double | 10 | 2 | N | N | 0.00 | 原价: |
| 8 | num | int | 10 | 0 | N | N | 1 | 数量: |
| 9 | price_count | double | 8 | 2 | N | N | 0.00 | 总价: |
| 10 | norms | varchar | 255 | 0 | Y | N | 规格: | |
| 11 | type | varchar | 64 | 0 | N | N | 未分类 | 商品分类: |
| 12 | contact_name | varchar | 32 | 0 | Y | N | 联系人姓名: | |
| 13 | contact_email | varchar | 125 | 0 | Y | N | 联系人邮箱: | |
| 14 | contact_phone | varchar | 11 | 0 | Y | N | 联系人手机: | |
| 15 | contact_address | varchar | 255 | 0 | Y | N | 收件地址: | |
| 16 | postal_code | varchar | 9 | 0 | Y | N | 邮政编码: | |
| 17 | user_id | int | 10 | 0 | N | N | 0 | 买家ID: |
| 18 | merchant_id | mediumint | 8 | 0 | N | N | 0 | 商家ID: |
| 19 | create_time | timestamp | 19 | 0 | N | N | CURRENT_TIMESTAMP | 创建时间: |
| 20 | update_time | timestamp | 19 | 0 | N | N | CURRENT_TIMESTAMP | 更新时间: |
| 21 | description | varchar | 255 | 0 | Y | N | 描述:[0,255]用于产品规格描述 | |
| 22 | state | varchar | 16 | 0 | N | N | 待付款 | 订单状态:待付款,待发货,待签收,已签收,待退款,已退款,已拒绝,已完成 |
| 23 | remark | text | 65535 | 0 | Y | N | 订单备注 | |
| 24 | delivery_state | varchar | 16 | 0 | Y | N | 未配送 | 发货状态:未配送,已配送 |
| 25 | vip_discount | double | 11 | 2 | Y | N | 0.00 | 折扣 |
| 编号 | 名称 | 数据类型 | 长度 | 小数位 | 允许空值 | 主键 | 默认值 | 说明 |
| 1 | praise_id | int | 10 | 0 | N | Y | 点赞ID: | |
| 2 | user_id | int | 10 | 0 | N | N | 0 | 点赞人: |
| 3 | create_time | timestamp | 19 | 0 | N | N | CURRENT_TIMESTAMP | 创建时间: |
| 4 | update_time | timestamp | 19 | 0 | N | N | CURRENT_TIMESTAMP | 更新时间: |
| 5 | source_table | varchar | 255 | 0 | Y | N | 来源表: | |
| 6 | source_field | varchar | 255 | 0 | Y | N | 来源字段: | |
| 7 | source_id | int | 10 | 0 | N | N | 0 | 来源ID: |
| 8 | status | bit | 1 | 0 | N | N | 1 | 点赞状态:1为点赞,0已取消 |
| 编号 | 名称 | 数据类型 | 长度 | 小数位 | 允许空值 | 主键 | 默认值 | 说明 |
| 1 | registered_users_id | int | 10 | 0 | N | Y | 注册用户ID | |
| 2 | name | varchar | 64 | 0 | Y | N | 姓名 | |
| 3 | gender | varchar | 64 | 0 | Y | N | 性别 | |
| 4 | telephone | varchar | 64 | 0 | Y | N | 电话 | |
| 5 | examine_state | varchar | 16 | 0 | N | N | 已通过 | 审核状态 |
| 6 | user_id | int | 10 | 0 | N | N | 0 | 用户ID |
| 7 | create_time | datetime | 19 | 0 | N | N | CURRENT_TIMESTAMP | 创建时间 |
| 8 | update_time | timestamp | 19 | 0 | N | N | CURRENT_TIMESTAMP | 更新时间 |
| 编号 | 名称 | 数据类型 | 长度 | 小数位 | 允许空值 | 主键 | 默认值 | 说明 |
| 1 | slides_id | int | 10 | 0 | N | Y | 轮播图ID: | |
| 2 | title | varchar | 64 | 0 | Y | N | 标题: | |
| 3 | content | varchar | 255 | 0 | Y | N | 内容: | |
| 4 | url | varchar | 255 | 0 | Y | N | 链接: | |
| 5 | img | varchar | 255 | 0 | Y | N | 轮播图: | |
| 6 | hits | int | 10 | 0 | N | N | 0 | 点击量: |
| 7 | create_time | timestamp | 19 | 0 | N | N | CURRENT_TIMESTAMP | 创建时间: |
| 8 | update_time | timestamp | 19 | 0 | N | N | CURRENT_TIMESTAMP | 更新时间: |
通过以上的设计工作,我们将为系统的开发提供清晰的指导和规范,确保系统能够按照需求进行开发,并且具备良好的可维护性和扩展性。
4系统详细设计与实现
在详细设计与实现阶段,我们将根据系统需求和功能模块的设计,进行具体的代码编写和系统搭建。这包括前台界面的设计与开发、后台数据库的建立和管理、业务逻辑的实现等。通过编写代码、进行测试和调试,最终完成整个中外名酒在线销售系统的开发。
4.1用户功能模块
4.1.1 前台首页界面
前台首页界面是用户访问系统的入口页面,它应该展示平台的主要功能和特色,并提供导航链接以便用户浏览和搜索商品。首页界面的设计应注重页面的美观性和用户体验,同时也需要考虑页面的加载速度和响应性能。界面如下图所示。
图4-1 前台首页界面图
4.1.2 用户注册界面
用户注册界面用于新用户进行账号注册,用户需要填写必要的个人信息并选择合适的用户名和密码。注册界面应该进行输入验证和数据格式检查,确保用户提供有效的信息。界面如下图所示。
图4-2用户注册界面图
4.1.3 用户登录界面
用户登录界面用于已注册用户进行账号登录,用户需要输入正确的用户名和密码才能成功登录系统。登录界面应对用户的输入进行验证,并提供密码找回或重新注册的选项。界面如下图所示。
图4-3用户登录界面图
4.1.4名酒商城界面
当用户点击“名酒商城”菜单时,可以查看系统中所有的名酒商品,并支持关键词搜索。用户可以点击商城的“详情”按钮查看详细信息,并进行添加购物车、购买、收藏和评论等操作。界面如下图所示。
图4-4名酒商品界面图
4.1.5 收货地址界面
收货地址界面用于用户管理自己的收货地址信息,用户可以添加、编辑或删除收货地址。界面应提供友好的操作方式和界面布局,方便用户管理自己的地址信息。界面如下图所示。
图4-5收货地址界面图
4.1.6 我的订单界面
我的订单界面是用户查看自己所有订单的入口,通过该界面用户可以方便地管理和查询自己的订单信息。界面应提供搜索、排序和筛选等功能,以便用户快速定位目标订单。界面如下图所示。
图4-6 我的订单界面图
4.2管理员功能模块
4.2.1系统用户管理界面
用户管理界面用于管理员对用户账号进行管理,包括用户信息的查看、编辑和删除等操作。管理员可以根据需要进行用户权限的控制和账号状态的管理。界面如下图所示。
图4-8用户管理界面图
网站公告管理界面用于管理员发布和管理系统的公告信息,包括公告标题、内容和发布时间等。管理员可以添加、编辑或删除公告,并设定公告的有效期。界面如下图所示。
图4-9网站公告界面图
4.2.3商城管理界面
商城管理界面用管理平台上的信息,包括名酒的发布、编辑和删除等操作。管理员可以设置商品的基本信息、价格、库存以及订单分类等。界面如下图所示。
图4-10商城管理界面图
包括名酒资讯和资讯分类的管理,管理员可以发布名酒相关的资讯,并对资讯进行分类管理。名酒资讯界面用于展示平台相关的名酒新闻、资讯和活动信息,包括文章标题、内容和发布时间等。用户可以浏览和阅读最新的资讯内容。界面如下图所示。
图4-11名酒资讯界面图
4.2.5留言管理界面
管理员可以查看、回复和删除留言板上的用户留言。比如头像、标题、昵称、内容等,界面如下图所示。
图4-12留言管理界面图
5系统测试
系统测试的目的是确保系统的功能完整、性能稳定,并验证系统是否符合预期的设计和需求。通过系统测试,可以发现和修复潜在的错误和缺陷,提高系统的质量和可靠性。同时,系统测试还可以评估系统在不同条件下的性能表现,包括并发性能、响应时间和容错能力等。通过全面的系统测试,可以确保系统在正式上线前达到高品质的状态。
通过对用户登录功能、商品展示功能、商品添加功能、商品搜索功能以及密码修改功能进行了测试,测试如下表5-1、5-2、5-3、5-4、5-5所示。
| 测试用例编号 | 测试描述 | 预期结果 | 实际结果 | 是否通过 |
| TC001 | 使用正确的用户名和密码进行登录 | 成功登录系统,跳转到用户首页 | 登录成功,跳转到用户首页 | 通过 |
| TC002 | 使用不存在的用户名进行登录 | 显示错误提示信息:用户名不存在 | 显示错误提示信息:用户名不存在 | 通过 |
| TC003 | 使用正确的用户名和错误的密码进行登录 | 显示错误提示信息:密码错误 | 显示错误提示信息:密码错误 | 通过 |
| TC004 | 不输入用户名和密码直接点击登录按钮 | 显示错误提示信息:用户名和密码不能为空 | 显示错误提示信息:用户名和密码不能为空 | 通过 |
表5-2 商品展示功能测试表
| 测试用例编号 | 测试描述 | 预期结果 | 实际结果 | 是否通过 |
| TC001 | 打开商品列表页面,检查是否能够正确展示商品 | 商品列表显示正确 | 商品列表显示正确 | 通过 |
| TC002 | 点击商品详情查看按钮,检查是否能正常打开页面 | 商品详情页面显示正确 | 商品详情页面显示正确 | 通过 |
| TC003 | 检查商品搜索功能 | 根据关键字搜索到相关商品并正确展示 | 根据关键字搜索到相关商品并正确展示 | 通过 |
表5-3 名酒商品添加功能测试表
| 测试用例编号 | 测试描述 | 预期结果 | 实际结果 | 是否通过 |
| TC001 | 使用合法的信息添加一个新商品 | 商品成功添加到系统 | 商品成功添加到系统 | 通过 |
| TC002 | 使用已存在的商品名称添加一个新商品 | 显示错误提示信息:商品名称已存在 | 显示错误提示信息:商品名称已存在 | 通过 |
| TC003 | 添加商品时不输入必填信息 | 显示错误提示信息:必填字段不能为空 | 显示错误提示信息:必填字段不能为空 | 通过 |
表5-4名酒商品搜索功能测试表
| 测试用例编号 | 测试描述 | 预期结果 | 实际结果 | 是否通过 |
| TC001 | 使用商品关键字进行搜索 | 搜索结果包含符合关键字的商品 | 搜索结果包含符合关键字的商品 | 通过 |
| TC002 | 使用不存在的关键字进行搜索 | 搜索结果为空 | 搜索结果为空 | 通过 |
表5-5 密码修改功能测试表
| 测试用例编号 | 测试描述 | 预期结果 | 实际结果 | 是否通过 |
| TC001 | 输入正确的原密码和新密码进行修改 | 密码成功修改 | 密码成功修改 | 通过 |
| TC002 | 输入错误的原密码和新密码进行修改 | 显示错误提示信息:原密码错误 | 显示错误提示信息:原密码错误 | 通过 |
| TC003 | 不输入原密码和新密码直接点击修改按钮 | 显示错误提示信息:密码不能为空 | 显示错误提示信息:密码不能为空 | 通过 |
以上是对系统测试的一些典型测试用例的描述。通过这些测试,可以验证用户登录功能、商品展示功能、商品添加功能、商品搜索功能以及密码修改功能的正确性和稳定性。每个测试用例都有预期结果,并与实际结果进行对比,判断是否通过测试。通过全面的系统测试,可以确保系统的各项功能正常运行,并具备高质量的用户体验。
结论
在完成基于Spring Boot的中外名酒在线销售系统的设计与实现后,我深感这一过程的艰辛与收获。在技术实施上,我们充分发挥了Spring Boot框架的优势,通过简洁的配置和高效的开发模式,实现了商城系统的各项功能。系统的成功上线,不仅证明了我们的技术实力,也满足了市场对名酒电商的需求,为用户提供了便捷的购物体验。
然而,回顾整个项目,我们也发现了不少不足之处。例如,在系统性能优化、安全性保障等方面仍有待提升。此外,随着业务的不断扩展,系统架构的可扩展性和可维护性也面临挑战。
展望未来,我们将继续致力于中外名酒在线销售系统的优化和升级。我们将加强技术攻关,不断提升系统的性能和安全性;同时,我们也将关注行业动态和技术发展趋势,积极引入新技术和理念,推动系统的持续创新和发展。我们坚信,通过不懈的努力和持续的改进,我们的中外名酒在线销售系统将在激烈的市场竞争中脱颖而出,为用户带来更加优质的购物体验。
参考文献
[1] Fromentin V ,Pecchioli B ,Moroz D . Time-varying causality among whisky, wine, and equity markets [J]. Finance Research Letters, 2024, 63 105345-.
[2] 筱鹂. 时隔五年新一届“遵义十大名酒”正式发布 [J]. 酿酒科技, 2024, (04): 91.
[3] 刁江岭. 数智赋能酿名酒[N]. 宝鸡日报, 2024-04-11 (008). DOI:10.28027/n.cnki.nbjbr.2024.000486.
[4] 申斯春. 江苏名酒的红色记忆(下) [J]. 铁军, 2024, (04): 32-34.
[5] 郑翔天. 山东省酒业高质量发展行动方案印发[N]. 山东商报, 2024-03-27 (A08). DOI:10.28685/n.cnki.nsdsb.2024.000626.
[6] 杨梓岩. 名酒云集春糖会 展现行业“风向标”[N]. 中国证券报, 2024-03-21 (A06). DOI:10.28162/n.cnki.nczjb.2024.001334.
[7] 李静. 名酒提价难跟风 [J]. 食品界, 2024, (03): 42-43.
[8] 阎娜,党鹏. 名酒复兴趋势显现 企业加速寻找市场增量[N]. 中国经营报, 2024-03-18 (D02). DOI:10.38300/n.cnki.nzgjy.2024.000487.
[9] 郭红敏. 新疆名酒打赢品牌保卫战 [J]. 检察风云, 2024, (05): 58-59.
[10] 安源. 第27届中国(四川)新春年货购物节在蓉开幕 [J]. 金融博览, 2024, (02): 2-3.
[11] 卞川泽. 名酒接力涨价,谁能抓稳下一棒?[N]. 华夏酒报, 2024-02-06 (A03). DOI:10.28390/n.cnki.nhxjb.2024.000034.
[12] 顾雨霏. 讲好名酒“通用语言” 推动品牌与产区互相赋能[N]. 中国食品报, 2023-12-18 (004). DOI:10.28137/n.cnki.ncspb.2023.002598.
[13] 邱慧铭. 五粮液:讲好浓香白酒故事 担当世界名酒价值典范 [J]. 廉政瞭望, 2023, (20): 58-59.
[14] 张瑜宸. 名酒巨擘巅峰对谈,为酒业全球化发展引路[N]. 华夏酒报, 2023-10-24 (A04). DOI:10.28390/n.cnki.nhxjb.2023.000262.
[15] 李静. 浓香名酒“掌门人”共话行业发展:携手做大浓香白酒市场“蛋糕”[N]. 证券日报, 2023-10-13 (B02). DOI:10.28096/n.cnki.ncjrb.2023.005466.
[16] 曹英. 中外名酒相聚山西汾阳共谋产业未来[N]. 中国经济时报, 2023-08-29 (003). DOI:10.28427/n.cnki.njjsb.2023.002049.
[17] 韩金. 剑南春“销售前三”广告疑云 [J]. 中国商界, 2022, (03): 108-109.
[18] 张裕. 张裕摩塞尔进入伦敦“名酒的博物馆”销售 [J]. 中国酒, 2018, (12): 77.
致 谢
在撰写本论文的旅程中,我要向那些犹如星光般照亮我前行道路的人们表达我最深切的感激之情。
首先,我要向我的指导老师致以最崇高的敬意。是您的智慧如同灯塔,指引我驶向知识的海洋。在您的悉心教导下,我得以在学术的海洋中乘风破浪,最终抵达论文的彼岸。您的话语如同晨钟暮鼓,激励我不断前行,我将永远铭记您的教诲。
接着,我要向我的家人和朋友们致以诚挚的感谢。你们是我坚强的后盾,是我前行的动力。在我为学业奋斗的道路上,你们给予了我无私的支持和理解。是你们的爱让我有了勇气去挑战未知,去追求梦想。
我还要向那些在研究过程中给予我帮助的老师和同学们表达我的感激之情。你们的智慧和建议如同火焰,点燃了我思考的火花。是你们的讨论和启发,让我的研究更加深入和完整。
最后,我要向所有支持和帮助过我的人表示由衷的谢意。是你们让我相信,在追求知识的道路上,我并不孤单。感谢你们,是你们的帮助让我有了今天的成就。在未来的日子里,我将继续努力,不负众望,为社会作出更大的贡献。再次感谢所有支持和帮助过我的人,是你们让我的世界更加美好!
请关注点赞+私信博主,免费领取项目源码
926

被折叠的 条评论
为什么被折叠?



