摘 要
随着数据库和数据仓库技术的飞速进步,企业的人力资源管理系统 也在不断演进,从模块化、智能化、自我服务到管理科学,这些系统的架构和处理能力都发生了巨大的变化,使得企业的人力资源管理更加高效、精准。企业人力资源管理系统 不仅拥有共享系统的所有功能,而且还具备了一种全新的、可靠的、可分析的体系结构,它可以从单一的服务器/客户端转移到WAN,从而实现跨界数据的交换,推动行业和领域的知识进步,从而大幅提高工作效率。
该公司的人力资源管理系统具有多种功能,如系统用户、部门信息管理、职位信息管理、培训信息管理、招聘信息管理、投递信息管理等。它以客户端的方法来编写程序,并通过MySQL来支持后端的数据处理。此外,它还支持Spring boot框架、Java、Ajax等多种编程语言,以确保程序的高效性。经过深入的探讨,我们成功地完成了这个系统的所有任务。我们在这篇文章中,详细阐述了这个课程的目的、重点、价值,并且通过深入的分析,我们得出结论:这个课程是有效的,并且是完善的。我们还将会详细讲解如何利用这些知识,并且如何在这个课程中有效地完成这个课程。
关键词:人力资源管理,Springboot框架,MySQL数据库
Abstract
With the rapid progress of database and data warehouse technology, the human resource management system of enterprises is also evolving, from modularization, intelligence, self-service to management science, the architecture and processing capacity of these systems have undergone tremendous changes, making the human resource management of enterprises more efficient and accurate. Not only does the enterprise human resource management system have all the functions of a shared system, but it also has a new, reliable, and analyzable architecture that can be transferred from a single server/client to a WAN, thereby enabling the exchange of cross-border data, driving the advancement of knowledge in industries and fields, and thus greatly improving work efficiency.
The Company's human resource management system has a variety of functions, such as system users, department information management, job information management, training information management, recruitment information management, delivery information management, etc. It writes programs in a client-side approach and supports back-end data processing via MySQL. In addition, it supports multiple programming languages such as Spring boot framework, Java, Ajax, etc., to ensure the efficiency of the program. After an in-depth discussion, we successfully completed all the tasks of this system. In this article, we elaborate on the purpose, focus, and value of this course, and through in-depth analysis, we conclude that this course is effective and well-established. We will also explain in detail how to use this knowledge and how to effectively complete the course in this course.
Key Words:Human resource management,The Springboot framework,The MySQL database
目 录
引 言
随着科技的发展,现代的社会正在迅速发展,自动化的办公模式正在变得越发重要。其中,人力资源管理系统就显得尤其重要,因其具备收集、分析、处置、预测、报告等功能,使得企业的运营更加顺畅,更加灵活。此外,这一系统还具备收集、分析、预测、报告等功能,使得企业的运营更加规范,更加高效,更加精细,更加灵活。尽管有大量的管理者,但是由于缺乏有力的指导和有力的决定,仍然陷入了尴尬的境地。
随着时代的飞速发展,计算机科学的研究和实践取得了巨大的突破,它的强大性和可靠性被广泛地认可,在许多方面都起到了至关重要的作用。尤其是在人力资源和公共服务方面,利用计算机实现的数据处理和流通,更是拥有了前所未有的便利性和效率。为了更好地实现企业的人力资源管理,我们应该研制一套先进的管理软件,它可以实现快速、准确的数据采集,从而减少复杂的人力资源流程,极大地提升了企业的运营效率。
随着技术的进步,越来越多的国际知名机构都在努力推动人力资源管理的创新。尤其是一些全球化的企业,它们投入了巨资,打造出一个多功能的、可持续的、能够满足多种需求的人力资源管理体系,以此来满足其经营需求,并且有助于激励员工的积极参与,从而有效地激励员工的潜能,最终获得最佳的绩效。苹果公司的人力资源管理体系可以说是一个杰出的示范,其成功的案例令众瞩目。
近十年来,中国的信息管理体系取得了长足的进步,其中的数字化建设和分析技术已被普遍采纳,在不同行业得到了有效的推动。然而,与全球一流的企业相比,中国的一些企业在这方面的实践还有待提高。经过改进,人力资源管理系统 的应用领域更加广泛,其功能更加全面,更加强大,更加可靠,更加灵活,更加具有多样化的特点。
1相关技术介绍
1.1JAVA语言
Java语言在计算机的程序应用过程当中,属于非常重要的一个应用软件,因为它的性能比较高,而且能够应用在多重领域当中,因此该程序在计算机的软件程序应用当中的范围相对来说是比较广泛的。而从专业的技术角度来说,Java程序的应用的实用性也是非常强的,这是因为它与传统的C语言或C++相比没有太大的基本结构的变化,也就是说它的语法结构是相对单一,而且具有稳定的特性,还有更重要的一点是Java程序语言的基本参考对象就是C语言,所以他的程序编写并不是很复杂,而且还能够起到优化工作效率提升系统设计本身的基础功能的作用,因此他也就受到了非常广泛的程序员们的青睐[5]。
在此次进行系统设计开发研究的过程当中,还发现Java程序语言之所以能够得到市场上更多用户的好评和青睐,其根本原因在于他能够具备各种语言的自身独特优点的展现,也就是说它的兼容性是常强的。因此,我们因此我们可以说在任何一个程序的开发过程当中,Java语言程序的应用是必不可少的,它他在程序员进行改动的时候,哪怕是一个程序字母的改动,都可以形成一种特定的程序,这是 Java程序,非常独特的另一个优点。不仅如此,Java源程序的可移植性也是非常大,而且它的安全系数很高,能够通过不同方式进行移植到其他程序当中,而且可以兼容不同程序的系统,在运行的过程当中,其安全系数也是非常强的,能够确保用户在使用网络的过程当中去确保网络的安全,而正是基于这样的可移植性,为程序员节约了很多的系统语言程序的开发设计的时间,这是非常难得的一种自有优势。
1.2MVVM模式
MVVM模式是一种广泛应用的开发方法,它通过将代码层次划分为三个部分:M层、V层和C层来实现。
视图 是一种用户交互界面,它可以支持多种用户体验,但是在 MVVM 模式下,它仅仅负责收集和处理数据,以及响应用户的请求,而不涉及到业务流程的处理,而这些业务流程则由模型来完成。
模型(Model)是一种可以用来描述和预测业务流程和状态的工具,它可以帮助企业更好地管理和控制业务流程,而且可以将这些信息传递给其他层,就像一个黑匣子,可以收集和处理所有的数据,并将结果反馈给用户。MVVM 模型是一种具有广泛应用前景的技术,它可以将业务模型划分为更小的部分,以更好地利用现有的组件,但是它并不能完全满足应用设计的需求,因此,MVVM 在这方面的核心地位仍然存在。
控制器(Controller)被定义为一种能够将复杂的任务转换、处理、传递给系统的过程。通过将复杂的任务转换、传递到系统中的不同的模块,控制器能够实现对系统的高效管理,从而满足系统的需要。当某个客户输入某个接口,而控制层没有进行其他的处理,而仅仅将其作为一条指令,以便将其转发至模型,以便其能够根据客户的要求,进行相应的操作,最终将满足要求的结果反馈给客户。
1.3B/S结构
B/S(Browser/Server)是一种极具便利性的架构,它可以通过Web server实现数据的传输和交互,无需安装任何软件,只需要下载浏览器即可实现“瘦身”的功能,大大简化了工作量。
1.4Spring boot框架
Java框架的出现,极大地改变了Java的运行方式,因为它不仅可以支持复杂的框架结构,而且还可以支持多种复杂的操纵,从而极大地改善了Java的效率和可靠性。此外,Java框架也被广泛地用来取代EJB(EnterpriseJavaBeans),成为一种更加强大的框架。Spring框架可以有效地支撑多种应用程序的开发,其中包括:基于控制反向的核心功能,可以将对象的生命周期变得更加可视,采取面向切面的编程语言,以及采取多种可靠的长效技术,以及支撑多种Web框架,以满足不同的应用程序的需求。Spring框架拥有强大的控制反馈(IOC)功能,使得Java对象的配置与管理变得更加简单高效。该框架采取Java的反馈机制,允许使用者根据XML文件、类别及其相关的Java注释等信息,自由地调整Java对象的使用,从而实现更加高效的编程。Spring框架拥有一种独特的方法来实现切割和分层,它采用了AOP框架,并且在使用过程中支持多种方法的协调。AOP的目的是将复杂的任务分解成多个独立的部分,以便更好地管控和控制。Spring框架的AOP框架拥有丰富的AOP特征,尽管不及AspectJ框架,但它们的结合仍然是一种有效的解决方案,它们不仅支持基础的AspectJ,还支持更高级的aop,从而更好地支持企业的业务流水线。此外,SpringAOP还支持更多的事务处理和远程访问。Java的事务处理框架提供了一种灵活的方式,允许不同类型的事务,包括本地、远程、内部、外部的,都能够被有效的处理。它支持多种类型的事务,用户可以根据需要自定义事务处理模块,如XML、Java文档,还支持快速、安全的数据交换。Spring的强大的数据访问功能为开发者们带来了极大的便利,无论是JDBC、iBATS/MyBATIs、Hibernate、JDO、ApacheOJB、ApacheCayne,都能够轻松地实现数据的访问,而且,这些功能也能够被Spring的事务管理系统完美地整合,从而大大减少了开发者们面临的挑战,极大地改善了他们的工作效率,极大地推动了企业级的信息化进步。通过使用这种方法,我们可以更加轻松地进行数据访问。SpringMVC的诞生源于一个开发者的决定:他们决定改变传统的StrutsWeb框架,将呈现层、请求处理层和模型完全分离,从而创建一个更加高效、可靠的SpringMVC。
1.5Mysql数据库
数据库是程序用来存储接收系统运行过程中生成的数据的保管场所。用户可以进行修改、增加、删除、提取等操作。数据库通常可以由用户以某种方式存储,并可以与其他用户共享。同时,在某些情况下可能存在一些冗余。同时,它属于应用程序和独立的应用程序。为了实现统一有效的管理,数据库管理系统诞生了,它为其提供了一系列基本功能,包括存储、拦截、安全保障、备份等。
市面上常见的数据库管理系统,根据使用的模型可以分为两类:
它的核心概念是关系模型。它利用传统数学中的集合和代数代数等相关技术,将实际世界中对象和对象之间的关联转换为有效的模型,从而有效地管理和分析数据库信息中的数据库。
为了使每个数据库能够相互集成,开放式数据库连接驱动程序已成为几乎所有数据库管理系统的标准。在关系数据库中,比较常见的有MySQL、Oracle等。
它是一个统称,通常指与传统关系数据库,具有性质和功能上有本质区别的数据库。它与关系数据库之间的关系,最大的区别在于选择所使用的查询语言时,不采用传统关系数据库所使用的SQL。较为常用的非关联数据库有Bigtable、Cassandra、Mongodb以及CouchDB,也可以被视为一个特殊类别,而其他数据库则是键值数据库,如Tomcat Cassandra和Leveld。
2系统分析
2.1可行性分析
在开发任何一个系统之前,都应该仔细分析它的可行性,考虑它的时间和资源限制,以降低开发风险。通过这种分析,不仅可以有效地利用人力,而且还可以有效地节约各种资源。本文将重点讨论技术的实用性和经济效益。
为了满足当前的需求,我们的设计旨在提高公司的效率。我们的目标是为公司的人力资源部门提供一种高效的、灵活的数据分析平台,以满足不断变化的需求。我们将通过网络技术,提供一种简单、高效的数据分析服务,以满足客户的需求。我们的目标不仅仅局限于提高公司的效率,还将提升公司的整体形象。
通过采用信息化软件,我们旨在提高企业人力资源管理的效率和便利性,从而实现快速、高效的人力资源查询和检索服务。然而,由于系统的运行成本较高,因此,我们需要采取措施来降低后期维护和管理更新的费用。当系统投入实际运行并被广泛使用时,它不仅能够大大提升信息查询和检索的效率,而且还能够确保查询者的信息安全可靠,而且它在企业人力资源管理和系统应用中的价值远远超出了开发和维护的成本,因此,从经济角度来看,开发这款软件是十分可行的。
2.2功能需求分析
企业人力资源管理系统 可以帮助普通用户更快速的了解企业,找到合适自己的工作,在简历投递、面试邀请和录用通知等方面能更快得到更加准确的信息。同时也帮助员工快速、便捷地完成各项工作,包括考勤打卡、OA申请、奖惩信息、薪资信息等方面更好的进行管理,以满足员工的各种需求。管理员主要对系统用户、部门信息管理、职位信息管理、投递信息管理、招聘信息管理等进行系统性的查看和整理。
普通用户用例图2.1所示

员工用户用例图2.2所示。

图2.1 员工用例图
管理员用例图2.3所示。

图2.3 管理员用例图
2.3非功能需求分析
重新构思一下:我们应该重点关注的是,我们的软件系统应该能否为所有使用者提供最佳的服务。我们应该仔细检查它的实现,以确保它的功能和效率都达到最佳水平。否则,我们的产品将无法发挥其应有的作用。我们应该进行7个方面的非功能性评估,包括:性能评估,评估系统的实际表现;安全评估,评估系统的稳定性;完善评估,评估系统的一致性;可持续评估,评估系统的持久性。。经过详细的可扩展性和业务性能评估,我们得出结论:为了满足学习者的考核,我们必须进行7个关键指标的评估,包括性能、安全、扩展和完备程序。此外,我们还必须进行必要的非功能性需求评估。
2.4安全性需求分析
2.4.1系统的安全性
安全性是所有系统的基础,它能够确保企业和用户的信息不会被盗取。为了确保系统的安全,我们需要采取措施,不仅要确保用户的权益,还要确保企业的利益。特别是在学习、考试和系统维护方面,我们应该加强安全措施,确保整个系统的安全。
系统采取严格的权限管理措施,以确保用户的身份和权限,并且能够有效地防止角色之间的冲突,从而确保系统的安全性。
2.4.2 数据的安全性
数据库中的数据来源于外部,但由于各种原因,它们可能会变得无效或者污染。因此,如何确保输入的数据符合要求,特别是在多用户的关系数据库系统中,成为了一个重要的挑战。
为了确保数据的准确、可靠且可靠地存储到数据库中,我们必须严格遵守这些规则。
2.5系统业务流程分析
管理员权限下的工作流程主要为:管理员通过系统界面提供登录按钮并点击,转入管理员登录界面,并在界面上填入相应的管理员账户和管理员密码,进入管理员权限下的后台系统,并且在系统左侧导航条设置了相应的操作功能。
用户权限下的工作流程主要为:用户通过系统提供的注册功能,进行身份验证并注册,而后在登录界面进行个人身份验证,并且进入用户的个人后台界面,并进行相应的操作。
企业人力资源管理系统 的业务流程图2.4所示。

图2.4 系统业务流程图
3系统设计
3.1系统架构设计
在企业的人力资源管理体系中,通常会将它划分成3个层次:Web、业务层、Model。web层由View层、Controller层组成,而Model层则由元数据拓扑层、数据访问层组成。
系统架构图3.1所示。
MVVM 通过对View 的状态与行为进行抽象,使得用户能够有效地区分 UI 与业务逻辑,从而实现对view的有效管控。此外, ViewModel 还能够从 Model 的数据集中提取信息,从而有效地解决因为需要呈现特定内容所带来的问题。该系统明确规定,应用程序的输入、输出以及处理都必须独立完成,并且被划分成三个独立的子系统,每个子系统都具备独特的功能。

图3.1 系统架构图
视图层是一种可以让用户轻松访问的、具有交互性的界面,它可以将用户的信息呈现出来,也可以接收用户的输入,但它不会对用户的信息产生任何实质性的影响。
Model 作为 MVVM 的核心组成部分,具有极高的效率,它能够从多种视角获取信息,并且能够根据多种视角的特点,调整模式,从而实现多种功能。它的功能强大,能够满足多种多样的场景,并且能够有效地解决实际问题,从而满足多种多样的场景的需求。在后期,我们往往只需简单地调整模式,就能够满足多种多样的场景的需求,从而实现多种多样的功能。 MVVM的核心组成部分具有极高的可靠性。
控制器是一个重要的系统,它能够在两个不同的系统中进行信息交换。它能够在两个系统中进行信息交换,同时还能够根据需要对信息进行分类。它能够根据需要对信息进行分类,然后根据分类的结果,对信息进行分类。。
3.2系统总体设计
企业人力资源管理系统由前端用户界面和后端管理员界面组成。
虽然两个模块看起来各自独立,但它们所使用的数据库却是一致的。这些模块的功能是经过精心设计,根据先前的需求进行分析,并结合相关资料进行编排而成的。
综上所述,系统功能结构图3.2所示。

图3.2 系统功能结构图
3.3系统功能设计
登录模块是系统的核心部分,它提供了用户登录的功能,无论是普通用户还是高级管理员,都必须输入用户名和密码,并且在多次尝试登录之前,还需要输入验证码,以确保系统的安全性。一旦登录成功,系统将自动从数据库中提取用户的权限,并将用户导航到其主页面。
管理员负责对员工进行全面的管理,包括添加、更新和查询。他们可以对员工进行任何操作,包括更新、添加、删除等。此外,他们还负责记录员工的信息。
薪资信息管理模块:薪资信息管理分为薪资添加、修改和删除。西藏你由管理员进行修改、添加、删除操作;薪资录入由管理员来执行。
3.4数据库设计
3.4.1数据需求分析
经过深入分析,我们发现数据库中最重要的信息包括:奖惩信息、请假申请、员工信息和薪资信息。分析可以得到如下数据描述:
用户信息:我们的平台收集了您的个人资料,包括您的用户编号、姓名、性别、联系方式、电子邮箱和照片等。
管理员负责记录用户的登录信息,包括个人身份、密码和权限。
员工管理:储存企业员工资料的信息数据项。
薪资信息管理:存储工资信息等详情数据项。
奖惩信息管理:存储奖惩信息等数据项。
请假管理:存储请假信息数据项。
3.4.2数据库概念设计
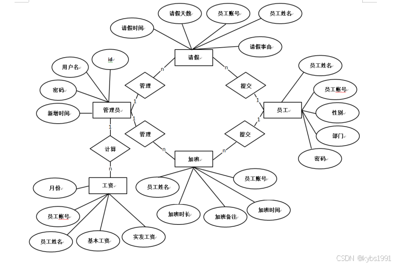
基于前述数据流程图,我们设计了一个完整的系统,它包含了管理员、员工、加班信息以及请假信息等多个实体,其中,员工可以提交申请,管理员可以进行审核,以确保申请的准确性和及时性。管理员通过员工请假和加班的信息计算出来员工工资信息。
系统E-R图3.3所示。

图3.3 系统E-R图
3.4.3数据库表设计
企业人力资源管理管理与系统所拥有的数据表有以下:
表access_token (登陆访问时长)
| 编号 | 名称 | 数据类型 | 长度 | 小数位 | 允许空值 | 主键 | 默认值 | 说明 |
| 1 | token_id | int | 10 | 0 | N | Y | 临时访问牌ID | |
| 2 | token | varchar | 64 | 0 | Y | N | 临时访问牌 | |
| 3 | info | text | 65535 | 0 | Y | N | ||
| 4 | maxage | int | 10 | 0 | N | N | 2 | 最大寿命:默认2小时 |
| 5 | create_time | timestamp | 19 | 0 | N | N | CURRENT_TIMESTAMP | 创建时间: |
| 6 | update_time | timestamp | 19 | 0 | N | N | CURRENT_TIMESTAMP | 更新时间: |
| 7 | user_id | int | 10 | 0 | N | N | 0 | 用户编号: |
| 编号 | 名称 | 数据类型 | 长度 | 小数位 | 允许空值 | 主键 | 默认值 | 说明 |
| 1 | article_id | mediumint | 8 | 0 | N | Y | 文章id:[0,8388607] | |
| 2 | title | varchar | 125 | 0 | N | Y | 标题:[0,125]用于文章和html的title标签中 | |
| 3 | type | varchar | 64 | 0 | N | N | 0 | 文章分类:[0,1000]用来搜索指定类型的文章 |
| 4 | hits | int | 10 | 0 | N | N | 0 | 点击数:[0,1000000000]访问这篇文章的人次 |
| 5 | praise_len | int | 10 | 0 | N | N | 0 | 点赞数 |
| 6 | create_time | timestamp | 19 | 0 | N | N | CURRENT_TIMESTAMP | 创建时间: |
| 7 | update_time | timestamp | 19 | 0 | N | N | CURRENT_TIMESTAMP | 更新时间: |
| 8 | source | varchar | 255 | 0 | Y | N | 来源:[0,255]文章的出处 | |
| 9 | url | varchar | 255 | 0 | Y | N | 来源地址:[0,255]用于跳转到发布该文章的网站 | |
| 10 | tag | varchar | 255 | 0 | Y | N | 标签:[0,255]用于标注文章所属相关内容,多个标签用空格隔开 | |
| 11 | content | longtext | 2147483647 | 0 | Y | N | 正文:文章的主体内容 | |
| 12 | img | varchar | 255 | 0 | Y | N | 封面图 | |
| 13 | description | text | 65535 | 0 | Y | N | 文章描述 |
| 编号 | 名称 | 数据类型 | 长度 | 小数位 | 允许空值 | 主键 | 默认值 | 说明 |
| 1 | type_id | smallint | 5 | 0 | N | Y | 分类ID:[0,10000] | |
| 2 | display | smallint | 5 | 0 | N | N | 100 | 显示顺序:[0,1000]决定分类显示的先后顺序 |
| 3 | name | varchar | 16 | 0 | N | N | 分类名称:[2,16] | |
| 4 | father_id | smallint | 5 | 0 | N | N | 0 | 上级分类ID:[0,32767] |
| 5 | description | varchar | 255 | 0 | Y | N | 描述:[0,255]描述该分类的作用 | |
| 6 | icon | text | 65535 | 0 | Y | N | 分类图标: | |
| 7 | url | varchar | 255 | 0 | Y | N | 外链地址:[0,255]如果该分类是跳转到其他网站的情况下,就在该URL上设置 | |
| 8 | create_time | timestamp | 19 | 0 | N | N | CURRENT_TIMESTAMP | 创建时间: |
| 9 | update_time | timestamp | 19 | 0 | N | N | CURRENT_TIMESTAMP | 更新时间: |
| 编号 | 名称 | 数据类型 | 长度 | 小数位 | 允许空值 | 主键 | 默认值 | 说明 |
| 1 | attendance_clock_in_id | int | 10 | 0 | N | Y | 考勤打卡ID | |
| 2 | employee_users | int | 10 | 0 | Y | N | 0 | 员工用户 |
| 3 | employee_name | varchar | 64 | 0 | Y | N | 员工姓名 | |
| 4 | employee_id | varchar | 64 | 0 | Y | N | 员工工号 | |
| 5 | department_name | varchar | 64 | 0 | Y | N | 部门名称 | |
| 6 | position_name | varchar | 64 | 0 | Y | N | 职位名称 | |
| 7 | check_in_time | datetime | 19 | 0 | Y | N | 打卡时间 | |
| 8 | clock_in_type | varchar | 64 | 0 | Y | N | 打卡类型 | |
| 9 | create_time | datetime | 19 | 0 | N | N | CURRENT_TIMESTAMP | 创建时间 |
| 10 | update_time | timestamp | 19 | 0 | N | N | CURRENT_TIMESTAMP | 更新时间 |
| 编号 | 名称 | 数据类型 | 长度 | 小数位 | 允许空值 | 主键 | 默认值 | 说明 |
| 1 | auth_id | int | 10 | 0 | N | Y | 授权ID: | |
| 2 | user_group | varchar | 64 | 0 | Y | N | 用户组: | |
| 3 | mod_name | varchar | 64 | 0 | Y | N | 模块名: | |
| 4 | table_name | varchar | 64 | 0 | Y | N | 表名: | |
| 5 | page_title | varchar | 255 | 0 | Y | N | 页面标题: | |
| 6 | path | varchar | 255 | 0 | Y | N | 路由路径: | |
| 7 | position | varchar | 32 | 0 | Y | N | 位置: | |
| 8 | mode | varchar | 32 | 0 | N | N | _blank | 跳转方式: |
| 9 | add | tinyint | 3 | 0 | N | N | 1 | 是否可增加: |
| 10 | del | tinyint | 3 | 0 | N | N | 1 | 是否可删除: |
| 11 | set | tinyint | 3 | 0 | N | N | 1 | 是否可修改: |
| 12 | get | tinyint | 3 | 0 | N | N | 1 | 是否可查看: |
| 13 | field_add | text | 65535 | 0 | Y | N | 添加字段: | |
| 14 | field_set | text | 65535 | 0 | Y | N | 修改字段: | |
| 15 | field_get | text | 65535 | 0 | Y | N | 查询字段: | |
| 16 | table_nav_name | varchar | 500 | 0 | Y | N | 跨表导航名称: | |
| 17 | table_nav | varchar | 500 | 0 | Y | N | 跨表导航: | |
| 18 | option | text | 65535 | 0 | Y | N | 配置: | |
| 19 | create_time | timestamp | 19 | 0 | N | N | CURRENT_TIMESTAMP | 创建时间: |
| 20 | update_time | timestamp | 19 | 0 | N | N | CURRENT_TIMESTAMP | 更新时间: |
| 编号 | 名称 | 数据类型 | 长度 | 小数位 | 允许空值 | 主键 | 默认值 | 说明 |
| 1 | collect_id | int | 10 | 0 | N | Y | 收藏ID: | |
| 2 | user_id | int | 10 | 0 | N | N | 0 | 收藏人ID: |
| 3 | source_table | varchar | 255 | 0 | Y | N | 来源表: | |
| 4 | source_field | varchar | 255 | 0 | Y | N | 来源字段: | |
| 5 | source_id | int | 10 | 0 | N | N | 0 | 来源ID: |
| 6 | title | varchar | 255 | 0 | Y | N | 标题: | |
| 7 | img | varchar | 255 | 0 | Y | N | 封面: | |
| 8 | create_time | timestamp | 19 | 0 | N | N | CURRENT_TIMESTAMP | 创建时间: |
| 9 | update_time | timestamp | 19 | 0 | N | N | CURRENT_TIMESTAMP | 更新时间: |
| 编号 | 名称 | 数据类型 | 长度 | 小数位 | 允许空值 | 主键 | 默认值 | 说明 |
| 1 | comment_id | int | 10 | 0 | N | Y | 评论ID: | |
| 2 | user_id | int | 10 | 0 | N | N | 0 | 评论人ID: |
| 3 | reply_to_id | int | 10 | 0 | N | N | 0 | 回复评论ID:空为0 |
| 4 | content | longtext | 2147483647 | 0 | Y | N | 内容: | |
| 5 | nickname | varchar | 255 | 0 | Y | N | 昵称: | |
| 6 | avatar | varchar | 255 | 0 | Y | N | 头像地址:[0,255] | |
| 7 | create_time | timestamp | 19 | 0 | N | N | CURRENT_TIMESTAMP | 创建时间: |
| 8 | update_time | timestamp | 19 | 0 | N | N | CURRENT_TIMESTAMP | 更新时间: |
| 9 | source_table | varchar | 255 | 0 | Y | N | 来源表: | |
| 10 | source_field | varchar | 255 | 0 | Y | N | 来源字段: | |
| 11 | source_id | int | 10 | 0 | N | N | 0 | 来源ID: |
| 编号 | 名称 | 数据类型 | 长度 | 小数位 | 允许空值 | 主键 | 默认值 | 说明 |
| 1 | contract_information_id | int | 10 | 0 | N | Y | 合同信息ID | |
| 2 | employee_users | int | 10 | 0 | Y | N | 0 | 员工用户 |
| 3 | employee_name | varchar | 64 | 0 | Y | N | 员工姓名 | |
| 4 | employee_id | varchar | 64 | 0 | Y | N | 员工工号 | |
| 5 | department_name | varchar | 64 | 0 | Y | N | 部门名称 | |
| 6 | position_name | varchar | 64 | 0 | Y | N | 职位名称 | |
| 7 | validity_period | varchar | 64 | 0 | Y | N | 有效期限 | |
| 8 | start_time | datetime | 19 | 0 | Y | N | 开始时间 | |
| 9 | deadline | datetime | 19 | 0 | Y | N | 截止时间 | |
| 10 | labor_contract | varchar | 255 | 0 | Y | N | 劳动合同 | |
| 11 | information_remarks | text | 65535 | 0 | Y | N | 信息备注 | |
| 12 | create_time | datetime | 19 | 0 | N | N | CURRENT_TIMESTAMP | 创建时间 |
| 13 | update_time | timestamp | 19 | 0 | N | N | CURRENT_TIMESTAMP | 更新时间 |
| 编号 | 名称 | 数据类型 | 长度 | 小数位 | 允许空值 | 主键 | 默认值 | 说明 |
| 1 | delivery_information_id | int | 10 | 0 | N | Y | 投递信息ID | |
| 2 | regular_users | int | 10 | 0 | Y | N | 0 | 普通用户 |
| 3 | user_name | varchar | 64 | 0 | Y | N | 用户姓名 | |
| 4 | user_gender | varchar | 64 | 0 | Y | N | 用户性别 | |
| 5 | mobile_phone_number | varchar | 64 | 0 | Y | N | 手机号码 | |
| 6 | delivery_number | varchar | 64 | 0 | Y | N | 投递编号 | |
| 7 | recruitment_positions | varchar | 64 | 0 | Y | N | 招聘职位 | |
| 8 | work_location | varchar | 64 | 0 | Y | N | 工作地点 | |
| 9 | resume_file | varchar | 255 | 0 | Y | N | 简历文件 | |
| 10 | submission_time | datetime | 19 | 0 | Y | N | 提交时间 | |
| 11 | examine_state | varchar | 16 | 0 | N | N | 未审核 | 审核状态 |
| 12 | examine_reply | varchar | 16 | 0 | Y | N | 审核回复 | |
| 13 | create_time | datetime | 19 | 0 | N | N | CURRENT_TIMESTAMP | 创建时间 |
| 14 | update_time | timestamp | 19 | 0 | N | N | CURRENT_TIMESTAMP | 更新时间 |
表department_information (部门信息)
| 编号 | 名称 | 数据类型 | 长度 | 小数位 | 允许空值 | 主键 | 默认值 | 说明 |
| 1 | department_information_id | int | 10 | 0 | N | Y | 部门信息ID | |
| 2 | department_name | varchar | 64 | 0 | Y | N | 部门名称 | |
| 3 | create_time | datetime | 19 | 0 | N | N | CURRENT_TIMESTAMP | 创建时间 |
| 4 | update_time | timestamp | 19 | 0 | N | N | CURRENT_TIMESTAMP | 更新时间 |
| 编号 | 名称 | 数据类型 | 长度 | 小数位 | 允许空值 | 主键 | 默认值 | 说明 |
| 1 | employee_users_id | int | 10 | 0 | N | Y | 员工用户ID | |
| 2 | employee_name | varchar | 64 | 0 | Y | N | 员工姓名 | |
| 3 | employee_gender | varchar | 64 | 0 | Y | N | 员工性别 | |
| 4 | employee_id | varchar | 64 | 0 | N | N | 员工工号 | |
| 5 | mobile_phone_number | varchar | 16 | 0 | Y | N | 手机号码 | |
| 6 | department_name | varchar | 64 | 0 | Y | N | 部门名称 | |
| 7 | position_name | varchar | 64 | 0 | Y | N | 职位名称 | |
| 8 | date_of_birth | date | 10 | 0 | Y | N | 出生日期 | |
| 9 | home_address | varchar | 64 | 0 | Y | N | 家庭地址 | |
| 10 | examine_state | varchar | 16 | 0 | N | N | 已通过 | 审核状态 |
| 11 | user_id | int | 10 | 0 | N | N | 0 | 用户ID |
| 12 | create_time | datetime | 19 | 0 | N | N | CURRENT_TIMESTAMP | 创建时间 |
| 13 | update_time | timestamp | 19 | 0 | N | N | CURRENT_TIMESTAMP | 更新时间 |
| 编号 | 名称 | 数据类型 | 长度 | 小数位 | 允许空值 | 主键 | 默认值 | 说明 |
| 1 | employment_notice_id | int | 10 | 0 | N | Y | 录用通知ID | |
| 2 | regular_users | int | 10 | 0 | Y | N | 0 | 普通用户 |
| 3 | user_name | varchar | 64 | 0 | Y | N | 用户姓名 | |
| 4 | user_gender | varchar | 64 | 0 | Y | N | 用户性别 | |
| 5 | mobile_phone_number | varchar | 64 | 0 | Y | N | 手机号码 | |
| 6 | delivery_number | varchar | 64 | 0 | N | N | 投递编号 | |
| 7 | recruitment_positions | varchar | 64 | 0 | Y | N | 招聘职位 | |
| 8 | contact_personnel | varchar | 64 | 0 | Y | N | 联系人员 | |
| 9 | office_phone_number | varchar | 64 | 0 | Y | N | 办公电话 | |
| 10 | reporting_department | varchar | 64 | 0 | Y | N | 报到部门 | |
| 11 | registration_time | datetime | 19 | 0 | Y | N | 报到时间 | |
| 12 | registration_requirements | text | 65535 | 0 | Y | N | 报到要求 | |
| 13 | create_time | datetime | 19 | 0 | N | N | CURRENT_TIMESTAMP | 创建时间 |
| 14 | update_time | timestamp | 19 | 0 | N | N | CURRENT_TIMESTAMP | 更新时间 |
| 编号 | 名称 | 数据类型 | 长度 | 小数位 | 允许空值 | 主键 | 默认值 | 说明 |
| 1 | hits_id | int | 10 | 0 | N | Y | 点赞ID: | |
| 2 | user_id | int | 10 | 0 | N | N | 0 | 点赞人: |
| 3 | create_time | timestamp | 19 | 0 | N | N | CURRENT_TIMESTAMP | 创建时间: |
| 4 | update_time | timestamp | 19 | 0 | N | N | CURRENT_TIMESTAMP | 更新时间: |
| 5 | source_table | varchar | 255 | 0 | Y | N | 来源表: | |
| 6 | source_field | varchar | 255 | 0 | Y | N | 来源字段: | |
| 7 | source_id | int | 10 | 0 | N | N | 0 | 来源ID: |
| 编号 | 名称 | 数据类型 | 长度 | 小数位 | 允许空值 | 主键 | 默认值 | 说明 |
| 1 | interview_invitation_id | int | 10 | 0 | N | Y | 面试邀请ID | |
| 2 | regular_users | int | 10 | 0 | Y | N | 0 | 普通用户 |
| 3 | user_name | varchar | 64 | 0 | Y | N | 用户姓名 | |
| 4 | user_gender | varchar | 64 | 0 | Y | N | 用户性别 | |
| 5 | mobile_phone_number | varchar | 64 | 0 | Y | N | 手机号码 | |
| 6 | delivery_number | varchar | 64 | 0 | N | N | 投递编号 | |
| 7 | recruitment_positions | varchar | 64 | 0 | Y | N | 招聘职位 | |
| 8 | contact_personnel | varchar | 64 | 0 | Y | N | 联系人员 | |
| 9 | office_phone_number | varchar | 64 | 0 | Y | N | 办公电话 | |
| 10 | interview_time | datetime | 19 | 0 | Y | N | 面试时间 | |
| 11 | interview_location | varchar | 64 | 0 | Y | N | 面试地点 | |
| 12 | interview_requirements | text | 65535 | 0 | Y | N | 面试要求 | |
| 13 | create_time | datetime | 19 | 0 | N | N | CURRENT_TIMESTAMP | 创建时间 |
| 14 | update_time | timestamp | 19 | 0 | N | N | CURRENT_TIMESTAMP | 更新时间 |
| 编号 | 名称 | 数据类型 | 长度 | 小数位 | 允许空值 | 主键 | 默认值 | 说明 |
| 1 | job_information_id | int | 10 | 0 | N | Y | 职位信息ID | |
| 2 | position_name | varchar | 64 | 0 | Y | N | 职位名称 | |
| 3 | create_time | datetime | 19 | 0 | N | N | CURRENT_TIMESTAMP | 创建时间 |
| 4 | update_time | timestamp | 19 | 0 | N | N | CURRENT_TIMESTAMP | 更新时间 |
| 编号 | 名称 | 数据类型 | 长度 | 小数位 | 允许空值 | 主键 | 默认值 | 说明 |
| 1 | notice_id | mediumint | 8 | 0 | N | Y | 公告id: | |
| 2 | title | varchar | 125 | 0 | N | N | 标题: | |
| 3 | content | longtext | 2147483647 | 0 | Y | N | 正文: | |
| 4 | create_time | timestamp | 19 | 0 | N | N | CURRENT_TIMESTAMP | 创建时间: |
| 5 | update_time | timestamp | 19 | 0 | N | N | CURRENT_TIMESTAMP | 更新时间: |
| 编号 | 名称 | 数据类型 | 长度 | 小数位 | 允许空值 | 主键 | 默认值 | 说明 |
| 1 | oa_application_id | int | 10 | 0 | N | Y | OA申请ID | |
| 2 | employee_users | int | 10 | 0 | Y | N | 0 | 员工用户 |
| 3 | employee_name | varchar | 64 | 0 | Y | N | 员工姓名 | |
| 4 | employee_id | varchar | 64 | 0 | Y | N | 员工工号 | |
| 5 | department_name | varchar | 64 | 0 | Y | N | 部门名称 | |
| 6 | position_name | varchar | 64 | 0 | Y | N | 职位名称 | |
| 7 | application_type | varchar | 64 | 0 | Y | N | 申请类型 | |
| 8 | start_time | datetime | 19 | 0 | Y | N | 开始时间 | |
| 9 | end_time | datetime | 19 | 0 | Y | N | 结束时间 | |
| 10 | application_description | text | 65535 | 0 | Y | N | 申请说明 | |
| 11 | examine_state | varchar | 16 | 0 | N | N | 未审核 | 审核状态 |
| 12 | examine_reply | varchar | 16 | 0 | Y | N | 审核回复 | |
| 13 | create_time | datetime | 19 | 0 | N | N | CURRENT_TIMESTAMP | 创建时间 |
| 14 | update_time | timestamp | 19 | 0 | N | N | CURRENT_TIMESTAMP | 更新时间 |
| 编号 | 名称 | 数据类型 | 长度 | 小数位 | 允许空值 | 主键 | 默认值 | 说明 |
| 1 | praise_id | int | 10 | 0 | N | Y | 点赞ID: | |
| 2 | user_id | int | 10 | 0 | N | N | 0 | 点赞人: |
| 3 | create_time | timestamp | 19 | 0 | N | N | CURRENT_TIMESTAMP | 创建时间: |
| 4 | update_time | timestamp | 19 | 0 | N | N | CURRENT_TIMESTAMP | 更新时间: |
| 5 | source_table | varchar | 255 | 0 | Y | N | 来源表: | |
| 6 | source_field | varchar | 255 | 0 | Y | N | 来源字段: | |
| 7 | source_id | int | 10 | 0 | N | N | 0 | 来源ID: |
| 8 | status | bit | 1 | 0 | N | N | 1 | 点赞状态:1为点赞,0已取消 |
表recruitment_information (招聘信息)
| 编号 | 名称 | 数据类型 | 长度 | 小数位 | 允许空值 | 主键 | 默认值 | 说明 |
| 1 | recruitment_information_id | int | 10 | 0 | N | Y | 招聘信息ID | |
| 2 | recruitment_positions | varchar | 64 | 0 | Y | N | 招聘职位 | |
| 3 | office_environment | varchar | 255 | 0 | Y | N | 办公环境 | |
| 4 | recruitment_status | varchar | 64 | 0 | Y | N | 招聘状态 | |
| 5 | educational_requirements | varchar | 64 | 0 | Y | N | 学历要求 | |
| 6 | work_location | varchar | 64 | 0 | Y | N | 工作地点 | |
| 7 | recruitment_deadline | datetime | 19 | 0 | Y | N | 招聘截止 | |
| 8 | job_requirements | text | 65535 | 0 | Y | N | 岗位要求 | |
| 9 | salary_and_benefits | text | 65535 | 0 | Y | N | 薪资福利 | |
| 10 | hits | int | 10 | 0 | N | N | 0 | 点击数 |
| 11 | praise_len | int | 10 | 0 | N | N | 0 | 点赞数 |
| 12 | create_time | datetime | 19 | 0 | N | N | CURRENT_TIMESTAMP | 创建时间 |
| 13 | update_time | timestamp | 19 | 0 | N | N | CURRENT_TIMESTAMP | 更新时间 |
| 编号 | 名称 | 数据类型 | 长度 | 小数位 | 允许空值 | 主键 | 默认值 | 说明 |
| 1 | regular_users_id | int | 10 | 0 | N | Y | 普通用户ID | |
| 2 | user_name | varchar | 64 | 0 | Y | N | 用户姓名 | |
| 3 | user_gender | varchar | 64 | 0 | Y | N | 用户性别 | |
| 4 | mobile_phone_number | varchar | 16 | 0 | Y | N | 手机号码 | |
| 5 | resume_file | varchar | 255 | 0 | Y | N | 简历文件 | |
| 6 | examine_state | varchar | 16 | 0 | N | N | 已通过 | 审核状态 |
| 7 | user_id | int | 10 | 0 | N | N | 0 | 用户ID |
| 8 | create_time | datetime | 19 | 0 | N | N | CURRENT_TIMESTAMP | 创建时间 |
| 9 | update_time | timestamp | 19 | 0 | N | N | CURRENT_TIMESTAMP | 更新时间 |
表reward_and_punishment_information (奖惩信息)
| 编号 | 名称 | 数据类型 | 长度 | 小数位 | 允许空值 | 主键 | 默认值 | 说明 |
| 1 | reward_and_punishment_information_id | int | 10 | 0 | N | Y | 奖惩信息ID | |
| 2 | employee_users | int | 10 | 0 | Y | N | 0 | 员工用户 |
| 3 | employee_id | varchar | 64 | 0 | Y | N | 员工工号 | |
| 4 | employee_name | varchar | 64 | 0 | Y | N | 员工姓名 | |
| 5 | department_name | varchar | 64 | 0 | Y | N | 部门名称 | |
| 6 | position_name | varchar | 64 | 0 | Y | N | 职位名称 | |
| 7 | name_of_rewards_and_punishments | varchar | 64 | 0 | Y | N | 奖惩名称 | |
| 8 | types_of_rewards_and_punishments | varchar | 64 | 0 | Y | N | 奖惩类型 | |
| 9 | reward_and_punishment_time | date | 10 | 0 | Y | N | 奖惩时间 | |
| 10 | reasons_for_rewards_and_punishments | text | 65535 | 0 | Y | N | 奖惩原因 | |
| 11 | create_time | datetime | 19 | 0 | N | N | CURRENT_TIMESTAMP | 创建时间 |
| 12 | update_time | timestamp | 19 | 0 | N | N | CURRENT_TIMESTAMP | 更新时间 |
| 编号 | 名称 | 数据类型 | 长度 | 小数位 | 允许空值 | 主键 | 默认值 | 说明 |
| 1 | salary_information_id | int | 10 | 0 | N | Y | 薪资信息ID | |
| 2 | employee_users | int | 10 | 0 | Y | N | 0 | 员工用户 |
| 3 | employee_name | varchar | 64 | 0 | Y | N | 员工姓名 | |
| 4 | employee_id | varchar | 64 | 0 | Y | N | 员工工号 | |
| 5 | department_name | varchar | 64 | 0 | Y | N | 部门名称 | |
| 6 | position_name | varchar | 64 | 0 | Y | N | 职位名称 | |
| 7 | belonging_month | varchar | 64 | 0 | Y | N | 归属月份 | |
| 8 | basic_salary | int | 10 | 0 | Y | N | 0 | 基本薪资 |
| 9 | attendance_deduction | int | 10 | 0 | Y | N | 0 | 考勤扣款 |
| 10 | bonus_amount | int | 10 | 0 | Y | N | 0 | 奖金金额 |
| 11 | five_insurances_and_one_fund | int | 10 | 0 | Y | N | 0 | 五险一金 |
| 12 | penalty_amount | int | 10 | 0 | Y | N | 0 | 罚款金额 |
| 13 | paid_in_this_month | varchar | 64 | 0 | Y | N | 本月实发 | |
| 14 | create_time | datetime | 19 | 0 | N | N | CURRENT_TIMESTAMP | 创建时间 |
| 15 | update_time | timestamp | 19 | 0 | N | N | CURRENT_TIMESTAMP | 更新时间 |
| 编号 | 名称 | 数据类型 | 长度 | 小数位 | 允许空值 | 主键 | 默认值 | 说明 |
| 1 | slides_id | int | 10 | 0 | N | Y | 轮播图ID: | |
| 2 | title | varchar | 64 | 0 | Y | N | 标题: | |
| 3 | content | varchar | 255 | 0 | Y | N | 内容: | |
| 4 | url | varchar | 255 | 0 | Y | N | 链接: | |
| 5 | img | varchar | 255 | 0 | Y | N | 轮播图: | |
| 6 | hits | int | 10 | 0 | N | N | 0 | 点击量: |
| 7 | create_time | timestamp | 19 | 0 | N | N | CURRENT_TIMESTAMP | 创建时间: |
| 8 | update_time | timestamp | 19 | 0 | N | N | CURRENT_TIMESTAMP | 更新时间: |
| 编号 | 名称 | 数据类型 | 长度 | 小数位 | 允许空值 | 主键 | 默认值 | 说明 |
| 1 | training_information_id | int | 10 | 0 | N | Y | 培训信息ID | |
| 2 | training_number | varchar | 64 | 0 | N | N | 培训编号 | |
| 3 | training_course | varchar | 64 | 0 | Y | N | 培训课程 | |
| 4 | course_instructor | varchar | 64 | 0 | Y | N | 课程讲师 | |
| 5 | training_location | varchar | 64 | 0 | Y | N | 培训地点 | |
| 6 | course_poster | varchar | 255 | 0 | Y | N | 课程海报 | |
| 7 | course_duration | varchar | 64 | 0 | Y | N | 课程时长 | |
| 8 | start_time | datetime | 19 | 0 | Y | N | 开始时间 | |
| 9 | end_time | datetime | 19 | 0 | Y | N | 结束时间 | |
| 10 | course_introduction | text | 65535 | 0 | Y | N | 课程简介 | |
| 11 | praise_len | int | 10 | 0 | N | N | 0 | 点赞数 |
| 12 | create_time | datetime | 19 | 0 | N | N | CURRENT_TIMESTAMP | 创建时间 |
| 13 | update_time | timestamp | 19 | 0 | N | N | CURRENT_TIMESTAMP | 更新时间 |
| 编号 | 名称 | 数据类型 | 长度 | 小数位 | 允许空值 | 主键 | 默认值 | 说明 |
| 1 | upload_id | int | 10 | 0 | N | Y | 上传ID | |
| 2 | name | varchar | 64 | 0 | Y | N | 文件名 | |
| 3 | path | varchar | 255 | 0 | Y | N | 访问路径 | |
| 4 | file | varchar | 255 | 0 | Y | N | 文件路径 | |
| 5 | display | varchar | 255 | 0 | Y | N | 显示顺序 | |
| 6 | father_id | int | 10 | 0 | Y | N | 0 | 父级ID |
| 7 | dir | varchar | 255 | 0 | Y | N | 文件夹 | |
| 8 | type | varchar | 32 | 0 | Y | N | 文件类型 |
| 编号 | 名称 | 数据类型 | 长度 | 小数位 | 允许空值 | 主键 | 默认值 | 说明 |
| 1 | user_id | mediumint | 8 | 0 | N | Y | 用户ID:[0,8388607]用户获取其他与用户相关的数据 | |
| 2 | state | smallint | 5 | 0 | N | N | 1 | 账户状态:[0,10](1可用|2异常|3已冻结|4已注销) |
| 3 | user_group | varchar | 32 | 0 | Y | N | 所在用户组:[0,32767]决定用户身份和权限 | |
| 4 | login_time | timestamp | 19 | 0 | N | N | CURRENT_TIMESTAMP | 上次登录时间: |
| 5 | phone | varchar | 11 | 0 | Y | N | 手机号码:[0,11]用户的手机号码,用于找回密码时或登录时 | |
| 6 | phone_state | smallint | 5 | 0 | N | N | 0 | 手机认证:[0,1](0未认证|1审核中|2已认证) |
| 7 | username | varchar | 16 | 0 | N | N | 用户名:[0,16]用户登录时所用的账户名称 | |
| 8 | nickname | varchar | 16 | 0 | Y | N | 昵称:[0,16] | |
| 9 | password | varchar | 64 | 0 | N | N | 密码:[0,32]用户登录所需的密码,由6-16位数字或英文组成 | |
| 10 | | varchar | 64 | 0 | Y | N | 邮箱:[0,64]用户的邮箱,用于找回密码时或登录时 | |
| 11 | email_state | smallint | 5 | 0 | N | N | 0 | 邮箱认证:[0,1](0未认证|1审核中|2已认证) |
| 12 | avatar | varchar | 255 | 0 | Y | N | 头像地址:[0,255] | |
| 13 | open_id | varchar | 255 | 0 | Y | N | 针对获取用户信息字段 | |
| 14 | create_time | timestamp | 19 | 0 | N | N | CURRENT_TIMESTAMP | 创建时间: |
| 15 | vip_level | varchar | 255 | 0 | Y | N | 会员等级 | |
| 16 | vip_discount | double | 11 | 2 | Y | N | 0.00 | 会员折扣 |
| 编号 | 名称 | 数据类型 | 长度 | 小数位 | 允许空值 | 主键 | 默认值 | 说明 |
| 1 | group_id | mediumint | 8 | 0 | N | Y | 用户组ID:[0,8388607] | |
| 2 | display | smallint | 5 | 0 | N | N | 100 | 显示顺序:[0,1000] |
| 3 | name | varchar | 16 | 0 | N | N | 名称:[0,16] | |
| 4 | description | varchar | 255 | 0 | Y | N | 描述:[0,255]描述该用户组的特点或权限范围 | |
| 5 | source_table | varchar | 255 | 0 | Y | N | 来源表: | |
| 6 | source_field | varchar | 255 | 0 | Y | N | 来源字段: | |
| 7 | source_id | int | 10 | 0 | N | N | 0 | 来源ID: |
| 8 | register | smallint | 5 | 0 | Y | N | 0 | 注册位置: |
| 9 | create_time | timestamp | 19 | 0 | N | N | CURRENT_TIMESTAMP | 创建时间: |
| 10 | update_time | timestamp | 19 | 0 | N | N | CURRENT_TIMESTAMP | 更新时间: |
4系统实现
4.1普通用户注册模块
为了保障您的安全,请务必仔细检查您的个人信息,并且您的个人信息应该能够被正常使用。您的个人信息应该包括您的账号、密码、联系人、联系方式等。如果您的个人信息不能被正常使用,请立即更改为您的联系人或联系人的个人信息。如果您的个人信息被正常使用,请立即更改为您的联系人或联系人的个人信息。如果您的个人信息被正常使用,请立即更改为您的联系人或联系人。使用表格,您可以根据name来查看您的信息,然后把它们储存在系统的数据库里。。
用户注册流程图4.1所示。

图4.1 用户注册流程图
用户注册界面图4.2所示。

图4.2 用户注册界面
4.2普通用户登录模块
这个系统包含了一个简单的操作流程,它可以帮助您快速访问系统。首先,您需要填写一个有效的账号或者一个安全的密码,然后系统会根据您的填写信息来生成一个新的账号或者一个安全的密码。这个账号或者安全的密码是通过“用户名,密码不能为空”来识别的,一旦识别,就可以使您的账号或者安全的账号使用。当您的账号被激活时,系统会弹出一个警告窗口,请您确保您的账号被正确激活。如果您的账号被激活,请您确保您的账号被正确激活。激活之后,您可以访问您的账号,查看您的个人资料,以及您的考试信息。通过删除username的数据,用户可以从当前窗口返回至最初的状态。
登录流程图4.3所示。

图4.3 登录流程图
用户登录界面图4.4所示。

图4.4 用户登录界面
4.3普通用户资料修改模块
当您完成/注册操作,您就能够更新您的个人资料。您需要确保您的inputname值能够和您所属的实体类型的参数完全对应。当您更新您的个人资料时,您的账号密码应当保持完整,不能出现任何错误。您需要确保您的账号密码是唯一的,才能继续使用。界面如下图所示:

图4.5 用户登录界面
4.4普通用户投递信息模块
普通用户可以在投递信息界面查看自己的投递信息,包括:招聘职位、工作地点、简历文件、审核状态、审核回复等相关信息。
员工展示界面图4.6所示。

图4.6 投递信息界面
4.5员工用户考勤打卡模块
员工用户可以在此界面查看考勤打卡的相关信息,包括:员工姓名、工号、部门、职位、打卡时间和类型等信息,界面如图4.7所示。

图4.7 员工用户考勤打卡界面
4.6员工用户OA申请模块
员工用户可以在此界面进行请假或者是加班的申请,点击“添加”并填写相关信息即可进行操作,也可查看自己的神奇信息,OA申请界面图4.8所示。

图4.8 员工OA申请界面
4.6管理员系统用户模块
管理员在管理后台点击“系统用户”即可对系统的员工用户和普通用户的账号进行增删改查操作,系统用户如图4.9所示。

图4.9系统用户界面
4.6管理员部门信息管理模块
管理员在此界面可以查看部门的相关信息,包括:部门名称、创建时间等信息,也可以进行部门信息的添加,如下图所示:

图4.10部门信息管理界面
结 论
近年来,由于计算机和互联网的快速发展,许多领域都在使用这些工具来处理不断增长的信息。在这项工作中,我们将重点集中在如何有效地处理和控制员工的工作。我们将通过构建一个基于数字和流动的模型来解决这一问题,从而提高员工的工作效率。我们将对系统的架构进行详细的评估,以便更好地理解它的优缺点。我们将使用功能图和系统组件图来展示系统的功能要求。我们还将创建一个数据库,明确系统的关键数据结构。此外,我们还将使用类关系图来表示不同的类之间的关系。经过详细的分析和研究,我们提供了有效的解决办案,以便将不同的类的特征、属性和技术有机地结合起来,构建了一套高效的企业人力资源管理系统。在该系统上,所有的功能都可以稳定地运行,而且其中的所有的界面都遵循了标准的流程,让用户体验到了极大的便利。该系统的每一项功能都经过精心设计,充分展示出其人文关怀。
尽管我们已经尽力改进了系统,但我们仍然存在一些问题,比如我们没有足够的专业知识来支持我们的工作。我们需要继续努力,提高我们的工作效率,并尽可能地提供更好的服务。
参考文献
[1]Parul C ,Amit D .Bibliometric analysis and systematic review of green human resource management and hospitality employees' green creativity[J].The TQM Journal,2024,36(2):546-571.
[2]亢娟娜.基于B/S结构的人力资源管理系统设计研究[J].网络安全和信息化,2024,(02):107-110.
[3]靳晓旭.全球化人力资源管理与系统落地[J].企业管理,2024,(01):120-123.
[4]Yu H .Modern Human Resource Management System Based on Cloud Computing Platform[J].Applied Mathematics and Nonlinear Sciences,2024,9(1):
[5]刘萍萍.基于服务信息化的基层人力资源管理建设[J].财经界,2023,(36):171-173.DOI:10.19887/j.cnki.cn11-4098/f.2023.36.058.
[6]陈婧.基于信息化技术的企业人力资源管理系统设计[J].集成电路应用,2023,40(12):134-135.DOI:10.19339/j.issn.1674-2583.2023.12.056.
[7]朱静静,郭晋宇.数字化技术在人力资源信息管理系统优化中的应用[J].集成电路应用,2023,40(12):300-301.DOI:10.19339/j.issn.1674-2583.2023.12.138.
[8]Alqarni K ,Agina F M ,Khairy A H , et al.The Effect of Electronic Human Resource Management Systems on Sustainable Competitive Advantages: The Roles of Sustainable Innovation and Organizational Agility[J].Sustainability,2023,15(23):
[9]Afshin O ,Cinzia Z D ,Alessandro G .Labor process theory and critical HRM: A systematic review and agenda for future research[J].European Management Journal,2023,41(6):899-913.
[10]Akanksha J ,Aakanksha K ,Mansi R , et al.Green human resource management in the context of organizational sustainability: A systematic review and research agenda[J].Journal of Cleaner Production,2023,430
[11]韦波.基于Web的人力资源管理系统的设计与实现[J].大众标准化,2023,(21):44-46.
[12]马黎.大数据时代下人力资源管理在企业管理中的作用[J].金融客,2023,(11):67-69.
[13]钱雪飞,林洪晴.新零售模式下的人力资源转型之路[J].人力资源,2023,(21):63-65.
[14]唐琳,高飞,黄猛.基于大数据的军事人力资源管理服务架构设计[C]//中国高科技产业化研究会智能信息处理产业化分会.第十七届全国信号和智能信息处理与应用学术会议论文集.中国人民解放军91977部队;中国人民解放军91001部队;,2023:4.DOI:10.26914/c.cnkihy.2023.054745.
[15]纪翔.数字化人力资源管理系统的设计与优化[J].集成电路应用,2023,40(10):382-383.DOI:10.19339/j.issn.1674-2583.2023.10.175.
[16]迟晓临,杨毅.数字化信息技术在人力资源管理系统中的创新应用[J].集成电路应用,2023,40(10):386-387.DOI:10.19339/j.issn.1674-2583.2023.10.177.
[17]田一君.ERP人力资源管理系统在薪酬管理信息化中的重要性探究[J].营销界,2023,(18):23-25.
[18]张园园.人力资源管理系统与员工绩效关系研究[J].现代营销(下旬刊),2023,(07):149-151.DOI:10.19932/j.cnki.22-1256/F.2023.07.149.
[19]刘伟芹.大数据背景下高校人力资源管理系统建设路径研究[J].信息与电脑(理论版),2023,35(14):238-240.
[20]段高培.智能化技术在人力资源管理系统中的应用[J].电子技术,2023,52(07):354-355.
致 谢
在本次毕业论文的编写过程中,我们需要得到来自指导者与学院的专家的帮助。。指导老师无论是在日常的教课中,还是在论文修改撰写中都给了我很大的帮助。教师认真负责的工作态度,谨慎的教学精神厚重的理论水准都使我获益匪浅我非常感谢老师,因为他们让我学到了许多知识。通过理论和实践,我的技能都有了显著的提升。
经过对毕业设计的全面研究和开发,我的系统R&D取得了重大突破,从需求分析到实现复杂功能,再到最终的测试和维护,使我对系统R&D有了更加深刻的理解。此外,我还在实践中不断提升自己的技能,解决复杂问题,这是这次毕业设计最大的收获。
最终,在整个系统开发的过程中,我的同学和朋友们给予了我极大的帮助,他们的建议让我能够迅速地理解系统的总体构想,因此,我深深地感谢他们的支持。
请关注点赞+私信博主,免费领取项目源码

被折叠的 条评论
为什么被折叠?



