目录
摘要
本文介绍了一个基于Web和SSM(Spring、SpringMVC、MyBatis)框架的超市管理系统的设计与实现。该系统旨在为超市提供一套高效、便捷的管理工具,涵盖用户管理、商城管理、收银信息管理、商品类型与库存管理、系统管理等多个功能模块。系统用户包括注册用户和管理员,注册用户可以通过系统浏览超市资讯、查看通知公告、进行商品购买等操作,而管理员则可以通过后台管理系统对超市进行全面管理。
系统采用前后端分离的设计思想,前端使用HTML、CSS、JavaScript等技术构建用户界面,后端则基于SSM框架实现业务逻辑和数据处理。通过MyBatis与数据库进行交互,确保数据的安全性和一致性。同时,系统还实现了用户权限管理,确保不同用户只能访问其权限范围内的功能。
本系统的设计与实现不仅提高了超市的管理效率,也提升了用户体验,为超市的现代化管理提供了有力支持。
关键词:超市管理系统;SSM框架 ;Web
Abstract
This article introduces the design and implementation of a supermarket management system based on Web and SSM (Spring, SpringMVC, MyBatis) frameworks. The system aims to provide supermarkets with an efficient and convenient management tool, covering multiple functional modules such as user management, mall management, cashier information management, product type and inventory management, and system management. The system users include ordinary users and administrators. Ordinary users can browse supermarket information, view notifications and announcements, and make product purchases through the system, while administrators can comprehensively manage supermarkets through the backend management system.
The system adopts a design concept of front-end and back-end separation. The front-end uses HTML, CSS, JavaScript and other technologies to build a user interface, while the back-end is based on the SSM framework to implement business logic and data processing. Interact with the database through MyBatis to ensure data security and consistency. At the same time, the system also implements user permission management, ensuring that different users can only access functions within their permission range.
The design and implementation of this system not only improves the management efficiency of supermarkets, but also enhances user experience, providing strong support for the modern management of supermarkets.
Keywords: Supermarket management system; SSM framework; Web
1 绪论
1.1 选题背景与意义
随着信息技术的快速发展和互联网的普及,传统的超市管理模式已经无法满足现代商业的需求。为了提高超市的管理效率、优化顾客购物体验以及应对激烈的市场竞争,开发一套基于Web的超市管理系统显得尤为重要。
选题背景方面,近年来,电子商务和在线购物持续繁荣,传统超市行业面临着巨大的挑战。为了适应这一变革,超市需要引入先进的信息管理系统来整合资源、提升服务质量和顾客体验。同时,随着SSM(Spring、SpringMVC、MyBatis)等成熟、稳定的技术框架的广泛应用,为开发高效、稳定的Web应用提供了强大的技术支持。
选题意义方面,本研究旨在设计和实现一个基于Web和SSM框架的超市管理系统,通过整合互联网技术和管理信息系统,实现对超市业务的全面优化。系统可以提供实时、准确的数据分析,帮助超市进行精细化管理和科学决策,提升运营效率和盈利能力。同时,系统还能为顾客提供便捷、个性化的购物体验,增强顾客忠诚度和市场竞争力。
综上所述,本研究选题具有重要的现实意义和应用价值,不仅有助于推动超市行业的数字化转型,还能为相关领域的学术研究和技术创新提供有益的参考。
在国内,超市管理系统的发展相对较晚,但近年来随着信息技术的不断进步和电子商务的快速发展,国内超市管理系统也得到了快速的提升。目前,国内的一些大型连锁超市已经开始采用先进的信息化管理系统,如进销存管理系统、会员管理系统、供应链管理系统等,以提高超市的运营效率和顾客满意度。然而,与发达国家相比,国内超市管理系统的技术水平仍然存在一定的差距,需要进一步加强技术研发和创新。
在国外,超市管理系统的发展已经相对成熟,许多国际性的大型连锁超市,如沃尔玛、家乐福等,都拥有自己完善的超市管理系统。这些系统不仅具备基本的进销存管理、会员管理等功能,还引入了先进的人工智能、大数据等技术,实现了更加智能化、个性化的管理和服务。同时,国外超市管理系统也非常注重数据安全和隐私保护,采取了多种措施来保障用户信息的安全性和隐私性。
综上所述,国内外超市管理系统在研究现状上存在一定的差异,但都在不断地向着更加智能化、高效化、个性化的方向发展。未来,随着技术的不断进步和应用领域的不断扩大,超市管理系统将会得到更加广泛和深入的应用。
论文将分层次经行编排,除去论文摘要致谢文献参考部分,正文部分还会对系统需求做出分析,以及阐述大体的设计和实现的功能,最后罗列部分调测记录,论文主要架构如下:
第一章:引言。第一章主要介绍了课题研究的背景和意义,系统开发的国内外研究现状和本文的研究内容与主要工作。
第二章:系统需求分析。主要从系统的用户、功能等方面进行需求分析。
第三章:系统设计。主要对系统框架、系统功能模块、数据库进行功能设计。
第四章:系统实现。主要介绍了系统框架搭建、系统界面的实现。
第五章:系统测试。主要对系统的部分界面进行测试并对主要功能进行测试
2系统分析
系统分析是开发一个项目的先决条件,通过系统分析可以很好的了解系统的主体用户的基本需求情况,同时这也是项目的开发的原因。进而对系统开发进行可行性分析,通常包括技术可行性、经济可行性等,可行性分析同时也是从项目整体角度进行的分析。然后就是对项目的具体需求进行分析,分析的手段一般都是通过用户的用例图来实现。接下来会进行详细的介绍。
2.1 可行性分析
2.1.1技术可行性:
当前,Web技术已经非常成熟,SSM(Spring、SpringMVC、MyBatis)框架在Java开发领域也得到了广泛应用,具有丰富的开发资源和稳定的性能表现。因此,采用Web和SSM技术栈开发超市管理系统在技术上是完全可行的。此外,现有的数据库技术、网络安全技术也能为系统的稳定运行提供有力保障。
2.1.2经济可行性:
超市管理系统的引入,可以帮助超市提高管理效率,减少人力成本,优化库存结构,提高销售额。从长期来看,系统的投入与产出比是正向的,具有显著的经济效益。因此,从经济角度来看,系统的开发与实施是可行的。
2.1.3操作可行性:
系统采用人性化的界面设计,操作流程简洁明了,易于上手。同时,系统提供了详细的用户手册和操作指南,可以帮助用户快速掌握系统操作。因此,从操作层面来看,系统的可行性是显而易见的。
2.1.4社会可行性:
随着信息化时代的到来,超市管理系统的应用已经成为行业趋势。系统的引入不仅可以提升超市的竞争力,还能为顾客提供更加便捷、高效的购物体验,符合社会发展的需求。因此,从社会角度来看,系统的开发与实施也是可行的。
综上所述,基于Web+SSM的超市管理系统在技术、经济、操作和社会四个方面都具有较高的可行性,为系统的设计与实现提供了有力的支撑。
2.2 系统流程分析
2.2.1系统开发流程
基于web的超市管理系统开发时,首先进行需求分析,进而对系统进行总体的设计规划,设计系统功能模块,数据库的选择等,本系统的开发流程如图2-1所示。

图2-1系统开发流程图
2.2.2 用户登录流程
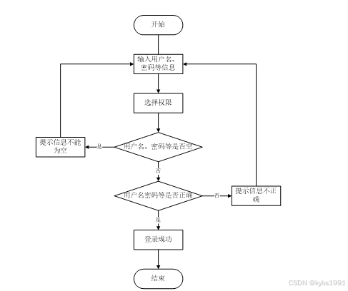
为了保证系统的安全性,要使用本系统对系统信息进行管理,必须先登陆到系统中。如图2-2所示。

图2-2 登录流程图
2.2.3 系统操作流程
用户打开并进入系统后,会先显示登录界面,输入正确的用户名和密码,系统自动检测信息,若信息无误,则用户会进入系统功能界面,进行操作,否则会提示错误无法登录,操作流程如图2-3所示。

图2-3 系统操作流程图
2.2.4 添加信息流程
管理员可以对通知公告、超市资讯、超市中心商品列表管理等进行信息的添加,用户可以对自己权限内的信息进行添加,输入信息后,系统会自行验证输入的信息和数据,若信息正确,会将其添加到数据库内,若信息有误,则会提示重新输入信息,添加信息流程如图2-4所示。

2.2.5 修改信息流程
管理员可以对通知公告、超市资讯、超市中心商城管理列表等进行的修改,用户可以对自己权限内的信息进行修改,首先进入修改信息界面,输入修改信息数据,系统进行数据的判断验证,修改信息合法则修改成功,信息更新至数据库,信息不合法则修改失败,重新输入。修改信息流程图如图2-5所示。

图2-5 修改信息流程图
2.2.6 删除信息流程
管理员可以对通知公告、超市资讯、超市中心商品列表等进行信息的删除,对要删除的信息进行选中后,点击删除按钮,系统会询问是否确定,若点击确定,则系统会删除掉选中的信息,并在数据库内对信息进行删除,删除信息流程图如图2-6所示。

图2-6 删除信息流程图
2.3 系统功能分析
按照基于web的超市管理系统的角色,我划分为了注册用户模块和管理员模块这两大部分。
1. 注册用户功能:
登录注册: 提供用户注册和登录功能,确保身份的安全性和唯一性。
首页:用户登录后的系统入口页面,展示最新的通知公告和超市资讯。
通知公告:展示系统发布的各类通知和公告信息,包括超市活动、促销信息等。
超市资讯:提供超市相关的各类资讯信息,如新品上架、特价商品等。
超市中心:用户可以浏览超市的商品信息,进行商品的搜索、筛选和查看详情。
商城管理:包括我的购物车:用户可以查看和管理自己的购物车,包括添加、删除商品、修改数量等操作。我的订单:用户可以查看和管理自己的订单信息,包括订单状态、订单详情等。
我的账户:用户可以管理自己的账户信息,包括修改密码、查看订单记录等。
个人中心:个人首页:显示用户的基本信息和操作记录。收藏:用户可以查看和管理自己收藏的商品信息。
2. 管理员功能:
后台首页:提供管理员查看系统整体运行情况的概览,包括销售情况、用户活跃度等数据的统计和分析。
系统用户管理:管理员可以管理系统中的管理员账户和注册用户,包括添加、编辑、删除和查看用户信息、禁用账户等操作。
收银信息管理:管理员可以管理超市的收银信息,包括查删增改收银信息等。
商品类型管理:管理员可以管理超市的商品类型信息,包括添加、编辑、删除商品类型等操作。
商品库存管理:管理员可以管理超市的商品库存信息,包括商品的入库、出库、盘点等。
轮播图管理:管理员可以管理系统首页的轮播图信息,包括添加、编辑和删除轮播图内容。
通知公告管理:管理员可以发布、修改和删除系统的各类通知和公告信息。
资源管理:管理员可以管理超市列表的数据信息,最新资讯以及分类,包括超市名称、地址、联系方式等。
商城管理包括以下:
超市中心管理:管理员可以管理超市的商品信息,包括添加、编辑、删除商品、设置以热门推荐商品列表及特价等操作。
分类列表管理:管理员可以管理商品的分类信息,包括添加、编辑、删除等操作。
订单列表管理:管理员可以查看系统的订单列表,包括订单状态、订单详情等。
以上功能设计能够满足不同用户角色的需求,提供了完善的超市管理系统服务,为用户提供了便捷的购车体验,同时也方便了管理员对系统的管理和运营。
基于web的超市管理系统的非功能性需求比如平台的安全性怎么样,可靠性怎么样,性能怎么样,可拓展性怎么样等。具体可以表示在如下2-1表格中:
表2-1基于web的超市管理系统非功能需求表
| 安全性 | 主要指基于web的超市管理系统数据库的安装,数据库的使用和密码的设定必须合乎规范。 |
| 可靠性 | 可靠性是指基于web的超市管理系统能够安装用户的指示进行操作,经过测试,可靠性90%以上。 |
| 性能 | 性能是影响基于web的超市管理系统占据市场的必要条件,所以性能最好要佳才好。 |
| 可扩展性 | 比如数据库预留多个属性,比如接口的使用等确保了系统的非功能性需求。 |
| 易用性 | 用户只要跟着基于web的超市管理系统的页面展示内容进行操作,就可以了。 |
| 可维护性 | 基于web的超市管理系统开发的可维护性是非常重要的,经过测试,可维护性没有问题 |
2.4 系统用例分析
通过2.3功能的分析,得出了系统的用例图:
注册用户角色用例如图2-7所示。

图2-7注册用户和销售用户角色用例图
管理员是维护整个基于web的超市管理系统中所有数据信息的。管理员角色用例如图2-9所示。

本章主要通过对基于web的超市管理系统的可行性分析、流程分析、功能需求分析、系统用例分析,确定整个系统要实现的功能。同时也为系统的代码实现和测试提供了标准。
3 系统总体设计
3.1 系统架构设计
本系统从架构上分为三层:表现层(UI)、业务逻辑层(BLL)以及数据层(DL)。

图3-1系统架构设计图
表现层(UI):又称UI层,主要完成本系统的UI交互功能,一个良好的UI可以打打提高用户的用户体验,增强用户使用本系统时的舒适度。UI的界面设计也要适应不同版本的超市管理系统以及不同尺寸的分辨率,以做到良好的兼容性。UI交互功能要求合理,用户进行交互操作时必须要得到与之相符的交互结果,这就要求表现层要与业务逻辑层进行良好的对接。
业务逻辑层(BLL):主要完成本系统的数据处理功能。用户从表现层传输过来的数据经过业务逻辑层进行处理交付给数据层,系统从数据层读取的数据经过业务逻辑层进行处理交付给表现层。
数据层(DL):由于本系统的数据是放在服务端的mysql数据库中,因此本属于服务层的部分可以直接整合在业务逻辑层中,所以数据层中只有数据库,其主要完成本系统的数据存储和管理功能。
3.2 系统功能模块设计
在上一章节中主要对系统的功能性需求和非功能性需求进行分析,并且根据需求分析了本系统中的用例。那么接下来就要开始对本系统的架构、主要功能和数据库开始进行设计。基于web的超市管理系统根据前面章节的需求分析得出,其总体设计模块图如图3-2所示。
图3-2系统功能模块图
数据库设计一般包括需求分析、概念模型设计、数据库表建立三大过程,其中需求分析前面章节已经阐述,概念模型设计有概念模型和逻辑结构设计两部分。
3.3.1 数据库概念结构设计
下面是整个基于web的超市管理系统中主要的数据库表总E-R实体关系图。
图3-3 基于web的超市管理系统总E-R关系图
通过上一小节中基于web的超市管理系统中总E-R关系图上得出一共需要创建很多个数据表。在此我主要罗列几个主要的数据库表结构设计。
| 编号 | 名称 | 数据类型 | 长度 | 小数位 | 允许空值 | 主键 | 默认值 | 说明 |
| 1 | cart_id | int | 10 | 0 | N | Y | 购物车ID: | |
| 2 | title | varchar | 64 | 0 | Y | N | 标题: | |
| 3 | img | varchar | 255 | 0 | N | N | 0 | 图片: |
| 4 | user_id | int | 10 | 0 | N | N | 0 | 用户ID: |
| 5 | create_time | timestamp | 19 | 0 | N | N | CURRENT_TIMESTAMP | 创建时间: |
| 6 | update_time | timestamp | 19 | 0 | N | N | CURRENT_TIMESTAMP | 更新时间: |
| 7 | state | int | 10 | 0 | N | N | 0 | 状态:使用中,已失效 |
| 8 | price | double | 9 | 2 | N | N | 0.00 | 单价: |
| 9 | price_ago | double | 9 | 2 | N | N | 0.00 | 原价: |
| 10 | price_count | double | 11 | 2 | N | N | 0.00 | 总价: |
| 11 | num | int | 10 | 0 | N | N | 1 | 数量: |
| 12 | goods_id | mediumint | 8 | 0 | N | N | 商品id:[0,8388607] | |
| 13 | type | varchar | 64 | 0 | N | N | 未分类 | 商品分类: |
| 14 | description | varchar | 255 | 0 | Y | N | 描述:[0,255]用于产品规格描述 |
| 编号 | 名称 | 数据类型 | 长度 | 小数位 | 允许空值 | 主键 | 默认值 | 说明 |
| 1 | cashier_information_id | int | 10 | 0 | N | Y | 收银信息ID | |
| 2 | product_name | varchar | 64 | 0 | Y | N | 商品名称 | |
| 3 | product_number | varchar | 64 | 0 | N | N | 商品编号 | |
| 4 | product_classification | varchar | 64 | 0 | Y | N | 商品分类 | |
| 5 | product_specifications | varchar | 64 | 0 | Y | N | 商品规格 | |
| 6 | product_amount | int | 10 | 0 | Y | N | 0 | 商品金额 |
| 7 | purchase_quantity | int | 10 | 0 | Y | N | 0 | 购买数量 |
| 8 | total_purchase_amount | varchar | 64 | 0 | Y | N | 购买总额 | |
| 9 | amount_collected | int | 10 | 0 | Y | N | 0 | 收款金额 |
| 10 | change_amount | varchar | 64 | 0 | Y | N | 找零金额 | |
| 11 | cashier_remarks | text | 65535 | 0 | Y | N | 收银备注 | |
| 12 | create_time | datetime | 19 | 0 | N | N | CURRENT_TIMESTAMP | 创建时间 |
| 13 | update_time | timestamp | 19 | 0 | N | N | CURRENT_TIMESTAMP | 更新时间 |
| 编号 | 名称 | 数据类型 | 长度 | 小数位 | 允许空值 | 主键 | 默认值 | 说明 |
| 1 | collect_id | int | 10 | 0 | N | Y | 收藏ID: | |
| 2 | user_id | int | 10 | 0 | N | N | 0 | 收藏人ID: |
| 3 | source_table | varchar | 255 | 0 | Y | N | 来源表: | |
| 4 | source_field | varchar | 255 | 0 | Y | N | 来源字段: | |
| 5 | source_id | int | 10 | 0 | N | N | 0 | 来源ID: |
| 6 | title | varchar | 255 | 0 | Y | N | 标题: | |
| 7 | img | varchar | 255 | 0 | Y | N | 封面: | |
| 8 | create_time | timestamp | 19 | 0 | N | N | CURRENT_TIMESTAMP | 创建时间: |
| 9 | update_time | timestamp | 19 | 0 | N | N | CURRENT_TIMESTAMP | 更新时间: |
| 编号 | 名称 | 数据类型 | 长度 | 小数位 | 允许空值 | 主键 | 默认值 | 说明 |
| 1 | comment_id | int | 10 | 0 | N | Y | 评论ID: | |
| 2 | user_id | int | 10 | 0 | N | N | 0 | 评论人ID: |
| 3 | reply_to_id | int | 10 | 0 | N | N | 0 | 回复评论ID:空为0 |
| 4 | content | longtext | 2147483647 | 0 | Y | N | 内容: | |
| 5 | nickname | varchar | 255 | 0 | Y | N | 昵称: | |
| 6 | avatar | varchar | 255 | 0 | Y | N | 头像地址:[0,255] | |
| 7 | create_time | timestamp | 19 | 0 | N | N | CURRENT_TIMESTAMP | 创建时间: |
| 8 | update_time | timestamp | 19 | 0 | N | N | CURRENT_TIMESTAMP | 更新时间: |
| 9 | source_table | varchar | 255 | 0 | Y | N | 来源表: | |
| 10 | source_field | varchar | 255 | 0 | Y | N | 来源字段: | |
| 11 | source_id | int | 10 | 0 | N | N | 0 | 来源ID: |
| 编号 | 名称 | 数据类型 | 长度 | 小数位 | 允许空值 | 主键 | 默认值 | 说明 |
| 1 | goods_id | mediumint | 8 | 0 | N | Y | 产品id:[0,8388607] | |
| 2 | title | varchar | 125 | 0 | Y | N | 标题:[0,125]用于产品和html的<title>标签中 | |
| 3 | img | text | 65535 | 0 | Y | N | 封面图:用于显示于产品列表页 | |
| 4 | description | varchar | 255 | 0 | Y | N | 描述:[0,255]用于产品规格描述 | |
| 5 | price_ago | double | 8 | 2 | N | N | 0.00 | 原价:[1] |
| 6 | price | double | 8 | 2 | N | N | 0.00 | 卖价:[1] |
| 7 | sales | int | 10 | 0 | N | N | 0 | 销量:[0,1000000000] |
| 8 | inventory | int | 10 | 0 | N | N | 0 | 商品库存 |
| 9 | type | varchar | 64 | 0 | N | N | 商品分类: | |
| 10 | hits | int | 10 | 0 | N | N | 0 | 点击量:[0,1000000000]访问这篇产品的人次 |
| 11 | content | longtext | 2147483647 | 0 | Y | N | 正文:产品的主体内容 | |
| 12 | img_1 | text | 65535 | 0 | Y | N | 主图1: | |
| 13 | img_2 | text | 65535 | 0 | Y | N | 主图2: | |
| 14 | img_3 | text | 65535 | 0 | Y | N | 主图3: | |
| 15 | img_4 | text | 65535 | 0 | Y | N | 主图4: | |
| 16 | img_5 | text | 65535 | 0 | Y | N | 主图5: | |
| 17 | create_time | timestamp | 19 | 0 | N | N | CURRENT_TIMESTAMP | 创建时间: |
| 18 | update_time | timestamp | 19 | 0 | N | N | CURRENT_TIMESTAMP | 更新时间: |
| 19 | customize_field | text | 65535 | 0 | Y | N | 自定义字段 | |
| 20 | source_table | varchar | 255 | 0 | Y | N | 来源表: | |
| 21 | source_field | varchar | 255 | 0 | Y | N | 来源字段: | |
| 22 | source_id | int | 10 | 0 | N | N | 0 | 来源ID: |
| 23 | user_id | int | 10 | 0 | Y | N | 0 | 添加人 |
| 编号 | 名称 | 数据类型 | 长度 | 小数位 | 允许空值 | 主键 | 默认值 | 说明 |
| 1 | type_id | int | 10 | 0 | N | Y | 商品分类ID: | |
| 2 | father_id | smallint | 5 | 0 | N | N | 0 | 上级分类ID:[0,32767] |
| 3 | name | varchar | 255 | 0 | Y | N | 商品名称: | |
| 4 | desc | varchar | 255 | 0 | Y | N | 描述: | |
| 5 | icon | varchar | 255 | 0 | Y | N | 图标: | |
| 6 | source_table | varchar | 255 | 0 | Y | N | 来源表: | |
| 7 | source_field | varchar | 255 | 0 | Y | N | 来源字段: | |
| 8 | create_time | timestamp | 19 | 0 | N | N | CURRENT_TIMESTAMP | 创建时间: |
| 9 | update_time | timestamp | 19 | 0 | N | N | CURRENT_TIMESTAMP | 更新时间: |
| 编号 | 名称 | 数据类型 | 长度 | 小数位 | 允许空值 | 主键 | 默认值 | 说明 |
| 1 | hits_id | int | 10 | 0 | N | Y | 点赞ID: | |
| 2 | user_id | int | 10 | 0 | N | N | 0 | 点赞人: |
| 3 | create_time | timestamp | 19 | 0 | N | N | CURRENT_TIMESTAMP | 创建时间: |
| 4 | update_time | timestamp | 19 | 0 | N | N | CURRENT_TIMESTAMP | 更新时间: |
| 5 | source_table | varchar | 255 | 0 | Y | N | 来源表: | |
| 6 | source_field | varchar | 255 | 0 | Y | N | 来源字段: | |
| 7 | source_id | int | 10 | 0 | N | N | 0 | 来源ID: |
| 编号 | 名称 | 数据类型 | 长度 | 小数位 | 允许空值 | 主键 | 默认值 | 说明 |
| 1 | notice_id | mediumint | 8 | 0 | N | Y | 公告id: | |
| 2 | title | varchar | 125 | 0 | N | N | 标题: | |
| 3 | content | longtext | 2147483647 | 0 | Y | N | 正文: | |
| 4 | create_time | timestamp | 19 | 0 | N | N | CURRENT_TIMESTAMP | 创建时间: |
| 5 | update_time | timestamp | 19 | 0 | N | N | CURRENT_TIMESTAMP | 更新时间: |
| 编号 | 名称 | 数据类型 | 长度 | 小数位 | 允许空值 | 主键 | 默认值 | 说明 |
| 1 | order_id | int | 10 | 0 | N | Y | 订单ID: | |
| 2 | order_number | varchar | 64 | 0 | Y | N | 订单号: | |
| 3 | goods_id | mediumint | 8 | 0 | N | N | 商品id:[0,8388607] | |
| 4 | title | varchar | 32 | 0 | Y | N | 商品标题: | |
| 5 | img | varchar | 255 | 0 | Y | N | 商品图片: | |
| 6 | price | double | 10 | 2 | N | N | 0.00 | 价格: |
| 7 | price_ago | double | 10 | 2 | N | N | 0.00 | 原价: |
| 8 | num | int | 10 | 0 | N | N | 1 | 数量: |
| 9 | price_count | double | 8 | 2 | N | N | 0.00 | 总价: |
| 10 | norms | varchar | 255 | 0 | Y | N | 规格: | |
| 11 | type | varchar | 64 | 0 | N | N | 未分类 | 商品分类: |
| 12 | contact_name | varchar | 32 | 0 | Y | N | 联系人姓名: | |
| 13 | contact_email | varchar | 125 | 0 | Y | N | 联系人邮箱: | |
| 14 | contact_phone | varchar | 11 | 0 | Y | N | 联系人手机: | |
| 15 | contact_address | varchar | 255 | 0 | Y | N | 收件地址: | |
| 16 | postal_code | varchar | 9 | 0 | Y | N | 邮政编码: | |
| 17 | user_id | int | 10 | 0 | N | N | 0 | 买家ID: |
| 18 | merchant_id | mediumint | 8 | 0 | N | N | 0 | 商家ID: |
| 19 | create_time | timestamp | 19 | 0 | N | N | CURRENT_TIMESTAMP | 创建时间: |
| 20 | update_time | timestamp | 19 | 0 | N | N | CURRENT_TIMESTAMP | 更新时间: |
| 21 | description | varchar | 255 | 0 | Y | N | 描述:[0,255]用于产品规格描述 | |
| 22 | state | varchar | 16 | 0 | N | N | 待付款 | 订单状态:待付款,待发货,待签收,已签收,待退款,已退款,已拒绝,已完成 |
| 23 | remark | text | 65535 | 0 | Y | N | 订单备注 | |
| 24 | delivery_state | varchar | 16 | 0 | Y | N | 未配送 | 发货状态:未配送,已配送 |
| 25 | vip_discount | double | 11 | 2 | Y | N | 0.00 | 折扣 |
| 编号 | 名称 | 数据类型 | 长度 | 小数位 | 允许空值 | 主键 | 默认值 | 说明 |
| 1 | praise_id | int | 10 | 0 | N | Y | 点赞ID: | |
| 2 | user_id | int | 10 | 0 | N | N | 0 | 点赞人: |
| 3 | create_time | timestamp | 19 | 0 | N | N | CURRENT_TIMESTAMP | 创建时间: |
| 4 | update_time | timestamp | 19 | 0 | N | N | CURRENT_TIMESTAMP | 更新时间: |
| 5 | source_table | varchar | 255 | 0 | Y | N | 来源表: | |
| 6 | source_field | varchar | 255 | 0 | Y | N | 来源字段: | |
| 7 | source_id | int | 10 | 0 | N | N | 0 | 来源ID: |
| 8 | status | bit | 1 | 0 | N | N | 1 | 点赞状态:1为点赞,0已取消 |
| 编号 | 名称 | 数据类型 | 长度 | 小数位 | 允许空值 | 主键 | 默认值 | 说明 |
| 1 | product_inventory_id | int | 10 | 0 | N | Y | 商品库存ID | |
| 2 | product_name | varchar | 64 | 0 | Y | N | 商品名称 | |
| 3 | product_number | varchar | 64 | 0 | N | N | 商品编号 | |
| 4 | product_classification | varchar | 64 | 0 | Y | N | 商品分类 | |
| 5 | product_images | varchar | 255 | 0 | Y | N | 商品图片 | |
| 6 | product_specifications | varchar | 64 | 0 | Y | N | 商品规格 | |
| 7 | production_date | date | 10 | 0 | Y | N | 生产日期 | |
| 8 | inventory_quantity | int | 10 | 0 | Y | N | 0 | 库存数量 |
| 9 | purchase_price | int | 10 | 0 | Y | N | 0 | 进货价格 |
| 10 | product_details | text | 65535 | 0 | Y | N | 商品详情 | |
| 11 | create_time | datetime | 19 | 0 | N | N | CURRENT_TIMESTAMP | 创建时间 |
| 12 | update_time | timestamp | 19 | 0 | N | N | CURRENT_TIMESTAMP | 更新时间 |
| 编号 | 名称 | 数据类型 | 长度 | 小数位 | 允许空值 | 主键 | 默认值 | 说明 |
| 1 | product_type_id | int | 10 | 0 | N | Y | 商品类型ID | |
| 2 | classification_name | varchar | 64 | 0 | Y | N | 类型名称 | |
| 3 | create_time | datetime | 19 | 0 | N | N | CURRENT_TIMESTAMP | 创建时间 |
| 4 | update_time | timestamp | 19 | 0 | N | N | CURRENT_TIMESTAMP | 更新时间 |
| 编号 | 名称 | 数据类型 | 长度 | 小数位 | 允许空值 | 主键 | 默认值 | 说明 |
| 1 | registered_users_id | int | 10 | 0 | N | Y | 注册用户ID | |
| 2 | user_name | varchar | 64 | 0 | Y | N | 用户名称 | |
| 3 | user_gender | varchar | 64 | 0 | Y | N | 用户性别 | |
| 4 | mobile_phone_number | varchar | 16 | 0 | Y | N | 手机号码 | |
| 5 | examine_state | varchar | 16 | 0 | N | N | 已通过 | 审核状态 |
| 6 | user_id | int | 10 | 0 | N | N | 0 | 用户ID |
| 7 | create_time | datetime | 19 | 0 | N | N | CURRENT_TIMESTAMP | 创建时间 |
| 8 | update_time | timestamp | 19 | 0 | N | N | CURRENT_TIMESTAMP | 更新时间 |
| 编号 | 名称 | 数据类型 | 长度 | 小数位 | 允许空值 | 主键 | 默认值 | 说明 |
| 1 | slides_id | int | 10 | 0 | N | Y | 轮播图ID: | |
| 2 | title | varchar | 64 | 0 | Y | N | 标题: | |
| 3 | content | varchar | 255 | 0 | Y | N | 内容: | |
| 4 | url | varchar | 255 | 0 | Y | N | 链接: | |
| 5 | img | varchar | 255 | 0 | Y | N | 轮播图: | |
| 6 | hits | int | 10 | 0 | N | N | 0 | 点击量: |
| 7 | create_time | timestamp | 19 | 0 | N | N | CURRENT_TIMESTAMP | 创建时间: |
| 8 | update_time | timestamp | 19 | 0 | N | N | CURRENT_TIMESTAMP | 更新时间: |
整个基于web的超市管理系统的需求分析主要对系统总体架构以及功能模块的设计,通过建立E-R模型和数据库逻辑系统设计完成了数据库系统设计。
4系统关键模块设计与实现
基于web的超市管理系统的详细设计与实现主要是根据前面的需求分析和总体设计来设计页面并实现业务逻辑。主要从界面实现、业务逻辑实现这两部分进行介绍。
4.1用户功能模块
4.1.1 首页界面
当进入基于web的超市管理系统的时候,首先映入眼帘的是系统的导航栏,其主界面展示如下图4-1所示。
图4-1 首页界面图
4.1.2 用户登录界面
基于web的超市管理系统中的注册后的用户是可以通过自己的账户名和密码进行登录的,当用户输入完整的自己的账户名和密码信息并点击“登录”按钮后,将会首先验证输入的有没有空数据,再次验证输入的账户名+密码和数据库中当前保存的用户信息是否一致,只有在一致后将会登录成功并自动跳转到基于web的超市管理系统的首页中;否则将会提示相应错误信息,用户登录界面如下图4-2所示。
图4-2用户登录界面图
4.1.3通知公告界面
当注册用户点击“通知公告”后,可以查看可查看超市的公告信息,包括促销等公告通知。界面如下图4-3所示。
图4-3通知公告界面图
4.1.4超市资讯界面
当用户点击“超市资讯”后,用户可以在资讯详情页面查看、收藏、点赞、评论该资讯,界面如下图所示。
图4-5超市资讯界面图
图4-5超市资讯详情界面图
注册用户点击“超市中心”菜单,可查看超市中心商品列表的信息,可以进行商品的搜索、筛选和查看详情。并加入购物车或点击购买。界面如下图所示。
图4-6超市中心界面图
用户可以在商城管理模块查看我的购物车和我的订单信息,界面如下图所示。
图4-7我的购物车界面图
图4-8我的订单界面图
4.2管理员功能模块
4.2.1 系统用户管理
基于web的超市管理系统中的管理人员是可以对注册的注册用户进行管理的,也可以对管理员进行管控。界面如下图所示。
图4-9系统用户界面图
4.2.2 系统管理
管理员点击“系统管理”这一菜单,管理员可以对前台展示的轮播图进行设置。界面如下图所示。
图4-10轮播图管理界面图
4.3.3 通知公告管理
管理员点击“通知公告管理”菜单,可以发布重要通知和公告,提醒用户关注的重要信息。管理员还可以编辑、删除或关闭通知公告,对通知公告进行统一管理。界面如下图所示。
图4-11通知规格管理界面图
4.3.4 资源管理
管理员点击“资源管理”菜单,管理员可以上传、编辑或删除系统的资源,如文章、图片、视频等。这些资源可用于超市资讯模块的展示。界面如下图所示。
图4-12超市列表面图
管理员还可以对资讯进行分类和标签化,方便用户查找和使用,界面如下图所示。
图4-13资源管理界面图
管理员点击“收银信息管理”菜单,管理员可以编辑、删除或增加收银信息,以便统计超市的收支情况,分析总结超市的运营状态。界面如下图所示。
图4-11收银管理界面图
管理员点击“商品库存管理”菜单,可以管理超市的商品库存信息,包括商品的入库、出库、盘点等。对库存信息进行删查增改,以便保持超市库存的准确数据信息。界面如下图所示。
图4-11商品库存管理界面图
5系统测试
系统开发到了最后一个阶段那就是系统测试,系统测试对软件的开发其实是非常有必要的。因为没什么系统一经开发出来就可能会尽善尽美,再厉害的系统开发工程师也会在系统开发的时候出现纰漏,系统测试能够较好的改正一些bug,为后期系统的维护性提供很好的支持。通过系统测试,开发人员也可以建立自己对系统的信心,为后期的系统版本的跟新提供支持。
5.2 系统测试用例
系统测试包括:用户登录功能测试、超市资讯展示功能测试、收银信息添加、超市资讯信息搜索、密码修改功能测试,如表5-1、5-2、5-3、5-4、5-5所示:
表5-1 用户登录功能测试表
| 用例名称 | 用户登录系统 |
| 目的 | 测试用户通过正确的用户名和密码可否登录功能 |
| 前提 | 未登录的情况下 |
| 测试流程 | 1) 进入登录页面 2) 输入正确的用户名和密码 |
| 预期结果 | 用户名和密码正确的时候,跳转到登录成功界面,反之则显示错误信息,提示重新输入 |
| 实际结果 | 实际结果与预期结果一致 |
超市资讯查看功能测试:
表5-2超市资讯查看功能测试表
| 用例名称 | 超市资讯信息查看 |
| 目的 | 测试超市资讯信息查看功能 |
| 前提 | 用户登录 |
| 测试流程 | 点击超市资讯信息列表 |
| 预期结果 | 可以查看到所有超市资讯信息 |
| 实际结果 | 实际结果与预期结果一致 |
管理员添加收银信息界面测试:
表5-3 管理员添加收银信息界面测试表
| 用例名称 | 收银信息添加测试用例 |
| 目的 | 测试收银信息添加功能 |
| 前提 | 管理员正常登录情况下 |
| 测试流程 | 1)管理员点击收银信息管理,然后点击添加后并填写信息。 2)点击进行提交。 |
| 预期结果 | 提交以后,页面首页会显示新的收银信息 |
| 实际结果 | 实际结果与预期结果一致 |
超市资讯信息搜索功能测试:
表5-4超市资讯信息搜索功能测试表
| 用例名称 | 超市资讯信息搜索测试 |
| 目的 | 测试超市资讯信息搜索功能 |
| 前提 | 无 |
| 测试流程 | 1)在搜索框填入搜索关键字。 2)点击搜索按钮。 |
| 预期结果 | 页面显示包含有搜索关键字的人才信息 |
| 实际结果 | 实际结果与预期结果一致 |
密码修改功能测试:
表5-5 密码修改功能测试表
| 用例名称 | 密码修改测试用例 |
| 目的 | 测试管理员密码修改功能 |
| 前提 | 管理员用户正常登录情况下 |
| 测试流程 | 1)管理员密码修改并完成填写。 2)点击进行提交。 |
| 预期结果 | 使用新的密码可以登录 |
| 实际结果 | 实际结果与预期结果一致 |
5.3 系统测试结果
通过编写基于web的超市管理系统的测试用例,已经检测完毕用户登录模块、超市资讯信息查看模块、收银信息添加模块、超市资讯信息搜索模块、密码修改功能测试,通过这5大模块为基于web的超市管理系统的后期推广运营提供了强力的技术支撑。
结论
在完成这项基于Web的超市管理系统设计与实现的研究后,我深感基于Web+SSM的超市管理系统的设计与实现是一项既具意义又充满挑战的任务。通过不断地探索与实践,我们成功地构建了一个功能完善、性能稳定的超市管理系统,为超市的现代化管理提供了有力支持。
在这一过程中,我们克服了诸多技术难题,不断优化系统架构和功能模块,最终实现了用户友好的界面设计、高效的数据处理和稳定的系统运行。这一切都离不开团队成员的共同努力和不懈追求。
然而,我们也清楚地认识到,系统仍存在一些不足之处,如部分功能仍有待完善、用户体验有待进一步提升等。这些不足将成为我们未来改进和优化的方向。
展望未来,我们将继续关注超市管理领域的发展趋势和技术创新,不断升级和完善系统功能,以更好地满足用户需求和市场变化。同时,我们也期待与更多同行交流和合作,共同推动超市管理系统的进步与发展。。
参考文献
[1] 市政府关于印发连云港市网上中介服务超市管理办法的通知 [J]. 连云港市人民政府公报, 2023, (12): 23-31.
[2] 陈彦婷,张涛,贺修健. 百果园水果连锁超市供应链风险管理研究 [J]. 北方经贸, 2024, (01): 89-93.
[3] 陈颖. Y水果超市库存管理优化[D]. 河北科技大学, 2023. DOI:10.27107/d.cnki.ghbku.2023.000926.
[4] 李炳楠
,李庆盛. “安全能量超市”管理法 创造者:河南中烟工业有限责任公司南阳卷烟厂制丝车间生产甲班 [J]. 班组天地, 2023, (10): 24-25.
[5] 何金道. 广电设备“无人超市”智能门禁管理系统设计与实现 [J]. 电视技术, 2023, 47 (04): 64-67. DOI:10.16280/j.videoe.2023.04.014.
[6] 崔祥. 基于Java超市可视化管理系统设计 [J]. 网络安全技术与应用, 2023, (02): 45-46.
[7] 张静,胡宁玉,冯丽萍. 基于Java的超市进销存管理系统的设计与实现 [J]. 信息与电脑(理论版), 2022, 34 (18): 124-127+131.
[8] 吕冠艳,李奋华. MVC架构下的校园超市管理系统的设计 [J]. 计算机时代, 2022, (04): 123-125. DOI:10.16644/j.cnki.cn33-1094/tp.2022.04.034.
[9] 袁明坤,曾丽. 基于JavaWeb的超市商品采购管理系统设计与实现 [J]. 电脑知识与技术, 2022, 18 (05): 61-63. DOI:10.14004/j.cnki.ckt.2022.0346.
[10] 庄帅. 基于B/S架构设计实现超市管理系统 [J]. 信息系统工程, 2022, (01): 105-108.
[11]数据超市管理系统. 山西省, 山西阳煤联创信息技术有限公司, 2021-12-31.
[12] 梅瑞泽,王静. 超市信息管理系统的设计与实现 [J]. 电子测试, 2021, (18): 78-80. DOI:10.16520/j.cnki.1000-8519.2021.18.028.
[13] 吴永豪. 基于大数据平台的无人智慧超市管理系统设计 [J]. 电子技术与软件工程, 2021, (12): 189-191.
[14] 岳纹. 企业小型超市管理系统的研究与开发 [J]. 电脑编程技巧与维护, 2021, (05): 89-91. DOI:10.16184/j.cnki.comprg.2021.05.036.
[15] 肖苏. 地区性小型连锁超市物流管理系统问题及对策研究——以德玛特超市为例 [J]. 内蒙古科技与经济, 2021, (08): 41-42+105.
[16] 王立新. 基于信息技术的超市后台管理系统研究 [J]. 无线互联科技, 2021, 18 (08): 60-61.
[17] Lu Y . Supermarket Management Information System [J]. Computer Software and Media Applications, 2018, 1 (1):
致 谢
在论文完成之际,我衷心感谢所有给予我帮助和支持的人。首先,我要向我的导师致以最诚挚的谢意。导师的悉心指导、耐心解答和无私奉献使我在学术道路上不断前行,论文的顺利完成离不开导师的辛勤付出和宝贵建议。
同时,我要感谢实验室的同学们,他们在我遇到困难和问题时提供了及时的帮助和支持。与他们一起探讨、交流让我收获颇丰,也使我更加珍惜这段宝贵的学术时光。
此外,我还要感谢我的家人和朋友,他们的鼓励和支持是我前行的动力。在我忙碌于论文写作和研究的日子里,他们始终给予我无微不至的关怀和理解,让我能够专心致志地投入到学术研究中。
最后,我要感谢所有参考文献的作者们,他们的研究成果为我的论文提供了宝贵的参考和启示。同时,也要感谢学校和学院提供的良好学术氛围和丰富资源,为我的研究提供了有力的支持。再次向所有帮助过我的人表示衷心的感谢!
请关注点赞+私信博主,免费领取项目源码

被折叠的 条评论
为什么被折叠?



