目录
摘要
本文旨在设计并实现一个基于Django框架的大学生体育测评管理系统。该系统旨在为高校体育管理部门提供一个高效、便捷的工具,以实现对大学生体育测评数据的集中管理、分析和评估。
首先,本文介绍了系统的背景和意义,阐述了体育测评在大学生体育教育中的重要性,以及传统管理方式存在的问题和不足。接着,文章详细描述了系统的整体架构设计,包括前后端分离的设计思想、数据库的设计以及系统功能模块的划分。
在系统设计方面,本文采用了Django框架作为后端开发的基础,利用其强大的ORM(对象关系映射)功能,简化了数据库操作,提高了开发效率。同时,系统采用了RESTful API的设计思想,实现了前后端的解耦,提高了系统的可扩展性和可维护性。在数据库设计方面,文章详细描述了数据库表的设计等内容,确保了数据的完整性和一致性。
在功能模块方面,系统实现了包括视频教程管理、项目分类管理、项目测评管理、参加测评管理、测评成绩管理、训练计划管理、训练日志管理、体能数据管理、体能分析管理、健康数据管理、健康报告管理、在线咨询管理、测评数据管理等多个核心功能。这些功能模块的设计旨在满足高校体育管理部门对体育测评数据的全面管理需求,提高管理效率和数据准确性。
最后,本文详细描述了系统的实现过程,包括前后端开发的具体实现、数据库的建立和连接、功能模块的编码实现等。同时,文章还对系统进行了测试和优化,确保系统的稳定性和性能。
综上所述,本文设计并实现了一个基于Django框架的大学生体育测评管理系统,为高校体育管理部门提供了一个高效、便捷的管理工具,有助于提升大学生体育测评工作的管理水平和效率。
关键词:django框架;大学生体育测评管理系统;系统设计与实现
Abstract
This article aims to design and implement a college student sports evaluation management system based on the Django framework. The system aims to provide an efficient and convenient tool for university sports management departments to achieve centralized management, analysis, and evaluation of college student sports evaluation data.
Firstly, this article introduces the background and significance of the system, elaborates on the importance of sports evaluation in college physical education, as well as the problems and shortcomings of traditional management methods. Next, the article provides a detailed description of the overall architecture design of the system, including the design concept of front-end and back-end separation, database design, and division of system functional modules.
In terms of system design, this article adopts the Django framework as the foundation for backend development, utilizing its powerful ORM (Object Relationship Mapping) function to simplify database operations and improve development efficiency. At the same time, the system adopts the design concept of RESTful API, achieving decoupling between the front-end and back-end, and improving the scalability and maintainability of the system. In terms of database design, the article provides a detailed description of the design of database tables, ensuring the integrity and consistency of data.
In terms of functional modules, the system has implemented multiple core functions, including video tutorial management, project classification management, project evaluation management, participation evaluation management, evaluation score management, training plan management, training log management, physical fitness data management, physical fitness analysis management, health data management, health report management, online consultation management, evaluation data management, etc. The design of these functional modules aims to meet the comprehensive management needs of university sports management departments for sports evaluation data, improve management efficiency and data accuracy.
Finally, this article provides a detailed description of the implementation process of the system, including the specific implementation of front-end and back-end development, database establishment and connection, and coding implementation of functional modules. At the same time, the article also tested and optimized the system to ensure its stability and performance.
In summary, this article designs and implements a college student sports evaluation management system based on the Django framework, providing an efficient and convenient management tool for college sports management departments, which helps to improve the management level and efficiency of college student sports evaluation work.
Keywords: django framework; College student sports evaluation management system; System Design and Implementation
1 绪论
1.1 选题背景与意义
随着信息化时代的到来,高校教育管理工作也在逐步向数字化、智能化方向转变。体育测评作为大学生体育教育的重要环节,其管理效率和数据准确性直接关系到学生的体育锻炼效果和整体健康水平。传统的体育测评管理方式,如纸质记录、人工统计等,不仅效率低下,而且容易出错,难以适应现代高等教育的管理需求。因此,开发一款基于信息化技术的大学生体育测评管理系统显得尤为迫切。
Django作为一款成熟、稳定的Web开发框架,以其高效的开发效率、强大的数据库操作能力和良好的可扩展性,在Web应用开发中得到了广泛应用。基于Django开发大学生体育测评管理系统,可以充分利用其框架优势,实现系统的快速搭建和高效运行。
此外,随着国家对大学生体质健康的日益重视,体育测评数据的管理和分析也变得越来越重要。通过开发体育测评管理系统,可以实现对大量测评数据的集中存储、快速查询和深入分析,为学校体育教育提供数据支持和决策依据。
因此,基于Django的大学生体育测评管理系统的设计与实现选题,不仅符合教育信息化的发展趋势,也满足了高校体育测评管理的实际需求,具有重要的现实意义和应用价值。通过该系统的应用,可以推动高校体育管理水平的提升,促进大学生体质健康的全面发展。
在国内,随着教育信息化和数字化进程的不断推进,大学生体育测评管理系统逐渐受到关注。近年来,国内学者和开发人员针对大学生体育测评管理系统进行了深入的研究与实践。一些高校和研究机构开始尝试利用信息化手段,如Django等Web开发框架,来设计和实现体育测评管理系统。这些系统通常包括学生信息管理、体育测评项目设置、成绩录入与查询、数据分析等功能模块。通过这些系统,可以更加便捷地管理体育测评数据,提高管理效率,促进学生的体育锻炼和健康发展。
国外研究现状:
在国外,尤其是教育发达的国家,大学生体育测评管理系统得到了较早的关注和发展。许多国外高校和研究机构已经建立了较为完善的体育测评管理体系,并采用了先进的信息化手段来支持管理。这些系统往往具备高度的自动化和智能化特点,能够实现对体育测评数据的自动采集、分析和评估。此外,国外的研究还注重将体育测评与学生的个性化需求相结合,提供定制化的体育锻炼方案和健康指导。
综上所述,国内外在大学生体育测评管理系统的研究与实践方面均取得了一定的成果。然而,国内的研究与实践相较于国外仍存在一定的差距。因此,基于Django的大学生体育测评管理系统的设计与实现,不仅能够满足国内高校的实际需求,还能够借鉴国外的先进经验和技术,推动国内体育测评管理系统的进一步发展。同时,该系统的设计与实现也将为国内外相关研究提供有益的参考和借鉴。
论文将分层次经行编排,除去论文摘要致谢文献参考部分,正文部分还会对系统需求做出分析,以及阐述大体的设计和实现的功能,最后罗列部分调测记录,论文主要架构如下:
第一章:引言。第一章主要介绍了课题研究的背景和意义,系统开发的国内外研究现状和本文的研究内容与主要工作。
第二章:系统需求分析。主要从系统的用户、功能等方面进行需求分析。
第三章:系统设计。主要对系统框架、系统功能模块、数据库进行功能设计。
第四章:系统实现。主要介绍了系统框架搭建、系统界面的实现。
第五章:系统测试。主要对系统的部分界面进行测试并对主要功能进行测试
2系统分析
系统分析是开发一个项目的先决条件,通过系统分析可以很好的了解系统的主体用户的基本需求情况,同时这也是项目的开发的原因。进而对系统开发进行可行性分析,通常包括技术可行性、经济可行性等,可行性分析同时也是从项目整体角度进行的分析。然后就是对项目的具体需求进行分析,分析的手段一般都是通过用户的用例图来实现。接下来会进行详细的介绍。
2.1 可行性分析
2.1.1经济可行性分析
相较于传统的软件开发方式,使用Django开发能够降低开发成本,提高开发效率。Django的开源性质意味着可以免费使用,并且可以借助其庞大的社区资源和文档支持。此外,系统的维护成本也相对较低,因为Django的架构清晰,易于维护和扩展。
Django是一个成熟、稳定且功能强大的Web开发框架,它遵循MVC设计模式,具有丰富的内置功能和强大的扩展性。它提供了对象关系映射(ORM)层,简化了数据库操作,并内置了认证、URL路由、模板引擎、对象关系映射(ORM)等功能。因此,使用Django开发大学生体育测评管理系统在技术上是完全可行的。
Django具有直观且易于使用的管理界面,使得非技术人员也能够轻松管理体育测评数据。同时,系统可以提供友好的用户界面和清晰的操作流程,使得用户能够迅速上手并高效地使用系统。此外,系统还可以提供详细的操作指南和帮助文档,确保用户能够顺利完成日常操作。
综上所述,从经济、技术和操作三个方面来看,基于Django的大学生体育测评管理系统的设计与实现是完全可行的。该系统的实施将为高校体育测评管理带来诸多好处,包括提高管理效率、降低运营成本、促进业务协同等。
2.2 系统流程分析
2.2.1系统开发流程
基于Django的大学生体育测评管理系统开发时,首先进行需求分析,进而对系统进行总体的设计规划,设计系统功能模块,数据库的选择等,本系统的开发流程如图2-1所示。

图2-1系统开发流程图
2.2.2 用户登录流程
为了保证系统的安全性,要使用本系统对系统信息进行管理,必须先登陆到系统中。如图2-2所示。

图2-2 登录流程图
2.2.3 系统操作流程
用户打开并进入系统后,会先显示登录界面,输入正确的用户名和密码,系统自动检测信息,若信息无误,则用户会进入系统功能界面,进行操作,否则会提示错误无法登录,操作流程如图2-3所示。

图2-3 系统操作流程图
2.2.4 添加信息流程
管理员可以对通知公告、学校资讯、视频教程等进行信息的添加,用户可以对自己权限内的信息进行添加,输入信息后,系统会自行验证输入的信息和数据,若信息正确,会将其添加到数据库内,若信息有误,则会提示重新输入信息,添加信息流程如图2-4所示。

2.2.5 修改信息流程
管理员可以对通知公告、学校资讯、视频教程等进行的修改,用户可以对自己权限内的信息进行修改,首先进入修改信息界面,输入修改信息数据,系统进行数据的判断验证,修改信息合法则修改成功,信息更新至数据库,信息不合法则修改失败,重新输入。修改信息流程图如图2-5所示。

图2-5 修改信息流程图
2.2.6 删除信息流程
管理员可以对通知公告、学校资讯、视频教程等进行信息的删除,对要删除的信息进行选中后,点击删除按钮,系统会询问是否确定,若点击确定,则系统会删除掉选中的信息,并在数据库内对信息进行删除,删除信息流程图如图2-6所示。

图2-6 删除信息流程图
按照基于django的大学生体育测评管理系统的角色,系统划分为了学生用户模块、教师用户模块和管理员模块这三大部分。在设计和实现基于Spring Boot的大学生体育测评管理系统时,我们需要充分考虑学生用户、教师用户和管理员的不同需求,以确保系统能够满足各类用户的功能要求。以下是针对不同用户角色的功能分析:
1. 学生用户功能:
登录注册: 提供学生用户注册和登录功能,确保用户身份安全。
首页: 展示平台的主要功能入口、最新的通知公告、学校资讯、视频教程等内容,引导学生用户浏览平台。
社交互动: 提供学生用户之间交流互动的平台,讨论体育相关话题、分享经验等。
通知公告: 提供平台发布的公告信息,包括活动安排、重要通知等。
学校资讯: 提供学校内部的体育活动、比赛等相关信息。
视频教程: 提供体育训练的视频教程,帮助学生用户进行训练。
项目测评: 学生用户可以参与体育项目的测评活动。
我的账户: 学生用户个人信息管理,包括头像、昵称、密码等。
个人中心:
个人首页: 展示学生用户个人信息和相关统计数据。
参加测评: 学生用户可以报名参加体育项目的测评活动。
测评成绩: 学生用户可以查看自己的测评成绩。
训练计划: 学生用户可以查看个人的训练计划安排。
训练日志: 学生用户可以记录个人的训练情况和进展。
体能数据: 学生用户可以记录个人的体能数据。
体能分析: 学生用户可以查看体能数据的分析和比对。
健康数据: 学生用户可以记录个人的健康数据。
健康报告: 学生用户可以查看个人的健康报告。
在线咨询: 学生用户可以进行在线咨询体育相关问题。
收藏: 学生用户可以收藏感兴趣的资讯或训练计划。
2. 教师用户功能:
登录注册: 提供教师用户注册和登录功能,确保用户身份安全。
首页: 展示平台的主要功能入口、最新的通知公告、学校资讯、视频教程等内容,引导教师用户浏览平台。
社交互动: 提供教师用户之间交流互动的平台,讨论体育教学相关话题、分享经验等。
通知公告: 提供平台发布的公告信息,包括活动安排、重要通知等。
学校资讯: 提供学校内部的体育活动、教学安排等相关信息。
视频教程: 提供体育教学的视频教程,帮助教师用户进行教学。
项目测评: 教师用户可以管理体育项目的测评活动。
我的账户: 教师用户个人信息管理,包括头像、昵称、密码等。
个人中心:
个人首页: 展示教师用户个人信息和相关统计数据。
项目测评: 教师用户可以管理体育项目的测评活动,包括发布、编辑和删除测评信息。
参加测评: 教师用户可以查看学生参加测评的情况。
在线咨询: 教师用户可以回复学生的在线咨询问题。
收藏: 教师用户可以收藏感兴趣的资讯或教学资源。
3. 管理员功能:
后台首页: 提供管理员登录后的管理主页,展示系统的重要信息和功能入口。
系统用户: 管理系统内的用户信息,包括学生用户、教师用户和管理员的账户信息和权限设置。
视频教程管理: 管理系统内的视频教程信息,包括添加、编辑和删除视频教程。
项目分类管理: 管理体育项目的分类信息,确保项目分类清晰。
项目测评管理: 管理体育项目的测评活动,包括发布、编辑和删除测评信息。
参加测评管理: 管理学生参与测评的情况,确保测评信息的准确性。
测评成绩管理: 管理学生的测评成绩,确保成绩信息的准确性。
训练计划管理: 管理学生和教师的训练计划,确保训练计划的有效性。
训练日志管理: 管理学生和教师的训练日志,确保训练情况的记录和分析。
体能数据管理: 管理学生的体能数据,确保数据记录的准确性。
体能分析管理: 管理学生的体能数据分析,提供对学生体能情况的分析。
健康数据管理: 管理学生的健康数据,确保数据的准确记录。
健康报告管理: 管理学生的健康报告,提供对学生健康状况的分析。
在线咨询管理: 管理学生和教师的在线咨询情况,确保咨询服务的顺利进行。
测评数据管理: 管理测评数据,提供对测评结果的分析和统计。
系统管理:
轮播图管理: 管理系统首页的轮播图信息,提供系统宣传和通知功能。
通知公告管理: 管理系统发布的通知和公告信息,确保信息及时有效。
资源管理:
学校资讯: 管理学校内部的体育活动、教学安排等相关信息。
资讯分类: 管理学校资讯的分类信息,方便用户浏览和查找。
交流管理:
社交互动: 管理学生和教师之间的社交互动平台,确保交流的顺利进行。
论坛分类: 管理论坛帖子的分类信息,确保论坛的正常运行和管理。
以上是基于Django的大学生体育测评管理系统的功能需求分析,涵盖了学生用户、教师用户和管理员三个角色的功能设计与实现要求。
基于django的大学生体育测评管理系统的非功能性需求比如系统的安全性怎么样,可靠性怎么样,性能怎么样,可拓展性怎么样等。具体可以表示在如下2-1表格中:
表2-1基于django的大学生体育测评管理系统非功能需求表
| 安全性 | 主要指基于django的大学生体育测评管理系统数据库的安装,数据库的使用和密码的设定必须合乎规范。 |
| 可靠性 | 可靠性是指基于django的大学生体育测评管理系统能够安装用户的指示进行操作,经过测试,可靠性90%以上。 |
| 性能 | 性能是影响基于django的大学生体育测评管理系统占据市场的必要条件,所以性能最好要佳才好。 |
| 可扩展性 | 比如数据库预留多个属性,比如接口的使用等确保了系统的非功能性需求。 |
| 易用性 | 用户只要跟着基于django的大学生体育测评管理系统的页面展示内容进行操作,就可以了。 |
| 可维护性 | 基于django的大学生体育测评管理系统开发的可维护性是非常重要的,经过测试,可维护性没有问题 |
2.4 系统用例分析
通过2.3功能的分析,得出了系统的用例图:
学生用户角色用例如图2-3所示。
图2-3学生用户角色用例图
教师用户角色用例如图2-4所示。
图2-4教师用户角色用例图
管理员是维护整个基于django的大学生体育测评管理系统中所有数据信息的。管理员角色用例如图2-5所示。

图2-5基于django的大学生体育测评管理系统管理员角色用例图
本章主要通过对基于django的大学生体育测评管理系统的可行性分析、流程分析、功能需求分析、系统用例分析,确定整个系统要实现的功能。同时也为系统的代码实现和测试提供了标准。
3 系统总体设计
本章主要讨论的内容包括系统的功能模块设计、数据库系统设计。
3.1 系统架构设计
本系统从架构上分为三层:表现层(UI)、业务逻辑层(BLL)以及数据层(DL)。

图3-1系统架构设计图
表现层(UI):又称UI层,主要完成本系统的UI交互功能,一个良好的UI可以提高用户的用户体验,增强用户使用本系统时的舒适度。UI的界面设计也要适应不同版本的大学生体育测评管理系统以及不同尺寸的分辨率,以做到良好的兼容性。UI交互功能要求合理,用户进行交互操作时必须要得到与之相符的交互结果,这就要求表现层要与业务逻辑层进行良好的对接。
业务逻辑层(BLL):主要完成本系统的数据处理功能。用户从表现层传输过来的数据经过业务逻辑层进行处理交付给数据层,系统从数据层读取的数据经过业务逻辑层进行处理交付给表现层。
数据层(DL):由于本系统的数据是放在服务端的mysql数据库中,因此本属于服务层的部分可以直接整合在业务逻辑层中,所以数据层中只有数据库,其主要完成本系统的数据存储和管理功能。
3.2 系统功能模块设计
在上一章节中主要对系统的功能性需求和非功能性需求进行分析,并且根据需求分析了本系统中的用例。那么接下来就要开始对本系统的架构、主要功能和数据库开始进行设计。基于django的大学生体育测评管理系统根据前面章节的需求分析得出,其总体设计模块图如图3-2所示。
图3-2系统功能模块图
数据库设计一般包括需求分析、概念模型设计、数据库表建立三大过程,其中需求分析前面章节已经阐述,概念模型设计有概念模型和逻辑结构设计两部分。
3.3.1 数据库概念结构设计
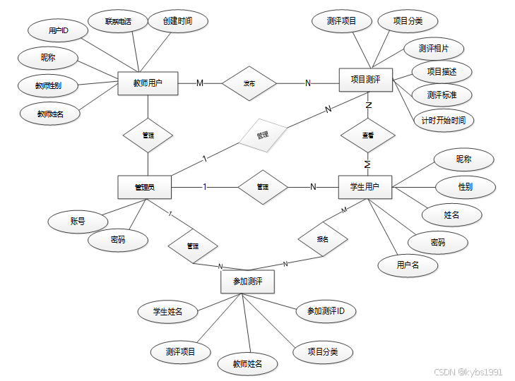
下面是整个基于django的大学生体育测评管理系统中主要的数据库表总E-R实体关系图。
图3-3 基于django的大学生体育测评管理系统总E-R关系图
通过上一小节中基于django的大学生体育测评管理系统中总E-R关系图上得出一共需要创建很多个数据表。在此我主要罗列几个主要的数据库表结构设计。
| 编号 | 名称 | 数据类型 | 长度 | 小数位 | 允许空值 | 主键 | 默认值 | 说明 |
| 1 | token_id | int | 10 | 0 | N | Y | 临时访问牌ID | |
| 2 | token | varchar | 64 | 0 | Y | N | 临时访问牌 | |
| 3 | info | text | 65535 | 0 | Y | N | ||
| 4 | maxage | int | 10 | 0 | N | N | 2 | 最大寿命:默认2小时 |
| 5 | create_time | timestamp | 19 | 0 | N | N | CURRENT_TIMESTAMP | 创建时间: |
| 6 | update_time | timestamp | 19 | 0 | N | N | CURRENT_TIMESTAMP | 更新时间: |
| 7 | user_id | int | 10 | 0 | N | N | 0 | 用户编号: |
| 编号 | 名称 | 数据类型 | 长度 | 小数位 | 允许空值 | 主键 | 默认值 | 说明 |
| 1 | article_id | mediumint | 8 | 0 | N | Y | 文章id:[0,8388607] | |
| 2 | title | varchar | 125 | 0 | N | Y | 标题:[0,125]用于文章和html的title标签中 | |
| 3 | type | varchar | 64 | 0 | N | N | 0 | 文章分类:[0,1000]用来搜索指定类型的文章 |
| 4 | hits | int | 10 | 0 | N | N | 0 | 点击数:[0,1000000000]访问这篇文章的人次 |
| 5 | praise_len | int | 10 | 0 | N | N | 0 | 点赞数 |
| 6 | create_time | timestamp | 19 | 0 | N | N | CURRENT_TIMESTAMP | 创建时间: |
| 7 | update_time | timestamp | 19 | 0 | N | N | CURRENT_TIMESTAMP | 更新时间: |
| 8 | source | varchar | 255 | 0 | Y | N | 来源:[0,255]文章的出处 | |
| 9 | url | varchar | 255 | 0 | Y | N | 来源地址:[0,255]用于跳转到发布该文章的网站 | |
| 10 | tag | varchar | 255 | 0 | Y | N | 标签:[0,255]用于标注文章所属相关内容,多个标签用空格隔开 | |
| 11 | content | longtext | 2147483647 | 0 | Y | N | 正文:文章的主体内容 | |
| 12 | img | varchar | 255 | 0 | Y | N | 封面图 | |
| 13 | description | text | 65535 | 0 | Y | N | 文章描述 |
| 编号 | 名称 | 数据类型 | 长度 | 小数位 | 允许空值 | 主键 | 默认值 | 说明 |
| 1 | type_id | smallint | 5 | 0 | N | Y | 分类ID:[0,10000] | |
| 2 | display | smallint | 5 | 0 | N | N | 100 | 显示顺序:[0,1000]决定分类显示的先后顺序 |
| 3 | name | varchar | 16 | 0 | N | N | 分类名称:[2,16] | |
| 4 | father_id | smallint | 5 | 0 | N | N | 0 | 上级分类ID:[0,32767] |
| 5 | description | varchar | 255 | 0 | Y | N | 描述:[0,255]描述该分类的作用 | |
| 6 | icon | text | 65535 | 0 | Y | N | 分类图标: | |
| 7 | url | varchar | 255 | 0 | Y | N | 外链地址:[0,255]如果该分类是跳转到其他网站的情况下,就在该URL上设置 | |
| 8 | create_time | timestamp | 19 | 0 | N | N | CURRENT_TIMESTAMP | 创建时间: |
| 9 | update_time | timestamp | 19 | 0 | N | N | CURRENT_TIMESTAMP | 更新时间: |
| 编号 | 名称 | 数据类型 | 长度 | 小数位 | 允许空值 | 主键 | 默认值 | 说明 |
| 1 | auth_id | int | 10 | 0 | N | Y | 授权ID: | |
| 2 | user_group | varchar | 64 | 0 | Y | N | 用户组: | |
| 3 | mod_name | varchar | 64 | 0 | Y | N | 模块名: | |
| 4 | table_name | varchar | 64 | 0 | Y | N | 表名: | |
| 5 | page_title | varchar | 255 | 0 | Y | N | 页面标题: | |
| 6 | path | varchar | 255 | 0 | Y | N | 路由路径: | |
| 7 | position | varchar | 32 | 0 | Y | N | 位置: | |
| 8 | mode | varchar | 32 | 0 | N | N | _blank | 跳转方式: |
| 9 | add | tinyint | 3 | 0 | N | N | 1 | 是否可增加: |
| 10 | del | tinyint | 3 | 0 | N | N | 1 | 是否可删除: |
| 11 | set | tinyint | 3 | 0 | N | N | 1 | 是否可修改: |
| 12 | get | tinyint | 3 | 0 | N | N | 1 | 是否可查看: |
| 13 | field_add | text | 65535 | 0 | Y | N | 添加字段: | |
| 14 | field_set | text | 65535 | 0 | Y | N | 修改字段: | |
| 15 | field_get | text | 65535 | 0 | Y | N | 查询字段: | |
| 16 | table_nav_name | varchar | 500 | 0 | Y | N | 跨表导航名称: | |
| 17 | table_nav | varchar | 500 | 0 | Y | N | 跨表导航: | |
| 18 | option | text | 65535 | 0 | Y | N | 配置: | |
| 19 | create_time | timestamp | 19 | 0 | N | N | CURRENT_TIMESTAMP | 创建时间: |
| 20 | update_time | timestamp | 19 | 0 | N | N | CURRENT_TIMESTAMP | 更新时间: |
| 编号 | 名称 | 数据类型 | 长度 | 小数位 | 允许空值 | 主键 | 默认值 | 说明 |
| 1 | collect_id | int | 10 | 0 | N | Y | 收藏ID: | |
| 2 | user_id | int | 10 | 0 | N | N | 0 | 收藏人ID: |
| 3 | source_table | varchar | 255 | 0 | Y | N | 来源表: | |
| 4 | source_field | varchar | 255 | 0 | Y | N | 来源字段: | |
| 5 | source_id | int | 10 | 0 | N | N | 0 | 来源ID: |
| 6 | title | varchar | 255 | 0 | Y | N | 标题: | |
| 7 | img | varchar | 255 | 0 | Y | N | 封面: | |
| 8 | create_time | timestamp | 19 | 0 | N | N | CURRENT_TIMESTAMP | 创建时间: |
| 9 | update_time | timestamp | 19 | 0 | N | N | CURRENT_TIMESTAMP | 更新时间: |
| 编号 | 名称 | 数据类型 | 长度 | 小数位 | 允许空值 | 主键 | 默认值 | 说明 |
| 1 | comment_id | int | 10 | 0 | N | Y | 评论ID: | |
| 2 | user_id | int | 10 | 0 | N | N | 0 | 评论人ID: |
| 3 | reply_to_id | int | 10 | 0 | N | N | 0 | 回复评论ID:空为0 |
| 4 | content | longtext | 2147483647 | 0 | Y | N | 内容: | |
| 5 | nickname | varchar | 255 | 0 | Y | N | 昵称: | |
| 6 | avatar | varchar | 255 | 0 | Y | N | 头像地址:[0,255] | |
| 7 | create_time | timestamp | 19 | 0 | N | N | CURRENT_TIMESTAMP | 创建时间: |
| 8 | update_time | timestamp | 19 | 0 | N | N | CURRENT_TIMESTAMP | 更新时间: |
| 9 | source_table | varchar | 255 | 0 | Y | N | 来源表: | |
| 10 | source_field | varchar | 255 | 0 | Y | N | 来源字段: | |
| 11 | source_id | int | 10 | 0 | N | N | 0 | 来源ID: |
| 编号 | 名称 | 数据类型 | 长度 | 小数位 | 允许空值 | 主键 | 默认值 | 说明 |
| 1 | evaluation_data_id | int | 10 | 0 | N | Y | 测评数据ID | |
| 2 | evaluation_items | varchar | 64 | 0 | Y | N | 测评项目 | |
| 3 | average_score | int | 10 | 0 | Y | N | 0 | 平均分 |
| 4 | maximum_score | int | 10 | 0 | Y | N | 0 | 最高分 |
| 5 | lowest_score | int | 10 | 0 | Y | N | 0 | 最低分 |
| 6 | standard_deviation | int | 10 | 0 | Y | N | 0 | 标准差 |
| 7 | create_time | datetime | 19 | 0 | N | N | CURRENT_TIMESTAMP | 创建时间 |
| 8 | update_time | timestamp | 19 | 0 | N | N | CURRENT_TIMESTAMP | 更新时间 |
| 编号 | 名称 | 数据类型 | 长度 | 小数位 | 允许空值 | 主键 | 默认值 | 说明 |
| 1 | evaluation_score_id | int | 10 | 0 | N | Y | 测评成绩ID | |
| 2 | teacher_users | int | 10 | 0 | Y | N | 0 | 教师用户 |
| 3 | student_users | int | 10 | 0 | Y | N | 0 | 学生用户 |
| 4 | student_name | varchar | 64 | 0 | Y | N | 学生姓名 | |
| 5 | evaluation_items | varchar | 64 | 0 | Y | N | 测评项目 | |
| 6 | project_classification | varchar | 64 | 0 | Y | N | 项目分类 | |
| 7 | evaluation_time | date | 10 | 0 | Y | N | 测评时间 | |
| 8 | evaluation_score | int | 10 | 0 | Y | N | 0 | 测评成绩 |
| 9 | teacher_evaluation | text | 65535 | 0 | Y | N | 教师评价 | |
| 10 | create_time | datetime | 19 | 0 | N | N | CURRENT_TIMESTAMP | 创建时间 |
| 11 | update_time | timestamp | 19 | 0 | N | N | CURRENT_TIMESTAMP | 更新时间 |
| 编号 | 名称 | 数据类型 | 长度 | 小数位 | 允许空值 | 主键 | 默认值 | 说明 |
| 1 | forum_id | mediumint | 8 | 0 | N | Y | 论坛id | |
| 2 | display | smallint | 5 | 0 | N | N | 100 | 排序 |
| 3 | user_id | mediumint | 8 | 0 | N | N | 0 | 用户ID |
| 4 | nickname | varchar | 16 | 0 | Y | N | 昵称:[0,16] | |
| 5 | praise_len | int | 10 | 0 | Y | N | 0 | 点赞数 |
| 6 | hits | int | 10 | 0 | N | N | 0 | 访问数 |
| 7 | title | varchar | 125 | 0 | N | N | 标题 | |
| 8 | keywords | varchar | 125 | 0 | Y | N | 关键词 | |
| 9 | description | varchar | 255 | 0 | Y | N | 描述 | |
| 10 | url | varchar | 255 | 0 | Y | N | 来源地址 | |
| 11 | tag | varchar | 255 | 0 | Y | N | 标签 | |
| 12 | img | text | 65535 | 0 | Y | N | 封面图 | |
| 13 | content | longtext | 2147483647 | 0 | Y | N | 正文 | |
| 14 | create_time | timestamp | 19 | 0 | N | N | CURRENT_TIMESTAMP | 创建时间: |
| 15 | update_time | timestamp | 19 | 0 | N | N | CURRENT_TIMESTAMP | 更新时间: |
| 16 | avatar | varchar | 255 | 0 | Y | N | 发帖人头像: | |
| 17 | type | varchar | 64 | 0 | N | N | 0 | 论坛分类:[0,1000]用来搜索指定类型的论坛帖 |
| 编号 | 名称 | 数据类型 | 长度 | 小数位 | 允许空值 | 主键 | 默认值 | 说明 |
| 1 | type_id | smallint | 5 | 0 | N | Y | 分类ID:[0,10000] | |
| 2 | name | varchar | 16 | 0 | N | N | 分类名称:[2,16] | |
| 3 | description | varchar | 255 | 0 | Y | N | 描述:[0,255]描述该分类的作用 | |
| 4 | url | varchar | 255 | 0 | Y | N | 外链地址:[0,255]如果该分类是跳转到其他网站的情况下,就在该URL上设置 | |
| 5 | father_id | smallint | 5 | 0 | N | N | 0 | 上级分类ID:[0,32767] |
| 6 | icon | varchar | 255 | 0 | Y | N | 分类图标: | |
| 7 | create_time | timestamp | 19 | 0 | N | N | CURRENT_TIMESTAMP | 创建时间: |
| 8 | update_time | timestamp | 19 | 0 | N | N | CURRENT_TIMESTAMP | 更新时间: |
| 编号 | 名称 | 数据类型 | 长度 | 小数位 | 允许空值 | 主键 | 默认值 | 说明 |
| 1 | health_data_id | int | 10 | 0 | N | Y | 健康数据ID | |
| 2 | student_users | int | 10 | 0 | Y | N | 0 | 学生用户 |
| 3 | student_name | varchar | 64 | 0 | Y | N | 学生姓名 | |
| 4 | eating_habits | text | 65535 | 0 | Y | N | 饮食习惯 | |
| 5 | sleep_quality | text | 65535 | 0 | Y | N | 睡眠质量 | |
| 6 | create_time | datetime | 19 | 0 | N | N | CURRENT_TIMESTAMP | 创建时间 |
| 7 | update_time | timestamp | 19 | 0 | N | N | CURRENT_TIMESTAMP | 更新时间 |
| 编号 | 名称 | 数据类型 | 长度 | 小数位 | 允许空值 | 主键 | 默认值 | 说明 |
| 1 | health_report_id | int | 10 | 0 | N | Y | 健康报告ID | |
| 2 | student_users | int | 10 | 0 | Y | N | 0 | 学生用户 |
| 3 | student_name | varchar | 64 | 0 | Y | N | 学生姓名 | |
| 4 | eating_habits | text | 65535 | 0 | Y | N | 饮食习惯 | |
| 5 | sleep_quality | text | 65535 | 0 | Y | N | 睡眠质量 | |
| 6 | health_report | text | 65535 | 0 | Y | N | 健康报告 | |
| 7 | report_recommendations | text | 65535 | 0 | Y | N | 报告建议 | |
| 8 | create_time | datetime | 19 | 0 | N | N | CURRENT_TIMESTAMP | 创建时间 |
| 9 | update_time | timestamp | 19 | 0 | N | N | CURRENT_TIMESTAMP | 更新时间 |
| 编号 | 名称 | 数据类型 | 长度 | 小数位 | 允许空值 | 主键 | 默认值 | 说明 |
| 1 | hits_id | int | 10 | 0 | N | Y | 点赞ID: | |
| 2 | user_id | int | 10 | 0 | N | N | 0 | 点赞人: |
| 3 | create_time | timestamp | 19 | 0 | N | N | CURRENT_TIMESTAMP | 创建时间: |
| 4 | update_time | timestamp | 19 | 0 | N | N | CURRENT_TIMESTAMP | 更新时间: |
| 5 | source_table | varchar | 255 | 0 | Y | N | 来源表: | |
| 6 | source_field | varchar | 255 | 0 | Y | N | 来源字段: | |
| 7 | source_id | int | 10 | 0 | N | N | 0 | 来源ID: |
| 编号 | 名称 | 数据类型 | 长度 | 小数位 | 允许空值 | 主键 | 默认值 | 说明 |
| 1 | notice_id | mediumint | 8 | 0 | N | Y | 公告id: | |
| 2 | title | varchar | 125 | 0 | N | N | 标题: | |
| 3 | content | longtext | 2147483647 | 0 | Y | N | 正文: | |
| 4 | create_time | timestamp | 19 | 0 | N | N | CURRENT_TIMESTAMP | 创建时间: |
| 5 | update_time | timestamp | 19 | 0 | N | N | CURRENT_TIMESTAMP | 更新时间: |
| 编号 | 名称 | 数据类型 | 长度 | 小数位 | 允许空值 | 主键 | 默认值 | 说明 |
| 1 | online_consultation_id | int | 10 | 0 | N | Y | 在线咨询ID | |
| 2 | student_users | int | 10 | 0 | Y | N | 0 | 学生用户 |
| 3 | student_name | varchar | 64 | 0 | Y | N | 学生姓名 | |
| 4 | consultation_questions | text | 65535 | 0 | Y | N | 咨询问题 | |
| 5 | teacher_users | int | 10 | 0 | Y | N | 0 | 教师用户 |
| 6 | reply_to_questions | text | 65535 | 0 | Y | N | 回复问题 | |
| 7 | create_time | datetime | 19 | 0 | N | N | CURRENT_TIMESTAMP | 创建时间 |
| 8 | update_time | timestamp | 19 | 0 | N | N | CURRENT_TIMESTAMP | 更新时间 |
表participate_in_evaluation (参加测评)
| 编号 | 名称 | 数据类型 | 长度 | 小数位 | 允许空值 | 主键 | 默认值 | 说明 |
| 1 | participate_in_evaluation_id | int | 10 | 0 | N | Y | 参加测评ID | |
| 2 | student_users | int | 10 | 0 | Y | N | 0 | 学生用户 |
| 3 | student_name | varchar | 64 | 0 | Y | N | 学生姓名 | |
| 4 | teacher_users | int | 10 | 0 | Y | N | 0 | 教师用户 |
| 5 | teachers_name | varchar | 64 | 0 | Y | N | 教师姓名 | |
| 6 | evaluation_items | varchar | 64 | 0 | Y | N | 测评项目 | |
| 7 | project_classification | varchar | 64 | 0 | Y | N | 项目分类 | |
| 8 | create_time | datetime | 19 | 0 | N | N | CURRENT_TIMESTAMP | 创建时间 |
| 9 | update_time | timestamp | 19 | 0 | N | N | CURRENT_TIMESTAMP | 更新时间 |
表physical_fitness_analysis (体能分析)
| 编号 | 名称 | 数据类型 | 长度 | 小数位 | 允许空值 | 主键 | 默认值 | 说明 |
| 1 | physical_fitness_analysis_id | int | 10 | 0 | N | Y | 体能分析ID | |
| 2 | student_users | int | 10 | 0 | Y | N | 0 | 学生用户 |
| 3 | student_name | varchar | 64 | 0 | Y | N | 学生姓名 | |
| 4 | body_fat_percentage | varchar | 64 | 0 | Y | N | 体脂百分比 | |
| 5 | student_height | varchar | 64 | 0 | Y | N | 学生身高 | |
| 6 | student_weight | varchar | 64 | 0 | Y | N | 学生体重 | |
| 7 | student_lung_capacity | varchar | 64 | 0 | Y | N | 学生肺活量 | |
| 8 | analysis_results | text | 65535 | 0 | Y | N | 分析结果 | |
| 9 | guidance_and_suggestions | text | 65535 | 0 | Y | N | 指导建议 | |
| 10 | create_time | datetime | 19 | 0 | N | N | CURRENT_TIMESTAMP | 创建时间 |
| 11 | update_time | timestamp | 19 | 0 | N | N | CURRENT_TIMESTAMP | 更新时间 |
| 编号 | 名称 | 数据类型 | 长度 | 小数位 | 允许空值 | 主键 | 默认值 | 说明 |
| 1 | physical_fitness_data_id | int | 10 | 0 | N | Y | 体能数据ID | |
| 2 | student_users | int | 10 | 0 | Y | N | 0 | 学生用户 |
| 3 | student_name | varchar | 64 | 0 | Y | N | 学生姓名 | |
| 4 | record_time | date | 10 | 0 | Y | N | 记录时间 | |
| 5 | body_fat_percentage | varchar | 64 | 0 | Y | N | 体脂百分比 | |
| 6 | student_height | varchar | 64 | 0 | Y | N | 学生身高 | |
| 7 | student_weight | varchar | 64 | 0 | Y | N | 学生体重 | |
| 8 | student_lung_capacity | varchar | 64 | 0 | Y | N | 学生肺活量 | |
| 9 | create_time | datetime | 19 | 0 | N | N | CURRENT_TIMESTAMP | 创建时间 |
| 10 | update_time | timestamp | 19 | 0 | N | N | CURRENT_TIMESTAMP | 更新时间 |
| 编号 | 名称 | 数据类型 | 长度 | 小数位 | 允许空值 | 主键 | 默认值 | 说明 |
| 1 | praise_id | int | 10 | 0 | N | Y | 点赞ID: | |
| 2 | user_id | int | 10 | 0 | N | N | 0 | 点赞人: |
| 3 | create_time | timestamp | 19 | 0 | N | N | CURRENT_TIMESTAMP | 创建时间: |
| 4 | update_time | timestamp | 19 | 0 | N | N | CURRENT_TIMESTAMP | 更新时间: |
| 5 | source_table | varchar | 255 | 0 | Y | N | 来源表: | |
| 6 | source_field | varchar | 255 | 0 | Y | N | 来源字段: | |
| 7 | source_id | int | 10 | 0 | N | N | 0 | 来源ID: |
| 8 | status | bit | 1 | 0 | N | N | 1 | 点赞状态:1为点赞,0已取消 |
表project_classification (项目分类)
| 编号 | 名称 | 数据类型 | 长度 | 小数位 | 允许空值 | 主键 | 默认值 | 说明 |
| 1 | project_classification_id | int | 10 | 0 | N | Y | 项目分类ID | |
| 2 | project_classification | varchar | 64 | 0 | Y | N | 项目分类 | |
| 3 | create_time | datetime | 19 | 0 | N | N | CURRENT_TIMESTAMP | 创建时间 |
| 4 | update_time | timestamp | 19 | 0 | N | N | CURRENT_TIMESTAMP | 更新时间 |
| 编号 | 名称 | 数据类型 | 长度 | 小数位 | 允许空值 | 主键 | 默认值 | 说明 |
| 1 | project_evaluation_id | int | 10 | 0 | N | Y | 项目测评ID | |
| 2 | teacher_users | int | 10 | 0 | Y | N | 0 | 教师用户 |
| 3 | teachers_name | varchar | 64 | 0 | Y | N | 教师姓名 | |
| 4 | evaluation_items | varchar | 64 | 0 | Y | N | 测评项目 | |
| 5 | project_classification | varchar | 64 | 0 | Y | N | 项目分类 | |
| 6 | evaluation_photos | varchar | 255 | 0 | Y | N | 测评相片 | |
| 7 | project_description | text | 65535 | 0 | Y | N | 项目描述 | |
| 8 | evaluation_criteria | text | 65535 | 0 | Y | N | 测评标准 | |
| 9 | hits | int | 10 | 0 | N | N | 0 | 点击数 |
| 10 | praise_len | int | 10 | 0 | N | N | 0 | 点赞数 |
| 11 | timer_title | varchar | 64 | 0 | Y | N | 计时器标题 | |
| 12 | timing_start_time | datetime | 19 | 0 | Y | N | 计时开始时间 | |
| 13 | timing_end_time | datetime | 19 | 0 | Y | N | 计时结束时间 | |
| 14 | create_time | datetime | 19 | 0 | N | N | CURRENT_TIMESTAMP | 创建时间 |
| 15 | update_time | timestamp | 19 | 0 | N | N | CURRENT_TIMESTAMP | 更新时间 |
| 编号 | 名称 | 数据类型 | 长度 | 小数位 | 允许空值 | 主键 | 默认值 | 说明 |
| 1 | slides_id | int | 10 | 0 | N | Y | 轮播图ID: | |
| 2 | title | varchar | 64 | 0 | Y | N | 标题: | |
| 3 | content | varchar | 255 | 0 | Y | N | 内容: | |
| 4 | url | varchar | 255 | 0 | Y | N | 链接: | |
| 5 | img | varchar | 255 | 0 | Y | N | 轮播图: | |
| 6 | hits | int | 10 | 0 | N | N | 0 | 点击量: |
| 7 | create_time | timestamp | 19 | 0 | N | N | CURRENT_TIMESTAMP | 创建时间: |
| 8 | update_time | timestamp | 19 | 0 | N | N | CURRENT_TIMESTAMP | 更新时间: |
| 编号 | 名称 | 数据类型 | 长度 | 小数位 | 允许空值 | 主键 | 默认值 | 说明 |
| 1 | student_users_id | int | 10 | 0 | N | Y | 学生用户ID | |
| 2 | student_name | varchar | 64 | 0 | Y | N | 学生姓名 | |
| 3 | student_phone_number | varchar | 16 | 0 | Y | N | 学生电话 | |
| 4 | student_gender | varchar | 64 | 0 | Y | N | 学生性别 | |
| 5 | examine_state | varchar | 16 | 0 | N | N | 已通过 | 审核状态 |
| 6 | user_id | int | 10 | 0 | N | N | 0 | 用户ID |
| 7 | create_time | datetime | 19 | 0 | N | N | CURRENT_TIMESTAMP | 创建时间 |
| 8 | update_time | timestamp | 19 | 0 | N | N | CURRENT_TIMESTAMP | 更新时间 |
| 编号 | 名称 | 数据类型 | 长度 | 小数位 | 允许空值 | 主键 | 默认值 | 说明 |
| 1 | teacher_users_id | int | 10 | 0 | N | Y | 教师用户ID | |
| 2 | teachers_name | varchar | 64 | 0 | Y | N | 教师姓名 | |
| 3 | teacher_gender | varchar | 64 | 0 | Y | N | 教师性别 | |
| 4 | contact_number | varchar | 64 | 0 | Y | N | 联系电话 | |
| 5 | examine_state | varchar | 16 | 0 | N | N | 已通过 | 审核状态 |
| 6 | user_id | int | 10 | 0 | N | N | 0 | 用户ID |
| 7 | create_time | datetime | 19 | 0 | N | N | CURRENT_TIMESTAMP | 创建时间 |
| 8 | update_time | timestamp | 19 | 0 | N | N | CURRENT_TIMESTAMP | 更新时间 |
| 编号 | 名称 | 数据类型 | 长度 | 小数位 | 允许空值 | 主键 | 默认值 | 说明 |
| 1 | training_logs_id | int | 10 | 0 | N | Y | 训练日志ID | |
| 2 | student_users | int | 10 | 0 | Y | N | 0 | 学生用户 |
| 3 | student_name | varchar | 64 | 0 | Y | N | 学生姓名 | |
| 4 | record_time | date | 10 | 0 | Y | N | 记录时间 | |
| 5 | training_duration | varchar | 64 | 0 | Y | N | 训练时长 | |
| 6 | training_content | text | 65535 | 0 | Y | N | 训练内容 | |
| 7 | training_experience | text | 65535 | 0 | Y | N | 训练感受 | |
| 8 | create_time | datetime | 19 | 0 | N | N | CURRENT_TIMESTAMP | 创建时间 |
| 9 | update_time | timestamp | 19 | 0 | N | N | CURRENT_TIMESTAMP | 更新时间 |
| 编号 | 名称 | 数据类型 | 长度 | 小数位 | 允许空值 | 主键 | 默认值 | 说明 |
| 1 | training_plan_id | int | 10 | 0 | N | Y | 训练计划ID | |
| 2 | student_users | int | 10 | 0 | Y | N | 0 | 学生用户 |
| 3 | student_name | varchar | 64 | 0 | Y | N | 学生姓名 | |
| 4 | training_objectives | varchar | 64 | 0 | Y | N | 训练目标 | |
| 5 | historical_achievements | text | 65535 | 0 | Y | N | 历史成绩 | |
| 6 | training_plan | text | 65535 | 0 | Y | N | 训练计划 | |
| 7 | training_recommendations | text | 65535 | 0 | Y | N | 训练建议 | |
| 8 | create_time | datetime | 19 | 0 | N | N | CURRENT_TIMESTAMP | 创建时间 |
| 9 | update_time | timestamp | 19 | 0 | N | N | CURRENT_TIMESTAMP | 更新时间 |
| 编号 | 名称 | 数据类型 | 长度 | 小数位 | 允许空值 | 主键 | 默认值 | 说明 |
| 1 | upload_id | int | 10 | 0 | N | Y | 上传ID | |
| 2 | name | varchar | 64 | 0 | Y | N | 文件名 | |
| 3 | path | varchar | 255 | 0 | Y | N | 访问路径 | |
| 4 | file | varchar | 255 | 0 | Y | N | 文件路径 | |
| 5 | display | varchar | 255 | 0 | Y | N | 显示顺序 | |
| 6 | father_id | int | 10 | 0 | Y | N | 0 | 父级ID |
| 7 | dir | varchar | 255 | 0 | Y | N | 文件夹 | |
| 8 | type | varchar | 32 | 0 | Y | N | 文件类型 |
| 编号 | 名称 | 数据类型 | 长度 | 小数位 | 允许空值 | 主键 | 默认值 | 说明 |
| 1 | user_id | mediumint | 8 | 0 | N | Y | 用户ID:[0,8388607]用户获取其他与用户相关的数据 | |
| 2 | state | smallint | 5 | 0 | N | N | 1 | 账户状态:[0,10](1可用|2异常|3已冻结|4已注销) |
| 3 | user_group | varchar | 32 | 0 | Y | N | 所在用户组:[0,32767]决定用户身份和权限 | |
| 4 | login_time | timestamp | 19 | 0 | N | N | CURRENT_TIMESTAMP | 上次登录时间: |
| 5 | phone | varchar | 11 | 0 | Y | N | 手机号码:[0,11]用户的手机号码,用于找回密码时或登录时 | |
| 6 | phone_state | smallint | 5 | 0 | N | N | 0 | 手机认证:[0,1](0未认证|1审核中|2已认证) |
| 7 | username | varchar | 16 | 0 | N | N | 用户名:[0,16]用户登录时所用的账户名称 | |
| 8 | nickname | varchar | 16 | 0 | Y | N | 昵称:[0,16] | |
| 9 | password | varchar | 64 | 0 | N | N | 密码:[0,32]用户登录所需的密码,由6-16位数字或英文组成 | |
| 10 | | varchar | 64 | 0 | Y | N | 邮箱:[0,64]用户的邮箱,用于找回密码时或登录时 | |
| 11 | email_state | smallint | 5 | 0 | N | N | 0 | 邮箱认证:[0,1](0未认证|1审核中|2已认证) |
| 12 | avatar | varchar | 255 | 0 | Y | N | 头像地址:[0,255] | |
| 13 | open_id | varchar | 255 | 0 | Y | N | 针对获取用户信息字段 | |
| 14 | create_time | timestamp | 19 | 0 | N | N | CURRENT_TIMESTAMP | 创建时间: |
| 15 | vip_level | varchar | 255 | 0 | Y | N | 会员等级 | |
| 16 | vip_discount | double | 11 | 2 | Y | N | 0.00 | 会员折扣 |
| 编号 | 名称 | 数据类型 | 长度 | 小数位 | 允许空值 | 主键 | 默认值 | 说明 |
| 1 | group_id | mediumint | 8 | 0 | N | Y | 用户组ID:[0,8388607] | |
| 2 | display | smallint | 5 | 0 | N | N | 100 | 显示顺序:[0,1000] |
| 3 | name | varchar | 16 | 0 | N | N | 名称:[0,16] | |
| 4 | description | varchar | 255 | 0 | Y | N | 描述:[0,255]描述该用户组的特点或权限范围 | |
| 5 | source_table | varchar | 255 | 0 | Y | N | 来源表: | |
| 6 | source_field | varchar | 255 | 0 | Y | N | 来源字段: | |
| 7 | source_id | int | 10 | 0 | N | N | 0 | 来源ID: |
| 8 | register | smallint | 5 | 0 | Y | N | 0 | 注册位置: |
| 9 | create_time | timestamp | 19 | 0 | N | N | CURRENT_TIMESTAMP | 创建时间: |
| 10 | update_time | timestamp | 19 | 0 | N | N | CURRENT_TIMESTAMP | 更新时间: |
| 编号 | 名称 | 数据类型 | 长度 | 小数位 | 允许空值 | 主键 | 默认值 | 说明 |
| 1 | video_tutorial_id | int | 10 | 0 | N | Y | 视频教程ID | |
| 2 | video_name | varchar | 64 | 0 | Y | N | 视频名称 | |
| 3 | project_classification | varchar | 64 | 0 | Y | N | 项目分类 | |
| 4 | video_type | varchar | 64 | 0 | Y | N | 视频类型 | |
| 5 | video_images | varchar | 255 | 0 | Y | N | 视频图片 | |
| 6 | learning_videos | varchar | 255 | 0 | Y | N | 学习视频 | |
| 7 | video_introduction | text | 65535 | 0 | Y | N | 视频简介 | |
| 8 | hits | int | 10 | 0 | N | N | 0 | 点击数 |
| 9 | praise_len | int | 10 | 0 | N | N | 0 | 点赞数 |
| 10 | create_time | datetime | 19 | 0 | N | N | CURRENT_TIMESTAMP | 创建时间 |
| 11 | update_time | timestamp | 19 | 0 | N | N | CURRENT_TIMESTAMP | 更新时间 |
整个基于django的大学生体育测评管理系统的需求分析主要对系统总体架构以及功能模块的设计,通过建立E-R模型和数据库逻辑系统设计完成了数据库系统设计。
4系统关键模块设计与实现
基于django的大学生体育测评管理系统的详细设计与实现主要是根据前面的需求分析和总体设计来设计页面并实现业务逻辑。主要从界面实现、业务逻辑实现这两部分进行介绍。
4.1学生用户功能模块
4.1.1 首页界面
当进入基于django的大学生体育测评管理系统的时候,首先映入眼帘的是系统的导航栏,其主界面展示如下图4-1所示。
图4-1 首页界面图
4.1.2 注册界面
游客可以查看系统信息,也有注册成为用户的权限。其用注册流程图如图4-2所示,注册界面展示如下图4-3所示。

图4-2注册流程图
图4-3 用户注册界面图
基于django的大学生体育测评管理系统中的注册后的用户是可以通过自己的账户名和密码进行登录的,当用户输入完整的自己的账户名和密码信息并点击“登录”按钮后,将会首先验证输入的有没有空数据,再次验证输入的账户名+密码和数据库中当前保存的用户信息是否一致,只有在一致后将会登录成功并自动跳转到基于django的大学生体育测评管理系统的首页中;否则将会提示相应错误信息。用户登录流程如图4-4所示,登录界面如下图4-5所示。

图4-4 登录流程图
用户登录界面如下图4-5所示。
图4-5用户登录界面图
4.1.4 学校资讯界面
当学生用户点击“学校资讯”菜单按钮,用户可以查看资讯详情,可以进行点赞、收藏、评论等操作,界面如下图4-6所示。
图4-6资讯详情界面图
4.1.4 视频教程界面
当用户点击“视频教程”按钮,可以查看体育训练的视频教程,学习训练方法,可以点赞、收藏、评论。页面如图4-7所示。
图4-7 视频教程详情界面图
用户点击“项目测评”菜单按钮,可以查看所有的测评项目,支持关键词搜索和下拉筛选,点击可查看测评项目详情介绍,学生可以报名参加测评、点赞、收藏、评论等。界面如下图所示。
图4-9项目测评详情界面图
4.1.6 参加测评界面
学生用户在项目测评详情页面点击“参加”按钮,可报名参加测评项目,用户可在个人中心查看自己的报名记录和测评成绩等,界面如下图所示。
图4-8参加测评报名界面图
当教师用户点击个人中心“项目测评”按钮后,可以管理体育项目的测评活动,包括发布、编辑和删除测评信息。页面如图所示。
图4-10 项目测评发布界面图
当教师用户点击个人中心“ 测评成绩”按钮后,可以记录学生的参加测评的测评成绩,界面如下图4-11所示。
图4-11 测评成绩记录界面图
当教师用户点击个人中心“在线咨询”按钮后,可以查看和回复学生的咨询信息。界面如下图4-12所示。
图4-12咨询信息回复界面图
4.3管理员功能模块
4.3.1 系统用户管理界面
基于django的大学生体育测评管理系统中的管理人员是可以对注册的学生用户、教师用户进行管理的,也可以对管理员进行管控。界面如下图4-13所示。
图4-13用户管理界面图
4.3.2 系统管理界面
管理员点击“系统管理”这一菜单会显示轮播图这一个子菜单,管理员可以对前台展示的轮播图进行设置,界面如下图4-14所示。
图4-14系统管理界面图
4.3.3 训练计划管理界面
管理员点击“训练计划管理”菜单,管理员可以管理训练计划信息,包括添加、修改、删除等。界面如下图所示。
图4-15训练计划管理界面图
4.3.4 通知公告管理界面
管理员点击“通知公告管理”这个菜单,可以对系统中的通知和公告进行管理,包括通知和公告的编辑、删除等操作。通知公告管理界面如下图所示。
图4-13通知公告管理界面图
4.3.5 资源管理界面
管理员点击“资源管理”菜单,管理员发布和管理学校资讯信息以及资讯的分类和标签。界面如下图所示。
图4-14资源管理界面图
5系统测试
5.1系统测试的目的
系统开发到了最后一个阶段那就是系统测试,系统测试对软件的开发其实是非常有必要的。因为没什么系统一经开发出来就可能会尽善尽美,再厉害的系统开发工程师也会在系统开发的时候出现纰漏,系统测试能够较好的改正一些bug,为后期系统的维护性提供很好的支持。通过系统测试,开发人员也可以建立自己对系统的信心,为后期的系统版本的跟新提供支持。
5.2 系统测试用例
系统测试包括:用户登录功能测试、视频教程查看功能测试、项目测评信息添加、项目测评信息搜索、密码修改功能测试,如表5-1、5-2、5-3、5-4、5-5所示:
表5-1 用户登录功能测试表
| 用例名称 | 用户登录系统 |
| 目的 | 测试用户通过正确的用户名和密码可否登录功能 |
| 前提 | 未登录的情况下 |
| 测试流程 | 1) 进入登录页面 2) 输入正确的用户名和密码 |
| 预期结果 | 用户名和密码正确的时候,跳转到登录成功界面,反之则显示错误信息,提示重新输入 |
| 实际结果 | 实际结果与预期结果一致 |
视频教程查看功能测试:
表5-2视频教程查看功能测试表
| 用例名称 | 视频教程查看 |
| 目的 | 测试视频教程查看功能 |
| 前提 | 用户登录 |
| 测试流程 | 点击视频教程列表 |
| 预期结果 | 可以查看到所有视频教程信息 |
| 实际结果 | 实际结果与预期结果一致 |
教师用户添加项目测评信息界面测试:
表5-3 教师用户添加项目测评信息界面测试表
| 用例名称 | 项目测评信息添加测试用例 |
| 目的 | 测试项目测评信息添加功能 |
| 前提 | 教师用户正常登录情况下 |
| 测试流程 | 1)教师用户点击个人中心-项目测评,点击添加并填写信息。 2)点击进行提交。 |
| 预期结果 | 提交以后,页面会显示新的项目测评信息 |
| 实际结果 | 实际结果与预期结果一致 |
项目测评信息搜索功能测试:
表5-4项目测评信息搜索功能测试表
| 用例名称 | 项目测评信息搜索测试 |
| 目的 | 测试项目测评信息搜索功能 |
| 前提 | 无 |
| 测试流程 | 1)在搜索框填入搜索关键字。 2)点击搜索按钮。 |
| 预期结果 | 页面显示包含有搜索关键字的项目测评信息 |
| 实际结果 | 实际结果与预期结果一致 |
密码修改功能测试:
表5-5 密码修改功能测试表
| 用例名称 | 密码修改测试用例 |
| 目的 | 测试管理员密码修改功能 |
| 前提 | 管理员用户正常登录情况下 |
| 测试流程 | 1)管理员密码修改并完成填写。 2)点击进行提交。 |
| 预期结果 | 使用新的密码可以登录 |
| 实际结果 | 实际结果与预期结果一致 |
5.3 系统测试结果
通过编写基于django的大学生体育测评管理系统的测试用例,已经检测完毕用户登录模块、视频教程查看模块、项目测评信息添加模块、项目测评信息搜索模块、密码修改功能测试,通过这5大模块为基于django的大学生体育测评管理系统的后期推广运营提供了强力的技术支撑。
结论
至此,基于django的大学生体育测评管理系统已经结束,在开发前做了许多的准备,在本系统的设计和开发过程中阅览和学习了许多文献资料,从中我也收获了很多宝贵的方法和设计思路,对系统的开发也起到了很重要的作用,系统的开发技术选用的都是自己比较熟悉的,比如Web、django、MYSQL,这些技术都是在以前的学习中学到了,其中许多的设计思路和方法都是在以前不断地学习中摸索出来的经验,其实对于我们来说工作量还是比较大的,但是正是由于之前的积累与准备,才能顺利的完成这个项目,由此看来,积累经验跟做好准备是十分重要的事情。
当然在该系统的设计与实现的过程中也离不开老师以及同学们的帮助,正是因为他们的指导与帮助,我才能够成功的在预期内完成了这个系统。同时在这个过程当中我也收获了很多东西,此系统也有需要改进的地方,但是由于专业知识的浅薄,并不能做到十分完美,希望以后有机会可以让其真正的投入到使用之中。
参考文献
[1]张良峰.基于Django和Vue的低代码平台构建[J].数字通信世界,2024,(01):45-48.
[2]胡从寅,杨文远,赵鑫等.基于Django+Vue.js的设计作品交易平台的实现[J].软件,2023,44(11):42-46.
[3]张小梅,何菊,佘侃侃等.Django框架下的用户鉴权机制分析与研究[J].无线互联科技,2023,20(18):146-148.
[4]郭鹤楠.基于Django和Python技术的网站设计与实现[J].数字通信世界,2023,(06):60-62.
[5]杨洪涛.基于Django的MVC框架设计与实现[J].电脑知识与技术,2023,19(04):62-65.DOI:10.14004/j.cnki.ckt.2023.0182.
[6]Xiya Y ,Xianhe L ,Changping W , et al.Design and Deployment of Django-based Housing Information Management System[J].Journal of Physics: Conference Series,2023,2425(1):
[7]叶欣宇.基于Django的用户唯一性安全登录系统设计[J].信息与电脑(理论版),2023,35(02):114-116.
[8]朱辉生.数据库原理及应用实验教程[M].南京大学出版社:202106.235.
[9]沈雅婷.商品销售系统Oracle数据库开发及优化[J].软件导刊,2019,18(09):176-182.
[10]鲁大林,吴斌,唐小燕.MySQL数据库应用与管理[M].机械工业出版社:201904.218.
[11]童照昕,徐健,卓嘎等.学生综合素质测评系统的设计与实现[J].电脑编程技巧与维护,2024,(02):33-36.DOI:10.16184/j.cnki.comprg.2024.02.031.
[12]王敏.基于SSM的高校学生综合测评管理系统设计与实现[J].电脑知识与技术,2023,19(29):59-62+70.DOI:10.14004/j.cnki.ckt.2023.1530.
[13]卢生玉.基于Java的大学生综合测评管理系统的设计与实现[J].山西电子技术,2022,(05):69-71+81.
[14]张倩,陈嘉濠,廖秀秀.基于SSM框架的学生综合测评系统的设计与实现[J].现代计算机,2022,28(03):93-97+120.
[15]谢雨初,刘文龙,姚懿等.基于B/S模式的大学生综合测评管理系统的设计与实现[J].电脑与信息技术,2019,27(04):79-82.DOI:10.19414/j.cnki.1005-1228.2019.04.023.
[16]何福保,陈摇.大学生综合测评管理系统的设计与实现[J].福建电脑,2018,34(12):143+150.DOI:10.16707/j.cnki.fjpc.2019.12.079.
[17]孙秀玲,孙海峰,赵世萍.基于Web的大学生设计竞赛测评与管理系统的研究[J].赤子(上中旬),2020,(12):33.
[18]曾显峰,关志锋.大学生综合素质测评系统管理模块设计与实现[J].计算机时代,2023,(11):40-42.
[19]汪兴来,阮汉乐.基于WEB的大学生综合素质测评管理系统的设计与实现[J].科技信息,2019,(35):900-901.
[20]连福局,林克明.高校大学生综合素质测评管理系统[J].三明高等专科学校学报,2023,(04):124-127.
致 谢
转眼间,大学生用户活便已经接近尾声,人面对着离别与结束,总是充满着不舍与茫然,我亦如此,仍记得那年秋天,我迫不及待的提前一天到了学校,面对学校巍峨的大门,我心里充满了期待:这里,就是我新生活的起点吗?那天,阳光明媚,学校的欢迎仪式很热烈,我面对着一个个对着我微笑的同学,仿佛一缕缕阳光透过胸口照进了我心里,同时,在那天我认识可爱的室友,我们携手共同度过了这难忘的两年。如今,我望着这篇论文的致谢,不禁又要问自己:现在,我们就要说再见了吗?
感慨莫名,不知所言。遥想当初刚来学校的时候,心里总是想着工科学校会过于板正,会缺乏一些柔情,当时心里甚至有一点点排斥,但是随着我对学校的慢慢认识与了解,我才认识到了她的美丽,她的柔情,并且慢慢的喜欢上了这个校园,但是时间太快了,快到我还没有好好体会她的美丽便要离开了,但是她带给我的回忆,永远不会离开我,也许真正离开那天我的眼里会满含泪水,我不是因为难过,我只是想将她的样子映在我的泪水里,刻在我的心里。最后,感谢我的老师们,是你们教授了我们知识与做人的道理;感谢我的室友们,是你们陪伴了我如此之久;感谢每位关心与支持我的人。
少年,追风赶月莫停留,平荒尽处是春山。
请关注点赞+私信博主,免费领取项目源码

被折叠的 条评论
为什么被折叠?



