目 录
摘要
信息化社会内需要与之针对性的信息获取途径,但是途径的扩展基本上为人们所努力的方向,由于站在的角度存在偏差,人们经常能够获得不同类型信息,这也是技术最为难以攻克的课题。针对个人健康管理系统等问题,对个人健康管理系统进行研究分析,然后开发设计出个人健康管理系统以解决问题。
个人健康管理系统主要功能模块包括系统用户、患者信息管理、医生信息管理、反馈信息管理、就诊信息管理、检查信息管理、风险评估管理、用药记录管理、权限管理等功能,采取面对对象的开发模式进行软件的开发和硬体的架设,能很好的满足实际使用的需求,完善了对应的软体架设以及程序编码的工作,采取 Mysql 作为后台数据的主要存储单元,采用 Python技术、Ajax 技术进行业务系统的编码及其开发,实现了本系统的全部功能。本次报告,首先分析了研究的背景、意义,为研究工作的合理性打下了基础。针对个人健康管理系统的各项需求以及技术问题进行分析,证明了系统的必要性和技术可行性,然后对设计系统需要使用的技术软件以及设计思想做了基本的介绍,最后来实现个人健康管理系统和部署运行使用它。
关键词:个人健康管理系统;python;django框架
Abstract
In the information society, there is a need for targeted information acquisition channels, but the expansion of these channels is basically the direction that people are striving for. Due to the deviation in their perspective, people often have access to different types of information, which is also the most difficult problem for technology to overcome. Conduct research and analysis on personal health management systems and other issues, and then develop and design a personal health management system to address these issues.
The main functional modules of the personal health management system include system users, patient information management, doctor information management, feedback information management, medical information management, examination information management, risk assessment management, medication record management, permission management, etc. The system adopts an object-oriented development model for software development and hardware installation, which can well meet the actual needs of use, We have improved the corresponding software installation and program coding work, adopted MySQL as the main storage unit for backend data, and used Python and Ajax technologies for business system coding and development, achieving all functions of this system. This report first analyzes the background and significance of the research, laying the foundation for the rationality of the research work. An analysis was conducted on the various requirements and technical issues of the personal health management system, demonstrating the necessity and feasibility of the system. Then, a basic introduction was made to the technical software and design ideas required for designing the system. Finally, the implementation and deployment of the personal health management system were discussed.
Keywords:Personal Health Management System; Python; Django framework
1 绪论
1.1 研究背景与意义
随着我国经济的高速发展和互联网的飞速发展,人们生活质量明显提高,民众的自我保健意识也得到提高,人们日益关注自身健康问题,不同与传统的有病才去医院诊治的卫生服务模式,现在人们更注重健康生活疾病预防,即健康管理,人们需要可以实时监测自身健康状况并及时干预的新型医疗服务模式.在互联网时代发展的大潮流里,互联网+医疗健康也呈现出迅猛的发展势头,涌现出一批健康类软件应用,如春雨医生、好大夫、平安好医生等,此类应用主要为了方便用户预约挂号、在线问诊以及提供健康商城、健康新闻等资讯,这样用户通过移动终端设备实时与医生沟通,获得远程医疗服务,但这些应用有一定的缺陷,其尚不能根据用户历来健康数据情况形成持久的病历档案,且患者在各医疗机构看病相关数据都分散在各个机构中,医生不能对患者整体情况及时了解,对医生的诊断判定有一定的局限性,因此有必要建立针对用户个人的健康数据档案,用户可将每日测量健康数据记录起来,也可将在不同地方医疗机构看病或体检后的健康数据录入同一地方,形成用户个人历史健康档案,本个人健康管理系统解决了这个问题。
我国影响人群健康的疾病已从传染病向慢性非传染病转变,慢性病已经成为影响居民健康的主要问题.尤其是针对青年、中年人,生活工作压力的增大、还要应对各种社交场合,长期饮食作息不规律导致的高血压、糖尿病等慢性疾病,但慢性病是可以预防的,通过定期检查自身各健康指标,结合健康的饮食及作息时间,一旦某段时间身体健康指标出现偏差,及时调整,方能起到预防慢性疾病的作用,而健康管理正是利用互联网的便捷性、智能化的为人们提供健康指标记录、观察、预警、指导等功能,是预防慢性病的有效手段。
健康管理的每一个环节都离不开信息技术的支撑,从用户基本信息的录入,到体检结果的收集、传输,再到数据的分析、发布与管理,信息技术都起到了不可替代的作用。
在互联网进入医疗领域初期,随着健康信息技术(IT)基础设施的发展,许多医疗保健提供者采用了某种形式的电子病历系统.基于纸张的患者记录转换成电子档案形式,以电子健康记录(EHR)的形式存储在中央数据库中,从而能够通过因特网进行访问.随着我国互联网及信息化的发展,健康管理在可穿戴设备、移动医疗领域应用程序爆炸式增长,人们可以通过智能终端轻松获取血压、血氧饱和度、血糖等人体生理数据,对这些数据进行有效管理和利用,一种智能、可访问、通信安全的健康管理系统将成为未来发展的必然趋势。
1.2 项目背景
随着现代生活方式的改变和健康意识的提高,个人健康管理成为人们关注的焦点。个人健康管理系统旨在帮助人们更好地管理自己的健康状况、预防疾病和提升生活质量。然而,传统的健康管理方式往往依赖于纸质记录和手动计算,无法满足个性化、实时化的健康管理需求。因此,设计和实现一个个人健康管理系统具有重要的背景和意义。该系统将基于数字化和智能化的技术手段,为个人提供全面、便捷的健康管理服务,帮助人们跟踪健康指标、制定健康计划、获取健康知识和进行远程咨询。
首先,个人健康管理系统可以帮助个人跟踪和管理健康指标。通过与各种健康设备(如智能手环、血压计)的连接,系统可以自动收集和分析个人的身体数据,如心率、步数、睡眠质量等。个人可以通过系统查看自己的健康状况趋势,并根据健康指标制定相应的健康计划和目标。
其次,个人健康管理系统将提供个性化的健康建议和知识。根据个人的身体数据和健康目标,系统可以提供针对性的健康建议,如饮食调整、运动计划等。同时,系统还将提供健康知识库,包括常见疾病的预防、营养指导、健康生活方式等方面的信息,帮助个人获取健康知识和自我管理能力。
此外,个人健康管理系统还将支持远程咨询和在线预约服务。个人可以通过系统与医生或健康专家进行在线沟通和咨询,避免因时间和地域限制而无法得到及时的健康咨询。同时,个人还可以通过系统进行在线预约就诊和检查,提高就医效率和便捷度。
通过设计和实现个人健康管理系统,可以促进个人健康管理的数字化转型和智能化发展。个人可以方便地记录和管理自己的健康数据,及时了解自己的健康状况,并得到个性化的健康建议和咨询服务。这将有助于提高个人健康管理水平,预防疾病发生,改善生活质量。
1.3论文结构与章节安排
论文将分层次经行编排,除去论文摘要致谢文献参考部分,正文部分还会对网站需求做出分析,以及阐述大体的设计和实现的功能,最后罗列部分调测记录,论文主要架构如下:
第一章:引言。第一章主要介绍了课题研究的背景与意义和主要工作。
第二章:系统需求分析。第二章主要从系统的用户、功能等方面进行需求分析。
第三章:系统设计。第三章主要对系统框架、系统功能模块、数据库进行功能设计。
第四章:系统实现。第四章主要介绍了系统框架搭建、系统界面的实现。
第五章:系统测试。第五章主要对系统的部分界面进行测试并对主要功能进行测试
2 个人健康管理系统系统分析
系统分析是开发一个项目的先决条件,通过系统分析可以很好的了解系统的主体用户的基本需求情况,同时这也是项目的开发的原因。进而对系统开发进行可行性分析,通常包括技术可行性、经济可行性等,可行性分析同时也是从项目整体角度进行的分析。然后就是对项目的具体需求进行分析,分析的手段一般都是通过用户的用例图来实现。下面是详细的介绍。
2.1 可行性分析
开发个人健康管理系统并不需要投入太多,开发工具、服务器、数据库等,都可以通过网络搜索、下载、安装,只需要一台普通的计算机就可以完成操作,而且在系统功能规划上通过走访调查目前用户对个人健康管理系统的需求,了解它们对系统具体实现的功能需求,然后进行设计开发,不存在任何开销,因此系统的开发在经济方面是可行的。
所以经济可行性没有问题。
(2)操作可行性:
此次项目设计参考了几个该模式下网站的开发案例,对他们的操作界面分析,将众多案例结合在一起,突出以人为本简化操作,所以具有基本计算机知识的人都会操作本项目。
因此操作可行性也没有问题。
(3)技术可行性:
个人健康管理系统是一个基于Web的交易、管理平台,我们在实现这个系统所采用的技术方案是基于Python语言,Django框架,MYSQL数据库,在大学的学习中这两门课程都已经学过,而且自己也用这些技术开发过小的项目,在平时的课程设计以及作业也经常用到Python和MYSQL,在技术上实现自己的自主开发是可行的。综上所述技术可行性也没有问题。
业务流程是用一些特定的符合和线条来进行演示用户在使用系统时的过程,在进行系统分析的时候,业务流程可以帮助开发人员更好的理解业务,发现错误,完善系统。
用户成功登入系统后就能够实现增加数据的操作,增加数据的编号是特定的,系统生成,用户不能随意填写,除了编号以外,其他增加信息用户自己填写,填写后的信息经过系统验证,验证合法通过就显示增加数据成功了,相反的话,就没有增加成功,图2-1显示的就是在增加数据时的流程。

图2-1 数据增加流程图
数据修改时的流程和上面介绍的数据增加时的流程差不多,如图2-2所示。

图2-2 数据修改流程图
如果系统里面存在一些没有用的数据的话,相关的管理人员还可以对这些数据进行删除,图2-3就是数据删除时的流程图。

图2-3 数据删除流程图
按照个人健康管理系统的角色,我划分为了患者用户模块、医生用户模块和管理员模块这三大部分。
患者用户管理模块:
(1)用户注册登录:游客可以随时进入到系统中,对系统中的信息浏览,但是想要实现医生的反馈、就诊、收藏评论等,就必须有这个系统的账号,如果没有账号的话,可以注册成会员用户进行相关的操作,同时用户还可以对个人信息以及操作的信息进行管控。
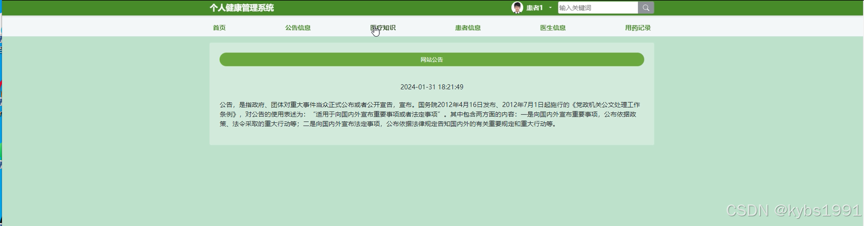
(2)查看个人健康管理系统的首页信息:个人健康管理系统的首页信息包含了首页、公告信息、医疗知识、患者信息、医生信息、用药记录。
(3)公告信息:用户点击“公告信息”菜单显示管理员在后台发布的所有的公告信息,可以查看公告信息详情。
(4)医疗知识:用户点击“医疗知识”菜单显示所有的医疗知识信息,可以按照条件进行医疗知识的筛选或者输入关键词进行局部搜索,点击可以进入医疗知识详细展示界面,在此界面用户可以收藏、点赞和评论。
(5)医生信息:当用户点击“医生信息”这一菜单按钮,会显示管理员在后台发布的所有的医生信息,支持通过关键词对医生信息进行搜索,选择需要的医生信息点击可以进入到医生信息详细的介绍界面,在详细界面可以查看到医生信息的科室名称、医生姓名、医生用户、医生工号、医生职位、医生照片、挂号费用、擅长领域等信息,同时可以进行反馈、就诊、点赞、收藏、评论操作;
(6)反馈:当用户在医生信息详情界面想要进行反馈,点击下方的“反馈”按钮,就会跳转到反馈信息填写界面,根据界面提示输入反馈信息,点击“提交”按钮,反馈就完成了;
(7)我的账户:当用户点击右上角“我的”这个按钮,会出现子菜单,点击“我的账户”可以对个人的资料、登录系统的密码信息进行设置管理;
管理员管理模块:
(1)登录:管理员在后台可以输入用户名+密码进行登录,管理员的用户名和密码是在数据库中直接设定好的。
(2)系统管理:管理员点击“系统管理”菜单可以对首页展示的轮播图进行增删改查。
(3)公告信息:管理员点击“公告信息”菜单可以查看到系统中的所有公告信息,对已经存在的公告信息,管理员可以修改,也可以添加新的公告信息或者删除公告信息。
(3)资源管理:管理员点击“资源管理”菜单能够对其下子菜单医疗知识和知识分类进行增删改查。
(4)系统用户:管理员点击“系统用户”菜单可以对系统中存在的用户进行管理,包含了管理员用户、医生用户和患者用户。
(5)医生信息管理:管理员点击“医生信息列表”会显示出所有的医生信息,支持输入科室名称或者医生姓名对医生信息进行查询,如果想要添加新的医生信息,点击“医生信息添加”按钮,输入科室名称、医生姓名、医生用户、医生工号、医生职位、医生照片、挂号费用、擅长领域等信息,点击“提交”按钮就可以添加了,同时可以选择某一条医生信息,点击“删除”进行删除,也可以对用户提交的医生信息评论的信息进行管控;
(6)患者信息:管理员点击“患者信息”会显示出所有的患者信息,支持通过患者性别或者患者年龄对患者信息进行查询,如果想要添加新的患者信息,点击“添加”按钮,输入相关信息,点击“提交”按钮就可以添加了,同时可以选择某一条患者信息,点击“删除”进行删除。
(7)就诊信息:管理员点击“就诊信息”会显示出所有的就诊信息,支持输入医生姓名对就诊信息进行查询,可以选择某一条就诊信息,点击“删除”进行删除,也可以点击后面的“检查记录”按钮对就诊信息的检查记录信息进行更新维护;
2.3.2 非功能性分析
个人健康管理系统的非功能性需求比如个人健康管理系统的安全性怎么样,可靠性怎么样,性能怎么样,可拓展性怎么样等。具体可以表示在如下3-1表格中:
表2-1个人健康管理系统非功能需求表
| 安全性 | 主要指个人健康管理系统数据库的安装,数据库的使用和密码的设定必须合乎规范。 |
| 可靠性 | 可靠性是指个人健康管理系统能够安装用户的指示进行操作,经过测试,可靠性90%以上。 |
| 性能 | 性能是影响个人健康管理系统占据市场的必要条件,所以性能最好要佳才好。 |
| 可扩展性 | 比如数据库预留多个属性,比如接口的使用等确保了系统的非功能性需求。 |
| 易用性 | 用户只要跟着个人健康管理系统的页面展示内容进行操作,就可以了。 |
| 可维护性 | 个人健康管理系统开发的可维护性是非常重要的,经过测试,可维护性没有问题 |
2.4 系统用例分析
通过2.3功能的分析,得出了本个人健康管理系统的用例图:
图2-4就是患者用户角色的用例展示。

图2-4 个人健康管理系统患者用户角色用例图
图2-5就是管理员角色的用例展示。

本章主要通过对个人健康管理系统的可行性分析、流程分析、功能需求分析、系统用例分析,确定整个个人健康管理系统要实现的功能。同时也为个人健康管理系统的代码实现和测试提供了标准。
3 个人健康管理系统总体设计
本章主要讨论的内容包括个人健康管理系统的功能模块设计、数据库系统设计。
3.1 系统架构设计
本个人健康管理系统从架构上分为三层:表现层(UI)、业务逻辑层(BLL)以及数据层(DL)。

图3-1个人健康管理系统系统架构设计图
表现层(UI):又称UI层,主要完成本个人健康管理系统的UI交互功能,一个良好的UI可以打打提高用户的用户体验,增强用户使用本个人健康管理系统时的舒适度。UI的界面设计也要适应不同版本的个人健康管理系统以及不同尺寸的分辨率,以做到良好的兼容性。UI交互功能要求合理,用户进行交互操作时必须要得到与之相符的交互结果,这就要求表现层要与业务逻辑层进行良好的对接。
业务逻辑层(BLL):主要完成本个人健康管理系统的数据处理功能。用户从表现层传输过来的数据经过业务逻辑层进行处理交付给数据层,系统从数据层读取的数据经过业务逻辑层进行处理交付给表现层。
数据层(DL):由于本个人健康管理系统的数据是放在服务端的mysql数据库中,因此本属于服务层的部分可以直接整合在业务逻辑层中,所以数据层中只有数据库,其主要完成本个人健康管理系统的数据存储和管理功能。
3.2 系统功能模块设计
在上一章节中主要对系统的功能性需求和非功能性需求进行分析,并且根据需求分析了本个人健康管理系统中的用例。那么接下来就要开始对本个人健康管理系统的架构、主要功能和数据库开始进行设计。个人健康管理系统根据前面章节的需求分析得出,其总体设计模块图如图3-2所示。
图3-2 个人健康管理系统功能模块图
3.2.2用户模块设计
本系统的用户包括管理员和用户。两种用户模块的功能基本是相同的,用户比管理员、管理员多了一个注册功能,所以以用户模块的结构图为例进行分析,用户模块结构图为例进行分析,如下图:

图3-3用户模块结构图
3.2.3 评论管理模块设计
个人健康管理系统是一个交流性质的公开平台,会员用户和用户可以对平台上信息进行评论,增加用户之间的互动性。但是同时也为了更好的规范评论的内容,给予管理员删除不合适的言论的功能,所以需要专门设计一个评论管理模块,具体的结构图如下:

图3-4评论模块结构图
3.2.4医生管理模块设计
个人健康管理系统是中需要存储不少医生信息,其模块功能结构,具体的结构图如下:

图3-5医生信息模块结构图
数据库设计一般包括需求分析、概念模型设计、数据库表建立三大过程,其中需求分析前面章节已经阐述,概念模型设计有概念模型和逻辑结构设计两部分。
3.3.1 数据库概念结构设计
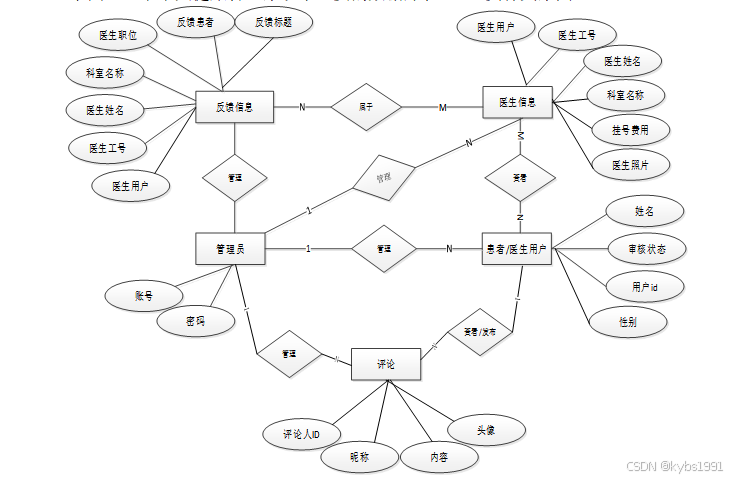
个人健康管理系统的E-R图主要是根据注册用户以及管理员的实际需求设计的,用户注册以后可以查看医生信息,只有注册登录以后才可以进行反馈信息、评论等;管理员对整个系统的患者信息、检查信息、评论等进行综合管理。个人健康管理系统采用的是MYSQL的数据库进行存储的,数据库里面储存了很多的表信息,在此罗列出来一些主要的数据库E-R模型图。

图3-6 患者用户信息E-R关系图

图3-7 医生信息E-R关系图

图3-8 反馈信息E-R关系图

图3-9 评论信息E-R关系图
下面是整个个人健康管理系统中主要的数据库表总E-R实体关系图。
图3-6 个人健康管理系统总E-R关系图
通过上一小节中个人健康管理系统中总E-R关系图上得出一共需要创建很多个数据表。在此我主要罗列几个主要的数据库表结构设计。
表check_information (检查信息)
| 编号 | 名称 | 数据类型 | 长度 | 小数位 | 允许空值 | 主键 | 默认值 | 说明 |
| 1 | check_information_id | int | 10 | 0 | N | Y | 检查信息ID | |
| 2 | doctor_user | int | 10 | 0 | Y | N | 0 | 医生用户 |
| 3 | doctor_no | varchar | 64 | 0 | Y | N | 医生工号 | |
| 4 | doctors_name | varchar | 64 | 0 | Y | N | 医生姓名 | |
| 5 | department_name | varchar | 64 | 0 | Y | N | 科室名称 | |
| 6 | doctor_position | varchar | 64 | 0 | Y | N | 医生职位 | |
| 7 | patient_users | int | 10 | 0 | Y | N | 0 | 患者用户 |
| 8 | patient_name | varchar | 64 | 0 | Y | N | 患者姓名 | |
| 9 | patient_gender | varchar | 64 | 0 | Y | N | 患者性别 | |
| 10 | patient_phone_number | varchar | 64 | 0 | Y | N | 患者电话 | |
| 11 | patient_age | varchar | 64 | 0 | Y | N | 患者年龄 | |
| 12 | patient_low_pressure | int | 10 | 0 | Y | N | 0 | 患者低压 |
| 13 | patient_high_pressure | int | 10 | 0 | Y | N | 0 | 患者高压 |
| 14 | patients_blood_sugar | int | 10 | 0 | Y | N | 0 | 患者血糖 |
| 15 | inspection_items | varchar | 64 | 0 | Y | N | 检查项目 | |
| 16 | inspection_time | datetime | 19 | 0 | Y | N | 检查时间 | |
| 17 | inspection_results | text | 65535 | 0 | Y | N | 检查结果 | |
| 18 | diagnostic_content | text | 65535 | 0 | Y | N | 诊断内容 | |
| 19 | inspection_report | varchar | 255 | 0 | Y | N | 检查报告 | |
| 20 | create_time | datetime | 19 | 0 | N | N | CURRENT_TIMESTAMP | 创建时间 |
| 21 | update_time | timestamp | 19 | 0 | N | N | CURRENT_TIMESTAMP | 更新时间 |
表comment (评论)
| 编号 | 名称 | 数据类型 | 长度 | 小数位 | 允许空值 | 主键 | 默认值 | 说明 |
| 1 | comment_id | int | 10 | 0 | N | Y | 评论ID: | |
| 2 | user_id | int | 10 | 0 | N | N | 0 | 评论人ID: |
| 3 | reply_to_id | int | 10 | 0 | N | N | 0 | 回复评论ID:空为0 |
| 4 | content | longtext | 2147483647 | 0 | Y | N | 内容: | |
| 5 | nickname | varchar | 255 | 0 | Y | N | 昵称: | |
| 6 | avatar | varchar | 255 | 0 | Y | N | 头像地址:[0,255] | |
| 7 | create_time | timestamp | 19 | 0 | N | N | CURRENT_TIMESTAMP | 创建时间: |
| 8 | update_time | timestamp | 19 | 0 | N | N | CURRENT_TIMESTAMP | 更新时间: |
| 9 | source_table | varchar | 255 | 0 | Y | N | 来源表: | |
| 10 | source_field | varchar | 255 | 0 | Y | N | 来源字段: | |
| 11 | source_id | int | 10 | 0 | N | N | 0 | 来源ID: |
表doctor_information (医生信息)
| 编号 | 名称 | 数据类型 | 长度 | 小数位 | 允许空值 | 主键 | 默认值 | 说明 |
| 1 | doctor_information_id | int | 10 | 0 | N | Y | 医生信息ID | |
| 2 | doctor_user | int | 10 | 0 | Y | N | 0 | 医生用户 |
| 3 | doctor_no | varchar | 64 | 0 | Y | N | 医生工号 | |
| 4 | doctors_name | varchar | 64 | 0 | Y | N | 医生姓名 | |
| 5 | department_name | varchar | 64 | 0 | Y | N | 科室名称 | |
| 6 | doctor_position | varchar | 64 | 0 | Y | N | 医生职位 | |
| 7 | doctors_photo | varchar | 255 | 0 | Y | N | 医生照片 | |
| 8 | registration_fees | varchar | 64 | 0 | Y | N | 挂号费用 | |
| 9 | proficient_in_areas_of_expertise | text | 65535 | 0 | Y | N | 擅长领域 | |
| 10 | sitting_time | text | 65535 | 0 | Y | N | 坐诊时间 | |
| 11 | career_history | text | 65535 | 0 | Y | N | 从业履历 | |
| 12 | personal_introduction | text | 65535 | 0 | Y | N | 个人介绍 | |
| 13 | hits | int | 10 | 0 | N | N | 0 | 点击数 |
| 14 | praise_len | int | 10 | 0 | N | N | 0 | 点赞数 |
| 15 | create_time | datetime | 19 | 0 | N | N | CURRENT_TIMESTAMP | 创建时间 |
| 16 | update_time | timestamp | 19 | 0 | N | N | CURRENT_TIMESTAMP | 更新时间 |
表doctor_users (医生用户)
| 编号 | 名称 | 数据类型 | 长度 | 小数位 | 允许空值 | 主键 | 默认值 | 说明 |
| 1 | doctor_users_id | int | 10 | 0 | N | Y | 医生用户ID | |
| 2 | doctor_no | varchar | 64 | 0 | N | N | 医生工号 | |
| 3 | doctors_name | varchar | 64 | 0 | Y | N | 医生姓名 | |
| 4 | doctors_mobile_phone | varchar | 16 | 0 | Y | N | 医生电话 | |
| 5 | examine_state | varchar | 16 | 0 | N | N | 已通过 | 审核状态 |
| 6 | user_id | int | 10 | 0 | N | N | 0 | 用户ID |
| 7 | create_time | datetime | 19 | 0 | N | N | CURRENT_TIMESTAMP | 创建时间 |
| 8 | update_time | timestamp | 19 | 0 | N | N | CURRENT_TIMESTAMP | 更新时间 |
表feedback_information (反馈信息)
| 编号 | 名称 | 数据类型 | 长度 | 小数位 | 允许空值 | 主键 | 默认值 | 说明 |
| 1 | feedback_information_id | int | 10 | 0 | N | Y | 反馈信息ID | |
| 2 | doctor_user | int | 10 | 0 | Y | N | 0 | 医生用户 |
| 3 | doctor_no | varchar | 64 | 0 | Y | N | 医生工号 | |
| 4 | doctors_name | varchar | 64 | 0 | Y | N | 医生姓名 | |
| 5 | department_name | varchar | 64 | 0 | Y | N | 科室名称 | |
| 6 | doctor_position | varchar | 64 | 0 | Y | N | 医生职位 | |
| 7 | feedback_to_patients | int | 10 | 0 | Y | N | 0 | 反馈患者 |
| 8 | patient_name | varchar | 64 | 0 | Y | N | 患者姓名 | |
| 9 | feedback_title | varchar | 64 | 0 | Y | N | 反馈标题 | |
| 10 | feedback_content | text | 65535 | 0 | Y | N | 反馈内容 | |
| 11 | doctors_reply | text | 65535 | 0 | Y | N | 医生回复 | |
| 12 | create_time | datetime | 19 | 0 | N | N | CURRENT_TIMESTAMP | 创建时间 |
| 13 | update_time | timestamp | 19 | 0 | N | N | CURRENT_TIMESTAMP | 更新时间 |
表medication_records (用药记录)
| 编号 | 名称 | 数据类型 | 长度 | 小数位 | 允许空值 | 主键 | 默认值 | 说明 |
| 1 | medication_records_id | int | 10 | 0 | N | Y | 用药记录ID | |
| 2 | patient_users | int | 10 | 0 | Y | N | 0 | 患者用户 |
| 3 | patient_name | varchar | 64 | 0 | Y | N | 患者姓名 | |
| 4 | patient_gender | varchar | 64 | 0 | Y | N | 患者性别 | |
| 5 | patient_age | varchar | 64 | 0 | Y | N | 患者年龄 | |
| 6 | medication_date | date | 10 | 0 | Y | N | 用药日期 | |
| 7 | drug_name | varchar | 64 | 0 | Y | N | 药品名称 | |
| 8 | medication_frequency | int | 10 | 0 | Y | N | 0 | 用药次数 |
| 9 | dosage_of_medication | varchar | 64 | 0 | Y | N | 用药剂量 | |
| 10 | medication_response | text | 65535 | 0 | Y | N | 服药反应 | |
| 11 | create_time | datetime | 19 | 0 | N | N | CURRENT_TIMESTAMP | 创建时间 |
| 12 | update_time | timestamp | 19 | 0 | N | N | CURRENT_TIMESTAMP | 更新时间 |
表notice (公告)
| 编号 | 名称 | 数据类型 | 长度 | 小数位 | 允许空值 | 主键 | 默认值 | 说明 |
| 1 | notice_id | mediumint | 8 | 0 | N | Y | 公告id: | |
| 2 | title | varchar | 125 | 0 | N | N | 标题: | |
| 3 | content | longtext | 2147483647 | 0 | Y | N | 正文: | |
| 4 | create_time | timestamp | 19 | 0 | N | N | CURRENT_TIMESTAMP | 创建时间: |
| 5 | update_time | timestamp | 19 | 0 | N | N | CURRENT_TIMESTAMP | 更新时间: |
表patient_information (患者信息)
| 编号 | 名称 | 数据类型 | 长度 | 小数位 | 允许空值 | 主键 | 默认值 | 说明 |
| 1 | patient_information_id | int | 10 | 0 | N | Y | 患者信息ID | |
| 2 | patient_users | int | 10 | 0 | Y | N | 0 | 患者用户 |
| 3 | patient_name | varchar | 64 | 0 | Y | N | 患者姓名 | |
| 4 | patient_gender | varchar | 64 | 0 | Y | N | 患者性别 | |
| 5 | patient_phone_number | varchar | 64 | 0 | Y | N | 患者电话 | |
| 6 | patient_age | varchar | 64 | 0 | Y | N | 患者年龄 | |
| 7 | visit_history | text | 65535 | 0 | Y | N | 就诊历史 | |
| 8 | medical_record | text | 65535 | 0 | Y | N | 病历记录 | |
| 9 | create_time | datetime | 19 | 0 | N | N | CURRENT_TIMESTAMP | 创建时间 |
| 10 | update_time | timestamp | 19 | 0 | N | N | CURRENT_TIMESTAMP | 更新时间 |
表patient_users (患者用户)
| 编号 | 名称 | 数据类型 | 长度 | 小数位 | 允许空值 | 主键 | 默认值 | 说明 |
| 1 | patient_users_id | int | 10 | 0 | N | Y | 患者用户ID | |
| 2 | patient_name | varchar | 64 | 0 | Y | N | 患者姓名 | |
| 3 | patient_gender | varchar | 64 | 0 | Y | N | 患者性别 | |
| 4 | patients_mobile_phone | varchar | 16 | 0 | Y | N | 患者电话 | |
| 5 | examine_state | varchar | 16 | 0 | N | N | 已通过 | 审核状态 |
| 6 | user_id | int | 10 | 0 | N | N | 0 | 用户ID |
| 7 | create_time | datetime | 19 | 0 | N | N | CURRENT_TIMESTAMP | 创建时间 |
| 8 | update_time | timestamp | 19 | 0 | N | N | CURRENT_TIMESTAMP | 更新时间 |
表risk_assessment (风险评估)
| 编号 | 名称 | 数据类型 | 长度 | 小数位 | 允许空值 | 主键 | 默认值 | 说明 |
| 1 | risk_assessment_id | int | 10 | 0 | N | Y | 风险评估ID | |
| 2 | doctor_user | int | 10 | 0 | Y | N | 0 | 医生用户 |
| 3 | doctor_no | varchar | 64 | 0 | Y | N | 医生工号 | |
| 4 | doctors_name | varchar | 64 | 0 | Y | N | 医生姓名 | |
| 5 | department_name | varchar | 64 | 0 | Y | N | 科室名称 | |
| 6 | doctor_position | varchar | 64 | 0 | Y | N | 医生职位 | |
| 7 | patient_users | int | 10 | 0 | Y | N | 0 | 患者用户 |
| 8 | patient_name | varchar | 64 | 0 | Y | N | 患者姓名 | |
| 9 | patient_gender | varchar | 64 | 0 | Y | N | 患者性别 | |
| 10 | patient_phone_number | varchar | 64 | 0 | Y | N | 患者电话 | |
| 11 | patient_age | varchar | 64 | 0 | Y | N | 患者年龄 | |
| 12 | inspection_items | varchar | 64 | 0 | Y | N | 检查项目 | |
| 13 | inspection_results | text | 65535 | 0 | Y | N | 检查结果 | |
| 14 | risk_level | varchar | 64 | 0 | Y | N | 风险等级 | |
| 15 | evaluation_content | text | 65535 | 0 | Y | N | 评估内容 | |
| 16 | create_time | datetime | 19 | 0 | N | N | CURRENT_TIMESTAMP | 创建时间 |
| 17 | update_time | timestamp | 19 | 0 | N | N | CURRENT_TIMESTAMP | 更新时间 |
表visit_information (就诊信息)
| 编号 | 名称 | 数据类型 | 长度 | 小数位 | 允许空值 | 主键 | 默认值 | 说明 |
| 1 | visit_information_id | int | 10 | 0 | N | Y | 就诊信息ID | |
| 2 | doctor_user | int | 10 | 0 | Y | N | 0 | 医生用户 |
| 3 | doctor_no | varchar | 64 | 0 | Y | N | 医生工号 | |
| 4 | doctors_name | varchar | 64 | 0 | Y | N | 医生姓名 | |
| 5 | department_name | varchar | 64 | 0 | Y | N | 科室名称 | |
| 6 | doctor_position | varchar | 64 | 0 | Y | N | 医生职位 | |
| 7 | patient_users | int | 10 | 0 | Y | N | 0 | 患者用户 |
| 8 | patient_name | varchar | 64 | 0 | Y | N | 患者姓名 | |
| 9 | patient_gender | varchar | 64 | 0 | Y | N | 患者性别 | |
| 10 | patient_phone_number | varchar | 64 | 0 | Y | N | 患者电话 | |
| 11 | patient_age | varchar | 64 | 0 | Y | N | 患者年龄 | |
| 12 | visit_date | date | 10 | 0 | Y | N | 就诊日期 | |
| 13 | disease_description | text | 65535 | 0 | Y | N | 病情描述 | |
| 14 | create_time | datetime | 19 | 0 | N | N | CURRENT_TIMESTAMP | 创建时间 |
| 15 | update_time | timestamp | 19 | 0 | N | N | CURRENT_TIMESTAMP | 更新时间 |
3.4本章小结
整个个人健康管理系统的需求分析主要对系统总体架构以及功能模块的设计,通过建立E-R模型和数据库逻辑系统设计完成了数据库系统设计。
4 个人健康管理系统详细设计与实现
个人健康管理系统的详细设计与实现主要是根据前面的个人健康管理系统的需求分析和个人健康管理系统的总体设计来设计页面并实现业务逻辑。主要从个人健康管理系统界面实现、业务逻辑实现这两部分进行介绍。
4.1用户功能模块
4.1.1 前台首页界面
当进入个人健康管理系统的时候,系统以上中下的布局进行展示,首先映入眼帘的是系统的导航栏,下面是轮播图,再往下是各种各样的系统信息,其主界面展示如下图4-1所示。
图4-1 前台首页界面图
4.1.2 用户注册界面
不是个人健康管理系统中正式用户的是可以在线进行注册的,当用户右上角“注册”按钮的时候,当填写上自己的账号+密码+确认密码+昵称+邮箱+手机号等信息后再点击“注册”按钮后将会先验证输入的有没有空数据,再次验证密码和确认密码是否是一样的,最后验证输入的账户名和数据库表中已经注册的账户名是否重复,只有都验证没问题后即可注册成功。其用用户注册界面展示如下图4-2所示。
图4-2 用户注册界面图
注册关键代码如下:
def Register(self, ctx):
print("===================注册=====================")
userService = service_select("user")
body = ctx.body
if "username" not in body and body["username"] == '':
return ctx.response(json.dumps({
"error": {
"code": 70000,
"message": "用户名不能为空",
}
}, ensure_ascii=False))
if "user_group" not in body and body["user_group"] == '':
return ctx.response(json.dumps({
"error": {
"code": 70000,
"message": "用户组不能为空",
}
}, ensure_ascii=False))
if "password" not in body and body["password"] == '':
return ctx.response(json.dumps({
"error": {
"code": 70000,
"message": "密码不能为空",
}
}, ensure_ascii=False))
post_param = body
post_param['nickname'] = body["nickname"] or ""
post_param['password'] = md5hash(body["password"])
obj = userService.Get_obj({"username": post_param['username']}, {"like": False})
if obj:
return ctx.response(json.dumps({
"error": {
"code": 70000,
"message": "用户名已存在",
}
}, ensure_ascii=False))
ret = {
"error": {
"code": 70000,
"message": "注册失败",
}
}
bl = userService.Add(post_param)
if bl:
ret = {
"result": {
"bl": True,
"message": "注册成功"
}
}
return ctx.response(json.dumps(ret, ensure_ascii=False))
4.1.3 用户登录界面
个人健康管理系统中的前台上注册后的用户是可以通过自己的账户名和密码进行登录的,当用户输入完整的自己的账户名和密码信息并点击“登录”按钮后,将会首先验证输入的有没有空数据,再次验证输入的账户名+密码和数据库中当前保存的用户信息是否一致,只有在一致后将会登录成功并自动跳转到个人健康管理系统的首页中;否则将会提示相应错误信息,用户登录界面如下图4-3所示。
图4-3用户登录界面图
登录关键代码如下:
def Login(self, ctx):
print("===================登录=====================")
ret = {
"error": {
"code": 70000,
"message": "账户不存在",
}
}
body = ctx.body
password = md5hash(body["password"]) or ""
obj = service_select("user").Get_obj(
{"username": body["username"]}, {"like": False}
)
if obj:
user_group = service_select("user_group").Get_obj({'name': obj['user_group']}, {"like": False})
if user_group and user_group['source_table'] != '':
user_obj = service_select(user_group['source_table']).Get_obj({"user_id": obj['user_id']}, {"like": False})
if user_obj['examine_state'] == '未通过':
ret = {
"error": {
"code": 70000,
"message": "账户未通过审核",
}
}
return ret
if user_obj['examine_state'] == '未审核':
ret = {
"error": {
"code": 70000,
"message": "账户未审核",
}
}
return ret
if obj["state"] == 1:
if obj["password"] == password:
timeout = timezone.now()
timestamp = int(time.mktime(timeout.timetuple())) * 1000
token = md5hash(str(obj["user_id"]) + "_" + str(timestamp))
ctx.request.session[token] = obj["user_id"]
service_select("access_token").Add(
{"token": token, "user_id": obj["user_id"]}
)
obj["token"] = token
ret = {
"result": {"obj": obj}
}
else:
ret = {
"error": {
"code": 70000,
"message": "密码错误",
}
}
else:
ret = {
"error": {
"code": 70000,
"message": "用户账户不可用,请联系管理员",
}
}
return ctx.response(json.dumps(ret, ensure_ascii=False))
4.1.4公告信息界面
用户点击“公告信息”菜单显示管理员在后台发布的所有的公告信息,可以查看公告信息详情。界面如下图4-4所示。
图4-4公告信息界面图
4.1.5医疗知识界面
当访客点击个人健康管理系统中导航栏上的“医疗知识”后将会进入到该“医疗知识”列表的界面,然后选择想要看的医疗知识,点击进入到详细界面,在详细界面可以收藏+赞+评论等操作,医疗知识界面如下图4-5所示。
图4-5医疗知识界面图
4.1.6 医生详情界面
当访客点击“医生信息”后就可以看到所有的医生信息,选择你想要了解的医生信息后将会进入该医生信息的详情界面,可以了解到科室名称、医生姓名、医生用户、医生工号、医生职位、医生照片、挂号费用、擅长领域等,同时可以对点击下方的“反馈”“就诊”“点赞”、“收藏”、“评论”,医生信息详情展示页面如图4-6所示。
图4-6 医生详情界面图
4.1.7反馈界面
当用户在医生信息详情界面想要进行反馈,点击下方的“反馈”按钮,就会跳转到反馈信息填写界面,根据界面提示输入反馈信息,点击“提交”按钮,反馈就完成了,反馈界面如下图4-7所示。
图4-7反馈界面图
4.2管理员功能模块
4.2.1用户管理界面
个人健康管理系统中的管理人员在“系统用户”这一菜单是中可以对注册的患者用户、医生用户以及管理员进行管控,这里以患者用户管理为例。界面如下图4-8所示。
图4-8系统用户界面图
用户管理关键代码如下:
def Add(self, ctx):
body = ctx.body
unique = self.config.get("unique")
obj = None
if unique:
qy = {}
for i in range(len(unique)):
key = unique[i]
qy[key] = body.get(key)
obj = self.service.Get_obj(qy)
if not obj:
error = self.Add_before(ctx)
if error["code"]:
return {"error": error}
error = self.Events("add_before", ctx, None)
if error["code"]:
return {"error": error}
result = self.service.Add(body, self.config)
if self.service.error:
return {"error": self.service.error}
res = self.Add_after(ctx, result)
if res:
result = res
res = self.Events("add_after", ctx, result)
if res:
result = res
return {"result": result}
else:
return {"error": {"code": 10000, "message": "已存在"}}
4.2.2患者信息管理界面
管理员点击“患者信息列表”这一按钮可以查看到系统当中所有的患者信息,支持通过患者信息等信息查询患者信息,如果想要添加新的信息,可以点击“患者信息添加”进行添加,也可以选择要删除的信息直接点击“删除按钮”进行删除。界面如下图4-9所示。
图4-9患者信息管理界面图
患者信息管理关键代码如下:
def Get_list(self, ctx):
query = dict(ctx.query)
config_plus = {}
if "field" in query:
field = query.pop("field")
config_plus["field"] = field
if "page" in query:
config_plus["page"] = query.pop("page")
if "size" in query:
config_plus["size"] = query.pop("size")
if "orderby" in query:
config_plus["orderby"] = query.pop("orderby")
if "like" in query:
config_plus["like"] = query.pop("like")
if "groupby" in query:
config_plus["groupby"] = query.pop("groupby")
count = self.service.Count(query)
lst = []
if self.service.error:
return {"error": self.service.error}
elif count:
lst = self.service.Get_list(query,
obj_update(self.config, config_plus))
if self.service.error:
return {"error": self.service.error}
self.interact_list(ctx, lst)
return {"result": {"list": lst, "count": count}}
4.2.3医生信息管理界面
管理员点击“医生信息”会显示出所有的医生信息,支持通过科室名称或者医生用户对医生信息进行查询,如果想要添加新的医生信息,点击“添加”按钮,输入相关信息,点击“提交”按钮就可以添加了,同时可以选择某一条医生信息,点击“删除”进行删除,也可以对用户提交的评论信息进行管控。界面如下图4-10所示。
图4-10医生信息管理界面图
医生信息管理关键代码如下:
def Del(self, ctx):
if len(ctx.query) == 0:
errorMsg = {"code": 30000, "message": "删除条件不能为空!"}
return errorMsg
result = self.service.Del(ctx.query, self.config)
if self.service.error:
return {"error": self.service.error}
return {"result": result}
4.2.4系统管理界面
管理员点击“系统管理”菜单可以查看到系统中的所有轮播图信息,对已经存在的轮播图,管理员可以修改,也可以添加新的轮播图或者删除轮播图。界面如下图4-11所示。
图4-11系统管理界面图
4.2.5 资源管理界面
管理员点击“资源管理”菜单能够对其下子菜单医疗知识和医疗知识的分类进行增删改查。界面如下图4-12所示。
图4-12资源管理界面图
资源管理关键代码如下:
def Set(self, ctx):
error = self.Set_before(ctx)
if error["code"]:
return {"error": error}
error = self.Events("set_before", ctx, None)
if error["code"]:
return {"error": error}
query = ctx.query
if 'page' in query.keys():
del ctx.query['page']
if 'size' in query.keys():
del ctx.query['size']
if 'orderby' in query.keys():
del ctx.query['orderby']
result = self.service.Set(ctx.query, ctx.body, self.config)
if self.service.error:
return {"error": self.service.error}
res = self.Set_after(ctx, result)
if res:
result = res
res = self.Events("set_after", ctx, result)
if res:
result = res
return {"result": result}
5系统测试
5.1 系统测试用例
系统测试包括:用户登录功能测试、医生信息展示功能测试、医生信息添加、密码修改功能测试,如表5-1、5-2、5-3、5-4所示:
表5-1 用户登录功能测试表
| 用例名称 | 用户登录系统 |
| 目的 | 测试用户通过正确的用户名和密码可否登录功能 |
| 前提 | 未登录的情况下 |
| 测试流程 | 1) 进入登录页面 2) 输入正确的用户名和密码 |
| 预期结果 | 用户名和密码正确的时候,跳转到登录成功界面,反之则显示错误信息,提示重新输入 |
| 实际结果 | 实际结果与预期结果一致 |
医生信息查看功能测试:
表5-2 医生信息查看功能测试表
| 用例名称 | 医生信息查看 |
| 目的 | 测试医生信息查看功能 |
| 前提 | 用户登录 |
| 测试流程 | 点击医生信息 |
| 预期结果 | 可以查看到所有医生信息 |
| 实际结果 | 实际结果与预期结果一致 |
管理员添加医生信息界面测试:
表5-3 管理员添加医生信息界面测试表
| 用例名称 | 医生信息添加测试用例 | ||
| 目的 | 测试医生信息添加功能 | ||
| 前提 | 管理员用户正常登录情况下 | ||
| 测试流程 | 1)管理员点击医生信息,然后点击添加后并填写信息。 2)点击进行提交。 | ||
| 预期结果 | 提交以后,页面首页会显示新的医生信息 | ||
| 实际结果 | 实际结果与预期结果一致 | ||
| 实际结果 | 实际结果与预期结果一致 | ||
密码修改搜索功能测试:
表5-4 密码修改功能测试表
| 用例名称 | 密码修改测试用例 |
| 目的 | 测试管理员密码修改功能 |
| 前提 | 管理员用户正常登录情况下 |
| 测试流程 | 1)管理员密码修改并完成填写。 2)点击进行提交。 |
| 预期结果 | 使用新的密码可以登录 |
| 实际结果 | 实际结果与预期结果一致 |
通过编写个人健康管理系统的测试用例,已经检测完毕用户登录功能测试、医生信息展示功能测试、医生信息添加、密码修改功能测试,通过这4大模块为个人健康管理系统的后期推广运营提供了强力的技术支撑。
结论
在个人健康管理系统开发之前,需要先对用户的具体需求进行分析。包括系统的可行性分析、功能需求分析以及其他需求等。在可行性分析过程中,对系统实现的技术性、经济性以及管理等方面进行了分析。总体上证明了系统实施的可行性。
本文总结了个人健康管理系统实现项目背景,然后阐述了系统的具体业务需求,并根据系统需求对系统结构以及功能模块等进行了详细地设计,将整个系统划分为多个不同的功能模块。在分析系统功能需求时,对整个系统的总体架构以及功能模块等进行了分析,并选择合适的系统开发技术完成了对各个模块的开发工作。系统开发完成之后进行了部署,同时进行了系统的测试过程,通过测试证明了系统在功能以及性能等方面都达到了预期的要求,具有较高的稳定性与可靠性。
参考文献
[1]Kim G ,Hwang D ,Park J , et al. How to Design and Evaluate mHealth Apps? A Case Study of a Mobile Personal Health Record App [J]. Electronics, 2024, 13 (1):
[2]魏晓玲,刘红英. 基于Python和Django框架的琴房管理系统设计与实现 [J]. 无线互联科技, 2023, 20 (22): 51-53.
[3]Yun X K ,Ping A T ,Ali V , et al. Predicting electronic personal health record (e-PHR) acceptance: evidence from emerging market [J]. International Journal of Pharmaceutical and Healthcare Marketing, 2023, 17 (4): 405-428.
[4]庞达,温家铭,武延鑫等. Django框架在海洋平台甲板片建造管理中的应用研究 [J]. 天津科技, 2023, 50 (11): 56-58+62.
[5]张小梅,何菊,佘侃侃等. Django框架下的用户鉴权机制分析与研究 [J]. 无线互联科技, 2023, 20 (18): 146-148.
[6]魏凯. 基于Python Django框架的协同办公管理系统构建 [J]. 信息与电脑(理论版), 2023, 35 (16): 114-116.
[7]Liang Y ,Li D ,Zhang C . Personal health record system with process decision support function[P]. US11640853, 2023-05-02.
[8]崔乔. 基于Android的个人健康管理系统的客户端设计开发 [J]. 黑龙江科学, 2023, 14 (04): 90-92.
[9]胡兆美,胡兆清,余丽红. 一种家庭成员的个人健康管理系统[P]. 浙江省: CN115691806A, 2023-02-03.
[10]王婷,陆克中,黄孝等. 基于微信小程序的个人健康管理系统设计 [J]. 信息与电脑(理论版), 2022, 34 (10): 155-158.
[11]吴雨渲,严张凌. 基于微服务架构的个人健康管理系统的设计与实现 [J]. 信息与电脑(理论版), 2020, 32 (15): 97-99.
[12]樊换换. 个人健康管理系统的设计与实现[D]. 北京邮电大学, 2020.
[13]蔡俊,王志刚,王丽等. 基于STM32的个人健康管理系统设计 [J]. 江苏理工学院学报, 2020, 26 (02): 51-60.
[14]于淑云. 移动端个人健康管理系统技术浅析 [J]. 信息与电脑(理论版), 2019, 31 (23): 38-39.
[15]刘东. 基于MVC模式的个人健康管理系统 [J]. 电子技术与软件工程, 2019, (06): 169-170.
致 谢
逝者如斯夫,不舍昼夜。转眼间,大学生活便已经接近尾声,人面对着离别与结束,总是充满着不舍与茫然,我亦如此,仍记得那年秋天,我迫不及待的提前一天到了学校,面对学校巍峨的大门,我心里充满了期待:这里,就是我新生活的起点吗?那天,阳光明媚,学校的欢迎仪式很热烈,我面对着一个个对着我微笑的同学,仿佛一缕缕阳光透过胸口照进了我心里,同时,在那天我认识可爱的室友,我们携手共同度过了这难忘的两年。如今,我望着这篇论文的致谢,不禁又要问自己:现在,我们就要说再见了吗?
感慨莫名,不知所言。遥想当初刚来学校的时候,心里总是想着工科学校会过于板正,会缺乏一些柔情,当时心里甚至有一点点排斥,但是随着我对学校的慢慢认识与了解,我才认识到了她的美丽,她的柔情,并且慢慢的喜欢上了这个校园,但是时间太快了,快到我还没有好好体会她的美丽便要离开了,但是她带给我的回忆,永远不会离开我,也许真正离开那天我的眼里会满含泪水,我不是因为难过,我只是想将她的样子映在我的泪水里,刻在我的心里。最后,感谢我的老师们,是你们教授了我们知识与做人的道理;感谢我的室友们,是你们陪伴了我如此之久;感谢每位关心与支持我的人。
少年,追风赶月莫停留,平荒尽处是春山。
请关注点赞+私信博主,免费领取项目源码
1077

被折叠的 条评论
为什么被折叠?



