目录
摘要
本研究旨在基于SSM框架设计与实现一款旅游信息分享网站,以解决当前旅游行业信息不对称、信息获取不便等问题。通过对SSM框架的灵活运用和深入研究,构建了一个包括用户管理、景点信息管理、旅行攻略管理、游记文章管理、问题讨论管理、点击量管理、点赞量管理、分享量管理、旅游公告管理等功能模块的完整网站系统。通过采用Spring作为容器、SpringMVC作为控制器、MyBatis作为持久层框架,实现了系统的高效、稳定运行。同时,充分利用了SSM框架的特点,如AOP编程、事务管理、依赖注入等,提升了系统的性能和可维护性。
在设计与实现过程中,本研究还深入探讨了用户需求分析、数据库设计、系统架构设计等关键问题。通过前后端技术的有机结合,实现了网站的良好交互体验和友好界面设计。同时,为了提升网站的安全性和稳定性,采用了权限控制、数据加密等安全技术手段,保障了用户信息和系统数据的安全性。
最后,通过对网站系统进行了全面的功能测试和性能优化,验证了系统的稳定性和高性能。本研究的成果不仅为旅游信息分享网站的设计与实现提供了有益的经验和参考,也为SSM框架在其他领域的应用提供了借鉴,具有重要的理论和实际意义。
关键词:旅游信息分享网站 ;SSM框架;Mysql数据库;
Abstract
The design and implementation of tourism information sharing website is based on SSM framework, which has far-reaching research significance. First of all, as an excellent Java Web development framework, SSM framework has wide applicability and stability in practical applications. Through this study, we can explore how to give full play to the advantages of SSM framework in tourism information sharing websites, improve website performance and user experience, and provide technical support for the development of tourism industry informatization.
Secondly, the design and implementation of tourism information sharing website can promote the full utilization and promotion of tourism resources. Through this research, a perfect tourism information sharing platform can be established to display and share various tourism resources, provide more comprehensive and accurate tourism information for tourists, and provide a platform for tourism practitioners to display their own products and services, which is conducive to promoting the development of tourism and improving the overall level of the industry.
Finally, the study is of great significance for promoting the informatization process of various industries in the Internet + era. Through the design and implementation of the tourism information sharing website, it can accumulate rich experience and lessons, provide useful reference for the design and implementation of the website system in other industries, promote the improvement of the informatization level of various industries, and further promote the digital transformation and Internet development of various industries.
Key words: Tourism information sharing website; SSM framework; Mysql database;
1 绪论
在当前互联网+时代,旅游行业正在经历快速发展和变革。随着人们旅游需求的不断增长,如何更好地利用互联网技术为游客提供全面、准确的旅游信息成为亟待解决的问题。同时,传统旅游信息发布方式存在信息不对称、信息更新不及时等问题,需要通过新技术手段来加以解决。因此,基于SSM框架的旅游信息分享网站的设计与实现具有重要的现实意义。
随着移动互联网的普及和发展,人们获取信息的渠道发生了巨大变化。旅游信息分享网站的兴起为人们提供了一个便捷的途径来获取各种旅游资讯,如景点介绍、旅游攻略、等。通过该研究,可以更好地满足人们对于旅游信息获取的需求,提高旅游信息的传播效率和便捷性,为旅游行业的健康发展提供有力支持。
此外,随着互联网技术的不断成熟和发展,SSM框架作为一种优秀的Java Web开发框架,其稳定性和灵活性为构建高性能、可扩展的旅游信息分享网站提供了良好的技术基础。因此,基于SSM框架的旅游信息分享网站的设计与实现将有助于推动旅游行业的信息化进程,为旅游业的转型升级提供有力的技术支持。
旅游信息分享网站的设计与实现基于SSM框架,具有深远的研究意义。首先,SSM框架作为一种优秀的Java Web开发框架,其在实际应用中具有广泛的适用性和稳定性,通过该研究可以探讨如何充分发挥SSM框架在旅游信息分享网站中的优势,提高网站的性能和用户体验,为旅游行业的信息化发展提供技术支持。
其次,旅游信息分享网站的设计与实现能够促进旅游资源的充分利用和推广。通过该研究,可以建立起一个完善的旅游信息分享平台,使得各种旅游资源得以展示和共享,为游客提供更为全面和准确的旅游信息,同时也为旅游从业者提供了一个展示自身产品和服务的平台,有利于促进旅游业的发展和提升行业整体水平。
最后,该研究对于推动互联网+时代下各行业的信息化进程具有重要意义。通过对旅游信息分享网站的设计与实现,可以积累丰富的经验和教训,为其他行业领域的网站系统设计与实现提供有益的借鉴和参考,推动各行业信息化水平的提升,进一步促进了各行业的数字化转型和互联网化发展。
1.3论文结构与章节安排
本文共分为六章,章节内容安排如下:
第一章为引言,此章节对所设计和实现的系统的背景和状况以及意义进行详细的论述以及说明,同时进行了论文整体框架的结构的简要介绍。
第二章为系统需求分析,章节所做的主要的工作是对系统进行了技术、经济和操作方面可行性的分析;对系统实行了总体功能的需求、用例分析。
第三章为系统的设计,主要是对系统的功能结构进行设计,并对系统数据库的概念结构以及物理结构的设计进行了分析。
第四章就是对系统的实现,根据系统功能的划分,分别的对系统所需要实现的前台客户功能和后台管理员功能进行了分析和说明。
第五章:系统测试。主要对系统的部分界面进行测试并对主要功能进行测试
2 旅游信息分享网站分析
系统需求分析是系统开发的一个关键环节,它在系统的设计和实现上起到了一个承上启下的位置。系统需求分析是对所需要做的系统进行一个需求的挖掘,如果分析的准确可以精准的解决现实中碰到的问题。如果分析不到位会影响后期系统的实现。一个系统的优秀程度需求分析也是占据了非常大的比例,如果需求分析不到位,后面的系统设计要实现就是一个偏离导航的设计。
2.1 可行性分析
系统可行行分析是对系统对系统可行性进行一个探讨。在探讨系统的可行性上我们主要从技术上的可行性和经济上的可行性以及操作层面的可行性上进行分析,如果三个层面度通过,我们则认为系统是比较可行的。
旅游信息分享网站存储所使用的是Mysql数据库以及开发中所使用的是IDEA、Tomcat这些开发工具的使用,能够给我们的编写工作带来许多的便利。系统使用SSM框架进行开发,使系统的可扩展性和维护性更佳,减少Java配置代码,简化编程代码,目前SSM框架也是很多用户选择的框架之一。
在开发旅游信息分享网站中所使用的开发软件像IDEA开发工具、Tomcat服务器、MySQL数据库等,这些都是开源免费的,这些环境在学校都进行了系统的学习,自己能够独立操作完成,不需要额外花费,而且系统的开发工具从网上都可以直接下载,因此在经济方面是可行的。
此次项目设计的时候我参考了很多类似系统的成功案例,对它们的操作界面以及功能都进行了系统的分析,将众多案例结合在一起,突出以人为本简化操作,所以具有基本计算机知识的人都会操作本项目。因此操作可行性也没有问题。
2.2 系统功能分析
旅游信息分享网站我划分为了用户管理模块和管理员模块这两大部分。
旅游用户:
(1)注册登录:用户通过注册登录系统,可通过点击头像中我的账户,对个人信息进行增删改查。比如个人资料、头像和密码修改。
(2)首页:当进入旅游信息分享网站的时候,系统以上中下的布局进行展示,首先映入眼帘的是系统的导航栏,下面是网站公告、景点信息推荐等咨讯。
(3)旅游公告:用户点击可查看网站公告、关于我们、联系方式和网站介绍。
(4)景点信息:用户点击可通过搜索景点名称和景点类型进行查看讲点信息列表;同时可对景点信息进行点赞、收藏和评论。
(5)旅行攻略:用户点击可通过搜索攻略目标和途径地点进行查看旅行攻略列表,同时可对攻略进行收藏和评论。
(6)游记文章:用户点击可查看游记文章列表,同时可对游记文章进行收藏和评论。
(7)问题讨论:用户点击可通过搜索问题标题、问题类型和提问日期进行查看问题讨论列表,同时可对问题讨论文章进行收藏和评论。
(8)个人中心:用户点击头像可查看“个人中心”,包括个人首页、游记文章、问题讨论和收藏。点击“游记文章”“添加”,输入游记标题,选择发布类别,上传封面,输入发布内容,选择发布人,点击“提交”按钮进行添加。点击“问题讨论”“添加”,输入问题标题,选择问题类型,上传问题截图,选择提问如期,输入提问内容和选择提问用户,点击“提交”按钮进行添加。
管理员:
(1)登录:管理员的账号是在数据列表中直接设置生成的,不需要进行注册,可直接输入账号密码登录,同时可对管理员资料进行增删改查。
(2)系统用户:管理员点击可查看管理员和注册用户,同时可对系统用户进行增删改查。
(3)景点信息管理:管理员点击可查看景点信息列表和景点信息添加;点击“景点信息添加”,输入景点名称,选择景点类型,上传封面,输入景点电话、景点地址和开放时间,上传景点视频和景点介绍,点击“提交”按钮进行添加。
(4)景点类型管理:管理员点击可查看景点类型列表,同时可对景点类型进行增删改查。
(5)旅行攻略管理:管理员点击可查看旅行攻略列表和旅行攻略添加;点击“旅行攻略添加”,输入攻略标题,上传封面,输入紧急电话、途径地点和攻略详情,点击“提交”按钮进行添加。
(6)游记文章管理:管理员点击可查看游记文章列表,同时可对用户添加的游记文章进行审核。
(7)发布类别管理:管理员点击可查看发布类别列表,同时可对方发布类别进行增删改查。
(8)问题讨论管理:管理员点击可查看问题讨论列表。
(9)问题类型管理:管理员点击可查看问题类型列表,同时可对问题类型进行增删改查。
(10)点击量管理:管理员点击可查看点击量列表,可对点击量进行删除,同时可点击“导入”按钮进行导入新的点击量数据。
(11)点赞量管理:管理员点击可查看点赞量列表,可对点赞量进行删除,同时可点击“导入”按钮进行导入新的点赞量数据。
(12)分享量管理:管理员点击可查看分享量列表,可对分享量进行删除,同时可点击“导入”按钮进行导入新的分享量数据。
(13)系统管理:管理员点击可查看轮播图,如需添加新的轮播图,点击右侧“添加”按钮,上传图片,输入标题,点击“确认”按钮进行添加;同时可对轮播图进行增删改查。
(14)旅游公告管理:管理员点击可查看旅游公告,如需添加新的旅游公告,点击右侧“添加”按钮,输入标题和正文,点击“确认”按钮进行添加。同时可对公告进行增删改查。
(15)后台首页:管理员点击可查看点击量、点赞量和分享量数据统计图。
旅游信息分享网站的非功能性需求比如旅游信息分享网站的安全性怎么样,可靠性怎么样,性能怎么样,可拓展性怎么样等。具体可以表示在如下3-1表格中:
表2-1旅游信息分享网站非功能需求表
| 安全性 | 主要指旅游信息分享网站数据库的安装,数据库的使用和密码的设定必须合乎规范。 |
| 可靠性 | 可靠性是指旅游信息分享网站能够按照用户提交的指示进行操作,经过测试,可靠性90%以上。 |
| 性能 | 性能是影响旅游信息分享网站占据市场的必要条件,所以性能最好要佳才好。 |
| 可扩展性 | 比如数据库预留多个属性,比如接口的使用等确保了系统的非功能性需求。 |
| 易用性 | 用户只要跟着旅游信息分享网站的页面展示内容进行操作,就可以了。 |
| 可维护性 | 旅游信息分享网站开发的可维护性是非常重要的,经过测试,可维护性没有问题 |
2.3 系统用例分析
旅游信息分享网站的完整UML用例图分别是图2-2、图2-3。
图2-2就是旅游用户角色的用例展示。

图2-2旅游信息分享网站旅游用户角色用例图
图2-3就是管理员角色的用例展示。

图2-3旅游信息分享网站管理员角色用例图
系统流程是用一些特定的符合和线条来进行演示用户在使用系统时的过程,在进行系统分析的时候,业务流程可以帮助开发人员更好的理解业务,发现错误,完善系统。
2.4.1 数据新增流程
用户成功登入系统后就能够实现增加数据的操作,增加数据的编号由系统生成,用户不能随意填写,除了编号以外,其他增加信息用户自己填写,填写后的信息经过系统验证,验证通过后即可完成数据新增,数据新增的流程图如下图2-4所示。

图2-4 数据新增流程图
2.4.2 数据删除流程
如果系统里面存在一些没有用的数据,相关的管理人员还可以对这些数据进行删除,数据删除时流程图如下图2-5所示。

图2-5 数据删除流程图
本章主要通过对旅游信息分享网站的可行性分析、功能需求分析、系统用例分析、系统流程分析,确定整个旅游信息分享网站要实现的功能。同时也为旅游信息分享网站的代码实现和测试提供了标准。
3 旅游信息分享网站总体设计
本章主要讨论的内容包括旅游信息分享网站的功能模块设计、数据库系统设计。
3.1 系统功能模块设计
在上一章节中主要对系统的功能性需求和非功能性需求进行分析,并且根据需求分析了本旅游信息分享网站中的用例。那么接下来就要开始对本旅游信息分享网站的架构、主要功能和数据库开始进行设计。旅游信息分享网站根据前面章节的需求分析得出,其总体设计模块图如图3-1所示。

图3-1 旅游信息分享网站功能模块图
3.1.2用户模块设计
本系统的用户包括管理员和用户两种用户模块的功能基本是相同的,用户比管理员多了一个注册功能,所以以用户模块的结构图为例进行分析,用户模块结构图为例进行分析,如下图:

图3-2用户模块结构图
3.1.3 评论管理模块设计
旅游信息分享网站是一个交流性质的公开平台,用户在平台上提交评论,增加用户之间的互动性。但是同时也为了更好的规范评论的内容,给予管理员删除不合适的评论的功能,所以需要专门设计一个评论管理模块,具体的结构图如下:

图3-3评论管理模块结构图
数据库设计一般包括需求分析、概念模型设计、数据库表建立三大过程,其中需求分析前面章节已经阐述,概念模型设计有概念模型和逻辑结构设计两部分。
3.2.1 数据库概念结构设计
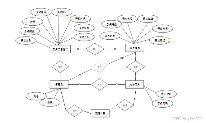
下面是整个旅游信息分享网站中主要的数据库表总E-R实体关系图。
图3-4旅游信息分享网站总E-R关系图
通过上一小节中旅游信息分享网站中总E-R关系图上得出一共需要创建很多个数据表。在此我主要罗列几个主要的数据库表结构设计。
| 编号 | 名称 | 数据类型 | 长度 | 小数位 | 允许空值 | 主键 | 默认值 | 说明 |
| 1 | token_id | int | 10 | 0 | N | Y | 临时访问牌ID | |
| 2 | token | varchar | 64 | 0 | Y | N | 临时访问牌 | |
| 3 | info | text | 65535 | 0 | Y | N | ||
| 4 | maxage | int | 10 | 0 | N | N | 2 | 最大寿命:默认2小时 |
| 5 | create_time | timestamp | 19 | 0 | N | N | CURRENT_TIMESTAMP | 创建时间: |
| 6 | update_time | timestamp | 19 | 0 | N | N | CURRENT_TIMESTAMP | 更新时间: |
| 7 | user_id | int | 10 | 0 | N | N | 0 | 用户编号: |
表attraction_information (景点信息)
| 编号 | 名称 | 数据类型 | 长度 | 小数位 | 允许空值 | 主键 | 默认值 | 说明 |
| 1 | attraction_information_id | int | 10 | 0 | N | Y | 景点信息ID | |
| 2 | attraction_name | varchar | 64 | 0 | Y | N | 景点名称 | |
| 3 | types_of_attractions | varchar | 64 | 0 | Y | N | 景点类型 | |
| 4 | cover | varchar | 255 | 0 | Y | N | 封面 | |
| 5 | tourist_attraction_phone_number | varchar | 64 | 0 | Y | N | 景点电话 | |
| 6 | attraction_address | varchar | 64 | 0 | Y | N | 景点地址 | |
| 7 | opening_hours | varchar | 64 | 0 | Y | N | 开放时间 | |
| 8 | scenic_spot_videos | varchar | 255 | 0 | Y | N | 景点视频 | |
| 9 | introduction_to_scenic_spots | longtext | 2147483647 | 0 | Y | N | 景点介绍 | |
| 10 | hits | int | 10 | 0 | N | N | 0 | 点击数 |
| 11 | praise_len | int | 10 | 0 | N | N | 0 | 点赞数 |
| 12 | recommend | int | 10 | 0 | N | N | 0 | 智能推荐 |
| 13 | create_time | datetime | 19 | 0 | N | N | CURRENT_TIMESTAMP | 创建时间 |
| 14 | update_time | timestamp | 19 | 0 | N | N | CURRENT_TIMESTAMP | 更新时间 |
| 编号 | 名称 | 数据类型 | 长度 | 小数位 | 允许空值 | 主键 | 默认值 | 说明 |
| 1 | auth_id | int | 10 | 0 | N | Y | 授权ID: | |
| 2 | user_group | varchar | 64 | 0 | Y | N | 用户组: | |
| 3 | mod_name | varchar | 64 | 0 | Y | N | 模块名: | |
| 4 | table_name | varchar | 64 | 0 | Y | N | 表名: | |
| 5 | page_title | varchar | 255 | 0 | Y | N | 页面标题: | |
| 6 | path | varchar | 255 | 0 | Y | N | 路由路径: | |
| 7 | position | varchar | 32 | 0 | Y | N | 位置: | |
| 8 | mode | varchar | 32 | 0 | N | N | _blank | 跳转方式: |
| 9 | add | tinyint | 3 | 0 | N | N | 1 | 是否可增加: |
| 10 | del | tinyint | 3 | 0 | N | N | 1 | 是否可删除: |
| 11 | set | tinyint | 3 | 0 | N | N | 1 | 是否可修改: |
| 12 | get | tinyint | 3 | 0 | N | N | 1 | 是否可查看: |
| 13 | field_add | text | 65535 | 0 | Y | N | 添加字段: | |
| 14 | field_set | text | 65535 | 0 | Y | N | 修改字段: | |
| 15 | field_get | text | 65535 | 0 | Y | N | 查询字段: | |
| 16 | table_nav_name | varchar | 500 | 0 | Y | N | 跨表导航名称: | |
| 17 | table_nav | varchar | 500 | 0 | Y | N | 跨表导航: | |
| 18 | option | text | 65535 | 0 | Y | N | 配置: | |
| 19 | create_time | timestamp | 19 | 0 | N | N | CURRENT_TIMESTAMP | 创建时间: |
| 20 | update_time | timestamp | 19 | 0 | N | N | CURRENT_TIMESTAMP | 更新时间: |
| 编号 | 名称 | 数据类型 | 长度 | 小数位 | 允许空值 | 主键 | 默认值 | 说明 |
| 1 | click_through_volume_id | int | 10 | 0 | N | Y | 点击量ID | |
| 2 | attraction_name | varchar | 64 | 0 | Y | N | 景点名称 | |
| 3 | click_count | int | 10 | 0 | Y | N | 0 | 点击次数 |
| 4 | statistical_date | varchar | 64 | 0 | Y | N | 统计日期 | |
| 5 | create_time | datetime | 19 | 0 | N | N | CURRENT_TIMESTAMP | 创建时间 |
| 6 | update_time | timestamp | 19 | 0 | N | N | CURRENT_TIMESTAMP | 更新时间 |
| 编号 | 名称 | 数据类型 | 长度 | 小数位 | 允许空值 | 主键 | 默认值 | 说明 |
| 1 | collect_id | int | 10 | 0 | N | Y | 收藏ID: | |
| 2 | user_id | int | 10 | 0 | N | N | 0 | 收藏人ID: |
| 3 | source_table | varchar | 255 | 0 | Y | N | 来源表: | |
| 4 | source_field | varchar | 255 | 0 | Y | N | 来源字段: | |
| 5 | source_id | int | 10 | 0 | N | N | 0 | 来源ID: |
| 6 | title | varchar | 255 | 0 | Y | N | 标题: | |
| 7 | img | varchar | 255 | 0 | Y | N | 封面: | |
| 8 | create_time | timestamp | 19 | 0 | N | N | CURRENT_TIMESTAMP | 创建时间: |
| 9 | update_time | timestamp | 19 | 0 | N | N | CURRENT_TIMESTAMP | 更新时间: |
| 编号 | 名称 | 数据类型 | 长度 | 小数位 | 允许空值 | 主键 | 默认值 | 说明 |
| 1 | comment_id | int | 10 | 0 | N | Y | 评论ID: | |
| 2 | user_id | int | 10 | 0 | N | N | 0 | 评论人ID: |
| 3 | reply_to_id | int | 10 | 0 | N | N | 0 | 回复评论ID:空为0 |
| 4 | content | longtext | 2147483647 | 0 | Y | N | 内容: | |
| 5 | nickname | varchar | 255 | 0 | Y | N | 昵称: | |
| 6 | avatar | varchar | 255 | 0 | Y | N | 头像地址:[0,255] | |
| 7 | create_time | timestamp | 19 | 0 | N | N | CURRENT_TIMESTAMP | 创建时间: |
| 8 | update_time | timestamp | 19 | 0 | N | N | CURRENT_TIMESTAMP | 更新时间: |
| 9 | source_table | varchar | 255 | 0 | Y | N | 来源表: | |
| 10 | source_field | varchar | 255 | 0 | Y | N | 来源字段: | |
| 11 | source_id | int | 10 | 0 | N | N | 0 | 来源ID: |
| 编号 | 名称 | 数据类型 | 长度 | 小数位 | 允许空值 | 主键 | 默认值 | 说明 |
| 1 | hits_id | int | 10 | 0 | N | Y | 点赞ID: | |
| 2 | user_id | int | 10 | 0 | N | N | 0 | 点赞人: |
| 3 | create_time | timestamp | 19 | 0 | N | N | CURRENT_TIMESTAMP | 创建时间: |
| 4 | update_time | timestamp | 19 | 0 | N | N | CURRENT_TIMESTAMP | 更新时间: |
| 5 | source_table | varchar | 255 | 0 | Y | N | 来源表: | |
| 6 | source_field | varchar | 255 | 0 | Y | N | 来源字段: | |
| 7 | source_id | int | 10 | 0 | N | N | 0 | 来源ID: |
| 编号 | 名称 | 数据类型 | 长度 | 小数位 | 允许空值 | 主键 | 默认值 | 说明 |
| 1 | like_count_id | int | 10 | 0 | N | Y | 点赞量ID | |
| 2 | attraction_name | varchar | 64 | 0 | Y | N | 景点名称 | |
| 3 | like_count | int | 10 | 0 | Y | N | 0 | 点赞次数 |
| 4 | statistical_date | varchar | 64 | 0 | Y | N | 统计日期 | |
| 5 | create_time | datetime | 19 | 0 | N | N | CURRENT_TIMESTAMP | 创建时间 |
| 6 | update_time | timestamp | 19 | 0 | N | N | CURRENT_TIMESTAMP | 更新时间 |
| 编号 | 名称 | 数据类型 | 长度 | 小数位 | 允许空值 | 主键 | 默认值 | 说明 |
| 1 | notice_id | mediumint | 8 | 0 | N | Y | 公告id: | |
| 2 | title | varchar | 125 | 0 | N | N | 标题: | |
| 3 | content | longtext | 2147483647 | 0 | Y | N | 正文: | |
| 4 | create_time | timestamp | 19 | 0 | N | N | CURRENT_TIMESTAMP | 创建时间: |
| 5 | update_time | timestamp | 19 | 0 | N | N | CURRENT_TIMESTAMP | 更新时间: |
| 编号 | 名称 | 数据类型 | 长度 | 小数位 | 允许空值 | 主键 | 默认值 | 说明 |
| 1 | praise_id | int | 10 | 0 | N | Y | 点赞ID: | |
| 2 | user_id | int | 10 | 0 | N | N | 0 | 点赞人: |
| 3 | create_time | timestamp | 19 | 0 | N | N | CURRENT_TIMESTAMP | 创建时间: |
| 4 | update_time | timestamp | 19 | 0 | N | N | CURRENT_TIMESTAMP | 更新时间: |
| 5 | source_table | varchar | 255 | 0 | Y | N | 来源表: | |
| 6 | source_field | varchar | 255 | 0 | Y | N | 来源字段: | |
| 7 | source_id | int | 10 | 0 | N | N | 0 | 来源ID: |
| 8 | status | bit | 1 | 0 | N | N | 1 | 点赞状态:1为点赞,0已取消 |
| 编号 | 名称 | 数据类型 | 长度 | 小数位 | 允许空值 | 主键 | 默认值 | 说明 |
| 1 | problem_discussion_id | int | 10 | 0 | N | Y | 问题讨论ID | |
| 2 | question_title | varchar | 64 | 0 | Y | N | 问题标题 | |
| 3 | problem_type | varchar | 64 | 0 | Y | N | 问题类型 | |
| 4 | screenshot_of_the_problem | varchar | 255 | 0 | Y | N | 问题截图 | |
| 5 | question_date | date | 10 | 0 | Y | N | 提问日期 | |
| 6 | question_content | longtext | 2147483647 | 0 | Y | N | 提问内容 | |
| 7 | ask_users | int | 10 | 0 | Y | N | 0 | 提问用户 |
| 8 | hits | int | 10 | 0 | N | N | 0 | 点击数 |
| 9 | create_time | datetime | 19 | 0 | N | N | CURRENT_TIMESTAMP | 创建时间 |
| 10 | update_time | timestamp | 19 | 0 | N | N | CURRENT_TIMESTAMP | 更新时间 |
| 编号 | 名称 | 数据类型 | 长度 | 小数位 | 允许空值 | 主键 | 默认值 | 说明 |
| 1 | problem_type_id | int | 10 | 0 | N | Y | 问题类型ID | |
| 2 | problem_type | varchar | 64 | 0 | Y | N | 问题类型 | |
| 3 | create_time | datetime | 19 | 0 | N | N | CURRENT_TIMESTAMP | 创建时间 |
| 4 | update_time | timestamp | 19 | 0 | N | N | CURRENT_TIMESTAMP | 更新时间 |
| 编号 | 名称 | 数据类型 | 长度 | 小数位 | 允许空值 | 主键 | 默认值 | 说明 |
| 1 | publication_category_id | int | 10 | 0 | N | Y | 发布类别ID | |
| 2 | publication_category | varchar | 64 | 0 | Y | N | 发布类别 | |
| 3 | create_time | datetime | 19 | 0 | N | N | CURRENT_TIMESTAMP | 创建时间 |
| 4 | update_time | timestamp | 19 | 0 | N | N | CURRENT_TIMESTAMP | 更新时间 |
| 编号 | 名称 | 数据类型 | 长度 | 小数位 | 允许空值 | 主键 | 默认值 | 说明 |
| 1 | share_volume_id | int | 10 | 0 | N | Y | 分享量ID | |
| 2 | attraction_name | varchar | 64 | 0 | Y | N | 景点名称 | |
| 3 | sharing_frequency | int | 10 | 0 | Y | N | 0 | 分享次数 |
| 4 | statistical_date | varchar | 64 | 0 | Y | N | 统计日期 | |
| 5 | create_time | datetime | 19 | 0 | N | N | CURRENT_TIMESTAMP | 创建时间 |
| 6 | update_time | timestamp | 19 | 0 | N | N | CURRENT_TIMESTAMP | 更新时间 |
| 编号 | 名称 | 数据类型 | 长度 | 小数位 | 允许空值 | 主键 | 默认值 | 说明 |
| 1 | slides_id | int | 10 | 0 | N | Y | 轮播图ID: | |
| 2 | title | varchar | 64 | 0 | Y | N | 标题: | |
| 3 | content | varchar | 255 | 0 | Y | N | 内容: | |
| 4 | url | varchar | 255 | 0 | Y | N | 链接: | |
| 5 | img | varchar | 255 | 0 | Y | N | 轮播图: | |
| 6 | hits | int | 10 | 0 | N | N | 0 | 点击量: |
| 7 | create_time | timestamp | 19 | 0 | N | N | CURRENT_TIMESTAMP | 创建时间: |
| 8 | update_time | timestamp | 19 | 0 | N | N | CURRENT_TIMESTAMP | 更新时间: |
| 编号 | 名称 | 数据类型 | 长度 | 小数位 | 允许空值 | 主键 | 默认值 | 说明 |
| 1 | tourism_users_id | int | 10 | 0 | N | Y | 旅游用户ID | |
| 2 | user_name | varchar | 64 | 0 | Y | N | 用户姓名 | |
| 3 | mobile_phone_number | varchar | 16 | 0 | Y | N | 手机号码 | |
| 4 | examine_state | varchar | 16 | 0 | N | N | 已通过 | 审核状态 |
| 5 | user_id | int | 10 | 0 | N | N | 0 | 用户ID |
| 6 | create_time | datetime | 19 | 0 | N | N | CURRENT_TIMESTAMP | 创建时间 |
| 7 | update_time | timestamp | 19 | 0 | N | N | CURRENT_TIMESTAMP | 更新时间 |
| 编号 | 名称 | 数据类型 | 长度 | 小数位 | 允许空值 | 主键 | 默认值 | 说明 |
| 1 | travelogue_article_id | int | 10 | 0 | N | Y | 游记文章ID | |
| 2 | travelogue_title | varchar | 64 | 0 | Y | N | 游记标题 | |
| 3 | publication_category | varchar | 64 | 0 | Y | N | 发布类别 | |
| 4 | cover | varchar | 255 | 0 | Y | N | 封面 | |
| 5 | publish_content | longtext | 2147483647 | 0 | Y | N | 发布内容 | |
| 6 | publisher | int | 10 | 0 | Y | N | 0 | 发布人 |
| 7 | hits | int | 10 | 0 | N | N | 0 | 点击数 |
| 8 | praise_len | int | 10 | 0 | N | N | 0 | 点赞数 |
| 9 | examine_state | varchar | 16 | 0 | N | N | 未审核 | 审核状态 |
| 10 | create_time | datetime | 19 | 0 | N | N | CURRENT_TIMESTAMP | 创建时间 |
| 11 | update_time | timestamp | 19 | 0 | N | N | CURRENT_TIMESTAMP | 更新时间 |
| 编号 | 名称 | 数据类型 | 长度 | 小数位 | 允许空值 | 主键 | 默认值 | 说明 |
| 1 | travel_strategy_id | int | 10 | 0 | N | Y | 旅行攻略ID | |
| 2 | strategy_title | varchar | 64 | 0 | Y | N | 攻略标题 | |
| 3 | cover | varchar | 255 | 0 | Y | N | 封面 | |
| 4 | emergency_phone_number | varchar | 64 | 0 | Y | N | 紧急电话 | |
| 5 | route_location | text | 65535 | 0 | Y | N | 途径地点 | |
| 6 | strategy_details | longtext | 2147483647 | 0 | Y | N | 攻略详情 | |
| 7 | hits | int | 10 | 0 | N | N | 0 | 点击数 |
| 8 | recommend | int | 10 | 0 | N | N | 0 | 智能推荐 |
| 9 | create_time | datetime | 19 | 0 | N | N | CURRENT_TIMESTAMP | 创建时间 |
| 10 | update_time | timestamp | 19 | 0 | N | N | CURRENT_TIMESTAMP | 更新时间 |
| 编号 | 名称 | 数据类型 | 长度 | 小数位 | 允许空值 | 主键 | 默认值 | 说明 |
| 1 | types_of_attractions_id | int | 10 | 0 | N | Y | 景点类型ID | |
| 2 | types_of_attractions | varchar | 64 | 0 | Y | N | 景点类型 | |
| 3 | create_time | datetime | 19 | 0 | N | N | CURRENT_TIMESTAMP | 创建时间 |
| 4 | update_time | timestamp | 19 | 0 | N | N | CURRENT_TIMESTAMP | 更新时间 |
| 编号 | 名称 | 数据类型 | 长度 | 小数位 | 允许空值 | 主键 | 默认值 | 说明 |
| 1 | upload_id | int | 10 | 0 | N | Y | 上传ID | |
| 2 | name | varchar | 64 | 0 | Y | N | 文件名 | |
| 3 | path | varchar | 255 | 0 | Y | N | 访问路径 | |
| 4 | file | varchar | 255 | 0 | Y | N | 文件路径 | |
| 5 | display | varchar | 255 | 0 | Y | N | 显示顺序 | |
| 6 | father_id | int | 10 | 0 | Y | N | 0 | 父级ID |
| 7 | dir | varchar | 255 | 0 | Y | N | 文件夹 | |
| 8 | type | varchar | 32 | 0 | Y | N | 文件类型 |
| 编号 | 名称 | 数据类型 | 长度 | 小数位 | 允许空值 | 主键 | 默认值 | 说明 |
| 1 | user_id | mediumint | 8 | 0 | N | Y | 用户ID:[0,8388607]用户获取其他与用户相关的数据 | |
| 2 | state | smallint | 5 | 0 | N | N | 1 | 账户状态:[0,10](1可用|2异常|3已冻结|4已注销) |
| 3 | user_group | varchar | 32 | 0 | Y | N | 所在用户组:[0,32767]决定用户身份和权限 | |
| 4 | login_time | timestamp | 19 | 0 | N | N | CURRENT_TIMESTAMP | 上次登录时间: |
| 5 | phone | varchar | 11 | 0 | Y | N | 手机号码:[0,11]用户的手机号码,用于找回密码时或登录时 | |
| 6 | phone_state | smallint | 5 | 0 | N | N | 0 | 手机认证:[0,1](0未认证|1审核中|2已认证) |
| 7 | username | varchar | 16 | 0 | N | N | 用户名:[0,16]用户登录时所用的账户名称 | |
| 8 | nickname | varchar | 16 | 0 | Y | N | 昵称:[0,16] | |
| 9 | password | varchar | 64 | 0 | N | N | 密码:[0,32]用户登录所需的密码,由6-16位数字或英文组成 | |
| 10 | | varchar | 64 | 0 | Y | N | 邮箱:[0,64]用户的邮箱,用于找回密码时或登录时 | |
| 11 | email_state | smallint | 5 | 0 | N | N | 0 | 邮箱认证:[0,1](0未认证|1审核中|2已认证) |
| 12 | avatar | varchar | 255 | 0 | Y | N | 头像地址:[0,255] | |
| 13 | open_id | varchar | 255 | 0 | Y | N | 针对获取用户信息字段 | |
| 14 | create_time | timestamp | 19 | 0 | N | N | CURRENT_TIMESTAMP | 创建时间: |
| 15 | vip_level | varchar | 255 | 0 | Y | N | 会员等级 | |
| 16 | vip_discount | double | 11 | 2 | Y | N | 0.00 | 会员折扣 |
| 编号 | 名称 | 数据类型 | 长度 | 小数位 | 允许空值 | 主键 | 默认值 | 说明 |
| 1 | group_id | mediumint | 8 | 0 | N | Y | 用户组ID:[0,8388607] | |
| 2 | display | smallint | 5 | 0 | N | N | 100 | 显示顺序:[0,1000] |
| 3 | name | varchar | 16 | 0 | N | N | 名称:[0,16] | |
| 4 | description | varchar | 255 | 0 | Y | N | 描述:[0,255]描述该用户组的特点或权限范围 | |
| 5 | source_table | varchar | 255 | 0 | Y | N | 来源表: | |
| 6 | source_field | varchar | 255 | 0 | Y | N | 来源字段: | |
| 7 | source_id | int | 10 | 0 | N | N | 0 | 来源ID: |
| 8 | register | smallint | 5 | 0 | Y | N | 0 | 注册位置: |
| 9 | create_time | timestamp | 19 | 0 | N | N | CURRENT_TIMESTAMP | 创建时间: |
| 10 | update_time | timestamp | 19 | 0 | N | N | CURRENT_TIMESTAMP | 更新时间: |
3.4本章小结
整个旅游信息分享网站的需求分析主要对系统总体架构以及功能模块的设计,通过建立E-R模型和数据库逻辑系统设计完成了数据库系统设计。
4 旅游信息分享网站详细设计与实现
旅游信息分享网站的详细设计与实现主要是根据前面的旅游信息分享网站的需求分析和旅游信息分享网站的总体设计来设计页面并实现业务逻辑。主要从旅游信息分享网站界面实现、业务逻辑实现这两部分进行介绍。
4.1旅游用户功能模块
4.1.1 前台首页界面
当进入旅游信息分享网站的时候,系统以上中下的布局进行展示,首先映入眼帘的是系统的导航栏,下面是网站公告、景点信息推荐等咨讯,其主界面展示如下图4-1所示。
图4-1 前台首页界面图
4.1.3 用户登录界面
旅游信息分享网站中的前台上注册后的用户是可以通过自己的账户名和密码进行登录的,当会员输入完整的自己的账户名和密码信息并点击“登录”按钮后,将会首先验证输入的有没有空数据,再次验证输入的账户名+密码和数据库中当前保存的用户信息是否一致,只有在一致后将会登录成功并自动跳转到旅游信息分享网站的首页中;否则将会提示相应错误信息,用户登录界面如下图4-3所示。
图4-3用户登录界面图
登录代码如下:
public Map<String, Object> login(@RequestBody Map<String, String> data, HttpServletRequest httpServletRequest) {
log.info("[执行登录接口]");
String username = data.get("username");
String email = data.get("email");
String phone = data.get("phone");
String password = data.get("password");
List resultList = null;
QueryWrapper wrapper = new QueryWrapper<User>();
Map<String, String> map = new HashMap<>();
4.1.2 用户注册界面
旅游信息分享网站的普通用户时可以进行注册登录,当用户右上角“注册”按钮的时候,当填写上自己的账号+密码+确认密码+昵称+邮箱+手机号等后再点击“注册”按钮后将会先验证输入的有没有空数据,再次验证密码和确认密码是否是一样的,最后验证输入的账户名和数据库表中已经注册的账户名是否重复,只有都验证没问题后即可会员注册成功。其用会员注册界面展示如下图4-2所示。
图4-2注册界面图
注册关键代码如下:
@PostMapping("register")
public Map<String, Object> signUp(HttpServletRequest request) throws IOException {
Map<String, String> query = new HashMap<>();
Map<String,Object> map = service.readBody(request.getReader());
query.put("username",String.valueOf(map.get("username")));
List list = service.selectBaseList(service.select(query, new HashMap<>()));
if (list.size()>0){
return error(30000, "用户已存在");
}
map.put("password",service.encryption(String.valueOf(map.get("password"))));
service.insert(map);
return success(1);
}
4.1.4景点信息界面
景点信息:用户点击可通过搜索景点名称和景点类型进行查看讲点信息列表;同时可对景点信息进行点赞、收藏和评论。界面如下图4-4所示。
图4-4景点信息界面图
查询代码如下:
@RequestMapping("/get_obj")
public Map<String, Object> obj(HttpServletRequest request) {
List resultList = service.selectBaseList(service.select(service.readQuery(request), service.readConfig(request)));
if (resultList.size() > 0) {
JSONObject jsonObject = new JSONObject();
jsonObject.put("obj",resultList.get(0));
return success(jsonObject);
} else {
return success(null);
}
4.1.5 旅行攻略界面
旅行攻略:用户点击可通过搜索攻略目标和途径地点进行查看旅行攻略列表,同时可对攻略进行收藏和评论。界面如下图4-5所示。
图4-5 旅行攻略界面图
4.1.6问题讨论界面
问题讨论:用户点击可通过搜索问题标题、问题类型和提问日期进行查看问题讨论列表,同时可对问题讨论文章进行收藏和评论。界面如下图4-6所示。
图4-6 问题讨论界面图
4.1.7 个人中心界面
个人中心:用户点击头像可查看“个人中心”,包括个人首页、游记文章、问题讨论和收藏。界面图如下。
图4-6 个人中心界面图
(1)点击“游记文章”“添加”,输入游记标题,选择发布类别,上传封面,输入发布内容,选择发布人,点击“提交”按钮进行添加。界面图如下。
图4-7 游记文章添加界面图
(2)点击“问题讨论”“添加”,输入问题标题,选择问题类型,上传问题截图,选择提问如期,输入提问内容和选择提问用户,点击“提交”按钮进行添加。界面图如下。
图4-8 问题讨论添加界面图
4.2管理员功能模块
系统用户管理模块包含了管理员、旅游用户两个部分,管理员在后台都可以查看到用户的信息,管理员可以对用户进行增删改查,界面如下图所示。
图4-9 系统用户界面图
系统用户代码如下:
package com.project.demo.constant;
public class FindConfig {
public static String PAGE = "page";
public static String SIZE = "size";
public static String LIKE = "like";
public static String ORDER_BY = "orderby";
public static String FIELD = "field";
public static String GROUP_BY = "groupby";
public static String MIN_ = "_min";
public static String MAX_ = "_max";
}
4.2.2 景点信息管理界面
景点信息管理:管理员点击可查看景点信息列表和景点信息添加;点击“景点信息添加”,输入景点名称,选择景点类型,上传封面,输入景点电话、景点地址和开放时间,上传景点视频和景点介绍,点击“提交”按钮进行添加。界面如下图示。
图4-10景点信息管理界面图
添加代码如下:
@PostMapping("/add")
@Transactional
public Map<String, Object> add(HttpServletRequest request) throws IOException {
service.insert(service.readBody(request.getReader()));
return success(1);
}
@Transactional
public Map<String, Object> addMap(Map<String,Object> map){
service.insert(map);
return success(1);
}
旅行攻略管理:管理员点击可查看旅行攻略列表和旅行攻略添加;点击“旅行攻略添加”,输入攻略标题,上传封面,输入紧急电话、途径地点和攻略详情,点击“提交”按钮进行添加。界面如下图所示。
点击量管理:管理员点击可查看点击量列表,可对点击量进行删除,同时可点击“导入”按钮进行导入新的点击量数据。界面如下图所示。
图4-12 点击量管理界面图
删除代码如下:
@RequestMapping(value = "/del")
@Transactional
public Map<String, Object> del(HttpServletRequest request) {
service.delete(service.readQuery(request), service.readConfig(request));
return success(1);
}
4.2.5系统管理界面
系统管理:管理员点击可查看轮播图,如需添加新的轮播图,点击右侧“添加”按钮,上传图片,输入标题,点击“确认”按钮进行添加;同时可对轮播图进行增删改查。界面图如下。
图4-11系统管理界面图
轮播图上传代码如下:
@PostMapping("/upload")
public Map<String, Object> upload(@RequestParam(value = "file",required=false) MultipartFile file,HttpServletRequest request) {
log.info("进入方法");
if (file.isEmpty()) {
return error(30000, "没有选择文件");
}
try {
//判断有没路径,没有则创建
String filePath = request.getSession().getServletContext().getRealPath("\\") +"upload\\";
File targetDir = new File(filePath);
if (!targetDir.exists() && !targetDir.isDirectory()) {
if (targetDir.mkdirs()) {
log.info("创建目录成功");
} else {
log.error("创建目录失败");
}
}
String fileName = file.getOriginalFilename();
int lastIndexOf = fileName.lastIndexOf(".");
String suffix = fileName.substring(lastIndexOf);
fileName = IdWorker.getId()+suffix;
File dest = new File(filePath + fileName);
log.info("文件路径:{}", dest.getPath());
log.info("文件名:{}", dest.getName());
file.transferTo(dest);
JSONObject jsonObject = new JSONObject();
jsonObject.put("url", "/api/upload/" + fileName);
return success(jsonObject);
} catch (IOException e) {
log.info("上传失败:{}", e.getMessage());
}
return error(30000, "上传失败");
}
5系统测试
5.1 系统测试用例
系统测试包括:用户登录功能测试、旅游公告查看功能测试、景点信息搜索、密码修改、查询旅游攻略功能测试,如表5-1、5-2、5-3、5-4、5-5所示:
表5-1 用户登录功能测试表
| 用例名称 | 用户登录系统 |
| 目的 | 测试用户通过正确的用户名和密码可否登录功能 |
| 前提 | 未登录的情况下 |
| 测试流程 | 1) 进入登录页面 2) 输入正确的用户名和密码 |
| 预期结果 | 用户名和密码正确的时候,跳转到登录成功界面,反之则显示错误信息,提示重新输入 |
| 实际结果 | 实际结果与预期结果一致 |
旅游公告查看功能测试:
表5-2 旅游公告查看功能测试表
| 用例名称 | 旅游公告查看 |
| 目的 | 测试旅游公告查看功能 |
| 前提 | 用户登录 |
| 测试流程 | 点击旅游公告 |
| 预期结果 | 可以查看到所有旅游公告信息 |
| 实际结果 | 实际结果与预期结果一致 |
景点信息搜索功能测试:
表5-3景点信息搜索功能测试表
| 用例名称 | 景点信息搜索测试 |
| 目的 | 测试景点信息搜索功能 |
| 前提 | 无 |
| 测试流程 | 1)在搜索框填入搜索关键字。 2)点击搜索按钮。 |
| 预期结果 | 页面显示包含有搜索关键字的景点信息 |
| 实际结果 | 实际结果与预期结果一致 |
密码修改搜索功能测试:
表5-4 密码修改功能测试表
| 用例名称 | 密码修改测试用例 |
| 目的 | 测试管理员密码修改功能 |
| 前提 | 管理员用户正常登录情况下 |
| 测试流程 | 1)管理员密码修改并完成填写。 2)点击进行提交。 |
| 预期结果 | 使用新的密码可以登录 |
| 实际结果 | 实际结果与预期结果一致 |
查询旅游攻略功能测试:
表5-5查询旅游攻略功能测试表
| 用例名称 | 查询旅游攻略测试用例 |
| 目的 | 测试用户预约功能 |
| 前提 | 用户正常登录情况下 |
| 测试流程 | 1)搜索查看旅游攻略信息,点击查看。 2)可查看到有关旅游攻略列表 |
| 预期结果 | 旅游攻略查询成功 |
| 实际结果 | 实际结果与预期结果一致 |
5.2 系统测试结果
通过编写旅游信息分享网站的测试用例,已经检测完毕用户登录功能测试、旅游公告查看功能测试、景点信息搜索、密码修改、查询旅游攻略功能测试,通过这5大模块为旅游信息分享网站的后期推广运营提供了强力的技术支撑。
结论
本文描述了旅游信息分享网站设计与实现的原理和开发过程,该系统是通过SSM框架来搭建后台,中间件使用的是Tomcat服务器,数据库管理平台采用开源的Mysql,前台使用的是JQuery框架,同时使用Validate校验框架,这样就可以减少前端代码的输入量,而且基于JQuery框架的Validat框架使用简单,是流行的前端使用框架,前端使用的主要是Jsp页面展示技术。
在开发前做了许多的准备,在本系统的设计和开发过程中阅览和学习了许多文献资料,从开发这个旅游信息分享网站的过程中我也收获了许许多多宝贵的方法以及设计思路,对系统的开发也起到了很重要的作用,系统的开发技术选用的都是自己比较熟悉的,比如Web、SSM、Mysql,这些技术都是在以前的学习中学到了,其中许多的设计思路和方法都是在以前不断地学习中摸索出来的经验,其实对于我们来说工作量还是比较大的,但是正是由于之前的积累与准备,才能顺利的完成这个项目,由此看来,积累经验跟做好准备是十分重要的事情。
当然在该系统的设计与实现的过程中也离不开老师以及同学们的帮助,正是因为他们的指导与帮助,我才能够成功的在预期内完成了这个系统。同时在这个过程当中我也收获了很多东西,此系统也有需要改进的地方,但是由于专业知识的浅薄,并不能做到十分完美,希望以后有机会可以让其真正的投入到使用之中。
参考文献
[1]许孝君,程光辉,钱丹丹,等.数字经济下旅游商务网站信息生态链运行机制对用户感知的影响研究[J].情报科学,2023,41(09):78-86.DOI:10.13833/j.issn.1007-7634.2023.09.009.
[2]千文.基于Python的旅游网站数据爬虫分析[J].电脑编程技巧与维护,2022(09):85-87+118.DOI:10.16184/j.cnki.comprg.2022.09.026.
[3]马子涵,于准.公共图书馆开展线上旅游信息服务现状调查及对策研究[J].河北科技图苑,2022,35(04):55-59.DOI:10.13897/j.cnki.hbkjty.2022.0061.
[4]王小娟,魏雅芬,江海燕,等.浅析消费者对粤港澳大湾区旅游网站的需求[J].特区经济,2022(04):48-51.
[5]曹洋瑞,谭凌霄,袁晓维.智慧旅游视域下跨站脚本攻击防范策略[J].河南科技,2021,40(33):22-24.
[6]王浩. 旅游UGC网站信息质量对用户消费意愿的影响研究[D].天津商业大学,2022.DOI:10.27362/d.cnki.gtsxy.2021.000219.
[7]王娜,董焕晴.用户参与的在线旅游网站信息本体构建研究——以马蜂窝在线旅游网站为例[J].现代情报,2021,41(06):64-75.
[8]李睿. 基于用户感知的在线旅游网站信息服务质量评价研究[D].吉林大学,2022.DOI:10.27162/d.cnki.gjlin.2021.004273.
[9]王家明,李湘.基于大数据分析的新疆智慧旅游网站的设计与实现[J].电脑知识与技术,2021,17(03):129-130+133.DOI:10.14004/j.cnki.ckt.2021.0151.
[10]程慧.旅游网站中旅游经历分享行为的影响因素研究——基于感知互动性[J].资源开发与市场,2021,37(03):358-364.
[11]王浩,魏风霞.旅游UGC网站信息质量对用户线下消费意愿的影响研究[J].全国流通经济,2021(01):125-128.DOI:10.16834/j.cnki.issn1009-5292.2021.01.041.
[12]张志远. 旅游网站中用户关注信息的可视化研究[D].华南理工大学,2021.DOI:10.27151/d.cnki.ghnlu.2020.001423.
[13]王冬旭. 基于Python的旅游网站数据爬虫研究[D].沈阳理工大学,2020.DOI:10.27323/d.cnki.gsgyc.2020.000205.
[14]韩剑磊,明庆忠.边境地区旅游网站信息流与旅游流的耦合关系——基于云南省的实证分析[J].社会科学家,2020(05):85-90.DOI:10.19863/j.cnki.issn.1002-3240.2020.05.014.
[15]卢弘卓,黄家俊,磨敦仁,等.基于云计算的旅游信息聚合客户端的研发[J].现代计算机,2019(34):97-100.
致 谢
首先,我要感谢我的论文指导老师。在论文完成的整个过程中,指导老师始终给予我无微不至的关爱与指导。在论文写作的过程中,导师那耐心细致的指导,以及提出的具有建设性的意见,都给予了我极大的帮助,让我受益匪浅。导师严谨的治学态度、敬业精神以及高水平的教学能力,都给我树立了追求卓越的典范,这对我以后的人生道路和学业成就都产生了极大的积极影响。
此外,我还要感谢我班的同学们,他们既是我的同窗好友,又是我的良师益友。正是由于你们的支持和关怀,使得我在大学期间的学习和生活都变得异常充实。感谢那些在大学期间给予我帮助的所有老师和同学们,是你们给予了我在学业道路上的前进动力。
当然,我也不能忘记我的父母,是他们用无私的爱抚养我成人。你们的养育之恩我将永生难忘,将来我一定会用我的成绩回报你们。在成长的道路上,我会不断努力,不负众望,用实际行动来回报你们对我的期望。
总之,在这篇论文中,我要感谢所有给予我帮助的人,包括指导老师、同学们、家人和朋友们。是你们的支持与关爱,让我在学术和个人生活中取得了优异的成绩。我会珍惜这份感恩之情,将这份力量用于学习和未来的生活中,不断追求卓越,成为一个更加优秀的人。
请关注点赞+私信博主,免费领取项目源码
1944

被折叠的 条评论
为什么被折叠?



