NodeJS外卖小程序
摘要 自从计算机发展开始,计算机软硬件相关技术的发展速度越来越快,在信息化高速发展的今天,计算机应用技术似乎已经应用到了各个领域。在餐饮行业,除了外卖以外就是到店里就餐,在店里就餐如果需要等待点餐的话,用户的体验度就会急剧下降,很多餐饮店也开始开发外卖小程序 ,这样的系统给用户带来了新的体验,尤其是在时间和空间上,让使用者不管身在何处,只要连上网就能够选购菜品,进行订餐。此外卖小程序的开发项目使用node.js的koa为开发工具,使用MySQL数据库,首选对本外卖小程序的各个功能以及用户的需求做出了解释,然后根据用户线上订餐的需求,再介绍了系统的总体设计以及其详细设计,给用户提供了外卖小程序的总体结构的搭建方法。从而满足用户订餐需求。
关键词:外卖小程序 ;Mysql数据库,node.js的koa技术.
NodeJS food delivery mini program
Abstract Since the development of computers, the speed of development of computer software and hardware related technologies has been increasing. In today's rapidly developing information technology, computer application technology seems to have been applied to various fields. In the catering industry, besides food delivery, it's all about dining in the store. If you need to wait for your order while dining in the store, the user experience will sharply decline. Many restaurants have also started developing food delivery mini programs, which bring new experiences to users, especially in terms of time and space. Users can choose dishes and order meals as long as they are connected to the internet, no matter where they are. The development project of this food delivery mini program uses koa from node.js as the development tool and MySQL database. The first choice is to explain the various functions and user needs of this food delivery mini program. Then, based on the user's online ordering needs, the overall design and detailed design of the system are introduced, providing users with the method of building the overall structure of the food delivery mini program. So as to meet the ordering needs of users.
Keywords :Delivery Mini Program; MySQL database, koa technology for node.js
目 录
1 绪论
1.1 研究背景
由于人们生活水平的提高以及生活节奏的加快,很多用户都选择网上选购商品,尤其是从2020年疫情以来,线下的很多行业都收到了很大的冲击,比如服装、餐饮行业,大家都为了避免人口聚集而很少去实体店消费,导致实体经济不断萧条,与之对应的线上交易正如火如荼,目前大多数行业因为疫情或者发展需要都在逐步的将各自的业务投放到了网上,其中主要是以电商服务为主导的互联网平台。很多企业都开始实现网上购买、配送,目前比较火的美团、饿了么等都是将商品放到网上进行售卖,像目前如果主要致力于自己的餐饮店网上点餐,同时紧紧围绕网上点餐来展开。通过互联网平台的赋能,能够给餐饮提供智能化的服务,在为用户提供实质性便利的同时,提高自己餐饮的服务质量。所以外卖小程序更加符合时下餐饮行业的需求,更加能适应餐饮行业目前的竞争压力。该外卖小程序以“互联网+”B2C服务为模式,在为用户提供在线自主选择菜品进行购买服务的同时,可以帮助餐饮店实现销量的突破,同样也可以为餐饮行业的智能化发展做出努力。
1.2研究意义
该外卖小程序其研究的目的就是让传统的电话订餐或者到店订餐的方式转化为通过手机小程序浏览菜品进行订餐的形式,解决了传统就餐耗时耗力的问题,系统的具体研究意义如下:
(1)从餐厅的角度来说,利用手机小程序来实现一个新型的网上订餐平台,可以提高餐厅的竞争力,为餐厅开辟一条新的销售途径,有利于餐厅更加长远的发展。
(2)从消费者的角度来说,外卖小程序的实现,能够给用户带来极大的便利,为用户提供一个更加优质的订餐平台,让用户在繁忙的工作、生活中,不用在进行到店就餐,打开手机进入系统就可以选购自己喜欢的食物,享受送货上门服务。
(3)从社会发展的方面来说,实现餐厅的线上销售无疑是一种趋势,如何现状用户消费的潮流,是保证餐厅可持续性发展的基础。
1.3国内外研究动态
在国外的餐饮业中,发展最快的属美国,日本在战后也引进了美国的经验,在接待和连锁经营有了长足的发展,随后推广至欧洲,慢慢全世界都在使用外卖小程序了。而在国内,最开始使用订餐系统是在2002年上海的一家高档餐厅内,随后餐厅在线订餐系统以其的优势,节省了时间和人力,现如今各个行业都开始通过线上交易的方式来提高自己的营业额,自从2020年的新冠肺炎疫情爆发到现在,大批量的实体都收到了影响,给实体带来了很大的冲击,因此结合目前互联网技术的火热以及用户订餐的现状开发一个外卖小程序是很有必要的。
外卖小程序不仅可以方便用户查询、购买,提高店铺的销量,也可以减轻使用者以及员工的工作量,便于用户通过网络维护管理,提高了服务效率,同时也方便用户在线选购,带来了一种全新的购物体验。
1.4论文结构与章节安排
本次写作的论文,在结构方面主要分为七大部分,每一部分都必不可少,共同组合形成一个完好的论文结构,具体的安排列出如下。
绪论部分,该部分讲述的是外卖小程序的开发背景,明确开发的意义以及系统的研究动态,并对系统的整个章节安排进行介绍。
系统分析部分,该部分首先从可行性入手进行分析,明确程序开发可行后,进而对程序的功能以及姓名需求进行分析。
系统概要设计,对系统前后台的功能分别进行设计,然后完成系统的总体功能以及各个子模块的设计。
系统数据库的设计,对系统的数据库实体以及数据库表进行设计
系统的实现部分,对系统每一角色主要实现的功能的页面来进行展示一下。
系统测试部分,介绍测试的测试目的,用例,完成对程序测试工作,让投入运行的程序减少出错的几率,力求最好。
2 外卖小程序需求分析
2.1 可行性分析
系统的开发环境和配置都是可以自行安装的,系统使用node.js的koa开发工具,使用比较成熟的Mysql数据库进行对系统用户和管理员之间相关的数据交互,根据技术语言对数据库,结合需求进行修改维护,可以使得系统运行更具有稳定性和安全性,从而完成实现系统的开发。
2.2.1硬件可行性分析
外卖小程序的设计对于所使用的计算机没有什么硬性的要求,计算机只要可以正常的使用进行代码的编写及页面设计就可行,主要是对于服务器有些要求,对于平台搭建完成要上传的服务器是有一定的要求的,服务器必须选择安全性比较高的,然后就是在打开系统必须顺畅,不能停顿太长时间;性价比高;安全性高。
2.2.2软件可行性分析
开发整个系统使用的是云计算,流量的可扩展性和基于流量的智能调整云计算的优点就是流量的可扩展性和基于流量的智能调整,保障系统的安全及数据信息的及时备份。
因此,我们从两个方面进行了可行性研究,可以看出系统的开发没有问题。
2.2.3经济可行性
通过经济效益和社会价值来决定一个系统的存活问题,是否通过开发外卖小程序来帮助管理员减少工作,是否能够方便用户的使用,假如开发的软件不能够实现成本节约和资源节约,并且还要投入大量的时间、经济和精力,那么这个系统的开发设计是没有意义和价值的,就不具备开发设计的条件。
2.2.4 操作可行性
此次开发的外卖小程序登录界面是我们最常见的一种登录窗口进行造成的,只需通过电脑就可以登录访问,没有那些复杂的登录过程。该外卖小程序主要是采用B/S结构、node.js的koa技术以及mysql数据库进行开发设计的,使得系统的开发更高效和稳定,也体现出来该系统的的现代化和规范化。用户可以轻松的进行学习,其系统主要特点就是易操作和易管理。
3.3性能分析
在当今的科技背景下,性能分析的管理已经从以往的依赖手动操作转变为采取更加先进的自动化技术,以及利用大量的智能化系统,实现自动化的系统集成,从而提高了系统的运维速度,减轻了工作人员的劳作力度,提高了系统的可靠性,从而更好地满足当下的社会发展的需求,同时也大大缩短了系统的运维周期,提高了系统的整体运维能力。通过利用先进的计算机科学与互联网,我们研制出一套具有弹性的微信小程序,以有效地降低运营成本,极大地改善客户的体验。
通过外卖小程序的开发,我们建立了一个独立的系统,采用最新的数据库技术,以满足用户的需求,实现用户角色和功能模块的完美结合,使得管理更加高效、精准,与传统的管理信息完全不同,这样一来,既可以节省资源,又能够大大提升业务处理的速度。这款产品拥有快速、高效、强大的功能。
2.2 功能需求分析
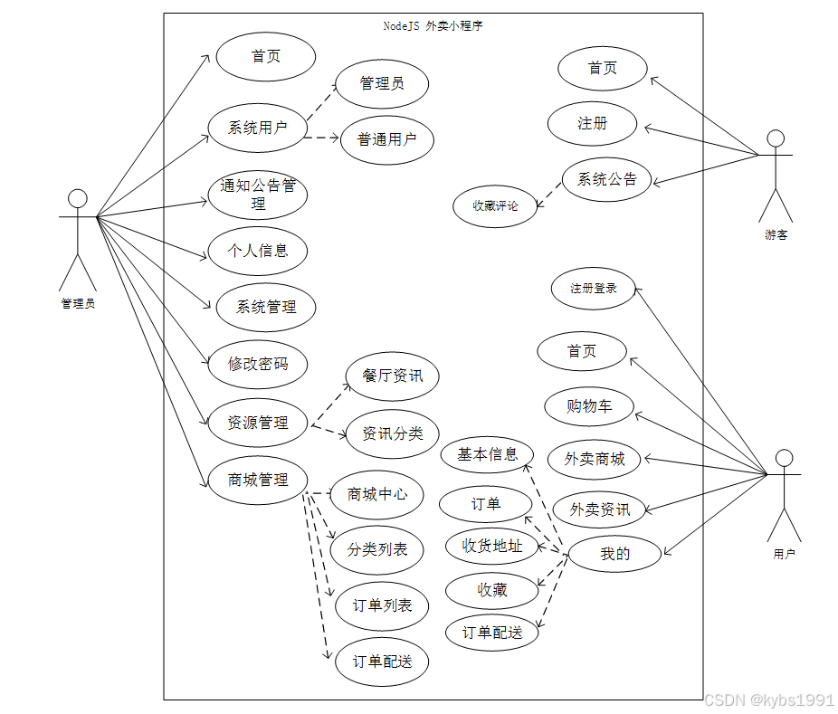
(1)外卖商城模块:本外卖小程序最主要的功能就是订餐,所有系统中需要餐厅管理员添加各种产品供用户查询,购买,管理员在此模块主要是对产品供的增删改查,游客实现对产品的查询,用户则实现产品的收藏、评论、加购、购买等操作。如下图2-1所示。
图2-1 外卖商城模块用例图
(2)外卖资讯模块:管理员在后台可以对外卖资讯及其分类进行增删改查,游客实现查看外卖资讯,用户进行收藏、点赞、评论。删改查,游客实现对外卖商城的查询,用户则实现外卖商城的收藏、评论、加购等操作。如下图2-2所示。
图2-2外卖资讯模块用例图
(3)用户管理模块:在前台游客可以通过注册,然后参与到系统当中,管理员可以对注册的用户进行修改、删除、查询、也可以添加新的用户。如下图2-3所示。

图2-3用户管理模块用例图
(4)购物管理:用户对喜欢的外卖商城可以进行购买,可以选择立即购买或者加入到购物车中进行购买,如下图2-4所示。
图2-4购物车管理模块用例图
(5)订单管理:在外卖小程序中,用户和管理员都能够管理订单,可以对订单进行查看、删除。如下图2-5所示。
图2-5订单管理模块用例图。
2.3 非功能性需求分析
外卖小程序的性能性需求分析主要是分析本外卖小程序的安全性怎么样(是否会泄露用户个人信息),可靠性怎么样(用户操作的时候是不是能够根据实际操作显示信息),性能怎么样(运行是否操作流畅),可拓展性怎么样(功能能否继续拓展)等。具体可以表示在如下2-1表格中:
表2-1 外卖小程序非功能需求表
| 安全性 | 主要指外卖小程序数据库的安装,数据库的使用和密码的设定必须合乎规范。 |
| 可靠性 | 可靠性是指外卖小程序能够按照用户的指示进行操作,经过测试,可靠性90%以上。 |
| 性能 | 性能是影响外卖小程序占据市场的必要条件,所以性能最好要佳才好。 |
| 可扩展性 | 比如数据库预留多个属性,比如接口的使用等确保了系统的非功能性需求。 |
| 易用性 | 用户只要跟着外卖小程序的页面展示内容进行操作,就可以了。 |
| 可维护性 | 外卖小程序开发的可维护性是非常重要的,经过测试,可维护性没有问题 |
3 外卖小程序概要设计
3.1系统体系结构
本外卖小程序总体的体系结构图分为前端用户体系结构和后端管理员体系结构,其具体结构图如图3-1和图3-2所示
3.1.1前端用户功能结构图设计

图3-1 外卖小程序前端用户功能结构图
3.1.2后端管理员功能结构图设计
图3-2 外卖小程序后端功能结构图
3.2总体功设计
本外卖小程序分为前台用户以及后台管理员两个页面,前端由游客/用户进入,用户登录后实现外卖商城的购买,骑手登录后对订单的配送等,后端是管理员进行登录,登录以后对外卖小程序所有数据进行管理。外卖小程序的总体用例图如图3-3所示
图3-3外卖小程序功能总体用例图
3.3功能需求分析
外卖小程序分为二大部分:管理员模块、普通用户模块
(一)管理员:
(1)登录:在数据库中直接设置管理员的用户名和密码,管理员可以在后台输入用户名+密码进行登陆操作。
(2)个人中心:个人资料的修改和个人账号登陆的密码修改,在经过登录之后可由自己管理。
(3)系统用户管理:对于存在于系统中的用户,管理员可以通过点击“系统用户管理”菜单的方式进行管理。
(4)系统管理:管理员可以对系统管理进行轮播图进行增删改查。
(5)通知公告管理:管理员可以对通知公告进行增删改查。
(6)资源管理:管理员可以对资源管理内的点餐资讯、资讯分类进行增删改查。
(7)商城管理:管理员可以对商城管理外卖商城、分类列表、订单列表、订单配送的进行维护管理。
(二)用户:
(1)首页信息:当用户登录或者注册成功之后,进入系统的前台,就可以看到购物车、外卖资讯、我的等信息,用户可以根据自己个人的需求进行查看;
(2)使用“注册”或“登录”两个按钮来完成注册。“登录”按钮需要填写您的用户名+密码,并且系统将检查您是否已经完成登录。“登录”按钮则需要您输入您的用户信息,并获取您的账号和密码。“注册”按钮则需要您输入您的个人资料,才能完成登录;
(3)购物车:用户点击“购物车”这个菜单按钮,可以在线进行加购等。
(4)外卖资讯:用户可以在外卖资讯页面进行资讯浏览查看等。
(5)通过“我的”按钮,用户可以轻松访问和控制个人中心的所有内容,包括账号、订单、密码和其他重要信息,从而实现更加便捷的管理功能;
3.3.1系统前端界面
外卖小程序的前台是用户进行操作的,主要实现用户对外卖资讯以及外卖商城的查看,注册登录以后实现外卖商城的购买以及个人信息、订单的管理。
(1)用户在前台可以查看外卖资讯信息,让用户了解餐厅的各种资讯,可以对自己喜欢的资讯进行收藏、点赞,也可以实现对资讯的评论,与共同爱好者产生交流,用例说明如下表所示:
表3-1 外卖资讯用例图
| 用例名称 | 外卖资讯收藏/点赞/评论 |
| 角色 | 普通用户 |
| 用例说明 | 用户在前台查看外卖资讯,对喜欢的资讯进行收藏、点赞、评论 |
| 前置条件 | 用户登录 |
| 后置条件 | 对用户的收藏、点赞、评论在系统中展示出来 |
| 基本事件流 | 1、用户通过浏览器进入本外卖小程序 2、用户登录到系统当中 3、用户进入外卖资讯,选择资讯进入详情 4、用户点击收藏或者点赞 5、在评论框输入评论内容,点击提交 |
| 推展流程 | 无 |
| 异常事件流 | 1、用户没有登录 2、输入的评论内容为空 |
| 其他 | 无 |
(2)外卖小程序主要的功能就是订餐,所有在系统中用户可以选择自己喜欢的外卖商城进行加入购物车进行购买,用例说明如下表所示:
表3-2 外卖商城用例图
| 用例名称 | 外卖商城购买 |
| 角色 | 普通用户 |
| 用例说明 | 用户在前台查看外卖商城,对喜欢的外卖商城进行收藏、评论、立即购买、加入购物车 |
| 前置条件 | 用户登录 |
| 后置条件 | 对外卖商城加入购物车或者;乐极购买 |
| 基本事件流 | 1、用户通过浏览器进入本外卖小程序 2、用户登录到系统当中 3、用户进入外卖商城,选择外卖商城进入详情 4、加入购物车或者立即购买 5、在评论框输入评论内容,点击提交 |
| 拓展流程 | 选择支付方式 |
| 异常事件流 | 1、用户没有登录,需要注册登录后才能操作 2、购买失败需要取消付款 |
| 其他 | 无 |
3.3.2系统后端界面
外卖小程序的后台是由管理员进行操作的,主要实现管理员对首页、系统用户(管理员、普通用户)、系统管理、通知公告管理、资源管理(外卖资讯、资讯分类)、商城管理(商城中心、分类列表、订单列表、订单配送)、个人信息、修改密码管理。
表3-3 外卖商城管理用例图
| 用例名称 | 外卖商城管理 |
| 角色 | 管理员用户 |
| 用例说明 | 对系统当中的外卖商城进行增删改查 |
| 前置条件 | 管理员登录 |
| 后置条件 | |
| 基本事件流 | 1、管理员通过后台登录到系统当中 2、选择购物管理下的外卖商城按钮 3、显示系统当中的所有的外卖商城,可以输入关键词查询 4、选择内容进行增删改查 5、点击提交 |
| 拓展流程 | 无 |
| 异常事件流 | 输入的外卖商城内容不正确,提示错误信息 |
| 其他 | 无 |
4 外卖小程序数据库设计
数据库设计一般包括需求分析、概念模型设计、数据库表建立三大过程,其中需求分析前面章节已经阐述,概念模型设计有概念模型和逻辑结构设计两部分。
4.1 数据库概念结构设计
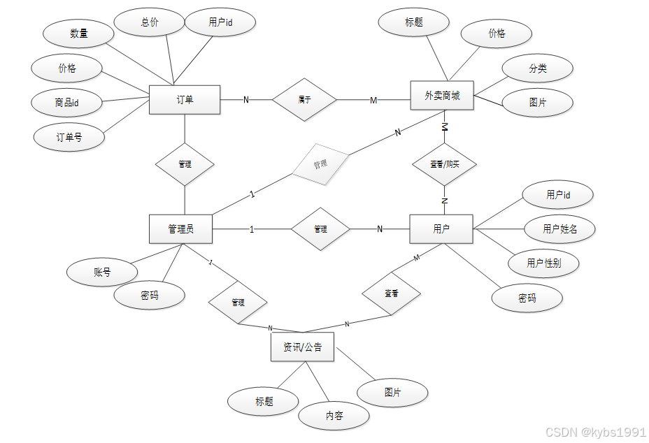
下面是整个外卖小程序中主要的数据库表总E-R实体关系图。
图4-1 外卖小程序总E-R关系图
4.2 数据库逻辑结构设计
通过上一小节中外卖小程序中总E-R关系图上得出一共需要创建很多个数据表。在此我主要罗列几个主要的数据库表结构设计。
| 编号 | 名称 | 数据类型 | 长度 | 小数位 | 允许空值 | 主键 | 默认值 | 说明 |
| 1 | token_id | int | 10 | 0 | N | Y | 临时访问牌ID | |
| 2 | token | varchar | 64 | 0 | Y | N | 临时访问牌 | |
| 3 | info | text | 65535 | 0 | Y | N | ||
| 4 | maxage | int | 10 | 0 | N | N | 2 | 最大寿命:默认2小时 |
| 5 | create_time | timestamp | 19 | 0 | N | N | CURRENT_TIMESTAMP | 创建时间: |
| 6 | update_time | timestamp | 19 | 0 | N | N | CURRENT_TIMESTAMP | 更新时间: |
| 7 | user_id | int | 10 | 0 | N | N | 0 | 用户编号: |
| 编号 | 名称 | 数据类型 | 长度 | 小数位 | 允许空值 | 主键 | 默认值 | 说明 |
| 1 | address_id | int | 10 | 0 | N | Y | 收货地址: | |
| 2 | name | varchar | 32 | 0 | Y | N | 姓名: | |
| 3 | phone | varchar | 13 | 0 | Y | N | 手机: | |
| 4 | postcode | varchar | 8 | 0 | Y | N | 邮编: | |
| 5 | address | varchar | 255 | 0 | N | N | 地址: | |
| 6 | user_id | mediumint | 8 | 0 | N | N | 用户ID:[0,8388607]用户获取其他与用户相关的数据 | |
| 7 | create_time | timestamp | 19 | 0 | N | N | CURRENT_TIMESTAMP | 创建时间: |
| 8 | update_time | timestamp | 19 | 0 | N | N | CURRENT_TIMESTAMP | 更新时间: |
| 9 | default | bit | 1 | 0 | N | N | 0 | 默认判断 |
| 编号 | 名称 | 数据类型 | 长度 | 小数位 | 允许空值 | 主键 | 默认值 | 说明 |
| 1 | article_id | mediumint | 8 | 0 | N | Y | 文章id:[0,8388607] | |
| 2 | title | varchar | 125 | 0 | N | Y | 标题:[0,125]用于文章和html的title标签中 | |
| 3 | type | varchar | 64 | 0 | N | N | 0 | 文章分类:[0,1000]用来搜索指定类型的文章 |
| 4 | hits | int | 10 | 0 | N | N | 0 | 点击数:[0,1000000000]访问这篇文章的人次 |
| 5 | praise_len | int | 10 | 0 | N | N | 0 | 点赞数 |
| 6 | create_time | timestamp | 19 | 0 | N | N | CURRENT_TIMESTAMP | 创建时间: |
| 7 | update_time | timestamp | 19 | 0 | N | N | CURRENT_TIMESTAMP | 更新时间: |
| 8 | source | varchar | 255 | 0 | Y | N | 来源:[0,255]文章的出处 | |
| 9 | url | varchar | 255 | 0 | Y | N | 来源地址:[0,255]用于跳转到发布该文章的网站 | |
| 10 | tag | varchar | 255 | 0 | Y | N | 标签:[0,255]用于标注文章所属相关内容,多个标签用空格隔开 | |
| 11 | content | longtext | 2147483647 | 0 | Y | N | 正文:文章的主体内容 | |
| 12 | img | varchar | 255 | 0 | Y | N | 封面图 | |
| 13 | description | text | 65535 | 0 | Y | N | 文章描述 |
| 编号 | 名称 | 数据类型 | 长度 | 小数位 | 允许空值 | 主键 | 默认值 | 说明 |
| 1 | type_id | smallint | 5 | 0 | N | Y | 分类ID:[0,10000] | |
| 2 | display | smallint | 5 | 0 | N | N | 100 | 显示顺序:[0,1000]决定分类显示的先后顺序 |
| 3 | name | varchar | 16 | 0 | N | N | 分类名称:[2,16] | |
| 4 | father_id | smallint | 5 | 0 | N | N | 0 | 上级分类ID:[0,32767] |
| 5 | description | varchar | 255 | 0 | Y | N | 描述:[0,255]描述该分类的作用 | |
| 6 | icon | text | 65535 | 0 | Y | N | 分类图标: | |
| 7 | url | varchar | 255 | 0 | Y | N | 外链地址:[0,255]如果该分类是跳转到其他网站的情况下,就在该URL上设置 | |
| 8 | create_time | timestamp | 19 | 0 | N | N | CURRENT_TIMESTAMP | 创建时间: |
| 9 | update_time | timestamp | 19 | 0 | N | N | CURRENT_TIMESTAMP | 更新时间: |
| 编号 | 名称 | 数据类型 | 长度 | 小数位 | 允许空值 | 主键 | 默认值 | 说明 |
| 1 | auth_id | int | 10 | 0 | N | Y | 授权ID: | |
| 2 | user_group | varchar | 64 | 0 | Y | N | 用户组: | |
| 3 | mod_name | varchar | 64 | 0 | Y | N | 模块名: | |
| 4 | table_name | varchar | 64 | 0 | Y | N | 表名: | |
| 5 | page_title | varchar | 255 | 0 | Y | N | 页面标题: | |
| 6 | path | varchar | 255 | 0 | Y | N | 路由路径: | |
| 7 | position | varchar | 32 | 0 | Y | N | 位置: | |
| 8 | mode | varchar | 32 | 0 | N | N | _blank | 跳转方式: |
| 9 | add | tinyint | 3 | 0 | N | N | 1 | 是否可增加: |
| 10 | del | tinyint | 3 | 0 | N | N | 1 | 是否可删除: |
| 11 | set | tinyint | 3 | 0 | N | N | 1 | 是否可修改: |
| 12 | get | tinyint | 3 | 0 | N | N | 1 | 是否可查看: |
| 13 | field_add | text | 65535 | 0 | Y | N | 添加字段: | |
| 14 | field_set | text | 65535 | 0 | Y | N | 修改字段: | |
| 15 | field_get | text | 65535 | 0 | Y | N | 查询字段: | |
| 16 | table_nav_name | varchar | 500 | 0 | Y | N | 跨表导航名称: | |
| 17 | table_nav | varchar | 500 | 0 | Y | N | 跨表导航: | |
| 18 | option | text | 65535 | 0 | Y | N | 配置: | |
| 19 | create_time | timestamp | 19 | 0 | N | N | CURRENT_TIMESTAMP | 创建时间: |
| 20 | update_time | timestamp | 19 | 0 | N | N | CURRENT_TIMESTAMP | 更新时间: |
| 编号 | 名称 | 数据类型 | 长度 | 小数位 | 允许空值 | 主键 | 默认值 | 说明 |
| 1 | cart_id | int | 10 | 0 | N | Y | 购物车ID: | |
| 2 | title | varchar | 64 | 0 | Y | N | 标题: | |
| 3 | img | varchar | 255 | 0 | N | N | 0 | 图片: |
| 4 | user_id | int | 10 | 0 | N | N | 0 | 用户ID: |
| 5 | create_time | timestamp | 19 | 0 | N | N | CURRENT_TIMESTAMP | 创建时间: |
| 6 | update_time | timestamp | 19 | 0 | N | N | CURRENT_TIMESTAMP | 更新时间: |
| 7 | state | int | 10 | 0 | N | N | 0 | 状态:使用中,已失效 |
| 8 | price | double | 9 | 2 | N | N | 0.00 | 单价: |
| 9 | price_ago | double | 9 | 2 | N | N | 0.00 | 原价: |
| 10 | price_count | double | 11 | 2 | N | N | 0.00 | 总价: |
| 11 | num | int | 10 | 0 | N | N | 1 | 数量: |
| 12 | goods_id | mediumint | 8 | 0 | N | N | 商品id:[0,8388607] | |
| 13 | type | varchar | 64 | 0 | N | N | 未分类 | 商品分类: |
| 14 | description | varchar | 255 | 0 | Y | N | 描述:[0,255]用于产品规格描述 |
| 编号 | 名称 | 数据类型 | 长度 | 小数位 | 允许空值 | 主键 | 默认值 | 说明 |
| 1 | collect_id | int | 10 | 0 | N | Y | 收藏ID: | |
| 2 | user_id | int | 10 | 0 | N | N | 0 | 收藏人ID: |
| 3 | source_table | varchar | 255 | 0 | Y | N | 来源表: | |
| 4 | source_field | varchar | 255 | 0 | Y | N | 来源字段: | |
| 5 | source_id | int | 10 | 0 | N | N | 0 | 来源ID: |
| 6 | title | varchar | 255 | 0 | Y | N | 标题: | |
| 7 | img | varchar | 255 | 0 | Y | N | 封面: | |
| 8 | create_time | timestamp | 19 | 0 | N | N | CURRENT_TIMESTAMP | 创建时间: |
| 9 | update_time | timestamp | 19 | 0 | N | N | CURRENT_TIMESTAMP | 更新时间: |
| 编号 | 名称 | 数据类型 | 长度 | 小数位 | 允许空值 | 主键 | 默认值 | 说明 |
| 1 | comment_id | int | 10 | 0 | N | Y | 评论ID: | |
| 2 | user_id | int | 10 | 0 | N | N | 0 | 评论人ID: |
| 3 | reply_to_id | int | 10 | 0 | N | N | 0 | 回复评论ID:空为0 |
| 4 | content | longtext | 2147483647 | 0 | Y | N | 内容: | |
| 5 | nickname | varchar | 255 | 0 | Y | N | 昵称: | |
| 6 | avatar | varchar | 255 | 0 | Y | N | 头像地址:[0,255] | |
| 7 | create_time | timestamp | 19 | 0 | N | N | CURRENT_TIMESTAMP | 创建时间: |
| 8 | update_time | timestamp | 19 | 0 | N | N | CURRENT_TIMESTAMP | 更新时间: |
| 9 | source_table | varchar | 255 | 0 | Y | N | 来源表: | |
| 10 | source_field | varchar | 255 | 0 | Y | N | 来源字段: | |
| 11 | source_id | int | 10 | 0 | N | N | 0 | 来源ID: |
| 编号 | 名称 | 数据类型 | 长度 | 小数位 | 允许空值 | 主键 | 默认值 | 说明 |
| 1 | goods_id | mediumint | 8 | 0 | N | Y | 产品id:[0,8388607] | |
| 2 | title | varchar | 125 | 0 | Y | N | 标题:[0,125]用于产品和html的<title>标签中 | |
| 3 | img | text | 65535 | 0 | Y | N | 封面图:用于显示于产品列表页 | |
| 4 | description | varchar | 255 | 0 | Y | N | 描述:[0,255]用于产品规格描述 | |
| 5 | price_ago | double | 8 | 2 | N | N | 0.00 | 原价:[1] |
| 6 | price | double | 8 | 2 | N | N | 0.00 | 卖价:[1] |
| 7 | sales | int | 10 | 0 | N | N | 0 | 销量:[0,1000000000] |
| 8 | inventory | int | 10 | 0 | N | N | 0 | 商品库存 |
| 9 | type | varchar | 64 | 0 | N | N | 商品分类: | |
| 10 | hits | int | 10 | 0 | N | N | 0 | 点击量:[0,1000000000]访问这篇产品的人次 |
| 11 | content | longtext | 2147483647 | 0 | Y | N | 正文:产品的主体内容 | |
| 12 | img_1 | text | 65535 | 0 | Y | N | 主图1: | |
| 13 | img_2 | text | 65535 | 0 | Y | N | 主图2: | |
| 14 | img_3 | text | 65535 | 0 | Y | N | 主图3: | |
| 15 | img_4 | text | 65535 | 0 | Y | N | 主图4: | |
| 16 | img_5 | text | 65535 | 0 | Y | N | 主图5: | |
| 17 | create_time | timestamp | 19 | 0 | N | N | CURRENT_TIMESTAMP | 创建时间: |
| 18 | update_time | timestamp | 19 | 0 | N | N | CURRENT_TIMESTAMP | 更新时间: |
| 19 | customize_field | text | 65535 | 0 | Y | N | 自定义字段 | |
| 20 | source_table | varchar | 255 | 0 | Y | N | 来源表: | |
| 21 | source_field | varchar | 255 | 0 | Y | N | 来源字段: | |
| 22 | source_id | int | 10 | 0 | N | N | 0 | 来源ID: |
| 23 | user_id | int | 10 | 0 | Y | N | 0 | 添加人 |
| 编号 | 名称 | 数据类型 | 长度 | 小数位 | 允许空值 | 主键 | 默认值 | 说明 |
| 1 | type_id | int | 10 | 0 | N | Y | 商品分类ID: | |
| 2 | father_id | smallint | 5 | 0 | N | N | 0 | 上级分类ID:[0,32767] |
| 3 | name | varchar | 255 | 0 | Y | N | 商品名称: | |
| 4 | desc | varchar | 255 | 0 | Y | N | 描述: | |
| 5 | icon | varchar | 255 | 0 | Y | N | 图标: | |
| 6 | source_table | varchar | 255 | 0 | Y | N | 来源表: | |
| 7 | source_field | varchar | 255 | 0 | Y | N | 来源字段: | |
| 8 | create_time | timestamp | 19 | 0 | N | N | CURRENT_TIMESTAMP | 创建时间: |
| 9 | update_time | timestamp | 19 | 0 | N | N | CURRENT_TIMESTAMP | 更新时间: |
| 编号 | 名称 | 数据类型 | 长度 | 小数位 | 允许空值 | 主键 | 默认值 | 说明 |
| 1 | hits_id | int | 10 | 0 | N | Y | 点赞ID: | |
| 2 | user_id | int | 10 | 0 | N | N | 0 | 点赞人: |
| 3 | create_time | timestamp | 19 | 0 | N | N | CURRENT_TIMESTAMP | 创建时间: |
| 4 | update_time | timestamp | 19 | 0 | N | N | CURRENT_TIMESTAMP | 更新时间: |
| 5 | source_table | varchar | 255 | 0 | Y | N | 来源表: | |
| 6 | source_field | varchar | 255 | 0 | Y | N | 来源字段: | |
| 7 | source_id | int | 10 | 0 | N | N | 0 | 来源ID: |
| 编号 | 名称 | 数据类型 | 长度 | 小数位 | 允许空值 | 主键 | 默认值 | 说明 |
| 1 | logistics_delivery_id | int | 10 | 0 | N | Y | 物流配送ID | |
| 2 | order_number | varchar | 64 | 0 | Y | N | 订单号 | |
| 3 | product_name | varchar | 64 | 0 | Y | N | 商品名称 | |
| 4 | purchase_quantity | varchar | 64 | 0 | Y | N | 购买数量 | |
| 5 | total_transaction_amount | double | 11 | 2 | Y | N | 0.00 | 交易总额 |
| 6 | the_date_of_issuance | date | 10 | 0 | Y | N | 发货日期 | |
| 7 | delivery_number | varchar | 30 | 0 | Y | N | 配送订单 | |
| 8 | ordinary_users | int | 10 | 0 | Y | N | 0 | 普通用户 |
| 9 | shipping_address | varchar | 64 | 0 | Y | N | 收货地址 | |
| 10 | delivery_status | varchar | 64 | 0 | Y | N | 配送状态 | |
| 11 | signing_status | varchar | 64 | 0 | Y | N | 签收状态 | |
| 12 | recommend | int | 10 | 0 | N | N | 0 | 智能推荐 |
| 13 | contact_name | varchar | 255 | 0 | Y | N | 联系人名字 | |
| 14 | merchant_id | int | 10 | 0 | Y | N | 商家id | |
| 15 | create_time | datetime | 19 | 0 | N | N | CURRENT_TIMESTAMP | 创建时间 |
| 16 | update_time | timestamp | 19 | 0 | N | N | CURRENT_TIMESTAMP | 更新时间 |
| 编号 | 名称 | 数据类型 | 长度 | 小数位 | 允许空值 | 主键 | 默认值 | 说明 |
| 1 | mall_center_id | int | 10 | 0 | N | Y | 商城中心ID | |
| 2 | information_remarks | varchar | 64 | 0 | Y | N | 信息备注 | |
| 3 | hits | int | 10 | 0 | N | N | 0 | 点击数 |
| 4 | praise_len | int | 10 | 0 | N | N | 0 | 点赞数 |
| 5 | cart_title | varchar | 125 | 0 | Y | N | 标题:[0,125]用于产品html的标签中 | |
| 6 | cart_img | text | 65535 | 0 | Y | N | 封面图:用于显示于产品列表页 | |
| 7 | cart_description | varchar | 255 | 0 | Y | N | 描述:[0,255]用于产品规格描述 | |
| 8 | cart_price_ago | double | 8 | 2 | N | N | 0.00 | 原价:[1] |
| 9 | cart_price | double | 8 | 2 | N | N | 0.00 | 卖价:[1] |
| 10 | cart_inventory | int | 10 | 0 | N | N | 0 | 商品库存 |
| 11 | cart_type | varchar | 64 | 0 | N | N | 未分类 | 商品分类: |
| 12 | cart_content | longtext | 2147483647 | 0 | Y | N | 正文:产品的主体内容 | |
| 13 | cart_img_1 | text | 65535 | 0 | Y | N | 主图1: | |
| 14 | cart_img_2 | text | 65535 | 0 | Y | N | 主图2: | |
| 15 | cart_img_3 | text | 65535 | 0 | Y | N | 主图3: | |
| 16 | cart_img_4 | text | 65535 | 0 | Y | N | 主图4: | |
| 17 | cart_img_5 | text | 65535 | 0 | Y | N | 主图5: | |
| 18 | create_time | datetime | 19 | 0 | N | N | CURRENT_TIMESTAMP | 创建时间 |
| 19 | update_time | timestamp | 19 | 0 | N | N | CURRENT_TIMESTAMP | 更新时间 |
| 编号 | 名称 | 数据类型 | 长度 | 小数位 | 允许空值 | 主键 | 默认值 | 说明 |
| 1 | notice_id | mediumint | 8 | 0 | N | Y | 公告id: | |
| 2 | title | varchar | 125 | 0 | N | N | 标题: | |
| 3 | content | longtext | 2147483647 | 0 | Y | N | 正文: | |
| 4 | create_time | timestamp | 19 | 0 | N | N | CURRENT_TIMESTAMP | 创建时间: |
| 5 | update_time | timestamp | 19 | 0 | N | N | CURRENT_TIMESTAMP | 更新时间: |
| 编号 | 名称 | 数据类型 | 长度 | 小数位 | 允许空值 | 主键 | 默认值 | 说明 |
| 1 | order_id | int | 10 | 0 | N | Y | 订单ID: | |
| 2 | order_number | varchar | 64 | 0 | Y | N | 订单号: | |
| 3 | goods_id | mediumint | 8 | 0 | N | N | 商品id:[0,8388607] | |
| 4 | title | varchar | 32 | 0 | Y | N | 商品标题: | |
| 5 | img | varchar | 255 | 0 | Y | N | 商品图片: | |
| 6 | price | double | 10 | 2 | N | N | 0.00 | 价格: |
| 7 | price_ago | double | 10 | 2 | N | N | 0.00 | 原价: |
| 8 | num | int | 10 | 0 | N | N | 1 | 数量: |
| 9 | price_count | double | 8 | 2 | N | N | 0.00 | 总价: |
| 10 | norms | varchar | 255 | 0 | Y | N | 规格: | |
| 11 | type | varchar | 64 | 0 | N | N | 未分类 | 商品分类: |
| 12 | contact_name | varchar | 32 | 0 | Y | N | 联系人姓名: | |
| 13 | contact_email | varchar | 125 | 0 | Y | N | 联系人邮箱: | |
| 14 | contact_phone | varchar | 11 | 0 | Y | N | 联系人手机: | |
| 15 | contact_address | varchar | 255 | 0 | Y | N | 收件地址: | |
| 16 | postal_code | varchar | 9 | 0 | Y | N | 邮政编码: | |
| 17 | user_id | int | 10 | 0 | N | N | 0 | 买家ID: |
| 18 | merchant_id | mediumint | 8 | 0 | N | N | 0 | 商家ID: |
| 19 | create_time | timestamp | 19 | 0 | N | N | CURRENT_TIMESTAMP | 创建时间: |
| 20 | update_time | timestamp | 19 | 0 | N | N | CURRENT_TIMESTAMP | 更新时间: |
| 21 | description | varchar | 255 | 0 | Y | N | 描述:[0,255]用于产品规格描述 | |
| 22 | state | varchar | 16 | 0 | N | N | 待付款 | 订单状态:待付款,待发货,待签收,已签收,待退款,已退款,已拒绝,已完成 |
| 23 | remark | text | 65535 | 0 | Y | N | 订单备注 | |
| 24 | delivery_state | varchar | 16 | 0 | Y | N | 未配送 | 发货状态:未配送,已配送 |
| 25 | vip_discount | double | 11 | 2 | Y | N | 0.00 | 折扣 |
| 编号 | 名称 | 数据类型 | 长度 | 小数位 | 允许空值 | 主键 | 默认值 | 说明 |
| 1 | praise_id | int | 10 | 0 | N | Y | 点赞ID: | |
| 2 | user_id | int | 10 | 0 | N | N | 0 | 点赞人: |
| 3 | create_time | timestamp | 19 | 0 | N | N | CURRENT_TIMESTAMP | 创建时间: |
| 4 | update_time | timestamp | 19 | 0 | N | N | CURRENT_TIMESTAMP | 更新时间: |
| 5 | source_table | varchar | 255 | 0 | Y | N | 来源表: | |
| 6 | source_field | varchar | 255 | 0 | Y | N | 来源字段: | |
| 7 | source_id | int | 10 | 0 | N | N | 0 | 来源ID: |
| 8 | status | bit | 1 | 0 | N | N | 1 | 点赞状态:1为点赞,0已取消 |
| 编号 | 名称 | 数据类型 | 长度 | 小数位 | 允许空值 | 主键 | 默认值 | 说明 |
| 1 | regular_users_id | int | 10 | 0 | N | Y | 普通用户ID | |
| 2 | user_name | varchar | 64 | 0 | Y | N | 用户姓名 | |
| 3 | user_gender | varchar | 64 | 0 | Y | N | 用户性别 | |
| 4 | contact_phone_number | varchar | 16 | 0 | Y | N | 联系电话 | |
| 5 | examine_state | varchar | 16 | 0 | N | N | 已通过 | 审核状态 |
| 6 | user_id | int | 10 | 0 | N | N | 0 | 用户ID |
| 7 | create_time | datetime | 19 | 0 | N | N | CURRENT_TIMESTAMP | 创建时间 |
| 8 | update_time | timestamp | 19 | 0 | N | N | CURRENT_TIMESTAMP | 更新时间 |
| 编号 | 名称 | 数据类型 | 长度 | 小数位 | 允许空值 | 主键 | 默认值 | 说明 |
| 1 | sensitive_vocabulary_id | int | 10 | 0 | N | Y | 敏感词汇ID | |
| 2 | sensitive_vocabulary | varchar | 64 | 0 | Y | N | 敏感词汇 | |
| 3 | create_time | datetime | 19 | 0 | N | N | CURRENT_TIMESTAMP | 创建时间 |
| 4 | update_time | timestamp | 19 | 0 | N | N | CURRENT_TIMESTAMP | 更新时间 |
| 编号 | 名称 | 数据类型 | 长度 | 小数位 | 允许空值 | 主键 | 默认值 | 说明 |
| 1 | slides_id | int | 10 | 0 | N | Y | 轮播图ID: | |
| 2 | title | varchar | 64 | 0 | Y | N | 标题: | |
| 3 | content | varchar | 255 | 0 | Y | N | 内容: | |
| 4 | url | varchar | 255 | 0 | Y | N | 链接: | |
| 5 | img | varchar | 255 | 0 | Y | N | 轮播图: | |
| 6 | hits | int | 10 | 0 | N | N | 0 | 点击量: |
| 7 | create_time | timestamp | 19 | 0 | N | N | CURRENT_TIMESTAMP | 创建时间: |
| 8 | update_time | timestamp | 19 | 0 | N | N | CURRENT_TIMESTAMP | 更新时间: |
| 编号 | 名称 | 数据类型 | 长度 | 小数位 | 允许空值 | 主键 | 默认值 | 说明 |
| 1 | upload_id | int | 10 | 0 | N | Y | 上传ID | |
| 2 | name | varchar | 64 | 0 | Y | N | 文件名 | |
| 3 | path | varchar | 255 | 0 | Y | N | 访问路径 | |
| 4 | file | varchar | 255 | 0 | Y | N | 文件路径 | |
| 5 | display | varchar | 255 | 0 | Y | N | 显示顺序 | |
| 6 | father_id | int | 10 | 0 | Y | N | 0 | 父级ID |
| 7 | dir | varchar | 255 | 0 | Y | N | 文件夹 | |
| 8 | type | varchar | 32 | 0 | Y | N | 文件类型 |
| 编号 | 名称 | 数据类型 | 长度 | 小数位 | 允许空值 | 主键 | 默认值 | 说明 |
| 1 | user_id | mediumint | 8 | 0 | N | Y | 用户ID:[0,8388607]用户获取其他与用户相关的数据 | |
| 2 | state | smallint | 5 | 0 | N | N | 1 | 账户状态:[0,10](1可用|2异常|3已冻结|4已注销) |
| 3 | user_group | varchar | 32 | 0 | Y | N | 所在用户组:[0,32767]决定用户身份和权限 | |
| 4 | login_time | timestamp | 19 | 0 | N | N | CURRENT_TIMESTAMP | 上次登录时间: |
| 5 | phone | varchar | 11 | 0 | Y | N | 手机号码:[0,11]用户的手机号码,用于找回密码时或登录时 | |
| 6 | phone_state | smallint | 5 | 0 | N | N | 0 | 手机认证:[0,1](0未认证|1审核中|2已认证) |
| 7 | username | varchar | 16 | 0 | N | N | 用户名:[0,16]用户登录时所用的账户名称 | |
| 8 | nickname | varchar | 16 | 0 | Y | N | 昵称:[0,16] | |
| 9 | password | varchar | 64 | 0 | N | N | 密码:[0,32]用户登录所需的密码,由6-16位数字或英文组成 | |
| 10 | | varchar | 64 | 0 | Y | N | 邮箱:[0,64]用户的邮箱,用于找回密码时或登录时 | |
| 11 | email_state | smallint | 5 | 0 | N | N | 0 | 邮箱认证:[0,1](0未认证|1审核中|2已认证) |
| 12 | avatar | varchar | 255 | 0 | Y | N | 头像地址:[0,255] | |
| 13 | open_id | varchar | 255 | 0 | Y | N | 针对获取用户信息字段 | |
| 14 | create_time | timestamp | 19 | 0 | N | N | CURRENT_TIMESTAMP | 创建时间: |
| 15 | vip_level | varchar | 255 | 0 | Y | N | 会员等级 | |
| 16 | vip_discount | double | 11 | 2 | Y | N | 0.00 | 会员折扣 |
| 编号 | 名称 | 数据类型 | 长度 | 小数位 | 允许空值 | 主键 | 默认值 | 说明 |
| 1 | group_id | mediumint | 8 | 0 | N | Y | 用户组ID:[0,8388607] | |
| 2 | display | smallint | 5 | 0 | N | N | 100 | 显示顺序:[0,1000] |
| 3 | name | varchar | 16 | 0 | N | N | 名称:[0,16] | |
| 4 | description | varchar | 255 | 0 | Y | N | 描述:[0,255]描述该用户组的特点或权限范围 | |
| 5 | source_table | varchar | 255 | 0 | Y | N | 来源表: | |
| 6 | source_field | varchar | 255 | 0 | Y | N | 来源字段: | |
| 7 | source_id | int | 10 | 0 | N | N | 0 | 来源ID: |
| 8 | register | smallint | 5 | 0 | Y | N | 0 | 注册位置: |
| 9 | create_time | timestamp | 19 | 0 | N | N | CURRENT_TIMESTAMP | 创建时间: |
| 10 | update_time | timestamp | 19 | 0 | N | N | CURRENT_TIMESTAMP | 更新时间: |
5 外卖小程序详细设计与实现
5.1前台用户功能模块
5.1.1 前台首页界面
当进入外卖小程序的时候,首先映入眼帘的是系统的导航栏,导航栏下面是轮播图以及外卖商城,其主界面展示如下图5-1所示。

图5-1 前台首页界面图
5.1.2注册界面
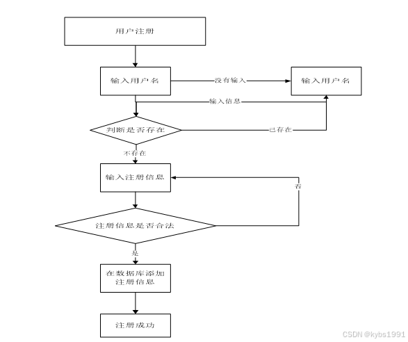
不是外卖小程序中正式会员的是可以在线进行注册的,当用户点击“注册”按钮,填写上自己的账号+密码+确认密码+昵称等,再点击“注册”按钮后将会先验证输入的有没有空数据,再次验证密码和确认密码是否是一样的,最后验证输入的账户名和数据库表中已经注册的账户名是否重复,只有都验证没问题后即可会员注册成功。其用注册流程图如图5-2所示,注册界面展示如下图5-3所示。

图5-2注册流程图

图5-3 前台注册界面图
注册关键代码如下:
Register.prototype.index = async function(ctx) {
var group_list = await $.services["user_group"].get_list({}, Object.assign({}, this.config));
return await ctx.render(this.config.tpl + "index.html", {
group_list
});
};
Register.prototype.api = async function(ctx) {
var user = $.services.user;
var body = ctx.request.body;
var username = body.username;
var obj = await user.get_obj({
username
});
if (obj) {
return {
error: {
code: 70000,
message: "账户名已存在",
},
};
} else {
var password = md5(body.password);
var nickname = body.nickname;
var user_group = body.user_group;
var email = body.email;
var email_state= body.hasOwnProperty('email_state') ? body.email_state : 0;
var phone = body.phone;
var phone_state= body.hasOwnProperty('phone_state') ? body.phone_state : 0;
var avatar = body.avatar;
var bl_reg = await user.add({
username,
password,
nickname,
user_group,
email,
email_state,
phone,
phone_state,
avatar
});
if (bl_reg) {
return {
result: "注册成功"
};
} else {
return {
error: {
code: 70000,
message: "注册失败",
},
};
}
}
};
5.1.3登录界面
外卖小程序中的前台上注册后的会员是可以通过自己的账户名和密码进行登录的,当会员输入完整的自己的账户名和密码信息并通过滑动验证通过后,点击“登录”按钮后,将会首先验证输入的有没有空数据,再次验证输入的账户名+密码和数据库中当前保存的用户信息是否一致,只有在一致后将会登录成功并自动跳转到外卖小程序的首页中;否则将会提示相应错误信息,用户登录流程如图5-4所示,登录界面如下图5-5所示。

图5-4 登录流程图

图5-5登录界面图
登录关键代码如下:
const md5 = require("md5");
var Controller = require("../core/controller.js");
class Login extends Controller {
constructor(config) {
super(
Object.assign({
tpl: "./login/",
service: "user",
},
config
)
);
}
}
Login.prototype.api = async function(ctx) {
var body = ctx.request.body;
var obj = await $.services["user"].get_obj({
username: body.username
},{like:false});
if (obj) {
var group = await $.services["user_group"].get_obj({
name:obj.user_group
})
if (group){
if (group.name!=="管理员"){
var sql = "select examine_state from "+ group.source_table +" WHERE user_id = " + obj.user_id;
var userExamine = await $.mysql.run(sql);
if (userExamine && userExamine.length > 0 && userExamine[0].examine_state!=="已通过"){
return {
error: {
code: 70000,
message: "该用户审核未通过"
},
};
}
}
if (obj.state!==1){
return {
error: {
code: 70000,
message: "用户非可用状态,不能登录"
},
};
}
var password = md5(body.password);
if (password === obj.password) {
ctx.session.user = obj;
var date = Date.parse(new Date());
var token = md5(obj.user_id + "_" + date);
await $.services["access_token"].add({
token,
info: JSON.stringify(obj),
user_id:obj.user_id
});
obj.token = token;
return {
result: {obj}
};
} else {
return {
error: {
code: 70000,
message: "密码错误"
},
};
}
}else {
return {
error: {
code: 70000,
message: "用户组不存在"
},
};
}
} else {
return {
error: {
code: 70000,
message: "账户不存在"
}
};
}
};
5.1.4 外卖资讯界面
当访客点击外卖小程序中导航栏上的“外卖资讯”后将会进入到该“外卖资讯”列表的界面,然后选择想要看的外卖资讯,点击进入到详细界面,外卖资讯界面如下图5-6所示。

图5-6外卖资讯界面图
5.1.5 外卖商城详情界面
当访客点击了任意外卖商城后将会进入该款外卖商城的详情界面,可以了解到该外卖商城的图片信息、分类信息、价钱信息等,同时可以对该外卖商城进行收藏、点赞、加购、购买评论,外卖商城详情展示页面如图5-7所示,购买流程图如图5-8所示。

图5-7 外卖商城详情界面图

图5-8购买流程图
5.1.6购物管理界面
当用户点击“购物管理”按钮则会显示自己加入购物车的外卖商城,然后对其进行购买管理,购物管理界面如下图5-9所示。

图5-9 购物管理界面图
5.1.7订单管理界面
在点击导航栏上的“订单管理”后,会显示自己提交的所有的订单,可以按照订单状态等进行查看,订单管理界面如下图5-10所示。

图5-10 订单界面图
5.2管理员功能模块
5.2.1 普通用户界面
外卖小程序中的管理人员是可以对前台注册的普通用户进行管理。普通用户界面如下图5-11所示。
5.2.2 商城中心界面
外卖小程序中的管理人员是可以对外卖小程序内的不同商城中心信息进行维护和管理的,商城中心界面如下图5-12所示。
图5-12商城中心界面图
5.2.3订单配送界面
外卖小程序中的管理人员是可以对外卖小程序内的订单进行配送管控。订单配送界面如下图5-13所示。
图5-13订单配送界面图
5.2.4订单列表界面
外卖小程序中的管理人员是可以对外卖小程序内的外卖商城订单进行管控的,同时支持根据订单编号或者是商品的名称来具体检索外卖商城订单记录信息。订单列表界面如下图5-14所示。
图5-14订单列表界面图
6系统的测试
6.1测试的目的
系统的前台、后台、数据库完成以后,这个系统才算是完成了一半,我们在这之后要对系统进行最后的一个阶段,那就是测试了,测试对一个系统来说是非常重要的,有的时候开发完一个系统,如果测试不合格的话,这个系统是没有办法进行投入使用的,所有我们要用测试对系统的功能进行检验,把不完善的功能尽量完善,把出现的bug解决掉,然后给用户呈现出一个完美的系统。通过对系统最后一步的测试,使得开发人员对自己的系统更加有信心,更加积极的为后期的系统版本的更新提供支持。
6.2 系统测试用例
系统测试包括:用户登录功能测试、外卖商城展示功能测试、外卖商城添加、外卖商城搜索、密码修改功能测试,如表6-1、6-2、6-3、6-4、6-5所示:
表6-1 用户登录功能测试表
| 用例名称 | 用户登录系统 |
| 目的 | 测试用户通过正确的用户名和密码可否登录功能 |
| 前提 | 未登录的情况下 |
| 测试流程 | 1) 进入登录页面 2) 输入正确的用户名和密码 |
| 预期结果 | 用户名和密码正确的时候,跳转到登录成功界面,反之则显示错误信息,提示重新输入 |
| 实际结果 | 实际结果与预期结果一致 |
外卖商城查看功能测试:
表6-2 外卖商城查看功能测试表
| 用例名称 | 外卖商城查看 |
| 目的 | 测试外卖商城查看功能 |
| 前提 | 用户登录 |
| 测试流程 | 点击外卖商城列表 |
| 预期结果 | 可以查看到所有外卖商城信息 |
| 实际结果 | 实际结果与预期结果一致 |
管理员添加外卖商城界面测试:
表6-3 管理员添加外卖商城界面测试表
| 用例名称 | 外卖商城发布测试用例 |
| 目的 | 测试外卖商城发布功能 |
| 前提 | 管理员用户正常登录情况下 |
| 测试流程 | 1)管理员点击外卖商城,然后点击添加后并填写信息。 2)点击进行提交。 |
| 预期结果 | 提交以后,页面首页会显示新的外卖商城信息 |
| 实际结果 | 实际结果与预期结果一致 |
外卖商城搜索功能测试:
表6-4 外卖商城搜索功能测试表
| 用例名称 | 外卖商城品搜索测试 |
| 目的 | 测试外卖商城搜索功能 |
| 前提 | 无 |
| 测试流程 | 1)在搜索框填入搜索关键字。 2)点击搜索按钮。 |
| 预期结果 | 页面显示包含有搜索关键字外卖商城 |
| 实际结果 | 实际结果与预期结果一致 |
密码修改搜索功能测试:
表6-5 密码修改功能测试表
| 用例名称 | 密码修改测试用例 |
| 目的 | 测试管理员密码修改功能 |
| 前提 | 管理员用户正常登录情况下 |
| 测试流程 | 1)管理员密码修改并完成填写。 2)点击进行提交。 |
| 预期结果 | 使用新的密码可以登录 |
| 实际结果 | 实际结果与预期结果一致 |
6.3 系统测试结果
通过编写外卖小程序的测试用例,已经检测完毕一上功能模块的测试,通过这4大模块为外卖小程序的后期推广运营提供了强力的技术支撑。
结 论
网络大环境下,电子商务的商业模式已经遍及全国各地,由于人们生活水平的提高以及生活节奏的加快,让人们也已经爱上这种购物模式。本次开发的外卖小程序即是基于目前电子商务模式而建设的,其开发目的是给用户提供一个全新的交易环境,提高用户购物的体验度,系统的开发不仅可以实现道具城游戏商品的购物、销售,还能进行人机对话,功能非常多样。
该外卖小程序使用的开发环境是功能强大的node.js的koa技术以及mysql数据库,在大学的学科中重点学习了这两中技术,在对这些技术学习、熟悉之后,结合对系统进行的需求分析顺利的完成了本次项目的设计。在最初接到任务书的那一刻,比较迷茫,没有任何的思路,在经过了老师的指导以后,调查了一些购物系统相关的资料后,慢慢的有了头绪,开始入手开题,明确了系统的内容,对系统进行可行性的分析,确定系统可行以及功能内容以后,就按照开题初步设计的内容进行完善,慢慢补充、学习,最终结束了程序的开发,也完成了论文的写作。这一过程,虽然艰辛,但也学习到了很多,对项目开发流程也有了一个新的认识,动手能力也得到了提高,这正是书本上所学习不到的。
经过开发本项目,让我非常有成就高,与此同时我对程序的开发更加感兴趣了,信息技术真的很强大,也很深奥,在以后工作中,我将会寻找与其相关工作,继续深入学习,开发出更优秀的项目。
参考文献
[1]江娟花. 基于微信平台的宣教推送联合小程序提醒对育龄妇女人乳头瘤病毒疫苗接种知信行水平的影响观察 [J]. 基层医学论坛, 2024, 28 (03): 4-6+10. DOI:10.19435/j.1672-1721.2024.03.002.
[2]邸赫炎,韩慧萍. 基于“小程序+取餐柜”模式的智慧食堂 [J]. 高校后勤研究, 2024, (01): 16-19.
[3]贾文琦,滕建,贾萨尔·阿依肯. 基于微信小程序的课程表系统 [J]. 电脑编程技巧与维护, 2024, (01): 61-64+88. DOI:10.16184/j.cnki.comprg.2024.01.028.
[4]孙茜. 数字经济背景下新职业群体的就业质量分析——以外卖骑手为例 [J]. 新视野, 2024, (01): 95-102.
[5]陈淼,羊开云. 基于微信小程序的校园报修管理系统设计 [J]. 网络安全技术与应用, 2024, (01): 57-60.
[6]Wu J ,Chen N ,Xia H , et al. Design and application of a game‐based WeChat mini‐program for screening cognitive impairments in Chinese older adults [J]. Alzheimer's & Dementia, 2023, 19 (S11):
[7]陈永秀. 基于微信小程序医疗应急物资调配系统的设计与实现 [J]. 科技资讯, 2023, 21 (24): 17-20. DOI:10.16661/j.cnki.1672-3791.2311-5042-8914.
[8]杨芬,宋晓燕. MySQL数据库应用的课程教学分析 [J]. 电子技术, 2023, 52 (10): 180-181.
[9]黎明明,区倩如,姚馨. 基于ThinkPHP+MySQL的高校教师工作绩效考核管理系统的研发 [J]. 现代计算机, 2023, 29 (19): 82-87.
[10]杨华,徐扬. MySQL数据库对中文编码支持的探讨 [J]. 网络安全和信息化, 2023, (10): 157-160.
[11]张文豪. NodeJs添加代码版权信息命令工具的设计与实现 [J]. 现代计算机, 2023, 29 (14): 109-112.
[12]Karthik G ,Debashish M ,Jagoda C , et al. Developing a MySQL Database for the Provenance of Black Tiger Prawns (Penaeus monodon). [J]. Foods (Basel, Switzerland), 2023, 12 (14):
[13]Yuan G ,Ximu Y . Data analysis framework of tourism enterprise human resource management system based on MySQL and fuzzy clustering [J]. International Journal of System Assurance Engineering and Management, 2023, 14 (5): 1647-1659.
[14]宋东翔,马伽洛伦,袁铭举等. 基于协同过滤和NodeJS的电影推荐系统研究 [J]. 信息与电脑(理论版), 2022, 34 (12): 143-145.
[15]吴文涵,谢雨卿,谈欣等. 基于微信小程序和外卖柜的外卖平台 [J]. 电子制作, 2022, 30 (11): 51-54+97. DOI:10.16589/j.cnki.cn11-3571/tn.2022.11.008.
[16]Piyush P ,Singh A R ,S.B. G , et al. Authentication and Authorization in Modern Web Apps for Data Security Using Nodejs and Role of Dark Web [J]. Procedia Computer Science, 2022, 215 781-790.
[17]Sharma A D ,Jain A ,Bahuguna A , et al. A Simple Comparison Between Java Python and Nodejs in Web Development [J]. Journal of Research in Science and Engineering, 2021, 3 (8):
[18]Lamine L ,Isam S ,Ammar A , et al. Modular Software Architecture for Local Smart Building Servers [J]. Sensors, 2021, 21 (17): 5810-5810.
[19]唐永洋,许嘉洁,乔波. 基于MongoDB和微信小程序的点餐系统的设计与实现 [J]. 电脑与信息技术, 2021, 29 (01): 25-27. DOI:10.19414/j.cnki.1005-1228.2021.01.008.
[20]陈荣鑫. 基于NodeJS+Express框架的学院会议室预定系统设计与开发 [J]. 信息与电脑(理论版), 2021, 33 (02): 95-97.
致谢
通过这样设计与开发这样一个系统,首先向我们老师、同学和朋友表达真诚的感谢。没有指导老师的指导和平日子的教导,我也不能够学到如此多的专业知识。另外,也佩服老师兢兢业业的工作态度,给我们做好了表率。系统开发技术要学习的东西很多,前台框架、后台框架、业务流程、数据结构、操作系统等各种知识非常的丰富,都需要慢慢的专研。在这里,首先感谢老师细心的教导,我只想说一句:“老师,谢谢您,您辛苦了!有您在,大学生活才更加的充实。”另外,我要感谢我的室友,由于知识掌握得不够产生各种问题,正因为有了你们的帮忙,给我提出很多很好的建议,才能更好的解决系统开发问题。同时,我也应该感谢那些计算机专业的先哲们,正是由于有这么一群人,才能把这样的专业研究得如此透彻,才能助力新世界的诞生。你们的理论,是我们一生学习的内容,你们的成就,是我们一生追求的目标。
最后,也希望自己在未来的道路上能够走得更远,不辜负在大学的学习,以及老师们的细致的教导。
请关注点赞+私信博主,免费领取项目源码
NodeJS外卖小程序开发与实现
403

被折叠的 条评论
为什么被折叠?



