摘要
本研究旨在设计并实现一个基于Spring Boot框架的学生健康管理系统,以满足学校和教育机构对学生健康管理的需求。通过整合Spring Boot框架的优势,结合健康管理领域的特点,打造一个高效、便捷、安全的学生健康管理平台,为学生提供全面的健康监测和管理服务。
该学生健康管理系统将包括学生信息管理、健康档案管理、体检数据录入与分析、疫苗接种记录、健康咨询等模块。学生和相关教职工可以通过系统查看和更新学生健康档案,记录体检数据,并获取个性化的健康建议和咨询服务。同时,系统还将提供实时的健康数据分析和报告生成,帮助学校和教育机构更好地了解学生群体的健康状况。
经过系统设计与开发,将验证学生健康管理系统的稳定性、安全性和实用性。通过功能测试、性能测试和用户体验测试等多方面的评估,确保系统能够高效运行、保护学生隐私,并满足学校和教育机构对于学生健康管理的需求。本研究旨在为学校提供一个便捷、可靠的学生健康管理平台,促进学生健康的全面发展和教育质量的提升。
关键词:学生健康系统;springboot 框架
Abstract
This study aims to design and implement a student health management system based on the Spring Boot framework to meet the needs of schools and educational institutions for student health management. By integrating the advantages of the Spring Boot framework and combining the characteristics of the health management field, we aim to create an efficient, convenient, and safe student health management platform that provides comprehensive health monitoring and management services for students.
The student health management system will include modules such as student information management, health record management, physical examination data input and analysis, vaccination records, and health consultation. Students and related faculty can view and update their health records, record physical examination data, and obtain personalized health advice and consultation services through the system. At the same time, the system will also provide real-time health data analysis and report generation, helping schools and educational institutions better understand the health status of student groups.
After system design and development, the stability, safety, and practicality of the student health management system will be verified. Through functional testing, performance testing, and user experience testing, we ensure that the system can operate efficiently, protect student privacy, and meet the needs of schools and educational institutions for student health management. This study aims to provide a convenient and reliable student health management platform for schools, promoting the comprehensive development of student health and improving the quality of education.
Keywords: Student health system; Springboot framework
目录
第1章 引 言
1.1 选题背景与意义
学生健康管理是教育领域中的重要课题,关乎学生的身心健康和全面发展。然而,传统的学生健康管理方式存在许多不便之处,如数据管理繁琐、信息传递不及时等问题。因此,设计一个基于Spring Boot框架的学生健康管理系统具有重要的背景和意义。
首先,随着社会发展和教育改革,人们对学生健康管理的重视程度不断提高。学校和教育机构需要一个高效、便捷的系统来管理学生的健康信息,进行定期体检和疫苗接种记录,并为学生提供个性化的健康咨询和指导。
其次,学生健康管理系统的设计与实现可以提高学校和教育机构的管理效率和服务质量。通过系统化的健康档案管理和数据分析,学校可以更好地了解学生的健康状况,及时采取措施进行干预和保障学生的身心健康。
此外,学生健康管理系统还有助于促进家校合作和信息共享。家长可以通过系统查看孩子的健康信息和体检报告,与学校保持紧密的沟通,共同关注学生的健康发展。
最重要的是,基于Spring Boot框架的学生健康管理系统在技术可行性、经济可行性和用户可行性等方面具备良好的前景。该系统能够提供高效、稳定、安全的服务,满足学校和教育机构对学生健康管理的需求,推动学生健康的全面发展和教育质量的提升。
总之,设计并实现基于Spring Boot框架的学生健康管理系统在推进学生健康管理的现代化和提高教育服务水平方面具有重要背景和意义。本研究旨在为学校提供一个便捷、可靠的学生健康管理平台,促进学生健康的全面发展和教育质量的提升。
1.2 研究内容
本研究旨在设计并实现基于Spring Boot框架的学生健康管理系统,主要包括以下几个核心模块:首页、公告通知、健康知识和体测填写。
(1)首页:设计一个用户友好的首页,展示学生健康管理系统的各项功能和服务。首页将提供快速导航栏,方便用户访问系统的各个模块。同时,首页还可以显示重要的公告信息和最新的健康资讯,为学生和家长提供及时的健康相关信息。
(2)公告通知:开发一个公告通知模块,用于学校和教育机构发布重要的健康通知和公告。该模块允许管理员发布公告,并能够将公告推送给指定的学生或班级。学生和家长可以在系统中查看到相关的公告通知,以便及时了解学校的健康活动和政策变化。
(3)健康知识:建立一个健康知识库模块,提供丰富的健康知识和教育资源。该模块将包括常见疾病预防、营养健康、心理健康等方面的知识文章和指南。学生和家长可以根据自身需求浏览健康知识,并获取专业的健康咨询。
(4)体测填写:设计一个体测填写模块,用于记录学生的身体数据和体测结果。该模块允许医生或医务人员录入学生的身高、体重、肺活量等数据,并生成相应的体测报告。学生和家长可以在系统中查看自己的体测数据和报告,了解自身身体状况并进行健康管理。
(5)通过系统设计与实现,将验证学生健康管理系统的稳定性、安全性和实用性。系统将采用Spring Boot框架开发,结合数据库和前端技术,为用户提供高效、稳定的学生健康管理平台。同时,系统还将考虑用户界面的友好性和响应性,以提供良好的用户体验。
综上所述,基于Spring Boot框架的学生健康管理系统的研究内容主要包括首页、公告通知、健康知识和体测填写等模块的设计与实现。该系统旨在为学校和教育机构提供一个便捷、可靠的平台,促进学生健康的全面发展和教育质量的提升。
第2章 基于springboot学生健康管理系统的需求分析
基于Spring Boot框架的学生健康管理系统在技术可行性方面具备较高的可行性。通过使用Spring Boot框架快速开发和集成的特点,结合数据库技术存储和管理学生健康数据,以及合理选择和运用前端技术提供良好的用户界面和体验,可以构建一个稳定、高效、安全的系统。同时,采用安全技术和遵守相关法律法规保护用户隐私,确保系统的合法性和合规性。此外,系统应具备良好的性能和扩展性,以满足未来可能的功能拓展和用户增长。综上所述,基于Spring Boot框架的学生健康管理系统在技术上是可行的,并有望为学校和教育机构提供一个便捷、可靠的平台,促进学生健康的全面发展和教育质量的提升。
学生健康管理系统在经济可行性方面具备较高的潜力。采用免费开源的Spring Boot框架降低了系统开发成本,并通过高效稳定的系统运行环境降低了维护和运维成本。学生健康管理系统对学校和教育机构具有重要的价值和回报,可以提高学习效果、学生健康状况和教育质量。随着学生健康管理的重要性不断提升,该系统在市场上具有广阔的商业潜力。通过满足学校和教育机构对学生健康管理的需求,提供高效、稳定、安全的服务,该系统有望实现经济效益并带来长期的商业价值。因此,基于Spring Boot框架的学生健康管理系统在经济可行性方面具备较高的潜力和吸引力。
本论文旨在对学生健康管理系统的操作可行性进行分析。通过明确系统功能与需求,并从技术、经济、法律和用户接受度等方面评估系统的可行性。研究方法包括文献综述、实地调研和数据分析。最终目标是为决策者提供科学依据,以确定该系统是否适合实际应用,并提供相关建议。参考文献部分提供了支持论文准确性的相关研究
2.2 系统需求分析
功能需求分析是设计和开发学生健康管理系统的关键步骤。基于Spring Boot框架的学生健康管理系统功能模块的需求分析:
(1)首页:展示学生个人信息:显示学生姓名、年级、班级等基本信息,以便学生和医生快速查看。
(2)健康数据概览:提供学生健康数据的概览,如BMI指数、身高体重变化趋势等。
最新公告和通知:展示最新的学校公告和健康相关通知,确保学生能及时获取重要信息。
(3)公告通知:
公告发布与管理:管理员可以发布公告并设定其有效期限,确保信息的及时性和准确性。
(4)学生接收与查看:学生可以在该模块中查看最新的公告通知,并根据需要进行筛选或搜索。
(5)健康知识:分类和标签:将健康知识按照分类和标签进行组织,方便学生查找和阅读特定领域的健康知识。
(6)文章内容和多媒体:提供丰富的健康知识内容,包括文章、视频、图片等多媒体形式,以满足不同学习需求。
(7)体测项目管理:管理员可以添加和管理体测项目,如身高、体重、肺活量等,包括相关的参考值和评估标准。
(8)学生填写与记录:学生可以在系统中填写体测数据,并保存记录。系统可以根据填写的数据计算BMI指数和其他相关指标。
(9)在线咨询:咨询师注册与管理:管理员可以管理咨询师的账户信息,包括姓名、专业领域和可预约时间段等;学生在线咨询:学生可以选择合适的咨询师进行在线咨询,并预约咨询时间。
这些功能模块的实现需要相应的数据库设计和后端逻辑编码。同时,前端界面应具有良好的用户交互性和可用性,确保用户可以方便地浏览和使用系统。通过基于Spring Boot框架的学生健康管理系统,学生和医生能够方便地获取健康信息、查看公告通知、学习健康知识并记录体测数据,从而促进学生的健康管理和发展。
基于springboot学生健康管理系统的非功能性需求比如基于springboot学生健康管理系统的安全性怎么样,可靠性怎么样,性能怎么样,可拓展性怎么样等。具体可以表示在如下2.1表格中:
表2.1 基于springboot学生健康管理系统非功能需求表
| 安全性 | 主要指基于springboot学生健康管理系统数据库的安装,数据库的使用和密码的设定必须合乎规范。 |
| 可靠性 | 可靠性是指基于springboot学生健康管理系统能够安装用户的指示进行操作,经过测试,可靠性90%以上。 |
| 性能 | 性能是影响基于springboot学生健康管理系统占据市场的必要条件,所以性能最好要佳才好。 |
| 可扩展性 | 比如数据库预留多个属性,比如接口的使用等确保了系统的非功能性需求。 |
| 易用性 | 用户只要跟着基于springboot学生健康管理系统的页面展示内容进行操作,就可以了。 |
| 可维护性 | 基于springboot学生健康管理系统开发的可维护性是非常重要的,经过测试,可维护性没有问题 |
基于springboot学生健康管理系统中学生用户角色用例图如图2.1所示:
图2.1 用户角色用例图
基于springboot学生健康管理系统中管理员角色用例图如图2.2所示:

图2.2管理员角色用例图
基于springboot学生健康管理系统中医生用户角色用例图如图2.3所示:

图2.3医生用户角色用例图
第3章 基于springboot学生健康管理系统总体设计
在上一章节中分析了基于springboot学生健康管理系统的功能性需求、系统性能需求,并且根据需求分析了基于springboot学生健康管理系统中的用例。那么接下来就要开始对基于springboot学生健康管理系统架构、主要功能和数据库开始进行设计。
3.1系统架构设计
本系统从架构上分为三层:表现层(UI)、业务逻辑层(BLL)以及数据层(DL)。

图3.1系统架构设计图
表现层(UI):又称UI层,主要完成本系统的UI交互功能,一个良好的UI可以打打提高用户的用户体验,增强用户使用本系统时的舒适度。UI的界面设计也要适应不同版本的高校学生健康打卡系统以及不同尺寸的分辨率,以做到良好的兼容性。UI交互功能要求合理,用户进行交互操作时必须要得到与之相符的交互结果,这就要求表现层要与业务逻辑层进行良好的对接。
业务逻辑层(BLL):主要完成本系统的数据处理功能。用户从表现层传输过来的数据经过业务逻辑层进行处理交付给数据层,系统从数据层读取的数据经过业务逻辑层进行处理交付给表现层。
数据层(DL):由于本系统的数据是放在服务端的mysql数据库中,因此本属于服务层的部分可以直接整合在业务逻辑层中,所以数据层中只有数据库,其主要完成本系统的数据存储和管理功能。
基于springboot学生健康管理系统整体的功能模块包括管理员+学生用户+医生用户三个模块,实现了对学生健康打卡、请假申请、签到等相关信息的管理,系统功能模块如图所示。
图3.2 基于springboot学生健康管理系统功能模块图
3.3数据库设计
3.3.1数据库概念结构设计
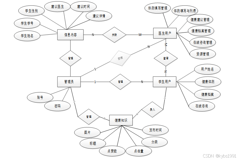
基于springboot学生健康管理系统的E-R图主要是根据管理员、学生用户、医生用户的实际需求设计的,学生用户注册以后可以进行发布论坛、查看通知公告、健康资讯、课程信息、管理个人账户、个人中心、进行签到、反馈、健康打卡、请假申请、查看论坛列表、收藏等;管理员对整个系统的系统用户、班级信息、课程信息、签到信息、反馈信息、健康打卡、请假信息、数据统计、轮播图、通知公告、健康资讯、交流论坛等进行综合管理。基于springboot学生健康管理系统采用的是MYSQL的数据库进行存储的,数据库里面储存了很多的表信息,基于springboot学生健康管理系统的总E-R图如下:
图3.12 基于springboot学生健康管理系统总E-R关系图
3.3.2数据库逻辑结构设计
通过前面E-R关系图一共需要创建很多个数据表。在此罗列这几个主要数据库表的关系模型如下:
| 编号 | 名称 | 数据类型 | 长度 | 小数位 | 允许空值 | 主键 | 默认值 | 说明 |
| 1 | token_id | int | 10 | 0 | N | Y | 临时访问牌ID | |
| 2 | token | varchar | 64 | 0 | Y | N | 临时访问牌 | |
| 3 | info | text | 65535 | 0 | Y | N | ||
| 4 | maxage | int | 10 | 0 | N | N | 2 | 最大寿命:默认2小时 |
| 5 | create_time | timestamp | 19 | 0 | N | N | CURRENT_TIMESTAMP | 创建时间: |
| 6 | update_time | timestamp | 19 | 0 | N | N | CURRENT_TIMESTAMP | 更新时间: |
| 7 | user_id | int | 10 | 0 | N | N | 0 | 用户编号: |
表article (文章:用于内容管理系统的文章)
| 编号 | 名称 | 数据类型 | 长度 | 小数位 | 允许空值 | 主键 | 默认值 | 说明 |
| 1 | article_id | mediumint | 8 | 0 | N | Y | 文章id:[0,8388607] | |
| 2 | title | varchar | 125 | 0 | N | Y | 标题:[0,125]用于文章和html的title标签中 | |
| 3 | type | varchar | 64 | 0 | N | N | 0 | 文章分类:[0,1000]用来搜索指定类型的文章 |
| 4 | hits | int | 10 | 0 | N | N | 0 | 点击数:[0,1000000000]访问这篇文章的人次 |
| 5 | praise_len | int | 10 | 0 | N | N | 0 | 点赞数 |
| 6 | create_time | timestamp | 19 | 0 | N | N | CURRENT_TIMESTAMP | 创建时间: |
| 7 | update_time | timestamp | 19 | 0 | N | N | CURRENT_TIMESTAMP | 更新时间: |
| 8 | source | varchar | 255 | 0 | Y | N | 来源:[0,255]文章的出处 | |
| 9 | url | varchar | 255 | 0 | Y | N | 来源地址:[0,255]用于跳转到发布该文章的网站 | |
| 10 | tag | varchar | 255 | 0 | Y | N | 标签:[0,255]用于标注文章所属相关内容,多个标签用空格隔开 | |
| 11 | content | longtext | 2147483647 | 0 | Y | N | 正文:文章的主体内容 | |
| 12 | img | varchar | 255 | 0 | Y | N | 封面图 | |
| 13 | description | text | 65535 | 0 | Y | N | 文章描述 |
表article_type (文章分类)
| 编号 | 名称 | 数据类型 | 长度 | 小数位 | 允许空值 | 主键 | 默认值 | 说明 |
| 1 | type_id | smallint | 5 | 0 | N | Y | 分类ID:[0,10000] | |
| 2 | display | smallint | 5 | 0 | N | N | 100 | 显示顺序:[0,1000]决定分类显示的先后顺序 |
| 3 | name | varchar | 16 | 0 | N | N | 分类名称:[2,16] | |
| 4 | father_id | smallint | 5 | 0 | N | N | 0 | 上级分类ID:[0,32767] |
| 5 | description | varchar | 255 | 0 | Y | N | 描述:[0,255]描述该分类的作用 | |
| 6 | icon | text | 65535 | 0 | Y | N | 分类图标: | |
| 7 | url | varchar | 255 | 0 | Y | N | 外链地址:[0,255]如果该分类是跳转到其他网站的情况下,就在该URL上设置 | |
| 8 | create_time | timestamp | 19 | 0 | N | N | CURRENT_TIMESTAMP | 创建时间: |
| 9 | update_time | timestamp | 19 | 0 | N | N | CURRENT_TIMESTAMP | 更新时间: |
表auth (用户权限管理)
| 编号 | 名称 | 数据类型 | 长度 | 小数位 | 允许空值 | 主键 | 默认值 | 说明 |
| 1 | auth_id | int | 10 | 0 | N | Y | 授权ID: | |
| 2 | user_group | varchar | 64 | 0 | Y | N | 用户组: | |
| 3 | mod_name | varchar | 64 | 0 | Y | N | 模块名: | |
| 4 | table_name | varchar | 64 | 0 | Y | N | 表名: | |
| 5 | page_title | varchar | 255 | 0 | Y | N | 页面标题: | |
| 6 | path | varchar | 255 | 0 | Y | N | 路由路径: | |
| 7 | position | varchar | 32 | 0 | Y | N | 位置: | |
| 8 | mode | varchar | 32 | 0 | N | N | _blank | 跳转方式: |
| 9 | add | tinyint | 3 | 0 | N | N | 1 | 是否可增加: |
| 10 | del | tinyint | 3 | 0 | N | N | 1 | 是否可删除: |
| 11 | set | tinyint | 3 | 0 | N | N | 1 | 是否可修改: |
| 12 | get | tinyint | 3 | 0 | N | N | 1 | 是否可查看: |
| 13 | field_add | text | 65535 | 0 | Y | N | 添加字段: | |
| 14 | field_set | text | 65535 | 0 | Y | N | 修改字段: | |
| 15 | field_get | text | 65535 | 0 | Y | N | 查询字段: | |
| 16 | table_nav_name | varchar | 500 | 0 | Y | N | 跨表导航名称: | |
| 17 | table_nav | varchar | 500 | 0 | Y | N | 跨表导航: | |
| 18 | option | text | 65535 | 0 | Y | N | 配置: | |
| 19 | create_time | timestamp | 19 | 0 | N | N | CURRENT_TIMESTAMP | 创建时间: |
| 20 | update_time | timestamp | 19 | 0 | N | N | CURRENT_TIMESTAMP | 更新时间: |
表comment (评论)
| 编号 | 名称 | 数据类型 | 长度 | 小数位 | 允许空值 | 主键 | 默认值 | 说明 |
| 1 | comment_id | int | 10 | 0 | N | Y | 评论ID: | |
| 2 | user_id | int | 10 | 0 | N | N | 0 | 评论人ID: |
| 3 | reply_to_id | int | 10 | 0 | N | N | 0 | 回复评论ID:空为0 |
| 4 | content | longtext | 2147483647 | 0 | Y | N | 内容: | |
| 5 | nickname | varchar | 255 | 0 | Y | N | 昵称: | |
| 6 | avatar | varchar | 255 | 0 | Y | N | 头像地址:[0,255] | |
| 7 | create_time | timestamp | 19 | 0 | N | N | CURRENT_TIMESTAMP | 创建时间: |
| 8 | update_time | timestamp | 19 | 0 | N | N | CURRENT_TIMESTAMP | 更新时间: |
| 9 | source_table | varchar | 255 | 0 | Y | N | 来源表: | |
| 10 | source_field | varchar | 255 | 0 | Y | N | 来源字段: | |
| 11 | source_id | int | 10 | 0 | N | N | 0 | 来源ID: |
| 编号 | 名称 | 数据类型 | 长度 | 小数位 | 允许空值 | 主键 | 默认值 | 说明 |
| 1 | doctor_users_id | int | 10 | 0 | N | Y | 医生用户ID | |
| 2 | doctors_name | varchar | 64 | 0 | Y | N | 医生姓名 | |
| 3 | doctors_gender | varchar | 64 | 0 | Y | N | 医生性别 | |
| 4 | doctors_age | int | 10 | 0 | Y | N | 0 | 医生年龄 |
| 5 | doctors_degree | varchar | 64 | 0 | Y | N | 医生学历 | |
| 6 | practicing_qualifications | varchar | 255 | 0 | Y | N | 执业资格 | |
| 7 | doctors_position | varchar | 64 | 0 | Y | N | 医生职务 | |
| 8 | contact_information | varchar | 64 | 0 | Y | N | 联系方式 | |
| 9 | examine_state | varchar | 16 | 0 | N | N | 已通过 | 审核状态 |
| 10 | user_id | int | 10 | 0 | N | N | 0 | 用户ID |
| 11 | create_time | datetime | 19 | 0 | N | N | CURRENT_TIMESTAMP | 创建时间 |
| 12 | update_time | timestamp | 19 | 0 | N | N | CURRENT_TIMESTAMP | 更新时间 |
| 编号 | 名称 | 数据类型 | 长度 | 小数位 | 允许空值 | 主键 | 默认值 | 说明 |
| 1 | exam_id | mediumint | 8 | 0 | N | Y | 考试id | |
| 2 | name | varchar | 32 | 0 | N | N | 考试名称:[2,32] | |
| 3 | duration | int | 10 | 0 | Y | N | 答题时长 | |
| 4 | score | double | 9 | 2 | Y | N | 总分 | |
| 5 | status | varchar | 10 | 0 | Y | N | 状态:启用、禁用 | |
| 6 | create_time | timestamp | 19 | 0 | N | N | CURRENT_TIMESTAMP | 创建时间: |
| 7 | update_time | timestamp | 19 | 0 | N | N | CURRENT_TIMESTAMP | 更新时间: |
| 编号 | 名称 | 数据类型 | 长度 | 小数位 | 允许空值 | 主键 | 默认值 | 说明 |
| 1 | exam_question_id | mediumint | 8 | 0 | N | Y | ||
| 2 | type | varchar | 20 | 0 | Y | N | 类型 | |
| 3 | title | varchar | 255 | 0 | Y | N | 题目 | |
| 4 | question_item | varchar | 500 | 0 | Y | N | 选项 | |
| 5 | answer | varchar | 500 | 0 | Y | N | 参考答案 | |
| 6 | score | double | 9 | 2 | Y | N | 总分 | |
| 7 | question_order | int | 10 | 0 | Y | N | 排序 | |
| 8 | exam_id | mediumint | 7 | 0 | Y | N | 所属试卷 | |
| 9 | create_time | timestamp | 19 | 0 | N | N | CURRENT_TIMESTAMP | 创建时间: |
| 10 | update_time | timestamp | 19 | 0 | N | N | CURRENT_TIMESTAMP | 更新时间: |
| 编号 | 名称 | 数据类型 | 长度 | 小数位 | 允许空值 | 主键 | 默认值 | 说明 |
| 1 | health_advice_id | int | 10 | 0 | N | Y | 健康建议ID | |
| 2 | log_title | varchar | 64 | 0 | Y | N | 日志标题 | |
| 3 | record_students | int | 10 | 0 | Y | N | 0 | 记录学生 |
| 4 | health_status | varchar | 64 | 0 | Y | N | 健康状态 | |
| 5 | suggest_doctors | int | 10 | 0 | Y | N | 0 | 建议医生 |
| 6 | suggested_time | datetime | 19 | 0 | Y | N | 建议时间 | |
| 7 | suggestion_details | text | 65535 | 0 | Y | N | 建议详情 | |
| 8 | create_time | datetime | 19 | 0 | N | N | CURRENT_TIMESTAMP | 创建时间 |
| 9 | update_time | timestamp | 19 | 0 | N | N | CURRENT_TIMESTAMP | 更新时间 |
| 编号 | 名称 | 数据类型 | 长度 | 小数位 | 允许空值 | 主键 | 默认值 | 说明 |
| 1 | health_logs_id | int | 10 | 0 | N | Y | 健康日志ID | |
| 2 | log_title | varchar | 64 | 0 | Y | N | 日志标题 | |
| 3 | record_students | int | 10 | 0 | Y | N | 0 | 记录学生 |
| 4 | record_date | date | 10 | 0 | Y | N | 记录日期 | |
| 5 | ingestion_of_food | varchar | 64 | 0 | Y | N | 摄入食物 | |
| 6 | sports_type | varchar | 64 | 0 | Y | N | 运动类型 | |
| 7 | exercise_duration | varchar | 64 | 0 | Y | N | 运动时长 | |
| 8 | exercise_intensity | varchar | 64 | 0 | Y | N | 运动强度 | |
| 9 | note_details | text | 65535 | 0 | Y | N | 备注详情 | |
| 10 | create_time | datetime | 19 | 0 | N | N | CURRENT_TIMESTAMP | 创建时间 |
| 11 | update_time | timestamp | 19 | 0 | N | N | CURRENT_TIMESTAMP | 更新时间 |
| 编号 | 名称 | 数据类型 | 长度 | 小数位 | 允许空值 | 主键 | 默认值 | 说明 |
| 1 | health_records_id | int | 10 | 0 | N | Y | 健康档案ID | |
| 2 | file_title | varchar | 64 | 0 | Y | N | 档案标题 | |
| 3 | record_students | int | 10 | 0 | Y | N | 0 | 记录学生 |
| 4 | record_time | datetime | 19 | 0 | Y | N | 记录时间 | |
| 5 | hospitalization_history | varchar | 64 | 0 | Y | N | 住院历史 | |
| 6 | surgical_history | varchar | 64 | 0 | Y | N | 手术史 | |
| 7 | physical_examination_results | varchar | 255 | 0 | Y | N | 体检结果 | |
| 8 | note_details | longtext | 2147483647 | 0 | Y | N | 备注详情 | |
| 9 | create_time | datetime | 19 | 0 | N | N | CURRENT_TIMESTAMP | 创建时间 |
| 10 | update_time | timestamp | 19 | 0 | N | N | CURRENT_TIMESTAMP | 更新时间 |
表hits (用户点击)
| 编号 | 名称 | 数据类型 | 长度 | 小数位 | 允许空值 | 主键 | 默认值 | 说明 |
| 1 | hits_id | int | 10 | 0 | N | Y | 点赞ID: | |
| 2 | user_id | int | 10 | 0 | N | N | 0 | 点赞人: |
| 3 | create_time | timestamp | 19 | 0 | N | N | CURRENT_TIMESTAMP | 创建时间: |
| 4 | update_time | timestamp | 19 | 0 | N | N | CURRENT_TIMESTAMP | 更新时间: |
| 5 | source_table | varchar | 255 | 0 | Y | N | 来源表: | |
| 6 | source_field | varchar | 255 | 0 | Y | N | 来源字段: | |
| 7 | source_id | int | 10 | 0 | N | N | 0 | 来源ID: |
表notice (公告)
| 编号 | 名称 | 数据类型 | 长度 | 小数位 | 允许空值 | 主键 | 默认值 | 说明 |
| 1 | notice_id | mediumint | 8 | 0 | N | Y | 公告id: | |
| 2 | title | varchar | 125 | 0 | N | N | 标题: | |
| 3 | content | longtext | 2147483647 | 0 | Y | N | 正文: | |
| 4 | create_time | timestamp | 19 | 0 | N | N | CURRENT_TIMESTAMP | 创建时间: |
| 5 | update_time | timestamp | 19 | 0 | N | N | CURRENT_TIMESTAMP | 更新时间: |
| 编号 | 名称 | 数据类型 | 长度 | 小数位 | 允许空值 | 主键 | 默认值 | 说明 |
| 1 | online_consultation_id | int | 10 | 0 | N | Y | 在线咨询ID | |
| 2 | consulting_students | int | 10 | 0 | Y | N | 0 | 咨询学生 |
| 3 | user_name | varchar | 64 | 0 | Y | N | 用户名称 | |
| 4 | consultation_time | datetime | 19 | 0 | Y | N | 咨询时间 | |
| 5 | consultation_type | varchar | 64 | 0 | Y | N | 咨询类型 | |
| 6 | consultation_questions | text | 65535 | 0 | Y | N | 咨询问题 | |
| 7 | question_response | text | 65535 | 0 | Y | N | 问题回复 | |
| 8 | create_time | datetime | 19 | 0 | N | N | CURRENT_TIMESTAMP | 创建时间 |
| 9 | update_time | timestamp | 19 | 0 | N | N | CURRENT_TIMESTAMP | 更新时间 |
表physical_examination_filling (体测填写)
| 编号 | 名称 | 数据类型 | 长度 | 小数位 | 允许空值 | 主键 | 默认值 | 说明 |
| 1 | physical_examination_filling_id | int | 10 | 0 | N | Y | 体测填写ID | |
| 2 | fill_in_student_information | int | 10 | 0 | Y | N | 0 | 填写学生 |
| 3 | student_name | varchar | 64 | 0 | Y | N | 学生姓名 | |
| 4 | student_id | varchar | 64 | 0 | Y | N | 学生学号 | |
| 5 | student_gender | varchar | 64 | 0 | Y | N | 学生性别 | |
| 6 | student_class | varchar | 64 | 0 | Y | N | 学生班级 | |
| 7 | student_height | varchar | 64 | 0 | Y | N | 学生身高 | |
| 8 | student_weight | varchar | 64 | 0 | Y | N | 学生体重 | |
| 9 | vital_capacity | varchar | 64 | 0 | Y | N | 肺活量 | |
| 10 | sitting_forward_flexion | varchar | 64 | 0 | Y | N | 坐位体前屈 | |
| 11 | 50_meter_run | varchar | 64 | 0 | Y | N | 50米跑 | |
| 12 | standing_long_jump | varchar | 64 | 0 | Y | N | 立定跳远 | |
| 13 | 1000_meter_run | varchar | 64 | 0 | Y | N | 1000米跑 | |
| 14 | note_details | text | 65535 | 0 | Y | N | 备注详情 | |
| 15 | create_time | datetime | 19 | 0 | N | N | CURRENT_TIMESTAMP | 创建时间 |
| 16 | update_time | timestamp | 19 | 0 | N | N | CURRENT_TIMESTAMP | 更新时间 |
表physical_examination_recommendations (体测建议)
| 编号 | 名称 | 数据类型 | 长度 | 小数位 | 允许空值 | 主键 | 默认值 | 说明 |
| 1 | physical_examination_recommendations_id | int | 10 | 0 | N | Y | 体测建议ID | |
| 2 | fill_in_student_information | int | 10 | 0 | Y | N | 0 | 填写学生 |
| 3 | student_name | varchar | 64 | 0 | Y | N | 学生姓名 | |
| 4 | student_id | varchar | 64 | 0 | Y | N | 学生学号 | |
| 5 | student_gender | varchar | 64 | 0 | Y | N | 学生性别 | |
| 6 | suggest_doctors | int | 10 | 0 | Y | N | 0 | 建议医生 |
| 7 | suggested_time | datetime | 19 | 0 | Y | N | 建议时间 | |
| 8 | suggestion_details | text | 65535 | 0 | Y | N | 建议详情 | |
| 9 | create_time | datetime | 19 | 0 | N | N | CURRENT_TIMESTAMP | 创建时间 |
| 10 | update_time | timestamp | 19 | 0 | N | N | CURRENT_TIMESTAMP | 更新时间 |
表praise (点赞)
| 编号 | 名称 | 数据类型 | 长度 | 小数位 | 允许空值 | 主键 | 默认值 | 说明 |
| 1 | praise_id | int | 10 | 0 | N | Y | 点赞ID: | |
| 2 | user_id | int | 10 | 0 | N | N | 0 | 点赞人: |
| 3 | create_time | timestamp | 19 | 0 | N | N | CURRENT_TIMESTAMP | 创建时间: |
| 4 | update_time | timestamp | 19 | 0 | N | N | CURRENT_TIMESTAMP | 更新时间: |
| 5 | source_table | varchar | 255 | 0 | Y | N | 来源表: | |
| 6 | source_field | varchar | 255 | 0 | Y | N | 来源字段: | |
| 7 | source_id | int | 10 | 0 | N | N | 0 | 来源ID: |
| 8 | status | bit | 1 | 0 | N | N | 1 | 点赞状态:1为点赞,0已取消 |
表slides (轮播图)
| 编号 | 名称 | 数据类型 | 长度 | 小数位 | 允许空值 | 主键 | 默认值 | 说明 |
| 1 | slides_id | int | 10 | 0 | N | Y | 轮播图ID: | |
| 2 | title | varchar | 64 | 0 | Y | N | 标题: | |
| 3 | content | varchar | 255 | 0 | Y | N | 内容: | |
| 4 | url | varchar | 255 | 0 | Y | N | 链接: | |
| 5 | img | varchar | 255 | 0 | Y | N | 轮播图: | |
| 6 | hits | int | 10 | 0 | N | N | 0 | 点击量: |
| 7 | create_time | timestamp | 19 | 0 | N | N | CURRENT_TIMESTAMP | 创建时间: |
| 8 | update_time | timestamp | 19 | 0 | N | N | CURRENT_TIMESTAMP | 更新时间: |
表student_users (学生用户)
| 编号 | 名称 | 数据类型 | 长度 | 小数位 | 允许空值 | 主键 | 默认值 | 说明 |
| 1 | student_users_id | int | 10 | 0 | N | Y | 学生用户ID | |
| 2 | student_name | varchar | 64 | 0 | Y | N | 学生姓名 | |
| 3 | student_id | varchar | 64 | 0 | Y | N | 学生学号 | |
| 4 | student_gender | varchar | 64 | 0 | Y | N | 学生性别 | |
| 5 | student_class | varchar | 64 | 0 | Y | N | 学生班级 | |
| 6 | student_major | varchar | 64 | 0 | Y | N | 学生专业 | |
| 7 | affiliated_college | varchar | 64 | 0 | Y | N | 所属学院 | |
| 8 | contact_information | varchar | 64 | 0 | Y | N | 联系方式 | |
| 9 | examine_state | varchar | 16 | 0 | N | N | 已通过 | 审核状态 |
| 10 | user_id | int | 10 | 0 | N | N | 0 | 用户ID |
| 11 | create_time | datetime | 19 | 0 | N | N | CURRENT_TIMESTAMP | 创建时间 |
| 12 | update_time | timestamp | 19 | 0 | N | N | CURRENT_TIMESTAMP | 更新时间 |
表upload (文件上传)
| 编号 | 名称 | 数据类型 | 长度 | 小数位 | 允许空值 | 主键 | 默认值 | 说明 |
| 1 | upload_id | int | 10 | 0 | N | Y | 上传ID | |
| 2 | name | varchar | 64 | 0 | Y | N | 文件名 | |
| 3 | path | varchar | 255 | 0 | Y | N | 访问路径 | |
| 4 | file | varchar | 255 | 0 | Y | N | 文件路径 | |
| 5 | display | varchar | 255 | 0 | Y | N | 显示顺序 | |
| 6 | father_id | int | 10 | 0 | Y | N | 0 | 父级ID |
| 7 | dir | varchar | 255 | 0 | Y | N | 文件夹 | |
| 8 | type | varchar | 32 | 0 | Y | N | 文件类型 |
表user (用户账户:用于保存用户登录信息)
| 编号 | 名称 | 数据类型 | 长度 | 小数位 | 允许空值 | 主键 | 默认值 | 说明 |
| 1 | user_id | mediumint | 8 | 0 | N | Y | 用户ID:[0,8388607]用户获取其他与用户相关的数据 | |
| 2 | state | smallint | 5 | 0 | N | N | 1 | 账户状态:[0,10](1可用|2异常|3已冻结|4已注销) |
| 3 | user_group | varchar | 32 | 0 | Y | N | 所在用户组:[0,32767]决定用户身份和权限 | |
| 4 | login_time | timestamp | 19 | 0 | N | N | CURRENT_TIMESTAMP | 上次登录时间: |
| 5 | phone | varchar | 11 | 0 | Y | N | 手机号码:[0,11]用户的手机号码,用于找回密码时或登录时 | |
| 6 | phone_state | smallint | 5 | 0 | N | N | 0 | 手机认证:[0,1](0未认证|1审核中|2已认证) |
| 7 | username | varchar | 16 | 0 | N | N | 用户名:[0,16]用户登录时所用的账户名称 | |
| 8 | nickname | varchar | 16 | 0 | Y | N | 昵称:[0,16] | |
| 9 | password | varchar | 64 | 0 | N | N | 密码:[0,32]用户登录所需的密码,由6-16位数字或英文组成 | |
| 10 | | varchar | 64 | 0 | Y | N | 邮箱:[0,64]用户的邮箱,用于找回密码时或登录时 | |
| 11 | email_state | smallint | 5 | 0 | N | N | 0 | 邮箱认证:[0,1](0未认证|1审核中|2已认证) |
| 12 | avatar | varchar | 255 | 0 | Y | N | 头像地址:[0,255] | |
| 13 | open_id | varchar | 255 | 0 | Y | N | 针对获取用户信息字段 | |
| 14 | create_time | timestamp | 19 | 0 | N | N | CURRENT_TIMESTAMP | 创建时间: |
| 15 | vip_level | varchar | 255 | 0 | Y | N | 会员等级 | |
| 16 | vip_discount | double | 11 | 2 | Y | N | 0.00 | 会员折扣 |
| 编号 | 名称 | 数据类型 | 长度 | 小数位 | 允许空值 | 主键 | 默认值 | 说明 |
| 1 | user_answer_id | mediumint | 8 | 0 | N | Y | ||
| 2 | user_id | mediumint | 7 | 0 | N | N | 用户ID:[0,8388607]用户获取其他与用户相关的数据 | |
| 3 | exam_id | mediumint | 7 | 0 | N | N | 0 | 考试id |
| 4 | score | double | 9 | 2 | Y | N | 0.00 | 分数 |
| 5 | answers | text | 65535 | 0 | Y | N | 答案 | |
| 6 | score_detail | text | 65535 | 0 | Y | N | 评分详情 | |
| 7 | objective_score | double | 9 | 2 | Y | N | 0.00 | 客观题得分 |
| 8 | subjective_score | double | 9 | 2 | Y | N | 0.00 | 主观题得分 |
| 9 | score_state | tinyint | 4 | 0 | Y | N | 0 | 评分状态 |
| 10 | nickname | varchar | 255 | 0 | Y | N | 提交人 | |
| 11 | create_time | timestamp | 19 | 0 | N | N | CURRENT_TIMESTAMP | 创建时间: |
| 12 | update_time | timestamp | 19 | 0 | N | N | CURRENT_TIMESTAMP | 更新时间: |
表user_group (用户组:用于用户前端身份和鉴权)
| 编号 | 名称 | 数据类型 | 长度 | 小数位 | 允许空值 | 主键 | 默认值 | 说明 |
| 1 | group_id | mediumint | 8 | 0 | N | Y | 用户组ID:[0,8388607] | |
| 2 | display | smallint | 5 | 0 | N | N | 100 | 显示顺序:[0,1000] |
| 3 | name | varchar | 16 | 0 | N | N | 名称:[0,16] | |
| 4 | description | varchar | 255 | 0 | Y | N | 描述:[0,255]描述该用户组的特点或权限范围 | |
| 5 | source_table | varchar | 255 | 0 | Y | N | 来源表: | |
| 6 | source_field | varchar | 255 | 0 | Y | N | 来源字段: | |
| 7 | source_id | int | 10 | 0 | N | N | 0 | 来源ID: |
| 8 | register | smallint | 5 | 0 | Y | N | 0 | 注册位置: |
| 9 | create_time | timestamp | 19 | 0 | N | N | CURRENT_TIMESTAMP | 创建时间: |
| 10 | update_time | timestamp | 19 | 0 | N | N | CURRENT_TIMESTAMP | 更新时间: |
-
关键模块的设计与实现
基于springboot学生健康管理系统的详细设计与实现主要是根据前面的基于springboot学生健康管理系统的需求分析和基于springboot学生健康管理系统的总体设计来设计页面并实现业务逻辑。主要从基于springboot学生健康管理系统界面实现、业务逻辑实现这两部分进行介绍。
4.1学生用户功能模块
当进入基于springboot学生健康管理系统的时候,首先映入眼帘的是系统的导航栏:公告通知、健康知识、体测填写,根据需求可进行下一步操作,右上角是用户登录以及注册按钮,其主界面展示如下图4.1所示。
图4.1 首页界面图
不是基于springboot学生健康管理系统中用户的是可以在线进行注册的,当用户点击右上角“注册”按钮的时候,当填写上自己的账号+密码+确认密码+昵称+邮箱+手机号等信息后再点击“注册”按钮后将会先验证输入的有没有空数据,再次验证密码和确认密码是否是一样的,最后验证输入的账户名和数据库表中已经注册的账户名是否重复,只有都验证没问题后即可注册成功。其用户注册界面展示如下图4.2所示。
图4.2 用户注册界面图
基于springboot学生健康管理系统中的前台上注册后的用户是可以通过自己的username和password进行登录的,当会员输入完整的自己的username和password信息并点击“登录”按钮后,将会首先验证输入的有没有空数据,再次验证输入的username和password在数据库中当前保存的用户信息是否一致,只有在一致后将会登录成功并自动跳转到基于springboot学生健康管理系统的首页中,否则将会提示相应错误信息,登录界面如下图4.3所示。
图4.3登录界面图
4.1.4体测填写界面
当用户点击进入此界面,支持关键词搜索和并查看及填写详细信息填写,体测填写界面如下图4.4 所示。
图4.4体测填写界面图
4.1.5健康档案界面
当用户点击此界面,可进行相关信息填写。健康档案界面如下图所示。
图4.5健康档案界面图
4.2.1医生用户首页界面
当医生用户进入此界面可以根据导航信息进行相对应的操作。首页界面如下图4.9所示。
图4.9医生用户首页界面图
当医生用户点击进入“体测建议管理”列表,可以查看学生用户体测详情信息。体测建议管理界面如下图4.10所示。
图4.10体测建议管理界面图
当医生用户点击进入此界面,医生用户可以对此界面进行编辑等信息操作。健康日志界面如下图所示。
图4.11健康日志界面图
当医生用户点击进入此界面,医生用户可以查看学生用户提交的健康信息。健康档案管理界面如下图所示。
图4.12健康档案管理界面图
当医生用户点击进入此界面,可以对通告信息、资讯分类等进行管理。资源管理界面如下图所示。
图4.13资源管理界面图
4.3管理员功能角模块
基于springboot学生健康管理系统的理员拥有最高的权限,可以对用户信息、系统信息以及物流相关信息进行管控。
4.3.1管理员首页界面
管理员登陆系统后,可以在首页查看折线图:展示学生签到情况的统计数据,包括不同时间段的签到人数、签到率等。请假信息统计图:展示学生请假信息的统计数据,包括不同时间段的请假人数、请假率等。其他统计数据:展示其他相关统计数据,如课程出勤率、学生健康状况等。界面如下图所示:
图4.14管理员首页界面图
管理员点击“通知公告管理”这一菜单会显示通知公告这一个子菜单,管理员可以对前台展示的通知公告消息进行设置,界面如下图4.15所示。
图4.15通知公告管理界面图
4.3.3用户管理界面
管理员点击“用户管理”这一菜单会显示管理员、学生用户、医生用户、这三个子菜单,管理员可以对这三个角色的信息进行增删改查操作。界面如下图4.16所示。
图4.16用户管理界面图
4.3.3系统管理界面
管理员点击“系统管理”这一菜单会显示轮播图这一个子菜单,管理员可以对前台展示的轮播图进行设置,界面如下图4.17所示。
图4.17系统管理界面图
4.3.4资源管理界面
管理员点击“资源管理”这一菜单会显示健康资讯、资讯分类这两个子菜单,管理员可以对这两部分涉及到的功能进行更新维护,更好的服务用户。界面如下图4.18所示。
图4.18资源管理界面图
第5章 系统测试与结果分析
对任何系统而言,测试都是必不可少的环节,测试可以发现系统存在的很多问题,所有的软件上线之前,都应该进行充足的测试之后才能保证上线后不会Bug频发,或者是功能不满足需求等问题的发生。下面分别从单元测试,功能测试和用例测试来对系统进行测试以保证系统的稳定性和可靠性。
系统测试包括:用户登录功能测试、课程信息展示功能测试、课程信息添加、课程信息搜索、密码修改功能测试,如表5-1、5-2、5-3、5-4、5-5所示:
用户登录功能测试:
表5-1 用户登录功能测试表
| 用例名称 | 用户登录系统 |
| 目的 | 测试用户通过正确的用户名和密码可否登录功能 |
| 前提 | 未登录的情况下 |
| 测试流程 | 1) 进入登录页面 2) 输入正确的用户名和密码 |
| 预期结果 | 用户名和密码正确的时候,跳转到登录成功界面,反之则显示错误信息,提示重新输入 |
| 实际结果 | 实际结果与预期结果一致 |
课程信息查看功能测试:
表5-2 课程信息查看功能测试表
| 用例名称 | 课程信息查看 |
| 目的 | 测试课程信息查看功能 |
| 前提 | 用户登录 |
| 测试流程 | 点击课程信息列表 |
| 预期结果 | 可以查看到所有课程信息 |
| 实际结果 | 实际结果与预期结果一致 |
医生用户添加课程信息界面测试:
表5-3 医生用户课程信息界面测试表
| 用例名称 | 课程信息添加测试用例 |
| 目的 | 测试课程信息添加功能 |
| 前提 | 医生用户正常登录情况下 |
| 测试流程 | 1)医生用户点击个人中心课程信息,然后点击添加后并填写信息。 2)点击进行提交。 |
| 预期结果 | 提交以后,页面首页会显示新的课程信息 |
| 实际结果 | 实际结果与预期结果一致 |
课程信息搜索功能测试:
表5-4课程信息搜索功能测试表
| 用例名称 | 课程信息搜索测试 |
| 目的 | 测试课程信息搜索功能 |
| 前提 | 无 |
| 测试流程 | 1)在搜索框填入搜索关键字。 2)点击搜索按钮。 |
| 预期结果 | 页面显示包含有搜索关键字的课程信息 |
| 实际结果 | 实际结果与预期结果一致 |
密码修改功能测试:
表5-5 密码修改功能测试表
| 用例名称 | 密码修改测试用例 |
| 目的 | 测试管理员密码修改功能 |
| 前提 | 管理员用户正常登录情况下 |
| 测试流程 | 1)管理员密码修改并完成填写。 2)点击进行提交。 |
| 预期结果 | 使用新的密码可以登录 |
| 实际结果 | 实际结果与预期结果一致 |
通过对基于springboot学生健康管理系统的调试,能够检测基于springboot学生健康管理系统的稳定性,为基于springboot学生健康管理系统正式运行、稳定运行提供了可预测性的维护备案。能够帮助使用者熟悉整个基于springboot学生健康管理系统,并对基于springboot学生健康管理系统可能出现的错误有所了解。本章节提供了部分调试用例及调试日志,可以帮助使用者解决简单的错误问题,也加深了开发者对于此框架下的基于springboot学生健康管理系统编写的了解度,为后期开发者顺利完成基于springboot学生健康管理系统、发布基于springboot学生健康管理系统提供了非常大的帮助。
第6章 结 论
在开发本基于springboot学生健康管理系统之前我胸有成竹,觉得很简单,但在实际的开发中我发现了自身的很多问题,许多编程思想和方法都还没有掌握牢靠,比如Bootsatrp、Jquery、AJAX 、Spring、SpringMVC、mybeatis等许多Java Web开发技术,通过开发这个基于springboot学生健康管理系统我成长了很多,懂得了做什么事情都要脚踏实地,不能眼高手低,在本次基于springboot学生健康管理系统的开发中我逐渐掌握逐渐熟悉的技术。
本次基于springboot学生健康管理系统的开发中我还学会了很多,例如良好的编程思想和完善的规划思想。在着手编程之前需要罗列出程序框架的大概,脑海中构建出程序的主题框架。做好这一步我们才能胸有成竹的经行开发项目。当设计框架了熟于心之后,需要思考本次编程所需的主要知识点和技术点,并充分学习。如此一来项目的开发才能循序渐进、如丝般顺滑,长久以往就能养成良好的开发习惯。一个程序好不好还要看出的bug多不多,如果在项目完成前做好bug的查验与预防可能发生的事故才能保证程序的稳定长久性运行。如果项目在完工后出现各种问题自己,那么在进入社会后,不仅会给公司团队带来麻烦和增加不必要的工作,还会导致客户流失,公司对自己的评价下降。
在本次项目中我也暴露了诸多问题。对于Java的编程知识有所欠缺,环境配置和算法上出现诸多问题,时常导致项目运行出错,或者目标的实现有问题。或者实现想法时算法未优化,使得代码冗长,程序运行不顺畅。
参考文献
[1]尹应荆.JAVA编程语言在计算机软件开发中的应用[J].石河子科技,2023(05):45-47.
[2]Karthik G,Debashish M,Jagoda C, et al. Developing a MySQL Database for the Provenance of Black Tiger Prawns (Penaeus monodon).[J]. Foods (Basel, Switzerland),2023,12(14).
[3]欧阳桂秀.基于Java和MySQL的数据库管理系统的设计与实现[J].信息记录材料,2022,23(09):240-242.DOI:10.16009/j.cnki.cn13-1295/tq.2022.09.007.
[4]郑戟明,董云朝,柳青.MySQL数据库数据导入导出方法的探讨[J].电脑知识与技术,2022,18(22):24-25.[5]殷凤梅,刘冠中.基于SSM框架的网上招聘系统设计与实现[J].长春大学学报,2022,32(04):1-5+62.
[6]孟维成.对基于Java语言实现数据库的访问研究[J].软件,2022,43(02):169-171.
[7]镇鑫羽,景琴琴.Java语言程序设计的教学实践[J].集成电路应用,2022,39(02):256-257.[8]D N ,AE P ,I L , et al.Land cover changes and spatial planning alignment in East Java Province[J].IOP Conference Series: Earth and Environmental Science,2023,1133(1):
[9]Luca T ,Vittorio C ,Daniele P D , et al.Towards effective assessment of steady state performance in Java software: are we there yet?[J].Empirical Software Engineering,2022,28(1):
[10]袁爱平,陈畅,孙士兵等.基于SSM框架的高校学生信息管理系统设计与实现[J].工业控制计算机,2023,36(12):127-129.
[11]王晓虹.互联网与大数据在校园学生管理系统中的应用[J].集成电路应用,2023,40(11):65-67.[12]王敏.基于SSM的高校学生综合测评管理系统设计与实现[J].电脑知识与技术,2023,19(29):59-62+70.[13]刘佳乐,赵雨,厚露露等.基于Java Web的学生信息管理系统[J].现代信息科技,2023,7(19):21-24.[14]张颖.高校体育教学与学生健康管理系统的关联[J].中国学校卫生,2023,44(09):1447.
[15]王文君,曹建磊,孔凡慧.计算机信息技术在学生管理中的应用[J].电子技术,2023,52(09):360-361.
[16]韩赟.基于C/S结构的学生心理健康信息采集管理系统[J].信息技术,2023,(08):119-124.
[17]陈爱琴.基于智能化技术的学生管理系统设计与优化[J].电子技术,2023,52(08):234-235.
[18]常见,许颖.基于大数据的高校学生信息化管理系统设计[J].科技创新与生产力,2023,44(08):107-109.
[19]蒋银虎.基于UML的高校学生请假管理系统分析建模与设计实现[J].电脑知识与技术,2023,19(21):38-41.[20]何涛,杨振南,潘学文.基于小程序的定位健康打卡系统[J].电脑知识与技术,2021,17(10):83-84+89.[21]李林,兰州大学健康打卡系统.甘肃省,兰州大学,2020-11-13.
致 谢
在完成基于Spring Boot的学生健康管理系统的过程中,我深感自豪。尽管系统仍存在一些不足,但我全力以赴,为大学四年画上了圆满的句号。首先,感谢我的指导医生,从一进校门对开发系统一窍不通到现在能自主开发一个管理系统,里面包含了前台框架、后台框架、业务流程、数据结构、操作系统等各种知识,是他们传授了丰富的专业知识和做人之道,使我从无知到能够独立开发管理系统。
其次,感谢室友和同学们的支持与帮助,在学习和生活中给予我宝贵建议和无私支持,让我的大学生活丰富多彩。
再次衷心感谢所有参与本项目和在我学术生涯中给予帮助和支持的人,没有你们的支持与鼓励!我无法顺利完成。最后,希望自己在未来的道路上能够越走越远,不辜负在大学的学习以及医生们细致的教导,追风赶月莫停留,平荒尽处是春山。
请关注点赞+私信博主,免费领取项目源码

被折叠的 条评论
为什么被折叠?



