目 录
摘要
随着互联网的快速发展,大量的电影信息、评论、评分等数据在网络上广泛分布。这些数据对于电影爱好者、影视行业从业者、数据分析师等都具有极高的价值。然而,手动收集这些数据既耗时又容易出错。因此,开发一个能够自动爬取和整理电影信息的网络爬虫变得尤为重要。
Python作为一种功能强大且易于学习的编程语言,在数据科学、网络爬虫等领域有着广泛的应用。Python的语法简洁明了,拥有丰富的第三方库支持,如requests用于发送HTTP请求,BeautifulSoup用于解析HTML文档,pandas用于数据处理和分析等。这些库为Python网络爬虫的开发提供了极大的便利。
本文旨在探讨如何使用Python设计和实现一个电影信息爬取的网络爬虫。将从需求分析、技术选型、设计实现等方面进行详细阐述,并分享在开发过程中遇到的问题和解决方案。通过本文的学习,读者将能够掌握Python网络爬虫的基本知识和技术,实现电影信息的自动化爬取和整理。
关键词:网络爬虫电影爬取;Python;HTML
Abstract
With the rapid development of the Internet, a large number of film information, reviews, ratings and other data are widely distributed on the network. These data have extremely high value for movie enthusiasts, professionals in the film and television industry, data analysts, and others. However, manually collecting this data is both time-consuming and error prone. Therefore, developing a web crawler that can automatically crawl and organize movie information has become particularly important.
Python, as a powerful and easy to learn programming language, has a wide range of applications in fields such as data science and web crawlers. Python has a concise and clear syntax, with rich third-party library support, such as requests for sending HTTP requests, Beautiful Soup for parsing HTML documents, and pandas for data processing and analysis. These libraries provide great convenience for the development of Python web crawlers.
This article aims to explore how to design and implement a web crawler for movie information crawling using Python. We will elaborate in detail on requirements analysis, technology selection, design implementation, and share the problems and solutions encountered during the development process. Through the study of this article, readers will be able to master the basic knowledge and technology of Python web crawlers, and achieve automated crawling and organization of movie information.
Keywords:Web crawler movie crawling; Python; HTML
1 绪论
1.1 研究背景和意义
随着互联网的蓬勃发展和电影产业的日益壮大,电影信息的获取和整理成为了一个热门且富有挑战性的领域。网络爬虫作为自动化获取网页数据的重要工具,其在电影信息爬取方面的应用逐渐受到关注。研究并实现一个针对电影信息的网络爬虫,不仅能够帮助用户快速、准确地获取所需数据,还可以为影视行业从业者提供市场分析、趋势预测等有价值的信息支持。此外,随着大数据时代的到来,对于电影数据的分析也显得尤为重要。因此,本研究不仅具有实际应用价值,还对于推动网络爬虫技术的发展和电影行业的数字化转型具有深远意义。
近年来,随着国内互联网技术的飞速发展和数据挖掘需求的不断增长,网络爬虫技术在电影信息爬取方面的应用逐渐受到广泛关注。许多研究者和开发者利用Python等编程语言,结合相关的第三方库和框架,设计并实现了针对电影信息的网络爬虫。这些爬虫能够自动化地从各大电影网站、社交媒体平台等渠道抓取电影名称、上映时间、演员阵容、剧情简介、评分等关键信息,并进行整理和分析。同时,随着大数据和人工智能技术的兴起,一些研究者还尝试利用网络爬虫技术来挖掘电影数据的深层价值,如用户喜好、市场趋势等。
国外研究现状
在国际上,网络爬虫技术同样得到了广泛的研究和应用。尤其是在电影信息爬取方面,许多国外的技术团队和研究者也投入了大量的精力。他们利用先进的爬虫算法和高效的编程语言,实现了对电影信息的快速、准确抓取。同时,随着云计算和分布式技术的发展,一些国外的爬虫系统还具备了强大的数据处理能力和可扩展性,能够处理海量的电影数据。此外,国外的研究者还积极探索了网络爬虫技术在电影推荐、票房预测等领域的应用,为电影产业的智能化发展提供了有力支持。
综上所述,无论是国内还是国外,网络爬虫技术在电影信息爬取方面的应用都取得了显著的进展。然而,随着网络环境的不断变化和数据规模的不断增长,如何进一步提高爬虫的效率和准确性,以及如何更好地挖掘和利用电影数据仍然是一个值得研究的课题。
本文共分为六章,章节内容安排如下:
第一章:引言。第一章主要介绍了课题研究的背景和意义,国内目前相关研究现状以及本文的研究内容与主要工作。
第二章:系统需求分析。第二章主要从系统的用户、功能等方面进行需求分析。
第三章:系统设计。第三章主要对系统框架、系统功能模块、数据库进行功能设计。
第四章:系统实现。第四章主要介绍了系统框架搭建、系统界面的实现。
第五章:系统测试。第五章主要对系统的部分界面进行测试并对主要功能进行测试
2 系统分析
本章内容概括了网络爬虫电影爬取的设计与实现的可行性分析、功能分析以及用例分析。
2.1 可行性分析
2.1.1 技术可行性分析
基于python网络爬虫电影爬取的设计与实现在技术可行性方面具有广泛的支持和应用。Python作为一种高级编程语言,拥有丰富的第三方库和工具,可以轻松地处理各种技术需求。例如,Python的数据库访问工具和ORM框架可以方便地与数据库进行交互,存储和管理电影信息。Python还具备强大的数据处理和分析能力,可以对电影数据进行统计和报表生成。同时,Python也支持图形化界面开发,可以创建友好且易于操作的用户界面。总体而言,基于python网络爬虫电影爬取的设计与实现在技术可行性方面具备丰富的资源和支持,可以满足系统的各项技术需求,并提供稳定、可靠的功能和性能。
2.1.2 经济可行性分析
基于python网络爬虫电影爬取的设计与实现在经济可行性方面具有优势。Python作为一种免费且开源的编程语言,可以降低开发成本并提高效率。开发人员可以利用Python的大量开源库和框架来加快系统开发速度,避免从头开始编写复杂的功能模块。此外,Python还拥有活跃的社区和广泛的用户基础,使得开发人员能够轻松获得支持和解决问题。同时,Python语言的易学性和简洁性也减少了培训成本和开发周期。综上所述,基于python网络爬虫电影爬取的设计与实现在经济可行性方面是有利的,可以有效地控制开发成本并提高投资回报率。
网络爬虫电影爬取的设计与实现基于Python具有操作可行性。通过使用Python作为开发语言,可以充分利用其简单易学、跨平台和丰富的第三方库等特性,快速构建一个功能完备且稳定的系统。Python提供了丰富的数据库访问工具和网络编程库,使得开发人员能够轻松地处理电影信息的存储和管理,以及与用户进行交互和通信。此外,Python还具备强大的数据处理和图形化界面开发能力,可以满足系统对数据统计分析和友好用户界面的需求。总之,网络爬虫电影爬取的设计与实现在操作上是可行的,并且能够提供高效、灵活和易用的管理功能。
网络爬虫电影爬取的设计与实现划分为了注册用户管理模块和管理员模块这两大部分。
学生用户管理模块:
注册登录: 允许用户注册账号并提供必要信息,以及通过账号密码登录系统,确保用户身份的合法性和安全性。
首页: 展示系统概况、最新通知公告、电影资讯等,方便用户浏览和发现新内容。
通知公告: 提供重要的系统通知和公告信息,包括平台更新、活动通知等,以确保用户了解最新动态。
电影资讯: 提供最新的电影资讯内容,包括影评、演员动态等,帮助用户了解电影行业发展。
电影信息: 提供丰富的电影信息,包括电影名称、类型、上映时间等,方便用户浏览和选择。
电影排行: 展示电影的排行榜,包括热门电影、评分排行等,引导用户发现优质电影。
电影推荐: 根据用户偏好和历史记录,推荐个性化的电影,提升用户体验。
我的账户: 允许用户管理自己的账户信息,包括个人资料、收藏记录等。
个人首页: 展示用户个人信息和相关记录。
收藏: 允许用户收藏喜欢的电影,方便下次快速查看。
管理员管理模块:
登录: 提供安全的管理员登录功能,确保只有授权的管理员可以访问系统。
后台首页: 展示系统概况、最新数据和快捷入口,方便管理员监控系统运行状态。
系统用户: 管理系统用户,包括添加新用户、编辑用户信息、删除用户等操作,以确保系统安全性。
电影信息管理: 管理电影信息,包括添加、编辑、删除电影信息等操作,确保电影信息的及时更新和完整性。
电影排行管理: 管理电影排行榜,包括设置热门电影、编辑排行顺序等操作,引导用户发现优质电影。
电影推荐管理: 管理电影推荐功能,包括手动设置或自动推荐个性化的电影,提升用户体验。
系统管理: 管理系统首页轮播图,包括添加、编辑、删除轮播图图片和相关链接。
通知公告管理: 发布系统相关通知和公告,包括系统更新、活动通知等信息,确保用户了解最新动态。
资源管理: 管理电影资讯内容,包括以下功能:
资讯列表管理: 管理电影资讯的内容,包括添加、编辑、删除资讯等操作,确保资讯信息的及时更新和完整性。
资讯分类管理: 管理电影资讯的分类信息,包括添加、编辑、删除分类等操作,方便用户查找和浏览。
网络爬虫电影爬取的设计与实现的非功能性需求比如网络爬虫电影爬取的设计与实现的安全性怎么样,可靠性怎么样,性能怎么样,可拓展性怎么样等。具体可以表示在如下2-1表格中:
表2-1网络爬虫电影爬取的设计与实现非功能需求表
| 安全性 | 主要指网络爬虫电影爬取的设计与实现数据库的安装,数据库的使用和密码的设定必须合乎规范。 |
| 可靠性 | 可靠性是指网络爬虫电影爬取的设计与实现能够安装用户的指示进行操作,经过测试,可靠性90%以上。 |
| 性能 | 性能是影响网络爬虫电影爬取的设计与实现占据市场的必要条件,所以性能最好要佳才好。 |
| 可扩展性 | 比如数据库预留多个属性,比如接口的使用等确保了系统的非功能性需求。 |
| 易用性 | 用户只要跟着网络爬虫电影爬取的设计与实现的页面展示内容进行操作,就可以了。 |
| 可维护性 | 网络爬虫电影爬取的设计与实现开发的可维护性是非常重要的,经过测试,可维护性没有问题 |
2.3 系统用例分析
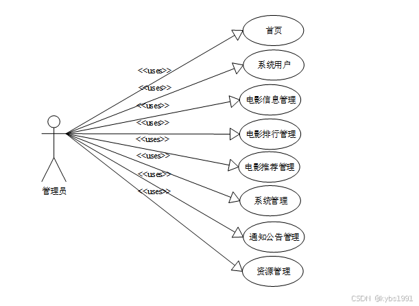
网络爬虫电影爬取的设计与实现的完整UML用例图分别是图2-2和图2-3。在参与者上包括注册用户以及管理员。前台上用户角色用例包括用户是注册成为正是会员的用户、有首页、通知公告、电影资讯、电影信息、电影排行、电影推荐、我的账户、个人中心(个人首页、收藏)等功能,注册用户角色用例如图2-2所示。

图2-2 公寓出租管理注册用户角色用例图
web后台管理上的管理员是维护整个网络爬虫电影爬取的设计与实现中所有数据信息的,管理员有登录、后台首页、系统用户、电影信息管理、电影排行管理、电影推荐管理、系统管理、通知公告管理、资源管理等功能。管理员角色用例如图2-3所示。

2.4.1系统开发流程
网络爬虫电影爬取的设计与实现开发时,首先进行需求分析,进而对系统进行总体的设计规划,设计系统功能模块,数据库的选择等,本系统的开发流程如图2-4所示。

图2-4系统开发流程图
2.4.2 用户登录流程
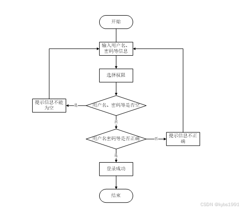
为了保证系统的安全性,要使用本系统对系统信息进行管理,必须先登陆到系统中。如图2-5所示。

图2-5 登录流程图
2.4.3 系统操作流程
用户打开并进入系统后,会先显示登录界面,输入正确的用户名和密码,系统自动检测信息,若信息无误,则用户会进入系统功能界面,进行操作,否则会提示错误无法登录,操作流程如图2-6所示。

图2-6 系统操作流程图
2.4.4 添加信息流程
管理员可以对电影信息进行信息的添加,用户可以对自己权限内的信息进行添加,输入信息后,系统会自行验证输入的信息和数据,若信息正确,会将其添加到数据库内,若信息有误,则会提示重新输入信息,添加信息流程如图2-7所示。

图2-7 添加信息流程图
2.4.5 修改信息流程
管理员可以对电影信息进行的修改,用户可以对自己权限内的信息进行修改,首先进入修改信息界面,输入修改信息数据,系统进行数据的判断验证,修改信息合法则修改成功,信息更新至数据库,信息不合法则修改失败,重新输入。修改信息流程图如图2-8所示。

图2-8 修改信息流程图
2.4.6 删除信息流程
管理员可以对电影信息进行信息的删除,对要删除的信息进行选中后,点击删除按钮,系统会询问是否确定,若点击确定,则系统会删除掉选中的信息,并在数据库内对信息进行删除,删除信息流程图如图2-9所示。

图2-9 删除信息流程图
本章主要通过对网络爬虫电影爬取的设计与实现的可行性分析、功能需求分析、系统用例分析,确定整个网络爬虫电影爬取的设计与实现要实现的功能。同时也为网络爬虫电影爬取的设计与实现的代码实现和测试提供了标准。
3 系统总体设计
本章主要讨论的内容包括网络爬虫电影爬取的设计与实现的功能模块设计、数据库系统设计。
3.1 系统模块设计
网络爬虫电影爬取的设计与实现根据前面章节的功能需求分析得出其总体设计模块图如图3-1所示。
图3-1 网络爬虫电影爬取的设计与实现功能模块图
数据库设计一般包括需求分析、概念模型设计、数据库表建立三大过程,其中需求分析前面章节已经阐述,概念模型设计有概念模型和逻辑结构设计两部分。
3.2.1 数据库概念结构设计
下面是整个网络爬虫电影爬取的设计与实现中主要的数据库表总E-R实体关系图。
图3-2 网络爬虫电影爬取的设计与实现总E-R关系图
通过上一小节中网络爬虫电影爬取的设计与实现中总E-R关系图上得出一共需要创建很多个数据表。在此我主要罗列几个主要的数据库表结构设计。
| 编号 | 名称 | 数据类型 | 长度 | 小数位 | 允许空值 | 主键 | 默认值 | 说明 |
| 1 | token_id | int | 10 | 0 | N | Y | 临时访问牌ID | |
| 2 | token | varchar | 64 | 0 | Y | N | 临时访问牌 | |
| 3 | info | text | 65535 | 0 | Y | N | ||
| 4 | maxage | int | 10 | 0 | N | N | 2 | 最大寿命:默认2小时 |
| 5 | create_time | timestamp | 19 | 0 | N | N | CURRENT_TIMESTAMP | 创建时间: |
| 6 | update_time | timestamp | 19 | 0 | N | N | CURRENT_TIMESTAMP | 更新时间: |
| 7 | user_id | int | 10 | 0 | N | N | 0 | 用户编号: |
| 编号 | 名称 | 数据类型 | 长度 | 小数位 | 允许空值 | 主键 | 默认值 | 说明 |
| 1 | article_id | mediumint | 8 | 0 | N | Y | 文章id:[0,8388607] | |
| 2 | title | varchar | 125 | 0 | N | Y | 标题:[0,125]用于文章和html的title标签中 | |
| 3 | type | varchar | 64 | 0 | N | N | 0 | 文章分类:[0,1000]用来搜索指定类型的文章 |
| 4 | hits | int | 10 | 0 | N | N | 0 | 点击数:[0,1000000000]访问这篇文章的人次 |
| 5 | praise_len | int | 10 | 0 | N | N | 0 | 点赞数 |
| 6 | create_time | timestamp | 19 | 0 | N | N | CURRENT_TIMESTAMP | 创建时间: |
| 7 | update_time | timestamp | 19 | 0 | N | N | CURRENT_TIMESTAMP | 更新时间: |
| 8 | source | varchar | 255 | 0 | Y | N | 来源:[0,255]文章的出处 | |
| 9 | url | varchar | 255 | 0 | Y | N | 来源地址:[0,255]用于跳转到发布该文章的网站 | |
| 10 | tag | varchar | 255 | 0 | Y | N | 标签:[0,255]用于标注文章所属相关内容,多个标签用空格隔开 | |
| 11 | content | longtext | 2147483647 | 0 | Y | N | 正文:文章的主体内容 | |
| 12 | img | varchar | 255 | 0 | Y | N | 封面图 | |
| 13 | description | text | 65535 | 0 | Y | N | 文章描述 |
| 编号 | 名称 | 数据类型 | 长度 | 小数位 | 允许空值 | 主键 | 默认值 | 说明 |
| 1 | type_id | smallint | 5 | 0 | N | Y | 分类ID:[0,10000] | |
| 2 | display | smallint | 5 | 0 | N | N | 100 | 显示顺序:[0,1000]决定分类显示的先后顺序 |
| 3 | name | varchar | 16 | 0 | N | N | 分类名称:[2,16] | |
| 4 | father_id | smallint | 5 | 0 | N | N | 0 | 上级分类ID:[0,32767] |
| 5 | description | varchar | 255 | 0 | Y | N | 描述:[0,255]描述该分类的作用 | |
| 6 | icon | text | 65535 | 0 | Y | N | 分类图标: | |
| 7 | url | varchar | 255 | 0 | Y | N | 外链地址:[0,255]如果该分类是跳转到其他网站的情况下,就在该URL上设置 | |
| 8 | create_time | timestamp | 19 | 0 | N | N | CURRENT_TIMESTAMP | 创建时间: |
| 9 | update_time | timestamp | 19 | 0 | N | N | CURRENT_TIMESTAMP | 更新时间: |
| 编号 | 名称 | 数据类型 | 长度 | 小数位 | 允许空值 | 主键 | 默认值 | 说明 |
| 1 | auth_id | int | 10 | 0 | N | Y | 授权ID: | |
| 2 | user_group | varchar | 64 | 0 | Y | N | 用户组: | |
| 3 | mod_name | varchar | 64 | 0 | Y | N | 模块名: | |
| 4 | table_name | varchar | 64 | 0 | Y | N | 表名: | |
| 5 | page_title | varchar | 255 | 0 | Y | N | 页面标题: | |
| 6 | path | varchar | 255 | 0 | Y | N | 路由路径: | |
| 7 | position | varchar | 32 | 0 | Y | N | 位置: | |
| 8 | mode | varchar | 32 | 0 | N | N | _blank | 跳转方式: |
| 9 | add | tinyint | 3 | 0 | N | N | 1 | 是否可增加: |
| 10 | del | tinyint | 3 | 0 | N | N | 1 | 是否可删除: |
| 11 | set | tinyint | 3 | 0 | N | N | 1 | 是否可修改: |
| 12 | get | tinyint | 3 | 0 | N | N | 1 | 是否可查看: |
| 13 | field_add | text | 65535 | 0 | Y | N | 添加字段: | |
| 14 | field_set | text | 65535 | 0 | Y | N | 修改字段: | |
| 15 | field_get | text | 65535 | 0 | Y | N | 查询字段: | |
| 16 | table_nav_name | varchar | 500 | 0 | Y | N | 跨表导航名称: | |
| 17 | table_nav | varchar | 500 | 0 | Y | N | 跨表导航: | |
| 18 | option | text | 65535 | 0 | Y | N | 配置: | |
| 19 | create_time | timestamp | 19 | 0 | N | N | CURRENT_TIMESTAMP | 创建时间: |
| 20 | update_time | timestamp | 19 | 0 | N | N | CURRENT_TIMESTAMP | 更新时间: |
| 编号 | 名称 | 数据类型 | 长度 | 小数位 | 允许空值 | 主键 | 默认值 | 说明 |
| 1 | collect_id | int | 10 | 0 | N | Y | 收藏ID: | |
| 2 | user_id | int | 10 | 0 | N | N | 0 | 收藏人ID: |
| 3 | source_table | varchar | 255 | 0 | Y | N | 来源表: | |
| 4 | source_field | varchar | 255 | 0 | Y | N | 来源字段: | |
| 5 | source_id | int | 10 | 0 | N | N | 0 | 来源ID: |
| 6 | title | varchar | 255 | 0 | Y | N | 标题: | |
| 7 | img | varchar | 255 | 0 | Y | N | 封面: | |
| 8 | create_time | timestamp | 19 | 0 | N | N | CURRENT_TIMESTAMP | 创建时间: |
| 9 | update_time | timestamp | 19 | 0 | N | N | CURRENT_TIMESTAMP | 更新时间: |
| 编号 | 名称 | 数据类型 | 长度 | 小数位 | 允许空值 | 主键 | 默认值 | 说明 |
| 1 | comment_id | int | 10 | 0 | N | Y | 评论ID: | |
| 2 | user_id | int | 10 | 0 | N | N | 0 | 评论人ID: |
| 3 | reply_to_id | int | 10 | 0 | N | N | 0 | 回复评论ID:空为0 |
| 4 | content | longtext | 2147483647 | 0 | Y | N | 内容: | |
| 5 | nickname | varchar | 255 | 0 | Y | N | 昵称: | |
| 6 | avatar | varchar | 255 | 0 | Y | N | 头像地址:[0,255] | |
| 7 | create_time | timestamp | 19 | 0 | N | N | CURRENT_TIMESTAMP | 创建时间: |
| 8 | update_time | timestamp | 19 | 0 | N | N | CURRENT_TIMESTAMP | 更新时间: |
| 9 | source_table | varchar | 255 | 0 | Y | N | 来源表: | |
| 10 | source_field | varchar | 255 | 0 | Y | N | 来源字段: | |
| 11 | source_id | int | 10 | 0 | N | N | 0 | 来源ID: |
| 编号 | 名称 | 数据类型 | 长度 | 小数位 | 允许空值 | 主键 | 默认值 | 说明 |
| 1 | hits_id | int | 10 | 0 | N | Y | 点赞ID: | |
| 2 | user_id | int | 10 | 0 | N | N | 0 | 点赞人: |
| 3 | create_time | timestamp | 19 | 0 | N | N | CURRENT_TIMESTAMP | 创建时间: |
| 4 | update_time | timestamp | 19 | 0 | N | N | CURRENT_TIMESTAMP | 更新时间: |
| 5 | source_table | varchar | 255 | 0 | Y | N | 来源表: | |
| 6 | source_field | varchar | 255 | 0 | Y | N | 来源字段: | |
| 7 | source_id | int | 10 | 0 | N | N | 0 | 来源ID: |
| 编号 | 名称 | 数据类型 | 长度 | 小数位 | 允许空值 | 主键 | 默认值 | 说明 |
| 1 | movie_information_id | int | 10 | 0 | N | Y | 电影信息ID | |
| 2 | movie_title | varchar | 64 | 0 | Y | N | 电影名称 | |
| 3 | movie_images | varchar | 255 | 0 | Y | N | 电影图片 | |
| 4 | release_date | varchar | 64 | 0 | Y | N | 上映日期 | |
| 5 | movie_ratings | varchar | 64 | 0 | Y | N | 电影评分 | |
| 6 | countryregion | varchar | 64 | 0 | Y | N | 国家地区 | |
| 7 | movie_genre | varchar | 64 | 0 | Y | N | 电影类型 | |
| 8 | directors_name | varchar | 64 | 0 | Y | N | 导演名称 | |
| 9 | actor_information | varchar | 64 | 0 | Y | N | 演员信息 | |
| 10 | movie_introduction | text | 65535 | 0 | Y | N | 电影简介 | |
| 11 | hits | int | 10 | 0 | N | N | 0 | 点击数 |
| 12 | praise_len | int | 10 | 0 | N | N | 0 | 点赞数 |
| 13 | recommend | int | 10 | 0 | N | N | 0 | 智能推荐 |
| 14 | create_time | datetime | 19 | 0 | N | N | CURRENT_TIMESTAMP | 创建时间 |
| 15 | update_time | timestamp | 19 | 0 | N | N | CURRENT_TIMESTAMP | 更新时间 |
| 编号 | 名称 | 数据类型 | 长度 | 小数位 | 允许空值 | 主键 | 默认值 | 说明 |
| 1 | movie_rankings_id | int | 10 | 0 | N | Y | 电影排行ID | |
| 2 | movie_title | varchar | 64 | 0 | Y | N | 电影名称 | |
| 3 | movie_images | varchar | 255 | 0 | Y | N | 电影图片 | |
| 4 | movie_genre | varchar | 64 | 0 | Y | N | 电影类型 | |
| 5 | movie_ratings | varchar | 64 | 0 | Y | N | 电影评分 | |
| 6 | ticket_sales_quantity | int | 10 | 0 | Y | N | 0 | 售票数量 |
| 7 | ranking_digits | int | 10 | 0 | Y | N | 0 | 排行位数 |
| 8 | movie_details | text | 65535 | 0 | Y | N | 电影详情 | |
| 9 | hits | int | 10 | 0 | N | N | 0 | 点击数 |
| 10 | praise_len | int | 10 | 0 | N | N | 0 | 点赞数 |
| 11 | create_time | datetime | 19 | 0 | N | N | CURRENT_TIMESTAMP | 创建时间 |
| 12 | update_time | timestamp | 19 | 0 | N | N | CURRENT_TIMESTAMP | 更新时间 |
| 编号 | 名称 | 数据类型 | 长度 | 小数位 | 允许空值 | 主键 | 默认值 | 说明 |
| 1 | movie_recommendations_id | int | 10 | 0 | N | Y | 电影推荐ID | |
| 2 | movie_title | varchar | 64 | 0 | Y | N | 电影名称 | |
| 3 | movie_images | varchar | 255 | 0 | Y | N | 电影图片 | |
| 4 | movie_genre | varchar | 64 | 0 | Y | N | 电影类型 | |
| 5 | movie_ratings | varchar | 64 | 0 | Y | N | 电影评分 | |
| 6 | number_of_positive_reviews | int | 10 | 0 | Y | N | 0 | 好评人数 |
| 7 | number_of_ticket_buyers | int | 10 | 0 | Y | N | 0 | 购票人数 |
| 8 | movie_details | text | 65535 | 0 | Y | N | 电影详情 | |
| 9 | hits | int | 10 | 0 | N | N | 0 | 点击数 |
| 10 | praise_len | int | 10 | 0 | N | N | 0 | 点赞数 |
| 11 | create_time | datetime | 19 | 0 | N | N | CURRENT_TIMESTAMP | 创建时间 |
| 12 | update_time | timestamp | 19 | 0 | N | N | CURRENT_TIMESTAMP | 更新时间 |
| 编号 | 名称 | 数据类型 | 长度 | 小数位 | 允许空值 | 主键 | 默认值 | 说明 |
| 1 | notice_id | mediumint | 8 | 0 | N | Y | 公告id: | |
| 2 | title | varchar | 125 | 0 | N | N | 标题: | |
| 3 | content | longtext | 2147483647 | 0 | Y | N | 正文: | |
| 4 | create_time | timestamp | 19 | 0 | N | N | CURRENT_TIMESTAMP | 创建时间: |
| 5 | update_time | timestamp | 19 | 0 | N | N | CURRENT_TIMESTAMP | 更新时间: |
| 编号 | 名称 | 数据类型 | 长度 | 小数位 | 允许空值 | 主键 | 默认值 | 说明 |
| 1 | praise_id | int | 10 | 0 | N | Y | 点赞ID: | |
| 2 | user_id | int | 10 | 0 | N | N | 0 | 点赞人: |
| 3 | create_time | timestamp | 19 | 0 | N | N | CURRENT_TIMESTAMP | 创建时间: |
| 4 | update_time | timestamp | 19 | 0 | N | N | CURRENT_TIMESTAMP | 更新时间: |
| 5 | source_table | varchar | 255 | 0 | Y | N | 来源表: | |
| 6 | source_field | varchar | 255 | 0 | Y | N | 来源字段: | |
| 7 | source_id | int | 10 | 0 | N | N | 0 | 来源ID: |
| 8 | status | bit | 1 | 0 | N | N | 1 | 点赞状态:1为点赞,0已取消 |
| 编号 | 名称 | 数据类型 | 长度 | 小数位 | 允许空值 | 主键 | 默认值 | 说明 |
| 1 | registered_users_id | int | 10 | 0 | N | Y | 注册用户ID | |
| 2 | user_name | varchar | 64 | 0 | Y | N | 用户姓名 | |
| 3 | user_phone_number | varchar | 16 | 0 | Y | N | 用户电话 | |
| 4 | examine_state | varchar | 16 | 0 | N | N | 已通过 | 审核状态 |
| 5 | user_id | int | 10 | 0 | N | N | 0 | 用户ID |
| 6 | create_time | datetime | 19 | 0 | N | N | CURRENT_TIMESTAMP | 创建时间 |
| 7 | update_time | timestamp | 19 | 0 | N | N | CURRENT_TIMESTAMP | 更新时间 |
| 编号 | 名称 | 数据类型 | 长度 | 小数位 | 允许空值 | 主键 | 默认值 | 说明 |
| 1 | slides_id | int | 10 | 0 | N | Y | 轮播图ID: | |
| 2 | title | varchar | 64 | 0 | Y | N | 标题: | |
| 3 | content | varchar | 255 | 0 | Y | N | 内容: | |
| 4 | url | varchar | 255 | 0 | Y | N | 链接: | |
| 5 | img | varchar | 255 | 0 | Y | N | 轮播图: | |
| 6 | hits | int | 10 | 0 | N | N | 0 | 点击量: |
| 7 | create_time | timestamp | 19 | 0 | N | N | CURRENT_TIMESTAMP | 创建时间: |
| 8 | update_time | timestamp | 19 | 0 | N | N | CURRENT_TIMESTAMP | 更新时间: |
| 编号 | 名称 | 数据类型 | 长度 | 小数位 | 允许空值 | 主键 | 默认值 | 说明 |
| 1 | upload_id | int | 10 | 0 | N | Y | 上传ID | |
| 2 | name | varchar | 64 | 0 | Y | N | 文件名 | |
| 3 | path | varchar | 255 | 0 | Y | N | 访问路径 | |
| 4 | file | varchar | 255 | 0 | Y | N | 文件路径 | |
| 5 | display | varchar | 255 | 0 | Y | N | 显示顺序 | |
| 6 | father_id | int | 10 | 0 | Y | N | 0 | 父级ID |
| 7 | dir | varchar | 255 | 0 | Y | N | 文件夹 | |
| 8 | type | varchar | 32 | 0 | Y | N | 文件类型 |
| 编号 | 名称 | 数据类型 | 长度 | 小数位 | 允许空值 | 主键 | 默认值 | 说明 |
| 1 | user_id | mediumint | 8 | 0 | N | Y | 用户ID:[0,8388607]用户获取其他与用户相关的数据 | |
| 2 | state | smallint | 5 | 0 | N | N | 1 | 账户状态:[0,10](1可用|2异常|3已冻结|4已注销) |
| 3 | user_group | varchar | 32 | 0 | Y | N | 所在用户组:[0,32767]决定用户身份和权限 | |
| 4 | login_time | timestamp | 19 | 0 | N | N | CURRENT_TIMESTAMP | 上次登录时间: |
| 5 | phone | varchar | 11 | 0 | Y | N | 手机号码:[0,11]用户的手机号码,用于找回密码时或登录时 | |
| 6 | phone_state | smallint | 5 | 0 | N | N | 0 | 手机认证:[0,1](0未认证|1审核中|2已认证) |
| 7 | username | varchar | 16 | 0 | N | N | 用户名:[0,16]用户登录时所用的账户名称 | |
| 8 | nickname | varchar | 16 | 0 | Y | N | 昵称:[0,16] | |
| 9 | password | varchar | 64 | 0 | N | N | 密码:[0,32]用户登录所需的密码,由6-16位数字或英文组成 | |
| 10 | | varchar | 64 | 0 | Y | N | 邮箱:[0,64]用户的邮箱,用于找回密码时或登录时 | |
| 11 | email_state | smallint | 5 | 0 | N | N | 0 | 邮箱认证:[0,1](0未认证|1审核中|2已认证) |
| 12 | avatar | varchar | 255 | 0 | Y | N | 头像地址:[0,255] | |
| 13 | open_id | varchar | 255 | 0 | Y | N | 针对获取用户信息字段 | |
| 14 | create_time | timestamp | 19 | 0 | N | N | CURRENT_TIMESTAMP | 创建时间: |
| 15 | vip_level | varchar | 255 | 0 | Y | N | 会员等级 | |
| 16 | vip_discount | double | 11 | 2 | Y | N | 0.00 | 会员折扣 |
| 编号 | 名称 | 数据类型 | 长度 | 小数位 | 允许空值 | 主键 | 默认值 | 说明 |
| 1 | group_id | mediumint | 8 | 0 | N | Y | 用户组ID:[0,8388607] | |
| 2 | display | smallint | 5 | 0 | N | N | 100 | 显示顺序:[0,1000] |
| 3 | name | varchar | 16 | 0 | N | N | 名称:[0,16] | |
| 4 | description | varchar | 255 | 0 | Y | N | 描述:[0,255]描述该用户组的特点或权限范围 | |
| 5 | source_table | varchar | 255 | 0 | Y | N | 来源表: | |
| 6 | source_field | varchar | 255 | 0 | Y | N | 来源字段: | |
| 7 | source_id | int | 10 | 0 | N | N | 0 | 来源ID: |
| 8 | register | smallint | 5 | 0 | Y | N | 0 | 注册位置: |
| 9 | create_time | timestamp | 19 | 0 | N | N | CURRENT_TIMESTAMP | 创建时间: |
| 10 | update_time | timestamp | 19 | 0 | N | N | CURRENT_TIMESTAMP | 更新时间: |
整个网络爬虫电影爬取的设计与实现的需求分析主要对系统总体架构以及功能模块的设计,通过建立E-R模型和数据库逻辑系统设计完成了数据库系统设计。
4 系统详细设计与实现
网络爬虫电影爬取的设计与实现的详细设计与实现主要是根据前面的网络爬虫电影爬取的设计与实现的需求分析和网络爬虫电影爬取的设计与实现的总体设计来设计页面并实现业务逻辑。主要从网络爬虫电影爬取的设计与实现界面实现、业务逻辑实现这两部分进行介绍。
4.1注册用户功能模块
当进入网络爬虫电影爬取的设计与实现的时候,系统以上中下的布局进行展示,首先映入眼帘的是系统的导航栏,下面是轮播图,再往下是通知公告,其主界面展示如下图4-1所示。
图4-1 前台首页界面图
4.1.2 用户注册界面
网络爬虫电影爬取的设计与实现的游客和用户时可以进行注册登录,当用户右上角“注册”按钮的时候,当填写上自己的账号+密码+确认密码+昵称+邮箱等后再点击“注册”按钮后将会先验证输入的有没有空数据,再次验证密码和确认密码是否是一样的,最后验证输入的账户名和数据库表中已经注册的账户名是否重复,只有都验证没问题后即可用户注册成功。注册用户注册界面展示如下图4-2所示。
图4-2注册界面图
用户注册的关键代码如下:
def Register(self, ctx):
print("===================注册=====================")
userService = service_select("user")
body = ctx.body
if "username" not in body and body["username"] == '':
return ctx.response(json.dumps({
"error": {
"code": 70000,
"message": "用户名不能为空",
}
}, ensure_ascii=False))
if "user_group" not in body and body["user_group"] == '':
return ctx.response(json.dumps({
"error": {
"code": 70000,
"message": "用户组不能为空",
}
}, ensure_ascii=False))
if "password" not in body and body["password"] == '':
return ctx.response(json.dumps({
"error": {
"code": 70000,
"message": "密码不能为空",
}
}, ensure_ascii=False))
post_param = body
post_param['nickname'] = body["nickname"] or ""
post_param['password'] = md5hash(body["password"])
obj = userService.Get_obj({"username": post_param['username']}, {"like": False})
if obj:
return ctx.response(json.dumps({
"error": {
"code": 70000,
"message": "用户名已存在",
}
}, ensure_ascii=False))
ret = {
"error": {
"code": 70000,
"message": "注册失败",
}
}
bl = userService.Add(post_param)
if bl:
ret = {
"result": {
"bl": True,
"message": "注册成功"
}
}
return ctx.response(json.dumps(ret, ensure_ascii=False))
4.1.3 用户登录界面
网络爬虫电影爬取的设计与实现中的前台上注册后的用户是可以通过自己的账户名和密码进行登录的,当用户输入完整的自己的账户名和密码信息并点击“登录”按钮后,将会首先验证输入的有没有空数据,再次验证输入的账户名+密码和数据库中当前保存的用户信息是否一致,只有在一致后将会登录成功并自动跳转到网络爬虫电影爬取的设计与实现的首页中;否则将会提示相应错误信息,用户登录界面如下图4-3所示。
图4-3用户登录界面图
用户登录关键代码如下:
def Login(self, ctx):
print("===================登录=====================")
ret = {
"error": {
"code": 70000,
"message": "账户不存在",
}
}
body = ctx.body
password = md5hash(body["password"]) or ""
obj = service_select("user").Get_obj(
{"username": body["username"]}, {"like": False}
)
if obj:
user_group = service_select("user_group").Get_obj({'name': obj['user_group']}, {"like": False})
if user_group and user_group['source_table'] != '':
user_obj = service_select(user_group['source_table']).Get_obj({"user_id": obj['user_id']}, {"like": False})
if user_obj['examine_state'] == '未通过':
ret = {
"error": {
"code": 70000,
"message": "账户未通过审核",
}
}
return ret
if user_obj['examine_state'] == '未审核':
ret = {
"error": {
"code": 70000,
"message": "账户未审核",
}
}
return ret
if obj["state"] == 1:
if obj["password"] == password:
timeout = timezone.now()
timestamp = int(time.mktime(timeout.timetuple())) * 1000
token = md5hash(str(obj["user_id"]) + "_" + str(timestamp))
ctx.request.session[token] = obj["user_id"]
service_select("access_token").Add(
{"token": token, "user_id": obj["user_id"]}
)
obj["token"] = token
ret = {
"result": {"obj": obj}
}
else:
ret = {
"error": {
"code": 70000,
"message": "密码错误",
}
}
else:
ret = {
"error": {
"code": 70000,
"message": "用户账户不可用,请联系管理员",
}
}
return ctx.response(json.dumps(ret, ensure_ascii=False))
当用户点击右上角点击“我的账户”可以对个人的资料、登录系统的密码的信息进行设置管理,我的账户界面和密码修改界面如下图4-4和4-5所示。
图4-4我的账户界面图
图4-5密码修改界面图
4.1.5 通知公告界面
当访客点击网络爬虫电影爬取的设计与实现中导航栏上的“通知公告”后将会进入到该“通知公告”列表的界面,然后选择想要看的通知公告,点击进入到详细界面,在详细界面可以收藏+赞+评论等操作,通知公告界面如下图4-6所示。
图4-6通知公告界面图
4.1.6 电影资讯界面
当用户点击“电影资讯”这一菜单按钮,会显示管理员在后台发布的所有的电影信息,支持通过关键词对电影进行搜索,选择需要的电影信息点击可以进入到电影信息详细的介绍界面,同时可以进行点赞、收藏等操作,电影资讯界面如下图4-7所示。
图4-7 电影资讯详情界面图
电影信息关键代码如下:
WSGI_APPLICATION = "app.wsgi.application"
DATABASES = {
"default": {
"ENGINE": "django.db.backends.mysql",
"NAME": "project93355",
"USER": "root",
"PASSWORD": "root",
"HOST": "127.0.0.1",
"PORT": "3306",
}
}
4.2管理员功能模块
管理员点击“系统用户”这一菜单会显示管理员、注册用户这两个子菜单,管理员可以对这两个角色的信息进行增删改查操作。界面如下图4-8所示。
图4-8系统用户管理界面图
管理员点击“电影信息管理”会显示出电影信息列表和电影信息添加,支持输入电影名称、导演名称等进行查询、重置、添加和删除的操作,还可以下载导入文档。如果想要添加新的电影信息,点击“添加”按钮,同时可以选择某一条电影信息,点击“删除”进行删除。电影信息列表和电影信息添加界面如下图4-9和4-10所示。
图4-9电影信息列表管理界面图
图4-10电影信息添加管理界面图
电影信息添加关键代码如下:
def Add(self, ctx):
body = ctx.body
unique = self.config.get("unique")
obj = None
if unique:
qy = {}
for i in range(len(unique)):
key = unique[i]
qy[key] = body.get(key)
obj = self.service.Get_obj(qy)
if not obj:
error = self.Add_before(ctx)
if error["code"]:
return {"error": error}
error = self.Events("add_before", ctx, None)
if error["code"]:
return {"error": error}
result = self.service.Add(body, self.config)
if self.service.error:
return {"error": self.service.error}
res = self.Add_after(ctx, result)
if res:
result = res
res = self.Events("add_after", ctx, result)
if res:
result = res
return {"result": result}
else:
return {"error": {"code": 10000, "message": "已存在"}}
管理员点击“电影推荐管理”会显示出电影推荐列表和电影推荐添加,支持输入电影名称和电影类型进行查询、重置删除的操作,如果想要添加新的电影推荐,点击“添加”按钮,同时可以选择某一条电影推荐类型,点击“删除”进行删除。电影推荐列表和电影推荐添加界面如下图4-11和4-12所示。
图4-11电影推荐列表管理界面图
图4-12电影推荐添加管理界面图
电影推荐关键代码如下:
def Del(self, ctx):
if len(ctx.query) == 0:
errorMsg = {"code": 30000, "message": "删除条件不能为空!"}
return errorMsg
result = self.service.Del(ctx.query, self.config)
if self.service.error:
return {"error": self.service.error}
return {"result": result}
管理员可以对系统前台展示的轮播图进行增删改查,方便用户进行查看。轮播图管理界面如下图所示。
图4-13 系统管理界面图
4.2.5资源管理界面
管理员点击“资源管理”菜单能够对其下子资讯列表和资讯分类进行增删改查。界面如下图4-14所示。
图4-16 资源管理界面界面图
5系统测试
5.1 系统测试用例
系统测试包括:用户登录功能测试、用户注册功能测试、电影信息功能测试、电影推荐添加功能测试,如表5-1、5-2、5-3、5-4所示:
表5-1 用户登录功能测试表
| 测试名称 | 测试功能 | 操作 | 操作过程 | 预期结果 | 测试结果 |
| 用户登录模块测试 | 正确输入用户信息,用户成功登录 | 输入用户的信息 | 1.在密码框输入用户密码。2.点击登录 | 跳转到首页 | 正确 |
用户注册功能测试:
表5-2 用户注册功能测试表
| 测试名称 | 测试功能 | 操作 | 操作过程 | 预期结果 | 测试结果 |
| 用户注册模块测试 | 正确输入用户星系,完成用户注册 | 输入用户的基本信息 | 在注册页面填写用户相应的信息,然后点击“注册”按钮。 | 提示成功并跳转到登录界面 | 正确 |
| 用户注册模块测试 | 用户注册失败 | 用户两次输入密码不一致 | 用户在注册页面填写信息时不填写用户名然后点击“注册”按钮。 | 注册失败提示用户名不能为空 | 正确 |
电影信息界面测试:
表5-3 电影信息界面测试表
| 测试名称 | 测试功能 | 操作 | 操作过程 | 预期结果 | 测试结果 |
| 电影信息功能模块测试 | 电影信息正常的显示 | 浏览电影信息 | 在前台首页选择一个电影信息分类进入分类列表,然后选择一个事务类型息 | 进入该电影信息界面 | 正确 |
管理员添加电影推荐测试:
表5-4 管理员添加电影推荐测试表
| 测试名称 | 测试功能 | 操作 | 操作过程 | 预期结果 | 测试结果 |
| 管理员添加电影推荐测试 | 添加电影推荐成功的情况 | 输入新电影推荐的基本信息 | 后台选择“发布电影推荐务”选项,然后填写新电影推荐基本信息点击“添加”按钮 | 新电影推荐添加成功 | 正确 |
| 管理员添加电影推荐测试 | 添加电影推荐失败的情况 | 输入电影推荐基本信息不完全 | 后台选择“发布电影推荐”选项,然后不完全填写电影推荐,点击“添加”按钮。 | 对应信息框后出现提示请输入XXXX信息 | 正确 |
| 管理员添加电影推荐测试 | 添加电影推荐失败的情况 | 管理员在电影推荐框输入信息 | 后台选择“发布电影推荐”选项然后再电影推荐务框输入非数字字符,点击“添加”按钮。 | 添加失败,提示“添加失败!” | 正确 |
通过编写网络爬虫电影爬取的设计与实现的测试用例,已经检测完毕用户登录功能测试、用户注册功能测试、电影信息功能测试、电影推荐添加功能测试,通过这4大模块为网络爬虫电影爬取的设计与实现的后期推广运营提供了强力的技术支撑。
结论
本文总结了网络爬虫电影爬取的设计与实现实现背景与现状,然后阐述了系统的具体业务需求,并根据系统需求对系统结构以及功能模块等进行了详细地设计,将整个系统划分为多个不同的功能模块。在分析系统功能需求时,对整个系统的总体架构以及功能模块等进行了分析,并选择合适的系统开发技术完成了对各个模块的开发工作。系统开发完成之后进行了部署,同时进行了系统的测试过程,通过测试证明了系统在功能以及性能等方面都达到了预期的要求,具有较高的稳定性与可靠性。
参考文献
[1]陈泽帆,郭苗梓,李满等.基于Python语言的成本管理系统设计与开发[J].锻造与冲压,2024,(04):26-30.
[2]Jalili P ,Jalili B ,Ahmad I , et al.Python approach for using homotopy perturbation method to investigate heat transfer problems[J].Case Studies in Thermal Engineering,2024,54104049-.
[3]Gkrepis A ,Kosmas O ,Vlachos D , et al.Numerical solution of the Schrödinger equation using Neural Networks in Python[J].Journal of Physics: Conference Series,2024,2701(1):
[4]Aoyama T ,Yoshimi K ,Ido K , et al.H-wave – A Python package for the Hartree-Fock approximation and the random phase approximation[J].Computer Physics Communications,2024,298109087-.
[5]Zhang H ,Wang Y ,Lian B , et al.Scbean: a python library for single-cell multi-omics data analysis.[J].Bioinformatics (Oxford, England),2024,
[6]Hodson O T ,Doore J K ,Kenney A T , et al.Ratingcurve: A Python Package for Fitting Streamflow Rating Curves[J].Hydrology,2024,11(2):
[7]时业茂,颜晓宏,章祖华.基于Python使用爬虫从豆瓣网获取最新上映的电影信息[J].电脑编程技巧与维护,2023,(12):153-155.DOI:10.16184/j.cnki.comprg.2023.12.035.
[8]杨冰倩.基于Python爬虫的影评情感分析与可视化系统设计[J].无线互联科技,2023,20(20):43-45+49.
[9]王纪才,徐启南,袁霄翔.基于Python爬虫的电影数据可视化分析[J].周口师范学院学报,2023,40(05):60-65.DOI:10.13450/j.cnki.jzknu.2023.05.010.
[10]陈立娜.基于Python的电影弹幕数据采集技术分析[J].电子技术,2023,52(08):380-381.
[11]马宇洁.基于Python爬虫和聚类的热映电影数据抓取与可视化设计[J].电子技术与软件工程,2023,(03):229-232.
[12]李金玲.基于Python的电影弹幕数据分析[J].电脑编程技巧与维护,2022,(12):100-102.DOI:10.16184/j.cnki.comprg.2022.12.010.
[13]洪丽华,黄琼慧.基于Python爬虫技术的研究[J].价值工程,2022,41(34):154-156.
[14]洪丽华,周卫红,黄琼慧.基于Python的数据可视化研究[J].科技创新与应用,2022,12(33):36-40.DOI:10.19981/j.CN23-1581/G3.2022.33.009.
[15]王恒,唐孝国,郭俊亮.基于python的电影评分网页数据爬取[J].黑龙江科学,2022,13(14):48-50+54.
[16]王国华.基于python的豆瓣电影网络爬虫设计与分析[C]//天津市电子学会.第三十六届中国(天津)2022’IT、网络、信息技术、电子、仪器仪表创新学术会议论文集.天津市软件评测中心有限公司;,2022:4.DOI:10.26914/c.cnkihy.2022.015025.
[17]王嘉宝,雒伟群.基于Scrapy框架的电影数据爬取和可视化分析[J].西藏科技,2022,(02):64-68.
[18]蔡文乐,周晴晴,刘玉婷等.基于Python爬虫的豆瓣电影影评数据可视化分析[J].现代信息科技,2021,5(18):86-89+93.DOI:10.19850/j.cnki.2096-4706.2021.18.022.
[19]杨应浩.基于Python的电影信息爬取与数据可视化分析[J].新型工业化,2021,11(07):71+73.DOI:10.19335/j.cnki.2095-6649.2021.7.032.
[20]徐祎麟,刘星含.微阅读与电影小程序的设计与实现[J].电脑知识与技术,2021,17(04):83-84.DOI:10.14004/j.cnki.ckt.2021.0330
致 谢
网络爬虫电影爬取的设计与实现的完成,标志着我即将结束校园生活并跨入社会。在即将毕业的此刻,我想对所有帮助过我的师长、同学和亲人表达我发自内心的谢意。
感谢学校这个大家庭,在这里我们总能找到自己的归属。学校始终在向我们传达着温暖和关怀,接纳和包容我们的缺点。学校给我最大的感受便是要将自己的专业知识与实践相结合,而我也正在努力的成为学校所要求的应用型人才。
感谢各位老师,学院使我从懵懂一步步走向成熟。在这里每个老师都拥有着最大的善意和耐心,来教育我们这群大孩子。学院举办的各类活动是给予我锻炼自己的机会,正是这些机会让我成为了更好的自己,提升了自己各方面的能力。
其次我要感谢我的论文指导老师。我之所以被老师所吸引,是因为老师对于学生友爱和对于工作认真的态度。从选题到开题到论文的撰写,老师一直都在悉心的指导,在指出存在的问题后会与我们探讨解决方法。
最后,我要对即将参与本篇论文审阅和答辩的各位老师表示感谢。
请关注点赞+私信博主,免费领取项目源码
1854

被折叠的 条评论
为什么被折叠?



