目录
摘要
本文介绍了基于Spring Boot框架的垃圾分类管理系统的设计与实现,重点阐述了系统的整体架构、功能模块以及关键技术的实现。该系统旨在为用户提供一个便捷、高效的垃圾分类管理平台,促进垃圾分类工作的推广与实施。
该系统主要包括科普教育、网站公告、垃圾资讯发布、垃圾信息查询、垃圾分类指导以及论坛交流等核心功能模块。科普教育模块旨在向用户普及垃圾分类知识,提升公众的环保意识;网站公告模块用于发布与垃圾分类相关的通知和动态;垃圾资讯模块汇集环保新闻和文章,提供丰富的知识资源;垃圾信息查询模块允许用户快速了解特定垃圾的分类方法;垃圾分类指导模块提供明确的分类指引;论坛交流模块则为用户提供一个互动讨论的平台,促进信息共享和意见交流。
在设计与实现过程中,本文注重系统的可用性和可扩展性,采用了Spring Boot框架和前后端分离的架构,确保了系统的稳定性和高效性。同时,系统还注重用户体验和交互设计,力求为用户提供简洁、直观的操作界面和流畅的使用体验。
综上所述,本文基于Spring Boot框架设计与实现的垃圾分类管理系统,通过整合科普教育、网站公告、垃圾资讯发布、垃圾信息查询、垃圾分类指导以及论坛交流等功能模块,为用户提供了一个全面、便捷、高效的垃圾分类管理平台。该系统的成功实现对于推动垃圾分类工作的普及和发展具有重要意义。
关键词:SpringBoot框架;垃圾分类管理系统;前后端交互;系统设计
Abstract
This article introduces the design and implementation of a garbage classification management system based on the Spring Boot framework, with a focus on the overall architecture, functional modules, and implementation of key technologies of the system. The system aims to provide users with a convenient and efficient garbage classification management platform, promoting the promotion and implementation of garbage classification work.
The system mainly includes core functional modules such as popular science education, website announcements, garbage information publishing, garbage information inquiry, garbage classification guidance, and forum communication. The science popularization education module aims to popularize garbage classification knowledge to users and enhance public environmental awareness; The website announcement module is used to publish notifications and updates related to garbage classification; The garbage information module collects environmental news and articles, providing rich knowledge resources; The garbage information query module allows users to quickly understand the classification method of specific garbage; The garbage classification guidance module provides clear classification guidance; The forum communication module provides users with an interactive discussion platform, promoting information sharing and opinion exchange.
In the design and implementation process, this article focuses on the usability and scalability of the system, using the Spring Boot framework and a front-end and back-end separation architecture to ensure the stability and efficiency of the system. At the same time, the system also focuses on user experience and interaction design, striving to provide users with a concise and intuitive operating interface and a smooth user experience.
In summary, this article designs and implements a garbage classification management system based on the Spring Boot framework. By integrating functional modules such as popular science education, website announcements, garbage information publishing, garbage information querying, garbage classification guidance, and forum communication, it provides users with a comprehensive, convenient, and efficient garbage classification management platform. The successful implementation of this system is of great significance for promoting the popularization and development of garbage classification work.
Keywords: SpringBoot framework; Garbage classification management system; Front and rear end interaction; system design
1 绪论
1.1 选题背景与意义
随着城市化进程的加速和人口规模的不断扩大,垃圾产生量急剧增加,给城市管理和环境保护带来了巨大挑战。垃圾分类作为解决垃圾问题的有效手段,逐渐受到社会各界的广泛关注。然而,传统的垃圾分类方式存在效率低下、人力成本高等问题,难以满足现代城市管理的需求。因此,开发一款高效、智能、便捷的垃圾分类管理系统显得尤为重要。
基于Spring Boot的垃圾分类管理系统的设计与实现选题,正是基于这样的背景而提出的。该系统利用先进的计算机技术和网络通信技术,实现垃圾分类的自动化、智能化管理,提高垃圾分类的效率和准确性,降低人力成本,为城市管理和环境保护提供有力支持。
该选题的意义不仅在于技术实现本身,更在于其对城市管理和环境保护的推动作用。首先,系统的实现可以推动垃圾分类工作的普及和发展,提高公众的环保意识和参与度。其次,系统的应用可以优化城市垃圾处理流程,提高垃圾处理效率,减少垃圾对环境的污染和危害。最后,系统的设计与实现还可以为类似系统的开发提供借鉴和参考,推动相关领域的技术进步和创新。
综上所述,基于Spring Boot的垃圾分类管理系统的设计与实现选题具有重要的现实意义和长远的社会价值,对于推动城市管理和环境保护工作的发展具有重要意义。
近年来,随着国内环保意识的逐渐增强和政府对垃圾分类政策的推广,基于Spring Boot的垃圾分类管理系统的设计与实现受到了越来越多的关注。国内的研究者和开发者们通过不断的技术创新和实践探索,逐渐形成了具有中国特色的垃圾分类管理系统。这些系统不仅注重垃圾分类的准确性和效率,还充分考虑了用户的操作习惯和交互体验。例如,一些系统通过引入人工智能和机器学习技术,实现了垃圾图片的自动识别和分类,大大提高了垃圾分类的准确性和效率。同时,国内的研究者们还积极探索了垃圾分类管理系统在城市管理、环境保护等领域的应用,为推动垃圾分类工作的普及和发展做出了重要贡献。
国外研究现状:
在国外,垃圾分类管理系统的发展同样迅速。许多国家和地区都建立了完善的垃圾分类制度,并投入了大量的人力、物力和财力进行技术研发和系统建设。基于Spring Boot的垃圾分类管理系统在国外也得到了广泛的应用和研究。这些系统通常注重技术的先进性和系统的稳定性,采用了许多前沿的技术手段,如物联网、大数据分析、云计算等。此外,国外的垃圾分类管理系统还注重与用户的互动和沟通,通过提供丰富的用户交互界面和个性化的服务,提高用户的参与度和满意度。
综上所述,基于Spring Boot的垃圾分类管理系统的设计与实现在国内外都受到了广泛的关注和研究。虽然国内外的研究现状和应用情况有所不同,但都致力于推动垃圾分类工作的普及和发展,提高垃圾分类的准确性和效率,为城市管理和环境保护提供有力支持。
论文将分层次经行编排,除去论文摘要致谢文献参考部分,正文部分还会对系统需求做出分析,以及阐述大体的设计和实现的功能,最后罗列部分调测记录,论文主要架构如下:
第一章:引言。第一章主要介绍了课题研究的背景和意义,系统开发的国内外研究现状和本文的研究内容与主要工作。
第二章:系统需求分析。主要从系统的用户、功能等方面进行需求分析。
第三章:系统设计。主要对系统框架、系统功能模块、数据库进行功能设计。
第四章:系统实现。主要介绍了系统框架搭建、系统界面的实现。
第五章:系统测试。主要对系统的部分界面进行测试并对主要功能进行测试
2系统分析
系统分析是开发一个项目的先决条件,通过系统分析可以很好的了解系统的主体用户的基本需求情况,同时这也是项目的开发的原因。进而对系统开发进行可行性分析,通常包括技术可行性、经济可行性等,可行性分析同时也是从项目整体角度进行的分析。然后就是对项目的具体需求进行分析,分析的手段一般都是通过用户的用例图来实现。接下来会进行详细的介绍。
2.1 可行性分析
(1)技术可行性:
Spring Boot框架作为Java领域的主流开发框架,具有高度的灵活性和可扩展性,为快速构建Web应用程序提供了强大的支持。基于Spring Boot开发垃圾分类管理系统,可以利用其丰富的生态系统和成熟的社区支持,确保系统的稳定性和高效性。此外,结合前端技术如HTML、CSS、JavaScript以及后端技术如MyBatis、Spring Security等,可以实现系统的前后端分离和RESTful API设计风格,提高系统的可维护性和灵活性。
(2)经济可行性:
垃圾分类管理系统的实施可以带来显著的经济效益。首先,通过智能化的管理,可以降低人力成本,提高垃圾分类的效率和准确性。其次,系统的应用可以优化城市垃圾处理流程,减少垃圾对环境的污染和危害,从而节省大量的环境治理成本。此外,系统的推广和使用还可以促进相关产业的发展和创新,为经济增长提供新的动力。
(3)社会可行性:
垃圾分类管理系统的设计与实现符合当前社会对环保和可持续发展的需求。系统的应用可以提高公众的环保意识和参与度,推动垃圾分类工作的普及和发展。同时,系统的实施还可以优化城市管理和环境保护工作,提高城市形象和居民生活质量。因此,从社会角度来看,该系统的设计与实现是可行的。
(4)法律可行性:
垃圾分类管理系统的设计与实施符合相关法律法规和政策要求。例如,我国已经出台了一系列关于垃圾分类的政策和法规,要求各地加强垃圾分类工作。因此,该系统的实施不仅符合法律要求,还可以为政府和相关部门提供有力的技术支持和监管手段。
综上所述,基于Spring Boot的垃圾分类管理系统的设计与实现具有技术可行性、经济可行性、社会可行性和法律可行性。通过该系统的实施,可以推动垃圾分类工作的普及和发展,提高城市管理和环境保护水平,为社会的可持续发展做出积极贡献。
2.2.1系统开发流程
基于springboot的垃圾分类管理系统开发时,首先进行需求分析,进而对系统进行总体的设计规划,设计系统功能模块,数据库的选择等,本系统的开发流程如图2-1所示。

图2-1系统开发流程图
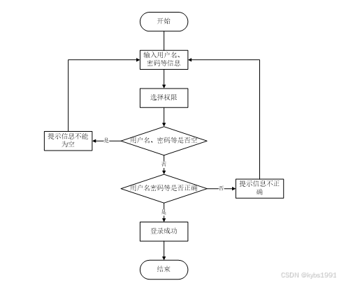
2.2.2 用户登录流程
为了保证系统的安全性,要使用本系统对系统信息进行管理,必须先登陆到系统中。如图2-2所示。

图2-2 登录流程图
2.2.3 系统操作流程
用户打开并进入系统后,会先显示登录界面,输入正确的用户名和密码,系统自动检测信息,若信息无误,则用户会进入系统功能界面,进行操作,否则会提示错误无法登录,操作流程如图2-3所示。

图2-3 系统操作流程图
2.2.4 添加信息流程
管理员可以对网站公告、垃圾资讯、垃圾信息等进行信息的添加,用户可以对自己权限内的信息进行添加,输入信息后,系统会自行验证输入的信息和数据,若信息正确,会将其添加到数据库内,若信息有误,则会提示重新输入信息,添加信息流程如图2-4所示。

图2-4 添加信息流程图
2.2.5 修改信息流程
管理员可以对网站公告、垃圾资讯、垃圾信息等进行的修改,用户可以对自己权限内的信息进行修改,首先进入修改信息界面,输入修改信息数据,系统进行数据的判断验证,修改信息合法则修改成功,信息更新至数据库,信息不合法则修改失败,重新输入。修改信息流程图如图2-5所示。

图2-5 修改信息流程图
2.2.6 删除信息流程
管理员可以对网站公告、垃圾资讯、垃圾信息等进行信息的删除,对要删除的信息进行选中后,点击删除按钮,系统会询问是否确定,若点击确定,则系统会删除掉选中的信息,并在数据库内对信息进行删除,删除信息流程图如图2-6所示。

图2-6 删除信息流程图
2.3 系统功能分析
按照基于springboot的垃圾分类管理系统的角色,系统划分为了普通用户模块和管理员模块这两大部分。
登录注册: 提供用户注册和登录功能,确保用户身份安全。
首页: 展示平台的主要功能入口、最新的网站公告、垃圾资讯等内容,引导用户浏览平台。
文章科普: 提供垃圾分类相关的文章和科普知识,帮助用户了解垃圾分类的重要性和方法。
网站公告: 提供平台发布的重要通知和公告信息,包括系统更新、活动安排等。
垃圾资讯: 展示与垃圾分类相关的新闻和资讯,增加用户对垃圾分类的了解。
垃圾信息: 提供各种垃圾的分类信息和处理方法,方便用户正确投放垃圾。
我的账户: 用户个人账户管理,包括订单管理、收藏管理等。
个人中心:
个人首页: 展示用户个人信息和相关统计数据。
垃圾分类: 用户可以查看垃圾分类的详细信息和指导。
论坛列表: 提供用户参与讨论的平台,讨论垃圾分类、环保话题等。
收藏: 用户可以收藏感兴趣的文章或资讯。
2. 管理员功能:
后台首页: 提供管理员登录后的管理主页,展示系统的重要信息和功能入口。
系统用户: 管理系统内的用户信息,包括普通用户和管理员的账户信息和权限设置。
垃圾类型管理: 管理垃圾的分类信息,包括添加、删除和编辑垃圾分类。
垃圾信息管理: 管理各种垃圾的信息,包括添加、删除和编辑垃圾的投放指南等。
垃圾分类管理: 管理垃圾分类的相关信息,包括分类规则、处理方法等。
轮播图管理: 管理系统首页的轮播图信息,提供系统宣传和通知功能。
网站公告管理: 管理系统发布的通知和公告信息,确保信息及时有效。
垃圾资讯: 管理与垃圾分类相关的新闻和资讯,确保内容准确丰富。
资讯分类: 管理垃圾资讯的分类信息,方便用户浏览和查找。
文章科普: 管理垃圾分类科普文章,确保科普内容的质量和准确性。
论坛分类列表: 管理论坛帖子的分类信息,确保论坛的正常运行和管理。
以上是基于Spring Boot的垃圾分类管理系统的功能需求分析,涵盖了普通用户和管理员两个角色的功能设计与实现要求。
基于springboot的垃圾分类管理系统的非功能性需求比如系统的安全性怎么样,可靠性怎么样,性能怎么样,可拓展性怎么样等。具体可以表示在如下2-1表格中:
表2-1基于springboot的垃圾分类管理系统非功能需求表
| 安全性 | 主要指基于springboot的垃圾分类管理系统数据库的安装,数据库的使用和密码的设定必须合乎规范。 |
| 可靠性 | 可靠性是指基于springboot的垃圾分类管理系统能够安装用户的指示进行操作,经过测试,可靠性90%以上。 |
| 性能 | 性能是影响基于springboot的垃圾分类管理系统占据市场的必要条件,所以性能最好要佳才好。 |
| 可扩展性 | 比如数据库预留多个属性,比如接口的使用等确保了系统的非功能性需求。 |
| 易用性 | 用户只要跟着基于springboot的垃圾分类管理系统的页面展示内容进行操作,就可以了。 |
| 可维护性 | 基于springboot的垃圾分类管理系统开发的可维护性是非常重要的,经过测试,可维护性没有问题 |
2.4 系统用例分析
通过2.3功能的分析,得出了系统的用例图:
普通用户角色用例如图2-7所示。

图2-7普通用户角色用例图
管理员是维护整个基于springboot的垃圾分类管理系统中所有数据信息的。管理员角色用例如图2-8所示。

图2-8基于springboot的垃圾分类管理系统管理员角色用例图
本章主要通过对基于springboot的垃圾分类管理系统的可行性分析、流程分析、功能需求分析、系统用例分析,确定整个系统要实现的功能。同时也为系统的代码实现和测试提供了标准。
3 系统总体设计
3.1 系统架构设计
本系统从架构上分为三层:表现层(UI)、业务逻辑层(BLL)以及数据层(DL)。

图3-1系统架构设计图
表现层(UI):又称UI层,主要完成本系统的UI交互功能,一个良好的UI可以打打提高用户的用户体验,增强用户使用本系统时的舒适度。UI的界面设计也要适应不同版本的垃圾分类管理系统以及不同尺寸的分辨率,以做到良好的兼容性。UI交互功能要求合理,用户进行交互操作时必须要得到与之相符的交互结果,这就要求表现层要与业务逻辑层进行良好的对接。
业务逻辑层(BLL):主要完成本系统的数据处理功能。用户从表现层传输过来的数据经过业务逻辑层进行处理交付给数据层,系统从数据层读取的数据经过业务逻辑层进行处理交付给表现层。
数据层(DL):由于本系统的数据是放在服务端的mysql数据库中,因此本属于服务层的部分可以直接整合在业务逻辑层中,所以数据层中只有数据库,其主要完成本系统的数据存储和管理功能。
3.2 系统功能模块设计
在上一章节中主要对系统的功能性需求和非功能性需求进行分析,并且根据需求分析了本系统中的用例。那么接下来就要开始对本系统的架构、主要功能和数据库开始进行设计。基于springboot的垃圾分类管理系统根据前面章节的需求分析得出,其总体设计模块图如图3-2所示。
图3-2系统功能模块图
数据库设计一般包括需求分析、概念模型设计、数据库表建立三大过程,其中需求分析前面章节已经阐述,概念模型设计有概念模型和逻辑结构设计两部分。
3.3.1 数据库概念结构设计
下面是整个基于springboot的垃圾分类管理系统中主要的数据库表总E-R实体关系图。

图3-3 基于springboot的垃圾分类管理系统总E-R关系图
通过上一小节中基于springboot的垃圾分类管理系统中总E-R关系图上得出一共需要创建很多个数据表。在此我主要罗列几个主要的数据库表结构设计。
| 编号 | 名称 | 数据类型 | 长度 | 小数位 | 允许空值 | 主键 | 默认值 | 说明 |
| 1 | token_id | int | 10 | 0 | N | Y | 临时访问牌ID | |
| 2 | token | varchar | 64 | 0 | Y | N | 临时访问牌 | |
| 3 | info | text | 65535 | 0 | Y | N | ||
| 4 | maxage | int | 10 | 0 | N | N | 2 | 最大寿命:默认2小时 |
| 5 | create_time | timestamp | 19 | 0 | N | N | CURRENT_TIMESTAMP | 创建时间: |
| 6 | update_time | timestamp | 19 | 0 | N | N | CURRENT_TIMESTAMP | 更新时间: |
| 7 | user_id | int | 10 | 0 | N | N | 0 | 用户编号: |
| 编号 | 名称 | 数据类型 | 长度 | 小数位 | 允许空值 | 主键 | 默认值 | 说明 |
| 1 | article_id | mediumint | 8 | 0 | N | Y | 文章id:[0,8388607] | |
| 2 | title | varchar | 125 | 0 | N | Y | 标题:[0,125]用于文章和html的title标签中 | |
| 3 | type | varchar | 64 | 0 | N | N | 0 | 文章分类:[0,1000]用来搜索指定类型的文章 |
| 4 | hits | int | 10 | 0 | N | N | 0 | 点击数:[0,1000000000]访问这篇文章的人次 |
| 5 | praise_len | int | 10 | 0 | N | N | 0 | 点赞数 |
| 6 | create_time | timestamp | 19 | 0 | N | N | CURRENT_TIMESTAMP | 创建时间: |
| 7 | update_time | timestamp | 19 | 0 | N | N | CURRENT_TIMESTAMP | 更新时间: |
| 8 | source | varchar | 255 | 0 | Y | N | 来源:[0,255]文章的出处 | |
| 9 | url | varchar | 255 | 0 | Y | N | 来源地址:[0,255]用于跳转到发布该文章的网站 | |
| 10 | tag | varchar | 255 | 0 | Y | N | 标签:[0,255]用于标注文章所属相关内容,多个标签用空格隔开 | |
| 11 | content | longtext | 2147483647 | 0 | Y | N | 正文:文章的主体内容 | |
| 12 | img | varchar | 255 | 0 | Y | N | 封面图 | |
| 13 | description | text | 65535 | 0 | Y | N | 文章描述 |
| 编号 | 名称 | 数据类型 | 长度 | 小数位 | 允许空值 | 主键 | 默认值 | 说明 |
| 1 | type_id | smallint | 5 | 0 | N | Y | 分类ID:[0,10000] | |
| 2 | display | smallint | 5 | 0 | N | N | 100 | 显示顺序:[0,1000]决定分类显示的先后顺序 |
| 3 | name | varchar | 16 | 0 | N | N | 分类名称:[2,16] | |
| 4 | father_id | smallint | 5 | 0 | N | N | 0 | 上级分类ID:[0,32767] |
| 5 | description | varchar | 255 | 0 | Y | N | 描述:[0,255]描述该分类的作用 | |
| 6 | icon | text | 65535 | 0 | Y | N | 分类图标: | |
| 7 | url | varchar | 255 | 0 | Y | N | 外链地址:[0,255]如果该分类是跳转到其他网站的情况下,就在该URL上设置 | |
| 8 | create_time | timestamp | 19 | 0 | N | N | CURRENT_TIMESTAMP | 创建时间: |
| 9 | update_time | timestamp | 19 | 0 | N | N | CURRENT_TIMESTAMP | 更新时间: |
| 编号 | 名称 | 数据类型 | 长度 | 小数位 | 允许空值 | 主键 | 默认值 | 说明 |
| 1 | auth_id | int | 10 | 0 | N | Y | 授权ID: | |
| 2 | user_group | varchar | 64 | 0 | Y | N | 用户组: | |
| 3 | mod_name | varchar | 64 | 0 | Y | N | 模块名: | |
| 4 | table_name | varchar | 64 | 0 | Y | N | 表名: | |
| 5 | page_title | varchar | 255 | 0 | Y | N | 页面标题: | |
| 6 | path | varchar | 255 | 0 | Y | N | 路由路径: | |
| 7 | position | varchar | 32 | 0 | Y | N | 位置: | |
| 8 | mode | varchar | 32 | 0 | N | N | _blank | 跳转方式: |
| 9 | add | tinyint | 3 | 0 | N | N | 1 | 是否可增加: |
| 10 | del | tinyint | 3 | 0 | N | N | 1 | 是否可删除: |
| 11 | set | tinyint | 3 | 0 | N | N | 1 | 是否可修改: |
| 12 | get | tinyint | 3 | 0 | N | N | 1 | 是否可查看: |
| 13 | field_add | text | 65535 | 0 | Y | N | 添加字段: | |
| 14 | field_set | text | 65535 | 0 | Y | N | 修改字段: | |
| 15 | field_get | text | 65535 | 0 | Y | N | 查询字段: | |
| 16 | table_nav_name | varchar | 500 | 0 | Y | N | 跨表导航名称: | |
| 17 | table_nav | varchar | 500 | 0 | Y | N | 跨表导航: | |
| 18 | option | text | 65535 | 0 | Y | N | 配置: | |
| 19 | create_time | timestamp | 19 | 0 | N | N | CURRENT_TIMESTAMP | 创建时间: |
| 20 | update_time | timestamp | 19 | 0 | N | N | CURRENT_TIMESTAMP | 更新时间: |
| 编号 | 名称 | 数据类型 | 长度 | 小数位 | 允许空值 | 主键 | 默认值 | 说明 |
| 1 | collect_id | int | 10 | 0 | N | Y | 收藏ID: | |
| 2 | user_id | int | 10 | 0 | N | N | 0 | 收藏人ID: |
| 3 | source_table | varchar | 255 | 0 | Y | N | 来源表: | |
| 4 | source_field | varchar | 255 | 0 | Y | N | 来源字段: | |
| 5 | source_id | int | 10 | 0 | N | N | 0 | 来源ID: |
| 6 | title | varchar | 255 | 0 | Y | N | 标题: | |
| 7 | img | varchar | 255 | 0 | Y | N | 封面: | |
| 8 | create_time | timestamp | 19 | 0 | N | N | CURRENT_TIMESTAMP | 创建时间: |
| 9 | update_time | timestamp | 19 | 0 | N | N | CURRENT_TIMESTAMP | 更新时间: |
| 编号 | 名称 | 数据类型 | 长度 | 小数位 | 允许空值 | 主键 | 默认值 | 说明 |
| 1 | comment_id | int | 10 | 0 | N | Y | 评论ID: | |
| 2 | user_id | int | 10 | 0 | N | N | 0 | 评论人ID: |
| 3 | reply_to_id | int | 10 | 0 | N | N | 0 | 回复评论ID:空为0 |
| 4 | content | longtext | 2147483647 | 0 | Y | N | 内容: | |
| 5 | nickname | varchar | 255 | 0 | Y | N | 昵称: | |
| 6 | avatar | varchar | 255 | 0 | Y | N | 头像地址:[0,255] | |
| 7 | create_time | timestamp | 19 | 0 | N | N | CURRENT_TIMESTAMP | 创建时间: |
| 8 | update_time | timestamp | 19 | 0 | N | N | CURRENT_TIMESTAMP | 更新时间: |
| 9 | source_table | varchar | 255 | 0 | Y | N | 来源表: | |
| 10 | source_field | varchar | 255 | 0 | Y | N | 来源字段: | |
| 11 | source_id | int | 10 | 0 | N | N | 0 | 来源ID: |
| 编号 | 名称 | 数据类型 | 长度 | 小数位 | 允许空值 | 主键 | 默认值 | 说明 |
| 1 | forum_id | mediumint | 8 | 0 | N | Y | 论坛id | |
| 2 | display | smallint | 5 | 0 | N | N | 100 | 排序 |
| 3 | user_id | mediumint | 8 | 0 | N | N | 0 | 用户ID |
| 4 | nickname | varchar | 16 | 0 | Y | N | 昵称:[0,16] | |
| 5 | praise_len | int | 10 | 0 | Y | N | 0 | 点赞数 |
| 6 | hits | int | 10 | 0 | N | N | 0 | 访问数 |
| 7 | title | varchar | 125 | 0 | N | N | 标题 | |
| 8 | keywords | varchar | 125 | 0 | Y | N | 关键词 | |
| 9 | description | varchar | 255 | 0 | Y | N | 描述 | |
| 10 | url | varchar | 255 | 0 | Y | N | 来源地址 | |
| 11 | tag | varchar | 255 | 0 | Y | N | 标签 | |
| 12 | img | text | 65535 | 0 | Y | N | 封面图 | |
| 13 | content | longtext | 2147483647 | 0 | Y | N | 正文 | |
| 14 | create_time | timestamp | 19 | 0 | N | N | CURRENT_TIMESTAMP | 创建时间: |
| 15 | update_time | timestamp | 19 | 0 | N | N | CURRENT_TIMESTAMP | 更新时间: |
| 16 | avatar | varchar | 255 | 0 | Y | N | 发帖人头像: | |
| 17 | type | varchar | 64 | 0 | N | N | 0 | 论坛分类:[0,1000]用来搜索指定类型的论坛帖 |
| 编号 | 名称 | 数据类型 | 长度 | 小数位 | 允许空值 | 主键 | 默认值 | 说明 |
| 1 | type_id | smallint | 5 | 0 | N | Y | 分类ID:[0,10000] | |
| 2 | name | varchar | 16 | 0 | N | N | 分类名称:[2,16] | |
| 3 | description | varchar | 255 | 0 | Y | N | 描述:[0,255]描述该分类的作用 | |
| 4 | url | varchar | 255 | 0 | Y | N | 外链地址:[0,255]如果该分类是跳转到其他网站的情况下,就在该URL上设置 | |
| 5 | father_id | smallint | 5 | 0 | N | N | 0 | 上级分类ID:[0,32767] |
| 6 | icon | varchar | 255 | 0 | Y | N | 分类图标: | |
| 7 | create_time | timestamp | 19 | 0 | N | N | CURRENT_TIMESTAMP | 创建时间: |
| 8 | update_time | timestamp | 19 | 0 | N | N | CURRENT_TIMESTAMP | 更新时间: |
表garbage_classification (垃圾分类)
| 编号 | 名称 | 数据类型 | 长度 | 小数位 | 允许空值 | 主键 | 默认值 | 说明 |
| 1 | garbage_classification_id | int | 10 | 0 | N | Y | 垃圾分类ID | |
| 2 | garbage_name | varchar | 64 | 0 | Y | N | 垃圾名称 | |
| 3 | quantity_of_garbage | varchar | 64 | 0 | Y | N | 垃圾数量 | |
| 4 | nature_of_garbage | varchar | 64 | 0 | Y | N | 垃圾性质 | |
| 5 | garbage_images | varchar | 255 | 0 | Y | N | 垃圾图片 | |
| 6 | category_account | int | 10 | 0 | Y | N | 0 | 分类账号 |
| 7 | garbage_type | varchar | 64 | 0 | Y | N | 垃圾类型 | |
| 8 | processing_method | text | 65535 | 0 | Y | N | 处理方式 | |
| 9 | registration_time | datetime | 19 | 0 | Y | N | 登记时间 | |
| 10 | create_time | datetime | 19 | 0 | N | N | CURRENT_TIMESTAMP | 创建时间 |
| 11 | update_time | timestamp | 19 | 0 | N | N | CURRENT_TIMESTAMP | 更新时间 |
| 编号 | 名称 | 数据类型 | 长度 | 小数位 | 允许空值 | 主键 | 默认值 | 说明 |
| 1 | garbage_information_id | int | 10 | 0 | N | Y | 垃圾信息ID | |
| 2 | garbage_name | varchar | 64 | 0 | Y | N | 垃圾名称 | |
| 3 | quantity_of_garbage | int | 10 | 0 | Y | N | 0 | 垃圾数量 |
| 4 | nature_of_garbage | varchar | 64 | 0 | Y | N | 垃圾性质 | |
| 5 | garbage_images | varchar | 255 | 0 | Y | N | 垃圾图片 | |
| 6 | collection_address | text | 65535 | 0 | Y | N | 收取地址 | |
| 7 | hits | int | 10 | 0 | N | N | 0 | 点击数 |
| 8 | praise_len | int | 10 | 0 | N | N | 0 | 点赞数 |
| 9 | create_time | datetime | 19 | 0 | N | N | CURRENT_TIMESTAMP | 创建时间 |
| 10 | update_time | timestamp | 19 | 0 | N | N | CURRENT_TIMESTAMP | 更新时间 |
| 编号 | 名称 | 数据类型 | 长度 | 小数位 | 允许空值 | 主键 | 默认值 | 说明 |
| 1 | garbage_type_id | int | 10 | 0 | N | Y | 垃圾类型ID | |
| 2 | garbage_classification | varchar | 64 | 0 | Y | N | 垃圾分类 | |
| 3 | create_time | datetime | 19 | 0 | N | N | CURRENT_TIMESTAMP | 创建时间 |
| 4 | update_time | timestamp | 19 | 0 | N | N | CURRENT_TIMESTAMP | 更新时间 |
| 编号 | 名称 | 数据类型 | 长度 | 小数位 | 允许空值 | 主键 | 默认值 | 说明 |
| 1 | hits_id | int | 10 | 0 | N | Y | 点赞ID: | |
| 2 | user_id | int | 10 | 0 | N | N | 0 | 点赞人: |
| 3 | create_time | timestamp | 19 | 0 | N | N | CURRENT_TIMESTAMP | 创建时间: |
| 4 | update_time | timestamp | 19 | 0 | N | N | CURRENT_TIMESTAMP | 更新时间: |
| 5 | source_table | varchar | 255 | 0 | Y | N | 来源表: | |
| 6 | source_field | varchar | 255 | 0 | Y | N | 来源字段: | |
| 7 | source_id | int | 10 | 0 | N | N | 0 | 来源ID: |
| 编号 | 名称 | 数据类型 | 长度 | 小数位 | 允许空值 | 主键 | 默认值 | 说明 |
| 1 | notice_id | mediumint | 8 | 0 | N | Y | 公告id: | |
| 2 | title | varchar | 125 | 0 | N | N | 标题: | |
| 3 | content | longtext | 2147483647 | 0 | Y | N | 正文: | |
| 4 | create_time | timestamp | 19 | 0 | N | N | CURRENT_TIMESTAMP | 创建时间: |
| 5 | update_time | timestamp | 19 | 0 | N | N | CURRENT_TIMESTAMP | 更新时间: |
| 编号 | 名称 | 数据类型 | 长度 | 小数位 | 允许空值 | 主键 | 默认值 | 说明 |
| 1 | praise_id | int | 10 | 0 | N | Y | 点赞ID: | |
| 2 | user_id | int | 10 | 0 | N | N | 0 | 点赞人: |
| 3 | create_time | timestamp | 19 | 0 | N | N | CURRENT_TIMESTAMP | 创建时间: |
| 4 | update_time | timestamp | 19 | 0 | N | N | CURRENT_TIMESTAMP | 更新时间: |
| 5 | source_table | varchar | 255 | 0 | Y | N | 来源表: | |
| 6 | source_field | varchar | 255 | 0 | Y | N | 来源字段: | |
| 7 | source_id | int | 10 | 0 | N | N | 0 | 来源ID: |
| 8 | status | bit | 1 | 0 | N | N | 1 | 点赞状态:1为点赞,0已取消 |
| 编号 | 名称 | 数据类型 | 长度 | 小数位 | 允许空值 | 主键 | 默认值 | 说明 |
| 1 | regular_users_id | int | 10 | 0 | N | Y | 普通用户ID | |
| 2 | user_name | varchar | 64 | 0 | Y | N | 用户姓名 | |
| 3 | user_gender | varchar | 64 | 0 | Y | N | 用户性别 | |
| 4 | examine_state | varchar | 16 | 0 | N | N | 已通过 | 审核状态 |
| 5 | user_id | int | 10 | 0 | N | N | 0 | 用户ID |
| 6 | create_time | datetime | 19 | 0 | N | N | CURRENT_TIMESTAMP | 创建时间 |
| 7 | update_time | timestamp | 19 | 0 | N | N | CURRENT_TIMESTAMP | 更新时间 |
| 编号 | 名称 | 数据类型 | 长度 | 小数位 | 允许空值 | 主键 | 默认值 | 说明 |
| 1 | slides_id | int | 10 | 0 | N | Y | 轮播图ID: | |
| 2 | title | varchar | 64 | 0 | Y | N | 标题: | |
| 3 | content | varchar | 255 | 0 | Y | N | 内容: | |
| 4 | url | varchar | 255 | 0 | Y | N | 链接: | |
| 5 | img | varchar | 255 | 0 | Y | N | 轮播图: | |
| 6 | hits | int | 10 | 0 | N | N | 0 | 点击量: |
| 7 | create_time | timestamp | 19 | 0 | N | N | CURRENT_TIMESTAMP | 创建时间: |
| 8 | update_time | timestamp | 19 | 0 | N | N | CURRENT_TIMESTAMP | 更新时间: |
| 编号 | 名称 | 数据类型 | 长度 | 小数位 | 允许空值 | 主键 | 默认值 | 说明 |
| 1 | upload_id | int | 10 | 0 | N | Y | 上传ID | |
| 2 | name | varchar | 64 | 0 | Y | N | 文件名 | |
| 3 | path | varchar | 255 | 0 | Y | N | 访问路径 | |
| 4 | file | varchar | 255 | 0 | Y | N | 文件路径 | |
| 5 | display | varchar | 255 | 0 | Y | N | 显示顺序 | |
| 6 | father_id | int | 10 | 0 | Y | N | 0 | 父级ID |
| 7 | dir | varchar | 255 | 0 | Y | N | 文件夹 | |
| 8 | type | varchar | 32 | 0 | Y | N | 文件类型 |
| 编号 | 名称 | 数据类型 | 长度 | 小数位 | 允许空值 | 主键 | 默认值 | 说明 |
| 1 | user_id | mediumint | 8 | 0 | N | Y | 用户ID:[0,8388607]用户获取其他与用户相关的数据 | |
| 2 | state | smallint | 5 | 0 | N | N | 1 | 账户状态:[0,10](1可用|2异常|3已冻结|4已注销) |
| 3 | user_group | varchar | 32 | 0 | Y | N | 所在用户组:[0,32767]决定用户身份和权限 | |
| 4 | login_time | timestamp | 19 | 0 | N | N | CURRENT_TIMESTAMP | 上次登录时间: |
| 5 | phone | varchar | 11 | 0 | Y | N | 手机号码:[0,11]用户的手机号码,用于找回密码时或登录时 | |
| 6 | phone_state | smallint | 5 | 0 | N | N | 0 | 手机认证:[0,1](0未认证|1审核中|2已认证) |
| 7 | username | varchar | 16 | 0 | N | N | 用户名:[0,16]用户登录时所用的账户名称 | |
| 8 | nickname | varchar | 16 | 0 | Y | N | 昵称:[0,16] | |
| 9 | password | varchar | 64 | 0 | N | N | 密码:[0,32]用户登录所需的密码,由6-16位数字或英文组成 | |
| 10 | | varchar | 64 | 0 | Y | N | 邮箱:[0,64]用户的邮箱,用于找回密码时或登录时 | |
| 11 | email_state | smallint | 5 | 0 | N | N | 0 | 邮箱认证:[0,1](0未认证|1审核中|2已认证) |
| 12 | avatar | varchar | 255 | 0 | Y | N | 头像地址:[0,255] | |
| 13 | open_id | varchar | 255 | 0 | Y | N | 针对获取用户信息字段 | |
| 14 | create_time | timestamp | 19 | 0 | N | N | CURRENT_TIMESTAMP | 创建时间: |
| 15 | vip_level | varchar | 255 | 0 | Y | N | 会员等级 | |
| 16 | vip_discount | double | 11 | 2 | Y | N | 0.00 | 会员折扣 |
| 编号 | 名称 | 数据类型 | 长度 | 小数位 | 允许空值 | 主键 | 默认值 | 说明 |
| 1 | group_id | mediumint | 8 | 0 | N | Y | 用户组ID:[0,8388607] | |
| 2 | display | smallint | 5 | 0 | N | N | 100 | 显示顺序:[0,1000] |
| 3 | name | varchar | 16 | 0 | N | N | 名称:[0,16] | |
| 4 | description | varchar | 255 | 0 | Y | N | 描述:[0,255]描述该用户组的特点或权限范围 | |
| 5 | source_table | varchar | 255 | 0 | Y | N | 来源表: | |
| 6 | source_field | varchar | 255 | 0 | Y | N | 来源字段: | |
| 7 | source_id | int | 10 | 0 | N | N | 0 | 来源ID: |
| 8 | register | smallint | 5 | 0 | Y | N | 0 | 注册位置: |
| 9 | create_time | timestamp | 19 | 0 | N | N | CURRENT_TIMESTAMP | 创建时间: |
| 10 | update_time | timestamp | 19 | 0 | N | N | CURRENT_TIMESTAMP | 更新时间: |
整个基于springboot的垃圾分类管理系统的需求分析主要对系统总体架构以及功能模块的设计,通过建立E-R模型和数据库逻辑系统设计完成了数据库系统设计。
4系统关键模块设计与实现
基于springboot的垃圾分类管理系统的详细设计与实现主要是根据前面的需求分析和总体设计来设计页面并实现业务逻辑。主要从界面实现、业务逻辑实现这两部分进行介绍。
4.1前台用户功能模块
4.1.1 首页界面
当进入基于springboot的垃圾分类管理系统的时候,首先映入眼帘的是系统的导航栏,其主界面展示如下图4-1所示。
图4-1 首页界面图
4.1.2 用户登录界面
基于springboot的垃圾分类管理系统中的注册后的用户是可以通过自己的账户名和密码进行登录的,当用户输入完整的自己的账户名和密码信息并点击“登录”按钮后,将会首先验证输入的有没有空数据,再次验证输入的账户名+密码和数据库中当前保存的用户信息是否一致,只有在一致后将会登录成功并自动跳转到基于springboot的垃圾分类管理系统的首页中;否则将会提示相应错误信息,用户登录界面如下图4-2所示。
图4-2用户登录界面图
4.1.3 垃圾资讯界面
当用户点击“垃圾资讯”后,可以查看系统发布的所有垃圾资讯信息,在详情页面可以进行点赞、收藏、评论等操作,页面如图4-3所示。
图4-3垃圾资讯详情界面图
4.1.4 垃圾信息界面
用户点击系统首页导航栏上的“垃圾信息”后,用户可以查看各种垃圾的分类信息和处理方法,以便正确投放垃圾,可以进行点赞、收藏、评论等操作。页面如图4-4所示。
图4-4 垃圾信息详情界面图
4.1.5 分类登记界面
当用户在垃圾信息详情页面点击“分类登记”,可以进行垃圾分类登记。界面如下图所示。
图4-5垃圾分类登记界面图
4.2后台管理员功能模块
4.2.1 系统用户管理界面
基于springboot的垃圾分类管理系统中的管理人员是可以对注册的普通用户进行管理的,也可以对管理员进行管控。界面如下图4-6所示。
图4-6用户管理界面图
4.2.2 系统管理界面
管理员点击“系统管理”这一菜单会显示轮播图这一个子菜单,管理员可以对前台展示的轮播图进行设置,界面如下图4-7所示。
图4-7系统管理界面图
当管理员点击“垃圾信息管理”这一菜单的时候可以管理垃圾的详细信息,包括添加、删除和编辑垃圾信息。界面如下图所示。
图4-8垃圾信息管理界面图
当管理员点击“资源管理”这一菜单的时候,会出现垃圾资讯+资讯分类这两个子菜单,可以对这两个模块进行增删改查操作。资源管理界面如下图所示。
图4-9资源管理界面图
4.2.5 网站公告管理界面
管理员点击“网站公告管理”这个菜单,可以对系统中的通知和公告进行管理,包括通知和公告的编辑、删除等操作。网站公告管理界面如下图所示。
图4-10网站公告管理界面图
5系统测试
系统开发到了最后一个阶段那就是系统测试,系统测试对软件的开发其实是非常有必要的。因为没什么系统一经开发出来就可能会尽善尽美,再厉害的系统开发工程师也会在系统开发的时候出现纰漏,系统测试能够较好的改正一些bug,为后期系统的维护性提供很好的支持。通过系统测试,开发人员也可以建立自己对系统的信心,为后期的系统版本的跟新提供支持。
5.2 系统测试用例
系统测试包括:用户登录功能测试、垃圾信息展示功能测试、垃圾信息添加、垃圾信息搜索、密码修改功能测试,如表5-1、5-2、5-3、5-4、5-5所示:
表5-1 用户登录功能测试表
| 用例名称 | 用户登录系统 |
| 目的 | 测试用户通过正确的用户名和密码可否登录功能 |
| 前提 | 未登录的情况下 |
| 测试流程 | 1) 进入登录页面 2) 输入正确的用户名和密码 |
| 预期结果 | 用户名和密码正确的时候,跳转到登录成功界面,反之则显示错误信息,提示重新输入 |
| 实际结果 | 实际结果与预期结果一致 |
垃圾信息查看功能测试:
表5-2垃圾信息查看功能测试表
| 用例名称 | 垃圾信息查看 |
| 目的 | 测试垃圾信息查看功能 |
| 前提 | 用户登录 |
| 测试流程 | 点击垃圾信息列表 |
| 预期结果 | 可以查看到所有垃圾信息 |
| 实际结果 | 实际结果与预期结果一致 |
管理员添加垃圾信息界面测试:
表5-3 管理员添加垃圾信息界面测试表
| 用例名称 | 垃圾信息添加测试用例 |
| 目的 | 测试垃圾信息添加功能 |
| 前提 | 管理员正常登录情况下 |
| 测试流程 | 1)管理员点击垃圾信息管理,然后点击垃圾信息添加,点击添加后并填写信息。 2)点击进行提交。 |
| 预期结果 | 提交以后,页面首页会显示新的垃圾信息 |
| 实际结果 | 实际结果与预期结果一致 |
垃圾信息搜索功能测试:
表5-4垃圾信息搜索功能测试表
| 用例名称 | 垃圾信息搜索测试 |
| 目的 | 测试垃圾信息搜索功能 |
| 前提 | 无 |
| 测试流程 | 1)在搜索框填入搜索关键字。 2)点击搜索按钮。 |
| 预期结果 | 页面显示包含有搜索关键字的垃圾信息 |
| 实际结果 | 实际结果与预期结果一致 |
密码修改功能测试:
表5-5 密码修改功能测试表
| 用例名称 | 密码修改测试用例 |
| 目的 | 测试管理员密码修改功能 |
| 前提 | 管理员用户正常登录情况下 |
| 测试流程 | 1)管理员密码修改并完成填写。 2)点击进行提交。 |
| 预期结果 | 使用新的密码可以登录 |
| 实际结果 | 实际结果与预期结果一致 |
5.3 系统测试结果
通过编写基于springboot的垃圾分类管理系统的测试用例,已经检测完毕用户登录模块、垃圾信息查看模块、垃圾信息添加模块、垃圾信息搜索模块、密码修改功能测试,通过这5大模块为基于springboot的垃圾分类管理系统的后期推广运营提供了强力的技术支撑。
结论
至此,基于springboot的垃圾分类管理系统已经结束,在开发前做了许多的准备,在本系统的设计和开发过程中阅览和学习了许多文献资料,从中我也收获了很多宝贵的方法和设计思路,对系统的开发也起到了很重要的作用,系统的开发技术选用的都是自己比较熟悉的,比如VUE、JAVA语言、MYSQL,这些技术都是在以前的学习中学到了,其中许多的设计思路和方法都是在以前不断地学习中摸索出来的经验,其实对于我们来说工作量还是比较大的,但是正是由于之前的积累与准备,才能顺利的完成这个项目,由此看来,积累经验跟做好准备是十分重要的事情。
当然在该系统的设计与实现的过程中也离不开老师以及同学们的帮助,正是因为他们的指导与帮助,我才能够成功的在预期内完成了这个系统。同时在这个过程当中我也收获了很多东西,此系统也有需要改进的地方,但是由于专业知识的浅薄,并不能做到十分完美,希望以后有机会可以让其真正的投入到使用之中。
参考文献
[1]刘娟娟.实名可追溯智能垃圾分类管理系统设计与实现[J].现代信息科技,2024,8(03):17-20+26.DOI:10.19850/j.cnki.2096-4706.2024.03.004.
[2]张银霞,张新雨,王冀伟等.基于Arduino的智能垃圾分类系统的设计与开发[J].现代计算机,2023,29(24):108-111+116.
[3]朱毅泓,郭常盈,苏智宇.智能垃圾分类系统的设计[J].现代计算机,2023,29(20):99-103.
[4]韩存鸽,林观滢,黄有珍.基于微信小程序的高校垃圾分类系统[J].电脑编程技巧与维护,2023,(08):64-66+80.DOI:10.16184/j.cnki.comprg.2023.08.040.
[5]洪毅.苏州市生活垃圾分类综合信息管理系统开发与应用[J].城市管理与科技,2023,24(03):70-74.DOI:10.16242/j.cnki.umst.2023.03.026.
[6]余赞,李叶萱,高靖棠等.基于Android的垃圾分类管理系统设计与实现[J].电脑编程技巧与维护,2023,(04):64-66.DOI:10.16184/j.cnki.comprg.2023.04.036.
[7]Zhongxue Y ,Yiqin B ,Yuan L , et al.Research on deep learning garbage classification system based on fusion of image classification and object detection classification.[J].Mathematical biosciences and engineering : MBE,2023,20(3):4741-4759.
[8]Yi Z ,Hancheng H ,Zhixiang L , et al.Intelligent garbage classification system based on improve MobileNetV3-Large[J].Connection Science,2022,34(1):1299-1321.
[9]赵忠玉,徐生龙.一种新型校园垃圾分类系统的设计[J].自动化应用,2022,(11):158-160+164.DOI:10.19769/j.zdhy.2022.11.041.
[10]Wang L ,Jiang J ,Li N , et al.Design and Implementation of Garbage Classification System under the Double Carbon Target[J].International Journal of Frontiers in Sociology,2022,4.0(6.0):
[11]王鹏程,胡成,刘兴云.垃圾分类系统中的用户端设计[J].湖北师范大学学报(自然科学版),2022,42(02):72-78.
[12]甘天祥.智能网联垃圾分类清运管理系统设计与开发[D].江汉大学,2022.DOI:10.27800/d.cnki.gjhdx.2022.000075.
[13]陈佳威,项瑜,储靖妤.高校大学生生活区垃圾分类管理系统设计[J].湖州师范学院学报,2022,44(02):63-68.
[14]王珂,和莉,赵慧等.垃圾识别分类系统研究与探索[J].电子器件,2021,44(06):1525-1530.
[15]Liu C .Research on Design of Management System Based on Garbage Classification[J].International Journal of Frontiers in Sociology,2021,3.0(11.0):
[16]曲源明.智能垃圾分类管理系统[D].中南民族大学,2021.DOI:10.27710/d.cnki.gznmc.2021.000817.
[17]张文馨,赵志刚.基于物联网的旅游景区垃圾分类智能管理系统的开发[J].电脑与信息技术,2021,29(02):82-85.DOI:10.19414/j.cnki.1005-1228.2021.02.024.
[18]苍雷洋.智能垃圾分类管理系统构建研究[J].电子技术与软件工程,2020,(15):191-192.
[19]武灿灿.基于物联网的城市社区垃圾分类管理系统的设计与实现[D].北京林业大学,2020.DOI:10.26949/d.cnki.gblyu.2020.000391.
[20]阮顺,徐如意,赵飞洋等.一种基于ThinkPHP框架的辅助垃圾分类回收客户端的管理系统[J].科学技术创新,2019,(27):98-99.
致 谢
转眼间,大学生用户活便已经接近尾声,人面对着离别与结束,总是充满着不舍与茫然,我亦如此,仍记得那年秋天,我迫不及待的提前一天到了学校,面对学校巍峨的大门,我心里充满了期待:这里,就是我新生活的起点吗?那天,阳光明媚,学校的欢迎仪式很热烈,我面对着一个个对着我微笑的同学,仿佛一缕缕阳光透过胸口照进了我心里,同时,在那天我认识可爱的室友,我们携手共同度过了这难忘的两年。如今,我望着这篇论文的致谢,不禁又要问自己:现在,我们就要说再见了吗?
感慨莫名,不知所言。遥想当初刚来学校的时候,心里总是想着工科学校会过于板正,会缺乏一些柔情,当时心里甚至有一点点排斥,但是随着我对学校的慢慢认识与了解,我才认识到了她的美丽,她的柔情,并且慢慢的喜欢上了这个校园,但是时间太快了,快到我还没有好好体会她的美丽便要离开了,但是她带给我的回忆,永远不会离开我,也许真正离开那天我的眼里会满含泪水,我不是因为难过,我只是想将她的样子映在我的泪水里,刻在我的心里。最后,感谢我的老师们,是你们教授了我们知识与做人的道理;感谢我的室友们,是你们陪伴了我如此之久;感谢每位关心与支持我的人。
少年,追风赶月莫停留,平荒尽处是春山。
请关注点赞+私信博主,免费领取项目源码
4358

被折叠的 条评论
为什么被折叠?



