摘要
本文研究的主题是Django学生成绩管理系统。随着教育信息化的发展,学生成绩管理系统在学校和教育机构中起着重要作用。本文旨在探讨如何利用Django框架开发一个高效、可靠的学生成绩管理系统。通过分析学生成绩管理系统的需求和功能,并结合Django框架的特点和优势,本文提出了一种基于Django的学生成绩管理系统设计方案。该系统能够实现学生信息的录入、成绩的录入和查询、成绩统计和分析等功能,并具备用户权限管理、数据安全性和可靠性等方面的考虑。通过使用Django框架开发学生成绩管理系统,可以提高系统的效率和稳定性,为教育机构提供更好的学生成绩管理服务。
经过严格的测试,我们发现这个系统的编写流畅,可靠性高,而且可以满足各种复杂的需求,使得管理者可以轻松地访问各种功能,而使得使用者可以获得更优质的服务。
关键词:学生成绩管理;python;Django;MYSQL
Abstract
The theme of this article is the Django student performance management system. With the development of educational informatization, student performance management systems play an important role in schools and educational institutions. This article aims to explore how to develop an efficient and reliable student performance management system using the Django framework. By analyzing the requirements and functions of the student performance management system, and combining the characteristics and advantages of the Django framework, this article proposes a design scheme for a student performance management system based on Django. This system can achieve functions such as student information input, score input and query, score statistics and analysis, and has considerations for user permission management, data security, and reliability. By using the Django framework to develop a student performance management system, the efficiency and stability of the system can be improved, providing better student performance management services for educational institutions.
After rigorous testing, we found that the system is written smoothly, has high reliability, and can meet various complex needs, allowing managers to easily access various functions, and allowing users to receive better service.
Keywords: student performance management; Python; Django; MYSQL
目 录
随着教育信息化的发展,学生成绩管理系统在高校和中小学等教育机构中起着越来越重要的作用。传统的手工记录和管理学生成绩的方式已经无法满足现代教育的需求,而基于计算机技术的学生成绩管理系统能够提供更高效、准确和便捷的成绩管理和分析功能。然而,目前仍存在一些问题,如数据录入繁琐、查询不方便、分析功能有限等。因此,设计和开发一款基于Django框架的学生成绩管理系统具有重要意义。该系统将利用Django框架的优势,实现学生成绩的录入、查询、分析和数据导出等功能,提高学生成绩管理的效率和质量,为教育机构提供更好的决策支持和教学评估。
-
- 课题研究意义
随着教育信息化的快速发展,学生成绩管理系统在教育领域中扮演着重要的角色。而Django作为一种高效、灵活且易于使用的Web开发框架,为学生成绩管理系统的开发提供了强大的支持。本论文旨在探讨基于Django的学生成绩管理系统的设计与实现,以及其在教育领域中的应用价值。
通过研究和设计基于Django的学生成绩管理系统,可以提高学校教务管理的效率和准确性。传统的手工记录和计算学生成绩容易出现错误,并且耗费大量的时间和人力资源。而基于Django的学生成绩管理系统可以自动化地记录和计算学生成绩,减少了人为错误的可能性,提高了教务管理的效率。
该系统还可以提供个性化的学生学业辅导和指导。通过学生成绩管理系统,教师和学生可以方便地查看和分析学生的成绩情况,及时发现学生的学习问题并进行针对性的辅导。同时,学生成绩管理系统还可以为学生提供学业规划和选课建议,帮助他们更好地规划自己的学习路径。
,基于Django的学生成绩管理系统还可以为学校提供数据支持,帮助教育决策者进行科学决策。通过对学生成绩的统计和分析,可以了解学生的整体学业水平和学科特点,为学校制定教育发展策略提供依据。同时,学生成绩管理系统还可以为学校评估教学质量和教师教学效果提供数据支持,促进教育质量的提升。
综上所述,基于Django的学生成绩管理系统具有重要的研究意义和应用价值。通过该系统的设计与实现,可以提高教务管理的效率和准确性,提供个性化的学业辅导和指导,以及为学校的决策和评估提供数据支持。这将有助于推动教育信息化的发展,提升学校教育质量和教学效果。
论文将分层次经行编排,除去论文摘要、目录、致谢、文献参考部分,正文部分还会对网站需求做出分析,以及阐述大体的设计和实现的功能,最后罗列部分调测记录,论文主要架构如下:
第1章 交代了项目的背景以及开发的实际意义。
第2章 对本系统的可行性、功能需求展开分析。
第3章 阐述了项目的总体设计。
第4章 阐明了学生成绩管理系统详细功能的实现,主要根据技术性的功能模块功能实现。
第5章 罗列了部分系统调试与测试的记录。
学生成绩管理系统设计与实现是一个基于Web的交易、管理平台,我们在实现这个系统所采用的技术方案是基于Python语言,Django框架,MYSQL数据库,在大学的学习中这两门课程都已经学过,而且自己也用这些技术开发过小的项目,在平时的课程设计以及作业也经常用到Python和MYSQL,在技术上实现自己的自主开发是可行的。
在开发学生成绩管理系统中所使用的开发软件像IDEA开发工具、Tomcat8.0服务器、MySQL5.7数据库、Photoshop图片处理软件等,这些都是开源免费的,这些环境在学校都进行了系统的学习,自己能够独立操作完成,不需要额外花费,而且系统的开发工具从网上都可以直接下载,因此在经济方面是可行的。
此次项目设计的时候我参考了很多类似系统的成功案例,对它们的操作界面以及功能都进行了系统的分析,将众多案例结合在一起,突出以人为本简化操作,所以具有基本计算机知识的人都会操作本项目。因此操作可行性也没有问题。
学生成绩管理系统的设计与实现是为了让学校的使用者更加方便的进行管理学生相关联的一些信息,使用者查找管理的时候能够节省大量的时间和精力,有效减少不必要的查找时间。系统在功能上划分为学生端、教师端和管理员端三大部分。
学生端:
(1)注册登录:当学生想要对系统中所实现的功能进行查询管理的时候,就必须进行登录到系统当中,如果没有账号的话,在登录界面,点击“注册”按钮就会跳转到注册的界面,根据提示填写好注册信息,添加提交,学生的信息在数据库中就添加完成了,然后再输入填写好的账号和密码进行登录;
(2)个人资料:学生在登录以后可以修改自己的个人资料以及对自己账号登录的密码进行修改;
(3)课程安排:点击“课程安排”这个按钮可以查看到自己所有的课程安排信息,支持通过课程名称或者学年进行查询课程安排信息,如果想要导出课程安排信息,点击“导出”按钮然后根据提示操作,导出就完成了;
(4)学生成绩:点击“学生成绩”这个菜单,可以查看到系统中所有学生成绩信息,支持通过课程名称、学年、学生姓名、成绩等级对学生成绩进行查询,如果想要导出学生成绩详细信息,点击后面的“导出”会进入导出界面,点击“提交”按钮,导出成功;
(5)通知公告:点击“通知公告”这个按钮可以查看到管理员发布的所有通知公告,支持通过标题或者发布人进行查询通知公告,如果想要了解某一通知公告的详细信息,点击后面的“详情”会进入详情界面,也支持对自己选择的通知公告进行相关附件下载;
教师端:
- 登录:当教师想要对系统中所实现的功能进行查询管理的时候,就必须进行登录到系统当中,教师的登录信息在由管理员添加;
- 个人资料:教师在登录以后可以修改自己的个人资料以及对自己账号登录的密码进行修改;
- 学生信息:点击“用户管理”按钮后会查看到系统当中所有的学生信息,支持通过学号或者学生姓名或者班级名称进行查询学生信息,如果想要了解某一学生的详细信息,点击后面的“查看”会进入详情界面;
(4)班级信息:点击“班级信息”这个菜单,可以查看到系统的班级信息,支持通过班级名称对班级信息进行查询,如果想要了解某一班级的详细信息,点击后面的“详情”会进入详情界面;
(5)课程安排:点击“课程安排”这个菜单,可以查看到所有的课程安排,支持通过课程名称或者学年对课程安排进行查询,如果想要了解某一课程安排的详细信息,点击后面的“详情”会进入详情界面;同时支持在此页面对学生成绩或成绩分析进行操作。
(6)学生成绩:点击“学生成绩”这个按钮可以查看到所有的学生信息,教师对学生成绩进行添加,支持通过课程名称或者学生姓名进行查询学生成绩,如果想要了解某一学生的详细成绩,点击后面的“详情”会进入详情界面,同时可以对学生成绩进行导出,根据提示输入对应的信息,点击“提交”后,成绩就导出成功了;
(7)成绩分析:点击“成绩分析”这个按钮可以查看到自己添加的成绩分析,支持通过课程名称或者考试名称进行查询成绩分析,同时可以对所添加的成绩分析进行删除;
(8)通知公告:点击“通知公告”这个菜单,可以查看到系统中所有添加的通知公告信息,支持通过标题对通知公告信息进行查询,如果想要了解某一通知公告的详细信息,点击后面的“详情”会进入详情界面;
管理员端:
(1)个人资料:管理在登录以后可以修改自己的个人资料以及对自己账号登录的密码进行修改;
(2)用户管理:管理员可以对系统中所有的用户角色进行管控,包含了管理员、学生以及教师这三种角色,如果需要添加新的用户,点击页面中的“添加”按钮根据提示输入上用户信息,点击“提交”以后在对应的用户界面就可以查看到了,可以点击用户后面的“删除”按钮直接删除某一用户。
(3)班级信息:点击“班级信息”这个按钮可以查看到系统中所有的班级信息,支持通过班级名称进行查询班级信息,如果想要添加新的班级信息,点击“添加”按钮然后根据提示输入班级信息,点击“提交”后,在班级信息界面就会显示新增的班级信息,可以点击某一班级信息查看班级信息的详情,也可以直接点击“删除”进行删除班级信息;
(4)课程安排:点击“课程安排”这一按钮可以查看到系统当中所有的课程安排,支持通过课程名称或学年进行查询课程安排,如果想要添加新的课程安排,点击“添加”按钮,然后根据提示填写好课程安排的具体信息,点击提交所添加的课程安排在数据库就保存下来了,也可以选择要删除的课程安排直接点击“删除按钮”进行课程安排删除。
(5)学生成绩:点击“学生成绩”这个按钮可以查看到所有的学生成绩,支持通过课程名称或者学生姓名进行查询学生成绩,如果想要了解某一学生成绩的详细信息,点击后面的“详情”会进入详情界面。
(6)成绩分析:点击“成绩分析”这个按钮可以查看到所有的成绩分析,支持通过课程名称或者考试名称进行查询成绩分析,如果想要了解某一成绩分析的详细信息,点击后面的“详情”会进入详情界面。
(7)通知公告:点击“通知公告”这个菜单,可以查看到系统中所有添加的通知公告信息,支持通过标题对通知公告信息进行查询,如果想要添加新的通知公告,点击“添加”按钮,根据提示输入通知公告信息,点击“提交”按钮,新的通知公告信息就在系统中显示出来了,也可以对添加的通知公告信息进行删除;
学生成绩管理系统的非功能性需求比如自助学生成绩管理系统的安全性怎么样,可靠性怎么样,性能怎么样,可拓展性怎么样等。具体可以表示在如下3-1表格中:
表2.1 学生成绩管理系统非功能需求表
| 安全性 | 主要指学生成绩管理系统数据库的安装,数据库的使用和密码的设定必须合乎规范。 |
| 可靠性 | 可靠性是指学生成绩管理系统能够安装用户的指示进行操作,经过测试,可靠性90%以上。 |
| 性能 | 性能是影响学生成绩管理系统占据市场的必要条件,所以性能最好要佳才好。 |
| 可扩展性 | 比如数据库预留多个属性,比如接口的使用等确保了系统的非功能性需求。 |
| 易用性 | 用户只要跟着学生成绩管理系统的页面展示内容进行操作,就可以了。 |
| 可维护性 | 学生成绩管理系统开发的可维护性是非常重要的,经过测试,可维护性没有问题 |
学生成绩管理系统中学生角色用例图如图2.1所示:

图2.1 学生角色用例图
学生成绩管理系统教师角色用例图如图2.2所示:

图2.2 教师角色用例图
学生成绩管理系统中管理员角色用例图如图2.3所示:

图2.3 管理员角色用例图
-
3 章 学生成绩管理系统总体设计
在分析了项目开发的背景、意义以及其开发的可行性后,接下来就是探讨项目的功能划分,以及具体实现的时候对项目数据库各种表的设计,在本章会做一个系统的介绍。
系功能模块的设计就是把系统具体要实现哪些功能,功能如何划分做一个系统的架构,以模块图的方式展示出来,方便我们进行功能得罗列以及涉及。在系统的功能方面,项目分成了管理员+教师+学生三个模块,每个模块登录进去对应相应的功能,具体的功能模块图如图3.1所示。
图3.1 学生成绩管理系统功能模块图
数据库的设计承载者系统的各种数据,在一个系统中各种数据都需要一个专门的容器,数据库就是这个容器,在建立数据库的时候,主要是数据库模型的设计以及各个数据库表的设计两部分。
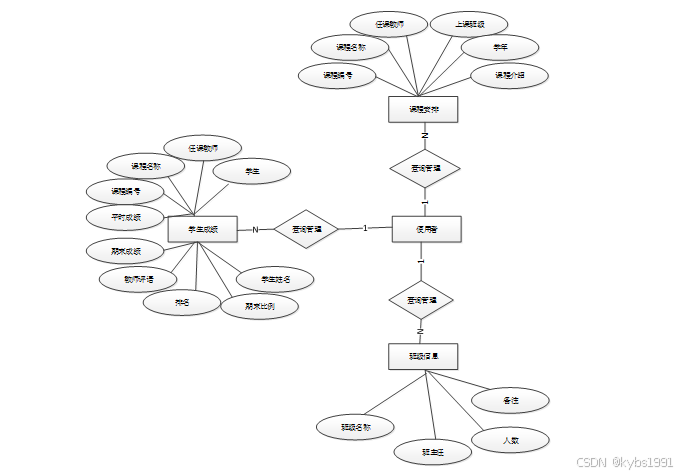
下面是整个学生成绩管理系统中主要的数据库表总E-R实体关系图。
图3.2 学生成绩管理系统总E-R关系图
通过前面E-R关系图可以看到项目需要创建很多个数据表。以下是项目中的主要数据库表的关系模型:
表access_token (登陆访问时长)
| 编号 | 名称 | 数据类型 | 长度 | 小数位 | 允许空值 | 主键 | 默认值 | 说明 |
| 1 | token_id | int | 10 | 0 | N | Y | 临时访问牌ID | |
| 2 | token | varchar | 64 | 0 | Y | N | 临时访问牌 | |
| 3 | info | text | 65535 | 0 | Y | N | ||
| 4 | maxage | int | 10 | 0 | N | N | 2 | 最大寿命:默认2小时 |
| 5 | create_time | timestamp | 19 | 0 | N | N | CURRENT_TIMESTAMP | 创建时间: |
| 6 | update_time | timestamp | 19 | 0 | N | N | CURRENT_TIMESTAMP | 更新时间: |
| 7 | user_id | int | 10 | 0 | N | N | 0 | 用户编号: |
| 编号 | 名称 | 数据类型 | 长度 | 小数位 | 允许空值 | 主键 | 默认值 | 说明 |
| 1 | auth_id | int | 10 | 0 | N | Y | 授权ID: | |
| 2 | user_group | varchar | 64 | 0 | Y | N | 用户组: | |
| 3 | mod_name | varchar | 64 | 0 | Y | N | 模块名: | |
| 4 | table_name | varchar | 64 | 0 | Y | N | 表名: | |
| 5 | page_title | varchar | 255 | 0 | Y | N | 页面标题: | |
| 6 | path | varchar | 255 | 0 | Y | N | 路由路径: | |
| 7 | position | varchar | 32 | 0 | Y | N | 位置: | |
| 8 | mode | varchar | 32 | 0 | N | N | _blank | 跳转方式: |
| 9 | add | tinyint | 3 | 0 | N | N | 1 | 是否可增加: |
| 10 | del | tinyint | 3 | 0 | N | N | 1 | 是否可删除: |
| 11 | set | tinyint | 3 | 0 | N | N | 1 | 是否可修改: |
| 12 | get | tinyint | 3 | 0 | N | N | 1 | 是否可查看: |
| 13 | field_add | text | 65535 | 0 | Y | N | 添加字段: | |
| 14 | field_set | text | 65535 | 0 | Y | N | 修改字段: | |
| 15 | field_get | text | 65535 | 0 | Y | N | 查询字段: | |
| 16 | table_nav_name | varchar | 500 | 0 | Y | N | 跨表导航名称: | |
| 17 | table_nav | varchar | 500 | 0 | Y | N | 跨表导航: | |
| 18 | option | text | 65535 | 0 | Y | N | 配置: | |
| 19 | create_time | timestamp | 19 | 0 | N | N | CURRENT_TIMESTAMP | 创建时间: |
| 20 | update_time | timestamp | 19 | 0 | N | N | CURRENT_TIMESTAMP | 更新时间: |
| 编号 | 名称 | 数据类型 | 长度 | 小数位 | 允许空值 | 主键 | 默认值 | 说明 |
| 1 | class_information_id | int | 10 | 0 | N | Y | 班级信息ID | |
| 2 | class_name | varchar | 64 | 0 | Y | N | 班级名称 | |
| 3 | class_teacher | varchar | 64 | 0 | Y | N | 班主任 | |
| 4 | number_of_people | int | 10 | 0 | Y | N | 0 | 人数 |
| 5 | remarks | varchar | 64 | 0 | Y | N | 备注 | |
| 6 | recommend | int | 10 | 0 | N | N | 0 | 智能推荐 |
| 7 | create_time | datetime | 19 | 0 | N | N | CURRENT_TIMESTAMP | 创建时间 |
| 8 | update_time | timestamp | 19 | 0 | N | N | CURRENT_TIMESTAMP | 更新时间 |
| 编号 | 名称 | 数据类型 | 长度 | 小数位 | 允许空值 | 主键 | 默认值 | 说明 |
| 1 | course_arrangement_id | int | 10 | 0 | N | Y | 课程安排ID | |
| 2 | course_id | varchar | 64 | 0 | Y | N | 课程编号 | |
| 3 | course_name | varchar | 64 | 0 | Y | N | 课程名称 | |
| 4 | teacher | int | 10 | 0 | Y | N | 0 | 任课教师 |
| 5 | class | varchar | 64 | 0 | Y | N | 上课班级 | |
| 6 | school_year | varchar | 64 | 0 | Y | N | 学年 | |
| 7 | course_introduction | text | 65535 | 0 | Y | N | 课程介绍 | |
| 8 | recommend | int | 10 | 0 | N | N | 0 | 智能推荐 |
| 9 | create_time | datetime | 19 | 0 | N | N | CURRENT_TIMESTAMP | 创建时间 |
| 10 | update_time | timestamp | 19 | 0 | N | N | CURRENT_TIMESTAMP | 更新时间 |
| 编号 | 名称 | 数据类型 | 长度 | 小数位 | 允许空值 | 主键 | 默认值 | 说明 |
| 1 | hits_id | int | 10 | 0 | N | Y | 点赞ID: | |
| 2 | user_id | int | 10 | 0 | N | N | 0 | 点赞人: |
| 3 | create_time | timestamp | 19 | 0 | N | N | CURRENT_TIMESTAMP | 创建时间: |
| 4 | update_time | timestamp | 19 | 0 | N | N | CURRENT_TIMESTAMP | 更新时间: |
| 5 | source_table | varchar | 255 | 0 | Y | N | 来源表: | |
| 6 | source_field | varchar | 255 | 0 | Y | N | 来源字段: | |
| 7 | source_id | int | 10 | 0 | N | N | 0 | 来源ID: |
| 编号 | 名称 | 数据类型 | 长度 | 小数位 | 允许空值 | 主键 | 默认值 | 说明 |
| 1 | logistics_delivery_id | int | 10 | 0 | N | Y | 物流配送ID | |
| 2 | order_number | varchar | 64 | 0 | Y | N | 订单号 | |
| 3 | product_name | varchar | 64 | 0 | Y | N | 商品名称 | |
| 4 | purchase_quantity | varchar | 64 | 0 | Y | N | 购买数量 | |
| 5 | total_transaction_amount | double | 11 | 2 | Y | N | 0.00 | 交易总额 |
| 6 | the_date_of_issuance | date | 10 | 0 | Y | N | 发货日期 | |
| 7 | delivery_number | varchar | 30 | 0 | Y | N | 配送订单 | |
| 8 | ordinary_users | int | 10 | 0 | Y | N | 0 | 普通用户 |
| 9 | shipping_address | varchar | 64 | 0 | Y | N | 收货地址 | |
| 10 | delivery_status | varchar | 64 | 0 | Y | N | 配送状态 | |
| 11 | signing_status | varchar | 64 | 0 | Y | N | 签收状态 | |
| 12 | recommend | int | 10 | 0 | N | N | 0 | 智能推荐 |
| 13 | contact_name | varchar | 255 | 0 | Y | N | 联系人名字 | |
| 14 | merchant_id | int | 10 | 0 | Y | N | 商家id | |
| 15 | create_time | datetime | 19 | 0 | N | N | CURRENT_TIMESTAMP | 创建时间 |
| 16 | update_time | timestamp | 19 | 0 | N | N | CURRENT_TIMESTAMP | 更新时间 |
| 编号 | 名称 | 数据类型 | 长度 | 小数位 | 允许空值 | 主键 | 默认值 | 说明 |
| 1 | notice_announcement_id | int | 10 | 0 | N | Y | 通知公告ID | |
| 2 | title | varchar | 64 | 0 | Y | N | 标题 | |
| 3 | publisher | varchar | 64 | 0 | Y | N | 发布人 | |
| 4 | published_on | date | 10 | 0 | Y | N | 发布时间 | |
| 5 | relevant_attachments | varchar | 255 | 0 | Y | N | 相关附件 | |
| 6 | content | text | 65535 | 0 | Y | N | 内容 | |
| 7 | recommend | int | 10 | 0 | N | N | 0 | 智能推荐 |
| 8 | create_time | datetime | 19 | 0 | N | N | CURRENT_TIMESTAMP | 创建时间 |
| 9 | update_time | timestamp | 19 | 0 | N | N | CURRENT_TIMESTAMP | 更新时间 |
| 编号 | 名称 | 数据类型 | 长度 | 小数位 | 允许空值 | 主键 | 默认值 | 说明 |
| 1 | performance_analysis_id | int | 10 | 0 | N | Y | 成绩分析ID | |
| 2 | course_id | varchar | 64 | 0 | Y | N | 课程编号 | |
| 3 | course_name | varchar | 64 | 0 | Y | N | 课程名称 | |
| 4 | teacher | int | 10 | 0 | Y | N | 0 | 任课教师 |
| 5 | exam_name | varchar | 64 | 0 | Y | N | 考试名称 | |
| 6 | number_of_examiners | int | 10 | 0 | Y | N | 0 | 考试人数 |
| 7 | average_score | int | 10 | 0 | Y | N | 0 | 平均分 |
| 8 | maximum_score | int | 10 | 0 | Y | N | 0 | 最高分 |
| 9 | lowest_score | int | 10 | 0 | Y | N | 0 | 最低分 |
| 10 | performance_analysis | text | 65535 | 0 | Y | N | 成绩分析 | |
| 11 | recommend | int | 10 | 0 | N | N | 0 | 智能推荐 |
| 12 | create_time | datetime | 19 | 0 | N | N | CURRENT_TIMESTAMP | 创建时间 |
| 13 | update_time | timestamp | 19 | 0 | N | N | CURRENT_TIMESTAMP | 更新时间 |
| 编号 | 名称 | 数据类型 | 长度 | 小数位 | 允许空值 | 主键 | 默认值 | 说明 |
| 1 | sensitive_vocabulary_id | int | 10 | 0 | N | Y | 敏感词汇ID | |
| 2 | sensitive_vocabulary | varchar | 64 | 0 | Y | N | 敏感词汇 | |
| 3 | create_time | datetime | 19 | 0 | N | N | CURRENT_TIMESTAMP | 创建时间 |
| 4 | update_time | timestamp | 19 | 0 | N | N | CURRENT_TIMESTAMP | 更新时间 |
| 编号 | 名称 | 数据类型 | 长度 | 小数位 | 允许空值 | 主键 | 默认值 | 说明 |
| 1 | student_grades_id | int | 10 | 0 | N | Y | 学生成绩ID | |
| 2 | course_id | varchar | 64 | 0 | Y | N | 课程编号 | |
| 3 | course_name | varchar | 64 | 0 | Y | N | 课程名称 | |
| 4 | teacher | int | 10 | 0 | Y | N | 0 | 任课教师 |
| 5 | school_year | varchar | 64 | 0 | Y | N | 学年 | |
| 6 | student | int | 10 | 0 | Y | N | 0 | 学生 |
| 7 | student_name | varchar | 64 | 0 | Y | N | 学生姓名 | |
| 8 | regular_grades | varchar | 64 | 0 | Y | N | 平时成绩 | |
| 9 | daily_ratio | varchar | 64 | 0 | Y | N | 平时比例 | |
| 10 | final_exam | varchar | 64 | 0 | Y | N | 期末成绩 | |
| 11 | closing_ratio | varchar | 64 | 0 | Y | N | 期末比例 | |
| 12 | total_score | varchar | 64 | 0 | Y | N | 总成绩 | |
| 13 | grade_level | varchar | 64 | 0 | Y | N | 成绩等级 | |
| 14 | ranking | varchar | 64 | 0 | Y | N | 排名 | |
| 15 | teachers_comments | text | 65535 | 0 | Y | N | 教师评语 | |
| 16 | recommend | int | 10 | 0 | N | N | 0 | 智能推荐 |
| 17 | create_time | datetime | 19 | 0 | N | N | CURRENT_TIMESTAMP | 创建时间 |
| 18 | update_time | timestamp | 19 | 0 | N | N | CURRENT_TIMESTAMP | 更新时间 |
| 编号 | 名称 | 数据类型 | 长度 | 小数位 | 允许空值 | 主键 | 默认值 | 说明 |
| 1 | student_users_id | int | 10 | 0 | N | Y | 学生用户ID | |
| 2 | student_id | varchar | 64 | 0 | Y | N | 学号 | |
| 3 | student_name | varchar | 64 | 0 | Y | N | 学生姓名 | |
| 4 | gender | varchar | 64 | 0 | Y | N | 性别 | |
| 5 | class_name | varchar | 64 | 0 | Y | N | 班级名称 | |
| 6 | examine_state | varchar | 16 | 0 | N | N | 已通过 | 审核状态 |
| 7 | recommend | int | 10 | 0 | N | N | 0 | 智能推荐 |
| 8 | user_id | int | 10 | 0 | N | N | 0 | 用户ID |
| 9 | create_time | datetime | 19 | 0 | N | N | CURRENT_TIMESTAMP | 创建时间 |
| 10 | update_time | timestamp | 19 | 0 | N | N | CURRENT_TIMESTAMP | 更新时间 |
| 编号 | 名称 | 数据类型 | 长度 | 小数位 | 允许空值 | 主键 | 默认值 | 说明 |
| 1 | teacher_users_id | int | 10 | 0 | N | Y | 教师用户ID | |
| 2 | teacher_id | varchar | 64 | 0 | Y | N | 教师工号 | |
| 3 | teachers_name | varchar | 64 | 0 | Y | N | 教师姓名 | |
| 4 | examine_state | varchar | 16 | 0 | N | N | 已通过 | 审核状态 |
| 5 | recommend | int | 10 | 0 | N | N | 0 | 智能推荐 |
| 6 | user_id | int | 10 | 0 | N | N | 0 | 用户ID |
| 7 | create_time | datetime | 19 | 0 | N | N | CURRENT_TIMESTAMP | 创建时间 |
| 8 | update_time | timestamp | 19 | 0 | N | N | CURRENT_TIMESTAMP | 更新时间 |
| 编号 | 名称 | 数据类型 | 长度 | 小数位 | 允许空值 | 主键 | 默认值 | 说明 |
| 1 | upload_id | int | 10 | 0 | N | Y | 上传ID | |
| 2 | name | varchar | 64 | 0 | Y | N | 文件名 | |
| 3 | path | varchar | 255 | 0 | Y | N | 访问路径 | |
| 4 | file | varchar | 255 | 0 | Y | N | 文件路径 | |
| 5 | display | varchar | 255 | 0 | Y | N | 显示顺序 | |
| 6 | father_id | int | 10 | 0 | Y | N | 0 | 父级ID |
| 7 | dir | varchar | 255 | 0 | Y | N | 文件夹 | |
| 8 | type | varchar | 32 | 0 | Y | N | 文件类型 |
| 编号 | 名称 | 数据类型 | 长度 | 小数位 | 允许空值 | 主键 | 默认值 | 说明 |
| 1 | user_id | mediumint | 8 | 0 | N | Y | 用户ID:[0,8388607]用户获取其他与用户相关的数据 | |
| 2 | state | smallint | 5 | 0 | N | N | 1 | 账户状态:[0,10](1可用|2异常|3已冻结|4已注销) |
| 3 | user_group | varchar | 32 | 0 | Y | N | 所在用户组:[0,32767]决定用户身份和权限 | |
| 4 | login_time | timestamp | 19 | 0 | N | N | CURRENT_TIMESTAMP | 上次登录时间: |
| 5 | phone | varchar | 11 | 0 | Y | N | 手机号码:[0,11]用户的手机号码,用于找回密码时或登录时 | |
| 6 | phone_state | smallint | 5 | 0 | N | N | 0 | 手机认证:[0,1](0未认证|1审核中|2已认证) |
| 7 | username | varchar | 16 | 0 | N | N | 用户名:[0,16]用户登录时所用的账户名称 | |
| 8 | nickname | varchar | 16 | 0 | Y | N | 昵称:[0,16] | |
| 9 | password | varchar | 64 | 0 | N | N | 密码:[0,32]用户登录所需的密码,由6-16位数字或英文组成 | |
| 10 | | varchar | 64 | 0 | Y | N | 邮箱:[0,64]用户的邮箱,用于找回密码时或登录时 | |
| 11 | email_state | smallint | 5 | 0 | N | N | 0 | 邮箱认证:[0,1](0未认证|1审核中|2已认证) |
| 12 | avatar | varchar | 255 | 0 | Y | N | 头像地址:[0,255] | |
| 13 | create_time | timestamp | 19 | 0 | N | N | CURRENT_TIMESTAMP | 创建时间: |
| 编号 | 名称 | 数据类型 | 长度 | 小数位 | 允许空值 | 主键 | 默认值 | 说明 |
| 1 | group_id | mediumint | 8 | 0 | N | Y | 用户组ID:[0,8388607] | |
| 2 | display | smallint | 5 | 0 | N | N | 100 | 显示顺序:[0,1000] |
| 3 | name | varchar | 16 | 0 | N | N | 名称:[0,16] | |
| 4 | description | varchar | 255 | 0 | Y | N | 描述:[0,255]描述该用户组的特点或权限范围 | |
| 5 | source_table | varchar | 255 | 0 | Y | N | 来源表: | |
| 6 | source_field | varchar | 255 | 0 | Y | N | 来源字段: | |
| 7 | source_id | int | 10 | 0 | N | N | 0 | 来源ID: |
| 8 | register | smallint | 5 | 0 | Y | N | 0 | 注册位置: |
| 9 | create_time | timestamp | 19 | 0 | N | N | CURRENT_TIMESTAMP | 创建时间: |
| 10 | update_time | timestamp | 19 | 0 | N | N | CURRENT_TIMESTAMP | 更新时间: |
-
4 章 关键模块的设计与实现
管理员、教师和学生在登录界面输入账号+密码,点击“登录”按钮,系统在用户数据库表中会对管理员、教师和学生的账号进行匹配,账号+密码正确的话,就会登录到系统中各个用户的主管理界面,否则提示对应的信息,返回到登录的界面,其主界面展示如下图4.1所示。
图4.1 登录界面图
注册模块满足学生部分,当学生想要进行学生相关信息的查询管理的时候,就必须进行登录,如果没有账号的话,在登录界面,点击“注册”按钮就会跳转到注册的界面,根据提示填写好注册信息,添加提交,注册的信息在数据库中就添加完成了,然后再输入填写好的账号和密码进行登录,其主界面展示如下图4.1所示。
图4.2 注册界面图
管理员可以对系统中所有的用户角色进行管控,包含了管理员、学生以及教师这三种角色,如果需要添加新的用户,点击页面中的“添加”按钮根据提示输入上用户信息,点击“提交”以后在对应的用户界面就可以查看到了,可以点击用户后面的“删除”按钮直接删除某一用户,这里以教师用户为例。界面如下图4.3所示。
图4.3 用户管理界面图
-
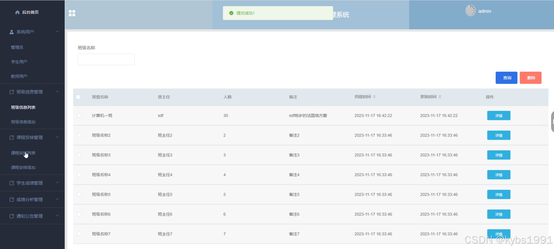
- 班级信息模块
管理员和教师点击“班级信息”这个按钮可以查看到系统中的班级信息,支持通过班级名称进行查询班级信息,如果想要添加新的班级信息,点击“添加”按钮然后根据提示输入班级信息,点击“提交”后,在班级信息界面就会显示新增的班级信息,可以点击某一班级信息查看班级信息的详情,也可以直接点击“删除”进行删除班级信息。界面如下图4.4所示。
图4.4 班级信息界面图
-
- 课程安排模块
点击“课程安排”这个菜单,可以查看到系统中所有添加的课程安排,支持通过课程名称对课程安排进行查询,如果想要了解某一课程的详细信息,点击后面的“详情”会进入详情界面,教师支持在此页面对学生成绩或成绩分析进行操作,点击“学生成绩/成绩分析”按钮,根据提示填写对应的信息,点击“提交”按钮,信息没有错误在数据库就会提交成功,界面如下图4.5所示。
图4.5 课程安排界面图
-
- 学生成绩模块
学生点击“学生成绩”这个菜单,可以查看到系统中所有学生成绩信息,支持通过课程名称、学年、学生姓名、成绩等级对学生成绩进行查询,如果想要导出学生成绩详细信息,点击后面的“导出”会进入导出界面,点击“提交”按钮,导出成功。界面如下图4.6所示。
图4.6 学生成绩界面图
-
- 成绩分析模块
教师点击“成绩分析”这个按钮可以查看到自己添加的成绩分析,支持通过课程名称或者考试名称进行查询成绩分析,同时可以对所添加的成绩分析进行删除。界面如下图4.7所示。
图4.7 成绩分析界面图
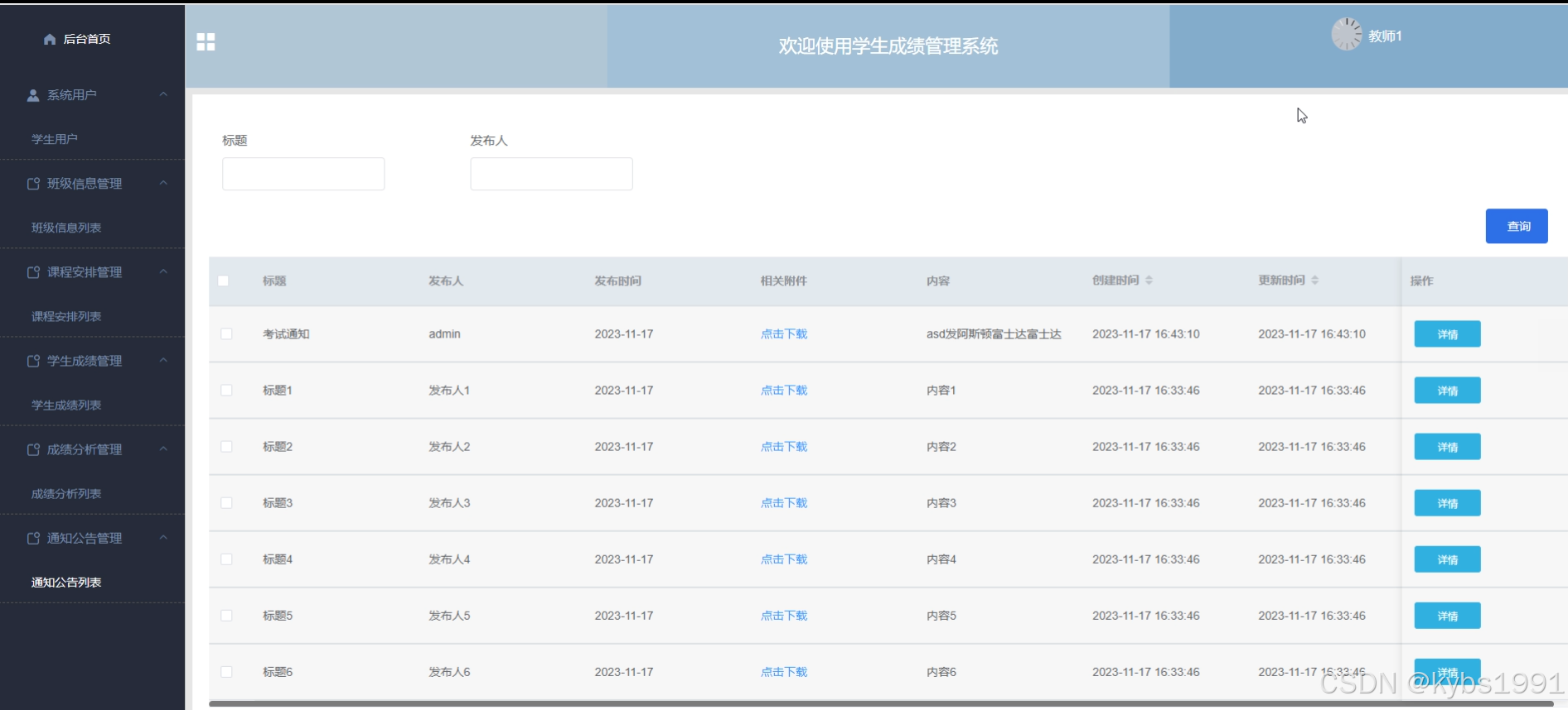
点击“通知公告”这个菜单,可以查看到系统中所有添加的通知公告信息,支持通过标题对通知公告信息进行查询,只有管理员用户可以添加新的通知公告,点击“添加”按钮,根据提示输入通知公告信息,点击“提交”按钮,新的通知公告信息就在系统中显示出来了,也可以对添加的通知公告信息进行删除。界面如下图4.8所示。
图4.8 通知公告界面图
通过前面章节的介绍,我们可以看到本学生成绩管理系统已经完成了,但是能不能投入使用还是未知,因为在每个项目正式使用之前必须对开发的项目进行测试,如果不进行测试一旦投入使用可能会出现很多未可知的问题,比如使用人数太多导致系统瘫痪,比如某一功能存在bug信息填写错误等等,这些错误将给使用者带来很多的困扰,甚至造成更大的损失,因此测试是项目投入使用的最后一步,为用户提供一个运行顺畅、完美的项目也就是我们进行最后测试的目的。
用户登录功能测试:
表5.1 用户登录功能测试表
| 测试名称 | 测试功能 | 操作过程 | 预期结果 | 测试结果 |
| 用户登录模块测试 | 用户登录成功的情况 | 点击前登录界面输入账号和密码分别输入admin和admin后点击“登录”按钮。 | 登录成功并调整到用户界面 | 正确 |
班级信息添加功能测试:
表5.2 班级信息添加功能测试表
| 测试名称 | 测试功能 | 操作过程 | 预期结果 | 测试结果 |
| 班级信息添加模块测试 | 班级信息添加成功的情况 | 在班级信息的页面中将点击添加,输入班级信息相关信息,输入正确的信息后然后点击“提交”按钮。 | 提示添加成功 | 正确 |
| 班级信息添加模块测试 | 班级信息添加失败的情况 | 在班级信息页面中不填写的班主任,其他信息正常输入“提交”按钮。 | 提示“添加失败,信息不能为空” | 正确 |
查询学生成绩信息功能模块测试:
表5.3 查询学生成绩信息功能测试表
| 测试名称 | 测试功能 | 操作过程 | 预期结果 | 测试结果 |
| 查询课程成绩信息功能测试 | 查询成功的情况 | 在学生成绩界面输入课程名称或者学生姓名进行查询 | 查询成功 | 正确 |
课程安排信息添加功能测试:
表5.4 课程安排添加功能测试表
| 测试名称 | 测试功能 | 操作过程 | 预期结果 | 测试结果 |
| 课程安排添加模块测试 | 课程安排添加成功的情况 | 在课程安排的页面中将点击添加,输入课程相关信息,输入正确的信息后然后点击“提交”按钮。 | 提示添加成功 | 正确 |
| 课程安排添加模块测试 | 课程安排添加失败的情况 | 在课程安排页面中不填写的上课班级,其他信息正常输入“提交”按钮。 | 提示“添加失败,信息不能为空” | 正确 |
通过编写学生成绩管理系统的测试用例,已经检测完毕用户的登录模块、班级信息添加模块、查询学生成绩模块、课程安排添加模块的功能测试,在对以上功能得测试过程中,发现了系统中的很多漏送并进行了完善,经过多人在线进行测试,系统完全可以正常运行,当然在后期的维护中系统将不断完善。
-
6 章 结论
通过对Django学生成绩管理系统的研究和分析,本论文总结了该系统的优势和应用效果,并展望了未来的发展方向。
总结部分:Django学生成绩管理系统是一种高效、可靠的工具,能够帮助学校或教育机构更好地管理和跟踪学生的成绩。该系统基于Django框架开发,具有灵活性、可扩展性和易用性的优势。它提供了一个集中化的平台,使教师能够轻松录入和更新学生的成绩,并为学生提供了方便的途径来查看和监控学习进展。此外,该系统还支持统计功能,可以帮助教育机构进行全面的数据分析和评估。研究结果表明,该系统在提高学校教育管理效率和质量方面具有显著的作用。
展望部分:尽管Django学生成绩管理系统已经取得了一定的成果,但仍然存在一些潜在的改进空间和发展方向。首先,可以进一步完善系统的功能和界面设计,使其更加符合用户需求和使用习惯。其次,可以引入更多的智能化技术,如数据挖掘算法,以提供更精准的成绩分析和预测功能。此外,可以将该系统与其他教育管理系统进行集成,实现更高效的信息共享和协同工作。另外,随着移动互联网的快速发展,可以考虑开发适用于移动设备的Django学生成绩管理应用,提供更便捷的使用体验。
未来的研究可以进一步深入探索Django学生成绩管理系统在不同教育环境下的应用效果,并结合教育教学理论进行更加深入的评估和改进。同时,可以拓展研究范围,探索其他教育管理领域中Django框架的应用潜力。总之,Django学生成绩管理系统作为一种创新的教育管理工具,具有广阔的应用前景和研究价值。
参考文献
[1]陈克海,张金兰,解学通.Python程序设计课程思政教改研究[J].现代商贸工业,2023,44(23):227-229.DOI:10.19311/j.cnki.1672-3198.2023.23.075
[2]姚茵.Python语言框架下计算方法课程思政建设研究[J].电脑知识与技术,2023,19(27):167-170.DOI:10.14004/j.cnki.ckt.2023.1452
[3]夏小翔.基于Echarts学生成绩管理系统设计[J].鄂州大学学报,2023,30(05):99-101.DOI:10.16732/j.cnki.jeu.2023.05.036
[4]R. J P .Python. An Introduction to Programming[M].De Gruyter:2023-07-21.
[5]R. J P .Python. An Introduction to Programming[M].De Gruyter:2023-07-21.
[6]Allen C ,Mazanko A ,Abdehagh N , et al.A New ODE-Based Julia Implementation of the Anaerobic Digestion Model No. 1 Greatly Outperforms Existing DAE-Based Java and Python Implementations[J].Processes,2023,11(7):
[7]杨洪涛.基于Python+MySQL的学生成绩管理系统的设计与实现[J].电脑编程技巧与维护,2023,(05):86-89.DOI:10.16184/j.cnki.comprg.2023.05.036
[8]仲浩.基于云平台的成绩管理系统的设计与实现[J].电子制作,2022,30(23):54-56+46.DOI:10.16589/j.cnki.cn11-3571/tn.2022.23.005
[9]曾伟梁,李佳宁.基于Java Web MVC框架的学生成绩管理系统设计[J].南昌师范学院学报,2020,41(06):37-40.
[10]石国涛,李泽华,李勇等.学生成绩管理系统的设计与开发研究[J].现代信息科技,2020,4(19):48-52.DOI:10.19850/j.cnki.2096-4706.2020.19.012
[11]江志华.学生成绩管理系统的设计与实现[J].信息与电脑(理论版),2020,32(10):79-81.
[12]原容莲.高职院校学生成绩管理现状及对策分析[J].广西教育,2020,(07):22-23.
[13]时义斌.高校学生信息管理系统的设计与实现[J].数码世界,2020,(02):205.
[14]王鑫,胡辉.基于C语言的学生成绩管理系统的实现[J].河北理科教学研究,2019,(04):45-46.
[15]郭玉芝,周太宇.基于SSM框架的高校学生平时成绩管理系统的设计与实现[J].现代信息科技,2019,3(23):17-19.DOI:10.19850/j.cnki.2096-4706.2019.23.006
致谢
至此论文结束,感谢您的阅读。在此我要特别的感谢我的导师,虽然我在实习期间很忙,论文撰写的时候经常是停停改改,但是我的导师依旧十分的负责,时不时的询问我的任务进展情况,跟进我的论文进度,在指导老师的帮助下,我逐步完成了自己的论文和程序,从导师身上也学习到很多知识和经验,这些知识和经验令我受益匪浅。同时我也从导师身上看到了自己的不足,不论是在技术层面上还是在对待工作的态度上,导师如同明镜一般照出了我的缺点我的不足。此外,我还要感谢在我实习期间在论文和程序上帮助过我的同学和社会人士,此前我对于SSM框架方面的一些知识还不了解,是他们在我编写程序过程中给了我很多的启发和感想,也帮助了我对于程序的调试和检测。没有他们我是不能顺利完成本次毕业设计的。至此,我的毕业设计就花上了一个圆满的句号了。
请关注点赞+私信博主,免费领取项目源码
678

被折叠的 条评论
为什么被折叠?



