摘 要
随着人们对健康饮食的关注和农产品市场的扩大,传统农产品交易方式存在信息不对称、供应链不透明等问题。为解决这一问题,我们选择开发一个高效、可靠的“好农人”农产品指南系统作为研究选题。该系统旨在提供一个综合平台,集知识培训、用户信息管理、取消订单、商城管理等功能于一体,以满足用户对优质农产品的需求。通过系统的知识培训模块,用户可以获取有关农产品种植、养殖、加工等方面的专业知识,提高对农产品的选择能力和信任度。用户信息管理模块允许用户建立个人账户,记录购买历史和偏好,并接收定制化的推荐和优惠信息,提升用户体验和满意度。取消订单和商城管理模块为用户提供了方便的农产品购买和订单管理功能,同时也为农民和农产品经营者提供了推广和销售自己农产品的平台,促进了农产品市场的发展与升级。通过合理的架构设计和技术实现,我们将构建一个功能丰富、用户友好的系统,提高农产品交易的透明度,使消费者能够准确获取到农产品的生产过程和质量信息,从而选择到优质的农产品,促进农产品市场的发展与升级。
本研究将运用SSM(Spring+SpringMVC+MyBatis)框架及相关技术,采用Java作为后端开发语言,HTML、CSS和JavaScript作为前端开发语言。通过合理的架构设计和技术实现,我们将构建一个功能丰富、用户友好的系统,提供便捷的农产品购买和指南服务。
关键词:Java开发语言;SSM框架技术;“好农人”农产品指南系统
Abstract
With people's attention to healthy eating and the expansion of the agricultural product market, traditional agricultural product trading methods face problems such as information asymmetry and opaque supply chains. To address this issue, we have chosen to develop an efficient and reliable "Good Farmer" agricultural product guide system as our research topic. The system aims to provide a comprehensive platform that integrates knowledge training, user information management, order cancellation, mall management, and other functions to meet the needs of users for high-quality agricultural products. Through the knowledge training module of the system, users can obtain professional knowledge about agricultural product cultivation, breeding, processing, and other aspects, improving their ability and trust in selecting agricultural products. The user information management module allows users to establish personal accounts, record purchase history and preferences, and receive customized recommendations and discount information to improve user experience and satisfaction. The cancellation order and mall management module provides users with convenient agricultural product purchasing and order management functions, as well as a platform for farmers and agricultural product operators to promote and sell their agricultural products, promoting the development and upgrading of the agricultural product market. Through reasonable architecture design and technological implementation, we will build a functionally rich and user-friendly system to improve the transparency of agricultural product transactions, enabling consumers to accurately obtain production process and quality information of agricultural products, thereby selecting high-quality agricultural products and promoting the development and upgrading of the agricultural product market.
This study will use the SSM (Spring+SpringMVC+MyBatis) framework and related technologies, using Java as the backend development language and HTML, CSS, and JavaScript as the frontend development languages. Through reasonable architecture design and technological implementation, we will build a functional and user-friendly system that provides convenient agricultural product purchasing and guidance services.
Keywords: Java development language; SSM framework technology; "Good Farmer" Agricultural Product Guide System
目 录
致谢 37
-
绪论
- 选题背景
随着人们对食品安全和健康的日益关注,消费者对农产品的质量、安全和可追溯性要求越来越高。然而,在市场上存在大量的农产品品牌和供应商,消费者很难获取准确和全面的农产品信息,从而难以做出明智的购买决策。此外,农产品供应链中还存在信息不对称的问题,农产品供应商难以直接与消费者建立联系,导致了农产品销售渠道的局限性。
因此,开发一个农产品指南系统,整合各个农产品供应商的信息和产品数据,为消费者提供全面、准确的农产品指南是非常必要和有意义的。
该系统将帮助消费者更好地了解农产品的特点、生产过程和产地信息,使他们能够做出明智的购买决策。同时,该系统也为农产品供应商提供了一个展示和推广自己产品的平台,能够与消费者建立直接的联系,促进农产品市场的发展和可持续农业的推广。
通过开发好农人农产品指南系统,可以有效缩小消费者和农产品供应商之间的信息鸿沟,提升农产品市场的透明度和可信度,推动农产品行业的发展和提高消费者的购买体验。
-
- 研究意义
本研究旨在开发一个高效、可靠的“好农人”农产品指南系统,通过利用SSM框架和相关技术的应用,解决传统农产品交易方式存在的问题。该系统的研究意义主要体现在以下几个方面:首先,提升农产品交易的透明度,使消费者能够获取到农产品的详细信息,从而选择优质的农产品。其次,促进农产品市场的发展与升级,为农民和农产品经营者提供更多机会来推广和销售农产品。第三,提供便捷的购买和配送服务,使消费者能够轻松地获取到新鲜、优质的农产品。最后,促进农业科技的应用与推广,为农民提供农业知识培训和最新的种植/养殖技术,提高农产品的产量和质量。综上所述,本研究对改善农产品交易方式、促进农产品市场发展与升级、提供便捷的购买和配送服务,以及促进农业科技的应用与推广具有重要的研究意义和实际价值。
-
相关技术介绍
- 开发技术说明:
在开发“好农人”农产品指南系统时,将采用一系列技术来实现各项功能。后端开发将使用Java语言,利用Spring框架进行控制器、业务逻辑和数据访问层的管理。前端开发将使用HTML、CSS和JavaScript构建用户友好的界面。同时,将使用SpringMVC框架处理系统的请求和响应,以及MyBatis框架来实现与数据库的交互。作为后端数据库,选择了可靠性高且性能优秀的MySQL。通过这些技术的综合应用,将实现系统的核心功能,并提供便捷的购买和指南服务,以满足用户对优质农产品的需求。
-
- Java编程语言
Java编程语言是一种简洁易学、面向对象、平台无关性强的高级编程语言。它由Sun Microsystems(现在是Oracle)公司于1995年推出,以其强大的标准库和多线程支持而备受欢迎。Java具有平台无关性的特点,通过Java虚拟机(JVM)实现了跨操作系统的运行能力。同时,Java还内置了许多安全性特性,如内存管理、异常处理和访问控制等,提供了更高的安全性保障。作为一种广泛应用于软件开发的编程语言,Java在各个领域都得到了广泛的应用,包括Web开发、移动应用、企业级应用等。总之,Java编程语言以其简洁性、可移植性和安全性等特点,成为了众多开发者首选的编程语言之一。
-
- SSM框架介绍
SSM框架是指Spring+SpringMVC+MyBatis三个开源框架的整合,用于Java Web开发。Spring框架提供了控制反转和面向切面编程等特性,简化了开发过程;SpringMVC框架基于Spring,实现了清晰的分层结构和灵活的请求处理;MyBatis框架则提供了轻量级的持久层解决方案,通过XML或注解配置实现Java对象与数据库的交互。整合后的SSM框架充分利用了各个框架的优点,提高了开发效率、降低了代码复杂性,使得Java Web应用程序更易于维护和扩展。因此,SSM框架在企业级应用和互联网项目中被广泛应用。
-
- MySQL数据库
MySQL数据库是一种可靠、稳定且高性能的开源关系型数据库管理系统,被广泛应用于各种规模的应用程序和网站。MySQL具备可扩展性和多用户并发访问能力,可以满足不断增长的数据存储和访问需求。它提供了强大的数据安全功能,包括权限管理、数据加密和备份恢复等,保障数据的完整性和可靠性。MySQL支持跨平台运行,并提供丰富的功能和工具,如内置函数、存储过程、触发器以及图形化管理工具和命令行工具。作为开源免费的数据库解决方案,MySQL在数据库领域拥有广泛的应用和支持者社区,为中小型企业和个人开发者提供了优秀的选择。
为了迎合当今社会的现况,便于在市场中打开局面、占有一席之地;在大数据时代下,所有的信息化资源全部都是共享资源、为了长远性考虑,对此需要考虑如何推动整体的系统开发实现标准化。保证系统成功,所以就必须从效益、技术等上面做可行性报告研究。
-
-
- 操作可行性
-
“好农人”农产品指南系统的注册与登陆页面设计简洁容易应用,可以通过最常见的页面窗口来登录页面,并利用过计算机实现登录功能,因此使用者只要平时利用过计算机都可以实现登录应用。此操作系统的研发工作环境运用了Java技术,并运用了B/S结构,这些研发工作环境都使得此系统功能更为完整,使整个设计更为个性化,使用者功能也更为简洁方便。本管理系统具备了易于运行、容易管理、交互性较好的优点,在实际操作上也是非常简单的。因此,本管理系统也可进行商业设计。
综上所述,该设备的研发符合技术、工艺和技术要求,因此其研发具有可操作性。
-
-
- 技术可行性
-
技术可行性是指所确定的科学技术或决策方法中的科学技术均未突破组织掌握或相关人员熟悉的科学技术资源的界限。在技术研究过程中,应注意全面调查系统研发过程中包含的各种关键技术问题,尽可能选择成熟技术,认真引用先进技术,关注特定的研究平台和开发人员,评估关键技术的有效性。
Java技术对于该“好农人”农产品指南系统的设计和实施很是关键,基于B/S架构的和MySQL数据库管理,对于前台的应用和后台的数据库管理都是至关重要的,要想有效应用该程序,就需要保持功能全面、易懂易简单使用的特性。构建数据库管理时,需要确保数据分析信息完全、数据分析信息稳定性好、数据分析信息稳定性较高的库。在早期,人们对Java的基本重要知识点就有理解和熟悉,对MySQL数据库发生过简要的掌握、熟悉,在早期对软件工程测试,以及UML语言等基础课程发生过大致的掌握和练习,经过对上述课程练习,就能够对上述课程有相应的信息系统开发、检验和判断。
Java可以和MySQL结合起来研发一个“好农人”农产品指南系统,一定是合理而且有效的。
-
- 系统功能需求
需求分析就是分别对操作、技术和管理的可行性来进行具体的分析。本系统用户的主要需求体现在系统用户(管理员、注册用户)、用户信息、知识培训、取消订单、通知公告、资源管理(资讯列表、资讯分类)、交流管理(论坛列表、论坛分类)、商城管理(商城中心、分类列表、订单列表、订单配送)等功能上。这些需求都和数据库表字段密不可分。因此,需求分析是项目中非常关键且特别重要的过程。
注册用户用例图如下所示。

图3-1 注册用户用例图
管理员用例图如下所示。

图3-2 管理员用例图
表3-1 公告浏览用例描述
| 描述项 | 说明 |
| 用例名称 | 公告查询 |
| 用例描述 | 用户可以查看公告的详情 |
| 参与者 | 用户 |
| 前置条件 | 使用者是系统用户类型并成功进入该系统 |
| 后置条件 | 浏览成功 |
| 主事件流 | (1)用户可以浏览公告的模块、公告的内容 (2)用户点击公告可以对公告进行详情阅读 |
| 异常事件流 | e1.报500错误 e2.数据库连接异常 |
表3-1 交流论坛用例描述
| 描述项 | 说明 |
| 用例名称 | 交流论坛 |
| 用例描述 | 用户可以将自己想说的话发表在交流板,其他的用户可以查看,已注册的用户可以回复 |
| 参与者 | 用户 |
| 前置条件 | 用户是注册用户并成功进入该系统 |
| 后置条件 | 交流添加成功且显示在交流板 |
| 主事件流 | 系统检查是否是系统用户 未注册的用户可以查看交流板的内容 已注册的用户的交流表单显示出来可以进行交流和回复他人的交流 |
| 异常事件流 | e1.报500错误 e2.数据库连接异常 e3.交流内容不显示 |
表3-1 发帖用例描述
| 描述项 | 说明 |
| 用例名称 | 发帖 |
| 用例描述 | 在登录成功的条件下,用户可以发布帖子 |
| 参与者 | 用户 |
| 前置条件 | 用户登录成功并进入该系统 |
| 后置条件 | 发布成功 |
| 主事件流 | (1)系统检查是否是系统用户类型 用户输入标题、描述、类型、图片url和内容,开始执行发布用例 (3)发布成功,进入系统的主页 |
| 异常事件流 | e1.报500错误 e2.数据库连接异常 e3.数据内容太长 |
表3-1 个人信息管理用例描述
| 用例名称 | 管理和修改个人信息 |
| 参与者 | 用户 |
| 描述 | 用户查看、修改个人信息 |
| 前置条件 | 用户已登录到系统中 |
| 后置条件 | 无 |
| 事件流 | (1)用户查看个人信息 (2)用户修改个人信息 |
| 补充说明 | (a)用户可修改密码 (b)用户可修改个人资料,例如姓名,头像等 |
表3-1 评论用例描述
| 用例名称 | 评论 |
| 参与者 | 用户 |
| 描述 | 用户发表评论 |
| 前置条件 | 用户已登录 |
| 后置条件 | 评论内容不违规 |
| 事件流 | (1)在评论页输入评论数据,提交评论 (2)更新并显示评论板 |
| 补充说明 | (a)评论内容不能为空 |
表3-1 用户管理用例描述
| 描述项 | 说明 |
| 用例名称 | 用户操作 |
| 用例描述 | 管理员正确登录后台管理的条件下,对用户进行管理 |
| 参与者 | 管理员 |
| 前置条件 | 管理员登录成功并跳转到后台主界面 |
| 后置条件 | 操作成功 |
| 主事件流 | 管理员跳转用户管理页面,查询用户详情的信息 管理员可以删除用户信息 |
| 异常事件流 | e1.报500错误 e2.数据库连接异常 |
表3-1用户信息管理用例描述
| 描述项 | 说明 |
| 用例名称 | 用户信息操作 |
| 用例描述 | 管理员正确登录后台管理的条件下,对用户信息模块进行管理 |
| 参与者 | 管理员 |
| 前置条件 | 管理员成功登录 |
| 后置条件 | 操作成功 |
| 主事件流 | (1)管理员进入用户信息管理页面,查询用户信息的信息 (2)管理员可以对用户信息进行增删除和编辑用户信息操作 (3)管理员新增用户信息,添加成功跳转到查询页面 |
| 异常事件流 | e1.报500错误 e2.数据库连接异常 |
表3-1 知识培训管理用例描述
| 描述项 | 说明 |
| 用例名称 | 知识培训操作 |
| 用例描述 | 管理员正确登录后台管理的条件下,对知识培训模块进行管理 |
| 参与者 | 管理员 |
| 前置条件 | 管理员成功登录 |
| 后置条件 | 操作成功 |
| 主事件流 | (1)管理员进入知识培训管理页面,查询知识培训的信息 (2)管理员可以对知识培训进行增删除和编辑知识培训操作 (3)管理员新增知识培训,添加成功跳转到查询页面 |
| 异常事件流 | e1.报500错误 e2.数据库连接异常 |
表3-1 取消订单管理用例描述
| 描述项 | 说明 |
| 用例名称 | 取消订单操作 |
| 用例描述 | 管理员正确登录后台管理的条件下,对取消订单模块进行管理 |
| 参与者 | 管理员 |
| 前置条件 | 管理员成功登录 |
| 后置条件 | 操作成功 |
| 主事件流 | (1)管理员进入取消订单管理页面,查询取消订单的信息 (2)管理员可以对取消订单进行查询删除和编辑取消订单操作 |
| 异常事件流 | e1.报500错误 e2.数据库连接异常 |
表3-1商城中心管理用例描述
| 描述项 | 说明 |
| 用例名称 | 商城中心操作 |
| 用例描述 | 管理员正确登录后台管理的条件下,对商城中心模块进行管理 |
| 参与者 | 管理员 |
| 前置条件 | 管理员成功登录 |
| 后置条件 | 操作成功 |
| 主事件流 | (1)管理员进入商城中心管理页面,查询商城中心的信息 (2)管理员可以对商城中心进行增删除和编辑商城中心操作 (3)管理员新增商城中心,添加成功跳转到查询页面 |
| 异常事件流 | e1.报500错误 e2.数据库连接异常 |
-
- 系统业务流程分析
管理员权限下的工作流程主要为:管理员通过系统界面提供登录按钮并点击,转入管理员登录界面,并在界面上填入相应的管理员账户和管理员密码,进入管理员权限下的后台系统,并且在系统左侧导航条设置了相应的操作功能。
用户权限下的工作流程主要为:用户通过系统提供的注册功能,进行身份验证并注册,而后在登录界面进行个人身份验证,并且进入用户的个人后台界面,并进行相应的操作。
“好农人”农产品指南系统的业务流程如下图所示。

图3-2 系统业务流程图
“好农人”农产品指南系统整体的功能模块包括管理员+注册用户两个模块,系统的功能结构图如下图所示。

图4-2 系统功能结构图
“好农人”农产品指南系统在前端设计采用多种技术交互使用达到界面简洁大方,使用Java作为系统的编译语言,对于之前的分析所产生的问题进行解决,功能模块设计后进行编码实现具体功能:
登录模块:使用者必须输入正确的账号与密码才能访问系统。
商城中心模块:包括前台的商城中心和后台的商城中心管理,前台让用户购买商品信息,后台查看购买情况。
通知公告管理模块:如果登录当前管理员有公告管理的权限即可以进行公告的查询、新增、删除、修改信息的操作。
用户信息管理模块:管理者根据选择,可以给发布用户信息,在添加用户信息是输入用户信息的详细信息,添加需要上传的文件之后回到用户信息管理界面,在修改用户信息时修改不对的信息,也可以删除重新添加用户信息。
知识培训管理模块:相关权限用户可以进行知识培训的查询、添加、修改、删除操作,也可以对培训名称、培训图片、种植技术、加工方法、市场动态、培训详情等数据项进行单独操作,设置数据类型等参数。
交流论坛模块:包括话题板块模块、发帖、回帖、帖子管理等字模块,交流论坛模块里存在各种各样的话题板块,用户在相应的板块讨论相应的话题,用户在线发帖、回帖,管理人员管理所有论坛的帖子,对违规的在线删帖。
在需求分析中,我们用来分析的对象往往是抽象的概念,所以在这个环节应当避免过于细致的细节分析,而是通过这些抽象的概念来分析实体所具备的属性和实体之间的联系。“好农人”农产品指南系统利用E-R图对上述实体和联系进行描述。

图4-3 注册用户信息E-R关系图

图4-4商城中心信息E-R关系图

图4-5 订单E-R关系图

图4-6 地址E-R关系图

图4-7 评论信息E-R关系图
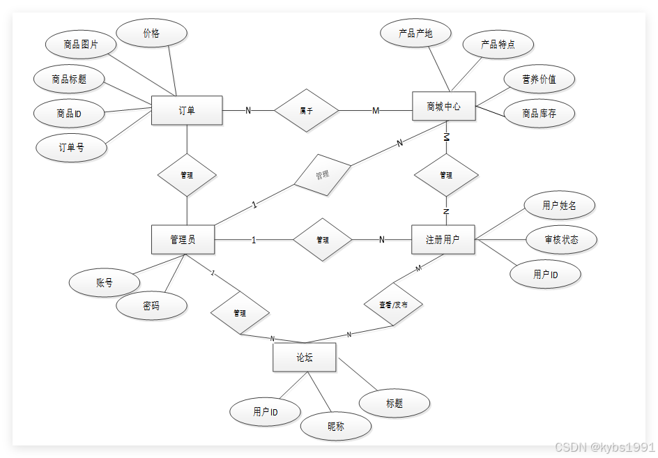
总体ER图如下图所示。

图4-8 总体ER图
通过上一节中“好农人”农产品指南系统中总E-R关系图上得出一共需要创建很多个数据表。在此我主要罗列几个主要的数据库表结构设计。
表address (收货地址)
| 编号 | 名称 | 数据类型 | 长度 | 小数位 | 允许空值 | 主键 | 默认值 | 说明 |
| 1 | address_id | int | 10 | 0 | N | Y | 收货地址: | |
| 2 | name | varchar | 32 | 0 | Y | N | 姓名: | |
| 3 | phone | varchar | 13 | 0 | Y | N | 手机: | |
| 4 | postcode | varchar | 8 | 0 | Y | N | 邮编: | |
| 5 | address | varchar | 255 | 0 | N | N | 地址: | |
| 6 | user_id | mediumint | 8 | 0 | N | N | 用户ID:[0,8388607]用户获取其他与用户相关的数据 | |
| 7 | create_time | timestamp | 19 | 0 | N | N | CURRENT_TIMESTAMP | 创建时间: |
| 8 | update_time | timestamp | 19 | 0 | N | N | CURRENT_TIMESTAMP | 更新时间: |
| 9 | default | bit | 1 | 0 | N | N | 0 | 默认判断 |
| 编号 | 名称 | 数据类型 | 长度 | 小数位 | 允许空值 | 主键 | 默认值 | 说明 |
| 1 | cancel_order_id | int | 10 | 0 | N | Y | 取消订单ID | |
| 2 | user_account | int | 10 | 0 | Y | N | 0 | 用户账号 |
| 3 | user_name | varchar | 64 | 0 | Y | N | 用户姓名 | |
| 4 | order_number | varchar | 64 | 0 | Y | N | 订单编号 | |
| 5 | cancel_time | datetime | 19 | 0 | Y | N | 取消时间 | |
| 6 | reason_for_cancellation | text | 65535 | 0 | Y | N | 取消原因 | |
| 7 | examine_state | varchar | 16 | 0 | N | N | 未审核 | 审核状态 |
| 8 | examine_reply | varchar | 16 | 0 | Y | N | 审核回复 | |
| 9 | create_time | datetime | 19 | 0 | N | N | CURRENT_TIMESTAMP | 创建时间 |
| 10 | update_time | timestamp | 19 | 0 | N | N | CURRENT_TIMESTAMP | 更新时间 |
| 编号 | 名称 | 数据类型 | 长度 | 小数位 | 允许空值 | 主键 | 默认值 | 说明 |
| 1 | cart_id | int | 10 | 0 | N | Y | 购物车ID: | |
| 2 | title | varchar | 64 | 0 | Y | N | 标题: | |
| 3 | img | varchar | 255 | 0 | N | N | 0 | 图片: |
| 4 | user_id | int | 10 | 0 | N | N | 0 | 用户ID: |
| 5 | create_time | timestamp | 19 | 0 | N | N | CURRENT_TIMESTAMP | 创建时间: |
| 6 | update_time | timestamp | 19 | 0 | N | N | CURRENT_TIMESTAMP | 更新时间: |
| 7 | state | int | 10 | 0 | N | N | 0 | 状态:使用中,已失效 |
| 8 | price | double | 9 | 2 | N | N | 0.00 | 单价: |
| 9 | price_ago | double | 9 | 2 | N | N | 0.00 | 原价: |
| 10 | price_count | double | 11 | 2 | N | N | 0.00 | 总价: |
| 11 | num | int | 10 | 0 | N | N | 1 | 数量: |
| 12 | goods_id | mediumint | 8 | 0 | N | N | 商品id:[0,8388607] | |
| 13 | type | varchar | 64 | 0 | N | N | 未分类 | 商品分类: |
| 14 | description | varchar | 255 | 0 | Y | N | 描述:[0,255]用于产品规格描述 |
| 编号 | 名称 | 数据类型 | 长度 | 小数位 | 允许空值 | 主键 | 默认值 | 说明 |
| 1 | comment_id | int | 10 | 0 | N | Y | 评论ID: | |
| 2 | user_id | int | 10 | 0 | N | N | 0 | 评论人ID: |
| 3 | reply_to_id | int | 10 | 0 | N | N | 0 | 回复评论ID:空为0 |
| 4 | content | longtext | 2147483647 | 0 | Y | N | 内容: | |
| 5 | nickname | varchar | 255 | 0 | Y | N | 昵称: | |
| 6 | avatar | varchar | 255 | 0 | Y | N | 头像地址:[0,255] | |
| 7 | create_time | timestamp | 19 | 0 | N | N | CURRENT_TIMESTAMP | 创建时间: |
| 8 | update_time | timestamp | 19 | 0 | N | N | CURRENT_TIMESTAMP | 更新时间: |
| 9 | source_table | varchar | 255 | 0 | Y | N | 来源表: | |
| 10 | source_field | varchar | 255 | 0 | Y | N | 来源字段: | |
| 11 | source_id | int | 10 | 0 | N | N | 0 | 来源ID: |
| 编号 | 名称 | 数据类型 | 长度 | 小数位 | 允许空值 | 主键 | 默认值 | 说明 |
| 1 | forum_id | mediumint | 8 | 0 | N | Y | 论坛id | |
| 2 | display | smallint | 5 | 0 | N | N | 100 | 排序 |
| 3 | user_id | mediumint | 8 | 0 | N | N | 0 | 用户ID |
| 4 | nickname | varchar | 16 | 0 | Y | N | 昵称:[0,16] | |
| 5 | praise_len | int | 10 | 0 | Y | N | 0 | 点赞数 |
| 6 | hits | int | 10 | 0 | N | N | 0 | 访问数 |
| 7 | title | varchar | 125 | 0 | N | N | 标题 | |
| 8 | keywords | varchar | 125 | 0 | Y | N | 关键词 | |
| 9 | description | varchar | 255 | 0 | Y | N | 描述 | |
| 10 | url | varchar | 255 | 0 | Y | N | 来源地址 | |
| 11 | tag | varchar | 255 | 0 | Y | N | 标签 | |
| 12 | img | text | 65535 | 0 | Y | N | 封面图 | |
| 13 | content | longtext | 2147483647 | 0 | Y | N | 正文 | |
| 14 | create_time | timestamp | 19 | 0 | N | N | CURRENT_TIMESTAMP | 创建时间: |
| 15 | update_time | timestamp | 19 | 0 | N | N | CURRENT_TIMESTAMP | 更新时间: |
| 16 | avatar | varchar | 255 | 0 | Y | N | 发帖人头像: | |
| 17 | type | varchar | 64 | 0 | N | N | 0 | 论坛分类:[0,1000]用来搜索指定类型的论坛帖 |
| 编号 | 名称 | 数据类型 | 长度 | 小数位 | 允许空值 | 主键 | 默认值 | 说明 |
| 1 | goods_id | mediumint | 8 | 0 | N | Y | 产品id:[0,8388607] | |
| 2 | title | varchar | 125 | 0 | Y | N | 标题:[0,125]用于产品和html的<title>标签中 | |
| 3 | img | text | 65535 | 0 | Y | N | 封面图:用于显示于产品列表页 | |
| 4 | description | varchar | 255 | 0 | Y | N | 描述:[0,255]用于产品规格描述 | |
| 5 | price_ago | double | 8 | 2 | N | N | 0.00 | 原价:[1] |
| 6 | price | double | 8 | 2 | N | N | 0.00 | 卖价:[1] |
| 7 | sales | int | 10 | 0 | N | N | 0 | 销量:[0,1000000000] |
| 8 | inventory | int | 10 | 0 | N | N | 0 | 商品库存 |
| 9 | type | varchar | 64 | 0 | N | N | 商品分类: | |
| 10 | hits | int | 10 | 0 | N | N | 0 | 点击量:[0,1000000000]访问这篇产品的人次 |
| 11 | content | longtext | 2147483647 | 0 | Y | N | 正文:产品的主体内容 | |
| 12 | img_1 | text | 65535 | 0 | Y | N | 主图1: | |
| 13 | img_2 | text | 65535 | 0 | Y | N | 主图2: | |
| 14 | img_3 | text | 65535 | 0 | Y | N | 主图3: | |
| 15 | img_4 | text | 65535 | 0 | Y | N | 主图4: | |
| 16 | img_5 | text | 65535 | 0 | Y | N | 主图5: | |
| 17 | create_time | timestamp | 19 | 0 | N | N | CURRENT_TIMESTAMP | 创建时间: |
| 18 | update_time | timestamp | 19 | 0 | N | N | CURRENT_TIMESTAMP | 更新时间: |
| 19 | customize_field | text | 65535 | 0 | Y | N | 自定义字段 | |
| 20 | source_table | varchar | 255 | 0 | Y | N | 来源表: | |
| 21 | source_field | varchar | 255 | 0 | Y | N | 来源字段: | |
| 22 | source_id | int | 10 | 0 | N | N | 0 | 来源ID: |
| 23 | user_id | int | 10 | 0 | Y | N | 0 | 添加人 |
| 编号 | 名称 | 数据类型 | 长度 | 小数位 | 允许空值 | 主键 | 默认值 | 说明 |
| 1 | knowledge_training_id | int | 10 | 0 | N | Y | 知识培训ID | |
| 2 | training_name | varchar | 64 | 0 | Y | N | 培训名称 | |
| 3 | training_images | varchar | 255 | 0 | Y | N | 培训图片 | |
| 4 | planting_techniques | varchar | 255 | 0 | Y | N | 种植技术 | |
| 5 | processing_methods | text | 65535 | 0 | Y | N | 加工方法 | |
| 6 | market_dynamics | text | 65535 | 0 | Y | N | 市场动态 | |
| 7 | training_details | text | 65535 | 0 | Y | N | 培训详情 | |
| 8 | hits | int | 10 | 0 | N | N | 0 | 点击数 |
| 9 | praise_len | int | 10 | 0 | N | N | 0 | 点赞数 |
| 10 | create_time | datetime | 19 | 0 | N | N | CURRENT_TIMESTAMP | 创建时间 |
| 11 | update_time | timestamp | 19 | 0 | N | N | CURRENT_TIMESTAMP | 更新时间 |
| 编号 | 名称 | 数据类型 | 长度 | 小数位 | 允许空值 | 主键 | 默认值 | 说明 |
| 1 | logistics_delivery_id | int | 10 | 0 | N | Y | 物流配送ID | |
| 2 | order_number | varchar | 64 | 0 | Y | N | 订单号 | |
| 3 | product_name | varchar | 64 | 0 | Y | N | 商品名称 | |
| 4 | purchase_quantity | varchar | 64 | 0 | Y | N | 购买数量 | |
| 5 | total_transaction_amount | double | 11 | 2 | Y | N | 0.00 | 交易总额 |
| 6 | the_date_of_issuance | date | 10 | 0 | Y | N | 发货日期 | |
| 7 | delivery_number | varchar | 30 | 0 | Y | N | 配送订单 | |
| 8 | ordinary_users | int | 10 | 0 | Y | N | 0 | 普通用户 |
| 9 | shipping_address | varchar | 64 | 0 | Y | N | 收货地址 | |
| 10 | delivery_status | varchar | 64 | 0 | Y | N | 配送状态 | |
| 11 | signing_status | varchar | 64 | 0 | Y | N | 签收状态 | |
| 12 | recommend | int | 10 | 0 | N | N | 0 | 智能推荐 |
| 13 | contact_name | varchar | 255 | 0 | Y | N | 联系人名字 | |
| 14 | merchant_id | int | 10 | 0 | Y | N | 商家id | |
| 15 | create_time | datetime | 19 | 0 | N | N | CURRENT_TIMESTAMP | 创建时间 |
| 16 | update_time | timestamp | 19 | 0 | N | N | CURRENT_TIMESTAMP | 更新时间 |
| 编号 | 名称 | 数据类型 | 长度 | 小数位 | 允许空值 | 主键 | 默认值 | 说明 |
| 1 | mall_center_id | int | 10 | 0 | N | Y | 商城中心ID | |
| 2 | product_origin | varchar | 64 | 0 | Y | N | 产品产地 | |
| 3 | product_features | varchar | 64 | 0 | Y | N | 产品特点 | |
| 4 | nutritive_value | text | 65535 | 0 | Y | N | 营养价值 | |
| 5 | planting_techniques | varchar | 255 | 0 | Y | N | 种植技术 | |
| 6 | product_output | varchar | 64 | 0 | Y | N | 产品产量 | |
| 7 | product_quality | varchar | 64 | 0 | Y | N | 产品质量 | |
| 8 | cart_title | varchar | 125 | 0 | Y | N | 标题:[0,125]用于产品html的标签中 | |
| 9 | cart_img | text | 65535 | 0 | Y | N | 封面图:用于显示于产品列表页 | |
| 10 | cart_description | varchar | 255 | 0 | Y | N | 描述:[0,255]用于产品规格描述 | |
| 11 | cart_price_ago | double | 8 | 2 | N | N | 0.00 | 原价:[1] |
| 12 | cart_price | double | 8 | 2 | N | N | 0.00 | 卖价:[1] |
| 13 | cart_inventory | int | 10 | 0 | N | N | 0 | 商品库存 |
| 14 | cart_type | varchar | 64 | 0 | N | N | 未分类 | 商品分类: |
| 15 | cart_content | longtext | 2147483647 | 0 | Y | N | 正文:产品的主体内容 | |
| 16 | cart_img_1 | text | 65535 | 0 | Y | N | 主图1: | |
| 17 | cart_img_2 | text | 65535 | 0 | Y | N | 主图2: | |
| 18 | cart_img_3 | text | 65535 | 0 | Y | N | 主图3: | |
| 19 | cart_img_4 | text | 65535 | 0 | Y | N | 主图4: | |
| 20 | cart_img_5 | text | 65535 | 0 | Y | N | 主图5: | |
| 21 | create_time | datetime | 19 | 0 | N | N | CURRENT_TIMESTAMP | 创建时间 |
| 22 | update_time | timestamp | 19 | 0 | N | N | CURRENT_TIMESTAMP | 更新时间 |
| 编号 | 名称 | 数据类型 | 长度 | 小数位 | 允许空值 | 主键 | 默认值 | 说明 |
| 1 | order_id | int | 10 | 0 | N | Y | 订单ID: | |
| 2 | order_number | varchar | 64 | 0 | Y | N | 订单号: | |
| 3 | goods_id | mediumint | 8 | 0 | N | N | 商品id:[0,8388607] | |
| 4 | title | varchar | 32 | 0 | Y | N | 商品标题: | |
| 5 | img | varchar | 255 | 0 | Y | N | 商品图片: | |
| 6 | price | double | 10 | 2 | N | N | 0.00 | 价格: |
| 7 | price_ago | double | 10 | 2 | N | N | 0.00 | 原价: |
| 8 | num | int | 10 | 0 | N | N | 1 | 数量: |
| 9 | price_count | double | 8 | 2 | N | N | 0.00 | 总价: |
| 10 | norms | varchar | 255 | 0 | Y | N | 规格: | |
| 11 | type | varchar | 64 | 0 | N | N | 未分类 | 商品分类: |
| 12 | contact_name | varchar | 32 | 0 | Y | N | 联系人姓名: | |
| 13 | contact_email | varchar | 125 | 0 | Y | N | 联系人邮箱: | |
| 14 | contact_phone | varchar | 11 | 0 | Y | N | 联系人手机: | |
| 15 | contact_address | varchar | 255 | 0 | Y | N | 收件地址: | |
| 16 | postal_code | varchar | 9 | 0 | Y | N | 邮政编码: | |
| 17 | user_id | int | 10 | 0 | N | N | 0 | 买家ID: |
| 18 | merchant_id | mediumint | 8 | 0 | N | N | 0 | 商家ID: |
| 19 | create_time | timestamp | 19 | 0 | N | N | CURRENT_TIMESTAMP | 创建时间: |
| 20 | update_time | timestamp | 19 | 0 | N | N | CURRENT_TIMESTAMP | 更新时间: |
| 21 | description | varchar | 255 | 0 | Y | N | 描述:[0,255]用于产品规格描述 | |
| 22 | state | varchar | 16 | 0 | N | N | 待付款 | 订单状态:待付款,待发货,待签收,已签收,待退款,已退款,已拒绝,已完成 |
| 23 | remark | text | 65535 | 0 | Y | N | 订单备注 | |
| 24 | delivery_state | varchar | 16 | 0 | Y | N | 未配送 | 发货状态:未配送,已配送 |
| 编号 | 名称 | 数据类型 | 长度 | 小数位 | 允许空值 | 主键 | 默认值 | 说明 |
| 1 | registered_users_id | int | 10 | 0 | N | Y | 注册用户ID | |
| 2 | user_name | varchar | 64 | 0 | Y | N | 用户姓名 | |
| 3 | examine_state | varchar | 16 | 0 | N | N | 未审核 | 审核状态 |
| 4 | user_id | int | 10 | 0 | N | N | 0 | 用户ID |
| 5 | create_time | datetime | 19 | 0 | N | N | CURRENT_TIMESTAMP | 创建时间 |
| 6 | update_time | timestamp | 19 | 0 | N | N | CURRENT_TIMESTAMP | 更新时间 |
| 编号 | 名称 | 数据类型 | 长度 | 小数位 | 允许空值 | 主键 | 默认值 | 说明 |
| 1 | user_information_id | int | 10 | 0 | N | Y | 用户信息ID | |
| 2 | user_account | int | 10 | 0 | Y | N | 0 | 用户账号 |
| 3 | user_name | varchar | 64 | 0 | Y | N | 用户姓名 | |
| 4 | user_gender | varchar | 64 | 0 | Y | N | 用户性别 | |
| 5 | user_preferences | text | 65535 | 0 | Y | N | 用户偏好 | |
| 6 | create_time | datetime | 19 | 0 | N | N | CURRENT_TIMESTAMP | 创建时间 |
| 7 | update_time | timestamp | 19 | 0 | N | N | CURRENT_TIMESTAMP | 更新时间 |
| 编号 | 名称 | 数据类型 | 长度 | 小数位 | 允许空值 | 主键 | 默认值 | 说明 |
| 1 | id | smallint | 5 | 0 | N | Y | 等级ID:[0,10000] | |
| 2 | name | varchar | 255 | 0 | N | N | 等级名称:[2,16] | |
| 3 | discount | double | 11 | 2 | N | N | 折扣 | |
| 4 | create_time | timestamp | 19 | 0 | N | N | CURRENT_TIMESTAMP | 创建时间: |
| 5 | update_time | timestamp | 19 | 0 | N | N | CURRENT_TIMESTAMP | 更新时间: |
在“好农人”农产品指南系统中,用户登录验证不仅限于登录信息和权限的匹配,还增加了验证码的验证。用户必须输入正确的验证码才能成功登录。为了确保登录的准确性,界面上所有的编辑框数据都必须填写正确才能实现登录成功。
管理员的登录过程与前台用户的登录过程相似。主要通过权限字段来识别用户或管理员的角色。管理员需要进行登录验证,并拥有特定的权限才能访问管理功能。这样可以确保管理员具备对系统的控制和管理能力。用户登录流程图如下所示。

图5-1 用户登录流程图
登录界面如下图所示。

图5-1 登录界面
登录的逻辑代码如下所示:

“好农人”农产品指南系统的用户可以通过自行注册来创建账户。在系统首页,用户可以点击用户注册菜单,系统将跳转到相应的注册页面。如果用户填写信息时想重新开始,可以点击重置按钮,清空所填数据。当用户完成填写后,点击注册按钮即可完成注册过程。用户注册流程图如下所示。

图5-1 用户注册流程图
用户注册界面如下图所示。

图5-1 用户注册界面
注册关键代码如下所示:

-
-
- 交流模块的实现
-
在“好农人”农产品指南系统的主界面中,管理员可以选择交流功能。通过这个功能,管理员可以查看用户之间的交流内容,并进行回复操作。管理员可以填写交流回复,与用户进行密切的交流和沟通。此外,管理员还可以选择删除交流记录,以便管理和维护交流内容的整洁和准确性。通过这种方式,管理员能够有效地与用户进行互动和交流。
发表交流流程图如下所示。

图5-1 发表交流流程图
发表交流界面如图所示。

图5-1 发表交流界面
-
-
- 商城中心模块的实现
-
当访客点击了任意商品后将会进入该款商品的详情界面,可以了解到该商品的图片信息、商品信息、价钱信息等,同时可以对该商品进行加购+立即购买+收藏+点赞+评论。
商城中心界面如下图所示。

图5-1 商城中心界面
-
-
- 收货地址模块的实现
-
当用户点击“收货地址”右后,就回去显示出目前现有的地址,也可以添加新的地址。
收货地址界面如图所示。

图5-1 收货地址界面
-
-
- 我的订单模块的实现
-
当用户点击“我的订单”链接后就进入自己购买的订单的界面展示。
我的订单界面如图所示。

图5-1 我的订单界面图
用户在获得登录使用权限之前需要进行注册。选择注册用户选项后,系统会自动转到用户注册页面。在注册过程中,系统会自动调用add函数来处理用户的基础信息。用户需要在给定的文本框中填写相关信息,并选择确认以完成注册。
在新增用户信息后,可以使用检索功能来查找用户信息。在检索工具栏中填写相应的用户信息,系统将展示与该用户相关的所有信息。
用户管理流程图如下所示。

图5-1 用户管理流程图
用户管理界面如下图所示。

图5-1 用户管理界面
用户管理关键代码如下:

-
-
- 密码修改模块的实现
-
在“好农人”农产品指南系统中,用户注册完成后,如果用户需要修改登录密码,系统提供了相应的功能。所有操作者都有权限更改自己的密码信息。要执行此功能,首先必须登录系统,然后选择密码变更选项,在给定的文本框中填写初始密码和新密码来完成密码修改操作。在填写过程中,如果两次密码填写不一致,那么密码修改操作将失败。下面的图片展示了该功能所对应的工作界面。
密码修改流程图如下所示。

图5-1 密码修改流程图
密码修改界面如图所示。

图5-1 密码修改界面
密码修改关键代码如下:

-
-
- 知识培训管理模块的实现
-
管理员在知识培训管理中具备添加、查看、编辑和删除的操作权限。通过点击“添加知识培训”,管理员可以进入知识培训添加界面,并填写详细信息。在添加页面,管理员可以选择字段级别并点击相关链接以查看更多信息。完成填写后,点击“提交”按钮返回添加页面。成功添加的信息将显示在知识培训查询列表中,管理员可对其进行编辑和修改操作。
知识培训添加流程图如下所示。

图5-1 知识培训添加流程图
知识培训管理如下图所示。

图5-1 知识培训管理界面
知识培训管理关键代码如下:

管理员在“好农人”农产品指南系统中执行取消订单管理,并具有相关操作权限,包括添加、查看、编辑和删除。通过点击“添加取消订单”,管理员可以进入取消订单添加界面,并填写详细信息。管理员可以点击字段级别链接来查看所选字段级别的相关信息。然后点击“提交”按钮返回到添加页面。成功添加的信息将显示在取消订单查询列表中,管理员可以对其进行编辑和修改操作。
取消订单维护界面如下所示。

图5-1 取消订单维护界面
取消订单管理关键代码如下:

管理员在“好农人”农产品指南系统中执行商城中心管理,并具有相关操作权限,包括添加、查看、编辑和删除。通过点击“添加商城中心”,管理员可以进入商城中心添加界面,并填写详细信息。管理员可以点击字段级别链接来查看所选字段级别的相关信息。然后点击“提交”按钮返回到添加页面。成功添加的信息将显示在商城中心查询列表中,管理员可以对其进行编辑和修改操作。商城中心展示界面如下图所示。

图5-1 商城中心管理界面
商城中心管理关键代码如下:

系统测试的目的是为了尽可能多地检查系统中存在的bug。由于系统是由人开发的,所以肯定会出现各种算法和其他原因导致的问题。通过早期的错误暴露,可以在系统上线之前发现并解决这些问题,这是非常理想的情况。因此,对系统进行测试是必要的。
本文主要对系统进行了兼容性测试,并使用了典型的测试用例。兼容性测试旨在验证系统在不同环境和设备上的兼容性,确保系统能够正常运行并提供一致的用户体验。通过测试用例,可以覆盖系统的不同功能和场景,以便尽可能地发现潜在的问题和错误。
通过系统测试,可以帮助开发团队识别并修复系统中的bug,提高系统的稳定性和可靠性。这样可以确保系统在正式上线之前经过充分的测试和验证,为用户提供更好的体验和服务。
-
- 测试用例
用户登录功能测试用例如下表所示。
表6-1 用户登录功能测试表
| 用例名称 | 用户登录系统 |
| 目的 | 测试用户通过正确的用户名和密码可否登录功能 |
| 前提 | 未登录的情况下 |
| 测试流程 | 1) 进入登录页面 2) 输入正确的用户名和密码 |
| 预期结果 | 用户名和密码正确的时候,跳转到登录成功界面,反之则显示错误信息,提示重新输入 |
| 实际结果 | 实际结果与预期结果一致 |
-
-
- 创建数据测试
-
在系统中,创建功能也是基础功能之一,因此创建功能的测试很有代表性。在此章节主要列举在创建时各种情况下系统结果的测试。由于系统涉及创建功能操作过多,因此将多处统称创建功能。
创建数据用例如下表所示。
表6-2 创建数据测试用例
| 测试用例编号 | YL_05 | |
| 测试用例名称 | 系统使用者进行创建数据 | |
| 测试用例描述 | 使用者输入要创建的数据 | |
| 系统入口 | 浏览器 | |
| 步骤 | 预期结果 | 实际结果 |
| 输入完整并且格式正确的数据 | 提示“创建成功”,并显示所有数据 | 预期结果 |
| 核心位置数据但非必要位置不输入数据 | 提示“创建成功”,并显示所有数据 | 预期结果 |
| 核心数据位置不输入数据 | 提示“创建失败” | 预期结果 |
-
-
- 修改数据测试
-
在系统中,修改功能是主要的实现功能之一,因此修改功能的测试非常重要和有代表性。本章节将列举在不同情况下进行修改操作时的系统结果测试。由于系统涉及到多个数据表记录的修改和状态修改,我们将这些操作统称为修改功能。
修改数据用例如下表所示。
表6-3 修改数据测试用例
| 测试用例编号 | YL_06 | |
| 测试用例名称 | 系统使用者进行修改数据 | |
| 测试用例描述 | 使用者对可修改的数据项进行修改 | |
| 系统入口 | 浏览器 | |
| 步骤 | 预期结果 | 实际结果 |
| 将现有数据修改成正确的数据 | 提示“修改成功”,并显示所有数据 | 预期结果 |
| 将现有数据修改成错误的数据 | 提示“修改失败” | 预期结果 |
-
-
- 查询数据测试
-
在系统中,查询功能是使用系统使用最多也是最基础的功能,因此查询功能的测试很有代表性。在此章节主要列举在查询时各种情况下系统结果的测试。
查询数据用例如下表所示。
表6-4 查询数据测试用例
| 测试用例编号 | YL_05 | |
| 测试用例名称 | 系统使用者进行查询数据 | |
| 测试用例描述 | 全部查询以及输入关键词查询 | |
| 系统入口 | 浏览器 | |
| 步骤 | 预期结果 | 实际结果 |
| 界面自动查询全部 | 显示对应所有记录 | 预期结果 |
| 输入已存在且能匹配成功的关键字 | 显示所查询到的数据 | 预期结果 |
| 输入不存在的关键字 | 显示数据界面为空 | 预期结果 |
在本次测试过程中,我们主要关注所有功能下的添加、修改和删除操作,并使用真实数据对每个功能项目进行输入。通过这样的测试方法,能够确保每个功能都能正常运行,并验证相关数据库信息的正确性。
通过针对每个功能的测试,我们可以确认设计的功能是否能够正常运行,并且保证相关数据库信息的准确性。这种测试方法可以帮助我们发现潜在的问题和错误,及时修复并确保系统的稳定性和可靠性。
最终,通过全面的测试和验证,我们能够确保本次设计的功能能够正常运行,并且相关数据库的信息也得到了正确的保证。这将为用户提供一个稳定、可靠且高效的系统使用体验。
结 论
在开发本次“好农人”农产品指南系统之前,我对整个过程感觉很简单,但实际开发中却发现了自身的许多问题。许多Java Web开发技术,如Bootstrap、jQuery、AJAX、Spring、SpringMVC和MyBatis等,在编程思想和方法上还没有掌握牢固。通过这个项目的开发,我意识到做任何事情都需要脚踏实地,不能眼高手低。逐渐掌握和熟悉这些技术。
在本次开发过程中,我学到了很多,包括良好的编程思想和完善的规划思想。在开始编程之前,需要列出程序框架的大纲,并构建出项目的主题框架。只有完成这一步,我们才能有信心进行项目开发。当设计框架熟于心后,需要思考本次编程所需的主要知识点和技术,并充分学习。只有这样,项目的开发才能逐步进行,顺利无阻,从而养成良好的开发习惯。
一个程序的质量也取决于其中存在的bug数量。如果在项目完成之前,我们能够检查并预防可能出现的问题,就能保证程序的稳定性和持久性运行。如果项目在完工后出现各种问题,不仅会给公司团队带来麻烦和额外工作,还可能导致客户流失,降低公司对自己的评价。
在本次项目中,我也暴露了许多问题。对于Java编程知识有所欠缺,在环境配置和算法上遇到了许多问题,常常导致项目运行出错或实现目标时出现问题。有时候,实现想法时算法未经过优化,导致代码冗长,程序运行不顺畅。然而,通过这些问题和挑战,我得以学习和成长,逐渐提升了我的技术水平和开发能力。
参考文献
[1]袁爱平,陈畅,孙士兵等. 基于SSM框架的高校学生信息管理系统设计与实现 [J]. 工业控制计算机, 2023, 36 (12): 127-129.
[2]马庆. 计算机软件开发中JAVA编程语言的应用 [J]. 山西电子技术, 2023, (06): 84-86+98.
[3]苏婉怡,揣小龙,刘美瑜等. 基于Java技术的实验室管理系统设计与实现 [J]. 无线互联科技, 2023, 20 (23): 58-60.
[4]田玉昆. 基于Java Web技术的手机销售网站的设计与实现 [J]. 电脑知识与技术, 2023, 19 (32): 47-49.
[5]刘方磊. 基于SSM框架的旅游大数据分析系统设计与实现 [J]. 中国新技术新产品, 2023, (21): 22-25.
[6]张国芳. Java编程语言在计算机软件开发中的应用方向分析 [J]. 信息记录材料, 2023, 24 (11): 138-141.
[7]李新艺,张峰,王飞等. 一种基于SSM框架的税务风险管理方法和装置[P]. 山东省: CN116881468A, 2023-10-13.
[8]尹应荆. JAVA编程语言在计算机软件开发中的应用 [J]. 石河子科技, 2023, (05): 45-47.
[9]Dimitrios K ,Vasileios K . Addressing geometric and material nonlinearities in fluid-structure interaction with the ALE-SSM framework [J]. Engineering Structures, 2023, 295
[10]文臻铭,吴钧皓. 基于SSM框架的电力电缆附件电子商城系统设计与实现 [J]. 工业控制计算机, 2023, 36 (08): 145-146+153.
[11]唐双林. 基于Vue和SpringBoot架构的智能推荐农产品团购销售系统[D]. 重庆三峡学院, 2023.
[12]Hongying Z . A Study on the Design of English Speaking Examination System Based on SSM Framework [J]. Journal of Sensors, 2022, 2022
[13]曾宪贵, 农产品电商平台推荐系统开发. 广东省, 仲恺农业工程学院, 2022-05-19.
[14]吕元祥, 基于Java技术框架的组件资源管控系统V1.0. 湖北省, 武汉东湖学院, 2021-11-01.
[15]赵浩翔. 基于SSM框架的网上商城系统的设计与实现[D]. 北京邮电大学, 2019.
致 谢
在完成这篇论文之际,我要衷心感谢我的指导老师。在指导老师的网页设计课上,我学到了许多知识和技能,这对于我的实习经历起到了很大的帮助。指导老师给予了我许多关于设计方面的建议,并且耐心地指导我完善细节问题,还分享了写论文的心得和经验,时刻鼓励和支持我。此外,我也要感谢教导我完善项目前端的同学。在这个项目中,我是在不断学习和实践中完成的,开始时有很多不明白的地方,但前端开发的同学非常耐心地引导我完成这个项目。在系统后端开发中涉及到的技术,他们也时常给我解释和讲解,帮助我更好地完成论文。我要由衷地感谢那些帮助过我的同学和一直以来给予我指导的老师们,祝愿你们事业有成。
请关注点赞+私信博主,免费领取项目源码

被折叠的 条评论
为什么被折叠?



