摘要
本项目旨在设计并实现一款基于微信小程序的游戏王交流平台,旨在为广大游戏王爱好者提供一个交流互动的平台。通过该平台,用户可以分享游戏交流、分享卡片信息、参与线上比赛等活动,促进玩家之间的互动与交流。
该平台采用SSM框架进行开发,利用微信小程序的便捷性和互动性,为用户提供友好的界面和流畅的交互体验。同时,结合游戏王相关资讯和卡牌数据库,为用户提供全面的游戏信息服务,满足玩家的交流和学习需求。
通过该项目的设计与实现,将为游戏王爱好者搭建一个便捷而丰富的交流平台,推动游戏王社区的发展,促进玩家之间的交流互动,为广大玩家带来更加丰富多彩的游戏体验。
关键词:基于微信小程序的游戏王交流平台;SSM ;Mysql数据库;
Abstract
This project aims to design and implement a Yu-Gi-Oh communication platform based on wechat mini program, aiming to provide a platform for communication and interaction for the vast number of Yu-Gi-Oh fans. Through the platform, users can share game exchanges, share card information, participate in online competitions and other activities to promote interaction and communication between players.
The platform is developed using SSM framework, using the convenience and interactivity of wechat mini programs to provide users with a friendly interface and smooth interactive experience. At the same time, combined with Yu-Gi-Oh related information and card database, to provide users with comprehensive game information services to meet the communication and learning needs of players.
Through the design and implementation of the project, it will build a convenient and rich communication platform for Yu-Gi-Oh fans, promote the development of Yu-Gi-Oh community, promote communication and interaction among players, and bring more colorful game experience to the majority of players.
Key words:Yu-gi-oh communication platform based on wechat mini program; SSM; Mysql database;
第1章 引 言
游戏王作为一款风靡全球的卡牌游戏,拥有庞大的玩家群体和深厚的游戏文化底蕴。然而,传统的游戏王交流方式受限于时间和空间的限制,玩家之间的交流互动面临着一定的挑战。因此,设计并实现一款基于微信小程序的游戏王交流平台具有重要意义。
随着移动互联网的快速发展和智能手机的普及,微信成为了人们日常生活中不可或缺的社交工具。利用微信小程序作为载体,结合游戏王玩家群体的特点和需求,打造一款专属的交流平台,能够为玩家提供便捷、高效的交流途径,满足他们对游戏王交流的需求。
通过该平台的设计与实现,不仅可以促进游戏王玩家之间的互动与交流,还可以为玩家提供更多元化的游戏体验和学习机会。同时,借助微信小程序的社交属性和便捷性,可以有效拓展游戏王社区的规模,推动游戏王文化的传播和发展,为玩家打造一个更加丰富、便捷的游戏交流平台。
设计并实现基于微信小程序的游戏王交流平台具有重要的研究意义。首先,通过该平台的建设,可以深入挖掘游戏王玩家群体的需求和行为特点,为进一步理解和研究游戏王文化和社区提供有力支撑。其次,借助微信小程序平台的便捷性和互动性,可以探索社交媒体在传统游戏交流领域的应用模式,为相关研究提供新的思路和范例。
此外,基于微信小程序的游戏王交流平台设计与实现还具有推动游戏王社区发展和壮大的研究意义。通过促进玩家之间的交流互动和信息共享,可以增强游戏王社区的凝聚力和活跃度,进而推动游戏王文化的传承和发展。同时,结合SSM框架的技术优势,可以为后续相关研究提供可复制、可推广的技术方案和经验总结,为游戏王交流平台的进一步完善和优化提供参考。
综上所述,基于微信小程序的游戏王交流平台设计与实现不仅可以满足玩家的交流需求,还具有重要的研究意义,有助于推动游戏王文化的传播和社区的发展,为相关领域的学术研究和实践应用提供有益启示。
开发和实施基于基于微信小程序的游戏王交流平台,需要完成以下任务:
(1)首先是确定选题,确定好所要做的系统,并对系统的背景及现在面临的一些问题等进行系统的初步确认。
(2)在系统ACK完成之后,我们将根据系统开发的要求,选择Java技术来构建基于基于微信小程序的游戏王交流平台,并对其中的数据库进行搭建和开发,以确保该系统能够有效地实现其功能。此外,我们还将对所选择的技术进行详细的技术分析,以确保系统的可行性和安全性。
(3)在基于微信小程序的游戏王交流平台中,首先要确定系统的技术,然后进行在线确认,以确定系统的用户角色,并根据这些角色划分出相应的功能模块。系统的设计主要将用户分为管理员和普通用户,每个角色都有其独特的特点,而且每个功能模块都有其特定的功能,但是系统的数据库都是交互式的,管理员可以快速收集用户的详细信息,并能够在第一时间响应客户的需求。
(4)经过精心设计的系统功能模块已经ACK完毕,接下来就是程序和界面的开发。为了检验程序的完整性,我们会采取多种测试方法,让不同的用户编写和提交相关内容,并定期检查程序中的缺陷,一旦发现问题,立即采取在线解决措施,直至系统运行稳定,才可以将其上传至正式使用。
微信开发者工具是一款专为小程序开发而设计的应用,它不断改进,提供了便捷的操作方式,并且在开发过程中可以通过微信扫描二维码来访问,从而实现快速、准确的小程序开发和调试[1]。
根据用户的需求,我们将采用不同的屏幕大小来制作小程序,并对其进行精确的切割。
在完成了视图布置之后,可以通过执行编辑功能,快速更改视图界面。
控制台:方便调试打印输出信息。
将代码上传至腾讯服务器,并在审核过程中填写版本号和备注信息,以确保代码的安全性和准确性。
通过查看资源文件,我们可以快速地调整相关项目的文件目录,从而实现断点调试。
使用远程调试技术,无论是在手机端还是PC端,都能够轻松地进行开发工作。
本地数据存储:显示的是本地存储的数据。
通过使用子父层级结构,我们可以更容易地进行视图调试。
微信的代码体积应该保持在2M 以内,而且在开发过程中,应该严格检查合法域名信息,并且为小程序的后台配置服务器域名。
微信开发者工具已经成为了开发过程中不可或缺的一部分,并且正在不断地改进和完善。
这款微信小程序的设计旨在帮助用户快速、便捷地创建出一款拥有完全独特用户界面的应用。它由一套完善的框架结构组成,包括逻辑层、视觉层、操作界面、用户界面三大功能。其中,操作界面的功能主要集成于用户界面,操作界面的功能则集成到用户界面,用户界面的功能则集成到用户界面。框架的核心功能是一个快速的数据绑定机制,它能够轻松地将用户的行为和设计进行一致。它支持对用户行为进行实时的调整,并且能够根据用户的需求进行实时的变化[2]。此外,它还拥有一套完整的功能模块,包括具有微信风格的外观和独立的功能模块 ,使得用户能够轻松地构建一个功能强大的小程序。
Vue.js是一套构建用户界面的渐进式框架。与其他重量级框架不同的是,Vue采用自底向上增量开发的设计。Vue 的核心库只关注视图层,并且非常容易学习,非常容易与其它库或已有项目整合。另一方面,Vue 完全有能力驱动采用单文件组件和 Vue生态系统支持的库开发的复杂单页应用。
Vue.js 的目标是通过尽可能简单的 API 实现响应的数据绑定和组合的视图组件。
Vue.js 自身不是一个全能框架——它只聚焦于视图层。因此它非常容易学习,非常容易与其它库或已有项目整合。另一方面,在与相关工具和支持库一起使用时, Vue.js 也能驱动复杂的单页应用。
SSM(Spring+SpringMVC+MyBatis)框架集由Spring、MyBatis两个开源框架整合而成(SpringMVC是Spring中的部分内容)。常作为数据源较简单的web项目的框架。
1.8.1 Spring
Spring就像是整个项目中装配bean的大工厂,在配置文件中可以指定使用特定的参数去调用实体类的构造方法来实例化对象。也可以称之为项目中的粘合剂。
Spring的核心思想是IoC(控制反转),即不再需要程序员去显式地`new`一个对象,而是让Spring框架帮你来完成这一切。
1.8.2 SpringMVC
SpringMVC在项目中拦截用户请求,它的核心Servlet即DispatcherServlet承担中介或是前台这样的职责,将用户请求通过HandlerMapping去匹配Controller,Controller就是具体对应请求所执行的操作。SpringMVC相当于SSH框架中struts。
1.8.3 mybatis
mybatis是对jdbc的封装,它让数据库底层操作变的透明。mybatis的操作都是围绕一个sqlSessionFactory实例展开的。mybatis通过配置文件关联到各实体类的Mapper文件,Mapper文件中配置了每个类对数据库所需进行的sql语句映射。在每次与数据库交互时,通过sqlSessionFactory拿到一个sqlSession,再执行sql命令。
页面发送请求给控制器,控制器调用业务层处理逻辑,逻辑层向持久层发送请求,持久层与数据库交互,后将结果返回给业务层,业务层将处理逻辑发送给控制器,控制器再调用视图展现数据。
论文将分层次进行编排,除去论文摘要致谢文献参考部分,论文主要架构如下:
第一章:绪论。主要介绍了课题研究的背景,研究意义和论文结构与章节安排。
第二章:系统分析。主要从系统的用户、功能等方面进行需求分析。
第三章:系统总体设计。主要对系统框架、系统功能模块、数据库进行功能设计。
第四章:系统详细设计与实现。主要介绍了系统框架搭建、系统界面的实现。
第五章:系统测试。主要对系统的部分界面进行测试并对主要功能进行测试。
第六章:总结。主要对系统的设计工作进行总结。
第2章 系统需求分析
基于微信小程序的游戏王交流平台存储所使用的是Mysql数据库以及开发中所使用的是IDEA、Tomcat这些开发工具的使用,能够给我们的编写工作带来许多的便利。系统使用ssm配合微信小程序进行开发,使系统的可扩展性和维护性更佳,减少Java配置代码,简化编程代码,目前ssm也是很多用户选择的框架之一。微信小程序是目前全球主流的移动操作程序之一,具有广泛的用户群体和成熟的开发工具和资源。因此,在技术上实现一个基于SSM的基于微信小程序的游戏王交流平台是可行的。
在开发基于微信小程序的游戏王交流平台中所使用的开发软件像IDEA开发工具、Tomcat服务器、MySQL数据库、Photoshop图片处理软件等,这些都是开源免费的,这些环境在学校都进行了系统的学习,自己能够独立操作完成,不需要额外花费,而且系统的开发工具从网上都可以直接下载,因此在经济方面是可行的。
此次项目设计的时候我参考了很多类似系统的成功案例,对它们的操作界面以及功能都进行了系统的分析,将众多案例结合在一起,突出以人为本简化操作,提供界面友好、操作便捷的系统,所以具有基本计算机知识的人都会操作本项目。因此操作可行性也没有问题。
通过对基于微信小程序的游戏王交流平台的需求分析,该系统主要分为普通用户和管理员两大功能模块。具体如下:
普通用户:(1)注册登录:游客可以通过注册成为系统用户,使用账号密码可进行登录,使用系统功能。
(2)首页:用户可查看轮播图、卡片信息、比赛信息、导航地图、游戏咨讯、网站公告、交流论坛和我的等系统功能。
(3)卡片信息:用户点击可通过搜索卡店名称、卡店位置和卡片名称进行查看卡片信息列表;同时可进行点赞、评论、收藏和加入操作。
(4)比赛信息:用户点击可通过搜索比赛名称、比赛时间和比赛地点进行查看比赛信息列表,同时可进行点赞、收藏、评论和私信操作。
(5)游戏咨讯:用户点击可查看游戏咨讯列表,同时可对咨讯文章进行点赞、收藏和评论。
(6)导航地图:用户点击可使用导航功能。
(7)交流论坛:用户点击后可查看交流论坛列表,同时可对“发布内容”按钮,上传封面交流论坛详情进行点赞、收藏和评论;也可点击“发布内容”,上传封面图,输入标题,选择分类,输入标签和正文进行论坛帖子发布。
(8)我的:用户点击看查看基本信息、收藏、我的卡包、加入卡包、比赛信息、私信信息和论坛管理。点击“比赛信息”后点击“添加”,输入比赛名称,上传比赛图片,选择比赛时间,输入比赛地点、联系方式和比赛详情,点击“提交”按钮进行添加比赛信息。
管理员:
(1)登录:管理员的账号是在数据列表中直接设置生成的,不需要进行注册,可直接输入账号密码登录,同时可对管理员资料进行增删改查。
(2)系统用户:管理员点击可查看管理员和普通用户;同时可对系统用户进行增删改查。
(3)我的卡包管理:管理员点击看查看我的卡包列表。
(4)卡片信息管理:管理员点击可查看卡片信息列表和卡片信息添加;点击“卡片信息添加”,输入卡店名称、卡店位置、卡片名称,上传卡片图片,输入卡片属性、卡片攻击、卡片防御、卡片效果和卡片详情,点击“提交”按钮进行添加。
(5)加入卡包管理:管理员点击看查看加入卡包列表。
(6)比赛信息管理:管理员点击可查看比赛信息列表,同时可对用户添加的比赛信息进行审核回复。
(7)私信信息管理:管理员点击看查看私信信息列表。
(8)系统管理:当管理员点击“系统管理”时,可查看轮播图; 如需添加新的轮播图,点击右侧“添加”按钮,上传图片,输入标题,点击“确认”按钮进行添加;同时可对轮播图进行增删改查。
(9)资源管理:管理员点击可查看咨讯列表和咨讯分类;如需添加新的咨讯,点击“新增”按钮,上传封面图,输入标题,选择分类,输入标签、描述和正文,点击“确认”按钮进行添加。同时可对咨讯进行增删改查。
(10)交流管理:管理员点击可查看论坛列表和论坛分类,同时可对论坛信息进行增删改查。
基于微信小程序的游戏王交流平台的非功能性需求比如基于微信小程序的游戏王交流平台的安全性怎么样,可靠性怎么样,性能怎么样,可拓展性怎么样等。具体可以表示在如下3-1表格中:
表2.1 基于微信小程序的游戏王交流平台非功能需求表
| 安全性 | 主要指基于微信小程序的游戏王交流平台数据库的安装,数据库的使用和密码的设定必须合乎规范。 |
| 可靠性 | 可靠性是指基于微信小程序的游戏王交流平台能够安装用户的指示进行操作,经过测试,可靠性90%以上。 |
| 性能 | 性能是影响基于微信小程序的游戏王交流平台占据市场的必要条件,所以性能最好要佳才好。 |
| 可扩展性 | 比如数据库预留多个属性,比如接口的使用等确保了系统的非功能性需求。 |
| 易用性 | 用户只要跟着基于微信小程序的游戏王交流平台的页面展示内容进行操作,就可以了。 |
| 可维护性 | 基于微信小程序的游戏王交流平台开发的可维护性是非常重要的,经过测试,可维护性没有问题 |
基于微信小程序的游戏王交流平台中普通用户角色用例图如图2.1所示:

图2.1 普通用户角色用例图
基于微信小程序的游戏王交流平台中管理员用例图如图2.2所示:

图2.2 管理员用例图
第3章 系统设计
系功能模块分成了管理员和普通用户两个模块,每个模块登录进去对应相应的功能,具体的功能模块图如图3.1所示。

图3.1 基于微信小程序的游戏王交流平台功能模块图
数据库的设计承载者系统的各种数据,在建立数据库的时候,主要是数据库模型的设计以及各个数据库表的设计两部分。
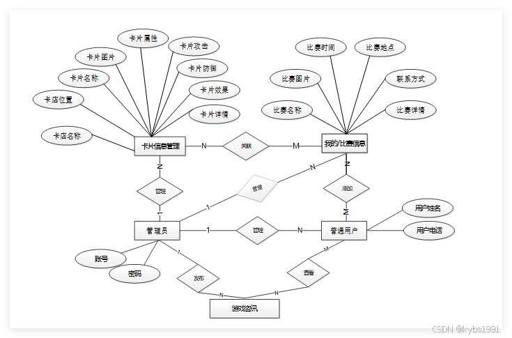
下面是整个基于微信小程序的游戏王交流平台中主要的数据库表总E-R实体关系图。

图3.2 基于微信小程序的游戏王交流平台总E-R关系图
通过前面E-R关系图可以看到项目需要创建很多个数据表。以下是项目中的主要数据库表的关系模型:
| 编号 | 名称 | 数据类型 | 长度 | 小数位 | 允许空值 | 主键 | 默认值 | 说明 |
| 1 | token_id | int | 10 | 0 | N | Y | 临时访问牌ID | |
| 2 | token | varchar | 64 | 0 | Y | N | 临时访问牌 | |
| 3 | info | text | 65535 | 0 | Y | N | ||
| 4 | maxage | int | 10 | 0 | N | N | 2 | 最大寿命:默认2小时 |
| 5 | create_time | timestamp | 19 | 0 | N | N | CURRENT_TIMESTAMP | 创建时间: |
| 6 | update_time | timestamp | 19 | 0 | N | N | CURRENT_TIMESTAMP | 更新时间: |
| 7 | user_id | int | 10 | 0 | N | N | 0 | 用户编号: |
| 编号 | 名称 | 数据类型 | 长度 | 小数位 | 允许空值 | 主键 | 默认值 | 说明 |
| 1 | add_card_package_id | int | 10 | 0 | N | Y | 加入卡包ID | |
| 2 | user_account | int | 10 | 0 | Y | N | 0 | 用户账号 |
| 3 | user_name | varchar | 64 | 0 | Y | N | 用户姓名 | |
| 4 | user_phone_number | varchar | 64 | 0 | Y | N | 用户电话 | |
| 5 | card_store_name | varchar | 64 | 0 | Y | N | 卡店名称 | |
| 6 | card_name | varchar | 64 | 0 | Y | N | 卡片名称 | |
| 7 | card_package_name | varchar | 64 | 0 | Y | N | 卡包名称 | |
| 8 | card_package_number | varchar | 64 | 0 | Y | N | 卡包编号 | |
| 9 | joined_at | datetime | 19 | 0 | Y | N | 加入时间 | |
| 10 | add_quantity | int | 10 | 0 | Y | N | 0 | 加入数量 |
| 11 | join_details | text | 65535 | 0 | Y | N | 加入详情 | |
| 12 | create_time | datetime | 19 | 0 | N | N | CURRENT_TIMESTAMP | 创建时间 |
| 13 | update_time | timestamp | 19 | 0 | N | N | CURRENT_TIMESTAMP | 更新时间 |
| 编号 | 名称 | 数据类型 | 长度 | 小数位 | 允许空值 | 主键 | 默认值 | 说明 |
| 1 | article_id | mediumint | 8 | 0 | N | Y | 文章id:[0,8388607] | |
| 2 | title | varchar | 125 | 0 | N | Y | 标题:[0,125]用于文章和html的title标签中 | |
| 3 | type | varchar | 64 | 0 | N | N | 0 | 文章分类:[0,1000]用来搜索指定类型的文章 |
| 4 | hits | int | 10 | 0 | N | N | 0 | 点击数:[0,1000000000]访问这篇文章的人次 |
| 5 | praise_len | int | 10 | 0 | N | N | 0 | 点赞数 |
| 6 | create_time | timestamp | 19 | 0 | N | N | CURRENT_TIMESTAMP | 创建时间: |
| 7 | update_time | timestamp | 19 | 0 | N | N | CURRENT_TIMESTAMP | 更新时间: |
| 8 | source | varchar | 255 | 0 | Y | N | 来源:[0,255]文章的出处 | |
| 9 | url | varchar | 255 | 0 | Y | N | 来源地址:[0,255]用于跳转到发布该文章的网站 | |
| 10 | tag | varchar | 255 | 0 | Y | N | 标签:[0,255]用于标注文章所属相关内容,多个标签用空格隔开 | |
| 11 | content | longtext | 2147483647 | 0 | Y | N | 正文:文章的主体内容 | |
| 12 | img | varchar | 255 | 0 | Y | N | 封面图 | |
| 13 | description | text | 65535 | 0 | Y | N | 文章描述 |
| 编号 | 名称 | 数据类型 | 长度 | 小数位 | 允许空值 | 主键 | 默认值 | 说明 |
| 1 | type_id | smallint | 5 | 0 | N | Y | 分类ID:[0,10000] | |
| 2 | display | smallint | 5 | 0 | N | N | 100 | 显示顺序:[0,1000]决定分类显示的先后顺序 |
| 3 | name | varchar | 16 | 0 | N | N | 分类名称:[2,16] | |
| 4 | father_id | smallint | 5 | 0 | N | N | 0 | 上级分类ID:[0,32767] |
| 5 | description | varchar | 255 | 0 | Y | N | 描述:[0,255]描述该分类的作用 | |
| 6 | icon | text | 65535 | 0 | Y | N | 分类图标: | |
| 7 | url | varchar | 255 | 0 | Y | N | 外链地址:[0,255]如果该分类是跳转到其他网站的情况下,就在该URL上设置 | |
| 8 | create_time | timestamp | 19 | 0 | N | N | CURRENT_TIMESTAMP | 创建时间: |
| 9 | update_time | timestamp | 19 | 0 | N | N | CURRENT_TIMESTAMP | 更新时间: |
| 编号 | 名称 | 数据类型 | 长度 | 小数位 | 允许空值 | 主键 | 默认值 | 说明 |
| 1 | auth_id | int | 10 | 0 | N | Y | 授权ID: | |
| 2 | user_group | varchar | 64 | 0 | Y | N | 用户组: | |
| 3 | mod_name | varchar | 64 | 0 | Y | N | 模块名: | |
| 4 | table_name | varchar | 64 | 0 | Y | N | 表名: | |
| 5 | page_title | varchar | 255 | 0 | Y | N | 页面标题: | |
| 6 | path | varchar | 255 | 0 | Y | N | 路由路径: | |
| 7 | position | varchar | 32 | 0 | Y | N | 位置: | |
| 8 | mode | varchar | 32 | 0 | N | N | _blank | 跳转方式: |
| 9 | add | tinyint | 3 | 0 | N | N | 1 | 是否可增加: |
| 10 | del | tinyint | 3 | 0 | N | N | 1 | 是否可删除: |
| 11 | set | tinyint | 3 | 0 | N | N | 1 | 是否可修改: |
| 12 | get | tinyint | 3 | 0 | N | N | 1 | 是否可查看: |
| 13 | field_add | text | 65535 | 0 | Y | N | 添加字段: | |
| 14 | field_set | text | 65535 | 0 | Y | N | 修改字段: | |
| 15 | field_get | text | 65535 | 0 | Y | N | 查询字段: | |
| 16 | table_nav_name | varchar | 500 | 0 | Y | N | 跨表导航名称: | |
| 17 | table_nav | varchar | 500 | 0 | Y | N | 跨表导航: | |
| 18 | option | text | 65535 | 0 | Y | N | 配置: | |
| 19 | create_time | timestamp | 19 | 0 | N | N | CURRENT_TIMESTAMP | 创建时间: |
| 20 | update_time | timestamp | 19 | 0 | N | N | CURRENT_TIMESTAMP | 更新时间: |
| 编号 | 名称 | 数据类型 | 长度 | 小数位 | 允许空值 | 主键 | 默认值 | 说明 |
| 1 | card_information_id | int | 10 | 0 | N | Y | 卡片信息ID | |
| 2 | card_store_name | varchar | 64 | 0 | Y | N | 卡店名称 | |
| 3 | card_store_location | varchar | 64 | 0 | Y | N | 卡店位置 | |
| 4 | card_name | varchar | 64 | 0 | Y | N | 卡片名称 | |
| 5 | card_image | varchar | 255 | 0 | Y | N | 卡片图片 | |
| 6 | card_properties | varchar | 64 | 0 | Y | N | 卡片属性 | |
| 7 | card_attack | varchar | 64 | 0 | Y | N | 卡片攻击 | |
| 8 | card_defense | varchar | 64 | 0 | Y | N | 卡片防御 | |
| 9 | card_effect | varchar | 64 | 0 | Y | N | 卡片效果 | |
| 10 | card_details | text | 65535 | 0 | Y | N | 卡片详情 | |
| 11 | hits | int | 10 | 0 | N | N | 0 | 点击数 |
| 12 | praise_len | int | 10 | 0 | N | N | 0 | 点赞数 |
| 13 | create_time | datetime | 19 | 0 | N | N | CURRENT_TIMESTAMP | 创建时间 |
| 14 | update_time | timestamp | 19 | 0 | N | N | CURRENT_TIMESTAMP | 更新时间 |
| 编号 | 名称 | 数据类型 | 长度 | 小数位 | 允许空值 | 主键 | 默认值 | 说明 |
| 1 | collect_id | int | 10 | 0 | N | Y | 收藏ID: | |
| 2 | user_id | int | 10 | 0 | N | N | 0 | 收藏人ID: |
| 3 | source_table | varchar | 255 | 0 | Y | N | 来源表: | |
| 4 | source_field | varchar | 255 | 0 | Y | N | 来源字段: | |
| 5 | source_id | int | 10 | 0 | N | N | 0 | 来源ID: |
| 6 | title | varchar | 255 | 0 | Y | N | 标题: | |
| 7 | img | varchar | 255 | 0 | Y | N | 封面: | |
| 8 | create_time | timestamp | 19 | 0 | N | N | CURRENT_TIMESTAMP | 创建时间: |
| 9 | update_time | timestamp | 19 | 0 | N | N | CURRENT_TIMESTAMP | 更新时间: |
| 编号 | 名称 | 数据类型 | 长度 | 小数位 | 允许空值 | 主键 | 默认值 | 说明 |
| 1 | comment_id | int | 10 | 0 | N | Y | 评论ID: | |
| 2 | user_id | int | 10 | 0 | N | N | 0 | 评论人ID: |
| 3 | reply_to_id | int | 10 | 0 | N | N | 0 | 回复评论ID:空为0 |
| 4 | content | longtext | 2147483647 | 0 | Y | N | 内容: | |
| 5 | nickname | varchar | 255 | 0 | Y | N | 昵称: | |
| 6 | avatar | varchar | 255 | 0 | Y | N | 头像地址:[0,255] | |
| 7 | create_time | timestamp | 19 | 0 | N | N | CURRENT_TIMESTAMP | 创建时间: |
| 8 | update_time | timestamp | 19 | 0 | N | N | CURRENT_TIMESTAMP | 更新时间: |
| 9 | source_table | varchar | 255 | 0 | Y | N | 来源表: | |
| 10 | source_field | varchar | 255 | 0 | Y | N | 来源字段: | |
| 11 | source_id | int | 10 | 0 | N | N | 0 | 来源ID: |
表competition_information (比赛信息)
| 编号 | 名称 | 数据类型 | 长度 | 小数位 | 允许空值 | 主键 | 默认值 | 说明 |
| 1 | competition_information_id | int | 10 | 0 | N | Y | 比赛信息ID | |
| 2 | publish_account | int | 10 | 0 | Y | N | 0 | 发布账号 |
| 3 | competition_name | varchar | 64 | 0 | Y | N | 比赛名称 | |
| 4 | competition_images | varchar | 255 | 0 | Y | N | 比赛图片 | |
| 5 | competition_time | datetime | 19 | 0 | Y | N | 比赛时间 | |
| 6 | competition_venue | varchar | 64 | 0 | Y | N | 比赛地点 | |
| 7 | contact_information | varchar | 16 | 0 | Y | N | 联系方式 | |
| 8 | competition_details | text | 65535 | 0 | Y | N | 比赛详情 | |
| 9 | hits | int | 10 | 0 | N | N | 0 | 点击数 |
| 10 | praise_len | int | 10 | 0 | N | N | 0 | 点赞数 |
| 11 | examine_state | varchar | 16 | 0 | N | N | 未审核 | 审核状态 |
| 12 | examine_reply | varchar | 16 | 0 | Y | N | 审核回复 | |
| 13 | create_time | datetime | 19 | 0 | N | N | CURRENT_TIMESTAMP | 创建时间 |
| 14 | update_time | timestamp | 19 | 0 | N | N | CURRENT_TIMESTAMP | 更新时间 |
| 编号 | 名称 | 数据类型 | 长度 | 小数位 | 允许空值 | 主键 | 默认值 | 说明 |
| 1 | forum_id | mediumint | 8 | 0 | N | Y | 论坛id | |
| 2 | display | smallint | 5 | 0 | N | N | 100 | 排序 |
| 3 | user_id | mediumint | 8 | 0 | N | N | 0 | 用户ID |
| 4 | nickname | varchar | 16 | 0 | Y | N | 昵称:[0,16] | |
| 5 | praise_len | int | 10 | 0 | Y | N | 0 | 点赞数 |
| 6 | hits | int | 10 | 0 | N | N | 0 | 访问数 |
| 7 | title | varchar | 125 | 0 | N | N | 标题 | |
| 8 | keywords | varchar | 125 | 0 | Y | N | 关键词 | |
| 9 | description | varchar | 255 | 0 | Y | N | 描述 | |
| 10 | url | varchar | 255 | 0 | Y | N | 来源地址 | |
| 11 | tag | varchar | 255 | 0 | Y | N | 标签 | |
| 12 | img | text | 65535 | 0 | Y | N | 封面图 | |
| 13 | content | longtext | 2147483647 | 0 | Y | N | 正文 | |
| 14 | create_time | timestamp | 19 | 0 | N | N | CURRENT_TIMESTAMP | 创建时间: |
| 15 | update_time | timestamp | 19 | 0 | N | N | CURRENT_TIMESTAMP | 更新时间: |
| 16 | avatar | varchar | 255 | 0 | Y | N | 发帖人头像: | |
| 17 | type | varchar | 64 | 0 | N | N | 0 | 论坛分类:[0,1000]用来搜索指定类型的论坛帖 |
| 编号 | 名称 | 数据类型 | 长度 | 小数位 | 允许空值 | 主键 | 默认值 | 说明 |
| 1 | type_id | smallint | 5 | 0 | N | Y | 分类ID:[0,10000] | |
| 2 | name | varchar | 16 | 0 | N | N | 分类名称:[2,16] | |
| 3 | description | varchar | 255 | 0 | Y | N | 描述:[0,255]描述该分类的作用 | |
| 4 | url | varchar | 255 | 0 | Y | N | 外链地址:[0,255]如果该分类是跳转到其他网站的情况下,就在该URL上设置 | |
| 5 | father_id | smallint | 5 | 0 | N | N | 0 | 上级分类ID:[0,32767] |
| 6 | icon | varchar | 255 | 0 | Y | N | 分类图标: | |
| 7 | create_time | timestamp | 19 | 0 | N | N | CURRENT_TIMESTAMP | 创建时间: |
| 8 | update_time | timestamp | 19 | 0 | N | N | CURRENT_TIMESTAMP | 更新时间: |
| 编号 | 名称 | 数据类型 | 长度 | 小数位 | 允许空值 | 主键 | 默认值 | 说明 |
| 1 | hits_id | int | 10 | 0 | N | Y | 点赞ID: | |
| 2 | user_id | int | 10 | 0 | N | N | 0 | 点赞人: |
| 3 | create_time | timestamp | 19 | 0 | N | N | CURRENT_TIMESTAMP | 创建时间: |
| 4 | update_time | timestamp | 19 | 0 | N | N | CURRENT_TIMESTAMP | 更新时间: |
| 5 | source_table | varchar | 255 | 0 | Y | N | 来源表: | |
| 6 | source_field | varchar | 255 | 0 | Y | N | 来源字段: | |
| 7 | source_id | int | 10 | 0 | N | N | 0 | 来源ID: |
| 编号 | 名称 | 数据类型 | 长度 | 小数位 | 允许空值 | 主键 | 默认值 | 说明 |
| 1 | my_card_bag_id | int | 10 | 0 | N | Y | 我的卡包ID | |
| 2 | user_account | int | 10 | 0 | Y | N | 0 | 用户账号 |
| 3 | user_name | varchar | 64 | 0 | Y | N | 用户姓名 | |
| 4 | user_phone_number | varchar | 64 | 0 | Y | N | 用户电话 | |
| 5 | card_package_name | varchar | 64 | 0 | Y | N | 卡包名称 | |
| 6 | card_package_number | varchar | 64 | 0 | N | N | 卡包编号 | |
| 7 | number_of_cards | int | 10 | 0 | Y | N | 0 | 卡片数量 |
| 8 | card_package_details | text | 65535 | 0 | Y | N | 卡包详情 | |
| 9 | create_time | datetime | 19 | 0 | N | N | CURRENT_TIMESTAMP | 创建时间 |
| 10 | update_time | timestamp | 19 | 0 | N | N | CURRENT_TIMESTAMP | 更新时间 |
| 编号 | 名称 | 数据类型 | 长度 | 小数位 | 允许空值 | 主键 | 默认值 | 说明 |
| 1 | praise_id | int | 10 | 0 | N | Y | 点赞ID: | |
| 2 | user_id | int | 10 | 0 | N | N | 0 | 点赞人: |
| 3 | create_time | timestamp | 19 | 0 | N | N | CURRENT_TIMESTAMP | 创建时间: |
| 4 | update_time | timestamp | 19 | 0 | N | N | CURRENT_TIMESTAMP | 更新时间: |
| 5 | source_table | varchar | 255 | 0 | Y | N | 来源表: | |
| 6 | source_field | varchar | 255 | 0 | Y | N | 来源字段: | |
| 7 | source_id | int | 10 | 0 | N | N | 0 | 来源ID: |
| 8 | status | bit | 1 | 0 | N | N | 1 | 点赞状态:1为点赞,0已取消 |
表private_message_information (私信信息)
| 编号 | 名称 | 数据类型 | 长度 | 小数位 | 允许空值 | 主键 | 默认值 | 说明 |
| 1 | private_message_information_id | int | 10 | 0 | N | Y | 私信信息ID | |
| 2 | user_account | int | 10 | 0 | Y | N | 0 | 用户账号 |
| 3 | publish_account | int | 10 | 0 | Y | N | 0 | 发布账号 |
| 4 | competition_name | varchar | 64 | 0 | Y | N | 比赛名称 | |
| 5 | competition_time | datetime | 19 | 0 | Y | N | 比赛时间 | |
| 6 | competition_venue | varchar | 64 | 0 | Y | N | 比赛地点 | |
| 7 | private_message_time | date | 10 | 0 | Y | N | 私信时间 | |
| 8 | private_message_content | text | 65535 | 0 | Y | N | 私信内容 | |
| 9 | create_time | datetime | 19 | 0 | N | N | CURRENT_TIMESTAMP | 创建时间 |
| 10 | update_time | timestamp | 19 | 0 | N | N | CURRENT_TIMESTAMP | 更新时间 |
| 编号 | 名称 | 数据类型 | 长度 | 小数位 | 允许空值 | 主键 | 默认值 | 说明 |
| 1 | regular_users_id | int | 10 | 0 | N | Y | 普通用户ID | |
| 2 | user_name | varchar | 64 | 0 | Y | N | 用户姓名 | |
| 3 | user_phone_number | varchar | 16 | 0 | Y | N | 用户电话 | |
| 4 | examine_state | varchar | 16 | 0 | N | N | 已通过 | 审核状态 |
| 5 | user_id | int | 10 | 0 | N | N | 0 | 用户ID |
| 6 | create_time | datetime | 19 | 0 | N | N | CURRENT_TIMESTAMP | 创建时间 |
| 7 | update_time | timestamp | 19 | 0 | N | N | CURRENT_TIMESTAMP | 更新时间 |
| 编号 | 名称 | 数据类型 | 长度 | 小数位 | 允许空值 | 主键 | 默认值 | 说明 |
| 1 | slides_id | int | 10 | 0 | N | Y | 轮播图ID: | |
| 2 | title | varchar | 64 | 0 | Y | N | 标题: | |
| 3 | content | varchar | 255 | 0 | Y | N | 内容: | |
| 4 | url | varchar | 255 | 0 | Y | N | 链接: | |
| 5 | img | varchar | 255 | 0 | Y | N | 轮播图: | |
| 6 | hits | int | 10 | 0 | N | N | 0 | 点击量: |
| 7 | create_time | timestamp | 19 | 0 | N | N | CURRENT_TIMESTAMP | 创建时间: |
| 8 | update_time | timestamp | 19 | 0 | N | N | CURRENT_TIMESTAMP | 更新时间: |
| 编号 | 名称 | 数据类型 | 长度 | 小数位 | 允许空值 | 主键 | 默认值 | 说明 |
| 1 | upload_id | int | 10 | 0 | N | Y | 上传ID | |
| 2 | name | varchar | 64 | 0 | Y | N | 文件名 | |
| 3 | path | varchar | 255 | 0 | Y | N | 访问路径 | |
| 4 | file | varchar | 255 | 0 | Y | N | 文件路径 | |
| 5 | display | varchar | 255 | 0 | Y | N | 显示顺序 | |
| 6 | father_id | int | 10 | 0 | Y | N | 0 | 父级ID |
| 7 | dir | varchar | 255 | 0 | Y | N | 文件夹 | |
| 8 | type | varchar | 32 | 0 | Y | N | 文件类型 |
| 编号 | 名称 | 数据类型 | 长度 | 小数位 | 允许空值 | 主键 | 默认值 | 说明 |
| 1 | user_id | mediumint | 8 | 0 | N | Y | 用户ID:[0,8388607]用户获取其他与用户相关的数据 | |
| 2 | state | smallint | 5 | 0 | N | N | 1 | 账户状态:[0,10](1可用|2异常|3已冻结|4已注销) |
| 3 | user_group | varchar | 32 | 0 | Y | N | 所在用户组:[0,32767]决定用户身份和权限 | |
| 4 | login_time | timestamp | 19 | 0 | N | N | CURRENT_TIMESTAMP | 上次登录时间: |
| 5 | phone | varchar | 11 | 0 | Y | N | 手机号码:[0,11]用户的手机号码,用于找回密码时或登录时 | |
| 6 | phone_state | smallint | 5 | 0 | N | N | 0 | 手机认证:[0,1](0未认证|1审核中|2已认证) |
| 7 | username | varchar | 16 | 0 | N | N | 用户名:[0,16]用户登录时所用的账户名称 | |
| 8 | nickname | varchar | 16 | 0 | Y | N | 昵称:[0,16] | |
| 9 | password | varchar | 64 | 0 | N | N | 密码:[0,32]用户登录所需的密码,由6-16位数字或英文组成 | |
| 10 | | varchar | 64 | 0 | Y | N | 邮箱:[0,64]用户的邮箱,用于找回密码时或登录时 | |
| 11 | email_state | smallint | 5 | 0 | N | N | 0 | 邮箱认证:[0,1](0未认证|1审核中|2已认证) |
| 12 | avatar | varchar | 255 | 0 | Y | N | 头像地址:[0,255] | |
| 13 | open_id | varchar | 255 | 0 | Y | N | 针对获取用户信息字段 | |
| 14 | create_time | timestamp | 19 | 0 | N | N | CURRENT_TIMESTAMP | 创建时间: |
| 15 | vip_level | varchar | 255 | 0 | Y | N | 会员等级 | |
| 16 | vip_discount | double | 11 | 2 | Y | N | 0.00 | 会员折扣 |
表user_group (用户组:用于用户前端身份和鉴权)
| 编号 | 名称 | 数据类型 | 长度 | 小数位 | 允许空值 | 主键 | 默认值 | 说明 |
| 1 | group_id | mediumint | 8 | 0 | N | Y | 用户组ID:[0,8388607] | |
| 2 | display | smallint | 5 | 0 | N | N | 100 | 显示顺序:[0,1000] |
| 3 | name | varchar | 16 | 0 | N | N | 名称:[0,16] | |
| 4 | description | varchar | 255 | 0 | Y | N | 描述:[0,255]描述该用户组的特点或权限范围 | |
| 5 | source_table | varchar | 255 | 0 | Y | N | 来源表: | |
| 6 | source_field | varchar | 255 | 0 | Y | N | 来源字段: | |
| 7 | source_id | int | 10 | 0 | N | N | 0 | 来源ID: |
| 8 | register | smallint | 5 | 0 | Y | N | 0 | 注册位置: |
| 9 | create_time | timestamp | 19 | 0 | N | N | CURRENT_TIMESTAMP | 创建时间: |
| 10 | update_time | timestamp | 19 | 0 | N | N | CURRENT_TIMESTAMP | 更新时间: |
第4章 关键模块的设计与实现
用户在登录界面输入账号+密码,点击“登录”按钮,系统在用户数据库表中会对管理员、用户的账号进行匹配,账号+密码正确的话,就会登录到系统中各个用户的主管理界面,否则提示对应的信息,返回到登录的界面,其主界面展示如下图4.1所示。

图4.1 登录界面图
登录代码如下:
* 登录
* @param data
* @param httpServletRequest
* @return
*/
@PostM微信小程序ing("login")
public Map<String, Object> login(@RequestBody Map<String, String> data, HttpServletRequest httpServletRequest) {
log.info("[执行登录接口]");
String username = data.get("username");
String email = data.get("email");
String phone = data.get("phone");
String password = data.get("password");
List resultList = null;
Map<String, String> map = new HashMap<>();
if(username != null && "".equals(username) == false){
map.put("username", username);
resultList = service.selectBaseList(service.select(map, new HashMap<>()));
}
else if(email != null && "".equals(email) == false){
map.put("email", email);
resultList = service.selectBaseList(service.select(map, new HashMap<>()));
}
else if(phone != null && "".equals(phone) == false){
map.put("phone", phone);
resultList = service.selectBaseList(service.select(map, new HashMap<>()));
}else{
return error(30000, "账号或密码不能为空");
}
if (resultList == null || password == null) {
return error(30000, "账号或密码不能为空");
}
//判断是否有这个用户
if (resultList.size()<=0){
return error(30000,"用户不存在");
}
User byUsername = (User) resultList.get(0);
Map<String, String> groupMap = new HashMap<>();
groupMap.put("name",byUsername.getUserGroup());
List groupList = userGroupService.selectBaseList(userGroupService.select(groupMap, new HashMap<>()));
if (groupList.size()<1){
return error(30000,"用户组不存在");
}
UserGroup userGroup = (UserGroup) groupList.get(0);
//查询用户审核状态
if (!StringUtils.isEmpty(userGroup.getSourceTable())){
String res = service.selectExamineState(userGroup.getSourceTable(),byUsername.getUserId());
if (res==null){
return error(30000,"用户不存在");
}
if (!res.equals("已通过")){
return error(30000,"该用户审核未通过");
}
}
//查询用户状态
if (byUsername.getState()!=1){
return error(30000,"用户非可用状态,不能登录");
}
String md5password = service.encryption(password);
if (byUsername.getPassword().equals(md5password)) {
// 存储Token到数据库
AccessToken accessToken = new AccessToken();
accessToken.setToken(UUID.randomUUID().toString().replaceAll("-", ""));
accessToken.setUser_id(byUsername.getUserId());
Duration duration = Duration.ofSeconds(7200L);
redisTemplate.opsForValue().set(accessToken.getToken(), accessToken,duration);
// 返回用户信息
JSONObject user = JSONObject.parseObject(JSONObject.toJSONString(byUsername));
user.put("token", accessToken.getToken());
JSONObject ret = new JSONObject();
ret.put("obj",user);
return success(ret);
} else {
return error(30000, "账号或密码不正确");
}
}
注册模块满足普通用户和批发商两部分,当用户想要查询、管理相关信息,就必须进行登录,如果没有账号的话,在登录界面,点击“注册”按钮就会跳转到注册的界面,根据提示填写好注册信息,添加提交,注册的信息在数据库中就添加完成了,然后再输入填写好的账号和密码进行登录,其主界面展示如下图4.2所示。

图4.2 注册界面图
注册代码如下:
/**
* 注册
* @param user
* @return
*/
@PostM微信小程序ing("register")
public Map<String, Object> signUp(@RequestBody User user) {
// 查询用户
Map<String, String> query = new HashMap<>();
Map<String,Object> map = JSON.parseObject(JSON.toJSONString(user));
query.put("username",user.getUsername());
List list = service.selectBaseList(service.select(query, new HashMap<>()));
if (list.size()>0){
return error(30000, "用户已存在");
}
map.put("password",service.encryption(String.valueOf(map.get("password"))));
service.insert(map);
return success(1);
}
首页:用户可查看轮播图、卡片信息、比赛信息、导航地图、游戏咨讯、网站公告、交流论坛和我的等系统功能。界面图如下。

4.3 首页界面图
卡片信息:用户点击可通过搜索卡店名称、卡店位置和卡片名称进行查看卡片信息列表;同时可进行点赞、评论、收藏和加入操作。界面图如下。

4.4 卡片信息界面图
比赛信息:用户点击可通过搜索比赛名称、比赛时间和比赛地点进行查看比赛信息列表,同时可进行点赞、收藏、评论和私信操作。界面图如下。

4.5 比赛信息界面图
交流论坛:用户点击后可查看交流论坛列表,同时可对“发布内容”按钮,上传封面交流论坛详情进行点赞、收藏和评论;也可点击“发布内容”,上传封面图,输入标题,选择分类,输入标签和正文进行论坛帖子发布。界面图如下。

4.6 交流论坛的界面图
游戏咨讯:用户点击可查看游戏咨讯列表,同时可对咨讯文章进行点赞、收藏和评论。界面图如下。

4.7 游戏咨讯界面图
我的:用户点击看查看基本信息、收藏、我的卡包、加入卡包、比赛信息、私信信息和论坛管理。界面图如下。

4.8 我的界面图
“比赛信息”后点击“添加”,输入比赛名称,上传比赛图片,选择比赛时间,输入比赛地点、联系方式和比赛详情,点击“提交”按钮进行添加比赛信息。界面图如下。

4.9 我的界面图
卡片信息管理:管理员点击可查看卡片信息列表和卡片信息添加;点击“卡片信息添加”,输入卡店名称、卡店位置、卡片名称,上传卡片图片,输入卡片属性、卡片攻击、卡片防御、卡片效果和卡片详情,点击“提交”按钮进行添加。界面如下图所示。

图4.10卡片信息添加界面图
系统管理:当管理员点击“系统管理”时,可查看轮播图; 如需添加新的轮播图,点击右侧“添加”按钮,上传图片,输入标题,点击“确认”按钮进行添加;同时可对轮播图进行增删改查。界面如下图所示。

图4.11 系统管理界面图
资源管理:管理员点击可查看咨讯列表和咨讯分类;如需添加新的咨讯,点击“新增”按钮,上传封面图,输入标题,选择分类,输入标签、描述和正文,点击“确认”按钮进行添加。同时可对咨讯进行增删改查。界面如下图所示。

图4.12 资源管理界面图
通过前面章节的介绍,我们可以看到基于微信小程序的游戏王交流平台已经完成了,但是能不能投入使用还是未知,因为在每个项目正式使用之前必须对开发的项目进行测试,如果不进行测试一旦投入使用可能会出现很多未可知的问题,比如使用人数太多导致系统瘫痪,比如某一功能存在bug信息填写错误等,这些错误将给使用者带来很多的困扰,甚至造成更大的损失,因此测试是项目投入使用的最后一步,为用户提供一个运行顺畅、完美的项目也就是我们进行最后测试的目的。
用户登录功能测试:
表5.1 用户登录功能测试表
| 测试名称 | 测试功能 | 操作过程 | 预期结果 | 测试结果 |
| 用户登录模块测试 | 用户登录成功的情况 | 点击前登录界面输入账号和密码分别输入admin和admin后点击“登录”按钮。 | 登录成功并调整到用户界面 | 正确 |
卡片信息添加功能测试:
表5.2 卡片信息添加功能测试表
| 测试名称 | 测试功能 | 操作过程 | 预期结果 | 测试结果 |
| 卡片信息添加模块测试 | 卡片信息添加成功的情况 | 管理员用户点击“卡片信息管理”,进入发布卡片信息添加的页面中将点击添加,输入卡片信息相关信息,输入正确的信息后然后点击“提交”按钮。 | 提示添加成功 | 正确 |
| 卡片信息添加模块测试 | 卡片信息添加失败的情况 | 在卡片信息页面中不填写卡片名称,其他信息正常输入“提交”按钮。 | 提示“添加失败,信息不能为空” | 正确 |
比赛信息查询功能模块测试:
表5.3 比赛信息查询功能测试表
| 测试名称 | 测试功能 | 操作过程 | 预期结果 | 测试结果 |
| 比赛信息查询功能测试 | 查询成功的情况 | 在比赛信息界面输入标题进行查询 | 查询成功 | 正确 |
轮播图添加功能测试:
表5.4 轮播图添加功能测试表
| 测试名称 | 测试功能 | 操作过程 | 预期结果 | 测试结果 |
| 轮播图添加模块测试 | 轮播图添加成功的情况 | 管理员点击系统管理,在轮播图添加的页面中,输入轮播图信息,输入正确的信息后然后点击“提交”按钮。 | 提示添加成功 | 正确 |
| 轮播图添加模块测试 | 轮播图添加失败的情况 | 在轮播图页面中不填写的标题,其他信息正常输入“提交”按钮。 | 提示“添加失败,信息不能为空” | 正确 |
通过编写基于微信小程序的游戏王交流平台的测试用例,已经检测完毕用户的登录模块、卡片信息添加模块、比赛信息查询模块、轮播图添加模块的等多项功能测试,在对以上功能得测试过程中,发现了系统中的很多漏送并进行了完善,经过多人在线进行测试,系统完全可以正常运行,当然在后期的维护中系统将不断完善。
在开发基于微信小程序的游戏王交流平台之前我胸有成竹,觉得很简单,但在实际的开发中我发现了自身的很多问题,许多编程思想和方法都还没有掌握牢靠,比如Bootsatrp、Jquery、AJAX 、SSM等许多Java开发技术,通过开发这个基于微信小程序的游戏王交流平台我成长了很多,懂得了做什么事情都要脚踏实地,不能眼高手低,在本次基于微信小程序的游戏王交流平台的开发中我逐渐掌握逐渐熟悉的技术。
同时,在本次项目中我也暴露了诸多问题。对于Java的编程知识有所欠缺,环境配置和算法上出现诸多问题,时常导致项目运行出错,或者目标的实现有问题。或者实现想法时算法未优化,使得代码冗长,程序运行不顺畅。
参考文献
[1]王庆月,王灿,仝镇熙.基于微信小程序的校园导览系统开发[J].电脑编程技巧与维护,2023(11):79-81+109.DOI:10.16184/j.cnki.comprg.2023.11.020.
[2]李润龙,杨延喆,葛萌.基于微信小程序+SSMSD框架的目标考核管理系统[J].计算机时代,2023(11):167-172.DOI:10.16644/j.cnki.cn33-1094/tp.2023.11.036.
[3]田晓玲,罗波,刘林梅.基于微信小程序的线上报名系统的设计与实现[J].北京工业职业技术学院学报,2023,22(04):25-29.
[4]王梦琪. SCP范式下中国移动游戏产业发展研究[D].山东财经大学,2022.DOI:10.27274/d.cnki.gsdjc.2022.000266.
[5]雷丹. 青少年手机游戏防沉迷机制研究[D].陕西师范大学,2022.DOI:10.27292/d.cnki.gsxfu.2022.000070.
[6]王萱. 传播游戏理论视域下网络游戏社交化探赜[D].鲁东大学,2022.DOI:10.27216/d.cnki.gysfc.2022.000587.
[7]王姝君. 媒介情景理论下网络游戏社交行为研究[D].兰州大学,2022.DOI:10.27204/d.cnki.glzhu.2022.000900.
[8]李皎皎. 青少年网络游戏中的社交体验与游戏成瘾的关系研究[D].四川大学,2021.DOI:10.27342/d.cnki.gscdu.2021.000914.
[9]刘巍. 基于用户体验的微信小程序交互设计方法研究[D].东南大学,2022.DOI:10.27014/d.cnki.gdnau.2020.003254.
[10]岳琳. 小学生手机网络游戏社交行为的研究[D].陕西师范大学,2022.DOI:10.27292/d.cnki.gsxfu.2020.001128.
[11]尧志飞. 游戏类微信小程序用户持续使用意愿影响因素研究[D].暨南大学,2021.DOI:10.27167/d.cnki.gjinu.2020.001035.
[12]赵云月. 小程序传播的风险规避研究[D].湖南大学,2021.DOI:10.27135/d.cnki.ghudu.2019.004640.
[13]张晓兰,陈奋.基于“微信小程序”的闯关游戏式学习平台研究[J].厦门城市职业学院学报,2019,21(03):78-82.DOI:10.16417/j.cnki.cn35-1312/g4.2019.03.021.
[14]宋紫灿. 网络视频平台游戏中心的游戏营销研究[D].广西大学,2020.
[15]王李萌. 游戏类微信小程序使用与满足研究[D].大连理工大学,2020.DOI:10.26991/d.cnki.gdllu.2019.002503.
[16]陈树佳. 微信游戏小程序中的人际交往研究[D].安徽大学,2019.
结束语
至此论文结束,感谢您的阅读。在此我要特别的感谢我的导师,虽然我在实习期间很忙,论文撰写的时候经常是停停改改,但是我的导师依旧十分的负责,时不时的询问我的任务进展情况,跟进我的论文进度,在指导老师的帮助下,我逐步完成了自己的论文和程序,从导师身上也学习到很多知识和经验,这些知识和经验令我受益匪浅。同时我也从导师身上看到了自己的不足,不论是在技术层面上还是在对待工作的态度上,导师如同明镜一般照出了我的缺点我的不足。此外,我还要感谢在我实习期间在论文和程序上帮助过我的同学和社会人士,此前我对于SSM方面的一些知识还不了解,是他们在我编写程序过程中给了我很多的启发和感想,也帮助了我对于程序的调试和检测。没有他们我是不能顺利完成本次毕业设计的。至此,我的毕业设计就划上了一个圆满的句号了。
请关注点赞+私信博主,免费领取项目源码
1238

被折叠的 条评论
为什么被折叠?



